ILIAS  Release_3_10_x_branch Revision 61812
 All Data Structures Namespaces Files Functions Variables Groups Pages
ilObjCategoryGUI Class Reference

Class ilObjCategoryGUI. More...

+ Inheritance diagram for ilObjCategoryGUI:
+ Collaboration diagram for ilObjCategoryGUI:

Public Member Functions

 ilObjCategoryGUI ($a_data, $a_id, $a_call_by_reference=true, $a_prepare_output=true)
 Constructor public.
executeCommand ()
 execute command note: this method is overwritten in all container objects
 getTabs (&$tabs_gui)
 common tabs for all container objects (should be called at the end of child getTabs() method
 createObject ()
 create new category form
 saveObject ()
 save category public
 infoScreenObject ()
 this one is called from the info button in the repository not very nice to set cmdClass/Cmd manually, if everything works through ilCtrl in the future this may be changed
 infoScreen ()
 show information screen
 editObject ()
 edit category
 updateObject ()
 updates object entry in object_data
 addTranslationObject ()
 adds a translation form & save post vars to session
 removeTranslationObject ()
 removes a translation form & save post vars to session
 removeBigIconObject ()
 remove big icon
 removeSmallIconObject ()
 remove small icon
 removeTinyIconObject ()
 remove big icon
 importCategoriesFormObject ()
 display form for category import
 _importCategoriesForm ($a_ref_id, &$a_tpl)
 display form for category import (static, also called by RootFolderGUI)
 importCancelledObject ()
 import cancelled
 _getImportDir ()
 get user import directory name
 importCategoriesObject ()
 import categories
 importCategoriesWithRolObject ()
 import categories with local rol
 _importCategories ($a_ref_id, $withrol_tmp)
 import categories (static, also called by RootFolderGUI)
 applyFilterObject ()
 listUsersObject ($show_delete=false)
 performDeleteUsersObject ()
 deleteUserObject ()
 assignRolesObject ()
 assignSaveObject ()
 __getAssignableRoles ()
 __checkGlobalRoles ($new_assigned)
 __showRolesTable ($a_result_set, $a_from="")
 __showUsersTable ($a_result_set, $a_from="", $a_footer=true)
 __setTableGUIBasicData (&$tbl, &$result_set, $a_from="", $a_footer=true)
__initTableGUI ()
 __buildFilterSelect ($a_parent_ids)
 _goto ($a_target)
- Public Member Functions inherited from ilContainerGUI
 ilContainerGUI ($a_data, $a_id, $a_call_by_reference=true, $a_prepare_output=true)
 Constructor public.
forwardToPageObject ()
 forward command to page object
 getContainerPageHTML ()
 Get container page HTML.
 prepareOutput ($a_show_subobjects=true)
 prepare output
 showTreeFlatIcon ()
 setTitleAndDescription ()
 called by prepare output
 showPossibleSubObjects ()
 show possible sub objects selection list
 renderObject ()
 render the object
 showAdministrationPanel (&$tpl)
 get container content (list of subitems) (this should include multiple lists in the future that together build the blocks of a container page)
 __showTimingsButton (&$tpl)
 showPermanentLink (&$tpl)
 show permanent link
 switchToStdEditorObject ()
 Switch to standard page editor.
 switchToOldEditorObject ()
 Switch to old page editor.
 useNewEditorObject ()
 Use new editor (-> delete xhtml content page)
 editPageFrameObject ()
 show page editor frameset
 editPageContentObject ()
 edit page content (for repository root node and categories)
 savePageContentObject ()
 cancelPageContentObject ()
 renderItemList ($a_type="all")
 showLinkListObject ()
 clearAdminCommandsDetermination ()
 cleaer administration commands determination
newBlockTemplate ()
 determin admin commands
 addHeaderRow (&$a_tpl, $a_type, $a_show_image=true)
 adds a header row to a block template
 addStandardRow (&$a_tpl, $a_html, $a_item_ref_id="", $a_item_obj_id="", $a_image_type="")
 adds a standard row to a block template
 addMessageRow (&$a_tpl, $a_message, $a_type)
 add message row
 resetRowType ()
 addSeparatorRow (&$a_tpl)
 setPageEditorTabs ()
 enableAdministrationPanelObject ()
 enable administration panel
 disableAdministrationPanelObject ()
 enable administration panel
 addToDeskObject ()
 subscribe item
 lockObject ()
 getActions ()
 Get Actions.
 removeFromDeskObject ()
 unsubscribe item
 cutObject ()
 cut object(s) out from a container and write the information to clipboard
 linkObject ()
 create an new reference of an object in tree it's like a hard link of unix
 clearObject ()
 clear clipboard and go back to last object
 pasteObject ()
 paste object from clipboard to current place Depending on the chosen command the object(s) are linked, copied or moved
 copyObject ()
 copy object(s) out from a container and write the information to clipboard
 clipboardObject ()
 show clipboard
 showCustomIconsEditing ($a_input_colspan=1)
 show edit section of custom icons for container
 isActiveAdministrationPanel ()
 setColumnSettings ($column_gui)
 May be overwritten in subclasses.
 allowBlocksMoving ()
 Standard is to allow blocks moving.
 allowBlocksConfigure ()
 Standard is to allow blocks configuration.
 cloneWizardPageTreeObject ()
 public
 cloneWizardPageListObject ()
 public
 cloneWizardPageObject ($a_tree_view=true)
 Show clone wizard page for container objects.
 cloneAllObject ()
 Clone all object Overwritten method for copying container objects.
 copyWizardHasOptions ($a_mode)
 public
 saveSortingObject ()
 Save Sorting.
 cloneNodes ($srcRef, $dstRef, &$mapping, $newName=null)
 Recursively clones all nodes of the RBAC tree.
 modifyItemGUI (&$a_item_list_gui, $a_item_data, $a_show_path)
 Modify Item ListGUI for presentation in container.
- Public Member Functions inherited from ilObjectGUI
 ilObjectGUI ($a_data, $a_id=0, $a_call_by_reference=true, $a_prepare_output=true)
 Constructor public.
 withReferences ()
 determines wether objects are referenced or not (got ref ids or not)
 setCreationMode ($a_mode=true)
 if true, a creation screen is displayed the current $_GET[ref_id] don't belong to the current class! the mode is determined in ilrepositorygui
 getCreationMode ()
 get creation mode
 assignObject ()
 prepareOutput ()
 prepare output
 showUpperIcon ()
 showMountWebfolderIcon ()
 setTabs ()
 set admin tabs public
 setAdminTabs ()
 set admin tabs public
 getAdminTabs (&$tabs_gui)
 administration tabs show only permissions and trash folder
 getHTML ()
 setActions ($a_actions="")
 set possible actions for objects in list.
 setSubObjects ($a_sub_objects="")
 set possible subobjects for this object.
 setLocator ()
 set Locator
 addLocatorItems ()
 should be overwritten to add object specific items (repository items are preloaded)
 omitLocator ($a_omit=true)
 addAdminLocatorItems ()
 should be overwritten to add object specific items (repository items are preloaded)
 undeleteObject ()
 get object back from trash
 insertSavedNodes ($a_source_id, $a_dest_id, $a_tree_id, &$a_affected_ids)
 recursive method to insert all saved nodes of the clipboard (maybe this function could be moved to a rbac class ?)
 confirmedDeleteObject ()
 confirmed deletion if object -> objects are moved to trash
 cancelDeleteObject ()
 cancel deletion of object
 removeFromSystemObject ()
 remove objects from trash bin and all entries therefore every object needs a specific deleteObject() method
 removeDeletedNodes ($a_node_id, $a_checked, $a_delete_objects, &$a_affected_ids)
 remove already deleted objects within the objects in trash recursive function
 cancelObject ($in_rep=false)
 cancel action and go back to previous page public
 importObject ()
 import new object form
 displayEditForm ($fields)
 display edit form (usually called by editObject)
 afterUpdate ()
 permObject ()
 show permissions of current node
 getFormAction ($a_cmd, $a_formaction="")
 get form action for command (command is method name without "Object", e.g.
 setFormAction ($a_cmd, $a_formaction)
 set specific form action for command
 getReturnLocation ($a_cmd, $a_location="")
 get return location for command (command is method name without "Object", e.g.
 setReturnLocation ($a_cmd, $a_location)
 set specific return location for command
 getTargetFrame ($a_cmd, $a_target_frame="")
 get target frame for command (command is method name without "Object", e.g.
 setTargetFrame ($a_cmd, $a_target_frame)
 set specific target frame for command
 permSaveObject ()
 save permissions
 isVisible ($a_ref_id, $a_type)
 displayList ()
 display object list
 viewObject ()
 list childs of current object
 deleteObject ($a_error=false)
 display deletion confirmation screen only for referenced objects.
 trashObject ()
 show trash content of object
 addRoleObject ()
 adds a local role This method is only called when choose the option 'you may add local roles'.
 showActions ($with_subobjects=false)
 show possible action (form buttons)
 getTemplateFile ($a_cmd, $a_type="")
 get a template blockfile format: tpl.
 getTitlesByRefId ($a_ref_ids)
 get Titles of objects this method is used for error messages in methods cut/copy/paste
 __showButton ($a_cmd, $a_text, $a_target= '')
 hitsperpageObject ()
 __setTableGUIBasicData (&$tbl, &$result_set, $a_from="")
 standard implementation for tables use 'from' variable use different initial setting of table
 __showClipboardTable ($a_result_set, $a_from="")
 infoObject ()
 __buildRoleFilterSelect ()
 __filterRoles ($a_roles, $a_filter)
 ownerObject ()
 changeOwnerObject ()
 redirectToRefId ($a_ref_id, $a_cmd="")
 redirects to (repository) view per ref id usually to a container and usually used at the end of a save/import method where the object gui type (of the new object) doesn't match with the type of the current $_GET["ref_id"] value
 fillCloneTemplate ($a_tpl_varname, $a_type)
 Fill object clone template This method can be called from any object GUI class that wants to offer object cloning.
 fillCloneSearchTemplate ($a_tpl_varname, $a_type)
 Add an object search in case the number of existing objects is too big to offer a selection list.
 getCenterColumnHTML ()
 Get center column.
 getRightColumnHTML ()
 Display right column.
 checkPermission ($a_perm, $a_cmd="")

Data Fields

 $ctrl

Protected Member Functions

 editInfoObject ()
 Edit extended category settings.
 updateInfoObject ()
 Update info (extended meta data)
 initExtendedSettings ()
 build property form for extended category settings
 showSortingSettings ()
 show sorting settings
 getSubTabs ($a_section)
 Add sub tabs.

Additional Inherited Members

- Static Public Member Functions inherited from ilContainerGUI
static _buildPath ($a_ref_id, $a_course_ref_id)
 build path

Detailed Description

Member Function Documentation

ilObjCategoryGUI::__buildFilterSelect (   $a_parent_ids)

Definition at line 1614 of file class.ilObjCategoryGUI.php.

References $_SESSION, ilLocalUser\_getUserFolderId(), ilObject\_lookupObjId(), ilObject\_lookupTitle(), and formSelect().

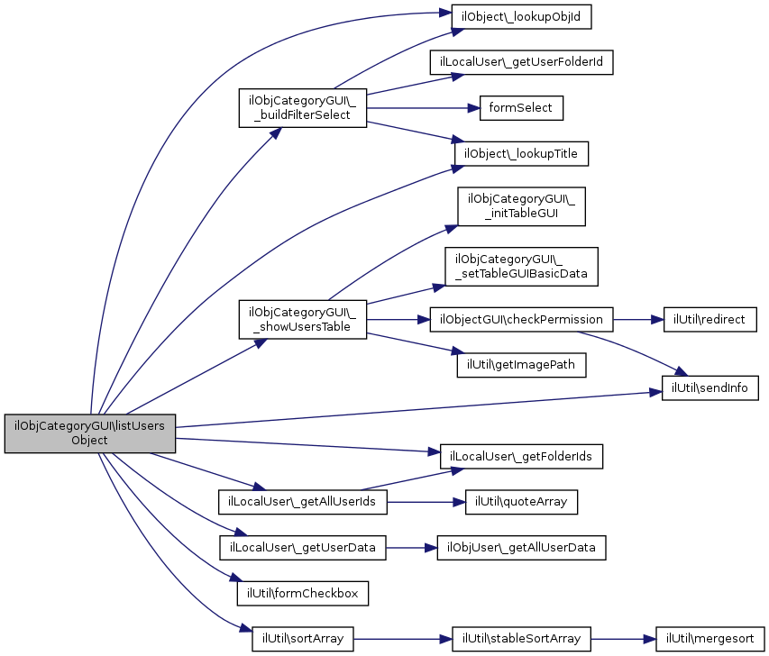
Referenced by listUsersObject().

{
$action[0] = $this->lng->txt('all_users');
$action[$this->object->getRefId()] = $this->lng->txt('users').
' ('.ilObject::_lookupTitle(ilObject::_lookupObjId($this->object->getRefId())).')';
foreach($a_parent_ids as $parent)
{
if($parent == $this->object->getRefId())
{
continue;
}
switch($parent)
{
$action[ilLocalUser::_getUserFolderId()] = $this->lng->txt('global_user');
break;
default:
$action[$parent] = $this->lng->txt('users').' ('.ilObject::_lookupTitle(ilObject::_lookupObjId($parent)).')';
break;
}
}
return ilUtil::formSelect($_SESSION['filtered_users'][$this->object->getRefId()],"filter",$action,false,true);
}

+ Here is the call graph for this function:

+ Here is the caller graph for this function:

ilObjCategoryGUI::__checkGlobalRoles (   $new_assigned)

Definition at line 1379 of file class.ilObjCategoryGUI.php.

References $_GET, ilObjectGUI\checkPermission(), and ilObjectFactory\getInstanceByObjId().

Referenced by assignSaveObject().

{
global $rbacreview,$ilUser;
$this->checkPermission("cat_administrate_users");
// return true if it's not a local user
$tmp_obj =& ilObjectFactory::getInstanceByObjId($_REQUEST['obj_id']);
if($tmp_obj->getTimeLimitOwner() != $this->object->getRefId() and
!in_array(SYSTEM_ROLE_ID,$rbacreview->assignedRoles($ilUser->getId())))
{
return true;
}
// new assignment by form
$new_assigned = $new_assigned ? $new_assigned : array();
$assigned = $rbacreview->assignedRoles((int) $_GET['obj_id']);
// all assignable globals
if(!in_array(SYSTEM_ROLE_ID,$rbacreview->assignedRoles($ilUser->getId())))
{
$ga = $rbacreview->getGlobalAssignableRoles();
}
else
{
$ga = $rbacreview->getGlobalRolesArray();
}
$global_assignable = array();
foreach($ga as $role)
{
$global_assignable[] = $role['obj_id'];
}
$new_visible_assigned_roles = array_intersect($new_assigned,$global_assignable);
$all_assigned_roles = array_intersect($assigned,$rbacreview->getGlobalRoles());
$main_assigned_roles = array_diff($all_assigned_roles,$global_assignable);
if(!count($new_visible_assigned_roles) and !count($main_assigned_roles))
{
return false;
}
return true;
}

+ Here is the call graph for this function:

+ Here is the caller graph for this function:

ilObjCategoryGUI::__getAssignableRoles ( )

Definition at line 1356 of file class.ilObjCategoryGUI.php.

References ilObjectFactory\getInstanceByObjId().

Referenced by assignRolesObject(), and assignSaveObject().

{
global $rbacreview,$ilUser;
// check local user
$tmp_obj =& ilObjectFactory::getInstanceByObjId($_REQUEST['obj_id']);
// Admin => all roles
if(in_array(SYSTEM_ROLE_ID,$rbacreview->assignedRoles($ilUser->getId())))
{
$global_roles = $rbacreview->getGlobalRolesArray();
}
elseif($tmp_obj->getTimeLimitOwner() == $this->object->getRefId())
{
$global_roles = $rbacreview->getGlobalAssignableRoles();
}
else
{
$global_roles = array();
}
return $roles = array_merge($global_roles,
$rbacreview->getAssignableChildRoles($this->object->getRefId()));
}

+ Here is the call graph for this function:

+ Here is the caller graph for this function:

& ilObjCategoryGUI::__initTableGUI ( )

Reimplemented from ilObjectGUI.

Definition at line 1607 of file class.ilObjCategoryGUI.php.

Referenced by __showRolesTable(), and __showUsersTable().

{
include_once "./Services/Table/classes/class.ilTableGUI.php";
return new ilTableGUI(0,false);
}

+ Here is the caller graph for this function:

ilObjCategoryGUI::__setTableGUIBasicData ( $tbl,
$result_set,
  $a_from = "",
  $a_footer = true 
)

Definition at line 1539 of file class.ilObjCategoryGUI.php.

References $_GET.

Referenced by __showRolesTable(), and __showUsersTable().

{
global $ilUser;
switch ($a_from)
{
case "listUsersObject":
$tbl->setOrderColumn($_GET["sort_by"]);
$tbl->setOrderDirection($_GET["sort_order"]);
$tbl->setOffset($_GET["offset"]);
$tbl->setMaxCount($this->all_users_count);
$tbl->setLimit($ilUser->getPref('hits_per_page'));
$tbl->setFooter("tblfooter",$this->lng->txt("previous"),$this->lng->txt("next"));
$tbl->setData($result_set);
$tbl->disable('auto_sort');
return true;
case "assignRolesObject":
$offset = $_GET["offset"];
// init sort_by (unfortunatly sort_by is preset with 'title'
if ($_GET["sort_by"] == "title" or empty($_GET["sort_by"]))
{
$_GET["sort_by"] = "login";
}
$order = $_GET["sort_by"];
$direction = $_GET["sort_order"];
break;
case "clipboardObject":
$offset = $_GET["offset"];
$order = $_GET["sort_by"];
$direction = $_GET["sort_order"];
$tbl->disable("footer");
break;
default:
$offset = $_GET["offset"];
$order = $_GET["sort_by"];
$direction = $_GET["sort_order"];
break;
}
$tbl->setOrderColumn($order);
$tbl->setOrderDirection($direction);
$tbl->setOffset($offset);
if($this->set_unlimited)
{
$tbl->setLimit($_GET["limit"]*100);
}
else
{
$tbl->setLimit($_GET['limit']);
}
$tbl->setMaxCount(count($result_set));
if($a_footer)
{
$tbl->setFooter("tblfooter",$this->lng->txt("previous"),$this->lng->txt("next"));
}
else
{
$tbl->disable('footer');
}
$tbl->setData($result_set);
}

+ Here is the caller graph for this function:

ilObjCategoryGUI::__showRolesTable (   $a_result_set,
  $a_from = "" 
)

Definition at line 1424 of file class.ilObjCategoryGUI.php.

References $_GET, $title, ilObjectGUI\$tpl, __initTableGUI(), __setTableGUIBasicData(), ilObjectGUI\checkPermission(), ilUtil\getImagePath(), and ilObjectFactory\getInstanceByObjId().

Referenced by assignRolesObject().

{
$this->checkPermission("cat_administrate_users");
$tbl =& $this->__initTableGUI();
$tpl =& $tbl->getTemplateObject();
// SET FORMAACTION
$tpl->setCurrentBlock("tbl_form_header");
$this->ctrl->setParameter($this,'obj_id',$_GET['obj_id']);
$tpl->setVariable("FORMACTION",$this->ctrl->getFormAction($this));
$tpl->parseCurrentBlock();
// SET FOOTER BUTTONS
$tpl->setVariable("COLUMN_COUNTS",4);
$tpl->setVariable("IMG_ARROW", ilUtil::getImagePath("arrow_downright.gif"));
$tpl->setCurrentBlock("tbl_action_button");
$tpl->setVariable("BTN_NAME","assignSave");
$tpl->setVariable("BTN_VALUE",$this->lng->txt("change_assignment"));
$tpl->parseCurrentBlock();
$tpl->setCurrentBlock("tbl_action_row");
$tpl->setVariable("TPLPATH",$this->tpl->tplPath);
$tpl->parseCurrentBlock();
$title = $this->lng->txt('role_assignment').' ('.$tmp_obj->getFullname().')';
$tbl->setTitle($title,"icon_role.gif",$this->lng->txt("role_assignment"));
$tbl->setHeaderNames(array('',
$this->lng->txt("title"),
$this->lng->txt('description'),
$this->lng->txt("type")));
$tbl->setHeaderVars(array("",
"title",
"description",
"type"),
array("ref_id" => $this->object->getRefId(),
"cmd" => "assignRoles",
"obj_id" => $_GET['obj_id'],
"cmdClass" => "ilobjcategorygui",
"cmdNode" => $_GET["cmdNode"]));
$tbl->setColumnWidth(array("4%","35%","45%","16%"));
$this->set_unlimited = true;
$this->__setTableGUIBasicData($tbl,$a_result_set,$a_from,true);
$tbl->render();
$this->tpl->setVariable("ROLES_TABLE",$tbl->tpl->get());
return true;
}

+ Here is the call graph for this function:

+ Here is the caller graph for this function:

ilObjCategoryGUI::__showUsersTable (   $a_result_set,
  $a_from = "",
  $a_footer = true 
)

Definition at line 1479 of file class.ilObjCategoryGUI.php.

References $_GET, ilObjectGUI\$tpl, __initTableGUI(), __setTableGUIBasicData(), ilObjectGUI\checkPermission(), and ilUtil\getImagePath().

Referenced by listUsersObject().

{
$this->checkPermission("cat_administrate_users");
$tbl =& $this->__initTableGUI();
$tpl =& $tbl->getTemplateObject();
// SET FORMAACTION
$tpl->setCurrentBlock("tbl_form_header");
$this->ctrl->setParameter($this,'sort_by',$_GET['sort_by']);
$this->ctrl->setParameter($this,'sort_order',$_GET['sort_order']);
$this->ctrl->setParameter($this,'offset',$_GET['offset']);
$tpl->setVariable("FORMACTION",$this->ctrl->getFormAction($this));
$tpl->parseCurrentBlock();
if($a_footer)
{
// SET FOOTER BUTTONS
$tpl->setVariable("COLUMN_COUNTS",6);
$tpl->setVariable("IMG_ARROW", ilUtil::getImagePath("arrow_downright.gif"));
$tpl->setCurrentBlock("tbl_action_button");
$tpl->setVariable("BTN_NAME","deleteUser");
$tpl->setVariable("BTN_VALUE",$this->lng->txt("delete"));
$tpl->parseCurrentBlock();
$tpl->setCurrentBlock("tbl_action_row");
$tpl->setVariable("TPLPATH",$this->tpl->tplPath);
$tpl->parseCurrentBlock();
}
$tbl->setTitle($this->lng->txt("users"),"icon_usr_b.gif",$this->lng->txt("users"));
$tbl->setHeaderNames(array('',
$this->lng->txt("username"),
$this->lng->txt("firstname"),
$this->lng->txt("lastname"),
$this->lng->txt('context'),
$this->lng->txt('role_assignment')));
$tbl->setHeaderVars(array("",
"login",
"firstname",
"lastname",
"context",
"role_assignment"),
array("ref_id" => $this->object->getRefId(),
"cmd" => "listUsers",
"cmdClass" => "ilobjcategorygui",
"cmdNode" => $_GET["cmdNode"]));
$tbl->setColumnWidth(array("4%","20%","20%","20%","20%","20%"));
$this->__setTableGUIBasicData($tbl,$a_result_set,$a_from,true);
$tbl->render();
$this->tpl->setVariable("USERS_TABLE",$tbl->tpl->get());
return true;
}

+ Here is the call graph for this function:

+ Here is the caller graph for this function:

ilObjCategoryGUI::_getImportDir ( )

get user import directory name

Definition at line 995 of file class.ilObjCategoryGUI.php.

References ilUtil\getDataDir().

Referenced by _importCategories().

{
return ilUtil::getDataDir()."/cat_import";
}

+ Here is the call graph for this function:

+ Here is the caller graph for this function:

ilObjCategoryGUI::_goto (   $a_target)

Definition at line 1642 of file class.ilObjCategoryGUI.php.

References $_GET, $ilErr, ilObjectGUI\$lng, ilObject\_lookupObjId(), ilObject\_lookupTitle(), exit, and ilUtil\sendInfo().

{
global $ilAccess, $ilErr, $lng;
if ($ilAccess->checkAccess("read", "", $a_target))
{
$_GET["cmd"] = "frameset";
$_GET["ref_id"] = $a_target;
include("repository.php");
}
else if ($ilAccess->checkAccess("read", "", ROOT_FOLDER_ID))
{
$_GET["cmd"] = "frameset";
$_GET["target"] = "";
$_GET["ref_id"] = ROOT_FOLDER_ID;
ilUtil::sendInfo(sprintf($lng->txt("msg_no_perm_read_item"),
include("repository.php");
}
$ilErr->raiseError($lng->txt("msg_no_perm_read"), $ilErr->FATAL);
}

+ Here is the call graph for this function:

ilObjCategoryGUI::_importCategories (   $a_ref_id,
  $withrol_tmp 
)

import categories (static, also called by RootFolderGUI)

Definition at line 1025 of file class.ilObjCategoryGUI.php.

References $file_name, ilObjectGUI\$lng, _getImportDir(), ilUtil\createDirectory(), ilUtil\moveUploadedFile(), ilUtil\sendInfo(), and ilUtil\unzip().

Referenced by ilObjRootFolderGUI\importCategoriesObject(), importCategoriesObject(), ilObjRootFolderGUI\importCategoriesWithRolObject(), and importCategoriesWithRolObject().

{
global $lng;
require_once("./Modules/Category/classes/class.ilCategoryImportParser.php");
// create user import directory if necessary
if (!@is_dir($import_dir))
{
}
// move uploaded file to user import directory
$file_name = $_FILES["importFile"]["name"];
// added to prevent empty file names
if (!strcmp($file_name,"")) {
ilUtil::sendInfo($lng->txt("no_import_file_found"), true);
$this->ctrl->redirect($this);
}
$parts = pathinfo($file_name);
$full_path = $import_dir."/".$file_name;
//move_uploaded_file($_FILES["importFile"]["tmp_name"], $full_path);
ilUtil::moveUploadedFile($_FILES["importFile"]["tmp_name"], $file_name, $full_path);
// unzip file
ilUtil::unzip($full_path);
$subdir = basename($parts["basename"],".".$parts["extension"]);
$xml_file = $import_dir."/".$subdir."/".$subdir.".xml";
// CategoryImportParser
//var_dump($_POST);
$importParser = new ilCategoryImportParser($xml_file, $a_ref_id, $withrol_tmp);
$importParser->startParsing();
ilUtil::sendInfo($lng->txt("categories_imported"), true);
$this->ctrl->redirect($this);
}

+ Here is the call graph for this function:

+ Here is the caller graph for this function:

ilObjCategoryGUI::_importCategoriesForm (   $a_ref_id,
$a_tpl 
)

display form for category import (static, also called by RootFolderGUI)

Definition at line 929 of file class.ilObjCategoryGUI.php.

References ilObjectGUI\$lng, ilUtil\formCheckbox(), and ilUtil\switchColor().

Referenced by ilObjRootFolderGUI\importCategoriesFormObject(), and importCategoriesFormObject().

{
global $lng, $rbacreview;
$a_tpl->addBlockfile("ADM_CONTENT", "adm_content", "tpl.cat_import_form.html",
"Modules/Category");
$a_tpl->setVariable("FORMACTION", $this->ctrl->getFormAction($this));
$a_tpl->setVariable("TXT_IMPORT_CATEGORIES", $lng->txt("import_categories"));
$a_tpl->setVariable("TXT_HIERARCHY_OPTION", $lng->txt("import_cat_localrol"));
$a_tpl->setVariable("TXT_IMPORT_FILE", $lng->txt("import_file"));
$a_tpl->setVariable("TXT_IMPORT_TABLE", $lng->txt("import_cat_table"));
$a_tpl->setVariable("BTN_IMPORT", $lng->txt("import"));
$a_tpl->setVariable("BTN_CANCEL", $lng->txt("cancel"));
// NEED TO FILL ADOPT_PERMISSIONS HTML FORM....
$parent_role_ids = $rbacreview->getParentRoleIds($a_ref_id,true);
// sort output for correct color changing
ksort($parent_role_ids);
foreach ($parent_role_ids as $key => $par)
{
if ($par["obj_id"] != SYSTEM_ROLE_ID)
{
$check = ilUtil::formCheckbox(0,"adopt[]",$par["obj_id"],1);
$output["adopt"][$key]["css_row_adopt"] = ilUtil::switchColor($key, "tblrow1", "tblrow2");
$output["adopt"][$key]["check_adopt"] = $check;
$output["adopt"][$key]["role_id"] = $par["obj_id"];
$output["adopt"][$key]["type"] = ($par["type"] == 'role' ? 'Role' : 'Template');
$output["adopt"][$key]["role_name"] = $par["title"];
}
}
//var_dump($output);
// BEGIN ADOPT PERMISSIONS
foreach ($output["adopt"] as $key => $value)
{
$a_tpl->setCurrentBlock("ADOPT_PERM_ROW");
$a_tpl->setVariable("CSS_ROW_ADOPT",$value["css_row_adopt"]);
$a_tpl->setVariable("CHECK_ADOPT",$value["check_adopt"]);
$a_tpl->setVariable("LABEL_ID",$value["role_id"]);
$a_tpl->setVariable("TYPE",$value["type"]);
$a_tpl->setVariable("ROLE_NAME",$value["role_name"]);
$a_tpl->parseCurrentBlock();
}
}

+ Here is the call graph for this function:

+ Here is the caller graph for this function:

ilObjCategoryGUI::addTranslationObject ( )

adds a translation form & save post vars to session

public

Definition at line 842 of file class.ilObjCategoryGUI.php.

References $_GET, $_SESSION, ilObjectGUI\checkPermission(), and ilUtil\redirect().

{
$this->checkPermission("write");
if (!($_GET["mode"] != "create" or $_GET["mode"] != "edit"))
{
$message = get_class($this)."::addTranslationObject(): Missing or wrong parameter! mode: ".$_GET["mode"];
$this->ilias->raiseError($message,$this->ilias->error_obj->WARNING);
}
$_SESSION["translation_post"] = $_POST;
$this->ctrl->setParameter($this, "entry", 0);
$this->ctrl->setParameter($this, "mode", "session");
$this->ctrl->setParameter($this, "new_type", $_GET["new_type"]);
ilUtil::redirect($this->ctrl->getLinkTarget($this, $_GET["mode"]));
}

+ Here is the call graph for this function:

ilObjCategoryGUI::applyFilterObject ( )

Definition at line 1068 of file class.ilObjCategoryGUI.php.

References $_GET, $_SESSION, and listUsersObject().

{
unset($_GET['offset']);
unset($_SESSION['lua_offset'][$this->object->getRefId()]);
$this->listUsersObject();
}

+ Here is the call graph for this function:

ilObjCategoryGUI::assignRolesObject ( )

Definition at line 1255 of file class.ilObjCategoryGUI.php.

References $_GET, __getAssignableRoles(), ilObjectGUI\__showButton(), __showRolesTable(), ilObjectGUI\checkPermission(), ilUtil\formCheckbox(), ilObjectFactory\getInstanceByObjId(), listUsersObject(), and ilUtil\sendInfo().

Referenced by assignSaveObject().

{
global $rbacreview;
$this->checkPermission("cat_administrate_users");
include_once './Services/User/classes/class.ilLocalUser.php';
if(!isset($_GET['obj_id']))
{
ilUtil::sendInfo('no_user_selected');
$this->listUsersObject();
return true;
}
$this->tabs_gui->setTabActive('administrate_users');
$roles = $this->__getAssignableRoles();
if(!count($roles))
{
#ilUtil::sendInfo($this->lng->txt('no_roles_user_can_be_assigned_to'));
#$this->listUsersObject();
#return true;
}
$this->tpl->addBlockfile('ADM_CONTENT','adm_content','tpl.cat_role_assignment.html',
"Modules/Category");
$this->__showButton('listUsers',$this->lng->txt('back'));
$ass_roles = $rbacreview->assignedRoles($_GET['obj_id']);
$counter = 0;
foreach($roles as $role)
{
$role_obj =& ilObjectFactory::getInstanceByObjId($role['obj_id']);
$disabled = false;
$f_result[$counter][] = ilUtil::formCheckbox(in_array($role['obj_id'],$ass_roles) ? 1 : 0,
'role_ids[]',
$role['obj_id'],
$disabled);
$f_result[$counter][] = $role_obj->getTitle();
$f_result[$counter][] = $role_obj->getDescription();
$f_result[$counter][] = $role['role_type'] == 'global' ?
$this->lng->txt('global') :
$this->lng->txt('local');
unset($role_obj);
++$counter;
}
$this->__showRolesTable($f_result,"assignRolesObject");
}

+ Here is the call graph for this function:

+ Here is the caller graph for this function:

ilObjCategoryGUI::assignSaveObject ( )

Definition at line 1311 of file class.ilObjCategoryGUI.php.

References $_GET, __checkGlobalRoles(), __getAssignableRoles(), ilLocalUser\_getAllUserIds(), assignRolesObject(), ilObjectGUI\checkPermission(), listUsersObject(), and ilUtil\sendInfo().

{
global $rbacreview,$rbacadmin;
$this->checkPermission("cat_administrate_users");
include_once './Services/User/classes/class.ilLocalUser.php';
// check hack
if(!isset($_GET['obj_id']) or !in_array($_REQUEST['obj_id'],ilLocalUser::_getAllUserIds()))
{
ilUtil::sendInfo('no_user_selected');
$this->listUsersObject();
return true;
}
$roles = $this->__getAssignableRoles();
// check minimum one global role
if(!$this->__checkGlobalRoles($_POST['role_ids']))
{
ilUtil::sendInfo($this->lng->txt('no_global_role_left'));
return false;
}
$new_role_ids = $_POST['role_ids'] ? $_POST['role_ids'] : array();
$assigned_roles = $rbacreview->assignedRoles((int) $_REQUEST['obj_id']);
foreach($roles as $role)
{
if(in_array($role['obj_id'],$new_role_ids) and !in_array($role['obj_id'],$assigned_roles))
{
$rbacadmin->assignUser($role['obj_id'],(int) $_REQUEST['obj_id']);
}
if(in_array($role['obj_id'],$assigned_roles) and !in_array($role['obj_id'],$new_role_ids))
{
$rbacadmin->deassignUser($role['obj_id'],(int) $_REQUEST['obj_id']);
}
}
ilUtil::sendInfo($this->lng->txt('role_assignment_updated'));
return true;
}

+ Here is the call graph for this function:

ilObjCategoryGUI::createObject ( )

create new category form

public

Reimplemented from ilObjectGUI.

Definition at line 221 of file class.ilObjCategoryGUI.php.

References $_GET, $_SESSION, ilObjectGUI\$data, ilMDLanguageItem\_getLanguages(), ilObjectGUI\fillCloneTemplate(), ilUtil\getImagePath(), ilObjectGUI\getTemplateFile(), ilUtil\prepareFormOutput(), showSortingSettings(), and ilUtil\stripSlashes().

{
global $rbacsystem;
$new_type = $_POST["new_type"] ? $_POST["new_type"] : $_GET["new_type"];
if (!$rbacsystem->checkAccess("create", $_GET["ref_id"], $new_type))
{
$this->ilias->raiseError($this->lng->txt("permission_denied"),$this->ilias->error_obj->MESSAGE);
}
else
{
//add template for buttons
$this->tpl->addBlockfile("BUTTONS", "buttons", "tpl.buttons.html");
// only in administration
// to do: make this in repository work
if (false)
{
$this->tpl->setCurrentBlock("btn_cell");
$this->tpl->setVariable("BTN_LINK",
$this->ctrl->getLinkTarget($this, "importCategoriesForm"));
$this->tpl->setVariable("BTN_TXT", $this->lng->txt("import_categories"));
$this->tpl->parseCurrentBlock();
}
$this->getTemplateFile("edit",$new_type);
$array_push = true;
if ($_SESSION["error_post_vars"])
{
$_SESSION["translation_post"] = $_SESSION["error_post_vars"];
$array_push = false;
}
// clear session data if a fresh category should be created
if (($_GET["mode"] != "session"))
{
unset($_SESSION["translation_post"]);
} // remove a translation from session
elseif ($_GET["entry"] != 0)
{
array_splice($_SESSION["translation_post"]["Fobject"],$_GET["entry"],1,array());
if ($_GET["entry"] == $_SESSION["translation_post"]["default_language"])
{
$_SESSION["translation_post"]["default_language"] = "";
}
}
// stripslashes in form output?
$strip = isset($_SESSION["translation_post"]) ? true : false;
$data = $_SESSION["translation_post"];
if (!is_array($data["Fobject"]))
{
$data["Fobject"] = array();
}
// add additional translation form
if (!$_GET["entry"] and $array_push)
{
$count = array_push($data["Fobject"],array("title" => "","desc" => ""));
}
else
{
$count = count($data["Fobject"]);
}
foreach ($data["Fobject"] as $key => $val)
{
// add translation button
if ($key == $count -1)
{
$this->tpl->setCurrentBlock("addTranslation");
$this->tpl->setVariable("TXT_ADD_TRANSLATION",$this->lng->txt("add_translation")." >>");
$this->tpl->parseCurrentBlock();
}
// remove translation button
if ($key != 0)
{
$this->tpl->setCurrentBlock("removeTranslation");
$this->tpl->setVariable("TXT_REMOVE_TRANSLATION",$this->lng->txt("remove_translation"));
$this->ctrl->setParameter($this, "entry", $key);
$this->ctrl->setParameter($this, "new_type", $new_type);
$this->ctrl->setParameter($this, "mode", "create");
$this->tpl->setVariable("LINK_REMOVE_TRANSLATION", $this->ctrl->getLinkTarget($this, "removeTranslation"));
$this->tpl->parseCurrentBlock();
}
// lang selection
$this->tpl->addBlockFile("SEL_LANGUAGE", "sel_language", "tpl.lang_selection.html", false);
$this->tpl->setVariable("SEL_NAME", "Fobject[".$key."][lang]");
include_once('Services/MetaData/classes/class.ilMDLanguageItem.php');
foreach($languages as $code => $language)
{
$this->tpl->setCurrentBlock("lg_option");
$this->tpl->setVariable("VAL_LG", $code);
$this->tpl->setVariable("TXT_LG", $language);
if ($count == 1 AND $code == $this->ilias->account->getPref("language") AND !isset($_SESSION["translation_post"]))
{
$this->tpl->setVariable("SELECTED", "selected=\"selected\"");
}
elseif ($code == $val["lang"])
{
$this->tpl->setVariable("SELECTED", "selected=\"selected\"");
}
$this->tpl->parseCurrentBlock();
}
if ($key == 0)
{
$this->tpl->setCurrentBlock("type_image");
$this->tpl->setVariable("TYPE_IMG",
ilUtil::getImagePath("icon_cat.gif"));
$this->tpl->parseCurrentBlock();
}
// object data
$this->tpl->setCurrentBlock("obj_form");
if ($key == 0)
{
$this->tpl->setVariable("TXT_HEADER", $this->lng->txt($new_type."_new"));
}
else
{
$this->tpl->setVariable("TXT_HEADER", $this->lng->txt("translation")." ".$key);
}
if ($key == $data["default_language"])
{
$this->tpl->setVariable("CHECKED", "checked=\"checked\"");
}
$this->tpl->setVariable("TXT_TITLE", $this->lng->txt("title"));
$this->tpl->setVariable("TXT_DESC", $this->lng->txt("desc"));
$this->tpl->setVariable("TXT_DEFAULT", $this->lng->txt("default"));
$this->tpl->setVariable("TXT_LANGUAGE", $this->lng->txt("language"));
$this->tpl->setVariable("TITLE", ilUtil::prepareFormOutput($val["title"],$strip));
$this->tpl->setVariable("DESC", ilUtil::stripSlashes($val["desc"]));
$this->tpl->setVariable("NUM", $key);
$this->tpl->parseCurrentBlock();
}
// global
$this->ctrl->setParameter($this, "mode", "create");
$this->ctrl->setParameter($this, "new_type", $new_type);
$this->tpl->setVariable("FORMACTION", $this->ctrl->getFormAction($this, "save"));
$this->tpl->setVariable("TXT_CANCEL", $this->lng->txt("cancel"));
$this->tpl->setVariable("TXT_SUBMIT", $this->lng->txt($new_type."_add"));
$this->tpl->setVariable("CMD_SUBMIT", "save");
$this->tpl->setVariable("TXT_REQUIRED_FLD", $this->lng->txt("required_field"));
}
$this->fillCloneTemplate('CLONE_WIZARD','cat');
}

+ Here is the call graph for this function:

ilObjCategoryGUI::deleteUserObject ( )

Definition at line 1238 of file class.ilObjCategoryGUI.php.

References $_SESSION, ilObjectGUI\checkPermission(), listUsersObject(), and ilUtil\sendInfo().

{
$this->checkPermission("cat_administrate_users");
if(!count($_POST['user_ids']))
{
ilUtil::sendInfo($this->lng->txt('no_users_selected'));
$this->listUsersObject();
return true;
}
$_SESSION['delete_users'] = $_POST['user_ids'];
ilUtil::sendInfo($this->lng->txt('sure_delete_selected_users'));
$this->listUsersObject(true);
return true;
}

+ Here is the call graph for this function:

ilObjCategoryGUI::editInfoObject ( )
protected

Edit extended category settings.

protected

Definition at line 538 of file class.ilObjCategoryGUI.php.

References ilObjectGUI\checkPermission(), getSubTabs(), and initExtendedSettings().

Referenced by updateInfoObject().

{
$this->checkPermission("write");
$this->getSubTabs('edit');
$this->tabs_gui->setTabActive('edit_properties');
$this->tabs_gui->setSubTabActive('edit_cat_settings');
$this->tpl->setContent($this->form->getHTML());
}

+ Here is the call graph for this function:

+ Here is the caller graph for this function:

ilObjCategoryGUI::editObject ( )

edit category

public

Reimplemented from ilObjectGUI.

Definition at line 602 of file class.ilObjCategoryGUI.php.

References $_GET, $_SESSION, ilObjectGUI\$data, ilMDLanguageItem\_getLanguages(), getSubTabs(), ilObjectGUI\getTargetFrame(), ilObjectGUI\getTemplateFile(), ilUtil\prepareFormOutput(), ilContainerGUI\showCustomIconsEditing(), showSortingSettings(), and ilUtil\stripSlashes().

{
global $rbacsystem;
if (!$rbacsystem->checkAccess("write", $this->ref_id))
{
$this->ilias->raiseError($this->lng->txt("msg_no_perm_write"),$this->ilias->error_obj->MESSAGE);
}
$this->getSubTabs('edit');
$this->ctrl->setParameter($this,"mode","edit");
// for lang selection include metadata class
include_once "./Services/MetaData/classes/class.ilMDLanguageItem.php";
$this->getTemplateFile("edit",'');
$array_push = true;
if ($_SESSION["error_post_vars"])
{
$_SESSION["translation_post"] = $_SESSION["error_post_vars"];
$_GET["mode"] = "session";
$array_push = false;
}
// load from db if edit category is called the first time
if (($_GET["mode"] != "session"))
{
$data = $this->object->getTranslations();
$_SESSION["translation_post"] = $data;
$array_push = false;
} // remove a translation from session
elseif ($_GET["entry"] != 0)
{
array_splice($_SESSION["translation_post"]["Fobject"],$_GET["entry"],1,array());
if ($_GET["entry"] == $_SESSION["translation_post"]["default_language"])
{
$_SESSION["translation_post"]["default_language"] = "";
}
}
$data = $_SESSION["translation_post"];
// add additional translation form
if (!$_GET["entry"] and $array_push)
{
$count = array_push($data["Fobject"],array("title" => "","desc" => ""));
}
else
{
$count = count($data["Fobject"]);
}
// stripslashes in form?
$strip = isset($_SESSION["translation_post"]) ? true : false;
foreach ($data["Fobject"] as $key => $val)
{
// add translation button
if ($key == $count -1)
{
$this->tpl->setCurrentBlock("addTranslation");
$this->tpl->setVariable("TXT_ADD_TRANSLATION",$this->lng->txt("add_translation")." >>");
$this->tpl->parseCurrentBlock();
}
// remove translation button
if ($key != 0)
{
$this->tpl->setCurrentBlock("removeTranslation");
$this->tpl->setVariable("TXT_REMOVE_TRANSLATION",$this->lng->txt("remove_translation"));
$this->ctrl->setParameter($this, "entry", $key);
$this->ctrl->setParameter($this, "mode", "edit");
$this->tpl->setVariable("LINK_REMOVE_TRANSLATION", $this->ctrl->getLinkTarget($this, "removeTranslation"));
$this->tpl->parseCurrentBlock();
}
// lang selection
$this->tpl->addBlockFile("SEL_LANGUAGE", "sel_language", "tpl.lang_selection.html", false);
$this->tpl->setVariable("SEL_NAME", "Fobject[".$key."][lang]");
foreach ($languages as $code => $language)
{
$this->tpl->setCurrentBlock("lg_option");
$this->tpl->setVariable("VAL_LG", $code);
$this->tpl->setVariable("TXT_LG", $language);
if ($code == $val["lang"])
{
$this->tpl->setVariable("SELECTED", "selected=\"selected\"");
}
$this->tpl->parseCurrentBlock();
}
// object data
$this->tpl->setCurrentBlock("obj_form");
if ($key == 0)
{
$this->tpl->setVariable("TXT_HEADER", $this->lng->txt($this->object->getType()."_edit"));
}
else
{
$this->tpl->setVariable("TXT_HEADER", $this->lng->txt("translation")." ".$key);
}
if ($key == $data["default_language"])
{
$this->tpl->setVariable("CHECKED", "checked=\"checked\"");
}
$this->tpl->setVariable("TXT_TITLE", $this->lng->txt("title"));
$this->tpl->setVariable("TXT_DESC", $this->lng->txt("desc"));
$this->tpl->setVariable("TXT_DEFAULT", $this->lng->txt("default"));
$this->tpl->setVariable("TXT_LANGUAGE", $this->lng->txt("language"));
$this->tpl->setVariable("TITLE", ilUtil::prepareFormOutput($val["title"],$strip));
$this->tpl->setVariable("DESC", ilUtil::stripSlashes($val["desc"]));
$this->tpl->setVariable("NUM", $key);
$this->tpl->parseCurrentBlock();
}
// global
$this->tpl->setCurrentBlock("adm_content");
$this->tpl->setVariable("FORMACTION", $this->ctrl->getFormAction($this, "update"));
$this->tpl->setVariable("TARGET", $this->getTargetFrame("update"));
$this->tpl->setVariable("TXT_CANCEL", $this->lng->txt("cancel"));
$this->tpl->setVariable("TXT_SUBMIT", $this->lng->txt("save"));
$this->tpl->setVariable("CMD_SUBMIT", "update");
$this->tpl->setVariable("TXT_REQUIRED_FLD", $this->lng->txt("required_field"));
}

+ Here is the call graph for this function:

& ilObjCategoryGUI::executeCommand ( )

execute command note: this method is overwritten in all container objects

Reimplemented from ilContainerGUI.

Definition at line 59 of file class.ilObjCategoryGUI.php.

References $_GET, $cmd, $ret, ilObjectGUI\checkPermission(), ilContainerGUI\forwardToPageObject(), ilObjStyleSheet\getContentStylePath(), ilObjectGUI\getCreationMode(), infoScreen(), ilObjectGUI\prepareOutput(), and ilContainerGUI\renderObject().

{
global $rbacsystem, $ilNavigationHistory, $ilAccess;
$next_class = $this->ctrl->getNextClass($this);
$cmd = $this->ctrl->getCmd();
switch($next_class)
{
case "ilobjusergui":
include_once('./Services/User/classes/class.ilObjUserGUI.php');
$this->tabs_gui->setTabActive('administrate_users');
if(!$_GET['obj_id'])
{
$this->gui_obj = new ilObjUserGUI("",$_GET['ref_id'],true, false);
$this->gui_obj->setCreationMode($this->creation_mode);
$ret =& $this->ctrl->forwardCommand($this->gui_obj);
}
else
{
$this->gui_obj = new ilObjUserGUI("", $_GET['obj_id'],false, false);
$this->gui_obj->setCreationMode($this->creation_mode);
$ret =& $this->ctrl->forwardCommand($this->gui_obj);
}
break;
case "ilobjuserfoldergui":
include_once('./Services/User/classes/class.ilObjUserFolderGUI.php');
$this->tabs_gui->setTabActive('administrate_users');
$this->gui_obj = new ilObjUserFolderGUI("",(int) $_GET['ref_id'],true, false);
$this->gui_obj->setUserOwnerId((int) $_GET['ref_id']);
$this->gui_obj->setCreationMode($this->creation_mode);
$ret =& $this->ctrl->forwardCommand($this->gui_obj);
break;
case "ilcolumngui":
$this->checkPermission("read");
$this->prepareOutput();
//$this->getSubItems();
include_once("./Services/Style/classes/class.ilObjStyleSheet.php");
$this->tpl->setVariable("LOCATION_CONTENT_STYLESHEET",
$this->renderObject();
break;
case 'ilpermissiongui':
$this->prepareOutput();
include_once("./classes/class.ilPermissionGUI.php");
$perm_gui =& new ilPermissionGUI($this);
$ret =& $this->ctrl->forwardCommand($perm_gui);
break;
case 'ilinfoscreengui':
$this->prepareOutput();
$this->infoScreen();
break;
case 'ilcontainerlinklistgui':
include_once("./classes/class.ilContainerLinkListGUI.php");
$link_list_gui =& new ilContainerLinkListGUI();
$ret =& $this->ctrl->forwardCommand($link_list_gui);
break;
// container page editing
case "ilpageobjectgui":
$this->checkPermission("write");
$this->prepareOutput(false);
if ($ret != "")
{
$this->tpl->setContent($ret);
}
break;
default:
$this->checkPermission("visible");
// add entry to navigation history
if (!$this->getCreationMode() &&
$ilAccess->checkAccess("read", "", $_GET["ref_id"]))
{
$ilNavigationHistory->addItem($_GET["ref_id"],
"repository.php?cmd=frameset&ref_id=".$_GET["ref_id"], "cat");
}
$this->prepareOutput();
include_once("./Services/Style/classes/class.ilObjStyleSheet.php");
$this->tpl->setVariable("LOCATION_CONTENT_STYLESHEET",
if(!$cmd)
{
$cmd = "render";
}
$cmd .= "Object";
$this->$cmd();
break;
}
return true;
}

+ Here is the call graph for this function:

ilObjCategoryGUI::getSubTabs (   $a_section)
protected

Add sub tabs.

Parameters
stringprotected

Definition at line 1709 of file class.ilObjCategoryGUI.php.

References ilAdvancedMDRecord\_getActivatedObjTypes().

Referenced by editInfoObject(), and editObject().

{
switch($a_section)
{
case 'edit':
$this->tabs_gui->addSubTabTarget("edit_properties",
$this->ctrl->getLinkTarget($this,'edit'),
"edit", get_class($this));
include_once('Services/AdvancedMetaData/classes/class.ilAdvancedMDRecord.php');
{
$this->tabs_gui->addSubTabTarget("edit_cat_settings",
$this->ctrl->getLinkTarget($this,'editInfo'),
"editInfo", get_class($this));
}
}
}

+ Here is the call graph for this function:

+ Here is the caller graph for this function:

ilObjCategoryGUI::getTabs ( $tabs_gui)

common tabs for all container objects (should be called at the end of child getTabs() method

Reimplemented from ilContainerGUI.

Definition at line 163 of file class.ilObjCategoryGUI.php.

References $_GET.

{
global $rbacsystem;
if ($this->ctrl->getCmd() == "editPageContent")
{
return;
}
#$this->ctrl->setParameter($this,"ref_id",$this->ref_id);
if ($rbacsystem->checkAccess('read',$this->ref_id))
{
$force_active = ($_GET["cmd"] == "" || $_GET["cmd"] == "render")
? true
: false;
$tabs_gui->addTarget("view_content",
$this->ctrl->getLinkTarget($this, ""),
array("view", ""), "", "", $force_active);
//BEGIN ChangeEvent add info tab to category object
$force_active = ($this->ctrl->getNextClass() == "ilinfoscreengui"
|| strtolower($_GET["cmdClass"]) == "ilnotegui")
? true
: false;
$tabs_gui->addTarget("info_short",
$this->ctrl->getLinkTargetByClass(
array("ilobjcategorygui", "ilinfoscreengui"), "showSummary"),
array("showSummary","", "infoScreen"),
"", "", $force_active);
//END ChangeEvent add info tab to category object
}
if ($rbacsystem->checkAccess('write',$this->ref_id))
{
$force_active = ($_GET["cmd"] == "edit")
? true
: false;
$tabs_gui->addTarget("edit_properties",
$this->ctrl->getLinkTarget($this, "edit"), "edit", get_class($this)
, "", $force_active);
}
if($rbacsystem->checkAccess('cat_administrate_users',$this->ref_id))
{
$tabs_gui->addTarget("administrate_users",
$this->ctrl->getLinkTarget($this, "listUsers"), "listUsers", get_class($this));
}
// parent tabs (all container: edit_permission, clipboard, trash
parent::getTabs($tabs_gui);
}
ilObjCategoryGUI::ilObjCategoryGUI (   $a_data,
  $a_id,
  $a_call_by_reference = true,
  $a_prepare_output = true 
)

Constructor public.

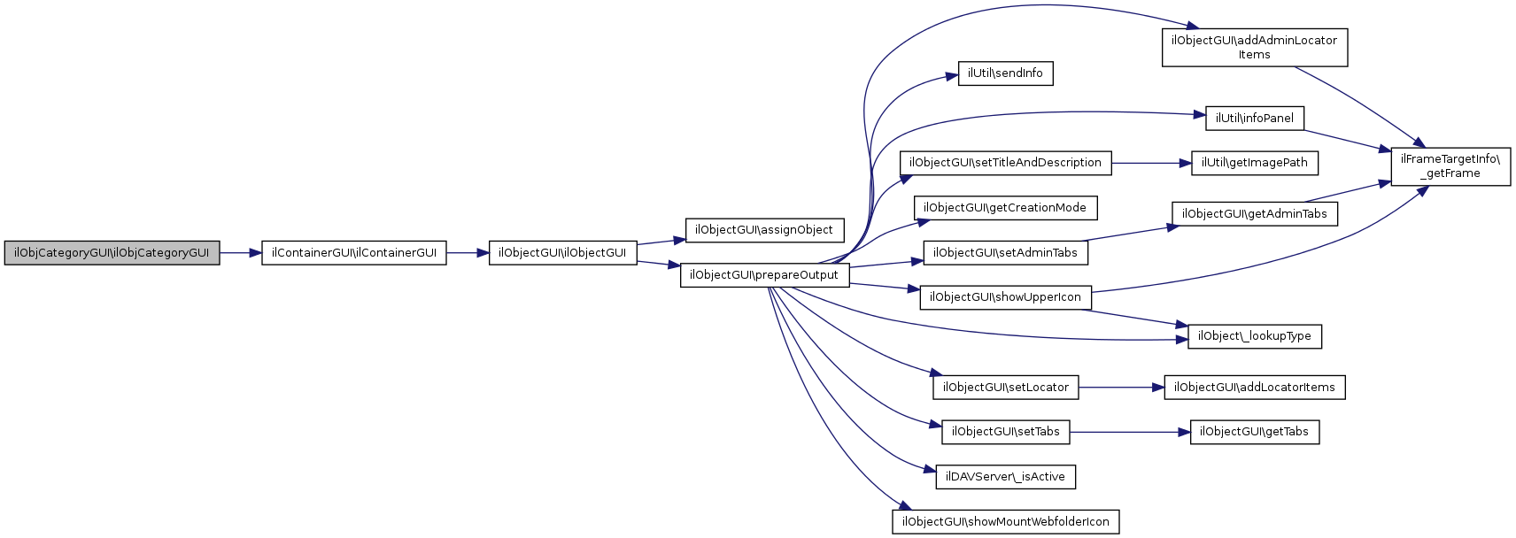
Definition at line 47 of file class.ilObjCategoryGUI.php.

References ilContainerGUI\ilContainerGUI().

{
//global $ilCtrl;
// CONTROL OPTIONS
//$this->ctrl =& $ilCtrl;
//$this->ctrl->saveParameter($this,array("ref_id","cmdClass"));
$this->type = "cat";
$this->ilContainerGUI($a_data,(int) $a_id,$a_call_by_reference,false);
}

+ Here is the call graph for this function:

ilObjCategoryGUI::importCancelledObject ( )

import cancelled

private

Definition at line 986 of file class.ilObjCategoryGUI.php.

References ilUtil\sendInfo().

{
ilUtil::sendInfo($this->lng->txt("action_aborted"),true);
$this->ctrl->redirect($this);
}

+ Here is the call graph for this function:

ilObjCategoryGUI::importCategoriesFormObject ( )

display form for category import

Definition at line 921 of file class.ilObjCategoryGUI.php.

References _importCategoriesForm().

{
ilObjCategoryGUI::_importCategoriesForm($this->ref_id, $this->tpl);
}

+ Here is the call graph for this function:

ilObjCategoryGUI::importCategoriesObject ( )

import categories

Definition at line 1003 of file class.ilObjCategoryGUI.php.

References $_GET, and _importCategories().

{
// call to importCategories with $withrol = 0
}

+ Here is the call graph for this function:

ilObjCategoryGUI::importCategoriesWithRolObject ( )

import categories with local rol

Definition at line 1013 of file class.ilObjCategoryGUI.php.

References $_GET, and _importCategories().

{
//echo "entra aqui";
// call to importCategories with $withrol = 1
}

+ Here is the call graph for this function:

ilObjCategoryGUI::infoScreen ( )

show information screen

Definition at line 486 of file class.ilObjCategoryGUI.php.

References $_GET, and $ilCtrl.

Referenced by executeCommand(), and infoScreenObject().

{
global $ilAccess, $ilCtrl;
if (!$ilAccess->checkAccess("visible", "", $this->ref_id))
{
$this->ilias->raiseError($this->lng->txt("msg_no_perm_read"),$this->ilias->error_obj->MESSAGE);
}
include_once("./Services/InfoScreen/classes/class.ilInfoScreenGUI.php");
$info = new ilInfoScreenGUI($this);
$info->enablePrivateNotes();
if ($ilAccess->checkAccess("read", "", $_GET["ref_id"]))
{
$info->enableNews();
}
// no news editing for files, just notifications
$info->enableNewsEditing(false);
if ($ilAccess->checkAccess("write", "", $_GET["ref_id"]))
{
$news_set = new ilSetting("news");
$enable_internal_rss = $news_set->get("enable_rss_for_internal");
if ($enable_internal_rss)
{
$info->setBlockProperty("news", "settings", true);
$info->setBlockProperty("news", "public_notifications_option", true);
}
}
// standard meta data
$info->addMetaDataSections($this->object->getId(),0, $this->object->getType());
// forward the command
if ($ilCtrl->getNextClass() == "ilinfoscreengui")
{
$ilCtrl->forwardCommand($info);
}
else
{
return $ilCtrl->getHTML($info);
}
}

+ Here is the caller graph for this function:

ilObjCategoryGUI::infoScreenObject ( )

this one is called from the info button in the repository not very nice to set cmdClass/Cmd manually, if everything works through ilCtrl in the future this may be changed

Definition at line 476 of file class.ilObjCategoryGUI.php.

References infoScreen().

{
$this->ctrl->setCmd("showSummary");
$this->ctrl->setCmdClass("ilinfoscreengui");
$this->infoScreen();
}

+ Here is the call graph for this function:

ilObjCategoryGUI::initExtendedSettings ( )
protected

build property form for extended category settings

protected

Definition at line 574 of file class.ilObjCategoryGUI.php.

References ilAdvancedMDRecordGUI\MODE_EDITOR, and ilAdvancedMDRecordGUI\setPropertyForm().

Referenced by editInfoObject().

{
if(is_object($this->form))
{
return true;
}
include_once('Services/Form/classes/class.ilPropertyFormGUI.php');
$this->form = new ilPropertyFormGUI();
$this->form->setFormAction($this->ctrl->getFormAction($this));
$this->form->setTitle($this->lng->txt('ext_cat_settings'));
$this->form->addCommandButton('updateInfo',$this->lng->txt('save'));
$this->form->addCommandButton('editInfo',$this->lng->txt('cancel'));
include_once('Services/AdvancedMetaData/classes/class.ilAdvancedMDRecordGUI.php');
$record_gui = new ilAdvancedMDRecordGUI(ilAdvancedMDRecordGUI::MODE_EDITOR,'cat',$this->object->getId());
$record_gui->setPropertyForm($this->form);
$record_gui->parse();
return true;
}

+ Here is the call graph for this function:

+ Here is the caller graph for this function:

ilObjCategoryGUI::listUsersObject (   $show_delete = false)

Definition at line 1076 of file class.ilObjCategoryGUI.php.

References $_GET, $_SESSION, $title, __buildFilterSelect(), __showUsersTable(), ilLocalUser\_getAllUserIds(), ilLocalUser\_getFolderIds(), ilLocalUser\_getUserData(), ilObject\_lookupObjId(), ilObject\_lookupTitle(), ilUtil\formCheckbox(), ilUtil\sendInfo(), and ilUtil\sortArray().

Referenced by applyFilterObject(), assignRolesObject(), assignSaveObject(), deleteUserObject(), and performDeleteUsersObject().

{
global $ilUser,$rbacreview;
include_once './Services/User/classes/class.ilLocalUser.php';
include_once './Services/User/classes/class.ilObjUserGUI.php';
global $rbacsystem,$rbacreview;
if(!$rbacsystem->checkAccess("cat_administrate_users",$this->object->getRefId()))
{
$this->ilias->raiseError($this->lng->txt("msg_no_perm_admin_users"),$this->ilias->error_obj->MESSAGE);
}
$this->tabs_gui->setTabActive('administrate_users');
$_GET['sort_by'] = ($_SESSION['lua_sort_by'][$this->object->getRefId()] =
($_GET['sort_by'] ? $_GET['sort_by'] : $_SESSION['lua_sort_by'][$this->object->getRefId()]));
$_GET['sort_order'] = $_SESSION['lua_sort_order'][$this->object->getRefId()] =
($_GET['sort_order'] ? $_GET['sort_order'] : $_SESSION['lua_sort_order'][$this->object->getRefId()]);
$_GET['offset'] = $_SESSION['lua_offset'][$this->object->getRefId()] =
(isset($_GET['offset']) ? $_GET['offset'] : $_SESSION['lua_offset'][$this->object->getRefId()]);
// default to local users view
if(!isset($_SESSION['filtered_users'][$this->object->getRefId()]))
{
$_SESSION['filtered_users'][$this->object->getRefId()] = $this->object->getRefId();
}
$_SESSION['delete_users'] = $show_delete ? $_SESSION['delete_users'] : array();
$_SESSION['filtered_users'][$this->object->getRefId()] = isset($_POST['filter']) ?
$_POST['filter'] :
$_SESSION['filtered_users'][$this->object->getRefId()];
$this->tpl->addBlockfile('ADM_CONTENT','adm_content','tpl.cat_admin_users.html',
"Modules/Category");
if(count($parent) > 1)
{
$this->tpl->setCurrentBlock("filter");
$this->tpl->setVariable("FILTER_TXT_FILTER",$this->lng->txt('filter'));
$this->tpl->setVariable("SELECT_FILTER",$this->__buildFilterSelect($parent));
$this->tpl->setVariable("FILTER_ACTION",$this->ctrl->getFormAction($this));
$this->tpl->setVariable("FILTER_NAME",'applyFilter');
$this->tpl->setVariable("FILTER_VALUE",$this->lng->txt('apply_filter'));
$this->tpl->parseCurrentBlock();
}
$this->tpl->addBlockfile("BUTTONS", "buttons", "tpl.buttons.html");
if(count($rbacreview->getGlobalAssignableRoles()) or in_array(SYSTEM_ROLE_ID,$rbacreview->assignedRoles($ilUser->getId())))
{
// add user button
$this->tpl->setCurrentBlock("btn_cell");
$this->tpl->setVariable("BTN_LINK",$this->ctrl->getLinkTargetByClass('ilobjusergui','create'));
$this->tpl->setVariable("BTN_TXT",$this->lng->txt('add_user'));
$this->tpl->parseCurrentBlock();
// import user button
$this->tpl->setCurrentBlock("btn_cell");
$this->tpl->setVariable("BTN_LINK",$this->ctrl->getLinkTargetByClass('ilobjuserfoldergui','importUserForm'));
$this->tpl->setVariable("BTN_TXT",$this->lng->txt('import_users'));
$this->tpl->parseCurrentBlock();
}
else
{
ilUtil::sendInfo($this->lng->txt('no_roles_user_can_be_assigned_to'));
}
if(!count($users = ilLocalUser::_getAllUserIds($_SESSION['filtered_users'][$this->object->getRefId()])))
{
ilUtil::sendInfo($this->lng->txt('no_local_users'));
}
if($show_delete)
{
$this->tpl->setCurrentBlock("confirm_delete");
$this->tpl->setVariable("CONFIRM_FORMACTION",$this->ctrl->getFormAction($this));
$this->tpl->setVariable("TXT_CANCEL",$this->lng->txt('cancel'));
$this->tpl->setVariable("CONFIRM_CMD",'performDeleteUsers');
$this->tpl->setVariable("TXT_CONFIRM",$this->lng->txt('delete'));
$this->tpl->parseCurrentBlock();
}
$counter = 0;
$editable = false;
// pre sort
$users = ilLocalUser::_getUserData($_SESSION['filtered_users'][$this->object->getRefId()]);
$this->all_users_count = count($users);
$users = ilUtil::sortArray($users,$_GET["sort_by"] ? $_GET['sort_by'] : 'login',$_GET["sort_order"]);
$users = array_slice($users,$_GET["offset"],$ilUser->getPref('hits_per_page'));
foreach($users as $user_data)
{
if($user_data['time_limit_owner'] == $this->object->getRefId())
{
$editable = true;
$f_result[$counter][] = ilUtil::formCheckbox(in_array($user_data['usr_id'],$_SESSION['delete_users']) ? 1 : 0,
"user_ids[]",$user_data['usr_id']);
$this->ctrl->setParameterByClass('ilobjusergui','obj_id',$user_data['usr_id']);
$f_result[$counter][] = '<a href="'.$this->ctrl->getLinkTargetByClass('ilobjusergui','edit').'">'.
$user_data['login'].'</a>';
}
else
{
$f_result[$counter][] = '&nbsp;';
$f_result[$counter][] = $user_data['login'];
}
$f_result[$counter][] = $user_data['firstname'];
$f_result[$counter][] = $user_data['lastname'];
switch($user_data['time_limit_owner'])
{
case 7:
$f_result[$counter][] = $this->lng->txt('global');
break;
default:
$f_result[$counter][] = ($title = ilObject::_lookupTitle(ilObject::_lookupObjId($user_data['time_limit_owner']))) ?
$title : '';
}
// role assignment
$this->ctrl->setParameter($this,'obj_id',$user_data['usr_id']);
$f_result[$counter][] = '<a class="il_ContainerItemCommand" href="'.$this->ctrl->getLinkTarget($this,'assignRoles').'">'.
$this->lng->txt('edit').'</a>';
++$counter;
}
$this->__showUsersTable($f_result,"listUsersObject",$editable);
return true;
}

+ Here is the call graph for this function:

+ Here is the caller graph for this function:

ilObjCategoryGUI::performDeleteUsersObject ( )

Definition at line 1215 of file class.ilObjCategoryGUI.php.

References $_SESSION, ilLocalUser\_getAllUserIds(), ilObjectGUI\checkPermission(), ilObjectFactory\getInstanceByObjId(), listUsersObject(), and ilUtil\sendInfo().

{
include_once './Services/User/classes/class.ilLocalUser.php';
$this->checkPermission("cat_administrate_users");
foreach($_SESSION['delete_users'] as $user_id)
{
if(!in_array($user_id,ilLocalUser::_getAllUserIds($this->object->getRefId())))
{
die('user id not valid');
}
if(!$tmp_obj =& ilObjectFactory::getInstanceByObjId($user_id,false))
{
continue;
}
$tmp_obj->delete();
}
ilUtil::sendInfo($this->lng->txt('deleted_users'));
$this->listUsersObject();
return true;
}

+ Here is the call graph for this function:

ilObjCategoryGUI::removeBigIconObject ( )

remove big icon

public

Definition at line 884 of file class.ilObjCategoryGUI.php.

References $_GET, $_SESSION, ilObjectGUI\checkPermission(), and ilUtil\redirect().

{
$this->checkPermission("write");
$_SESSION["translation_post"] = $_POST;
$this->object->removeBigIcon();
ilUtil::redirect($this->ctrl->getLinkTarget($this, $_GET["mode"]));
}

+ Here is the call graph for this function:

ilObjCategoryGUI::removeSmallIconObject ( )

remove small icon

public

Definition at line 897 of file class.ilObjCategoryGUI.php.

References $_GET, $_SESSION, ilObjectGUI\checkPermission(), and ilUtil\redirect().

{
$this->checkPermission("write");
$_SESSION["translation_post"] = $_POST;
$this->object->removeSmallIcon();
ilUtil::redirect($this->ctrl->getLinkTarget($this, $_GET["mode"]));
}

+ Here is the call graph for this function:

ilObjCategoryGUI::removeTinyIconObject ( )

remove big icon

public

Definition at line 910 of file class.ilObjCategoryGUI.php.

References $_GET, $_SESSION, ilObjectGUI\checkPermission(), and ilUtil\redirect().

{
$this->checkPermission("write");
$_SESSION["translation_post"] = $_POST;
$this->object->removeTinyIcon();
ilUtil::redirect($this->ctrl->getLinkTarget($this, $_GET["mode"]));
}

+ Here is the call graph for this function:

ilObjCategoryGUI::removeTranslationObject ( )

removes a translation form & save post vars to session

public

Definition at line 863 of file class.ilObjCategoryGUI.php.

References $_GET, ilObjectGUI\checkPermission(), and ilUtil\redirect().

{
$this->checkPermission("write");
if (!($_GET["mode"] != "create" or $_GET["mode"] != "edit"))
{
$message = get_class($this)."::removeTranslationObject(): Missing or wrong parameter! mode: ".$_GET["mode"];
$this->ilias->raiseError($message,$this->ilias->error_obj->WARNING);
}
$this->ctrl->setParameter($this, "entry", $_GET["entry"]);
$this->ctrl->setParameter($this, "mode", "session");
$this->ctrl->setParameter($this, "new_type", $_GET["new_type"]);
ilUtil::redirect($this->ctrl->getLinkTarget($this, $_GET["mode"]));
}

+ Here is the call graph for this function:

ilObjCategoryGUI::saveObject ( )

save category public

Reimplemented from ilObjectGUI.

Definition at line 394 of file class.ilObjCategoryGUI.php.

References $_GET, ilObjectGUI\$data, ilChangeEvent\_isActive(), ilChangeEvent\_recordWriteEvent(), ilObjectGUI\redirectToRefId(), ilUtil\sendInfo(), ilContainerSortingSettings\setSortMode(), and ilUtil\stripSlashes().

{
$data = $_POST;
// default language set?
if (!isset($data["default_language"]))
{
$this->ilias->raiseError($this->lng->txt("msg_no_default_language"),$this->ilias->error_obj->MESSAGE);
}
// prepare array fro further checks
foreach ($data["Fobject"] as $key => $val)
{
$langs[$key] = $val["lang"];
}
$langs = array_count_values($langs);
// all languages set?
if (array_key_exists("",$langs))
{
$this->ilias->raiseError($this->lng->txt("msg_no_language_selected"),$this->ilias->error_obj->MESSAGE);
}
// no single language is selected more than once?
if (array_sum($langs) > count($langs))
{
$this->ilias->raiseError($this->lng->txt("msg_multi_language_selected"),$this->ilias->error_obj->MESSAGE);
}
// copy default translation to variable for object data entry
$_POST["Fobject"]["title"] = $_POST["Fobject"][$_POST["default_language"]]["title"];
$_POST["Fobject"]["desc"] = $_POST["Fobject"][$_POST["default_language"]]["desc"];
// always call parent method first to create an object_data entry & a reference
$newObj = parent::saveObject();
// setup rolefolder & default local roles if needed (see ilObjForum & ilObjForumGUI for an example)
//$roles = $newObj->initDefaultRoles();
// write translations to object_translation
foreach ($data["Fobject"] as $key => $val)
{
if ($key == $data["default_language"])
{
$default = 1;
}
else
{
$default = 0;
}
$newObj->addTranslation(ilUtil::stripSlashes($val["title"]),ilUtil::stripSlashes($val["desc"]),$val["lang"],$default);
}
include_once('Services/Container/classes/class.ilContainerSortingSettings.php');
$settings = new ilContainerSortingSettings($newObj->getId());
$settings->setSortMode((int) $_POST['sorting']);
$settings->save();
// always send a message
ilUtil::sendInfo($this->lng->txt("cat_added"),true);
//$this->ctrl->setParameter($this, "ref_id", $newObj->getRefId());
// BEGIN ChangeEvent: Record object creation
global $ilUser;
require_once('Services/Tracking/classes/class.ilChangeEvent.php');
{
ilChangeEvent::_recordWriteEvent($newObj->getId(), $ilUser->getId(), 'create');
}
// END ChangeEvent: Record object creation
$this->redirectToRefId($_GET["ref_id"]);
}

+ Here is the call graph for this function:

ilObjCategoryGUI::showSortingSettings ( )
protected

show sorting settings

protected

Definition at line 1673 of file class.ilObjCategoryGUI.php.

References ilObjectGUI\checkPermission(), ilUtil\formRadioButton(), ilObjectGUI\getCreationMode(), ilContainer\SORT_MANUAL, and ilContainer\SORT_TITLE.

Referenced by createObject(), and editObject().

{
$this->checkPermission("write");
$this->tpl->setVariable('TXT_SORTING',$this->lng->txt('sorting_header'));
$this->tpl->setVariable('TXT_SORT_TITLE',$this->lng->txt('sorting_title_header'));
$this->tpl->setVariable('INFO_SORT_TITLE',$this->lng->txt('sorting_info_title'));
$this->tpl->setVariable('TXT_SORT_MANUAL',$this->lng->txt('sorting_manual_header'));
$this->tpl->setVariable('INFO_SORT_MANUAL',$this->lng->txt('sorting_info_manual'));
include_once('Services/Container/classes/class.ilContainerSortingSettings.php');
if($this->getCreationMode())
{
$settings = new ilContainerSortingSettings(0);
}
else
{
$settings = new ilContainerSortingSettings($this->object->getId());
}
$this->tpl->setVariable('RADIO_SORT_TITLE',ilUtil::formRadioButton(
$settings->getSortMode() == ilContainer::SORT_TITLE,
'sorting',
$this->tpl->setVariable('RADIO_SORT_MANUAL',ilUtil::formRadioButton(
$settings->getSortMode() == ilContainer::SORT_MANUAL,
'sorting',
}

+ Here is the call graph for this function:

+ Here is the caller graph for this function:

ilObjCategoryGUI::updateInfoObject ( )
protected

Update info (extended meta data)

protected

Definition at line 554 of file class.ilObjCategoryGUI.php.

References ilObjectGUI\checkPermission(), editInfoObject(), ilAdvancedMDRecordGUI\loadFromPost(), ilAdvancedMDRecordGUI\MODE_EDITOR, and ilUtil\sendInfo().

{
$this->checkPermission("write");
include_once('Services/AdvancedMetaData/classes/class.ilAdvancedMDRecordGUI.php');
'crs',$this->object->getId());
$record_gui->loadFromPost();
$record_gui->saveValues();
ilUtil::sendInfo($this->lng->txt("settings_saved"));
$this->editInfoObject();
return true;
}

+ Here is the call graph for this function:

ilObjCategoryGUI::updateObject ( )

updates object entry in object_data

public

Reimplemented from ilObjectGUI.

Definition at line 745 of file class.ilObjCategoryGUI.php.

References ilObjectGUI\$data, ilChangeEvent\_catchupWriteEvents(), ilChangeEvent\_isActive(), ilChangeEvent\_recordWriteEvent(), ilObjectGUI\getReturnLocation(), ilUtil\redirect(), ilUtil\sendInfo(), ilContainerSortingSettings\setSortMode(), and ilUtil\stripSlashes().

{
global $rbacsystem;
if (!$rbacsystem->checkAccess("write", $this->object->getRefId()))
{
$this->ilias->raiseError($this->lng->txt("msg_no_perm_write"),$this->ilias->error_obj->MESSAGE);
}
else
{
$data = $_POST;
// default language set?
if (!isset($data["default_language"]))
{
$this->ilias->raiseError($this->lng->txt("msg_no_default_language"),$this->ilias->error_obj->MESSAGE);
}
// prepare array fro further checks
foreach ($data["Fobject"] as $key => $val)
{
$langs[$key] = $val["lang"];
}
$langs = array_count_values($langs);
// all languages set?
if (array_key_exists("",$langs))
{
$this->ilias->raiseError($this->lng->txt("msg_no_language_selected"),$this->ilias->error_obj->MESSAGE);
}
// no single language is selected more than once?
if (array_sum($langs) > count($langs))
{
$this->ilias->raiseError($this->lng->txt("msg_multi_language_selected"),$this->ilias->error_obj->MESSAGE);
}
// copy default translation to variable for object data entry
$_POST["Fobject"]["title"] = $_POST["Fobject"][$_POST["default_language"]]["title"];
$_POST["Fobject"]["desc"] = $_POST["Fobject"][$_POST["default_language"]]["desc"];
// first delete all translation entries...
$this->object->removeTranslations();
// ...and write new translations to object_translation
foreach ($data["Fobject"] as $key => $val)
{
if ($key == $data["default_language"])
{
$default = 1;
}
else
{
$default = 0;
}
$this->object->addTranslation(ilUtil::stripSlashes($val["title"]),ilUtil::stripSlashes($val["desc"]),$val["lang"],$default);
}
// update object data entry with default translation
$this->object->setTitle(ilUtil::stripSlashes($_POST["Fobject"]["title"]));
$this->object->setDescription(ilUtil::stripSlashes($_POST["Fobject"]["desc"]));
//save custom icons
if ($this->ilias->getSetting("custom_icons"))
{
$this->object->saveIcons($_FILES["cont_big_icon"]['tmp_name'],
$_FILES["cont_small_icon"]['tmp_name'], $_FILES["cont_tiny_icon"]['tmp_name']);
}
$this->update = $this->object->update();
}
include_once('Services/Container/classes/class.ilContainerSortingSettings.php');
$settings = new ilContainerSortingSettings($this->object->getId());
$settings->setSortMode((int) $_POST['sorting']);
$settings->update();
// BEGIN ChangeEvent: Record update
global $ilUser;
require_once('Services/Tracking/classes/class.ilChangeEvent.php');
{
ilChangeEvent::_recordWriteEvent($this->object->getId(), $ilUser->getId(), 'update');
ilChangeEvent::_catchupWriteEvents($this->object->getId(), $ilUser->getId());
}
// END ChangeEvent: Record update
ilUtil::sendInfo($this->lng->txt("msg_obj_modified"),true);
ilUtil::redirect($this->getReturnLocation("update",$this->ctrl->getTargetScript()."?".$this->link_params));
}

+ Here is the call graph for this function:

Field Documentation

ilObjCategoryGUI::$ctrl

Definition at line 41 of file class.ilObjCategoryGUI.php.


The documentation for this class was generated from the following file: