Public Member Functions | Data Fields

ilMail Class Reference

Inheritance diagram for ilMail:

Public Member Functions

 ilMail ($a_user_id)
 Constructor setup an mail object public.
 setSaveInSentbox ($a_save_in_sentbox)
 getSaveInSentbox ()
 setMailSendType ($a_types)
 setMailRcpTo ($a_rcp_to)
 setMailRcpCc ($a_rcp_cc)
 setMailRcpBc ($a_rcp_bc)
 setMailSubject ($a_subject)
 setMailMessage ($a_message)
 readMailObjectReferenceId ()
 read and set mail object id private
 getMailObjectReferenceId ()
 get mail object reference id
 getMailsOfFolder ($a_folder_id)
 get all mails of a specific folder public
 getMailCounterData ()
 get mail counter data returns data array with indexes "total","read","unread" public
 getMail ($a_mail_id)
 get data of one mail public
 markRead ($a_mail_ids)
 mark mails as read public
 markUnread ($a_mail_ids)
 mark mails as unread public
 moveMailsToFolder ($a_mail_ids, $a_folder_id)
 move mail to folder public
 deleteMails ($a_mail_ids)
 delete mail public
 fetchMailData ($a_row)
 fetch all query data from table mail public
 updateDraft ($a_folder_id, $a_attachments, $a_rcp_to, $a_rcp_cc, $a_rcp_bcc, $a_m_type, $a_m_email, $a_m_subject, $a_m_message, $a_draft_id=0)
 sendInternalMail ($a_folder_id, $a_sender_id, $a_attachments, $a_rcp_to, $a_rcp_cc, $a_rcp_bcc, $a_status, $a_m_type, $a_m_email, $a_m_subject, $a_m_message, $a_user_id=0)
 save mail in folder private
 distributeMail ($a_rcp_to, $a_rcp_cc, $a_rcp_bcc, $a_subject, $a_message, $a_attachments, $sent_mail_id, $a_type, $a_action)
 send internal message to recipients private
 getUserIds ($a_recipients)
 get user_ids
 checkMail ($a_rcp_to, $a_rcp_cc, $a_rcp_bcc, $a_m_subject, $a_m_message, $a_type)
 check if mail is complete, recipients are valid public
 getEmailsOfRecipients ($a_rcp)
 get email addresses of recipients public
 checkRecipients ($a_recipients, $a_type)
 check if recipients are valid public
 savePostData ($a_user_id, $a_attachments, $a_rcp_to, $a_rcp_cc, $a_rcp_bcc, $a_m_type, $a_m_email, $a_m_subject, $a_m_message)
 save post data in table public
 getSavedData ()
 get saved data public
 sendMail ($a_rcp_to, $a_rcp_cc, $a_rcp_bc, $a_m_subject, $a_m_message, $a_attachment, $a_type)
 send external mail using class.ilMimeMail.php
 saveInSentbox ($a_attachment, $a_rcp_to, $a_rcp_cc, $a_rcp_bcc, $a_type, $a_m_subject, $a_m_message)
 send mime mail using class.ilMimeMail.php
 sendMimeMail ($a_rcp_to, $a_rcp_cc, $a_rcp_bcc, $a_m_subject, $a_m_message, $a_attachments)
 send mime mail using class.ilMimeMail.php
 getEmailOfSender ()
 get email of sender public
 saveAttachments ($a_attachments)
 set attachments
 getAttachments ()
 get attachments public
 explodeRecipients ($a_recipients)
 explode recipient string allowed seperators are ',' ';' ' ' private
 __getCountRecipient ($rcp, $a_only_email=true)
 __getCountRecipients ($a_to, $a_cc, $a_bcc, $a_only_email=true)
 __getEmailRecipients ($a_rcp)
 __prependMessage ($a_m_message, $rcp_to, $rcp_cc)
 __checkSystemRecipients (&$a_rcp_to)
 __substituteRecipients ($a_rcp, $direction)

Data Fields

 $ilias
 $lng
 $mfile
 $mail_options
 $user_id
 $table_mail
 $table_mail_saved
 $mail_counter
 $mail_data
 $mail_obj_ref_id
 $mail_send_type
 $save_in_sentbox
 $mail_rcp_to
 $mail_rcp_cc
 $mail_rcp_bc
 $mail_subject
 $mail_message

Detailed Description

Definition at line 35 of file class.ilMail.php.


Member Function Documentation

ilMail::__checkSystemRecipients ( &$  a_rcp_to  ) 

Definition at line 1225 of file class.ilMail.php.

References ilObjUser::_getAllUserLogins().

Referenced by sendMail().

        {
                if (preg_match("/@all/",$a_rcp_to))
                {
                        // GET ALL LOGINS
                        $all = ilObjUser::_getAllUserLogins($this->ilias);
                        $a_rcp_to = preg_replace("/@all/",implode(',',$all),$a_rcp_to);
                }

                return;
        }

Here is the call graph for this function:

Here is the caller graph for this function:

ilMail::__getCountRecipient ( rcp,
a_only_email = true 
)

Definition at line 1165 of file class.ilMail.php.

References $counter, and explodeRecipients().

Referenced by __getCountRecipients().

        {
                $counter = 0;

                foreach ($this->explodeRecipients($rcp) as $to)
                {
                        if ($a_only_email)
                        {
                                if (strpos($to,'@'))
                                {
                                        ++$counter;
                                }
                        }
                        else
                        {
                                ++$counter;
                        }
                }

                return $counter;
        }

Here is the call graph for this function:

Here is the caller graph for this function:

ilMail::__getCountRecipients ( a_to,
a_cc,
a_bcc,
a_only_email = true 
)

Definition at line 1188 of file class.ilMail.php.

References __getCountRecipient().

Referenced by sendMail().

        {
                return $this->__getCountRecipient($a_to,$a_only_email) 
                        + $this->__getCountRecipient($a_cc,$a_only_email) 
                        + $this->__getCountRecipient($a_bcc,$a_only_email);
        }

Here is the call graph for this function:

Here is the caller graph for this function:

ilMail::__getEmailRecipients ( a_rcp  ) 

Definition at line 1195 of file class.ilMail.php.

References explodeRecipients().

Referenced by sendMail().

        {
                foreach ($this->explodeRecipients($a_rcp) as $to)
                {
                        if (strpos($to,'@'))
                        {
                                $rcp[] = $to;
                        }
                }

                return $rcp ? $rcp : array();
        }

Here is the call graph for this function:

Here is the caller graph for this function:

ilMail::__prependMessage ( a_m_message,
rcp_to,
rcp_cc 
)

Definition at line 1208 of file class.ilMail.php.

Referenced by sendMail().

        {
                $inst_name = $this->ilias->getSetting("inst_name") ? $this->ilias->getSetting("inst_name") : "ILIAS 3";

                $message = $inst_name." To:".$rcp_to."\n";

                if ($rcp_cc)
                {
                        $message .= "Cc: ".$rcp_cc;
                }

                $message .= "\n\n";
                $message .= $a_m_message;

                return $message;
        }

Here is the caller graph for this function:

ilMail::__substituteRecipients ( a_rcp,
direction 
)

Definition at line 1237 of file class.ilMail.php.

References explodeRecipients(), and loginExists().

Referenced by distributeMail(), and sendMail().

        {
                $new_name = array();

                $tmp_names = $this->explodeRecipients($a_rcp);


                foreach($tmp_names as $name)
                {
                        if(strpos($name,"#") === 0)
                        {
                                $new_name[] = $name;
                                continue;
                        }
                        switch($direction)
                        {
                                case "substitute":
                                        if(strpos($name,"@") and loginExists($name))
                                        {
                                                $new_name[] = preg_replace("/@/","�#�",$name);
                                        }
                                        else
                                        {
                                                $new_name[] = $name;
                                        }
                                        break;
                                        
                                case "resubstitute":
                                        if(stristr($name,"�#�"))
                                        {
                                                $new_name[] = preg_replace("/�#�/","@",$name);
                                        }
                                        else
                                        {
                                                $new_name[] = $name;
                                        }
                                        break;
                        }
                }
                return implode(",",$new_name);
        }

Here is the call graph for this function:

Here is the caller graph for this function:

ilMail::checkMail ( a_rcp_to,
a_rcp_cc,
a_rcp_bcc,
a_m_subject,
a_m_message,
a_type 
)

check if mail is complete, recipients are valid public

Parameters:
string rcp_to
string rcp_cc
string rcp_bcc
string m_subject
string m_message
Returns:
string error message

Definition at line 671 of file class.ilMail.php.

Referenced by sendMail().

        {
                $error_message = '';

                if (empty($a_m_subject))
                {
                        $error_message .= $error_message ? "<br>" : '';
                        $error_message .= $this->lng->txt("mail_add_subject");
                }

                if (empty($a_rcp_to))
                {
                        $error_message .= $error_message ? "<br>" : '';
                        $error_message .= $this->lng->txt("mail_add_recipient");
                }

                return $error_message;
        }

Here is the caller graph for this function:

ilMail::checkRecipients ( a_recipients,
a_type 
)

check if recipients are valid public

Parameters:
string string with login names or group names (start with #)
Returns:
bool

Definition at line 752 of file class.ilMail.php.

References $rbacsystem, $user_id, explodeRecipients(), ilObjUser::getUserIdByLogin(), ilUtil::groupNameExists(), and ilUtil::is_email().

Referenced by sendMail().

        {
                global $rbacsystem;
                
                $wrong_rcps = '';

                $tmp_rcp = $this->explodeRecipients($a_recipients);

                foreach ($tmp_rcp as $rcp)
                {
                        if (empty($rcp))
                        {
                                continue;
                        }
                        // NO GROUP
                        if (substr($rcp,0,1) != '#')
                        {
                                // ALL RECIPIENTS MUST EITHER HAVE A VALID LOGIN OR A VALID EMAIL
                                if (!ilObjUser::getUserIdByLogin(addslashes($rcp)) and
                                        !ilUtil::is_email($rcp))
                                {
                                        $wrong_rcps .= "<BR/>".$rcp;
                                        continue;
                                }
                                
                                // CHECK IF USER CAN RECEIVE MAIL
                                if ($user_id = ilObjUser::getUserIdByLogin(addslashes($rcp)))
                                {
                                        if(!$rbacsystem->checkAccessOfUser($user_id, "mail_visible", $this->getMailObjectReferenceId()))
                                        {
                                                $wrong_rcps .= "<BR/>".$rcp." (".$this->lng->txt("user_cant_receive_mail").")";
                                                continue;
                                        }
                                }
                        }
                        else
                        {
                                if (!ilUtil::groupNameExists(addslashes(substr($rcp,1))))
                                {
                                        $wrong_rcps .= "<BR/>".$rcp;
                                        continue;
                                }
                        }
                }

                return $wrong_rcps;
        }

Here is the call graph for this function:

Here is the caller graph for this function:

ilMail::deleteMails ( a_mail_ids  ) 

delete mail public

Parameters:
array mail ids
Returns:
bool

Definition at line 414 of file class.ilMail.php.

References $id, $query, and $res.

Referenced by sendMail().

        {

                foreach ($a_mail_ids as $id)
                {
                        $query = "DELETE FROM $this->table_mail ".
                                "WHERE user_id = '".$this->user_id."' ".
                                "AND mail_id = '".$id."'";
                        $res = $this->ilias->db->query($query);
                        $this->mfile->deassignAttachmentFromDirectory($id);
                }

                return true;
        }

Here is the caller graph for this function:

ilMail::distributeMail ( a_rcp_to,
a_rcp_cc,
a_rcp_bcc,
a_subject,
a_message,
a_attachments,
sent_mail_id,
a_type,
a_action 
)

send internal message to recipients private

Parameters:
string to
string cc
string bcc
string subject
string message
array attachments
integer id of mail which is stored in sentbox
array 'normal' and/or 'system' and/or 'email'
Returns:
bool

Definition at line 553 of file class.ilMail.php.

References $id, $mbox, $tmp_user, __substituteRecipients(), getUserIds(), sendInternalMail(), and sendMimeMail().

Referenced by sendMail().

        {
                include_once "classes/class.ilMailbox.php";
                include_once "./classes/class.ilObjUser.php";

                // REPLACE ALL LOGIN NAMES WITH '@' BY ANOTHER CHARACTER
                $a_rcp_to = $this->__substituteRecipients($a_rcp_to,"resubstitute");
                $a_rcp_cc = $this->__substituteRecipients($a_rcp_cc,"resubstitute");
                $a_rcp_bc = $this->__substituteRecipients($a_rcp_bc,"resubstitute");


                $as_email = array();

                $mbox =& new ilMailbox();

                $rcp_ids = $this->getUserIds(trim($a_rcp_to).",".trim($a_rcp_cc).",".trim($a_rcp_bcc));

                foreach($rcp_ids as $id)
                {
                        $tmp_mail_options =& new ilMailOptions($id);

                        // CONTINUE IF USER WNATS HIS MAIL SEND TO EMAIL
                        if ($tmp_mail_options->getIncomingType() == $this->mail_options->EMAIL)
                        {
                                $as_email[] = $id;
                                continue;
                        }

                        if ($tmp_mail_options->getIncomingType() == $this->mail_options->BOTH)
                        {
                                $as_email[] = $id;
                        }

                        if ($a_action == 'system')
                        {
                                $inbox_id = 0;
                        }
                        else
                        {
                                $mbox->setUserId($id);
                                $inbox_id = $mbox->getInboxFolder();
                        }
                        $mail_id = $this->sendInternalMail($inbox_id,$this->user_id,
                                                                  $a_attachments,$a_rcp_to,
                                                                  $a_rcp_cc,'','unread',$a_type,
                                                                  0,$a_subject,$a_message,$id);
                        if ($a_attachments)
                        {
                                $this->mfile->assignAttachmentsToDirectory($mail_id,$sent_mail_id,$a_attachments);
                        }
                }

                // SEND EMAIL TO ALL USERS WHO DECIDED 'email' or 'both'
                foreach ($as_email as $id)
                {
                        $tmp_user =& new ilObjUser($id);
                        $this->sendMimeMail('','',$tmp_user->getEmail(),$a_subject,$a_message,$a_attachments);
                }
                
                return true;
        }

Here is the call graph for this function:

Here is the caller graph for this function:

ilMail::explodeRecipients ( a_recipients  ) 

explode recipient string allowed seperators are ',' ';' ' ' private

Returns:
array array of recipients

Definition at line 1144 of file class.ilMail.php.

Referenced by __getCountRecipient(), __getEmailRecipients(), __substituteRecipients(), checkRecipients(), getEmailsOfRecipients(), and getUserIds().

        {
                $a_recipients = trim($a_recipients);

                // WHITESPACE IS NOT ALLOWED AS SEPERATOR
                #$a_recipients = preg_replace("/ /",",",$a_recipients);
                $a_recipients = preg_replace("/;/",",",$a_recipients);
                $rcps = explode(',',$a_recipients);

                if (count($rcps))
                {
                        for ($i = 0; $i < count($rcps); ++ $i)
                        {
                                $rcps[$i] = trim($rcps[$i]);
                        }
                }
        
                return is_array($rcps) ? $rcps : array();
                
        }

Here is the caller graph for this function:

ilMail::fetchMailData ( a_row  ) 

fetch all query data from table mail public

Parameters:
object object of query
Returns:
array array of query data

Definition at line 435 of file class.ilMail.php.

Referenced by getMail(), getMailsOfFolder(), and getSavedData().

        {
                return array(
                        "mail_id"         => $a_row->mail_id,
                        "user_id"         => $a_row->user_id,
                        "folder_id"       => $a_row->folder_id,
                        "sender_id"       => $a_row->sender_id,
                        "attachments"     => unserialize(stripslashes($a_row->attachments)), 
                        "send_time"       => $a_row->send_time,
                        "rcp_to"          => stripslashes($a_row->rcp_to),
                        "rcp_cc"          => stripslashes($a_row->rcp_cc),
                        "rcp_bcc"         => stripslashes($a_row->rcp_bcc),
                        "m_status"        => $a_row->m_status,
                        "m_type"          => unserialize(stripslashes($a_row->m_type)),
                        "m_email"         => $a_row->m_email,
                        "m_subject"       => stripslashes($a_row->m_subject),
                        "m_message"       => stripslashes($a_row->m_message),
                        "import_name"     => stripslashes($a_row->import_name));
        }

Here is the caller graph for this function:

ilMail::getAttachments (  ) 

get attachments public

Returns:
array array of attachments

Definition at line 1133 of file class.ilMail.php.

        {
                return $this->mail_data["attachments"] ? $this->mail_data["attachments"] : array();
        }

ilMail::getEmailOfSender (  ) 

get email of sender public

Returns:
string email

Definition at line 1096 of file class.ilMail.php.

References $umail, and ilUtil::is_email().

Referenced by sendMail(), and sendMimeMail().

        {
                $umail = new ilObjUser($this->user_id);
                $sender = $umail->getEmail();

                if (ilUtil::is_email($sender))
                {
                        return $sender;
                }
                else
                {
                        return '';
                }
        }

Here is the call graph for this function:

Here is the caller graph for this function:

ilMail::getEmailsOfRecipients ( a_rcp  ) 

get email addresses of recipients public

Parameters:
string string with login names or group names (start with #) or email address
Returns:
string seperated by ','

Definition at line 696 of file class.ilMail.php.

References $grp_data, $id, $tmp_user, explodeRecipients(), ilObjectFactory::getInstanceByRefId(), ilObjUser::getUserIdByLogin(), and ilUtil::searchGroups().

        {
                $addresses = array();

                $tmp_rcp = $this->explodeRecipients($a_rcp);

                foreach ($tmp_rcp as $rcp)
                {
                        // NO GROUP
                        if (substr($rcp,0,1) != '#')
                        {
                                if (strpos($rcp,'@'))
                                {
                                        $addresses[] = $rcp;
                                        continue;
                                }

                                if ($id = ilObjUser::getUserIdByLogin(addslashes($rcp)))
                                {
                                        $tmp_user = new ilObjUser($id);
                                        $addresses[] = $tmp_user->getEmail();
                                        continue;
                                }
                        }
                        else
                        {
                                // GROUP THINGS
                                include_once("./classes/class.ilObjectFactory.php");

                                // GET GROUP MEMBER IDS
                                $grp_data = ilUtil::searchGroups(substr($rcp,1));

                                // INSTATIATE GROUP OBJECT
                                foreach ($grp_data as $grp)
                                {
                                        $grp_object = ilObjectFactory::getInstanceByRefId($grp["ref_id"]);
                                        break;
                                }
                                // GET EMAIL OF MEMBERS AND STORE THEM IN $addresses
                                foreach ($grp_object->getGroupMemberIds() as $id)
                                {
                                        $tmp_user = new ilObjUser($id);
                                        $addresses[] = $tmp_user->getEmail();
                                } 
                        }
                }

                return $addresses;
        }

Here is the call graph for this function:

ilMail::getMail ( a_mail_id  ) 

get data of one mail public

Parameters:
int mail_id
Returns:
array mail_data

Definition at line 333 of file class.ilMail.php.

References $query, and fetchMailData().

        {
                $query = "SELECT * FROM $this->table_mail ".
                        "WHERE user_id = $this->user_id ".
                        "AND mail_id = '".$a_mail_id."'";
                
                $this->mail_data = $this->fetchMailData($this->ilias->db->getRow($query,DB_FETCHMODE_OBJECT));
                
                return $this->mail_data; 
        }

Here is the call graph for this function:

ilMail::getMailCounterData (  ) 

get mail counter data returns data array with indexes "total","read","unread" public

Returns:
array mail_counter data

Definition at line 319 of file class.ilMail.php.

        {
                return is_array($this->mail_counter) ? $this->mail_counter : array(
                        "total"  => 0,
                        "read"   => 0,
                        "unread" => 0);
        }

ilMail::getMailObjectReferenceId (  ) 

get mail object reference id

Returns:
integer mail_obj_ref_id public

Definition at line 264 of file class.ilMail.php.

        {
                return $this->mail_obj_ref_id;
        }

ilMail::getMailsOfFolder ( a_folder_id  ) 

get all mails of a specific folder public

Parameters:
integer id of folder
Returns:
array mails

Definition at line 275 of file class.ilMail.php.

References $output, $query, $res, $row, fetchMailData(), and ilObjectFactory::ObjectIdExists().

        {
                $this->mail_counter = array();
                $this->mail_counter["read"] = 0;
                $this->mail_counter["unread"] = 0;

                $query = "SELECT * FROM $this->table_mail ".
                        "WHERE user_id = $this->user_id ".
                        "AND folder_id = '".$a_folder_id."' ORDER BY send_time DESC";
                
                $res = $this->ilias->db->query($query);

                while ($row = $res->fetchRow(DB_FETCHMODE_OBJECT))
                {
                        if($row->sender_id and !ilObjectFactory::ObjectIdExists($row->sender_id))
                        {
                                continue;
                        }
                        $tmp = $this->fetchMailData($row);

                        if ($tmp["m_status"] == 'read')
                        {
                                ++$this->mail_counter["read"];
                        }

                        if ($tmp["m_status"] == 'unread')
                        {
                                ++$this->mail_counter["unread"];
                        }

                        $output[] = $tmp;
                }

                $this->mail_counter["total"] = count($output);

                return $output ? $output : array();
        }

Here is the call graph for this function:

ilMail::getSavedData (  ) 

get saved data public

Returns:
array of saved data

Definition at line 849 of file class.ilMail.php.

References $query, and fetchMailData().

        {
                $query = "SELECT * FROM $this->table_mail_saved ".
                        "WHERE user_id = '".$this->user_id."'";

                $this->mail_data = $this->fetchMailData($this->ilias->db->getRow($query,DB_FETCHMODE_OBJECT));

                return $this->mail_data;
        }

Here is the call graph for this function:

ilMail::getSaveInSentbox (  ) 

Definition at line 167 of file class.ilMail.php.

Referenced by sendMail().

        {
                return $this->save_in_sentbox;
        }

Here is the caller graph for this function:

ilMail::getUserIds ( a_recipients  ) 

get user_ids

Parameters:
string recipients seperated by ','
Returns:
string error message

Definition at line 621 of file class.ilMail.php.

References $grp_data, $id, explodeRecipients(), ilObjectFactory::getInstanceByRefId(), ilObjUser::getUserIdByLogin(), and ilUtil::searchGroups().

Referenced by distributeMail().

        {
                $tmp_names = $this->explodeRecipients($a_recipients);
                
                for ($i = 0;$i < count($tmp_names); $i++)
                {
                        if (substr($tmp_names[$i],0,1) == '#')
                        {
                                include_once("./classes/class.ilObjectFactory.php");

                                // GET GROUP MEMBER IDS
                                $grp_data = ilUtil::searchGroups(substr($tmp_names[$i],1));

                                // INSTATIATE GROUP OBJECT
                                foreach ($grp_data as $grp)
                                {
                                        $grp_object = ilObjectFactory::getInstanceByRefId($grp["ref_id"]);
                                        break;
                                }
                                // STORE MEMBER IDS IN $ids
                                foreach ($grp_object->getGroupMemberIds() as $id)
                                {
                                        $ids[] = $id;
                                } 
                        }
                        else if (!empty($tmp_names[$i]))
                        {
                                if ($id = ilObjUser::getUserIdByLogin(addslashes($tmp_names[$i])))
                                {
                                        $ids[] = $id;
                                }
#                               else if ($id = ilObjUser::getUserIdByEmail(addslashes($tmp_names[$i])))
#                               {
#                                       $ids[] = $id;
#                               }
                        }
                }

                return is_array($ids) ? $ids : array();
        }

Here is the call graph for this function:

Here is the caller graph for this function:

ilMail::ilMail ( a_user_id  ) 

Constructor setup an mail object public.

Parameters:
integer user_id

Definition at line 136 of file class.ilMail.php.

References $ilias, $lng, readMailObjectReferenceId(), and setSaveInSentbox().

Referenced by ilFormatMail::ilFormatMail().

        {
                require_once "classes/class.ilFileDataMail.php";
                require_once "classes/class.ilMailOptions.php";

                global $ilias, $lng;

                $lng->loadLanguageModule("mail");

                // Initiate variables
                $this->ilias =& $ilias;
                $this->lng   =& $lng;
                $this->table_mail = 'mail';
                $this->table_mail_saved = 'mail_saved';
                $this->user_id = $a_user_id;
                $this->mfile =& new ilFileDataMail($this->user_id);
                $this->mail_options =& new ilMailOptions($a_user_id);

                // DEFAULT: sent mail aren't stored insentbox of user.
                $this->setSaveInSentbox(false);

                // GET REFERENCE ID OF MAIL OBJECT
                $this->readMailObjectReferenceId();

        }

Here is the call graph for this function:

Here is the caller graph for this function:

ilMail::markRead ( a_mail_ids  ) 

mark mails as read public

Parameters:
array mail ids
Returns:
bool

Definition at line 350 of file class.ilMail.php.

References $query, and $res.

        {
                // CREATE IN STATEMENT
                $in = "(". implode(",",$a_mail_ids) . ")";
                
                $query = "UPDATE $this->table_mail ".
                        "SET m_status = 'read' ".
                        "WHERE user_id = '".$this->user_id."' ".
                        "AND mail_id IN $in";

                $res = $this->ilias->db->query($query);

                return true;
        }

ilMail::markUnread ( a_mail_ids  ) 

mark mails as unread public

Parameters:
array mail ids
Returns:
bool

Definition at line 371 of file class.ilMail.php.

References $query, and $res.

        {
                // CREATE IN STATEMENT
                $in = "(". implode(",",$a_mail_ids) . ")";
                
                $query = "UPDATE $this->table_mail ".
                        "SET m_status = 'unread' ".
                        "WHERE user_id = '".$this->user_id."' ".
                        "AND mail_id IN $in";

                $res = $this->ilias->db->query($query);

                return true;
        }

ilMail::moveMailsToFolder ( a_mail_ids,
a_folder_id 
)

move mail to folder public

Parameters:
array mail ids
int folder_id
Returns:
bool

Definition at line 393 of file class.ilMail.php.

References $query, and $res.

        {
                // CREATE IN STATEMENT
                $in = "(". implode(",",$a_mail_ids) . ")";

                $query = "UPDATE $this->table_mail ".
                        "SET folder_id = '".$a_folder_id."' ".
                        "WHERE user_id = '".$this->user_id."' ".
                        "AND mail_id IN $in";

                $res = $this->ilias->db->query($query);

                return true;
        }

ilMail::readMailObjectReferenceId (  ) 

read and set mail object id private

Definition at line 236 of file class.ilMail.php.

References $query, $res, and $row.

Referenced by ilMail().

        {
                // mail settings id is set by a constant in ilias.ini. Keep the select for some time until everyone has updated his ilias.ini
                if (!MAIL_SETTINGS_ID)
                {
                        $query = "SELECT object_reference.ref_id FROM object_reference,tree,object_data ".
                                        "WHERE tree.parent = '".SYSTEM_FOLDER_ID."' ".
                                        "AND object_data.type = 'mail' ".
                                        "AND object_reference.ref_id = tree.child ".
                                        "AND object_reference.obj_id = object_data.obj_id";
                        $res = $this->ilias->db->query($query);

                        while ($row = $res->fetchRow(DB_FETCHMODE_ASSOC))
                        {
                                $this->mail_obj_ref_id = $row["ref_id"];
                        }
                }
                else
                {
                        $this->mail_obj_ref_id = MAIL_SETTINGS_ID;
                }
        }

Here is the caller graph for this function:

ilMail::saveAttachments ( a_attachments  ) 

set attachments

Parameters:
array array of attachments public
Returns:
bool

Definition at line 1117 of file class.ilMail.php.

References $query, and $res.

        {
                $query = "UPDATE $this->table_mail_saved ".
                        "SET attachments = '".addslashes(serialize($a_attachments))."' ".
                        "WHERE user_id = '".$this->user_id."'";

                $res = $this->ilias->db->query($query);

                return true;
        }

ilMail::saveInSentbox ( a_attachment,
a_rcp_to,
a_rcp_cc,
a_rcp_bcc,
a_type,
a_m_subject,
a_m_message 
)

send mime mail using class.ilMimeMail.php

Parameters:
array attachments
string to
string cc
string bcc
string type
string subject
string message public
Returns:
int mail id

Definition at line 1034 of file class.ilMail.php.

References $mbox, and sendInternalMail().

Referenced by sendMail().

        {
                include_once "classes/class.ilMailbox.php";

                $mbox = new ilMailbox($this->user_id);
                $sent_id = $mbox->getSentFolder();

                return $this->sendInternalMail($sent_id,$this->user_id,$a_attachment,$a_rcp_to,$a_rcp_cc,
                                                                                $a_rcp_bcc,'read',$a_type,$a_as_email,$a_m_subject,$a_m_message,$this->user_id);
        }

Here is the call graph for this function:

Here is the caller graph for this function:

ilMail::savePostData ( a_user_id,
a_attachments,
a_rcp_to,
a_rcp_cc,
a_rcp_bcc,
a_m_type,
a_m_email,
a_m_subject,
a_m_message 
)

save post data in table public

Parameters:
int user_id
array attachments
string to
string cc
string bcc
array type of mail (system,normal,email)
int as email (1,0)
string subject
string message
Returns:
bool

Definition at line 814 of file class.ilMail.php.

References $query, and $res.

        {
                $query = "DELETE FROM $this->table_mail_saved ".
                        "WHERE user_id = '".$this->user_id."'";
                $res = $this->ilias->db->query($query);

                $query = "INSERT INTO $this->table_mail_saved ".
                        "SET user_id = '".$a_user_id."',".
                        "attachments = '".addslashes(serialize($a_attachments))."',".
                        "rcp_to = '".addslashes($a_rcp_to)."',".
                        "rcp_cc = '".addslashes($a_rcp_cc)."',".
                        "rcp_bcc = '".addslashes($a_rcp_bcc)."',".
                        "m_type = '".addslashes(serialize($a_m_type))."',".
                        "m_email = '',".
                        "m_subject = '".addslashes($a_m_subject)."',".
                        "m_message = '".addslashes($a_m_message)."'";

                $res = $this->ilias->db->query($query);

                return true;
        }

ilMail::sendInternalMail ( a_folder_id,
a_sender_id,
a_attachments,
a_rcp_to,
a_rcp_cc,
a_rcp_bcc,
a_status,
a_m_type,
a_m_email,
a_m_subject,
a_m_message,
a_user_id = 0 
)

save mail in folder private

Parameters:
integer id of folder
integer sender_id
array attachments
string to
string cc
string bcc
string status
string type of mail (system,normal)
integer as email (1,0)
string subject
string message
integer user_id
Returns:
integer mail_id

Definition at line 503 of file class.ilMail.php.

References $query, $res, and $row.

Referenced by distributeMail(), and saveInSentbox().

        {
                $a_user_id = $a_user_id ? $a_user_id : $this->user_id;

                $query = "INSERT INTO $this->table_mail ".
                        "SET user_id = '".$a_user_id."',".
                        "folder_id = '".$a_folder_id."',".
                        "sender_id = '".$a_sender_id."',".
                        "attachments = '".addslashes(serialize($a_attachments))."',".
                        "send_time = now(),".
                        "rcp_to = '".addslashes($a_rcp_to)."',".
                        "rcp_cc = '".addslashes($a_rcp_cc)."',".
                        "rcp_bcc = '".addslashes($a_rcp_bcc)."',".
                        "m_status = '".$a_status."',".
                        "m_type = '".addslashes(serialize($a_m_type))."',".
                        "m_email = '".$a_m_email."',".
                        "m_subject = '".addslashes($a_m_subject)."',".
                        "m_message = '".addslashes($a_m_message)."'";

                $res = $this->ilias->db->query($query);

                $query = "SELECT LAST_INSERT_ID() FROM $this->table_mail";
                $row = $this->ilias->db->getRow($query,DB_FETCHMODE_ASSOC);

                return $row["last_insert_id()"];
        }

Here is the caller graph for this function:

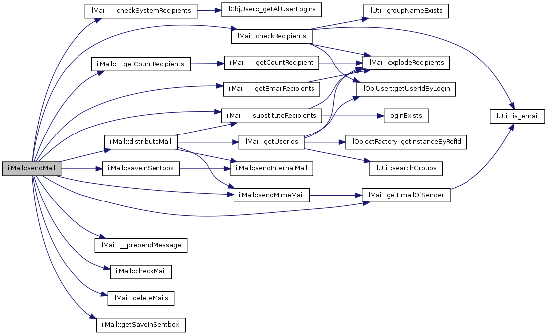
ilMail::sendMail ( a_rcp_to,
a_rcp_cc,
a_rcp_bc,
a_m_subject,
a_m_message,
a_attachment,
a_type 
)

send external mail using class.ilMimeMail.php

Parameters:
string to
string cc
string bcc
string subject
string message
array attachments
array type (normal and/or system and/or email)
integer also as email (0,1) public
Returns:
array of saved data

Definition at line 872 of file class.ilMail.php.

References $lng, $rbacsystem, __checkSystemRecipients(), __getCountRecipients(), __getEmailRecipients(), __prependMessage(), __substituteRecipients(), checkMail(), checkRecipients(), deleteMails(), distributeMail(), getEmailOfSender(), getSaveInSentbox(), saveInSentbox(), and sendMimeMail().

        {
                global $lng,$rbacsystem;

                $error_message = '';
                $message = '';


                if (in_array("system",$a_type))
                {
                        $this->__checkSystemRecipients($a_rcp_to);
                        $a_type = array('system');
                }

                if ($a_attachment)
                {
                        if (!$this->mfile->checkFilesExist($a_attachment))
                        {
                                return "YOUR LIST OF ATTACHMENTS IS NOT VALID, PLEASE EDIT THE LIST";
                        }
                }
                // CHECK NECESSARY MAIL DATA FOR ALL TYPES
                if ($error_message = $this->checkMail($a_rcp_to,$a_rcp_cc,$a_rcp_bc,$a_m_subject,$a_m_message,$a_type))
                {
                        return $error_message;
                }
                // check recipients
                if ($error_message = $this->checkRecipients($a_rcp_to,$a_type))
                {
                        $message .= $error_message;
                }

                if ($error_message = $this->checkRecipients($a_rcp_cc,$a_type))
                {
                        $message .= $error_message;
                }

                if ($error_message = $this->checkRecipients($a_rcp_bc,$a_type))
                {
                        $message .= $error_message;
                }
                // if there was an error
                if (!empty($message))
                {
                        return $this->lng->txt("mail_following_rcp_not_valid").$message;
                }

                // CHECK FOR SYSTEM MAIL
                if (in_array('system',$a_type))
                {
                        if (!empty($a_attachment))
                        {
                                return $lng->txt("mail_no_attach_allowed");
                        }
                }

                // REPLACE ALL LOGIN NAMES WITH '@' BY ANOTHER CHARACTER
                $a_rcp_to = $this->__substituteRecipients($a_rcp_to,"substitute");
                $a_rcp_cc = $this->__substituteRecipients($a_rcp_cc,"substitute");
                $a_rcp_bc = $this->__substituteRecipients($a_rcp_bc,"substitute");

                // COUNT EMAILS
                $c_emails = $this->__getCountRecipients($a_rcp_to,$a_rcp_cc,$a_rcp_bc,true);
                $c_rcp = $this->__getCountRecipients($a_rcp_to,$a_rcp_cc,$a_rcp_bc,false);

                if (count($c_emails))
                {
                        if (!$this->getEmailOfSender())
                        {
                                return $lng->txt("mail_check_your_email_addr");
                        }
                        
                }

                // ACTIONS FOR ALL TYPES
                // save mail in sent box
                $sent_id = $this->saveInSentbox($a_attachment,$a_rcp_to,$a_rcp_cc,$a_rcp_bc,$a_type,
                                                                                $a_m_subject,$a_m_message);
                if ($a_attachment)
                {
                        $this->mfile->assignAttachmentsToDirectory($sent_id,$sent_id);
                        // ARE THERE INTERNAL MAILS
                        if ($c_emails < $c_rcp)
                        {
                                if ($error = $this->mfile->saveFiles($sent_id,$a_attachment))
                                {
                                        return $error;
                                }
                        }
                }

                // FILTER EMAILS
                // IF EMAIL RECIPIENT
                if ($c_emails)
                {
                        if (!$rbacsystem->checkAccess("smtp_mail",$this->getMailObjectReferenceId()))
                        {
                                return $lng->txt("mail_no_permissions_write_smtp");
                        }
                        
                        //IF ONLY EMAIL
                        if ( $c_rcp == $c_emails)
                        {
                                // SEND IT
                                $this->sendMimeMail($a_rcp_to,
                                                                        $a_rcp_cc,
                                                                        $a_rcp_bc,
                                                                        $a_m_subject,$a_m_message,$a_attachment);
                        }
                        else
                        {
                                // SET ALL EMAIL RECIPIENTS BCC AND CREATE A LINE ('to','cc') in Message body
                                $new_bcc = array_merge($this->__getEmailRecipients($a_rcp_to),
                                                                           $this->__getEmailRecipients($a_rcp_cc),
                                                                           $this->__getEmailRecipients($a_rcp_bcc));
                                $this->sendMimeMail("",
                                                                        "",
                                                                        $new_bcc,
                                                                        $a_m_subject,
                                                                        $this->__prependMessage($a_m_message,$a_rcp_to,$a_rcp_cc),
                                                                        $a_attachment);
                        }
                }

                if (in_array('system',$a_type))
                {
                        if (!$this->distributeMail($a_rcp_to,$a_rcp_cc,$a_rcp_bc,$a_m_subject,$a_m_message,$a_attachment,$sent_id,$a_type,'system'))
                        {
                                return $lng->txt("mail_send_error");
                        }
                }
                // ACTIONS FOR TYPE SYSTEM AND NORMAL
                if (in_array('normal',$a_type))
                {
                        // TRY BOTH internal and email (depends on user settings)
                        if (!$this->distributeMail($a_rcp_to,$a_rcp_cc,$a_rcp_bc,$a_m_subject,$a_m_message,$a_attachment,$sent_id,$a_type,'normal'))
                        {
                                return $lng->txt("mail_send_error");
                        }
                }

                // Temporary bugfix
                if (!$this->getSaveInSentbox())
                {
                        $this->deleteMails(array($sent_id));
                }

                return '';
        }

Here is the call graph for this function:

ilMail::sendMimeMail ( a_rcp_to,
a_rcp_cc,
a_rcp_bcc,
a_m_subject,
a_m_message,
a_attachments 
)

send mime mail using class.ilMimeMail.php

Parameters:
string to or array of recipients
string cc array of recipients
string bcc array of recipients
string subject
string message
array attachments public
Returns:
array of saved data

Definition at line 1057 of file class.ilMail.php.

References getEmailOfSender().

Referenced by distributeMail(), and sendMail().

        {
                include_once "classes/class.ilMimeMail.php";

                $sender = $this->getEmailOfSender();

                $mmail = new ilMimeMail();
                $mmail->autoCheck(false);
                $mmail->From($sender);
                $mmail->To($a_rcp_to);
                // Add installation name to subject
                $inst_name = $this->ilias->getSetting("inst_name") ? $this->ilias->getSetting("inst_name") : "ILIAS 3";
                $a_m_subject = "[".$inst_name."] ".$a_m_subject;
                $mmail->Subject($a_m_subject);
                $mmail->Body($a_m_message);

                if ($a_rcp_cc)
                {
                        $mmail->Cc($a_rcp_cc);
                }

                if ($a_rcp_bcc)
                {
                        $mmail->Bcc($a_rcp_bcc);
                }

                foreach ($a_attachments as $attachment)
                {
                        $mmail->Attach($this->mfile->getAbsolutePath($attachment));
                }

                $mmail->Send();
        }

Here is the call graph for this function:

Here is the caller graph for this function:

ilMail::setMailMessage ( a_message  ) 

Definition at line 227 of file class.ilMail.php.

        {
                $this->mail_message = $a_message;
        }

ilMail::setMailRcpBc ( a_rcp_bc  ) 

Definition at line 207 of file class.ilMail.php.

        {
                $this->mail_rcp_bc = $a_rcp_bc;
        }

ilMail::setMailRcpCc ( a_rcp_cc  ) 

Definition at line 197 of file class.ilMail.php.

        {
                $this->mail_rcp_cc = $a_rcp_cc;
        }

ilMail::setMailRcpTo ( a_rcp_to  ) 

Definition at line 187 of file class.ilMail.php.

        {
                $this->mail_rcp_to = $a_rcp_to;
        }

ilMail::setMailSendType ( a_types  ) 

Definition at line 177 of file class.ilMail.php.

        {
                $this->mail_send_type = $a_types;
        }

ilMail::setMailSubject ( a_subject  ) 

Definition at line 217 of file class.ilMail.php.

        {
                $this->mail_subject = $a_subject;
        }

ilMail::setSaveInSentbox ( a_save_in_sentbox  ) 

Definition at line 162 of file class.ilMail.php.

Referenced by ilMail().

        {
                $this->save_in_sentbox = $a_save_in_sentbox;
        }

Here is the caller graph for this function:

ilMail::updateDraft ( a_folder_id,
a_attachments,
a_rcp_to,
a_rcp_cc,
a_rcp_bcc,
a_m_type,
a_m_email,
a_m_subject,
a_m_message,
a_draft_id = 0 
)

Definition at line 455 of file class.ilMail.php.

References $query, and $res.

        {
                $query = "UPDATE $this->table_mail ".
                        "SET folder_id = '".$a_folder_id."',".
                        "attachments = '".addslashes(serialize($a_attachments))."',".
                        "send_time = now(),".
                        "rcp_to = '".addslashes($a_rcp_to)."',".
                        "rcp_cc = '".addslashes($a_rcp_cc)."',".
                        "rcp_bcc = '".addslashes($a_rcp_bcc)."',".
                        "m_status = 'read',".
                        "m_type = '".addslashes(serialize($a_m_type))."',".
                        "m_email = '".$a_m_email."',".
                        "m_subject = '".addslashes($a_m_subject)."',".
                        "m_message = '".addslashes($a_m_message)."' ".
                        "WHERE mail_id = '".$a_draft_id."'";
                        

                $res = $this->ilias->db->query($query);

                return $a_draft_id;
        }


Field Documentation

ilMail::$ilias

Definition at line 43 of file class.ilMail.php.

Referenced by ilMail().

ilMail::$lng

Definition at line 50 of file class.ilMail.php.

Referenced by ilMail(), and sendMail().

ilMail::$mail_counter

Definition at line 87 of file class.ilMail.php.

ilMail::$mail_data

Definition at line 94 of file class.ilMail.php.

ilMail::$mail_message

Definition at line 127 of file class.ilMail.php.

ilMail::$mail_obj_ref_id

Definition at line 102 of file class.ilMail.php.

ilMail::$mail_options

Definition at line 59 of file class.ilMail.php.

ilMail::$mail_rcp_bc

Definition at line 125 of file class.ilMail.php.

ilMail::$mail_rcp_cc

Definition at line 124 of file class.ilMail.php.

ilMail::$mail_rcp_to

Definition at line 123 of file class.ilMail.php.

ilMail::$mail_send_type

Definition at line 109 of file class.ilMail.php.

ilMail::$mail_subject

Definition at line 126 of file class.ilMail.php.

ilMail::$mfile

Definition at line 57 of file class.ilMail.php.

ilMail::$save_in_sentbox

Definition at line 116 of file class.ilMail.php.

ilMail::$table_mail

Definition at line 73 of file class.ilMail.php.

ilMail::$table_mail_saved

Definition at line 80 of file class.ilMail.php.

ilMail::$user_id

Definition at line 66 of file class.ilMail.php.

Referenced by checkRecipients().


The documentation for this class was generated from the following file: