Public Member Functions | Data Fields

ilLMPresentationGUI Class Reference

Public Member Functions

 ilLMPresentationGUI ()
 setOfflineMode ($a_offline=true)
 set offline mode (content is generated for offline package)
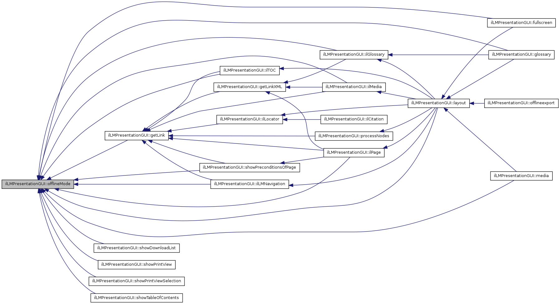
 offlineMode ()
 checks wether offline content generation is activated
 nop ()
 this dummy function is needed for offline package creation
 lmAccess ($usr_id, $lm_id, $obj_id)
 logs access to lm objects to enable retrieval of a 'last viewed lm list' and 'return to last lm' allows only ONE entry per user and lm object
 export ()
 calls export of digilib-object at this point other lm-objects can be exported
 offlineexport ()
 the different export types are processed here
 offlineexportform ()
 draws export-form on screen
 exportbibinfo ()
 export bibinfo for download or copy/paste
 attrib2arr (&$a_attributes)
 getCurrentFrameSet ()
 get frames of current frame set
 layout ($a_xml="main.xml", $doShow=true)
 generates frame layout
 fullscreen ()
 media ()
 glossary ()
 ilMainMenu ()
 output main menu
 ilTOC ($a_target)
 table of contents
 ilLMMenu ()
 ilLocator ()
 getCurrentPageId ()
 mapCurrentPageId ($current_page_id)
 ilTranslation (&$a_page_node)
 ilCitation ()
 getLayoutLinkTargets ()
 ilPage (&$a_page_node)
 process <ilPage> content tag
 showPreconditionsOfPage ()
 show preconditions of the page
 getLinkXML ($a_int_links, $a_layoutframes)
 get xml for links
 ilGlossary ()
 show glossary term
 ilMedia ()
 output media
 ilLMNavigation ()
 inserts sequential learning module navigation at template variable LMNAVIGATION_CONTENT
 processNodes (&$a_content, &$a_node)
 buildTag ($type, $name, $attr="")
 generate a tag with given name and attributes
 showTableOfContents ()
 table of contents
 showPrintViewSelection ()
 show selection screen for print view
 showPrintView ()
 show print view
 setSessionVars ()
 downloadFile ()
 download file of file lists
 download_paragraph ()
 download source code paragraph
 showDownloadList ()
 show download list
 downloadExportFile ()
 send download file (xml/html)
 getLink ($a_ref_id, $a_cmd="", $a_obj_id="", $a_frame="", $a_type="")
 handles links for learning module presentation

Data Fields

 $ilias
 $lm
 $tpl
 $lng
 $layout_doc
 $offline

Detailed Description

Definition at line 38 of file class.ilLMPresentationGUI.php.


Member Function Documentation

ilLMPresentationGUI::attrib2arr ( &$  a_attributes  ) 

Definition at line 418 of file class.ilLMPresentationGUI.php.

Referenced by layout(), and processNodes().

        {
                $attr = array();
                if(!is_array($a_attributes))
                {
                        return $attr;
                }
                foreach ($a_attributes as $attribute)
                {
                        $attr[$attribute->name()] = $attribute->value();
                }
                return $attr;
        }

Here is the caller graph for this function:

ilLMPresentationGUI::buildTag ( type,
name,
attr = "" 
)

generate a tag with given name and attributes

Parameters:
string "start" | "end" | "" for starting or ending tag or complete tag
string element/tag name
array array of attributes

Definition at line 1715 of file class.ilLMPresentationGUI.php.

References $type.

Referenced by layout(), and processNodes().

        {
                $tag = "<";

                if ($type == "end")
                        $tag.= "/";

                $tag.= $name;

                if (is_array($attr))
                {
                        while (list($k,$v) = each($attr))
                                $tag.= " ".$k."=\"$v\"";
                }

                if ($type == "")
                        $tag.= "/";

                $tag.= ">\n";

                return $tag;
        }

Here is the caller graph for this function:

ilLMPresentationGUI::download_paragraph (  ) 

download source code paragraph

Definition at line 2304 of file class.ilLMPresentationGUI.php.

References $_GET.

        {
                require_once("content/classes/Pages/class.ilPageObject.php");
                $pg_obj =& new ilPageObject($this->lm->getType(), $_GET["pg_id"]);
                $pg_obj->send_paragraph ($_GET["par_id"], $_GET["downloadtitle"]);
        }

ilLMPresentationGUI::downloadExportFile (  ) 

send download file (xml/html)

Definition at line 2438 of file class.ilLMPresentationGUI.php.

References $_GET, $file, ilUtil::deliverFile(), and exit.

        {
                $file = $this->lm->getPublicExportFile($_GET["type"]);
                if ($this->lm->getPublicExportFile($_GET["type"]) != "")
                {
                        $dir = $this->lm->getExportDirectory($_GET["type"]);
                        if (is_file($dir."/".$file))
                        {
                                ilUtil::deliverFile($dir."/".$file, $file);
                                exit;
                        }
                }
                $this->ilias->raiseError($this->lng->txt("file_not_found"),$this->ilias->error_obj->MESSAGE);
        }

Here is the call graph for this function:

ilLMPresentationGUI::downloadFile (  ) 

download file of file lists

Definition at line 2292 of file class.ilLMPresentationGUI.php.

References $_GET, $file, and exit.

        {
                $file = explode("_", $_GET["file_id"]);
                require_once("classes/class.ilObjFile.php");
                $fileObj =& new ilObjFile($file[count($file) - 1], false);
                $fileObj->sendFile();
                exit;
        }

ilLMPresentationGUI::export (  ) 

calls export of digilib-object at this point other lm-objects can be exported

Parameters:
@access public
Returns:

Definition at line 168 of file class.ilLMPresentationGUI.php.

        {
                switch($this->lm->getType())
                {
                        case "dbk":
                                $this->lm_gui->export();
                                break;
                }
        }

ilLMPresentationGUI::exportbibinfo (  ) 

export bibinfo for download or copy/paste

Parameters:
@access public
Returns:

Definition at line 375 of file class.ilLMPresentationGUI.php.

References $_GET, $query, $result, ilUtil::deliverData(), exit, ilObjStyleSheet::getContentStylePath(), ilUtil::getStyleSheetLocation(), and ilObjStyleSheet::getSyntaxStylePath().

        {
                $query = "SELECT * FROM object_reference,object_data WHERE object_reference.ref_id='".$_GET["ref_id"]."' AND object_reference.obj_id=object_data.obj_id ";
                $result = $this->ilias->db->query($query);

                $objRow = $result->fetchRow(DB_FETCHMODE_ASSOC);

                $filename = preg_replace('/[^a-z0-9_]/i', '_', $objRow["title"]);

                $C = $this->lm_gui->showAbstract(array(1));

                if ($_GET["print"]==1)
                {
                        $printTpl = new ilTemplate("tpl.print.html", true, true, true);
                        $printTpl->touchBlock("printreq");
                        $css1 = ilObjStyleSheet::getContentStylePath($this->lm->getStyleSheetId());
                        $css2 = ilUtil::getStyleSheetLocation();
                        $printTpl->setVariable("LOCATION_CONTENT_STYLESHEET", $css1 );

                        $printTpl->setVariable("LOCATION_STYLESHEET", $css2);

                        // syntax style
                        $printTpl->setCurrentBlock("SyntaxStyle");
                        $printTpl->setVariable("LOCATION_SYNTAX_STYLESHEET",
                                ilObjStyleSheet::getSyntaxStylePath());
                        $printTpl->parseCurrentBlock();

                        $printTpl->setVariable("CONTENT",$C);

                        echo $printTpl->get();
                        exit;
                }
                else
                {
                        ilUtil::deliverData($C, $filename.".html");
                        exit;
                }

        }

Here is the call graph for this function:

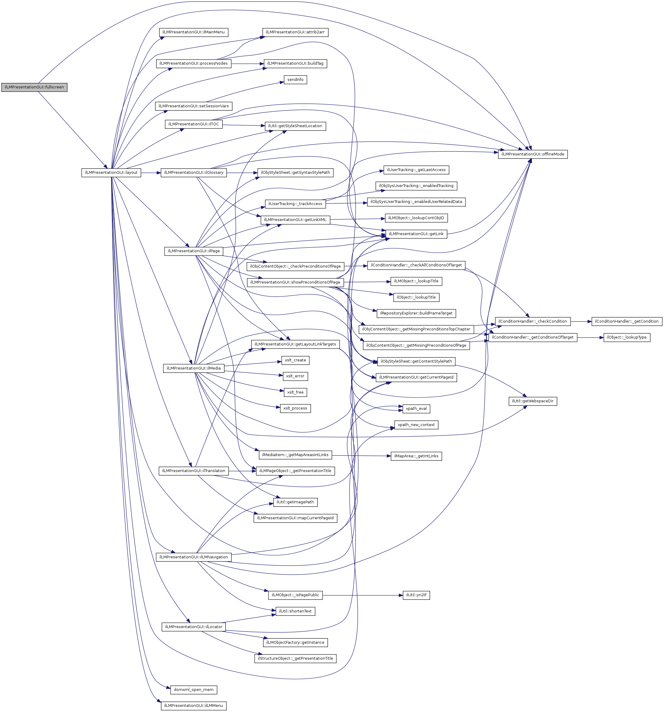
ilLMPresentationGUI::fullscreen (  ) 

Definition at line 665 of file class.ilLMPresentationGUI.php.

References layout(), and offlineMode().

        {
                return $this->layout("fullscreen.xml", !$this->offlineMode());
        }

Here is the call graph for this function:

ilLMPresentationGUI::getCurrentFrameSet (  ) 

get frames of current frame set

Definition at line 435 of file class.ilLMPresentationGUI.php.

        {
                return $this->frames;
        }

ilLMPresentationGUI::getCurrentPageId (  ) 

Definition at line 917 of file class.ilLMPresentationGUI.php.

References $_GET, $obj_id, and exit.

Referenced by ilCitation(), ilLMNavigation(), ilPage(), ilTranslation(), and showPreconditionsOfPage().

        {

                // determine object id
                if(empty($_GET["obj_id"]))
                {
                        $obj_id = $this->lm_tree->getRootId();
                }
                else
                {
                        $obj_id = $_GET["obj_id"];
                }

                // obj_id not in tree -> it is a unassigned page -> return page id
                if (!$this->lm_tree->isInTree($obj_id))
                {
                        return $obj_id;
                }

                $curr_node = $this->lm_tree->getNodeData($obj_id);
                if($curr_node["type"] == "pg")          // page in tree -> return page id
                {
                        $page_id = $curr_node["obj_id"];
                }
                else                            // no page -> search for next page and return its id
                {
                        $succ_node = $this->lm_tree->fetchSuccessorNode($obj_id, "pg");
                        $page_id = $succ_node["obj_id"];

                        if ($succ_node["type"] != "pg")
                        {
                                $this->tpl = new ilTemplate("tpl.main.html", true, true);
                                $this->ilias->raiseError($this->lng->txt("cont_no_page"),$this->ilias->error_obj->FATAL);
                                $this->tpl->show();
                                exit;
//echo "2:".$succ_node["type"].":"; exit;
                        }
                }
                return $page_id;
        }

Here is the caller graph for this function:

ilLMPresentationGUI::getLayoutLinkTargets (  ) 

Definition at line 1039 of file class.ilLMPresentationGUI.php.

References $path, $res, $type, $xpc, xpath_eval(), and xpath_new_context().

Referenced by ilGlossary(), ilMedia(), ilPage(), and ilTranslation().

        {

                if (!is_object($this->layout_doc))
                        return array ();

                $xpc = xpath_new_context($this->layout_doc);

                $path = "/ilLayout/ilLinkTargets/LinkTarget";
                $res = xpath_eval($xpc, $path);
                $targets = array();
                for ($i = 0; $i < count($res->nodeset); $i++)
                {
                        $type = $res->nodeset[$i]->get_attribute("Type");
                        $frame = $res->nodeset[$i]->get_attribute("Frame");
                        $targets[$type] = array("Type" => $type, "Frame" => $frame);
                }
                return $targets;
        }

Here is the call graph for this function:

Here is the caller graph for this function:

ilLMPresentationGUI::getLink ( a_ref_id,
a_cmd = "",
a_obj_id = "",
a_frame = "",
a_type = "" 
)

handles links for learning module presentation

Definition at line 2457 of file class.ilLMPresentationGUI.php.

References $script, and offlineMode().

Referenced by getLinkXML(), ilLMNavigation(), ilLocator(), ilMedia(), ilPage(), ilTOC(), processNodes(), and showPreconditionsOfPage().

        {
                if ($a_cmd == "")
                {
                        $a_cmd = "layout";
                }
                $script = "lm_presentation.php";
                
                // handle online links
                if (!$this->offlineMode())
                {
                        $link = $script."?ref_id=".$a_ref_id;
                        switch ($a_cmd)
                        {
                                case "fullscreen":
                                        $link.= "&cmd=fullscreen";
                                        break;
                                
                                default:
                                        $link.= "&amp;cmd=".$a_cmd;
                                        if ($a_frame != "")
                                        {
                                                $link.= "&amp;frame=".$a_frame;
                                        }
                                        if ($a_obj_id != "")
                                        {
                                                switch ($a_type)
                                                {
                                                        case "MediaObject":
                                                                $link.= "&amp;mob_id=".$a_obj_id;
                                                                break;
                                                                
                                                        default:
                                                                $link.= "&amp;obj_id=".$a_obj_id;
                                                                break;
                                                }
                                        }
                                        if ($a_type != "")
                                        {
                                                $link.= "&amp;obj_type=".$a_type;
                                        }
                                        break;
                        }
                }
                else    // handle offline links
                {
                        switch ($a_cmd)
                        {
                                case "downloadFile":
                                        break;
                                        
                                case "fullscreen":
                                        $link = "fullscreen.html";              // id is handled by xslt
                                        break;
                                        
                                case "layout":
                                
                                        if ($a_obj_id == "")
                                        {
                                                $a_obj_id = $this->lm_tree->getRootId();
                                                $pg_node = $this->lm_tree->fetchSuccessorNode($a_obj_id, "pg");
                                                $a_obj_id = $pg_node["obj_id"];
                                        }
                                        if ($a_type == "StructureObject")
                                        {
                                                $pg_node = $this->lm_tree->fetchSuccessorNode($a_obj_id, "pg");
                                                $a_obj_id = $pg_node["obj_id"];
                                        }
                                
                                        if ($a_frame != "")
                                        {
                                                if ($a_frame != "toc")
                                                {
                                                        $link = "frame_".$a_obj_id."_".$a_frame.".html";
                                                }
                                                else    // don't save multiple toc frames (all the same)
                                                {
                                                        $link = "frame_".$a_frame.".html";
                                                }                                               
                                        }
                                        else
                                        {
                                                $link = "lm_pg_".$a_obj_id.".html";
                                        }
                                        break;
                                        
                                case "glossary":
                                $link = "term_".$a_obj_id.".html";
                                        break;
                                
                                case "media":
                                        $link = "media_".$a_obj_id.".html";
                                        break;
                                        
                                default:
                                        break;
                        }
                }
                
                return $link;
        }

Here is the call graph for this function:

Here is the caller graph for this function:

ilLMPresentationGUI::getLinkXML ( a_int_links,
a_layoutframes 
)

get xml for links

Definition at line 1255 of file class.ilLMPresentationGUI.php.

References $_GET, $lm_id, $target_arr, $target_id, $type, ilLMObject::_lookupContObjID(), and getLink().

Referenced by ilGlossary(), ilMedia(), and ilPage().

        {
                // Determine whether the view of a learning resource should
                // be shown in the frameset of ilias, or in a separate window.
                $showViewInFrameset = $this->ilias->ini->readVariable("layout","view_target") == "frame";

                if ($a_layoutframes == "")
                {
                        $a_layoutframes = array();
                }
                $link_info = "<IntLinkInfos>";
                foreach ($a_int_links as $int_link)
                {
                        $target = $int_link["Target"];
                        if (substr($target, 0, 4) == "il__")
                        {
                                $target_arr = explode("_", $target);
                                $target_id = $target_arr[count($target_arr) - 1];
                                $type = $int_link["Type"];
                                $targetframe = ($int_link["TargetFrame"] != "")
                                        ? $int_link["TargetFrame"]
                                        : "None";

                                switch($type)
                                {
                                        case "PageObject":
                                        case "StructureObject":
                                                $lm_id = ilLMObject::_lookupContObjID($target_id);
                                                if ($lm_id == $this->lm->getId() ||
                                                        ($targetframe != "None" && $targetframe != "New"))
                                                {
                                                        $ltarget = $a_layoutframes[$targetframe]["Frame"];
                                                        //$nframe = ($ltarget == "")
                                                        //      ? $_GET["frame"]
                                                        //      : $ltarget;
                                                        $nframe = ($ltarget == "")
                                                                ? ""
                                                                : $ltarget;
                                                        if ($ltarget == "")
                                                        {
                                                                if ($showViewInFrameset) {
                                                                        $ltarget="_parent";
                                                                } else {
                                                                        $ltarget="_top";
                                                                }
                                                        }
                                                        $href =
                                                                $this->getLink($_GET["ref_id"], "layout", $target_id, $nframe, $type);
                                                }
                                                else
                                                {
                                                        if ($type == "PageObject")
                                                        {
                                                                $href = "../goto.php?target=pg_".$target_id;
                                                        }
                                                        else
                                                        {
                                                                $href = "../goto.php?target=st_".$target_id;
                                                        }
                                                        $ltarget = "ilContObj".$lm_id;
                                                }
                                                break;

                                        case "GlossaryItem":
                                                if ($targetframe == "None")
                                                {
                                                        $targetframe = "Glossary";
                                                }
                                                $ltarget = $a_layoutframes[$targetframe]["Frame"];
                                                $nframe = ($ltarget == "")
                                                        ? $_GET["frame"]
                                                        : $ltarget;
                                                $href =
                                                        $this->getLink($_GET["ref_id"], $a_cmd = "glossary", $target_id, $nframe, $type);
                                                break;

                                        case "MediaObject":
                                                $ltarget = $a_layoutframes[$targetframe]["Frame"];
                                                $nframe = ($ltarget == "")
                                                        ? $_GET["frame"]
                                                        : $ltarget;
                                                $href =
                                                        $this->getLink($_GET["ref_id"], $a_cmd = "media", $target_id, $nframe, $type);
                                                break;
                                }
                                $link_info.="<IntLinkInfo Target=\"$target\" Type=\"$type\" ".
                                        "TargetFrame=\"$targetframe\" LinkHref=\"$href\" LinkTarget=\"$ltarget\" />";
                                        
                                // set equal link info for glossary links of target "None" and "Glossary"
                                /*
                                if ($targetframe=="None" && $type=="GlossaryItem")
                                {
                                        $link_info.="<IntLinkInfo Target=\"$target\" Type=\"$type\" ".
                                                "TargetFrame=\"Glossary\" LinkHref=\"$href\" LinkTarget=\"$ltarget\" />";
                                }*/
                        }
                }
                $link_info.= "</IntLinkInfos>";

                return $link_info;
        }

Here is the call graph for this function:

Here is the caller graph for this function:

ilLMPresentationGUI::glossary (  ) 

Definition at line 682 of file class.ilLMPresentationGUI.php.

References $_GET, ilUtil::getStyleSheetLocation(), ilGlossary(), layout(), and offlineMode().

        {
                if ($_GET["frame"] != "_new")
                {
                        $this->layout();
                }
                else
                {
                        $this->tpl = new ilTemplate("tpl.glossary_term_output.html", true, true, true);
                        $this->tpl->setVariable("PAGETITLE", " - ".$this->lm->getTitle());
                        
                        // set style sheets
                        if (!$this->offlineMode())
                        {
                                $this->tpl->setVariable("LOCATION_STYLESHEET", ilUtil::getStyleSheetLocation());
                        }
                        else
                        {
                                $style_name = $this->ilias->account->prefs["style"].".css";;
                                $this->tpl->setVariable("LOCATION_STYLESHEET","./".$style_name);
                        }

                        $this->ilGlossary($child);
                        if (!$this->offlineMode())
                        {
                                $this->tpl->show();
                        }
                        else
                        {
                                return $this->tpl->get();
                        }
                }
        }

Here is the call graph for this function:

ilLMPresentationGUI::ilCitation (  ) 

Definition at line 1023 of file class.ilLMPresentationGUI.php.

References $xml, getCurrentPageId(), and ilLocator().

        {
                $page_id = $this->getCurrentPageId();
                $this->tpl = new ilTemplate("tpl.page.html",true,true,true);
                $this->ilLocator();
                $this->tpl->setVariable("MENU",$this->lm_gui->setilCitationMenu());

                include_once("content/classes/Pages/class.ilPageObject.php");

                $this->pg_obj =& new ilPageObject($this->lm->getType(),$page_id);
                $xml = $this->pg_obj->getXMLContent();
                $this->lm_gui->showCitation($xml);
                $this->tpl->show();
        }

Here is the call graph for this function:

ilLMPresentationGUI::ilGlossary (  ) 

show glossary term

Definition at line 1361 of file class.ilLMPresentationGUI.php.

References $_GET, $ilBench, ilObjStyleSheet::getContentStylePath(), getLayoutLinkTargets(), getLinkXML(), ilObjStyleSheet::getSyntaxStylePath(), and offlineMode().

Referenced by glossary(), and layout().

        {
                global $ilBench;

                $ilBench->start("ContentPresentation", "ilGlossary");

                //require_once("content/classes/Pages/class.ilPageObjectGUI.php");
                //require_once("content/classes/class.ilLMPageObject.php");

                require_once("content/classes/class.ilGlossaryTermGUI.php");
                $term_gui =& new ilGlossaryTermGUI($_GET["obj_id"]);

                // content style
                $this->tpl->setCurrentBlock("ContentStyle");
                if (!$this->offlineMode())
                {
                        $this->tpl->setVariable("LOCATION_CONTENT_STYLESHEET",
                                ilObjStyleSheet::getContentStylePath($this->lm->getStyleSheetId()));
                }
                else
                {
                        $this->tpl->setVariable("LOCATION_CONTENT_STYLESHEET", "content.css");
                }
                $this->tpl->parseCurrentBlock();

                // syntax style
                $this->tpl->setCurrentBlock("SyntaxStyle");
                $this->tpl->setVariable("LOCATION_SYNTAX_STYLESHEET",
                        ilObjStyleSheet::getSyntaxStylePath());
                $this->tpl->parseCurrentBlock();

                $int_links = $term_gui->getInternalLinks();
                $link_xml = $this->getLinkXML($int_links, $this->getLayoutLinkTargets());
                $term_gui->setLinkXML($link_xml);

                $term_gui->output($this->offlineMode());

                $ilBench->stop("ContentPresentation", "ilGlossary");
        }

Here is the call graph for this function:

Here is the caller graph for this function:

ilLMPresentationGUI::ilLMMenu (  ) 

Definition at line 800 of file class.ilLMPresentationGUI.php.

Referenced by layout().

        {
                $this->tpl->setVariable("MENU", $this->lm_gui->setilLMMenu($this->offlineMode()));
        }

Here is the caller graph for this function:

ilLMPresentationGUI::ilLMNavigation (  ) 

inserts sequential learning module navigation at template variable LMNAVIGATION_CONTENT

Definition at line 1513 of file class.ilLMPresentationGUI.php.

References $_GET, $ilBench, $ilUser, $output, ilLMPageObject::_getPresentationTitle(), ilLMObject::_isPagePublic(), getCurrentPageId(), ilUtil::getImagePath(), getLink(), offlineMode(), and ilUtil::shortenText().

Referenced by layout().

        {
                global $ilBench,$ilUser;

                $ilBench->start("ContentPresentation", "ilLMNavigation");

                $page_id = $this->getCurrentPageId();

                if(empty($page_id))
                {
                        return;
                }

                if(!$this->lm_tree->isInTree($page_id))
                {
                        return;
                }

                $ilBench->start("ContentPresentation", "ilLMNavigation_fetchSuccessor");
                $succ_node = $this->lm_tree->fetchSuccessorNode($page_id, "pg");
                $ilBench->stop("ContentPresentation", "ilLMNavigation_fetchSuccessor");

                $succ_str = ($succ_node !== false)
                        ? " -> ".$succ_node["obj_id"]."_".$succ_node["type"]
                        : "";

                $ilBench->start("ContentPresentation", "ilLMNavigation_fetchPredecessor");
                $pre_node = $this->lm_tree->fetchPredecessorNode($page_id, "pg");
                $ilBench->stop("ContentPresentation", "ilLMNavigation_fetchPredecessor");

                $pre_str = ($pre_node !== false)
                        ? $pre_node["obj_id"]."_".$pre_node["type"]." -> "
                        : "";

                // determine target frame
                $framestr = (!empty($_GET["frame"]))
                        ? "frame=".$_GET["frame"]."&"
                        : "";


                // Determine whether the view of a learning resource should
                // be shown in the frameset of ilias, or in a separate window.
                $showViewInFrameset = $this->ilias->ini->readVariable("layout","view_target") == "frame";

                if($pre_node != "")
                {
                        $ilBench->start("ContentPresentation", "ilLMNavigation_outputPredecessor");
                        $this->tpl->setCurrentBlock("ilLMNavigation_Prev");

                        // get page object
                        //$ilBench->start("ContentPresentation", "ilLMNavigation_getPageObject");
                        //$pre_page =& new ilLMPageObject($this->lm, $pre_node["obj_id"]);
                        //$pre_page->setLMId($this->lm->getId());
                        //$ilBench->stop("ContentPresentation", "ilLMNavigation_getPageObject");

                        // get presentation title
                        $ilBench->start("ContentPresentation", "ilLMNavigation_getPresentationTitle");
                        $pre_title = ilLMPageObject::_getPresentationTitle($pre_node["obj_id"],
                                $this->lm->getPageHeader(), $this->lm->isActiveNumbering());
                        $prev_img = "<img src=\"".
                                ilUtil::getImagePath("nav_arr_L.gif", false, "output", $this->offlineMode())."\" border=\"0\"/>";
                        if (!$this->lm->cleanFrames())
                        {
                                $output = "<a href=\"".
                                        $this->getLink($this->lm->getRefId(), "layout", $pre_node["obj_id"], $_GET["frame"]).
                                        "\">$prev_img ".ilUtil::shortenText($pre_title, 50, true)."</a>";
                        }
                        else if ($showViewInFrameset)
                        {
                                $output = "<a href=\"".
                                        $this->getLink($this->lm->getRefId(), "layout", $pre_node["obj_id"]).
                                        "\" target=\"bottom\">$prev_img ".ilUtil::shortenText($pre_title, 50, true)."</a>";
                        }
                        else
                        {
                                $output = "<a href=\"".
                                        $this->getLink($this->lm->getRefId(), "layout", $pre_node["obj_id"]).
                                        "\" target=\"_top\">$prev_img ".ilUtil::shortenText($pre_title, 50, true)."</a>";
                        }
                        
                        if ($ilUser->getId() == ANONYMOUS_USER_ID and ($this->lm->getPublicAccessMode() == "selected" and !ilLMObject::_isPagePublic($pre_node["obj_id"])))
                        {
                                $output = $this->lng->txt("msg_page_not_public");
                        }
                        
                        $ilBench->stop("ContentPresentation", "ilLMNavigation_getPresentationTitle");

                        $this->tpl->setVariable("LMNAVIGATION_PREV", $output);
                        $this->tpl->parseCurrentBlock();
                        $this->tpl->setCurrentBlock("ilLMNavigation_Prev2");
                        $this->tpl->setVariable("LMNAVIGATION_PREV2", $output);
                        $this->tpl->parseCurrentBlock();
                        $ilBench->stop("ContentPresentation", "ilLMNavigation_outputPredecessor");
                }
                if($succ_node != "")
                {
                        $ilBench->start("ContentPresentation", "ilLMNavigation_outputSuccessor");
                        $this->tpl->setCurrentBlock("ilLMNavigation_Next");

                        // get page object
                        //$ilBench->start("ContentPresentation", "ilLMNavigation_getPageObject");
                        //$succ_page =& new ilLMPageObject($this->lm, $succ_node["obj_id"]);
                        //$ilBench->stop("ContentPresentation", "ilLMNavigation_getPageObject");
                        //$succ_page->setLMId($this->lm->getId());

                        // get presentation title
                        $ilBench->start("ContentPresentation", "ilLMNavigation_getPresentationTitle");
                        $succ_title = ilLMPageObject::_getPresentationTitle($succ_node["obj_id"],
                        $this->lm->getPageHeader(), $this->lm->isActiveNumbering());
                        $succ_img = "<img src=\"".
                                ilUtil::getImagePath("nav_arr_R.gif", false, "output", $this->offlineMode())."\" border=\"0\"/>";
                        if (!$this->lm->cleanFrames())
                        {
                                $output = " <a href=\"".
                                        $this->getLink($this->lm->getRefId(), "layout", $succ_node["obj_id"], $_GET["frame"]).
                                        "\">".ilUtil::shortenText($succ_title,50,true)." $succ_img</a>";
                        }
                        else if ($showViewInFrameset)
                        {
                                $output = " <a href=\"".
                                        $this->getLink($this->lm->getRefId(), "layout", $succ_node["obj_id"]).
                                        "\" target=\"bottom\">".ilUtil::shortenText($succ_title,50,true)." $succ_img</a>";
                        }
                        else
                        {
                                $output = " <a href=\"".
                                        $this->getLink($this->lm->getRefId(), "layout", $succ_node["obj_id"]).
                                        "\" target=\"_top\">".ilUtil::shortenText($succ_title,50,true)." $succ_img</a>";
                        }
                        
                        if ($ilUser->getId() == ANONYMOUS_USER_ID and ($this->lm->getPublicAccessMode() == "selected" and !ilLMObject::_isPagePublic($succ_node["obj_id"])))
                        {
                                $output = $this->lng->txt("msg_page_not_public");
                        }

                        $ilBench->stop("ContentPresentation", "ilLMNavigation_getPresentationTitle");

                        $this->tpl->setVariable("LMNAVIGATION_NEXT", $output);
                        $this->tpl->parseCurrentBlock();
                        $this->tpl->setCurrentBlock("ilLMNavigation_Next2");
                        $this->tpl->setVariable("LMNAVIGATION_NEXT2", $output);
                        $this->tpl->parseCurrentBlock();
                        $ilBench->stop("ContentPresentation", "ilLMNavigation_outputSuccessor");
                }

                $ilBench->stop("ContentPresentation", "ilLMNavigation");
        }

Here is the call graph for this function:

Here is the caller graph for this function:

ilLMPresentationGUI::ilLMPresentationGUI (  ) 

Definition at line 47 of file class.ilLMPresentationGUI.php.

References $_GET, $_POST, $cmd, $data, $ilias, $lng, $rbacsystem, $tpl, $type, and lmAccess().

        {
                global $ilias, $lng, $tpl, $rbacsystem;

                $this->ilias =& $ilias;
                $this->lng =& $lng;
                $this->tpl =& $tpl;
                $this->offline = false;
                $this->frames = array();

                $cmd = (!empty($_GET["cmd"]))
                        ? $_GET["cmd"]
                        : "layout";

                $cmd = ($cmd == "edpost")
                        ? "ilCitation"
                        : $cmd;

                // Todo: check lm id
                $type = $this->ilias->obj_factory->getTypeByRefId($_GET["ref_id"]);

                // TODO: WE NEED AN OBJECT FACTORY FOR GUI CLASSES
                switch($type)
                {
                        case "dbk":
                                include_once("./content/classes/class.ilObjDlBookGUI.php");

                                $this->lm_gui = new ilObjDlBookGUI($data,$_GET["ref_id"],true,false);
                                break;
                        case "lm":
                                include_once("./content/classes/class.ilObjLearningModuleGUI.php");

                                $this->lm_gui = new ilObjLearningModuleGUI($data,$_GET["ref_id"],true,false);

                                break;
                }
                $this->lm =& $this->lm_gui->object;
                
                $this->lm_tree = new ilTree($this->lm->getId());
                $this->lm_tree->setTableNames('lm_tree','lm_data');
                $this->lm_tree->setTreeTablePK("lm_id");

                
                // check, if learning module is online
                if (!$rbacsystem->checkAccess("write", $_GET["ref_id"]))
                {
                        if (!$this->lm->getOnline())
                        {
                                $ilias->raiseError($lng->txt("permission_denied"), $ilias->error_obj->WARNING);
                        }
                }


                // ### AA 03.09.01 added page access logger ###
                $this->lmAccess($this->ilias->account->getId(),$_GET["ref_id"],$_GET["obj_id"]);

                if ($cmd == "post")
                {
                        $cmd = key($_POST["cmd"]);
                }
                $this->$cmd();
        }

Here is the call graph for this function:

ilLMPresentationGUI::ilLocator (  ) 

Definition at line 805 of file class.ilLMPresentationGUI.php.

References $_GET, $path, $row, ilStructureObject::_getPresentationTitle(), ilLMObjectFactory::getInstance(), getLink(), and ilUtil::shortenText().

Referenced by ilCitation(), and layout().

        {
                require_once("content/classes/class.ilStructureObject.php");

                $this->tpl->setCurrentBlock("ilLocator");


                if (empty($_GET["obj_id"]))
                {
                        $a_id = $this->lm_tree->getRootId();
                }
                else
                {
                        $a_id = $_GET["obj_id"];
                }

                $this->tpl->addBlockFile("STATUSLINE", "statusline", "tpl.statusline.html");
                $this->tpl->addBlockFile("LOCATOR", "locator", "tpl.locator.html");

                if($this->lm_tree->isInTree($a_id))
                {
                        $path = $this->lm_tree->getPathFull($a_id);

                        // this is a stupid workaround for a bug in PEAR:IT
                        $modifier = 1;

                        //$modifier = 0;

                        $i = 0;
                        foreach ($path as $key => $row)
                        {
                                if ($row["type"] != "pg")
                                {

                                        if ($path[$i + 1]["type"] == "st")
                                        {
                                                $this->tpl->touchBlock("locator_separator");
                                        }

                                        $this->tpl->setCurrentBlock("locator_item");

                                        if($row["child"] != $this->lm_tree->getRootId())
                                        {
                                                $this->tpl->setVariable("ITEM", ilUtil::shortenText(
                                                        ilStructureObject::_getPresentationTitle($row["child"],
                                                        $this->lm->isActiveNumbering()),50,true));
                                                // TODO: SCRIPT NAME HAS TO BE VARIABLE!!!
                                                $this->tpl->setVariable("LINK_ITEM",
                                                        $this->getLink($_GET["ref_id"], "layout", $row["child"], $_GET["frame"], "StructureObject"));
                                        }
                                        else
                                        {
                                                $this->tpl->setVariable("ITEM", ilUtil::shortenText($this->lm->getTitle(),50,true));
                                                // TODO: SCRIPT NAME HAS TO BE VARIABLE!!!
                                                $this->tpl->setVariable("LINK_ITEM",
                                                        $this->getLink($_GET["ref_id"], "layout", "", $_GET["frame"]));
                                        }

                                        $this->tpl->parseCurrentBlock();
                                }
                                $i++;
                        }

                        /*
                        if (isset($_GET["obj_id"]))
                        {
                                $obj_data =& $this->ilias->obj_factory->getInstanceByObjId($_GET["obj_id"]);

                                $this->tpl->setCurrentBlock("locator_item");
                                $this->tpl->setVariable("ITEM", $obj_data->getTitle());
                                // TODO: SCRIPT NAME HAS TO BE VARIABLE!!!
                                $this->tpl->setVariable("LINK_ITEM", "adm_object.php?ref_id=".$_GET["ref_id"]."&obj_id=".$_GET["obj_id"]);
                                $this->tpl->parseCurrentBlock();
                        }*/
                }
                else            // lonely page
                {
                        $this->tpl->touchBlock("locator_separator");

                        $this->tpl->setCurrentBlock("locator_item");
                        $this->tpl->setVariable("ITEM", $this->lm->getTitle());
                        $this->tpl->setVariable("LINK_ITEM",
                                $this->getLink($_GET["ref_id"], "layout", "", $_GET["frame"]));
                        $this->tpl->parseCurrentBlock();

                        $this->tpl->setCurrentBlock("locator_item");
                        require_once("content/classes/class.ilLMObjectFactory.php");
                        $lm_obj =& ilLMObjectFactory::getInstance($this->lm, $a_id);
                        $this->tpl->setVariable("ITEM", $lm_obj->getTitle());
                        $this->tpl->setVariable("LINK_ITEM",
                                $this->getLink($_GET["ref_id"], "layout", $a_id, $_GET["frame"]));
                        $this->tpl->parseCurrentBlock();

                        $this->tpl->setCurrentBlock("locator_item");
                }


                $this->tpl->setCurrentBlock("locator");

                if (DEBUG)
                {
                        $debug = "DEBUG: <font color=\"red\">".$this->type."::".$this->id."::".$_GET["cmd"]."</font><br/>";
                }

                //$prop_name = $this->objDefinition->getPropertyName($_GET["cmd"],$this->type);


                $this->tpl->setVariable("TXT_LOCATOR",$debug.$this->lng->txt("locator"));

                $this->tpl->parseCurrentBlock();
        }

Here is the call graph for this function:

Here is the caller graph for this function:

ilLMPresentationGUI::ilMainMenu (  ) 

output main menu

Definition at line 719 of file class.ilLMPresentationGUI.php.

References $ilBench, and $menu.

Referenced by layout().

        {
                global $ilBench;

                // Determine whether the view of a learning resource should
                // be shown in the frameset of ilias, or in a separate window.
                $showViewInFrameset = $this->ilias->ini->readVariable("layout","view_target") == "frame";


                $ilBench->start("ContentPresentation", "ilMainMenu");
                if ($showViewInFrameset) {
                        $menu = new ilMainMenuGUI("bottom", true);
                }
                else
                {
                        $menu = new ilMainMenuGUI("_top", true);
                }
                $menu->setTemplate($this->tpl);
                $menu->addMenuBlock("CONTENT", "navigation");
                $menu->setTemplateVars();
                $ilBench->stop("ContentPresentation", "ilMainMenu");
        }

Here is the caller graph for this function:

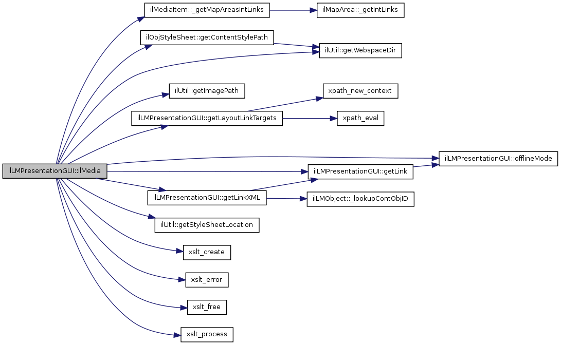
ilLMPresentationGUI::ilMedia (  ) 

output media

Definition at line 1404 of file class.ilLMPresentationGUI.php.

References $_GET, $args, $ilBench, $output, $params, $xh, $xml, $xsl, ilMediaItem::_getMapAreasIntLinks(), ilObjStyleSheet::getContentStylePath(), ilUtil::getImagePath(), getLayoutLinkTargets(), getLink(), getLinkXML(), ilUtil::getStyleSheetLocation(), ilUtil::getWebspaceDir(), offlineMode(), xslt_create(), xslt_error(), xslt_free(), and xslt_process().

Referenced by layout().

        {
                global $ilBench;

                $ilBench->start("ContentPresentation", "ilMedia");

                $this->tpl->setCurrentBlock("ContentStyle");
                if (!$this->offlineMode())
                {
                        $this->tpl->setVariable("LOCATION_CONTENT_STYLESHEET",
                                ilObjStyleSheet::getContentStylePath($this->lm->getStyleSheetId()));
                }
                else
                {
                        $this->tpl->setVariable("LOCATION_CONTENT_STYLESHEET", "content.css");
                }
                $this->tpl->parseCurrentBlock();

                $this->tpl->setVariable("PAGETITLE", " - ".$this->lm->getTitle());
                
                // set style sheets
                if (!$this->offlineMode())
                {
                        $this->tpl->setVariable("LOCATION_STYLESHEET", ilUtil::getStyleSheetLocation());
                }
                else
                {
                        $style_name = $this->ilias->account->prefs["style"].".css";;
                        $this->tpl->setVariable("LOCATION_STYLESHEET","./".$style_name);
                }

                $this->tpl->setCurrentBlock("ilMedia");

                //$int_links = $page_object->getInternalLinks();
                $med_links = ilMediaItem::_getMapAreasIntLinks($_GET["mob_id"]);
                $link_xml = $this->getLinkXML($med_links, $this->getLayoutLinkTargets());
//echo "<br><br>".htmlentities($link_xml);
                require_once("content/classes/Media/class.ilObjMediaObject.php");
                $media_obj =& new ilObjMediaObject($_GET["mob_id"]);
                if (!empty ($_GET["pg_id"]))
                {
                        require_once("content/classes/Pages/class.ilPageObject.php");
                        $pg_obj =& new ilPageObject($this->lm->getType(), $_GET["pg_id"]);
                        $pg_obj->buildDom();

                        $xml = "<dummy>";
                        // todo: we get always the first alias now (problem if mob is used multiple
                        // times in page)
                        $xml.= $pg_obj->getMediaAliasElement($_GET["mob_id"]);
                        $xml.= $media_obj->getXML(IL_MODE_OUTPUT);
                        $xml.= $link_xml;
                        $xml.="</dummy>";
                }
                else
                {
                        $xml = "<dummy>";
                        // todo: we get always the first alias now (problem if mob is used multiple
                        // times in page)
                        $xml.= $media_obj->getXML(IL_MODE_ALIAS);
                        $xml.= $media_obj->getXML(IL_MODE_OUTPUT);
                        $xml.= $link_xml;
                        $xml.="</dummy>";
                }

//echo htmlentities($xml); exit;

                // todo: utf-header should be set globally
                //header('Content-type: text/html; charset=UTF-8');

                $xsl = file_get_contents("./content/page.xsl");
                $args = array( '/_xml' => $xml, '/_xsl' => $xsl );
                $xh = xslt_create();

//echo "<b>XML:</b>".htmlentities($xml);
                // determine target frames for internal links
                //$pg_frame = $_GET["frame"];
                if (!$this->offlineMode())
                {
                        $wb_path = ilUtil::getWebspaceDir("output");
                }
                else
                {
                        $wb_path = ".";
                }
//              $wb_path = "../".$this->ilias->ini->readVariable("server","webspace_dir");
                $mode = ($_GET["cmd"] == "fullscreen")
                        ? "fullscreen"
                        : "media";
                $enlarge_path = ilUtil::getImagePath("enlarge.gif", false, "output", $this->offlineMode());
                $fullscreen_link =
                        $this->getLink($this->lm->getRefId(), "fullscreen");
                $params = array ('mode' => $mode, 'enlarge_path' => $enlarge_path,
                        'link_params' => "ref_id=".$this->lm->getRefId(),'fullscreen_link' => $fullscreen_link,
                        'ref_id' => $this->lm->getRefId(), 'pg_frame' => $pg_frame, 'webspace_path' => $wb_path);
                $output = xslt_process($xh,"arg:/_xml","arg:/_xsl",NULL,$args, $params);
                echo xslt_error($xh);
                xslt_free($xh);

                // unmask user html
                $this->tpl->setVariable("MEDIA_CONTENT", $output);

                $ilBench->stop("ContentPresentation", "ilMedia");
        }

Here is the call graph for this function:

Here is the caller graph for this function:

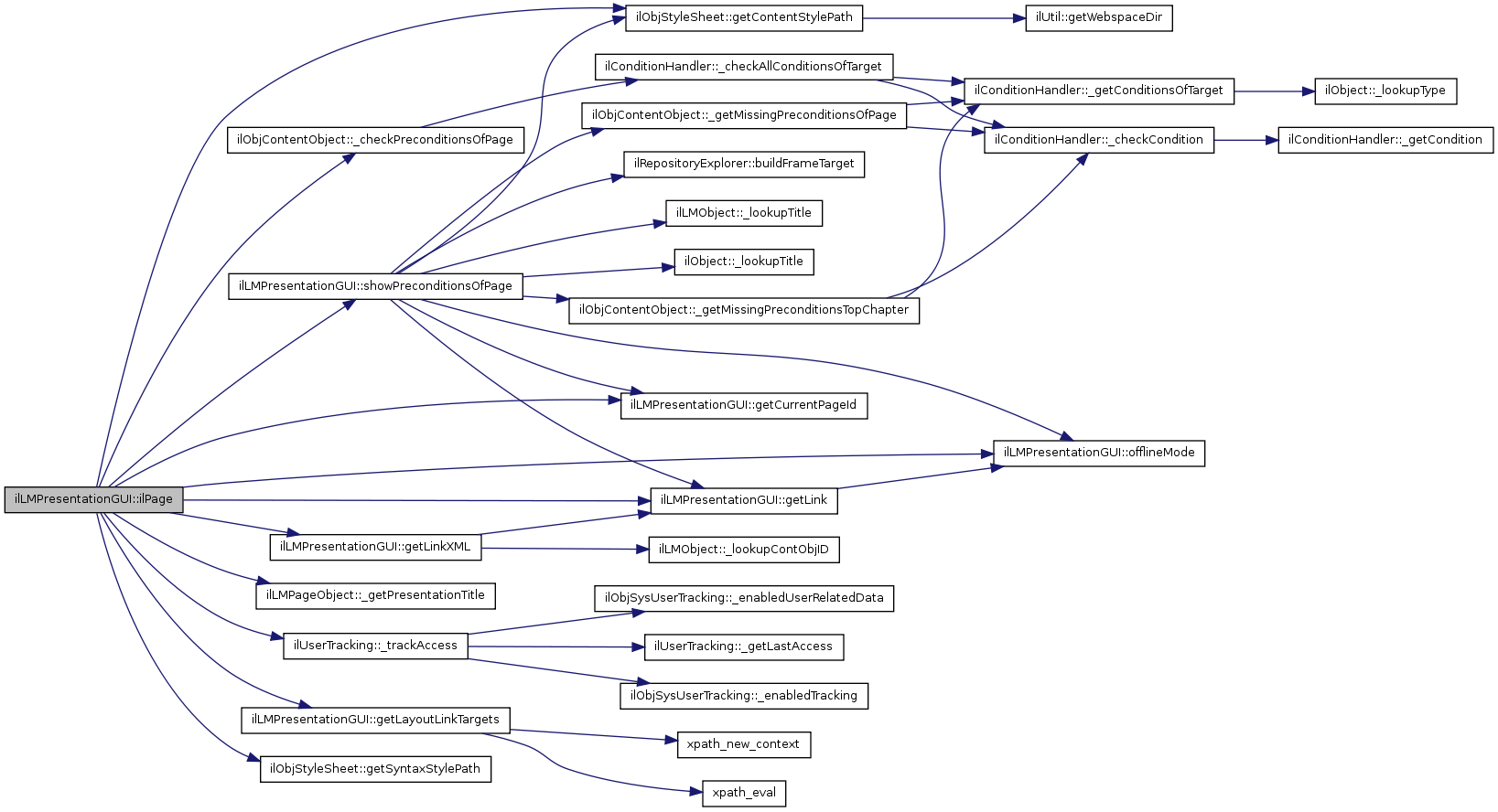
ilLMPresentationGUI::ilPage ( &$  a_page_node  ) 

process <ilPage> content tag

Definition at line 1062 of file class.ilLMPresentationGUI.php.

References $_GET, $_SESSION, $ilBench, ilObjContentObject::_checkPreconditionsOfPage(), ilLMPageObject::_getPresentationTitle(), ilUserTracking::_trackAccess(), ilObjStyleSheet::getContentStylePath(), getCurrentPageId(), getLayoutLinkTargets(), getLink(), getLinkXML(), ilObjStyleSheet::getSyntaxStylePath(), offlineMode(), and showPreconditionsOfPage().

Referenced by layout().

        {
                global $ilBench;

                if (!ilObjContentObject::_checkPreconditionsOfPage($this->lm->getId(), $this->getCurrentPageId()))
                {
                        return $this->showPreconditionsOfPage($this->getCurrentPageId());
                }

                $ilBench->start("ContentPresentation", "ilPage");

                require_once("content/classes/Pages/class.ilPageObjectGUI.php");
                require_once("content/classes/class.ilLMPageObject.php");
                $page_id = $this->getCurrentPageId();
                $page_object =& new ilPageObject($this->lm->getType(), $page_id);
                $page_object->buildDom();
                $int_links = $page_object->getInternalLinks();
                $page_object_gui =& new ilPageObjectGUI($page_object);

                $this->ilias->account->setDesktopItemParameters($this->lm->getRefId(), $this->lm->getType(), $page_id);

                // read link targets
                $link_xml = $this->getLinkXML($int_links, $this->getLayoutLinkTargets());

                $lm_pg_obj =& new ilLMPageObject($this->lm, $page_id);
                $lm_pg_obj->setLMId($this->lm->getId());
                //$pg_obj->setParentId($this->lm->getId());
                $page_object_gui->setLinkXML($link_xml);

                // USED FOR DBK PAGE TURNS
                $page_object_gui->setBibId($_SESSION["bib_id"]);
                $page_object_gui->enableCitation((bool) $_SESSION["citation"]);

                // determine target frames for internal links
                //$pg_frame = $_GET["frame"];
                $page_object_gui->setLinkFrame($_GET["frame"]);
                if (!$this->offlineMode())
                {
                        $page_object_gui->setOutputMode("presentation");
                }
                else
                {
                        $page_object_gui->setOutputMode("offline");
                }
                $page_object_gui->setFileDownloadLink($this->getLink($_GET["ref_id"], "downloadFile"));
                $page_object_gui->setFullscreenLink($this->getLink($_GET["ref_id"], "fullscreen"));
                $page_object_gui->setPresentationTitle(
                        ilLMPageObject::_getPresentationTitle($lm_pg_obj->getId(),
                        $this->lm->getPageHeader(), $this->lm->isActiveNumbering()));

                // ADDED FOR CITATION
                $page_object_gui->setLinkParams("ref_id=".$this->lm->getRefId());
                $page_object_gui->setTemplateTargetVar("PAGE_CONTENT");
                $page_object_gui->setSourcecodeDownloadScript("lm_presentation.php?".session_name()."=".session_id()."&ref_id=".$this->lm->getRefId());

                if($_SESSION["tr_id"])
                {
                        $page_object_gui->setOutputSubmode("translation");
                }

                // content style
                $this->tpl->setCurrentBlock("ContentStyle");
                if (!$this->offlineMode())
                {
                        $this->tpl->setVariable("LOCATION_CONTENT_STYLESHEET",
                                ilObjStyleSheet::getContentStylePath($this->lm->getStyleSheetId()));
                }
                else
                {
                        $this->tpl->setVariable("LOCATION_CONTENT_STYLESHEET", "content.css");
                }
                $this->tpl->parseCurrentBlock();

                // syntax style
                $this->tpl->setCurrentBlock("SyntaxStyle");
                if (!$this->offlineMode())
                {
                        $this->tpl->setVariable("LOCATION_SYNTAX_STYLESHEET",
                                ilObjStyleSheet::getSyntaxStylePath());
                }
                else
                {
                        $this->tpl->setVariable("LOCATION_SYNTAX_STYLESHEET",
                                "syntaxhighlight.css");
                }
                $this->tpl->parseCurrentBlock();

                // track user access to page
                require_once "./tracking/classes/class.ilUserTracking.php";
                ilUserTracking::_trackAccess($this->lm->getId(), $this->lm->getType(),
                        $page_id, "pg", "read");

                $ilBench->stop("ContentPresentation", "ilPage");

                return $page_object_gui->presentation($page_object_gui->getOutputMode());

        }

Here is the call graph for this function:

Here is the caller graph for this function:

ilLMPresentationGUI::ilTOC ( a_target  ) 

table of contents

Definition at line 745 of file class.ilLMPresentationGUI.php.

References $_GET, $exp, $expanded, $ilBench, $output, getLink(), ilUtil::getStyleSheetLocation(), and offlineMode().

Referenced by layout().

        {
                global $ilBench;

                $ilBench->start("ContentPresentation", "ilTOC");
                require_once("./content/classes/class.ilLMTOCExplorer.php");
                $exp = new ilLMTOCExplorer($this->getLink($this->lm->getRefId(), "layout", "", $a_target),$this->lm);
                $exp->setTargetGet("obj_id");
                $exp->setFrameTarget($a_target);
                $exp->addFilter("du");
                $exp->addFilter("st");
                $exp->setOfflineMode($this->offlineMode());
                if ($this->lm->getTOCMode() == "pages")
                {
                        $exp->addFilter("pg");
                }
                $exp->setFiltered(true);
                $exp->setFilterMode(IL_FM_POSITIVE);

                if ($_GET["lmexpand"] == "")
                {
                        $expanded = $this->lm_tree->readRootId();
                }
                else
                {
                        $expanded = $_GET["lmexpand"];
                }
                $exp->setExpand($expanded);

                // build html-output
                $exp->setOutput(0);
                $output = $exp->getOutput();

                $this->tpl->setVariable("PAGETITLE", " - ".$this->lm->getTitle());
                
                // set style sheets
                if (!$this->offlineMode())
                {
                        $this->tpl->setVariable("LOCATION_STYLESHEET", ilUtil::getStyleSheetLocation());
                }
                else
                {
                        $style_name = $this->ilias->account->prefs["style"].".css";;
                        $this->tpl->setVariable("LOCATION_STYLESHEET","./".$style_name);
                }

                $this->tpl->setVariable("TXT_EXPLORER_HEADER", $this->lng->txt("cont_toc"));
                $this->tpl->setVariable("EXPLORER",$output);
                $this->tpl->setVariable("ACTION", 
                        $this->getLink($this->lm->getRefId(), $_GET["cmd"], "", $_GET["frame"]).
                        "&lmexpand=".$_GET["lmexpand"]);
                $this->tpl->parseCurrentBlock();
                $ilBench->stop("ContentPresentation", "ilTOC");
        }

Here is the call graph for this function:

Here is the caller graph for this function:

ilLMPresentationGUI::ilTranslation ( &$  a_page_node  ) 

Definition at line 975 of file class.ilLMPresentationGUI.php.

References $_GET, $_SESSION, ilLMPageObject::_getPresentationTitle(), getCurrentPageId(), getLayoutLinkTargets(), and mapCurrentPageId().

Referenced by layout().

        {
                require_once("content/classes/Pages/class.ilPageObjectGUI.php");
                require_once("content/classes/class.ilLMPageObject.php");

                $page_id = $this->mapCurrentPageId($this->getCurrentPageId());

                if(!$page_id)
                {
                        $this->tpl->setVariable("TRANSLATION_CONTENT","NO TRNSLATION FOUND");
                        return false;
                }

                $page_object =& new ilPageObject($this->lm->getType(), $page_id);
                $page_object_gui =& new ilPageObjectGUI($page_object);

                $this->ilias->account->setDesktopItemParameters($_SESSION["tr_id"], $this->lm->getType(),$page_id);

                // read link targets
                $targets = $this->getLayoutLinkTargets();

                $lm_pg_obj =& new ilLMPageObject($this->lm, $page_id);
                $lm_pg_obj->setLMId($_SESSION["tr_id"]);
                //$pg_obj->setParentId($this->lm->getId());
                #$page_object_gui->setLayoutLinkTargets($targets);

                // USED FOR DBK PAGE TURNS
                $page_object_gui->setBibId($_SESSION["bib_id"]);

                // determine target frames for internal links
                //$pg_frame = $_GET["frame"];
                $page_object_gui->setLinkFrame($_GET["frame"]);
                $page_object_gui->setOutputMode("presentation");
                $page_object_gui->setOutputSubmode("translation");

                $page_object_gui->setPresentationTitle(
                        ilLMPageObject::_getPresentationTitle($lm_pg_obj->getId(),
                        $this->lm->getPageHeader(), $this->lm->isActiveNumbering()));
#               $page_object_gui->setLinkParams("ref_id=".$this->lm->getRefId());
                $page_object_gui->setLinkParams("ref_id=".$_SESSION["tr_id"]);
                $page_object_gui->setTemplateTargetVar("PAGE_CONTENT");
                $page_object_gui->setTemplateOutputVar("TRANSLATION_CONTENT");


                return $page_object_gui->presentation();

        }

Here is the call graph for this function:

Here is the caller graph for this function:

ilLMPresentationGUI::layout ( a_xml = "main.xml",
doShow = true 
)

generates frame layout

Definition at line 443 of file class.ilLMPresentationGUI.php.

References $_GET, $_POST, $_SESSION, $ilBench, $path, $result, $tpl, $xpc, attrib2arr(), buildTag(), domxml_open_mem(), exit, ilUtil::getStyleSheetLocation(), ilGlossary(), ilLMMenu(), ilLMNavigation(), ilLocator(), ilMainMenu(), ilMedia(), ilPage(), ilTOC(), ilTranslation(), offlineMode(), processNodes(), setSessionVars(), xpath_eval(), and xpath_new_context().

Referenced by fullscreen(), glossary(), media(), and offlineexport().

        {
                global $tpl, $ilBench;

                $ilBench->start("ContentPresentation", "layout");

                $layout = $this->lm->getLayout();

                //$doc = xmldocfile("./layouts/lm/".$layout."/".$a_xml);

                // xmldocfile is deprecated! Use domxml_open_file instead.
                // But since using relative pathes with domxml under windows don't work,
                // we need another solution:
                $xmlfile = file_get_contents("./layouts/lm/".$layout."/".$a_xml);

                if (!$doc = domxml_open_mem($xmlfile)) { echo "ilLMPresentation: XML File invalid"; exit; }
                $this->layout_doc =& $doc;
//echo ":".htmlentities($xmlfile).":$layout:$a_xml:";

                // get current frame node
                $ilBench->start("ContentPresentation", "layout_getFrameNode");
                $xpc = xpath_new_context($doc);
                $path = (empty($_GET["frame"]) || ($_GET["frame"] == "_new"))
                        ? "/ilLayout/ilFrame[1]"
                        : "//ilFrame[@name='".$_GET["frame"]."']";
                $result = xpath_eval($xpc, $path);
                $found = $result->nodeset;
                if (count($found) != 1) { echo "ilLMPresentation: XML File invalid"; exit; }
                $node = $found[0];

                $ilBench->stop("ContentPresentation", "layout_getFrameNode");
//echo "<br>layout 2";
                // ProcessFrameset
                // node is frameset, if it has cols or rows attribute
                $attributes = $this->attrib2arr($node->attributes());
                $this->frames = array();
                if((!empty($attributes["rows"])) || (!empty($attributes["cols"])))
                {
                        $ilBench->start("ContentPresentation", "layout_processFrameset");
                        $content .= $this->buildTag("start", "frameset", $attributes);
//echo "<br>A: reset frames"; flush();
                        //$this->frames = array();
                        $this->processNodes($content, $node);
                        $content .= $this->buildTag("end", "frameset");
                        $this->tpl = new ilTemplate("tpl.frameset.html", true, true, true);
                        $this->tpl->setVariable("PAGETITLE", "- ".$this->lm->getTitle());
                        $this->tpl->setVariable("FS_CONTENT", $content);
                        $ilBench->stop("ContentPresentation", "layout_processFrameset");
                        if (!$doshow)
                        {
                                $content = $this->tpl->get();
                        }
                }
                else    // node is frame -> process the content tags
                {
                        // ProcessContentTag
                        $ilBench->start("ContentPresentation", "layout_processContentTag");
                        //if ((empty($attributes["template"]) || !empty($_GET["obj_type"])))
                        if ((empty($attributes["template"]) || !empty($_GET["obj_type"]))
                                && ($_GET["frame"] != "_new" || $_GET["obj_type"] != "MediaObject"))
                        {
                                // we got a variable content frame (can display different
                                // object types (PageObject, MediaObject, GlossarItem)
                                // and contains elements for them)

                                // determine object type
                                if(empty($_GET["obj_type"]))
                                {
                                        $obj_type = "PageObject";
                                }
                                else
                                {
                                        $obj_type = $_GET["obj_type"];
                                }

                                // get object specific node
                                $childs = $node->child_nodes();
                                $found = false;
                                foreach($childs as $child)
                                {
                                        if ($child->node_name() == $obj_type)
                                        {
                                                $found = true;
                                                $attributes = $this->attrib2arr($child->attributes());
                                                $node =& $child;
//echo "<br>2node:".$node->node_name();
                                                break;
                                        }
                                }
                                if (!$found) { echo "ilLMPresentation: No template specified for frame '".
                                        $_GET["frame"]."' and object type '".$obj_type."'."; exit; }
                        }

                        // get template
                        $in_module = ($attributes["template_location"] == "module")
                                ? true
                                : false;
                        if ($in_module)
                        {
                                $this->tpl = new ilTemplate($attributes["template"], true, true, $in_module);
                        }
                        else
                        {
                                $this->tpl =& $tpl;
                        }

                        // set style sheets
                        if (!$this->offlineMode())
                        {
                                $this->tpl->setVariable("LOCATION_STYLESHEET", ilUtil::getStyleSheetLocation());
                        }
                        else
                        {
                                $style_name = $this->ilias->account->prefs["style"].".css";;
                                $this->tpl->setVariable("LOCATION_STYLESHEET","./".$style_name);
                        }

                        $childs = $node->child_nodes();
                        foreach($childs as $child)
                        {

                                $child_attr = $this->attrib2arr($child->attributes());

                                switch ($child->node_name())
                                {
                                        case "ilMainMenu":
                                                $this->ilMainMenu();
                                                break;

                                        case "ilTOC":
                                                $this->ilTOC($child_attr["target_frame"]);
                                                break;

                                        case "ilPage":
                                                switch($this->lm->getType())
                                                {
                                                        case "lm":
                                                                unset($_SESSION["tr_id"]);
                                                                unset($_SESSION["bib_id"]);
                                                                unset($_SESSION["citation"]);
                                                                $content = $this->ilPage($child);                                                               
                                                                break;

                                                        case "dbk":
                                                                $this->setSessionVars();
                                                                if((count($_POST["tr_id"]) > 1) or
                                                                   (!$_POST["target"] and ($_POST["action"] == "show" or $_POST["action"] == "show_citation")))
                                                                {
                                                                        $content = $this->lm_gui->showAbstract($_POST["target"]);
                                                                }
                                                                else if($_GET["obj_id"] or ($_POST["action"] == "show") or ($_POST["action"] == "show_citation"))
                                                                {
                                                                        // SHOW PAGE IF PAGE WAS SELECTED
                                                                        $content = $this->ilPage($child);

                                                                        if($_SESSION["tr_id"])
                                                                        {
                                                                                $translation_content = $this->ilTranslation($child);
                                                                        }
                                                                }
                                                                else
                                                                {
                                                                        // IF NO PAGE ID IS GIVEN SHOW BOOK/LE ABSTRACT
                                                                        $content = $this->lm_gui->showAbstract($_POST["target"]);
                                                                }

                                                                break;
                                                }
                                                                                                break;

                                        case "ilGlossary":
                                                $content = $this->ilGlossary($child);
                                                break;

                                        case "ilLMNavigation":

                                                // NOT FOR ABSTRACT
                                                if($_GET["obj_id"] or
                                                   ((count($_POST["tr_id"]) < 2) and $_POST["target"] and
                                                        ($_POST["action"] == "show" or $_POST["action"] == "show_citation")) or
                                                   $this->lm->getType() == 'lm')
                                                {
                                                        $this->ilLMNavigation();
                                                }
                                                break;

                                        case "ilMedia":
                                                $this->ilMedia();
                                                break;

                                        case "ilLocator":
                                                $this->ilLocator();
                                                break;

                                        case "ilLMMenu":
//echo "<br>LMPresentationGUI calls ilLMMenu";
                                                $this->ilLMMenu();
                                                break;
                                }
                        }
                        $ilBench->stop("ContentPresentation", "layout_processContentTag");
                }
                $content =  $this->tpl->get();

                if ($doShow)
                {
                        // (horrible) workaround for preventing template engine
                        // from hiding paragraph text that is enclosed
                        // in curly brackets (e.g. "{a}", see ilPageObjectGUI::showPage())
                        $content =  $this->tpl->get();
                        $content = str_replace("&#123;", "{", $content);
                        $content = str_replace("&#125;", "}", $content);

                        header('Content-type: text/html; charset=UTF-8');
                        echo $content;
                }

                $ilBench->stop("ContentPresentation", "layout");

                return($content);
        }

Here is the call graph for this function:

Here is the caller graph for this function:

ilLMPresentationGUI::lmAccess ( usr_id,
lm_id,
obj_id 
)

logs access to lm objects to enable retrieval of a 'last viewed lm list' and 'return to last lm' allows only ONE entry per user and lm object

A.L. Ammerlaan / INGMEDIA FH-Aachen / 2003.09.08

Definition at line 143 of file class.ilLMPresentationGUI.php.

References $lm_id, $obj_id, $q, and ilUtil::prepareDBString().

Referenced by ilLMPresentationGUI().

        {
                // first check if an entry for this user and this lm already exist, when so, delete
                $q = "DELETE FROM lo_access ".
                        "WHERE usr_id='".$usr_id."' ".
                        "AND lm_id='".$lm_id."'";
                $this->ilias->db->query($q);
                $title = (is_object($this->lm))?$this->lm->getTitle():"- no title -";
                // insert new entry
                $pg_title = "";
                $q = "INSERT INTO lo_access ".
                        "(timestamp,usr_id,lm_id,obj_id,lm_title) ".
                        "VALUES ".
                        "(now(),'".$usr_id."','".$lm_id."','".$obj_id."','".ilUtil::prepareDBString($title)."')";
                $this->ilias->db->query($q);
        }

Here is the call graph for this function:

Here is the caller graph for this function:

ilLMPresentationGUI::mapCurrentPageId ( current_page_id  ) 

Definition at line 958 of file class.ilLMPresentationGUI.php.

References $_SESSION, and $pos.

Referenced by ilTranslation().

        {
                $subtree = $this->lm_tree->getSubTree($this->lm_tree->getNodeData(1));
                $node = $this->lm_tree->getNodeData($current_page_id);
                $pos = array_search($node,$subtree);

                $this->tr_obj =& $this->ilias->obj_factory->getInstanceByRefId($_SESSION["tr_id"]);

                $lmtree = new ilTree($this->tr_obj->getId());
                $lmtree->setTableNames('lm_tree','lm_data');
                $lmtree->setTreeTablePK("lm_id");

                $subtree = $lmtree->getSubTree($lmtree->getNodeData(1));

                return $subtree[$pos]["child"];
        }

Here is the caller graph for this function:

ilLMPresentationGUI::media (  ) 

Definition at line 670 of file class.ilLMPresentationGUI.php.

References $_GET, layout(), and offlineMode().

        {
                if ($_GET["frame"] != "_new")
                {
                        return $this->layout("main.xml", !$this->offlineMode());
                }
                else
                {
                        return $this->layout("fullscreen.xml", !$this->offlineMode());
                }
        }

Here is the call graph for this function:

ilLMPresentationGUI::nop (  ) 

this dummy function is needed for offline package creation

Definition at line 132 of file class.ilLMPresentationGUI.php.

        {
        }

ilLMPresentationGUI::offlineexport (  ) 

the different export types are processed here

Parameters:
@access public
Returns:

Check if export-directory exists

create html-offline-directory

copy data into dir zip all end deliver zip-file for download

Definition at line 185 of file class.ilLMPresentationGUI.php.

References $_GET, $_POST, $output, $query, $result, $row, ilUtil::deliverFile(), exit, ilObjStyleSheet::getContentStylePath(), ilUtil::getStyleSheetLocation(), ilObjStyleSheet::getSyntaxStylePath(), ilUtil::html2pdf(), layout(), ilUtil::redirect(), and ilUtil::zip().

                                 {

                if ($_POST["cmd"]["cancel"] != "")
                {
                        ilUtil::redirect("lm_presentation.php?cmd=layout&frame=maincontent&ref_id=".$_GET["ref_id"]);
                }

                switch($this->lm->getType())
                {
                        case "dbk":
                                //$this->lm_gui->offlineexport();
                                $_GET["frame"] = "maincontent";

                                $query = "SELECT * FROM object_reference,object_data WHERE object_reference.ref_id='".
                                        $_GET["ref_id"]."' AND object_reference.obj_id=object_data.obj_id ";
                                $result = $this->ilias->db->query($query);
                                $objRow = $result->fetchRow(DB_FETCHMODE_ASSOC);
                                $_GET["obj_id"] = $objRow["obj_id"];

                                $query = "SELECT * FROM lm_data WHERE lm_id='".$objRow["obj_id"]."' AND type='pg' ";
                                $result = $this->ilias->db->query($query);

                                $page = 0;
                                $showpage = 0;
                                while (is_array($row = $result->fetchRow(DB_FETCHMODE_ASSOC)) )
                                {

                                        $page++;

                                        if ($_POST["pages"]=="all" || ($_POST["pages"]=="fromto" && $page>=$_POST["pagefrom"] && $page<=$_POST["pageto"] ))
                    {

                                                if ($showpage>0)
                                                {
                                                        if($_POST["type"] == "pdf") $output .= "<hr BREAK >\n";
                                                        if($_POST["type"] == "print") $output .= "<p style=\"page-break-after:always\" />";
                                                        if($_POST["type"] == "html") $output .= "<br><br><br><br>";
                                                }
                                                $showpage++;

                                                $_GET["obj_id"] = $row["obj_id"];
                                                $o = $this->layout("main.xml",false);

                        $output .= "<div xmlns:xhtml=\"http://www.w3.org/1999/xhtml\" class=\"ilc_PageTitle\">".$this->lm->title."</div><p>";
                                                $output .= $o;

                                                $output .= "\n<table cellpadding=0 cellspacing=0 border=0 width=100%><tr><td valign=top align=center>- ".$page." -</td></tr></table>\n";

                                        }
                                }

                                $printTpl = new ilTemplate("tpl.print.html", true, true, true);

                                if($_POST["type"] == "print")
                                {
                                        $printTpl->touchBlock("printreq");
                                        $css1 = ilObjStyleSheet::getContentStylePath($this->lm->getStyleSheetId());
                                        $css2 = ilUtil::getStyleSheetLocation();
                                }
                                else
                                {
                                        $css1 = "./css/blueshadow.css";
                                        $css2 = "./css/content.css";
                                }
                                $printTpl->setVariable("LOCATION_CONTENT_STYLESHEET", $css1 );

                                $printTpl->setVariable("LOCATION_STYLESHEET", $css2);
                                $printTpl->setVariable("CONTENT",$output);

                                // syntax style
                                $printTpl->setCurrentBlock("SyntaxStyle");
                                $printTpl->setVariable("LOCATION_SYNTAX_STYLESHEET",
                                        ilObjStyleSheet::getSyntaxStylePath());
                                $printTpl->parseCurrentBlock();


                                $html = $printTpl->get();

                                $this->lm->createExportDirectory();
                                $export_dir = $this->lm->getExportDirectory();

                                $fileName = "offline";
                                $fileName = str_replace(" ","_",$fileName);

                                if (!file_exists($export_dir."/".$fileName))
                                {
                                        @mkdir($export_dir."/".$fileName);
                                        @chmod($export_dir."/".$fileName, 0755);

                                        @mkdir($export_dir."/".$fileName."/css");
                                        @chmod($export_dir."/".$fileName."/css", 0755);

                                }

                                if($_POST["type"] == "xml")
                                {
                                        //vd($_GET["ref_id"]);
                                        $tmp_obj =& $this->ilias->obj_factory->getInstanceByRefId($_GET["ref_id"]);

                                        if ($tmp_obj->getType() == "dbk" )
                                        {
                                                require_once "content/classes/class.ilObjDlBook.php";
                                                $dbk =& new ilObjDlBook($_GET["ref_id"]);
                                                $dbk->export();
                                        }

                                }
                                else if($_POST["type"] == "print")
                                {
                                        echo $html;
                                }
                                else if ($_POST["type"]=="html")
                                {

                                        $css1 = file("./templates/default/blueshadow.css");
                                        $css1 = implode($css1,"");

                                        $fp = fopen($export_dir."/".$fileName."/css/blueshadow.css","wb");
                                        fwrite($fp,$css1);
                                        fclose($fp);

                                        $css2 = file("./content/content.css");
                                        $css2 = implode($css2,"");

                                        $fp = fopen($export_dir."/".$fileName."/css/content.css","wb");
                                        fwrite($fp,$css2);
                                        fclose($fp);


                                        $fp = fopen($export_dir."/".$fileName."/".$fileName.".html","wb");
                                        fwrite($fp,$html);
                                        fclose($fp);

                                        ilUtil::zip($export_dir."/".$fileName, $export_dir."/".$fileName.".zip");

                    ilUtil::deliverFile($export_dir."/".$fileName.".zip", $fileName.".zip");

                                }
                else if ($_POST["type"]=="pdf")
                                {

                    ilUtil::html2pdf($html, $export_dir."/".$fileName.".pdf");

                    ilUtil::deliverFile($export_dir."/".$fileName.".pdf", $fileName.".pdf");

                                }

                                exit;
                }

        }

Here is the call graph for this function:

ilLMPresentationGUI::offlineexportform (  ) 

draws export-form on screen

Parameters:
@access public
Returns:

Definition at line 355 of file class.ilLMPresentationGUI.php.

    {

                switch($this->lm->getType())
                {
                        case "dbk":
                                $this->lm_gui->offlineexportform();
                                break;
                }

        }

ilLMPresentationGUI::offlineMode (  ) 

checks wether offline content generation is activated

Definition at line 123 of file class.ilLMPresentationGUI.php.

Referenced by fullscreen(), getLink(), glossary(), ilGlossary(), ilLMNavigation(), ilMedia(), ilPage(), ilTOC(), layout(), media(), showDownloadList(), showPreconditionsOfPage(), showPrintView(), showPrintViewSelection(), and showTableOfContents().

        {
                return $this->offline;
        }

Here is the caller graph for this function:

ilLMPresentationGUI::processNodes ( &$  a_content,
&$  a_node 
)

Definition at line 1662 of file class.ilLMPresentationGUI.php.

References $_GET, attrib2arr(), buildTag(), and getLink().

Referenced by layout().

        {
                $child_nodes = $a_node->child_nodes();
                foreach ($child_nodes as $child)
                {
                        if($child->node_name() == "ilFrame")
                        {
                                $attributes = $this->attrib2arr($child->attributes());
                                // node is frameset, if it has cols or rows attribute
                                if ((!empty($attributes["rows"])) || (!empty($attrubtes["cols"])))
                                {
                                        // if framset has name, another http request is necessary
                                        // (html framesets don't have names, so we need a wrapper frame)
                                        if(!empty($attributes["name"]))
                                        {
                                                unset($attributes["template"]);
                                                unset($attributes["template_location"]);
                                                $attributes["src"] =
                                                        $this->getLink($this->lm->getRefId(), "layout", $_GET["obj_id"], $attributes["name"]);
                                                $a_content .= $this->buildTag("", "frame", $attributes);
                                                $this->frames[$attributes["name"]] = $attributes["name"];
//echo "<br>processNodes:add1 ".$attributes["name"];
                                        }
                                        else    // ok, no name means that we can easily output the frameset tag
                                        {
                                                $a_content .= $this->buildTag("start", "frameset", $attributes);
                                                $this->processNodes($a_content, $child);
                                                $a_content .= $this->buildTag("end", "frameset");
                                        }
                                }
                                else    // frame with
                                {
                                        unset($attributes["template"]);
                                        unset($attributes["template_location"]);
                                        $attributes["src"] =
                                                $this->getLink($this->lm->getRefId(), "layout", $_GET["obj_id"], $attributes["name"]);
                                        $a_content .= $this->buildTag("", "frame", $attributes);
                                        $this->frames[$attributes["name"]] = $attributes["name"];
//echo "<br>processNodes:add2 ".$attributes["name"];
                                        //$a_content .= "<frame name=\"".$attributes["name"]."\" ".
                                        //      "src=\"lm_presentation.php?ref_id=".$this->lm->getRefId()."&cmd=layout&frame=".$attributes["name"]."&obj_id=".$_GET["obj_id"]."\" />\n";
                                }
                        }
                }
        }

Here is the call graph for this function:

Here is the caller graph for this function:

ilLMPresentationGUI::setOfflineMode ( a_offline = true  ) 

set offline mode (content is generated for offline package)

Definition at line 114 of file class.ilLMPresentationGUI.php.

        {
                $this->offline = $a_offline;
        }

ilLMPresentationGUI::setSessionVars (  ) 

Definition at line 2249 of file class.ilLMPresentationGUI.php.

References $_POST, $_SESSION, and sendInfo().

Referenced by layout().

        {
                if($_POST["action"] == "show" or $_POST["action"] == "show_citation")
                {
                        if($_POST["action"] == "show_citation")
                        {
                                // ONLY ONE EDITION
                                if(count($_POST["target"]) != 1)
                                {
                                        sendInfo($this->lng->txt("cont_citation_err_one"));
                                        $_POST["action"] = "";
                                        $_POST["target"] = 0;
                                        return false;
                                }
                                $_SESSION["citation"] = 1;
                        }
                        else
                        {
                                unset($_SESSION["citation"]);
                        }
                        if(isset($_POST["tr_id"]))
                        {
                                $_SESSION["tr_id"] = $_POST["tr_id"][0];
                        }
                        else
                        {
                                unset($_SESSION["tr_id"]);
                        }
                        if(is_array($_POST["target"]))
                        {
                                $_SESSION["bib_id"] = ",".implode(',',$_POST["target"]).",";
                        }
                        else
                        {
                                $_SESSION["bib_id"] = ",0,";
                        }
                }
                return true;
        }

Here is the call graph for this function:

Here is the caller graph for this function:

ilLMPresentationGUI::showDownloadList (  ) 

show download list

Definition at line 2314 of file class.ilLMPresentationGUI.php.

References $_GET, $ilBench, $num, $tbl, $type, ilObjStyleSheet::getContentStylePath(), ilUtil::getStyleSheetLocation(), offlineMode(), and ilUtil::switchColor().

        {
                global $ilBench;

                //$this->tpl = new ilTemplate("tpl.lm_toc.html", true, true, true);
                $this->tpl->setCurrentBlock("ContentStyle");
                if (!$this->offlineMode())
                {
                        $this->tpl->setVariable("LOCATION_CONTENT_STYLESHEET",
                                ilObjStyleSheet::getContentStylePath($this->lm->getStyleSheetId()));
                }
                else
                {
                        $this->tpl->setVariable("LOCATION_CONTENT_STYLESHEET", "content.css");
                }
                $this->tpl->parseCurrentBlock();

                $this->tpl->setVariable("PAGETITLE", " - ".$this->lm->getTitle());
                $this->tpl->setVariable("LOCATION_STYLESHEET", ilUtil::getStyleSheetLocation());
                $this->tpl->addBlockFile("CONTENT", "content", "tpl.lm_download_list.html", true);

                // set title header
                $this->tpl->setVariable("HEADER", $this->lm->getTitle());
                $this->tpl->setVariable("TXT_BACK", $this->lng->txt("back"));
                $this->tpl->setVariable("LINK_BACK",
                        "lm_presentation.php?ref_id=".$_GET["ref_id"]."&obj_id=".$_GET["obj_id"]);

                // create table
                require_once("classes/class.ilTableGUI.php");
                $tbl = new ilTableGUI();

                // load files templates
                $this->tpl->addBlockfile("DOWNLOAD_TABLE", "download_table", "tpl.table.html");

                // load template for table content data
                $this->tpl->addBlockfile("TBL_CONTENT", "tbl_content", "tpl.download_file_row.html", true);

                $export_files = array();
                $types = array("xml", "html");
                foreach($types as $type)
                {
                        if ($this->lm->getPublicExportFile($type) != "")
                        {
                                $dir = $this->lm->getExportDirectory($type);
                                $size = filesize($this->lm->getExportDirectory($type)."/".
                                        $this->lm->getPublicExportFile($type));
                                $export_files[] = array("type" => $type,
                                        "file" => $this->lm->getPublicExportFile($type),
                                        "size" => $size);
                        }
                }
                
                $num = 0;
                
                $tbl->setTitle($this->lng->txt("download"));

                $tbl->setHeaderNames(array($this->lng->txt("cont_format"),
                        $this->lng->txt("cont_file"),
                        $this->lng->txt("size"), $this->lng->txt("date"),
                        ""));

                $cols = array("format", "file", "size", "date", "download");
                $header_params = array("ref_id" => $_GET["ref_id"], "obj_id" => $_GET["obj_id"],
                        "cmd" => "showDownloadList", "cmdClass" => strtolower(get_class($this)));
                $tbl->setHeaderVars($cols, $header_params);
                $tbl->setColumnWidth(array("10%", "30%", "20%", "20%","20%"));

                // control
                $tbl->setOrderColumn($_GET["sort_by"]);
                $tbl->setOrderDirection($_GET["sort_order"]);
                $tbl->setLimit($_GET["limit"]);
                $tbl->setOffset($_GET["offset"]);
                $tbl->setMaxCount($this->maxcount);             // ???

                $this->tpl->setVariable("COLUMN_COUNTS", 5);

                // footer
                //$tbl->setFooter("tblfooter",$this->lng->txt("previous"),$this->lng->txt("next"));
                $tbl->disable("footer");

                $tbl->setMaxCount(count($export_files));
                $export_files = array_slice($export_files, $_GET["offset"], $_GET["limit"]);

                $tbl->render();
                if(count($export_files) > 0)
                {
                        $i=0;
                        foreach($export_files as $exp_file)
                        {
                                $this->tpl->setCurrentBlock("tbl_content");
                                $this->tpl->setVariable("TXT_FILENAME", $exp_file["file"]);

                                $css_row = ilUtil::switchColor($i++, "tblrow1", "tblrow2");
                                $this->tpl->setVariable("CSS_ROW", $css_row);

                                $this->tpl->setVariable("TXT_SIZE", $exp_file["size"]);
                                $this->tpl->setVariable("TXT_FORMAT", strtoupper($exp_file["type"]));
                                $this->tpl->setVariable("CHECKBOX_ID", $exp_file["type"].":".$exp_file["file"]);

                                $file_arr = explode("__", $exp_file["file"]);
                                $this->tpl->setVariable("TXT_DATE", date("Y-m-d H:i:s",$file_arr[0]));

                                $this->tpl->setVariable("TXT_DOWNLOAD", $this->lng->txt("download"));
                                $this->tpl->setVariable("LINK_DOWNLOAD", "lm_presentation.php?cmd=downloadExportFile&type=".
                                        $exp_file["type"]."&ref_id=".$_GET["ref_id"]);

                                $this->tpl->parseCurrentBlock();
                        }
                } //if is_array
                else
                {
                        $this->tpl->setCurrentBlock("notfound");
                        $this->tpl->setVariable("TXT_OBJECT_NOT_FOUND", $this->lng->txt("obj_not_found"));
                        $this->tpl->setVariable("NUM_COLS", 5);
                        $this->tpl->parseCurrentBlock();
                }

                $this->tpl->show();
        }

Here is the call graph for this function:

ilLMPresentationGUI::showPreconditionsOfPage (  ) 

show preconditions of the page

Definition at line 1163 of file class.ilLMPresentationGUI.php.

References $_GET, $ilBench, ilObjContentObject::_getMissingPreconditionsOfPage(), ilObjContentObject::_getMissingPreconditionsTopChapter(), ilLMObject::_lookupTitle(), ilObject::_lookupTitle(), ilRepositoryExplorer::buildFrameTarget(), ilObjStyleSheet::getContentStylePath(), getCurrentPageId(), getLink(), and offlineMode().

Referenced by ilPage().

        {
                global $ilBench;

                $ilBench->start("ContentPresentation", "showPagePreconditions");
                $conds = ilObjContentObject::_getMissingPreconditionsOfPage($this->lm->getId(), $this->getCurrentPageId());
                $topchap = ilObjContentObject::_getMissingPreconditionsTopChapter($this->lm->getId(), $this->getCurrentPageId());

                $page_id = $this->getCurrentPageId();

                // content style
                $this->tpl->setCurrentBlock("ContentStyle");
                if (!$this->offlineMode())
                {
                        $this->tpl->setVariable("LOCATION_CONTENT_STYLESHEET",
                                ilObjStyleSheet::getContentStylePath($this->lm->getStyleSheetId()));
                }
                else
                {
                        $this->tpl->setVariable("LOCATION_CONTENT_STYLESHEET", "content.css");
                }
                $this->tpl->parseCurrentBlock();

                $this->tpl->addBlockFile("PAGE_CONTENT", "pg_content", "tpl.page_preconditions.html", true);
                
                // list all missing preconditions
                include_once("classes/class.ilRepositoryExplorer.php");
                foreach($conds as $cond)
                {
                        $obj_link = "../".ilRepositoryExplorer::buildLinkTarget($cond["trigger_ref_id"],$cond["trigger_type"]);
                        $obj_frame = ilRepositoryExplorer::buildFrameTarget($cond["trigger_type"],$cond["trigger_ref_id"],$cond["trigger_obj_id"]);
                        $this->tpl->setCurrentBlock("condition");
                        $this->tpl->setVariable("ROWCOL", $rc = ($rc != "tblrow2") ? "tblrow2" : "tblrow1");
                        $this->tpl->setVariable("VAL_ITEM", ilObject::_lookupTitle($cond["trigger_obj_id"]));
                        $this->tpl->setVariable("LINK_ITEM", $obj_link);
                        $this->tpl->setVariable("FRAME_ITEM", $obj_frame);
                        if ($cond["operator"] == "passed")
                        {
                                $cond_str = $this->lng->txt("passed");
                        }
                        else
                        {
                                $cond_str = $cond["operator"];
                        }
                        $this->tpl->setVariable("VAL_CONDITION", $cond_str." ".$cond["value"]);
                        $this->tpl->parseCurrentBlock();
                }
                $this->tpl->setCurrentBlock("pg_content");
                
                //include_once("content/classes/class.ilLMObject.php");
                $this->tpl->setVariable("TXT_MISSING_PRECONDITIONS", 
                        sprintf($this->lng->txt("cont_missing_preconditions"),
                        ilLMObject::_lookupTitle($topchap)));
                $this->tpl->setVariable("TXT_ITEM", $this->lng->txt("item"));
                $this->tpl->setVariable("TXT_CONDITION", $this->lng->txt("condition"));
                
                // output skip chapter link
                $parent = $this->lm_tree->getParentId($topchap);
                $childs = $this->lm_tree->getChildsByType($parent, "st");
                $next = "";
                $j=-2; $i=1; 
                foreach($childs as $child)
                {
                        if ($child["child"] == $topchap)
                        {
                                $j = $i;
                        }
                        if ($i++ == ($j+1))
                        {
                                $succ_node = $this->lm_tree->fetchSuccessorNode($child["child"], "pg");
                        }
                }
                if($succ_node != "")
                {
                        $framestr = (!empty($_GET["frame"]))
                                ? "frame=".$_GET["frame"]."&"
                                : "";
                        $showViewInFrameset = $this->ilias->ini->readVariable("layout","view_target") == "frame";
                        $link = "<br /><a href=\"".
                                $this->getLink($this->lm->getRefId(), "layout", $succ_node["obj_id"], $_GET["frame"]).
                                "\">".$this->lng->txt("cont_skip_chapter")."</a>";
                        $this->tpl->setVariable("LINK_SKIP_CHAPTER", $link);
                }
                
                $this->tpl->parseCurrentBlock();
                
                $ilBench->stop("ContentPresentation", "showPagePreconditions");
        }

Here is the call graph for this function:

Here is the caller graph for this function:

ilLMPresentationGUI::showPrintView (  ) 

show print view

Definition at line 1936 of file class.ilLMPresentationGUI.php.

References $_GET, $_POST, $ilBench, $output, ilObjContentObject::_checkPreconditionsOfPage(), ilStructureObject::_getPresentationTitle(), ilLMPageObject::_getPresentationTitle(), ilInternalLink::_getTargetsOfSource(), ilGlossaryTerm::_lookGlossaryTerm(), ilObjStyleSheet::getContentPrintStyle(), ilObjStyleSheet::getContentStylePath(), ilGlossaryDefinition::getDefinitionList(), ilUtil::getImagePath(), ilObjStyleSheet::getSyntaxStylePath(), and offlineMode().

        {
                global $ilBench;

                $ilBench->start("ContentPresentation", "PrintView");

                $this->tpl->setVariable("PAGETITLE", " - ".$this->lm->getTitle());
                
                // set style sheets
                if (!$this->offlineMode())
                {
                        $this->tpl->setVariable("LOCATION_STYLESHEET", ilObjStyleSheet::getContentPrintStyle());
                }
                else
                {
                        $style_name = $this->ilias->account->prefs["style"].".css";;
                        $this->tpl->setVariable("LOCATION_STYLESHEET","./".$style_name);
                }

                // content style
                $this->tpl->setCurrentBlock("ContentStyle");
                if (!$this->offlineMode())
                {
                        $this->tpl->setVariable("LOCATION_CONTENT_STYLESHEET",
                                ilObjStyleSheet::getContentStylePath($this->lm->getStyleSheetId()));
                }
                else
                {
                        $this->tpl->setVariable("LOCATION_CONTENT_STYLESHEET", "content.css");
                }
                $this->tpl->parseCurrentBlock();

                // syntax style
                $this->tpl->setCurrentBlock("SyntaxStyle");
                $this->tpl->setVariable("LOCATION_SYNTAX_STYLESHEET",
                        ilObjStyleSheet::getSyntaxStylePath());
                $this->tpl->parseCurrentBlock();

                //$this->tpl->setVariable("LOCATION_STYLESHEET", ilUtil::getStyleSheetLocation());
                $this->tpl->addBlockFile("CONTENT", "content", "tpl.lm_print_view.html", true);

                // set title header
                $this->tpl->setVariable("HEADER", $this->lm->getTitle());

                $nodes = $this->lm_tree->getSubtree($this->lm_tree->getNodeData($this->lm_tree->getRootId()));

                require_once("content/classes/Pages/class.ilPageObjectGUI.php");
                require_once("content/classes/class.ilLMPageObject.php");
                require_once("content/classes/class.ilStructureObject.php");

                $act_level = 99999;
                $activated = false;

                $glossary_links = array();
                $output_header = false;
                foreach ($nodes as $node)
                {

                        // print all subchapters/subpages if higher chapter
                        // has been selected
                        if ($node["depth"] <= $act_level)
                        {
                                if ($_POST["item"][$node["obj_id"]] == "y")
                                {
                                        $act_level = $node["depth"];
                                        $activated = true;
                                }
                                else
                                {
                                        $act_level = 99999;
                                        $activated = false;
                                }
                        }
                        
                        if ($activated &&
                                ilObjContentObject::_checkPreconditionsOfPage($this->lm->getId(), $node["obj_id"]))
                        {
                                // output learning module header
                                if ($node["type"] == "du")
                                {
                                        $output_header = true;
                                }

                                // output chapter title
                                if ($node["type"] == "st")
                                {
                                        $chap =& new ilStructureObject($this->lm, $node["obj_id"]);
                                        $this->tpl->setCurrentBlock("print_chapter");

                                        $chapter_title = $chap->_getPresentationTitle($node["obj_id"],
                                                $this->lm->isActiveNumbering());
                                        $this->tpl->setVariable("CHAP_TITLE",
                                                $chapter_title);

                                        /*
                                        if ($chap->getDescription() != "none" &&
                                                $chap->getDescription() != "")
                                        {
                                                $chap->initMeta();
                                                $meta =& $chap->getMetaData();
                                                $this->tpl->setVariable("CHAP_DESCRIPTION", $meta->getDescription());
                                        }*/
                                        $this->tpl->parseCurrentBlock();
                                        $this->tpl->setCurrentBlock("print_block");
                                        $this->tpl->parseCurrentBlock();
                                }

                                // output page
                                if ($node["type"] == "pg")
                                {
                                        $this->tpl->setCurrentBlock("print_item");
                                        $page_id = $node["obj_id"];

                                        $page_object =& new ilPageObject($this->lm->getType(), $page_id);
                                        //$page_object->buildDom();
                                        $page_object_gui =& new ilPageObjectGUI($page_object);

                                        $lm_pg_obj =& new ilLMPageObject($this->lm, $page_id);
                                        $lm_pg_obj->setLMId($this->lm->getId());

                                        // determine target frames for internal links
                                        $page_object_gui->setLinkFrame($_GET["frame"]);
                                        $page_object_gui->setOutputMode("print");

                                        $page_object_gui->setPresentationTitle("");
                                        if ($this->lm->getPageHeader() == IL_PAGE_TITLE)
                                        {
                                                $page_title = ilLMPageObject::_getPresentationTitle($lm_pg_obj->getId(),
                                                                $this->lm->getPageHeader(), $this->lm->isActiveNumbering());

                                                // prevent page title after chapter title
                                                // that have the same content
                                                if ($this->lm->isActiveNumbering())
                                                {
                                                        $chapter_title = trim(substr($chapter_title,
                                                                strpos($chapter_title, " ")));
                                                }

                                                if ($page_title != $chapter_title)
                                                {
                                                        $page_object_gui->setPresentationTitle($page_title);
                                                }
                                        }

                                        $page_content = $page_object_gui->showPage();
                                        if ($this->lm->getPageHeader() != IL_PAGE_TITLE)
                                        {
                                                $this->tpl->setVariable("CONTENT", $page_content);
                                        }
                                        else
                                        {
                                                $this->tpl->setVariable("CONTENT", $page_content."<br />");
                                        }
                                        $chapter_title = "";
                                        $this->tpl->parseCurrentBlock();
                                        $this->tpl->setCurrentBlock("print_block");
                                        $this->tpl->parseCurrentBlock();

                                        // get internal links
                                        $int_links = ilInternalLink::_getTargetsOfSource($this->lm->getType().":pg", $node["obj_id"]);

                                        $got_mobs = false;

                                        foreach ($int_links as $key => $link)
                                        {
                                                if ($link["type"] == "git" &&
                                                        ($link["inst"] == IL_INST_ID || $link["inst"] == 0))
                                                {
                                                        $glossary_links[$key] = $link;
                                                }
                                                if ($link["type"] == "mob" &&
                                                        ($link["inst"] == IL_INST_ID || $link["inst"] == 0))
                                                {
                                                        $got_mobs = true;
                                                        $mob_links[$key] = $link;
                                                }
                                        }

                                        // this is not cool because of performance reasons
                                        // unfortunately the int link table does not
                                        // store the target frame (we want to append all linked
                                        // images but not inline images (i.e. mobs with no target
                                        // frame))
                                        if ($got_mobs)
                                        {
                                                $page_object->buildDom();
                                        }
                                }
                        }
                }

                $annex_cnt = 0;
                $annexes = array();

                // glossary
                if (count($glossary_links) > 0)
                {
                        require_once("content/classes/class.ilGlossaryTerm.php");
                        require_once("content/classes/class.ilGlossaryDefinition.php");

                        // sort terms
                        $terms = array();
                        foreach($glossary_links as $key => $link)
                        {
                                $term = ilGlossaryTerm::_lookGlossaryTerm($link["id"]);
                                $terms[$term.":".$key] = $link;
                        }
                        ksort($terms);

                        foreach($terms as $key => $link)
                        {
                                $defs = ilGlossaryDefinition::getDefinitionList($link["id"]);
                                $def_cnt = 1;

                                // output all definitions of term
                                foreach($defs as $def)
                                {
                                        // definition + number, if more than 1 definition
                                        if (count($defs) > 1)
                                        {
                                                $this->tpl->setCurrentBlock("def_title");
                                                $this->tpl->setVariable("TXT_DEFINITION",
                                                        $this->lng->txt("cont_definition")." ".($def_cnt++));
                                                $this->tpl->parseCurrentBlock();
                                        }
                                        $page =& new ilPageObject("gdf", $def["id"]);
                                        $page_gui =& new ilPageObjectGUI($page);
                                        $page_gui->setTemplateOutput(false);
                                        $page_gui->setOutputMode("print");

                                        $this->tpl->setCurrentBlock("definition");
                                        $output = $page_gui->showPage();
                                        $this->tpl->setVariable("VAL_DEFINITION", $output);
                                        $this->tpl->parseCurrentBlock();
                                }

                                // output term
                                $this->tpl->setCurrentBlock("term");
                                $this->tpl->setVariable("VAL_TERM",
                                        $term = ilGlossaryTerm::_lookGlossaryTerm($link["id"]));
                                $this->tpl->parseCurrentBlock();
                        }

                        // output glossary header
                        $annex_cnt++;
                        $this->tpl->setCurrentBlock("glossary");
                        $annex_title = $this->lng->txt("cont_annex")." ".
                                chr(64+$annex_cnt).": ".$this->lng->txt("glo");
                        $this->tpl->setVariable("TXT_GLOSSARY", $annex_title);
                        $this->tpl->parseCurrentBlock();

                        $annexes[] = $annex_title;
                }

                // output learning module title and toc
                if ($output_header)
                {
                        $this->tpl->setCurrentBlock("print_header");
                        $this->tpl->setVariable("LM_TITLE", $this->lm->getTitle());
                        if ($this->lm->getDescription() != "none")
                        {
                                $this->lm->initMeta();
                                $meta =& $this->lm->getMetaData();
                                $this->tpl->setVariable("LM_DESCRIPTION", $meta->getDescription());
                        }
                        $this->tpl->parseCurrentBlock();

                        // output toc
                        $nodes2 = $nodes;
                        foreach ($nodes2 as $node2)
                        {
                                if ($node2["type"] == "st"
                                        && ilObjContentObject::_checkPreconditionsOfPage($this->lm->getId(), $node2["obj_id"]))
                                {
                                        for ($j=1; $j < $node2["depth"]; $j++)
                                        {
                                                $this->tpl->setCurrentBlock("indent");
                                                $this->tpl->setVariable("IMG_BLANK", ilUtil::getImagePath("browser/blank.gif"));
                                                $this->tpl->parseCurrentBlock();
                                        }
                                        $this->tpl->setCurrentBlock("toc_entry");
                                        $this->tpl->setVariable("TXT_TOC_TITLE",
                                                ilStructureObject::_getPresentationTitle($node2["obj_id"],
                                                $this->lm->isActiveNumbering()));
                                        $this->tpl->parseCurrentBlock();
                                }
                        }

                        // annexes
                        foreach ($annexes as $annex)
                        {
                                $this->tpl->setCurrentBlock("indent");
                                $this->tpl->setVariable("IMG_BLANK", ilUtil::getImagePath("browser/blank.gif"));
                                $this->tpl->parseCurrentBlock();
                                $this->tpl->setCurrentBlock("toc_entry");
                                $this->tpl->setVariable("TXT_TOC_TITLE", $annex);
                                $this->tpl->parseCurrentBlock();
                        }

                        $this->tpl->setCurrentBlock("toc");
                        $this->tpl->setVariable("TXT_TOC", $this->lng->txt("cont_toc"));
                        $this->tpl->parseCurrentBlock();

                        $this->tpl->setCurrentBlock("print_start_block");
                        $this->tpl->parseCurrentBlock();
                }

                $this->tpl->show(false);

                $ilBench->stop("ContentPresentation", "PrintView");
        }

Here is the call graph for this function:

ilLMPresentationGUI::showPrintViewSelection (  ) 

show selection screen for print view

Definition at line 1820 of file class.ilLMPresentationGUI.php.

References $_GET, $_POST, $ilBench, ilObjContentObject::_checkPreconditionsOfPage(), ilStructureObject::_getPresentationTitle(), ilLMPageObject::_getPresentationTitle(), ilObjStyleSheet::getContentStylePath(), ilUtil::getImagePath(), ilUtil::getStyleSheetLocation(), and offlineMode().

        {
                global $ilBench;

                require_once("content/classes/class.ilStructureObject.php");

                $ilBench->start("ContentPresentation", "PrintViewSelection");

                //$this->tpl = new ilTemplate("tpl.lm_toc.html", true, true, true);
                $this->tpl->setCurrentBlock("ContentStyle");
                if (!$this->offlineMode())
                {
                        $this->tpl->setVariable("LOCATION_CONTENT_STYLESHEET",
                                ilObjStyleSheet::getContentStylePath($this->lm->getStyleSheetId()));
                }
                else
                {
                        $this->tpl->setVariable("LOCATION_CONTENT_STYLESHEET", "content.css");
                }
                $this->tpl->parseCurrentBlock();

                $this->tpl->setVariable("PAGETITLE", " - ".$this->lm->getTitle());
                $this->tpl->setVariable("LOCATION_STYLESHEET", ilUtil::getStyleSheetLocation());
                $this->tpl->addBlockFile("CONTENT", "content", "tpl.lm_print_selection.html", true);

                // set title header
                $this->tpl->setVariable("HEADER", $this->lm->getTitle());
                $this->tpl->setVariable("TXT_SHOW_PRINT", $this->lng->txt("cont_show_print_view"));
                $this->tpl->setVariable("TXT_BACK", $this->lng->txt("back"));
                $this->tpl->setVariable("LINK_BACK",
                        "lm_presentation.php?ref_id=".$_GET["ref_id"]."&obj_id=".$_GET["obj_id"]);

                $this->tpl->setVariable("FORMACTION", "lm_presentation.php?ref_id=".$_GET["ref_id"]
                        ."&obj_id=".$_GET["obj_id"]."&cmd=post");

                $nodes = $this->lm_tree->getSubtree($this->lm_tree->getNodeData($this->lm_tree->getRootId()));

                if (!is_array($_POST["item"]))
                {
                        if ($_GET["obj_id"] != "")
                        {
                                $_POST["item"][$_GET["obj_id"]] = "y";
                        }
                        else
                        {
                                $_POST["item"][1] = "y";
                        }
                }

                foreach ($nodes as $node)
                {

                        // indentation
                        for ($i=0; $i<$node["depth"]; $i++)
                        {
                                $this->tpl->setCurrentBlock("indent");
                                $this->tpl->setVariable("IMG_BLANK", ilUtil::getImagePath("browser/blank.gif"));
                                $this->tpl->parseCurrentBlock();
                        }

                        // output title
                        $this->tpl->setCurrentBlock("lm_item");

                        switch ($node["type"])
                        {
                                // page
                                case "pg":
                                        $this->tpl->setVariable("TXT_TITLE",
                                                ilLMPageObject::_getPresentationTitle($node["obj_id"],
                                                $this->lm->getPageHeader(), $this->lm->isActiveNumbering()));
                                        $this->tpl->setVariable("IMG_TYPE", ilUtil::getImagePath("icon_pg.gif"));
                                        break;

                                // learning module
                                case "du":
                                        $this->tpl->setVariable("TXT_TITLE", "<b>".$this->lm->getTitle()."</b>");
                                        $this->tpl->setVariable("IMG_TYPE", ilUtil::getImagePath("icon_lm.gif"));
                                        break;

                                // chapter
                                case "st":
                                        /*
                                        $this->tpl->setVariable("TXT_TITLE", "<b>".
                                                ilStructureObject::_getPresentationTitle($node["obj_id"],
                                                $this->lm->getPageHeader(), $this->lm->isActiveNumbering())
                                                ."</b>");*/
                                        $this->tpl->setVariable("TXT_TITLE", "<b>".
                                                ilStructureObject::_getPresentationTitle($node["obj_id"],
                                                $this->lm->isActiveNumbering())
                                                ."</b>");
                                        $this->tpl->setVariable("IMG_TYPE", ilUtil::getImagePath("icon_st.gif"));
                                        break;
                        }
                        
                        if (!ilObjContentObject::_checkPreconditionsOfPage($this->lm->getId(), $node["obj_id"]))
                        {
                                $this->tpl->setVariable("TXT_NO_ACCESS", "(".$this->lng->txt("cont_no_access").")");
                        }

                        $this->tpl->setVariable("ITEM_ID", $node["obj_id"]);
                        if ($_POST["item"][$node["obj_id"]] == "y")
                        {
                                $this->tpl->setVariable("CHECKED", "checked=\"1\"");
                        }

                        $this->tpl->parseCurrentBlock();
                }

                $this->tpl->show();

                $ilBench->stop("ContentPresentation", "PrintViewSelection");
        }

Here is the call graph for this function:

ilLMPresentationGUI::showTableOfContents (  ) 

table of contents

Definition at line 1742 of file class.ilLMPresentationGUI.php.

References $_GET, $exp, $expanded, $ilBench, $output, $tree, ilObjStyleSheet::getContentStylePath(), ilUtil::getStyleSheetLocation(), and offlineMode().

        {
                global $ilBench;

                $ilBench->start("ContentPresentation", "TableOfContents");

                //$this->tpl = new ilTemplate("tpl.lm_toc.html", true, true, true);
                $this->tpl->setCurrentBlock("ContentStyle");
                if (!$this->offlineMode())
                {
                        $this->tpl->setVariable("LOCATION_CONTENT_STYLESHEET",
                                ilObjStyleSheet::getContentStylePath($this->lm->getStyleSheetId()));
                }
                else
                {
                        $this->tpl->setVariable("LOCATION_CONTENT_STYLESHEET", "content.css");
                }
                $this->tpl->parseCurrentBlock();

                $this->tpl->setVariable("PAGETITLE", " - ".$this->lm->getTitle());
                
                // set style sheets
                if (!$this->offlineMode())
                {
                        $this->tpl->setVariable("LOCATION_STYLESHEET", ilUtil::getStyleSheetLocation());
                }
                else
                {
                        $style_name = $this->ilias->account->prefs["style"].".css";;
                        $this->tpl->setVariable("LOCATION_STYLESHEET","./".$style_name);
                }

                $this->tpl->addBlockFile("CONTENT", "content", "tpl.lm_toc.html", true);

                // set title header
                $this->tpl->setVariable("HEADER", $this->lm->getTitle());

                include_once ("content/classes/class.ilLMTableOfContentsExplorer.php");
                $exp = new ilTableOfContentsExplorer(
                        "lm_presentation.php?ref_id=".$_GET["ref_id"]
                        , $this->lm);
                $exp->setTargetGet("obj_id");
                $exp->setOfflineMode($this->offlineMode());

                $tree =& $this->lm->getTree();
                if ($_GET["lmtocexpand"] == "")
                {
                        $expanded = $tree->readRootId();
                }
                else
                {
                        $expanded = $_GET["lmtocexpand"];
                }

                $exp->setExpand($expanded);

                // build html-output
                $exp->setOutput(0);
                $output = $exp->getOutput();

                $this->tpl->setVariable("EXPLORER", $output);
                $this->tpl->parseCurrentBlock();
                
                if ($this->offlineMode())
                {
                        return $this->tpl->get();
                }
                else
                {
                        $this->tpl->show();
                }

                $ilBench->stop("ContentPresentation", "TableOfContents");
        }

Here is the call graph for this function:


Field Documentation

ilLMPresentationGUI::$ilias

Definition at line 40 of file class.ilLMPresentationGUI.php.

Referenced by ilLMPresentationGUI().

ilLMPresentationGUI::$layout_doc

Definition at line 44 of file class.ilLMPresentationGUI.php.

ilLMPresentationGUI::$lm

Definition at line 41 of file class.ilLMPresentationGUI.php.

ilLMPresentationGUI::$lng

Definition at line 43 of file class.ilLMPresentationGUI.php.

Referenced by ilLMPresentationGUI().

ilLMPresentationGUI::$offline

Definition at line 45 of file class.ilLMPresentationGUI.php.

ilLMPresentationGUI::$tpl

Definition at line 42 of file class.ilLMPresentationGUI.php.

Referenced by ilLMPresentationGUI(), and layout().


The documentation for this class was generated from the following file: