Public Member Functions | Data Fields

soap_server Class Reference

soap_server allows the user to create a SOAP server that is capable of receiving messages and returning responses More...

Inheritance diagram for soap_server:
Collaboration diagram for soap_server:

Public Member Functions

 soap_server ($wsdl=false)
 constructor the optional parameter is a path to a WSDL file that you'd like to bind the server instance to.
 service ($data)
 processes request and returns response
 parse_http_headers ()
 parses HTTP request headers.
 parse_request ($data='')
 parses a request
 invoke_method ()
 invokes a PHP function for the requested SOAP method
 serialize_return ()
 serializes the return value from a PHP function into a full SOAP Envelope
 send_response ()
 sends an HTTP response
 verify_method ($operation, $request)
 takes the value that was created by parsing the request and compares to the method's signature, if available.
 add_to_map ($methodname, $in, $out)
 add a method to the dispatch map
 register ($name, $in=false, $out=false, $namespace=false, $soapaction=false, $style=false, $use=false, $documentation='')
 register a service with the server
 fault ($faultcode, $faultstring, $faultactor='', $faultdetail='')
 create a fault.
 webDescription ()
 prints html description of services
 configureWSDL ($serviceName, $namespace=false, $endpoint=false, $style='rpc', $transport= 'http://schemas.xmlsoap.org/soap/http', $schemaTargetNamespace=false)
 sets up wsdl object this acts as a flag to enable internal WSDL generation
 soap_server ($wsdl=false)
 constructor the optional parameter is a path to a WSDL file that you'd like to bind the server instance to.
 service ($data)
 processes request and returns response
 parse_http_headers ()
 parses HTTP request headers.
 parse_request ($data='')
 parses a request
 invoke_method ()
 invokes a PHP function for the requested SOAP method
 serialize_return ()
 serializes the return value from a PHP function into a full SOAP Envelope
 send_response ()
 sends an HTTP response
 verify_method ($operation, $request)
 takes the value that was created by parsing the request and compares to the method's signature, if available.
 add_to_map ($methodname, $in, $out)
 add a method to the dispatch map
 register ($name, $in=false, $out=false, $namespace=false, $soapaction=false, $style=false, $use=false, $documentation='')
 register a service with the server
 fault ($faultcode, $faultstring, $faultactor='', $faultdetail='')
 create a fault.
 webDescription ()
 prints html description of services
 configureWSDL ($serviceName, $namespace=false, $endpoint=false, $style='rpc', $transport= 'http://schemas.xmlsoap.org/soap/http', $schemaTargetNamespace=false)
 sets up wsdl object this acts as a flag to enable internal WSDL generation

Data Fields

 $headers = array()
 $request = ''
 $requestHeaders = ''
 $document = ''
 $requestSOAP = ''
 $methodURI = ''
 $methodname = ''
 $methodparams = array()
 $xml_encoding = ''
 $SOAPAction = ''
 $outgoing_headers = array()
 $response = ''
 $responseHeaders = ''
 $responseSOAP = ''
 $methodreturn = false
 $methodreturnisliteralxml = false
 $fault = false
 $result = 'successful'
 $operations = array()
 $wsdl = false
 $externalWSDLURL = false
 $debug_flag = false

Detailed Description

soap_server allows the user to create a SOAP server that is capable of receiving messages and returning responses

NOTE: WSDL functionality is experimental

Author:
Dietrich Ayala <dietrich@ganx4.com>
Version:
Id:
class.soap_server.php 6555 2005-01-26 15:37:51Z smeyer

public

NOTE: WSDL functionality is experimental

Author:
Dietrich Ayala <dietrich@ganx4.com>
Version:
Id:
nusoap.php 6577 2005-01-27 16:22:48Z smeyer

public

Definition at line 17 of file class.soap_server.php.


Member Function Documentation

soap_server::add_to_map ( methodname,
in,
out 
)

add a method to the dispatch map

Parameters:
string $methodname
string $in array of input values
string $out array of output values public

Definition at line 569 of file class.soap_server.php.

References $methodname.

                                                 {
                        $this->operations[$methodname] = array('name' => $methodname,'in' => $in,'out' => $out);
        }

soap_server::add_to_map ( methodname,
in,
out 
)

add a method to the dispatch map

Parameters:
string $methodname
string $in array of input values
string $out array of output values public

Definition at line 2866 of file nusoap.php.

References $methodname.

                                                 {
                        $this->operations[$methodname] = array('name' => $methodname,'in' => $in,'out' => $out);
        }

soap_server::configureWSDL ( serviceName,
namespace = false,
endpoint = false,
style = 'rpc',
transport = 'http://schemas.xmlsoap.org/soap/http',
schemaTargetNamespace = false 
)

sets up wsdl object this acts as a flag to enable internal WSDL generation

Parameters:
string $serviceName, name of the service
string $namespace optional tns namespace
string $endpoint optional URL of service endpoint
string $style optional (rpc|document) WSDL style (also specified by operation)
string $transport optional SOAP transport
string $schemaTargetNamespace optional targetNamespace for service schema

Definition at line 766 of file class.soap_server.php.

References $GLOBALS.

                                                                                                             ://schemas.xmlsoap.org/soap/http', $schemaTargetNamespace = false)
    {
                $SERVER_NAME = isset($_SERVER['SERVER_NAME']) ? $_SERVER['SERVER_NAME'] : $GLOBALS['SERVER_NAME'];
                $SERVER_PORT = isset($_SERVER['SERVER_PORT']) ? $_SERVER['SERVER_PORT'] : $GLOBALS['SERVER_PORT'];
                if ($SERVER_PORT == 80) {
                        $SERVER_PORT = '';
                } else {
                        $SERVER_PORT = ':' . $SERVER_PORT;
                }
                $SCRIPT_NAME = isset($_SERVER['SCRIPT_NAME']) ? $_SERVER['SCRIPT_NAME'] : $GLOBALS['SCRIPT_NAME'];
        if(false == $namespace) {
            $namespace = "http://$SERVER_NAME/soap/$serviceName";
        }
        
        if(false == $endpoint) {
                if (isset($_SERVER['HTTPS'])) {
                        $HTTPS = $_SERVER['HTTPS'];
                } elseif (isset($GLOBALS['HTTPS'])) {
                        $HTTPS = $GLOBALS['HTTPS'];
                } else {
                        $HTTPS = '0';
                }
                if ($HTTPS == '1' || $HTTPS == 'on') {
                        $SCHEME = 'https';
                } else {
                        $SCHEME = 'http';
                }
            $endpoint = "$SCHEME://$SERVER_NAME$SERVER_PORT$SCRIPT_NAME";
        }
        
        if(false == $schemaTargetNamespace) {
            $schemaTargetNamespace = $namespace;
        }
        
                $this->wsdl = new wsdl;
                $this->wsdl->serviceName = $serviceName;
        $this->wsdl->endpoint = $endpoint;
                $this->wsdl->namespaces['tns'] = $namespace;
                $this->wsdl->namespaces['soap'] = 'http://schemas.xmlsoap.org/wsdl/soap/';
                $this->wsdl->namespaces['wsdl'] = 'http://schemas.xmlsoap.org/wsdl/';
                if ($schemaTargetNamespace != $namespace) {
                        $this->wsdl->namespaces['types'] = $schemaTargetNamespace;
                }
        $this->wsdl->schemas[$schemaTargetNamespace][0] = new xmlschema('', '', $this->wsdl->namespaces);
        $this->wsdl->schemas[$schemaTargetNamespace][0]->schemaTargetNamespace = $schemaTargetNamespace;
        $this->wsdl->schemas[$schemaTargetNamespace][0]->imports['http://schemas.xmlsoap.org/soap/encoding/'][0] = array('location' => '', 'loaded' => true);
        $this->wsdl->schemas[$schemaTargetNamespace][0]->imports['http://schemas.xmlsoap.org/wsdl/'][0] = array('location' => '', 'loaded' => true);
        $this->wsdl->bindings[$serviceName.'Binding'] = array(
                'name'=>$serviceName.'Binding',
            'style'=>$style,
            'transport'=>$transport,
            'portType'=>$serviceName.'PortType');
        $this->wsdl->ports[$serviceName.'Port'] = array(
                'binding'=>$serviceName.'Binding',
            'location'=>$endpoint,
            'bindingType'=>'http://schemas.xmlsoap.org/wsdl/soap/');
    }

soap_server::configureWSDL ( serviceName,
namespace = false,
endpoint = false,
style = 'rpc',
transport = 'http://schemas.xmlsoap.org/soap/http',
schemaTargetNamespace = false 
)

sets up wsdl object this acts as a flag to enable internal WSDL generation

Parameters:
string $serviceName, name of the service
string $namespace optional tns namespace
string $endpoint optional URL of service endpoint
string $style optional (rpc|document) WSDL style (also specified by operation)
string $transport optional SOAP transport
string $schemaTargetNamespace optional targetNamespace for service schema

Definition at line 3063 of file nusoap.php.

References $GLOBALS.

                                                                                                             ://schemas.xmlsoap.org/soap/http', $schemaTargetNamespace = false)
    {
                $SERVER_NAME = isset($_SERVER['SERVER_NAME']) ? $_SERVER['SERVER_NAME'] : $GLOBALS['SERVER_NAME'];
                $SERVER_PORT = isset($_SERVER['SERVER_PORT']) ? $_SERVER['SERVER_PORT'] : $GLOBALS['SERVER_PORT'];
                if ($SERVER_PORT == 80) {
                        $SERVER_PORT = '';
                } else {
                        $SERVER_PORT = ':' . $SERVER_PORT;
                }
                $SCRIPT_NAME = isset($_SERVER['SCRIPT_NAME']) ? $_SERVER['SCRIPT_NAME'] : $GLOBALS['SCRIPT_NAME'];
        if(false == $namespace) {
            $namespace = "http://$SERVER_NAME/soap/$serviceName";
        }
        
        if(false == $endpoint) {
                if (isset($_SERVER['HTTPS'])) {
                        $HTTPS = $_SERVER['HTTPS'];
                } elseif (isset($GLOBALS['HTTPS'])) {
                        $HTTPS = $GLOBALS['HTTPS'];
                } else {
                        $HTTPS = '0';
                }
                if ($HTTPS == '1' || $HTTPS == 'on') {
                        $SCHEME = 'https';
                } else {
                        $SCHEME = 'http';
                }
            $endpoint = "$SCHEME://$SERVER_NAME$SERVER_PORT$SCRIPT_NAME";
        }
        
        if(false == $schemaTargetNamespace) {
            $schemaTargetNamespace = $namespace;
        }
        
                $this->wsdl = new wsdl;
                $this->wsdl->serviceName = $serviceName;
        $this->wsdl->endpoint = $endpoint;
                $this->wsdl->namespaces['tns'] = $namespace;
                $this->wsdl->namespaces['soap'] = 'http://schemas.xmlsoap.org/wsdl/soap/';
                $this->wsdl->namespaces['wsdl'] = 'http://schemas.xmlsoap.org/wsdl/';
                if ($schemaTargetNamespace != $namespace) {
                        $this->wsdl->namespaces['types'] = $schemaTargetNamespace;
                }
        $this->wsdl->schemas[$schemaTargetNamespace][0] = new xmlschema('', '', $this->wsdl->namespaces);
        $this->wsdl->schemas[$schemaTargetNamespace][0]->schemaTargetNamespace = $schemaTargetNamespace;
        $this->wsdl->schemas[$schemaTargetNamespace][0]->imports['http://schemas.xmlsoap.org/soap/encoding/'][0] = array('location' => '', 'loaded' => true);
        $this->wsdl->schemas[$schemaTargetNamespace][0]->imports['http://schemas.xmlsoap.org/wsdl/'][0] = array('location' => '', 'loaded' => true);
        $this->wsdl->bindings[$serviceName.'Binding'] = array(
                'name'=>$serviceName.'Binding',
            'style'=>$style,
            'transport'=>$transport,
            'portType'=>$serviceName.'PortType');
        $this->wsdl->ports[$serviceName.'Port'] = array(
                'binding'=>$serviceName.'Binding',
            'location'=>$endpoint,
            'bindingType'=>'http://schemas.xmlsoap.org/wsdl/soap/');
    }

soap_server::fault ( faultcode,
faultstring,
faultactor = '',
faultdetail = '' 
)

create a fault.

this also acts as a flag to the server that a fault has occured.

Parameters:
string faultcode
string faultstring
string faultactor
string faultdetail public

Definition at line 630 of file class.soap_server.php.

Referenced by fault(), invoke_method(), parse_request(), send_response(), serialize_return(), and service().

                                                                              {
                $this->fault = new soap_fault($faultcode,$faultactor,$faultstring,$faultdetail);
        }

Here is the caller graph for this function:

soap_server::fault ( faultcode,
faultstring,
faultactor = '',
faultdetail = '' 
)

create a fault.

this also acts as a flag to the server that a fault has occured.

Parameters:
string faultcode
string faultstring
string faultactor
string faultdetail public

Definition at line 2927 of file nusoap.php.

References fault().

                                                                              {
                $this->fault = new soap_fault($faultcode,$faultactor,$faultstring,$faultdetail);
        }

Here is the call graph for this function:

soap_server::invoke_method (  ) 

invokes a PHP function for the requested SOAP method

The following fields are set by this function (when successful)

methodreturn

Note that the PHP function that is called may also set the following fields to affect the response sent to the client

responseHeaders outgoing_headers

This sets the fault field on error

private

Definition at line 2635 of file nusoap.php.

References nusoap_base::debug(), fault(), nusoap_base::varDump(), and verify_method().

                                 {
                $this->debug('entering invoke_method');
                // does method exist?
                if(!function_exists($this->methodname)){
                        // "method not found" fault here
                        $this->debug("method '$this->methodname' not found!");
                        $this->result = 'fault: method not found';
                        $this->fault('Server',"method '$this->methodname' not defined in service");
                        return;
                }
                if($this->wsdl){
                        if(!$this->opData = $this->wsdl->getOperationData($this->methodname)){
                        //if(
                        $this->fault('Server',"Operation '$this->methodname' is not defined in the WSDL for this service");
                                return;
                    }
                    $this->debug('opData is ' . $this->varDump($this->opData));
                }
                $this->debug("method '$this->methodname' exists");
                // evaluate message, getting back parameters
                // verify that request parameters match the method's signature
                if(! $this->verify_method($this->methodname,$this->methodparams)){
                        // debug
                        $this->debug('ERROR: request not verified against method signature');
                        $this->result = 'fault: request failed validation against method signature';
                        // return fault
                        $this->fault('Server',"Operation '$this->methodname' not defined in service.");
                        return;
                }

                // if there are parameters to pass
        $this->debug('params var dump '.$this->varDump($this->methodparams));
                if($this->methodparams){
                        $this->debug("calling '$this->methodname' with params");
                        if (! function_exists('call_user_func_array')) {
                                $this->debug('calling method using eval()');
                                $funcCall = $this->methodname.'(';
                                foreach($this->methodparams as $param) {
                                        $funcCall .= "\"$param\",";
                                }
                                $funcCall = substr($funcCall, 0, -1).')';
                                $this->debug('function call:<br>'.$funcCall);
                                @eval("\$this->methodreturn = $funcCall;");
                        } else {
                                $this->debug('calling method using call_user_func_array()');
                                $this->methodreturn = call_user_func_array("$this->methodname",$this->methodparams);
                        }
                } else {
                        // call method w/ no parameters
                        $this->debug("calling $this->methodname w/ no params");
                        $m = $this->methodname;
                        $this->methodreturn = @$m();
                }
        $this->debug('methodreturn var dump'.$this->varDump($this->methodreturn));
                $this->debug("leaving invoke_method: called method $this->methodname, received $this->methodreturn of type ".gettype($this->methodreturn));
        }

Here is the call graph for this function:

soap_server::invoke_method (  ) 

invokes a PHP function for the requested SOAP method

The following fields are set by this function (when successful)

methodreturn

Note that the PHP function that is called may also set the following fields to affect the response sent to the client

responseHeaders outgoing_headers

This sets the fault field on error

private

Definition at line 338 of file class.soap_server.php.

References nusoap_base::debug(), fault(), nusoap_base::varDump(), and verify_method().

Referenced by service().

                                 {
                $this->debug('entering invoke_method');
                // does method exist?
                if(!function_exists($this->methodname)){
                        // "method not found" fault here
                        $this->debug("method '$this->methodname' not found!");
                        $this->result = 'fault: method not found';
                        $this->fault('Server',"method '$this->methodname' not defined in service");
                        return;
                }
                if($this->wsdl){
                        if(!$this->opData = $this->wsdl->getOperationData($this->methodname)){
                        //if(
                        $this->fault('Server',"Operation '$this->methodname' is not defined in the WSDL for this service");
                                return;
                    }
                    $this->debug('opData is ' . $this->varDump($this->opData));
                }
                $this->debug("method '$this->methodname' exists");
                // evaluate message, getting back parameters
                // verify that request parameters match the method's signature
                if(! $this->verify_method($this->methodname,$this->methodparams)){
                        // debug
                        $this->debug('ERROR: request not verified against method signature');
                        $this->result = 'fault: request failed validation against method signature';
                        // return fault
                        $this->fault('Server',"Operation '$this->methodname' not defined in service.");
                        return;
                }

                // if there are parameters to pass
        $this->debug('params var dump '.$this->varDump($this->methodparams));
                if($this->methodparams){
                        $this->debug("calling '$this->methodname' with params");
                        if (! function_exists('call_user_func_array')) {
                                $this->debug('calling method using eval()');
                                $funcCall = $this->methodname.'(';
                                foreach($this->methodparams as $param) {
                                        $funcCall .= "\"$param\",";
                                }
                                $funcCall = substr($funcCall, 0, -1).')';
                                $this->debug('function call:<br>'.$funcCall);
                                @eval("\$this->methodreturn = $funcCall;");
                        } else {
                                $this->debug('calling method using call_user_func_array()');
                                $this->methodreturn = call_user_func_array("$this->methodname",$this->methodparams);
                        }
                } else {
                        // call method w/ no parameters
                        $this->debug("calling $this->methodname w/ no params");
                        $m = $this->methodname;
                        $this->methodreturn = @$m();
                }
        $this->debug('methodreturn var dump'.$this->varDump($this->methodreturn));
                $this->debug("leaving invoke_method: called method $this->methodname, received $this->methodreturn of type ".gettype($this->methodreturn));
        }

Here is the call graph for this function:

Here is the caller graph for this function:

soap_server::parse_http_headers (  ) 

parses HTTP request headers.

The following fields are set by this function (when successful)

headers request xml_encoding SOAPAction

private

Definition at line 2452 of file nusoap.php.

References nusoap_base::debug().

                                      {
                global $HTTP_SERVER_VARS;
                global $_SERVER;

                $this->request = '';
                if(function_exists('getallheaders')){
                        $this->headers = getallheaders();
                        foreach($this->headers as $k=>$v){
                                $this->request .= "$k: $v\r\n";
                                $this->debug("$k: $v");
                        }
                        // get SOAPAction header
                        if(isset($this->headers['SOAPAction'])){
                                $this->SOAPAction = str_replace('"','',$this->headers['SOAPAction']);
                        }
                        // get the character encoding of the incoming request
                        if(strpos($this->headers['Content-Type'],'=')){
                                $enc = str_replace('"','',substr(strstr($this->headers["Content-Type"],'='),1));
                                if(eregi('^(ISO-8859-1|US-ASCII|UTF-8)$',$enc)){
                                        $this->xml_encoding = strtoupper($enc);
                                } else {
                                        $this->xml_encoding = 'US-ASCII';
                                }
                        } else {
                                // should be US-ASCII, but for XML, let's be pragmatic and admit UTF-8 is most common
                                $this->xml_encoding = 'UTF-8';
                        }
                } elseif(isset($_SERVER) && is_array($_SERVER)){
                        foreach ($_SERVER as $k => $v) {
                                if (substr($k, 0, 5) == 'HTTP_') {
                                        $k = str_replace(' ', '-', ucwords(strtolower(str_replace('_', ' ', substr($k, 5)))));
                                } else {
                                        $k = str_replace(' ', '-', ucwords(strtolower(str_replace('_', ' ', $k))));
                                }
                                if ($k == 'Soapaction') {
                                        // get SOAPAction header
                                        $k = 'SOAPAction';
                                        $v = str_replace('"', '', $v);
                                        $v = str_replace('\\', '', $v);
                                        $this->SOAPAction = $v;
                                } else if ($k == 'Content-Type') {
                                        // get the character encoding of the incoming request
                                        if (strpos($v, '=')) {
                                                $enc = substr(strstr($v, '='), 1);
                                                $enc = str_replace('"', '', $enc);
                                                $enc = str_replace('\\', '', $enc);
                                                if (eregi('^(ISO-8859-1|US-ASCII|UTF-8)$', $enc)) {
                                                        $this->xml_encoding = strtoupper($enc);
                                                } else {
                                                        $this->xml_encoding = 'US-ASCII';
                                                }
                                        } else {
                                                // should be US-ASCII, but for XML, let's be pragmatic and admit UTF-8 is most common
                                                $this->xml_encoding = 'UTF-8';
                                        }
                                }
                                $this->headers[$k] = $v;
                                $this->request .= "$k: $v\r\n";
                                $this->debug("$k: $v");
                        }
                } elseif (is_array($HTTP_SERVER_VARS)) {
                        foreach ($HTTP_SERVER_VARS as $k => $v) {
                                if (substr($k, 0, 5) == 'HTTP_') {
                                        $k = str_replace(' ', '-', ucwords(strtolower(str_replace('_', ' ', substr($k, 5)))));
                                        if ($k == 'Soapaction') {
                                                // get SOAPAction header
                                                $k = 'SOAPAction';
                                                $v = str_replace('"', '', $v);
                                                $v = str_replace('\\', '', $v);
                                                $this->SOAPAction = $v;
                                        } else if ($k == 'Content-Type') {
                                                // get the character encoding of the incoming request
                                                if (strpos($v, '=')) {
                                                        $enc = substr(strstr($v, '='), 1);
                                                        $enc = str_replace('"', '', $enc);
                                                        $enc = str_replace('\\', '', $enc);
                                                        if (eregi('^(ISO-8859-1|US-ASCII|UTF-8)$', $enc)) {
                                                                $this->xml_encoding = strtoupper($enc);
                                                        } else {
                                                                $this->xml_encoding = 'US-ASCII';
                                                        }
                                                } else {
                                                        // should be US-ASCII, but for XML, let's be pragmatic and admit UTF-8 is most common
                                                        $this->xml_encoding = 'UTF-8';
                                                }
                                        }
                                        $this->headers[$k] = $v;
                                        $this->request .= "$k: $v\r\n";
                                        $this->debug("$k: $v");
                                }
                        }
                }
        }

Here is the call graph for this function:

soap_server::parse_http_headers (  ) 

parses HTTP request headers.

The following fields are set by this function (when successful)

headers request xml_encoding SOAPAction

private

Definition at line 155 of file class.soap_server.php.

References nusoap_base::debug().

Referenced by parse_request().

                                      {
                global $HTTP_SERVER_VARS;
                global $_SERVER;

                $this->request = '';
                if(function_exists('getallheaders')){
                        $this->headers = getallheaders();
                        foreach($this->headers as $k=>$v){
                                $this->request .= "$k: $v\r\n";
                                $this->debug("$k: $v");
                        }
                        // get SOAPAction header
                        if(isset($this->headers['SOAPAction'])){
                                $this->SOAPAction = str_replace('"','',$this->headers['SOAPAction']);
                        }
                        // get the character encoding of the incoming request
                        if(strpos($this->headers['Content-Type'],'=')){
                                $enc = str_replace('"','',substr(strstr($this->headers["Content-Type"],'='),1));
                                if(eregi('^(ISO-8859-1|US-ASCII|UTF-8)$',$enc)){
                                        $this->xml_encoding = strtoupper($enc);
                                } else {
                                        $this->xml_encoding = 'US-ASCII';
                                }
                        } else {
                                // should be US-ASCII, but for XML, let's be pragmatic and admit UTF-8 is most common
                                $this->xml_encoding = 'UTF-8';
                        }
                } elseif(isset($_SERVER) && is_array($_SERVER)){
                        foreach ($_SERVER as $k => $v) {
                                if (substr($k, 0, 5) == 'HTTP_') {
                                        $k = str_replace(' ', '-', ucwords(strtolower(str_replace('_', ' ', substr($k, 5)))));
                                } else {
                                        $k = str_replace(' ', '-', ucwords(strtolower(str_replace('_', ' ', $k))));
                                }
                                if ($k == 'Soapaction') {
                                        // get SOAPAction header
                                        $k = 'SOAPAction';
                                        $v = str_replace('"', '', $v);
                                        $v = str_replace('\\', '', $v);
                                        $this->SOAPAction = $v;
                                } else if ($k == 'Content-Type') {
                                        // get the character encoding of the incoming request
                                        if (strpos($v, '=')) {
                                                $enc = substr(strstr($v, '='), 1);
                                                $enc = str_replace('"', '', $enc);
                                                $enc = str_replace('\\', '', $enc);
                                                if (eregi('^(ISO-8859-1|US-ASCII|UTF-8)$', $enc)) {
                                                        $this->xml_encoding = strtoupper($enc);
                                                } else {
                                                        $this->xml_encoding = 'US-ASCII';
                                                }
                                        } else {
                                                // should be US-ASCII, but for XML, let's be pragmatic and admit UTF-8 is most common
                                                $this->xml_encoding = 'UTF-8';
                                        }
                                }
                                $this->headers[$k] = $v;
                                $this->request .= "$k: $v\r\n";
                                $this->debug("$k: $v");
                        }
                } elseif (is_array($HTTP_SERVER_VARS)) {
                        foreach ($HTTP_SERVER_VARS as $k => $v) {
                                if (substr($k, 0, 5) == 'HTTP_') {
                                        $k = str_replace(' ', '-', ucwords(strtolower(str_replace('_', ' ', substr($k, 5)))));
                                        if ($k == 'Soapaction') {
                                                // get SOAPAction header
                                                $k = 'SOAPAction';
                                                $v = str_replace('"', '', $v);
                                                $v = str_replace('\\', '', $v);
                                                $this->SOAPAction = $v;
                                        } else if ($k == 'Content-Type') {
                                                // get the character encoding of the incoming request
                                                if (strpos($v, '=')) {
                                                        $enc = substr(strstr($v, '='), 1);
                                                        $enc = str_replace('"', '', $enc);
                                                        $enc = str_replace('\\', '', $enc);
                                                        if (eregi('^(ISO-8859-1|US-ASCII|UTF-8)$', $enc)) {
                                                                $this->xml_encoding = strtoupper($enc);
                                                        } else {
                                                                $this->xml_encoding = 'US-ASCII';
                                                        }
                                                } else {
                                                        // should be US-ASCII, but for XML, let's be pragmatic and admit UTF-8 is most common
                                                        $this->xml_encoding = 'UTF-8';
                                                }
                                        }
                                        $this->headers[$k] = $v;
                                        $this->request .= "$k: $v\r\n";
                                        $this->debug("$k: $v");
                                }
                        }
                }
        }

Here is the call graph for this function:

Here is the caller graph for this function:

soap_server::parse_request ( data = ''  ) 

parses a request

The following fields are set by this function (when successful)

headers request xml_encoding SOAPAction request requestSOAP methodURI methodname methodparams requestHeaders document

This sets the fault field on error

Parameters:
string $data XML string private

Definition at line 2568 of file nusoap.php.

References $data, nusoap_base::debug(), fault(), and parse_http_headers().

                                         {
                $this->debug('entering parse_request() on '.date('H:i Y-m-d'));
                $this->parse_http_headers();
                $this->debug('got character encoding: '.$this->xml_encoding);
                // uncompress if necessary
                if (isset($this->headers['Content-Encoding']) && $this->headers['Content-Encoding'] != '') {
                        $this->debug('got content encoding: ' . $this->headers['Content-Encoding']);
                        if ($this->headers['Content-Encoding'] == 'deflate' || $this->headers['Content-Encoding'] == 'gzip') {
                        // if decoding works, use it. else assume data wasn't gzencoded
                                if (function_exists('gzuncompress')) {
                                        if ($this->headers['Content-Encoding'] == 'deflate' && $degzdata = @gzuncompress($data)) {
                                                $data = $degzdata;
                                        } elseif ($this->headers['Content-Encoding'] == 'gzip' && $degzdata = gzinflate(substr($data, 10))) {
                                                $data = $degzdata;
                                        } else {
                                                $this->fault('Server', 'Errors occurred when trying to decode the data');
                                                return;
                                        }
                                } else {
                                        $this->fault('Server', 'This Server does not support compressed data');
                                        return;
                                }
                        }
                }
                $this->request .= "\r\n".$data;
                $this->requestSOAP = $data;
                // parse response, get soap parser obj
                $parser = new soap_parser($data,$this->xml_encoding);
                // parser debug
                $this->debug("parser debug: \n".$parser->debug_str);
                // if fault occurred during message parsing
                if($err = $parser->getError()){
                        $this->result = 'fault: error in msg parsing: '.$err;
                        $this->fault('Server',"error in msg parsing:\n".$err);
                // else successfully parsed request into soapval object
                } else {
                        // get/set methodname
                        $this->methodURI = $parser->root_struct_namespace;
                        $this->methodname = $parser->root_struct_name;
                        $this->debug('method name: '.$this->methodname);
                        $this->debug('calling parser->get_response()');
                        $this->methodparams = $parser->get_response();
                        // get SOAP headers
                        $this->requestHeaders = $parser->getHeaders();
            // add document for doclit support
            $this->document = $parser->document;
                }
                $this->debug('leaving parse_request() on '.date('H:i Y-m-d'));
        }

Here is the call graph for this function:

soap_server::parse_request ( data = ''  ) 

parses a request

The following fields are set by this function (when successful)

headers request xml_encoding SOAPAction request requestSOAP methodURI methodname methodparams requestHeaders document

This sets the fault field on error

Parameters:
string $data XML string private

Definition at line 271 of file class.soap_server.php.

References $data, nusoap_base::debug(), fault(), and parse_http_headers().

Referenced by service().

                                         {
                $this->debug('entering parse_request() on '.date('H:i Y-m-d'));
                $this->parse_http_headers();
                $this->debug('got character encoding: '.$this->xml_encoding);
                // uncompress if necessary
                if (isset($this->headers['Content-Encoding']) && $this->headers['Content-Encoding'] != '') {
                        $this->debug('got content encoding: ' . $this->headers['Content-Encoding']);
                        if ($this->headers['Content-Encoding'] == 'deflate' || $this->headers['Content-Encoding'] == 'gzip') {
                        // if decoding works, use it. else assume data wasn't gzencoded
                                if (function_exists('gzuncompress')) {
                                        if ($this->headers['Content-Encoding'] == 'deflate' && $degzdata = @gzuncompress($data)) {
                                                $data = $degzdata;
                                        } elseif ($this->headers['Content-Encoding'] == 'gzip' && $degzdata = gzinflate(substr($data, 10))) {
                                                $data = $degzdata;
                                        } else {
                                                $this->fault('Server', 'Errors occurred when trying to decode the data');
                                                return;
                                        }
                                } else {
                                        $this->fault('Server', 'This Server does not support compressed data');
                                        return;
                                }
                        }
                }
                $this->request .= "\r\n".$data;
                $this->requestSOAP = $data;
                // parse response, get soap parser obj
                $parser = new soap_parser($data,$this->xml_encoding);
                // parser debug
                $this->debug("parser debug: \n".$parser->debug_str);
                // if fault occurred during message parsing
                if($err = $parser->getError()){
                        $this->result = 'fault: error in msg parsing: '.$err;
                        $this->fault('Server',"error in msg parsing:\n".$err);
                // else successfully parsed request into soapval object
                } else {
                        // get/set methodname
                        $this->methodURI = $parser->root_struct_namespace;
                        $this->methodname = $parser->root_struct_name;
                        $this->debug('method name: '.$this->methodname);
                        $this->debug('calling parser->get_response()');
                        $this->methodparams = $parser->get_response();
                        // get SOAP headers
                        $this->requestHeaders = $parser->getHeaders();
            // add document for doclit support
            $this->document = $parser->document;
                }
                $this->debug('leaving parse_request() on '.date('H:i Y-m-d'));
        }

Here is the call graph for this function:

Here is the caller graph for this function:

soap_server::register ( name,
in = false,
out = false,
namespace = false,
soapaction = false,
style = false,
use = false,
documentation = '' 
)

register a service with the server

Parameters:
string $methodname
string $in assoc array of input values: key = param name, value = param type
string $out assoc array of output values: key = param name, value = param type
string $namespace
string $soapaction
string $style optional (rpc|document)
string $use optional (encoded|literal)
string $documentation optional Description to include in WSDL public

Definition at line 2883 of file nusoap.php.

References $GLOBALS.

                                                                                                                                  {
                if($this->externalWSDLURL){
                        die('You cannot bind to an external WSDL file, and register methods outside of it! Please choose either WSDL or no WSDL.');
                }
            if(false == $in) {
                }
                if(false == $out) {
                }
                if(false == $namespace) {
                }
                if(false == $soapaction) {
                        $SERVER_NAME = isset($_SERVER['SERVER_NAME']) ? $_SERVER['SERVER_NAME'] : $GLOBALS['SERVER_NAME'];
                        $SCRIPT_NAME = isset($_SERVER['SCRIPT_NAME']) ? $_SERVER['SCRIPT_NAME'] : $GLOBALS['SCRIPT_NAME'];
                        $soapaction = "http://$SERVER_NAME$SCRIPT_NAME/$name";
                }
                if(false == $style) {
                        $style = "rpc";
                }
                if(false == $use) {
                        $use = "encoded";
                }
                
                $this->operations[$name] = array(
            'name' => $name,
            'in' => $in,
            'out' => $out,
            'namespace' => $namespace,
            'soapaction' => $soapaction,
            'style' => $style);
        if($this->wsdl){
                $this->wsdl->addOperation($name,$in,$out,$namespace,$soapaction,$style,$use,$documentation);
            }
                return true;
        }

soap_server::register ( name,
in = false,
out = false,
namespace = false,
soapaction = false,
style = false,
use = false,
documentation = '' 
)

register a service with the server

Parameters:
string $methodname
string $in assoc array of input values: key = param name, value = param type
string $out assoc array of output values: key = param name, value = param type
string $namespace
string $soapaction
string $style optional (rpc|document)
string $use optional (encoded|literal)
string $documentation optional Description to include in WSDL public

Definition at line 586 of file class.soap_server.php.

References $GLOBALS.

                                                                                                                                  {
                if($this->externalWSDLURL){
                        die('You cannot bind to an external WSDL file, and register methods outside of it! Please choose either WSDL or no WSDL.');
                }
            if(false == $in) {
                }
                if(false == $out) {
                }
                if(false == $namespace) {
                }
                if(false == $soapaction) {
                        $SERVER_NAME = isset($_SERVER['SERVER_NAME']) ? $_SERVER['SERVER_NAME'] : $GLOBALS['SERVER_NAME'];
                        $SCRIPT_NAME = isset($_SERVER['SCRIPT_NAME']) ? $_SERVER['SCRIPT_NAME'] : $GLOBALS['SCRIPT_NAME'];
                        $soapaction = "http://$SERVER_NAME$SCRIPT_NAME/$name";
                }
                if(false == $style) {
                        $style = "rpc";
                }
                if(false == $use) {
                        $use = "encoded";
                }
                
                $this->operations[$name] = array(
            'name' => $name,
            'in' => $in,
            'out' => $out,
            'namespace' => $namespace,
            'soapaction' => $soapaction,
            'style' => $style);
        if($this->wsdl){
                $this->wsdl->addOperation($name,$in,$out,$namespace,$soapaction,$style,$use,$documentation);
            }
                return true;
        }

soap_server::send_response (  ) 

sends an HTTP response

The following fields are set by this function (when successful)

outgoing_headers response

private

Definition at line 2774 of file nusoap.php.

References nusoap_base::debug(), and fault().

                                 {
                $this->debug('Enter send_response');
                if ($this->fault) {
                        $payload = $this->fault->serialize();
                        $this->outgoing_headers[] = "HTTP/1.0 500 Internal Server Error";
                        $this->outgoing_headers[] = "Status: 500 Internal Server Error";
                } else {
                        $payload = $this->responseSOAP;
                        // Some combinations of PHP+Web server allow the Status
                        // to come through as a header.  Since OK is the default
                        // just do nothing.
                        // $this->outgoing_headers[] = "HTTP/1.0 200 OK";
                        // $this->outgoing_headers[] = "Status: 200 OK";
                }
        // add debug data if in debug mode
                if(isset($this->debug_flag) && $this->debug_flag){
                        while (strpos($this->debug_str, '--')) {
                                $this->debug_str = str_replace('--', '- -', $this->debug_str);
                        }
                $payload .= "<!--\n" . $this->debug_str . "\n-->";
        }
                $this->outgoing_headers[] = "Server: $this->title Server v$this->version";
                ereg('\$Revisio' . 'n: ([^ ]+)', $this->revision, $rev);
                $this->outgoing_headers[] = "X-SOAP-Server: $this->title/$this->version (".$rev[1].")";
                // Let the Web server decide about this
                //$this->outgoing_headers[] = "Connection: Close\r\n";
                $this->outgoing_headers[] = "Content-Type: text/xml; charset=$this->soap_defencoding";
                //begin code to compress payload - by John
                if (strlen($payload) > 1024 && isset($this->headers) && isset($this->headers['Accept-Encoding'])) {     
                   if (strstr($this->headers['Accept-Encoding'], 'deflate')) {
                                if (function_exists('gzcompress')) {
                                        if (isset($this->debug_flag) && $this->debug_flag) {
                                                $payload .= "<!-- Content being deflated -->";
                                        }
                                        $this->outgoing_headers[] = "Content-Encoding: deflate";
                                        $payload = gzcompress($payload);
                                } else {
                                        if (isset($this->debug_flag) && $this->debug_flag) {
                                                $payload .= "<!-- Content will not be deflated: no gzcompress -->";
                                        }
                                }
                   } else if (strstr($this->headers['Accept-Encoding'], 'gzip')) {
                                if (function_exists('gzencode')) {
                                        if (isset($this->debug_flag) && $this->debug_flag) {
                                                $payload .= "<!-- Content being gzipped -->";
                                        }
                                        $this->outgoing_headers[] = "Content-Encoding: gzip";
                                        $payload = gzencode($payload);
                                } else {
                                        if (isset($this->debug_flag) && $this->debug_flag) {
                                                $payload .= "<!-- Content will not be gzipped: no gzencode -->";
                                        }
                                }
                        }
                }
                //end code
                $this->outgoing_headers[] = "Content-Length: ".strlen($payload);
                reset($this->outgoing_headers);
                foreach($this->outgoing_headers as $hdr){
                        header($hdr, false);
                }
                $this->response = join("\r\n",$this->outgoing_headers)."\r\n".$payload;
                print $payload;
        }

Here is the call graph for this function:

soap_server::send_response (  ) 

sends an HTTP response

The following fields are set by this function (when successful)

outgoing_headers response

private

Definition at line 477 of file class.soap_server.php.

References nusoap_base::debug(), and fault().

Referenced by service().

                                 {
                $this->debug('Enter send_response');
                if ($this->fault) {
                        $payload = $this->fault->serialize();
                        $this->outgoing_headers[] = "HTTP/1.0 500 Internal Server Error";
                        $this->outgoing_headers[] = "Status: 500 Internal Server Error";
                } else {
                        $payload = $this->responseSOAP;
                        // Some combinations of PHP+Web server allow the Status
                        // to come through as a header.  Since OK is the default
                        // just do nothing.
                        // $this->outgoing_headers[] = "HTTP/1.0 200 OK";
                        // $this->outgoing_headers[] = "Status: 200 OK";
                }
        // add debug data if in debug mode
                if(isset($this->debug_flag) && $this->debug_flag){
                        while (strpos($this->debug_str, '--')) {
                                $this->debug_str = str_replace('--', '- -', $this->debug_str);
                        }
                $payload .= "<!--\n" . $this->debug_str . "\n-->";
        }
                $this->outgoing_headers[] = "Server: $this->title Server v$this->version";
                ereg('\$Revisio' . 'n: ([^ ]+)', $this->revision, $rev);
                $this->outgoing_headers[] = "X-SOAP-Server: $this->title/$this->version (".$rev[1].")";
                // Let the Web server decide about this
                //$this->outgoing_headers[] = "Connection: Close\r\n";
                $this->outgoing_headers[] = "Content-Type: text/xml; charset=$this->soap_defencoding";
                //begin code to compress payload - by John
                if (strlen($payload) > 1024 && isset($this->headers) && isset($this->headers['Accept-Encoding'])) {     
                   if (strstr($this->headers['Accept-Encoding'], 'deflate')) {
                                if (function_exists('gzcompress')) {
                                        if (isset($this->debug_flag) && $this->debug_flag) {
                                                $payload .= "<!-- Content being deflated -->";
                                        }
                                        $this->outgoing_headers[] = "Content-Encoding: deflate";
                                        $payload = gzcompress($payload);
                                } else {
                                        if (isset($this->debug_flag) && $this->debug_flag) {
                                                $payload .= "<!-- Content will not be deflated: no gzcompress -->";
                                        }
                                }
                   } else if (strstr($this->headers['Accept-Encoding'], 'gzip')) {
                                if (function_exists('gzencode')) {
                                        if (isset($this->debug_flag) && $this->debug_flag) {
                                                $payload .= "<!-- Content being gzipped -->";
                                        }
                                        $this->outgoing_headers[] = "Content-Encoding: gzip";
                                        $payload = gzencode($payload);
                                } else {
                                        if (isset($this->debug_flag) && $this->debug_flag) {
                                                $payload .= "<!-- Content will not be gzipped: no gzencode -->";
                                        }
                                }
                        }
                }
                //end code
                $this->outgoing_headers[] = "Content-Length: ".strlen($payload);
                reset($this->outgoing_headers);
                foreach($this->outgoing_headers as $hdr){
                        header($hdr, false);
                }
                $this->response = join("\r\n",$this->outgoing_headers)."\r\n".$payload;
                print $payload;
        }

Here is the call graph for this function:

Here is the caller graph for this function:

soap_server::serialize_return (  ) 

serializes the return value from a PHP function into a full SOAP Envelope

The following fields are set by this function (when successful)

responseSOAP

This sets the fault field on error

private

Definition at line 2703 of file nusoap.php.

References nusoap_base::debug(), fault(), nusoap_base::serialize_val(), nusoap_base::serializeEnvelope(), and nusoap_base::varDump().

                                    {
                $this->debug("Entering serialize_return");
                // if we got nothing back. this might be ok (echoVoid)
                if(isset($this->methodreturn) && ($this->methodreturn != '' || is_bool($this->methodreturn))) {
                        // if fault
                        if(get_class($this->methodreturn) == 'soap_fault'){
                                $this->debug('got a fault object from method');
                                $this->fault = $this->methodreturn;
                                return;
                        } elseif ($this->methodreturnisliteralxml) {
                                $return_val = $this->methodreturn;
                        // returned value(s)
                        } else {
                                $this->debug('got a(n) '.gettype($this->methodreturn).' from method');
                                $this->debug('serializing return value');
                                if($this->wsdl){
                                        // weak attempt at supporting multiple output params
                                        if(sizeof($this->opData['output']['parts']) > 1){
                                        $opParams = $this->methodreturn;
                                    } else {
                                        // TODO: is this really necessary?
                                        $opParams = array($this->methodreturn);
                                    }
                                    $return_val = $this->wsdl->serializeRPCParameters($this->methodname,'output',$opParams);
                                        if($errstr = $this->wsdl->getError()){
                                                $this->debug('got wsdl error: '.$errstr);
                                                $this->fault('Server', 'got wsdl error: '.$errstr);
                                                return;
                                        }
                                } else {
                                    $return_val = $this->serialize_val($this->methodreturn, 'return');
                                }
                        }
                        $this->debug('return val: '.$this->varDump($return_val));
                } else {
                        $return_val = '';
                        $this->debug('got no response from method');
                }
                $this->debug('serializing response');
                if ($this->wsdl) {
                        if ($this->opData['style'] == 'rpc') {
                                $payload = '<ns1:'.$this->methodname.'Response xmlns:ns1="'.$this->methodURI.'">'.$return_val.'</ns1:'.$this->methodname."Response>";
                        } else {
                                $payload = $return_val;
                        }
                } else {
                        $payload = '<ns1:'.$this->methodname.'Response xmlns:ns1="'.$this->methodURI.'">'.$return_val.'</ns1:'.$this->methodname."Response>";
                }
                $this->result = 'successful';
                if($this->wsdl){
                        //if($this->debug_flag){
                $this->debug("WSDL debug data:\n".$this->wsdl->debug_str);
            //  }
                        // Added: In case we use a WSDL, return a serialized env. WITH the usedNamespaces.
                        $this->responseSOAP = $this->serializeEnvelope($payload,$this->responseHeaders,$this->wsdl->usedNamespaces,$this->opData['style']);
                } else {
                        $this->responseSOAP = $this->serializeEnvelope($payload,$this->responseHeaders);
                }
                $this->debug("Leaving serialize_return");
        }

Here is the call graph for this function:

soap_server::serialize_return (  ) 

serializes the return value from a PHP function into a full SOAP Envelope

The following fields are set by this function (when successful)

responseSOAP

This sets the fault field on error

private

Definition at line 406 of file class.soap_server.php.

References nusoap_base::debug(), fault(), nusoap_base::serialize_val(), nusoap_base::serializeEnvelope(), and nusoap_base::varDump().

Referenced by service().

                                    {
                $this->debug("Entering serialize_return");
                // if we got nothing back. this might be ok (echoVoid)
                if(isset($this->methodreturn) && ($this->methodreturn != '' || is_bool($this->methodreturn))) {
                        // if fault
                        if(get_class($this->methodreturn) == 'soap_fault'){
                                $this->debug('got a fault object from method');
                                $this->fault = $this->methodreturn;
                                return;
                        } elseif ($this->methodreturnisliteralxml) {
                                $return_val = $this->methodreturn;
                        // returned value(s)
                        } else {
                                $this->debug('got a(n) '.gettype($this->methodreturn).' from method');
                                $this->debug('serializing return value');
                                if($this->wsdl){
                                        // weak attempt at supporting multiple output params
                                        if(sizeof($this->opData['output']['parts']) > 1){
                                        $opParams = $this->methodreturn;
                                    } else {
                                        // TODO: is this really necessary?
                                        $opParams = array($this->methodreturn);
                                    }
                                    $return_val = $this->wsdl->serializeRPCParameters($this->methodname,'output',$opParams);
                                        if($errstr = $this->wsdl->getError()){
                                                $this->debug('got wsdl error: '.$errstr);
                                                $this->fault('Server', 'got wsdl error: '.$errstr);
                                                return;
                                        }
                                } else {
                                    $return_val = $this->serialize_val($this->methodreturn, 'return');
                                }
                        }
                        $this->debug('return val: '.$this->varDump($return_val));
                } else {
                        $return_val = '';
                        $this->debug('got no response from method');
                }
                $this->debug('serializing response');
                if ($this->wsdl) {
                        if ($this->opData['style'] == 'rpc') {
                                $payload = '<ns1:'.$this->methodname.'Response xmlns:ns1="'.$this->methodURI.'">'.$return_val.'</ns1:'.$this->methodname."Response>";
                        } else {
                                $payload = $return_val;
                        }
                } else {
                        $payload = '<ns1:'.$this->methodname.'Response xmlns:ns1="'.$this->methodURI.'">'.$return_val.'</ns1:'.$this->methodname."Response>";
                }
                $this->result = 'successful';
                if($this->wsdl){
                        //if($this->debug_flag){
                $this->debug("WSDL debug data:\n".$this->wsdl->debug_str);
            //  }
                        // Added: In case we use a WSDL, return a serialized env. WITH the usedNamespaces.
                        $this->responseSOAP = $this->serializeEnvelope($payload,$this->responseHeaders,$this->wsdl->usedNamespaces,$this->opData['style']);
                } else {
                        $this->responseSOAP = $this->serializeEnvelope($payload,$this->responseHeaders);
                }
                $this->debug("Leaving serialize_return");
        }

Here is the call graph for this function:

Here is the caller graph for this function:

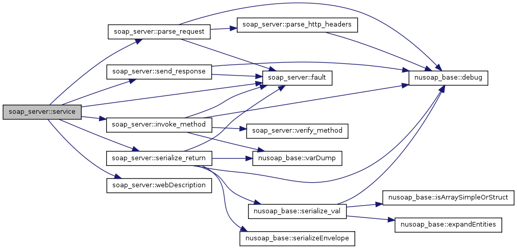
soap_server::service ( data  ) 

processes request and returns response

Parameters:
string $data usually is the value of $HTTP_RAW_POST_DATA public

Definition at line 2400 of file nusoap.php.

References $data, $GLOBALS, fault(), invoke_method(), parse_request(), send_response(), serialize_return(), and webDescription().

                               {
                global $QUERY_STRING;
                if(isset($_SERVER['QUERY_STRING'])){
                        $qs = $_SERVER['QUERY_STRING'];
                } elseif(isset($GLOBALS['QUERY_STRING'])){
                        $qs = $GLOBALS['QUERY_STRING'];
                } elseif(isset($QUERY_STRING) && $QUERY_STRING != ''){
                        $qs = $QUERY_STRING;
                }

                if(isset($qs) && ereg('wsdl', $qs) ){
                        // This is a request for WSDL
                        if($this->externalWSDLURL){
              if (strpos($this->externalWSDLURL,"://")!==false) { // assume URL
                                header('Location: '.$this->externalWSDLURL);
              } else { // assume file
                header("Content-Type: text/xml\r\n");
                $fp = fopen($this->externalWSDLURL, 'r');
                fpassthru($fp);
              }
                        } else {
                                header("Content-Type: text/xml; charset=ISO-8859-1\r\n");
                                print $this->wsdl->serialize();
                        }
                } elseif($data == '' && $this->wsdl){
                        // print web interface
                        print $this->webDescription();
                } else {
                        // handle the request
                        $this->parse_request($data);
                        if (! $this->fault) {
                                $this->invoke_method();
                        }
                        if (! $this->fault) {
                                $this->serialize_return();
                        }
                        $this->send_response();
                }
        }

Here is the call graph for this function:

soap_server::service ( data  ) 

processes request and returns response

Parameters:
string $data usually is the value of $HTTP_RAW_POST_DATA public

Definition at line 103 of file class.soap_server.php.

References $data, $GLOBALS, fault(), invoke_method(), parse_request(), send_response(), serialize_return(), and webDescription().

                               {
                global $QUERY_STRING;
                if(isset($_SERVER['QUERY_STRING'])){
                        $qs = $_SERVER['QUERY_STRING'];
                } elseif(isset($GLOBALS['QUERY_STRING'])){
                        $qs = $GLOBALS['QUERY_STRING'];
                } elseif(isset($QUERY_STRING) && $QUERY_STRING != ''){
                        $qs = $QUERY_STRING;
                }

                if(isset($qs) && ereg('wsdl', $qs) ){
                        // This is a request for WSDL
                        if($this->externalWSDLURL){
              if (strpos($this->externalWSDLURL,"://")!==false) { // assume URL
                                header('Location: '.$this->externalWSDLURL);
              } else { // assume file
                header("Content-Type: text/xml\r\n");
                $fp = fopen($this->externalWSDLURL, 'r');
                fpassthru($fp);
              }
                        } else {
                                header("Content-Type: text/xml; charset=ISO-8859-1\r\n");
                                print $this->wsdl->serialize();
                        }
                } elseif($data == '' && $this->wsdl){
                        // print web interface
                        print $this->webDescription();
                } else {
                        // handle the request
                        $this->parse_request($data);
                        if (! $this->fault) {
                                $this->invoke_method();
                        }
                        if (! $this->fault) {
                                $this->serialize_return();
                        }
                        $this->send_response();
                }
        }

Here is the call graph for this function:

soap_server::soap_server ( wsdl = false  ) 

constructor the optional parameter is a path to a WSDL file that you'd like to bind the server instance to.

Parameters:
mixed $wsdl file path or URL (string), or wsdl instance (object) public

Definition at line 2347 of file nusoap.php.

References $wsdl, and nusoap_base::debug().

                                         {

                // turn on debugging?
                global $debug;
                global $_REQUEST;
                global $_SERVER;
                global $HTTP_SERVER_VARS;

                if (isset($debug)) {
                        $this->debug_flag = $debug;
                } else if (isset($_REQUEST['debug'])) {
                        $this->debug_flag = $_REQUEST['debug'];
                } else if (isset($_SERVER['QUERY_STRING'])) {
                        $qs = explode('&', $_SERVER['QUERY_STRING']);
                        foreach ($qs as $v) {
                                if (substr($v, 0, 6) == 'debug=') {
                                        $this->debug_flag = substr($v, 6);
                                }
                        }
                } else if (isset($HTTP_SERVER_VARS['QUERY_STRING'])) {
                        $qs = explode('&', $HTTP_SERVER_VARS['QUERY_STRING']);
                        foreach ($qs as $v) {
                                if (substr($v, 0, 6) == 'debug=') {
                                        $this->debug_flag = substr($v, 6);
                                }
                        }
                }

                // wsdl
                if($wsdl){
                        if (is_object($wsdl) && is_a($wsdl, 'wsdl')) {
                                $this->wsdl = $wsdl;
                                $this->externalWSDLURL = $this->wsdl->wsdl;
                                $this->debug('Use existing wsdl instance from ' . $this->externalWSDLURL);
                        } else {
                                $this->debug('Create wsdl from ' . $wsdl);
                                $this->wsdl = new wsdl($wsdl);
                                $this->externalWSDLURL = $wsdl;
                        }
                        $this->debug("wsdl...\n" . $this->wsdl->debug_str);
                        $this->wsdl->debug_str = '';
                        if($err = $this->wsdl->getError()){
                                die('WSDL ERROR: '.$err);
                        }
                }
        }

Here is the call graph for this function:

soap_server::soap_server ( wsdl = false  ) 

constructor the optional parameter is a path to a WSDL file that you'd like to bind the server instance to.

Parameters:
mixed $wsdl file path or URL (string), or wsdl instance (object) public

Definition at line 50 of file class.soap_server.php.

References $wsdl, and nusoap_base::debug().

                                         {

                // turn on debugging?
                global $debug;
                global $_REQUEST;
                global $_SERVER;
                global $HTTP_SERVER_VARS;

                if (isset($debug)) {
                        $this->debug_flag = $debug;
                } else if (isset($_REQUEST['debug'])) {
                        $this->debug_flag = $_REQUEST['debug'];
                } else if (isset($_SERVER['QUERY_STRING'])) {
                        $qs = explode('&', $_SERVER['QUERY_STRING']);
                        foreach ($qs as $v) {
                                if (substr($v, 0, 6) == 'debug=') {
                                        $this->debug_flag = substr($v, 6);
                                }
                        }
                } else if (isset($HTTP_SERVER_VARS['QUERY_STRING'])) {
                        $qs = explode('&', $HTTP_SERVER_VARS['QUERY_STRING']);
                        foreach ($qs as $v) {
                                if (substr($v, 0, 6) == 'debug=') {
                                        $this->debug_flag = substr($v, 6);
                                }
                        }
                }

                // wsdl
                if($wsdl){
                        if (is_object($wsdl) && is_a($wsdl, 'wsdl')) {
                                $this->wsdl = $wsdl;
                                $this->externalWSDLURL = $this->wsdl->wsdl;
                                $this->debug('Use existing wsdl instance from ' . $this->externalWSDLURL);
                        } else {
                                $this->debug('Create wsdl from ' . $wsdl);
                                $this->wsdl = new wsdl($wsdl);
                                $this->externalWSDLURL = $wsdl;
                        }
                        $this->debug("wsdl...\n" . $this->wsdl->debug_str);
                        $this->wsdl->debug_str = '';
                        if($err = $this->wsdl->getError()){
                                die('WSDL ERROR: '.$err);
                        }
                }
        }

Here is the call graph for this function:

soap_server::verify_method ( operation,
request 
)

takes the value that was created by parsing the request and compares to the method's signature, if available.

Parameters:
mixed 
Returns:
boolean private

Definition at line 550 of file class.soap_server.php.

Referenced by invoke_method().

                                                   {
                if(isset($this->wsdl) && is_object($this->wsdl)){
                        if($this->wsdl->getOperationData($operation)){
                                return true;
                        }
            } elseif(isset($this->operations[$operation])){
                        return true;
                }
                return false;
        }

Here is the caller graph for this function:

soap_server::verify_method ( operation,
request 
)

takes the value that was created by parsing the request and compares to the method's signature, if available.

Parameters:
mixed 
Returns:
boolean private

Definition at line 2847 of file nusoap.php.

                                                   {
                if(isset($this->wsdl) && is_object($this->wsdl)){
                        if($this->wsdl->getOperationData($operation)){
                                return true;
                        }
            } elseif(isset($this->operations[$operation])){
                        return true;
                }
                return false;
        }

soap_server::webDescription (  ) 

prints html description of services

private

Definition at line 2936 of file nusoap.php.

References $data, and $GLOBALS.

                             {
                $b = '
                <html><head><title>NuSOAP: '.$this->wsdl->serviceName.'</title>
                <style type="text/css">
                    body    { font-family: arial; color: #000000; background-color: #ffffff; margin: 0px 0px 0px 0px; }
                    p       { font-family: arial; color: #000000; margin-top: 0px; margin-bottom: 12px; }
                    pre { background-color: silver; padding: 5px; font-family: Courier New; font-size: x-small; color: #000000;}
                    ul      { margin-top: 10px; margin-left: 20px; }
                    li      { list-style-type: none; margin-top: 10px; color: #000000; }
                    .content{
                        margin-left: 0px; padding-bottom: 2em; }
                    .nav {
                        padding-top: 10px; padding-bottom: 10px; padding-left: 15px; font-size: .70em;
                        margin-top: 10px; margin-left: 0px; color: #000000;
                        background-color: #ccccff; width: 20%; margin-left: 20px; margin-top: 20px; }
                    .title {
                        font-family: arial; font-size: 26px; color: #ffffff;
                        background-color: #999999; width: 105%; margin-left: 0px;
                        padding-top: 10px; padding-bottom: 10px; padding-left: 15px;}
                    .hidden {
                        position: absolute; visibility: hidden; z-index: 200; left: 250px; top: 100px;
                        font-family: arial; overflow: hidden; width: 600;
                        padding: 20px; font-size: 10px; background-color: #999999;
                        layer-background-color:#FFFFFF; }
                    a,a:active  { color: charcoal; font-weight: bold; }
                    a:visited   { color: #666666; font-weight: bold; }
                    a:hover     { color: cc3300; font-weight: bold; }
                </style>
                <script language="JavaScript" type="text/javascript">
                <!--
                // POP-UP CAPTIONS...
                function lib_bwcheck(){ //Browsercheck (needed)
                    this.ver=navigator.appVersion
                    this.agent=navigator.userAgent
                    this.dom=document.getElementById?1:0
                    this.opera5=this.agent.indexOf("Opera 5")>-1
                    this.ie5=(this.ver.indexOf("MSIE 5")>-1 && this.dom && !this.opera5)?1:0;
                    this.ie6=(this.ver.indexOf("MSIE 6")>-1 && this.dom && !this.opera5)?1:0;
                    this.ie4=(document.all && !this.dom && !this.opera5)?1:0;
                    this.ie=this.ie4||this.ie5||this.ie6
                    this.mac=this.agent.indexOf("Mac")>-1
                    this.ns6=(this.dom && parseInt(this.ver) >= 5) ?1:0;
                    this.ns4=(document.layers && !this.dom)?1:0;
                    this.bw=(this.ie6 || this.ie5 || this.ie4 || this.ns4 || this.ns6 || this.opera5)
                    return this
                }
                var bw = new lib_bwcheck()
                //Makes crossbrowser object.
                function makeObj(obj){
                    this.evnt=bw.dom? document.getElementById(obj):bw.ie4?document.all[obj]:bw.ns4?document.layers[obj]:0;
                    if(!this.evnt) return false
                    this.css=bw.dom||bw.ie4?this.evnt.style:bw.ns4?this.evnt:0;
                    this.wref=bw.dom||bw.ie4?this.evnt:bw.ns4?this.css.document:0;
                    this.writeIt=b_writeIt;
                    return this
                }
                // A unit of measure that will be added when setting the position of a layer.
                //var px = bw.ns4||window.opera?"":"px";
                function b_writeIt(text){
                    if (bw.ns4){this.wref.write(text);this.wref.close()}
                    else this.wref.innerHTML = text
                }
                //Shows the messages
                var oDesc;
                function popup(divid){
                    if(oDesc = new makeObj(divid)){
                        oDesc.css.visibility = "visible"
                    }
                }
                function popout(){ // Hides message
                    if(oDesc) oDesc.css.visibility = "hidden"
                }
                //-->
                </script>
                </head>
                <body>
                <div class=content>
                        <br><br>
                        <div class=title>'.$this->wsdl->serviceName.'</div>
                        <div class=nav>
                                <p>View the <a href="'.(isset($GLOBALS['PHP_SELF']) ? $GLOBALS['PHP_SELF'] : $_SERVER['PHP_SELF']).'?wsdl">WSDL</a> for the service.
                                Click on an operation name to view it&apos;s details.</p>
                                <ul>';
                                foreach($this->wsdl->getOperations() as $op => $data){
                                    $b .= "<li><a href='#' onclick=\"popup('$op')\">$op</a></li>";
                                    // create hidden div
                                    $b .= "<div id='$op' class='hidden'>
                                    <a href='#' onclick='popout()'><font color='#ffffff'>Close</font></a><br><br>";
                                    foreach($data as $donnie => $marie){ // loop through opdata
                                                if($donnie == 'input' || $donnie == 'output'){ // show input/output data
                                                    $b .= "<font color='white'>".ucfirst($donnie).':</font><br>';
                                                    foreach($marie as $captain => $tenille){ // loop through data
                                                                if($captain == 'parts'){ // loop thru parts
                                                                    $b .= "&nbsp;&nbsp;$captain:<br>";
                                                        //if(is_array($tenille)){
                                                                        foreach($tenille as $joanie => $chachi){
                                                                                        $b .= "&nbsp;&nbsp;&nbsp;&nbsp;$joanie: $chachi<br>";
                                                                        }
                                                                //}
                                                                } else {
                                                                    $b .= "&nbsp;&nbsp;$captain: $tenille<br>";
                                                                }
                                                    }
                                                } else {
                                                    $b .= "<font color='white'>".ucfirst($donnie).":</font> $marie<br>";
                                                }
                                    }
                                        $b .= '</div>';
                                }
                                $b .= '
                                <ul>
                        </div>
                </div></body></html>';
                return $b;
    }

soap_server::webDescription (  ) 

prints html description of services

private

Definition at line 639 of file class.soap_server.php.

References $data, and $GLOBALS.

Referenced by service().

                             {
                $b = '
                <html><head><title>NuSOAP: '.$this->wsdl->serviceName.'</title>
                <style type="text/css">
                    body    { font-family: arial; color: #000000; background-color: #ffffff; margin: 0px 0px 0px 0px; }
                    p       { font-family: arial; color: #000000; margin-top: 0px; margin-bottom: 12px; }
                    pre { background-color: silver; padding: 5px; font-family: Courier New; font-size: x-small; color: #000000;}
                    ul      { margin-top: 10px; margin-left: 20px; }
                    li      { list-style-type: none; margin-top: 10px; color: #000000; }
                    .content{
                        margin-left: 0px; padding-bottom: 2em; }
                    .nav {
                        padding-top: 10px; padding-bottom: 10px; padding-left: 15px; font-size: .70em;
                        margin-top: 10px; margin-left: 0px; color: #000000;
                        background-color: #ccccff; width: 20%; margin-left: 20px; margin-top: 20px; }
                    .title {
                        font-family: arial; font-size: 26px; color: #ffffff;
                        background-color: #999999; width: 105%; margin-left: 0px;
                        padding-top: 10px; padding-bottom: 10px; padding-left: 15px;}
                    .hidden {
                        position: absolute; visibility: hidden; z-index: 200; left: 250px; top: 100px;
                        font-family: arial; overflow: hidden; width: 600;
                        padding: 20px; font-size: 10px; background-color: #999999;
                        layer-background-color:#FFFFFF; }
                    a,a:active  { color: charcoal; font-weight: bold; }
                    a:visited   { color: #666666; font-weight: bold; }
                    a:hover     { color: cc3300; font-weight: bold; }
                </style>
                <script language="JavaScript" type="text/javascript">
                <!--
                // POP-UP CAPTIONS...
                function lib_bwcheck(){ //Browsercheck (needed)
                    this.ver=navigator.appVersion
                    this.agent=navigator.userAgent
                    this.dom=document.getElementById?1:0
                    this.opera5=this.agent.indexOf("Opera 5")>-1
                    this.ie5=(this.ver.indexOf("MSIE 5")>-1 && this.dom && !this.opera5)?1:0;
                    this.ie6=(this.ver.indexOf("MSIE 6")>-1 && this.dom && !this.opera5)?1:0;
                    this.ie4=(document.all && !this.dom && !this.opera5)?1:0;
                    this.ie=this.ie4||this.ie5||this.ie6
                    this.mac=this.agent.indexOf("Mac")>-1
                    this.ns6=(this.dom && parseInt(this.ver) >= 5) ?1:0;
                    this.ns4=(document.layers && !this.dom)?1:0;
                    this.bw=(this.ie6 || this.ie5 || this.ie4 || this.ns4 || this.ns6 || this.opera5)
                    return this
                }
                var bw = new lib_bwcheck()
                //Makes crossbrowser object.
                function makeObj(obj){
                    this.evnt=bw.dom? document.getElementById(obj):bw.ie4?document.all[obj]:bw.ns4?document.layers[obj]:0;
                    if(!this.evnt) return false
                    this.css=bw.dom||bw.ie4?this.evnt.style:bw.ns4?this.evnt:0;
                    this.wref=bw.dom||bw.ie4?this.evnt:bw.ns4?this.css.document:0;
                    this.writeIt=b_writeIt;
                    return this
                }
                // A unit of measure that will be added when setting the position of a layer.
                //var px = bw.ns4||window.opera?"":"px";
                function b_writeIt(text){
                    if (bw.ns4){this.wref.write(text);this.wref.close()}
                    else this.wref.innerHTML = text
                }
                //Shows the messages
                var oDesc;
                function popup(divid){
                    if(oDesc = new makeObj(divid)){
                        oDesc.css.visibility = "visible"
                    }
                }
                function popout(){ // Hides message
                    if(oDesc) oDesc.css.visibility = "hidden"
                }
                //-->
                </script>
                </head>
                <body>
                <div class=content>
                        <br><br>
                        <div class=title>'.$this->wsdl->serviceName.'</div>
                        <div class=nav>
                                <p>View the <a href="'.(isset($GLOBALS['PHP_SELF']) ? $GLOBALS['PHP_SELF'] : $_SERVER['PHP_SELF']).'?wsdl">WSDL</a> for the service.
                                Click on an operation name to view it&apos;s details.</p>
                                <ul>';
                                foreach($this->wsdl->getOperations() as $op => $data){
                                    $b .= "<li><a href='#' onclick=\"popup('$op')\">$op</a></li>";
                                    // create hidden div
                                    $b .= "<div id='$op' class='hidden'>
                                    <a href='#' onclick='popout()'><font color='#ffffff'>Close</font></a><br><br>";
                                    foreach($data as $donnie => $marie){ // loop through opdata
                                                if($donnie == 'input' || $donnie == 'output'){ // show input/output data
                                                    $b .= "<font color='white'>".ucfirst($donnie).':</font><br>';
                                                    foreach($marie as $captain => $tenille){ // loop through data
                                                                if($captain == 'parts'){ // loop thru parts
                                                                    $b .= "&nbsp;&nbsp;$captain:<br>";
                                                        //if(is_array($tenille)){
                                                                        foreach($tenille as $joanie => $chachi){
                                                                                        $b .= "&nbsp;&nbsp;&nbsp;&nbsp;$joanie: $chachi<br>";
                                                                        }
                                                                //}
                                                                } else {
                                                                    $b .= "&nbsp;&nbsp;$captain: $tenille<br>";
                                                                }
                                                    }
                                                } else {
                                                    $b .= "<font color='white'>".ucfirst($donnie).":</font> $marie<br>";
                                                }
                                    }
                                        $b .= '</div>';
                                }
                                $b .= '
                                <ul>
                        </div>
                </div></body></html>';
                return $b;
    }

Here is the caller graph for this function:


Field Documentation

soap_server::$debug_flag = false

Definition at line 41 of file class.soap_server.php.

soap_server::$document = ''

Definition at line 21 of file class.soap_server.php.

soap_server::$externalWSDLURL = false

Definition at line 40 of file class.soap_server.php.

soap_server::$fault = false

Definition at line 35 of file class.soap_server.php.

soap_server::$headers = array()

Definition at line 18 of file class.soap_server.php.

soap_server::$methodname = ''

Definition at line 24 of file class.soap_server.php.

Referenced by add_to_map().

soap_server::$methodparams = array()

Definition at line 25 of file class.soap_server.php.

soap_server::$methodreturn = false

Definition at line 33 of file class.soap_server.php.

soap_server::$methodreturnisliteralxml = false

Definition at line 34 of file class.soap_server.php.

soap_server::$methodURI = ''

Definition at line 23 of file class.soap_server.php.

soap_server::$operations = array()

Definition at line 38 of file class.soap_server.php.

soap_server::$outgoing_headers = array()

Definition at line 29 of file class.soap_server.php.

soap_server::$request = ''

Definition at line 19 of file class.soap_server.php.

soap_server::$requestHeaders = ''

Definition at line 20 of file class.soap_server.php.

soap_server::$requestSOAP = ''

Definition at line 22 of file class.soap_server.php.

soap_server::$response = ''

Definition at line 30 of file class.soap_server.php.

soap_server::$responseHeaders = ''

Definition at line 31 of file class.soap_server.php.

soap_server::$responseSOAP = ''

Definition at line 32 of file class.soap_server.php.

soap_server::$result = 'successful'

Definition at line 36 of file class.soap_server.php.

soap_server::$SOAPAction = ''

Definition at line 27 of file class.soap_server.php.

soap_server::$wsdl = false

Definition at line 39 of file class.soap_server.php.

Referenced by soap_server().

soap_server::$xml_encoding = ''

Definition at line 26 of file class.soap_server.php.


The documentation for this class was generated from the following files: