Public Member Functions | Data Fields

ilPurchaseBMFGUI Class Reference

Public Member Functions

 ilPurchaseBMFGUI (&$user_obj)
 cancel ()
 showPersonalData ()
 getPersonalData ()
 showPaymentType ()
 getPaymentType ()
 showDebitEntry ()
 getDebitEntry ()
 sendDebitEntry ()
 showCreditCard ()
 getCreditCard ()
 sendCreditCard ()
executeCommand ()
 execute command
 __sendBill ($customer, $paymentType, $bookingList, $result)
 __addBookings ($a_result, $a_transaction)
 __emptyShoppingCart ()
 __clearSession ()
 __loadTemplate ()
 __buildStatusline ()
 __buildLocator ()
 __buildStylesheet ()
 __showCountries (&$tpl, $value="")
 shows select box für countries
 __getCountries ()
 __getCountryCode ($value="")
 __getCountryName ($value="")
 __showShoppingCart ()
__initTableGUI ()
 __showItemsTable ($a_result_set)

Data Fields

 $ctrl
 $tpl
 $user_obj
 $error
 $shoppingCart
 $soapClient

Detailed Description

Definition at line 37 of file class.ilPurchaseBMFGUI.php.


Member Function Documentation

ilPurchaseBMFGUI::__addBookings ( a_result,
a_transaction 
)

Definition at line 1052 of file class.ilPurchaseBMFGUI.php.

References ilPaymentPrices::_getPrice(), and ilPaymentPrices::_getPriceString().

Referenced by sendCreditCard(), and sendDebitEntry().

        {
                include_once './payment/classes/class.ilPaymentBookings.php';
                include_once './payment/classes/class.ilPaymentShoppingCart.php';
                include_once './payment/classes/class.ilPaymentObject.php';
                include_once './payment/classes/class.ilPaymentPrices.php';
                
                $booking_obj =& new ilPaymentBookings();
                
                $sc_obj =& new ilPaymentShoppingCart($this->user_obj);

                $i = 0;
                foreach($sc_obj->getEntries() as $entry)
                {
                        $pobject =& new ilPaymentObject($this->user_obj,$entry['pobject_id']);

                        $price = ilPaymentPrices::_getPrice($entry['price_id']);

                        $booking_obj->setTransaction($a_transaction);
                        $booking_obj->setPobjectId($entry['pobject_id']);
                        $booking_obj->setCustomerId($this->user_obj->getId());
                        $booking_obj->setVendorId($pobject->getVendorId());
                        $booking_obj->setPayMethod($pobject->getPayMethod());
                        $booking_obj->setOrderDate(time());
                        $booking_obj->setDuration($price['duration']);
                        $booking_obj->setPrice(ilPaymentPrices::_getPriceString($entry['price_id']));
                        $booking_obj->setPayed(1);
                        $booking_obj->setAccess(1);
                        $booking_obj->setVoucher($a_result->buchungsListe->buchungen[$i++]->belegNr);
                        $booking_obj->setTransactionExtern($a_result->buchungsListe->kassenzeichen);

                        $booking_obj->add();

                        unset($pobject);
                }
        }

Here is the call graph for this function:

Here is the caller graph for this function:

ilPurchaseBMFGUI::__buildLocator (  ) 

Definition at line 1119 of file class.ilPurchaseBMFGUI.php.

References sendInfo().

Referenced by __buildStatusline().

        {
                $this->tpl->addBlockFile("LOCATOR", "locator", "tpl.locator.html");
                $this->tpl->setVariable("TXT_LOCATOR",$this->lng->txt("locator"));

                $this->tpl->setCurrentBlock("locator_item");
                $this->tpl->setVariable("ITEM", $this->lng->txt("personal_desktop"));
                $this->tpl->setVariable("LINK_ITEM", "../usr_personaldesktop.php");
                $this->tpl->parseCurrentBlock();

                $this->tpl->setCurrentBlock("locator_item");
                $this->tpl->setVariable("PREFIX",'> ');
#               $this->tpl->setVariable("ITEM", $this->lng->txt("pay_locator"));
                $this->tpl->setVariable("ITEM", "Payment");
                $this->tpl->setVariable("LINK_ITEM", "./payment.php");
                $this->tpl->parseCurrentBlock();

                // CHECK for new mail and info
                sendInfo();

                return true;
        }

Here is the call graph for this function:

Here is the caller graph for this function:

ilPurchaseBMFGUI::__buildStatusline (  ) 

Definition at line 1113 of file class.ilPurchaseBMFGUI.php.

References __buildLocator().

Referenced by __loadTemplate().

        {
                $this->tpl->addBlockFile("STATUSLINE", "statusline", "tpl.statusline.html");
                $this->__buildLocator();
        }

Here is the call graph for this function:

Here is the caller graph for this function:

ilPurchaseBMFGUI::__buildStylesheet (  ) 

Definition at line 1142 of file class.ilPurchaseBMFGUI.php.

References ilUtil::getJSPath(), and ilUtil::getStyleSheetLocation().

Referenced by __loadTemplate().

        {
                $this->tpl->setVariable("LOCATION_STYLESHEET",ilUtil::getStyleSheetLocation());
                $this->tpl->setVariable("LOCATION_JAVASCRIPT",ilUtil::getJSPath('functions.js'));
        }

Here is the call graph for this function:

Here is the caller graph for this function:

ilPurchaseBMFGUI::__clearSession (  ) 

Definition at line 1098 of file class.ilPurchaseBMFGUI.php.

References $_SESSION.

Referenced by sendCreditCard(), and sendDebitEntry().

        {
                $_SESSION["bmf"]["payment_type"] = "";
                $_SESSION["bmf"]["debit_entry"] = "";
                $_SESSION["bmf"]["credit_card"] = "";
        }

Here is the caller graph for this function:

ilPurchaseBMFGUI::__emptyShoppingCart (  ) 

Definition at line 1089 of file class.ilPurchaseBMFGUI.php.

Referenced by sendCreditCard(), and sendDebitEntry().

        {
                include_once './payment/classes/class.ilPaymentShoppingCart.php';
                
                $sc_obj =& new ilPaymentShoppingCart($this->user_obj);

                return $sc_obj->emptyShoppingCart();
        }

Here is the caller graph for this function:

ilPurchaseBMFGUI::__getCountries (  ) 

Definition at line 1170 of file class.ilPurchaseBMFGUI.php.

References $lng.

Referenced by __getCountryCode(), __getCountryName(), and __showCountries().

        {
                global $lng;

                $lng->loadLanguageModule("meta");

                $cntcodes = array ("DE","ES","FR","GB","AT","CH","AF","AL","DZ","AS","AD","AO",
                        "AI","AQ","AG","AR","AM","AW","AU","AT","AZ","BS","BH","BD","BB","BY",
                        "BE","BZ","BJ","BM","BT","BO","BA","BW","BV","BR","IO","BN","BG","BF",
                        "BI","KH","CM","CA","CV","KY","CF","TD","CL","CN","CX","CC","CO","KM",
                        "CG","CK","CR","CI","HR","CU","CY","CZ","DK","DJ","DM","DO","TP","EC",
                        "EG","SV","GQ","ER","EE","ET","FK","FO","FJ","FI","FR","FX","GF","PF",
                        "TF","GA","GM","GE","DE","GH","GI","GR","GL","GD","GP","GU","GT","GN",
                        "GW","GY","HT","HM","HN","HU","IS","IN","ID","IR","IQ","IE","IL","IT",
                        "JM","JP","JO","KZ","KE","KI","KP","KR","KW","KG","LA","LV","LB","LS",
                        "LR","LY","LI","LT","LU","MO","MK","MG","MW","MY","MV","ML","MT","MH",
                        "MQ","MR","MU","YT","MX","FM","MD","MC","MN","MS","MA","MZ","MM","NA",
                        "NR","NP","NL","AN","NC","NZ","NI","NE","NG","NU","NF","MP","NO","OM",
                        "PK","PW","PA","PG","PY","PE","PH","PN","PL","PT","PR","QA","RE","RO",
                        "RU","RW","KN","LC","VC","WS","SM","ST","SA","CH","SN","SC","SL","SG",
                        "SK","SI","SB","SO","ZA","GS","ES","LK","SH","PM","SD","SR","SJ","SZ",
                        "SE","SY","TW","TJ","TZ","TH","TG","TK","TO","TT","TN","TR","TM","TC",
                        "TV","UG","UA","AE","GB","UY","US","UM","UZ","VU","VA","VE","VN","VG",
                        "VI","WF","EH","YE","ZR","ZM","ZW");
                $cntrs = array();
                foreach($cntcodes as $cntcode)
                {
                        $cntrs[$cntcode] = $lng->txt("meta_c_".$cntcode);
                }
                asort($cntrs);
                return $cntrs;
        }

Here is the caller graph for this function:

ilPurchaseBMFGUI::__getCountryCode ( value = ""  ) 

Definition at line 1203 of file class.ilPurchaseBMFGUI.php.

References __getCountries().

Referenced by ilPurchaseBMFGUI().

        {
                $countries = $this->__getCountries();
                foreach($countries as $code => $text)
                {
                        if ($text == $value)
                        {
                                return $code;
                        }
                }
                return;
        }

Here is the call graph for this function:

Here is the caller graph for this function:

ilPurchaseBMFGUI::__getCountryName ( value = ""  ) 

Definition at line 1216 of file class.ilPurchaseBMFGUI.php.

References __getCountries().

Referenced by __sendBill().

        {
                $countries = $this->__getCountries();
                return $countries[$value];
        }

Here is the call graph for this function:

Here is the caller graph for this function:

& ilPurchaseBMFGUI::__initTableGUI (  ) 

Definition at line 1307 of file class.ilPurchaseBMFGUI.php.

Referenced by __showItemsTable().

        {
                include_once "./classes/class.ilTableGUI.php";

                return new ilTableGUI(0,false);
        }

Here is the caller graph for this function:

ilPurchaseBMFGUI::__loadTemplate (  ) 

Definition at line 1105 of file class.ilPurchaseBMFGUI.php.

References __buildStatusline(), and __buildStylesheet().

Referenced by ilPurchaseBMFGUI().

        {
                $this->tpl->addBlockFile("CONTENT", "content", "tpl.payb_content.html");

                $this->__buildStylesheet();
                $this->__buildStatusline();
        }

Here is the call graph for this function:

Here is the caller graph for this function:

ilPurchaseBMFGUI::__sendBill ( customer,
paymentType,
bookingList,
result 
)

Definition at line 947 of file class.ilPurchaseBMFGUI.php.

References $result, $tpl, __getCountryName(), ilUtil::html2pdf(), and ilUtil::makeDir().

Referenced by sendCreditCard(), and sendDebitEntry().

        {
                include_once './classes/class.ilTemplate.php';
                include_once './classes/class.ilUtil.php';
                include_once './payment/classes/class.ilGeneralSettings.php';
                include_once './payment/classes/class.ilPaymentShoppingCart.php';
                include_once './classes/class.ilMimeMail.php';
                
                $sc_obj =& new ilPaymentShoppingCart($this->user_obj);
                $genSet = new ilGeneralSettings();

                $tpl = new ilTemplate("./payment/templates/default/tpl.pay_bmf_bill.html", true, true, true);
  
                $tpl->setVariable("VENDOR_ADDRESS", nl2br(utf8_decode($genSet->get("address"))));
                $tpl->setVariable("VENDOR_ADD_INFO", nl2br(utf8_decode($genSet->get("add_info"))));
                $tpl->setVariable("VENDOR_BANK_DATA", nl2br(utf8_decode($genSet->get("bank_data"))));
                $tpl->setVariable("TXT_BANK_DATA", utf8_decode($this->lng->txt("pay_bank_data")));

                $tpl->setVariable("CUSTOMER_FIRSTNAME", $customer->vorname);
                $tpl->setVariable("CUSTOMER_LASTNAME", $customer->nachname);
                if ($customer->rechnungsAdresse->strasse != "" &&
                        $customer->rechnungsAdresse->hausNr != "")
                {
                        $tpl->setVariable("CUSTOMER_STREET_POBOX", $customer->rechnungsAdresse->strasse . " ". $customer->rechnungsAdresse->hausNr);
                }
                else
                {
                        $tpl->setVariable("CUSTOMER_STREET_POBOX", $customer->rechnungsAdresse->postfach);
                }
                $tpl->setVariable("CUSTOMER_ZIPCODE", $customer->rechnungsAdresse->PLZ);
                $tpl->setVariable("CUSTOMER_CITY", $customer->rechnungsAdresse->ort);
                $tpl->setVariable("CUSTOMER_COUNTRY", $this->__getCountryName($customer->rechnungsAdresse->land));

                $tpl->setVariable("BILL_NO", $result->buchungsListe->kassenzeichen);
                $tpl->setVariable("DATE", date("d.m.Y"));

                $tpl->setVariable("TXT_BILL", utf8_decode($this->lng->txt("pays_bill")));
                $tpl->setVariable("TXT_BILL_NO", utf8_decode($this->lng->txt("pay_bill_no")));
                $tpl->setVariable("TXT_DATE", utf8_decode($this->lng->txt("date")));

                $tpl->setVariable("TXT_ARTICLE", utf8_decode($this->lng->txt("pay_article")));
                $tpl->setVariable("TXT_PRICE", utf8_decode($this->lng->txt("price_a")));

                $bookEntries = $sc_obj->getShoppingCart();
                for ($i = 0; $i < count($bookEntries); $i++)
                {
                        $tpl->setCurrentBlock("loop");
                        $tpl->setVariable("LOOP_OBJ_TYPE", utf8_decode($this->lng->txt($bookEntries[$i]["typ"])));
                        $tpl->setVariable("LOOP_TITLE", $bookEntries[$i]["buchungstext"]);
                        $tpl->setVariable("LOOP_TXT_ENTITLED_RETRIEVE", utf8_decode($this->lng->txt("pay_entitled_retrieve")));
                        $tpl->setVariable("LOOP_DURATION", $bookEntries[$i]["dauer"] . " " . utf8_decode($this->lng->txt("paya_months")));
                        $tpl->setVariable("LOOP_PRICE", number_format($bookEntries[$i]["betrag"], 2, ",", ".") . " " . $genSet->get("currency_unit"));
                        $tpl->parseCurrentBlock("loop");
                }

                $tpl->setVariable("TXT_TOTAL_AMOUNT", utf8_decode($this->lng->txt("pay_bmf_total_amount")));
                $tpl->setVariable("TOTAL_AMOUNT", number_format($bookingList->betrag, 2, ",", ".") . " " . $genSet->get("currency_unit"));
                if (($vat = $sc_obj->getVat($bookingList->betrag)) > 0)
                {
                        $tpl->setVariable("VAT", number_format($vat, 2, ",", ".") . " " . $genSet->get("currency_unit"));
                        $tpl->setVariable("TXT_VAT", $genSet->get("vat_rate") . "% " . utf8_decode($this->lng->txt("pay_bmf_vat_included")));
                }

                if ($paymentType == "debit_entry")
                {
                        $tpl->setVariable("TXT_PAYMENT_TYPE", utf8_decode($this->lng->txt("pay_payed_debit_entry")));
                }
                else
                {
                        $tpl->setVariable("TXT_PAYMENT_TYPE", utf8_decode($this->lng->txt("pay_payed_credit_card")));
                }

                if (!@file_exists($genSet->get("pdf_path")))
                {
                        ilUtil::makeDir($genSet->get("pdf_path"));
                }

                if (@file_exists($genSet->get("pdf_path")))
                {
                        ilUtil::html2pdf($tpl->get(), $genSet->get("pdf_path") . "/" . $result->buchungsListe->kassenzeichen . ".pdf");
                }

                if (@file_exists($genSet->get("pdf_path") . "/" . $result->buchungsListe->kassenzeichen . ".pdf") &&
                        $customer->EMailAdresse != "" &&
                        $this->ilias->getSetting("admin_email") != "")
                {
                        $m= new ilMimeMail; // create the mail
                        $m->From( $this->ilias->getSetting("admin_email") );
                        $m->To( $customer->EMailAdresse );
                        $m->Subject( $this->lng->txt("pay_message_subject") );  
                        $message = $this->lng->txt("pay_message_hello") . " " . utf8_encode($customer->vorname) . " " . utf8_encode($customer->nachname) . ",\n\n";
                        $message .= $this->lng->txt("pay_message_thanks") . "\n\n";
                        $message .= $this->lng->txt("pay_message_attachment") . "\n\n";
                        $message .= $this->lng->txt("pay_message_regards") . "\n\n";
                        $message .= strip_tags($genSet->get("address"));
                        $m->Body( $message );   // set the body
                        $m->Attach( $genSet->get("pdf_path") . "/" . $result->buchungsListe->kassenzeichen . ".pdf", "application/pdf" ) ;      // attach a file of type image/gif
                        $m->Send();     // send the mail
                }

                @unlink($genSet->get("pdf_path") . "/" . $result->buchungsListe->kassenzeichen . ".html");
                @unlink($genSet->get("pdf_path") . "/" . $result->buchungsListe->kassenzeichen . ".pdf");

        }

Here is the call graph for this function:

Here is the caller graph for this function:

ilPurchaseBMFGUI::__showCountries ( &$  tpl,
value = "" 
)

shows select box für countries

Definition at line 1151 of file class.ilPurchaseBMFGUI.php.

References $tpl, and __getCountries().

Referenced by showPersonalData().

        {
                $countries = $this->__getCountries();
                foreach($countries as $code => $text)
                {
                        $tpl->setCurrentBlock("loop_countries");
                        $tpl->setVariable("LOOP_COUNTRIES", $code);
                        $tpl->setVariable("LOOP_COUNTRIES_TXT", $text);
                        if ($value != "" &&
                                $value == $code)
                        {
                                $tpl->setVariable("LOOP_COUNTRIES_SELECTED", " selected");
                        }
                        $tpl->parseCurrentBlock("loop_countries");
                }
                $tpl->setVariable("TXT_PLEASE_SELECT", $this->lng->txt("pay_bmf_please_select"));
                return;
        }

Here is the call graph for this function:

Here is the caller graph for this function:

ilPurchaseBMFGUI::__showItemsTable ( a_result_set  ) 

Definition at line 1314 of file class.ilPurchaseBMFGUI.php.

References $_GET, $tbl, $tpl, and __initTableGUI().

Referenced by __showShoppingCart().

        {
                include_once './payment/classes/class.ilGeneralSettings.php';
                
                $genSet = new ilGeneralSettings();

                $tbl =& $this->__initTableGUI();
                $tpl =& $tbl->getTemplateObject();

                // SET FORMAACTION
                $tpl->setCurrentBlock("tbl_form_header");

                $tpl->setVariable("FORMACTION",$this->ctrl->getFormAction($this));
                $tpl->parseCurrentBlock();

                $tbl->setTitle($this->lng->txt("paya_shopping_cart"),"icon_pays_b.gif",$this->lng->txt("paya_shopping_cart"));
                $tbl->setHeaderNames(array($this->lng->txt("title"),
                                                                   $this->lng->txt("duration"),
                                                                   $this->lng->txt("price_a")));

                $tbl->setHeaderVars(array("title",
                                                                  "duration",
                                                                  "price"),
                                                        array("cmd" => "",
                                                                  "cmdClass" => "ilpurchasebmfgui",
                                                                  "cmdNode" => $_GET["cmdNode"]));

                $tbl->disable("footer");
                $tbl->disable("sort");
                $tbl->disable("linkbar");

                $offset = $_GET["offset"];
                $order = $_GET["sort_by"];
                $direction = $_GET["sort_order"] ? $_GET['sort_order'] : 'desc';

                $tbl->setOrderColumn($order,'title');
                $tbl->setOrderDirection($direction);
                $tbl->setOffset($offset);
                $tbl->setLimit($_GET["limit"]);
                $tbl->setMaxCount(count($a_result_set));
#               $tbl->setFooter("tblfooter",$this->lng->txt("previous"),$this->lng->txt("next"));
                $tbl->setData($a_result_set);

                $sc_obj =& new ilPaymentShoppingCart($this->user_obj);

                $totalAmount =  $sc_obj->getTotalAmount();
                $vat = $sc_obj->getVat($totalAmount);

                $tpl->setCurrentBlock("tbl_footer_linkbar");
                $amount = "<b>" . $this->lng->txt("pay_bmf_total_amount") . ": " . number_format($totalAmount, 2, ',', '.') . " " . $genSet->get("currency_unit") . "</b>";
                if ($vat > 0)
                {
                        $amount .= "<br>\n" . $genSet->get("vat_rate") . "% " . $this->lng->txt("pay_bmf_vat_included") . ": " . number_format($vat, 2, ',', '.') . " " . $genSet->get("currency_unit");
                }
                $tpl->setVariable("LINKBAR", $amount);
                $tpl->parseCurrentBlock("tbl_footer_linkbar");
                $tpl->setCurrentBlock('tbl_footer');
                $tpl->setVariable('COLUMN_COUNT',3);
                $tpl->parseCurrentBlock();
                $tbl->render();

                $this->tpl->setVariable("ITEMS_TABLE",$tbl->tpl->get());

                return true;
        }

Here is the call graph for this function:

Here is the caller graph for this function:

ilPurchaseBMFGUI::__showShoppingCart (  ) 

Definition at line 1274 of file class.ilPurchaseBMFGUI.php.

References $counter, __showItemsTable(), ilPaymentPrices::_getPrice(), ilPaymentPrices::_getPriceString(), ilObjectFactory::getInstanceByRefId(), and sendInfo().

Referenced by showCreditCard(), and showDebitEntry().

        {

                $this->psc_obj = new ilPaymentShoppingCart($this->user_obj);

                if(!count($items = $this->psc_obj->getEntries()))
                {
                        sendInfo($this->lng->txt('pay_shopping_cart_empty'));
                }

                $counter = 0;
                foreach($items as $item)
                {
                        $tmp_pobject =& new ilPaymentObject($this->user_obj,$item['pobject_id']);

                        $tmp_obj =& ilObjectFactory::getInstanceByRefId($tmp_pobject->getRefId());

                        $price_arr = ilPaymentPrices::_getPrice($item['price_id']);

                        $f_result[$counter][] = $tmp_obj->getTitle();
                        $f_result[$counter][] = $price_arr['duration'] . " " . $this->lng->txt("paya_months");

                        $f_result[$counter][] = ilPaymentPrices::_getPriceString($item['price_id']);;

                        unset($tmp_obj);
                        unset($tmp_pobject);

                        ++$counter;
                }

                return $this->__showItemsTable($f_result);
        }

Here is the call graph for this function:

Here is the caller graph for this function:

ilPurchaseBMFGUI::cancel (  ) 

Definition at line 95 of file class.ilPurchaseBMFGUI.php.

References ilUtil::redirect().

        {
                ilUtil::redirect("./payment.php");
        }

Here is the call graph for this function:

& ilPurchaseBMFGUI::executeCommand (  ) 

execute command

Definition at line 928 of file class.ilPurchaseBMFGUI.php.

References $cmd, and $tree.

        {
                global $tree;

                $cmd = $this->ctrl->getCmd();
                switch ($this->ctrl->getNextClass($this))
                {

                        default:
                                if(!$cmd = $this->ctrl->getCmd())
                                {
                                        $cmd = 'showPersonalData';
                                }
                                $this->$cmd();
                                break;
                }
        }

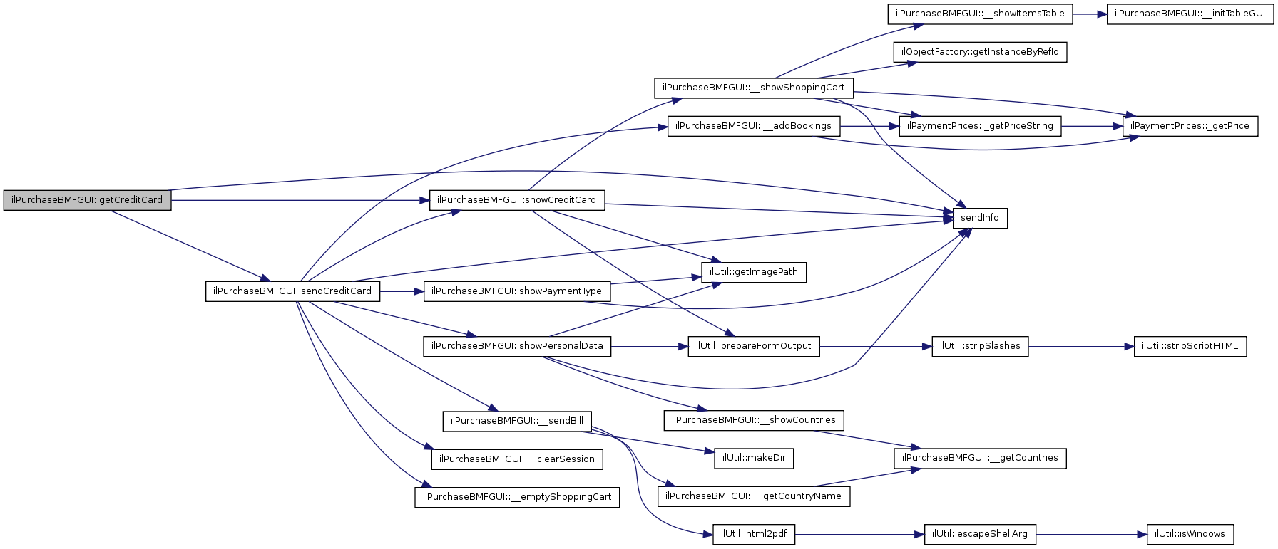
ilPurchaseBMFGUI::getCreditCard (  ) 

Definition at line 761 of file class.ilPurchaseBMFGUI.php.

References $_POST, $_SESSION, sendCreditCard(), sendInfo(), and showCreditCard().

        {
                if ($_POST["card_holder"] == "" ||
                        $_POST["card_number"]["block_1"] == "" ||
                        $_POST["card_number"]["block_2"] == "" ||
                        $_POST["card_number"]["block_3"] == "" ||
                        $_POST["card_number"]["block_4"] == "" ||
                        $_POST["validity"]["month"] == "" ||
                        $_POST["validity"]["year"] == "" ||
                        $_POST["validity"]["year"]."-".$_POST["validity"]["month"] < date("Y-m"))
                {
                        $this->error = $this->lng->txt('pay_bmf_credit_card_not_valid');
                        sendInfo($this->error);
                        $this->showCreditCard();
                        return;
                }
                if ($_POST["terms_conditions"] != 1)
                {
                        $this->error = $this->lng->txt('pay_bmf_check_terms_conditions');
                        sendInfo($this->error);
                        $this->showCreditCard();
                        return;
                }
                if ($_POST["password"] == "" ||
                        md5($_POST["password"]) != $this->user_obj->getPasswd())
                {
                        $this->error = $this->lng->txt('pay_bmf_password_not_valid');
                        sendInfo($this->error);
                        $this->showCreditCard();
                        return;
                }

                $_SESSION["bmf"]["credit_card"]["gueltigkeit"]["monat"] = $_POST["validity"]["month"];
                $_SESSION["bmf"]["credit_card"]["gueltigkeit"]["jahr"] = $_POST["validity"]["year"];
                $_SESSION["bmf"]["credit_card"]["karteninhaber"] = $_POST["card_holder"];
                $_SESSION["bmf"]["credit_card"]["kreditkartenNr"]["block_1"] = $_POST["card_number"]["block_1"];
                $_SESSION["bmf"]["credit_card"]["kreditkartenNr"]["block_2"] = $_POST["card_number"]["block_2"];
                $_SESSION["bmf"]["credit_card"]["kreditkartenNr"]["block_3"] = $_POST["card_number"]["block_3"];
                $_SESSION["bmf"]["credit_card"]["kreditkartenNr"]["block_4"] = $_POST["card_number"]["block_4"];
                $_SESSION["bmf"]["credit_card"]["kartenpruefnummer"] = $_POST["check_number"];

                $this->error = "";
                $this->sendCreditCard();
        }

Here is the call graph for this function:

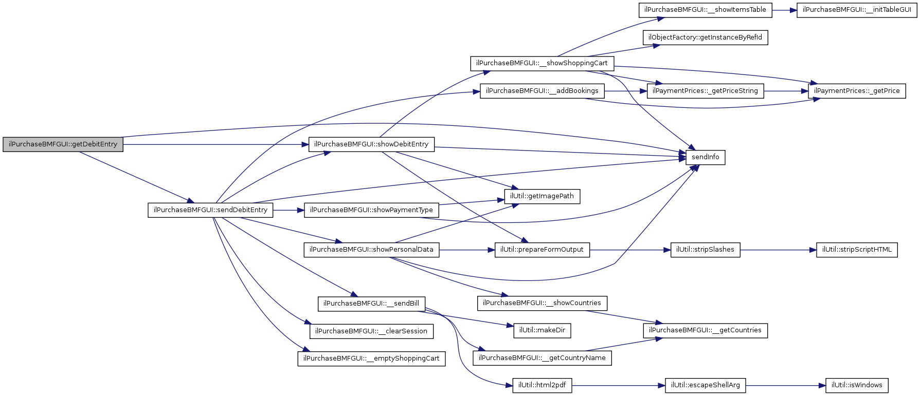
ilPurchaseBMFGUI::getDebitEntry (  ) 

Definition at line 414 of file class.ilPurchaseBMFGUI.php.

References $_POST, $_SESSION, sendDebitEntry(), sendInfo(), and showDebitEntry().

        {
                if ($_POST["account_holder"] == "" ||
                        $_POST["bank_code"] == "" ||
                        $_POST["account_number"] == "")
                {
                        $this->error = $this->lng->txt('pay_bmf_debit_entry_not_valid');
                        sendInfo($this->error);
                        $this->showDebitEntry();
                        return;
                }
                if ($_POST["terms_conditions"] != 1)
                {
                        $this->error = $this->lng->txt('pay_bmf_check_terms_conditions');
                        sendInfo($this->error);
                        $this->showDebitEntry();
                        return;
                }
                if ($_POST["password"] == "" ||
                        md5($_POST["password"]) != $this->user_obj->getPasswd())
                {
                        $this->error = $this->lng->txt('pay_bmf_password_not_valid');
                        sendInfo($this->error);
                        $this->showDebitEntry();
                        return;
                }

                $_SESSION["bmf"]["debit_entry"]["BLZ"] = $_POST["bank_code"];
                $_SESSION["bmf"]["debit_entry"]["kontoinhaber"] = $_POST["account_holder"];
                $_SESSION["bmf"]["debit_entry"]["kontoNr"] = $_POST["account_number"];

                $this->error = "";
                $this->sendDebitEntry();
        }

Here is the call graph for this function:

ilPurchaseBMFGUI::getPaymentType (  ) 

Definition at line 303 of file class.ilPurchaseBMFGUI.php.

References $_POST, $_SESSION, sendInfo(), showCreditCard(), showDebitEntry(), and showPaymentType().

        {
                if (($_POST["payment_type"] != "credit_card" && $_POST["payment_type"] != "debit_entry") ||
                        ($_SESSION["bmf"]["personal_data"]["land"] != "DE" && $_POST["payment_type"] == "debit_entry"))
                {
                        $this->error = $this->lng->txt('pay_bmf_payment_type_not_valid');
                        sendInfo($this->error);
                        $this->showPaymentType();
                        return;
                }

                $_SESSION["bmf"]["payment_type"] = $_POST["payment_type"];

                $this->error = "";
                if ($_SESSION["bmf"]["payment_type"] == "credit_card")
                {
                        $this->showCreditCard();
                }
                else
                {
                        $this->showDebitEntry();
                }
        }

Here is the call graph for this function:

ilPurchaseBMFGUI::getPersonalData (  ) 

Definition at line 185 of file class.ilPurchaseBMFGUI.php.

References $_POST, $_SESSION, sendInfo(), showPaymentType(), and showPersonalData().

        {
/*              if ($_POST"firstname"] == "" ||
                        $_POST["lastname"] == "" ||*/
                if ($_SESSION["bmf"]["personal_data"]["vorname"] == "" ||
                        $_SESSION["bmf"]["personal_data"]["nachname"] == "" ||
                        $_POST["zipcode"] == "" ||
                        $_POST["city"] == "" ||
                        $_POST["country"] == "" ||
/*                      $_POST["email"] == "")*/
                        $_SESSION["bmf"]["personal_data"]["EMailAdresse"] == "")
                {
                        $this->error = $this->lng->txt('pay_bmf_personal_data_not_valid');
                        sendInfo($this->error);
                        $this->showPersonalData();
                        return;
                }
                if (($_POST["street"] == "" && $_POST["house_number"] == "" && $_POST["po_box"] == "") ||
                        (($_POST["street"] != "" || $_POST["house_number"] != "") && $_POST["po_box"] != "") ||
                        ($_POST["street"] != "" && $_POST["house_number"] == "") ||
                        ($_POST["street"] == "" && $_POST["house_number"] != ""))
                {
                        $this->error = $this->lng->txt('pay_bmf_street_or_pobox');
                        sendInfo($this->error);
                        $this->showPersonalData();
                        return;
                }

/*              $_SESSION["bmf"]["personal_data"]["vorname"] = $_POST["firstname"];
                $_SESSION["bmf"]["personal_data"]["nachname"] = $_POST["lastname"];*/
                $_SESSION["bmf"]["personal_data"]["vorname"] = $this->user_obj->getFirstname();
                $_SESSION["bmf"]["personal_data"]["nachname"] = $this->user_obj->getLastname();
                $_SESSION["bmf"]["personal_data"]["strasse"] = $_POST["street"];
                $_SESSION["bmf"]["personal_data"]["hausNr"] = $_POST["house_number"];
                $_SESSION["bmf"]["personal_data"]["postfach"] = $_POST["po_box"];
                $_SESSION["bmf"]["personal_data"]["PLZ"] = $_POST["zipcode"];
                $_SESSION["bmf"]["personal_data"]["ort"] = $_POST["city"];
                $_SESSION["bmf"]["personal_data"]["land"] = $_POST["country"];
/*              $_SESSION["bmf"]["personal_data"]["EMailAdresse"] = $_POST["email"];*/
                $_SESSION["bmf"]["personal_data"]["EmailAdresse"] = $this->user_obj->getEmail();
                $_SESSION["bmf"]["personal_data"]["sprache"] = $this->user_obj->getLanguage();

                if ($_SESSION["bmf"]["personal_data"]["land"] != "DE")
                {
                        if ($_SESSION["bmf"]["payment_type"] == "debit_entry")
                        {
                                $_SESSION["bmf"]["payment_type"] = "";
                        }
                }

                $this->error = "";
                $this->showPaymentType();
        }

Here is the call graph for this function:

ilPurchaseBMFGUI::ilPurchaseBMFGUI ( &$  user_obj  ) 

Definition at line 48 of file class.ilPurchaseBMFGUI.php.

References $_SESSION, $ilCtrl, $ilDB, $ilias, $lng, $rbacsystem, $tpl, $user_obj, __getCountryCode(), and __loadTemplate().

        {
                global $ilias,$ilDB,$lng,$tpl,$rbacsystem;
                $this->ilias =& $ilias;
                $this->db =& $ilDB;
                $this->lng =& $lng;
                $this->tpl =& $tpl;

                global $ilCtrl;

                $this->ctrl =& $ilCtrl;
                $this->tpl =& $tpl;

                // Get user object
                $this->user_obj =& $user_obj;

                if (!is_array($_SESSION["bmf"]["personal_data"]))
                {
                        $_SESSION["bmf"]["personal_data"]["vorname"] = $this->user_obj->getFirstname();
                        $_SESSION["bmf"]["personal_data"]["nachname"] = $this->user_obj->getLastname();
                        if (strpos("_" . $this->user_obj->getStreet(), " ") > 0)
                        {
                                $houseNo = substr($this->user_obj->getStreet(), strrpos($this->user_obj->getStreet(), " ")+1);
                                $street = substr($this->user_obj->getStreet(), 0, strlen($this->user_obj->getStreet())-(strlen($houseNo)+1));
                                $_SESSION["bmf"]["personal_data"]["strasse"] = $street;
                                $_SESSION["bmf"]["personal_data"]["hausNr"] = $houseNo;
                        }
                        else
                        {
                                $_SESSION["bmf"]["personal_data"]["strasse"] = $this->user_obj->getStreet();
                                $_SESSION["bmf"]["personal_data"]["hausNr"] = "";
                        }
                        $_SESSION["bmf"]["personal_data"]["postfach"] = "";
                        $_SESSION["bmf"]["personal_data"]["PLZ"] = $this->user_obj->getZipcode();
                        $_SESSION["bmf"]["personal_data"]["ort"] = $this->user_obj->getCity();
                        $_SESSION["bmf"]["personal_data"]["land"] = $this->__getCountryCode($this->user_obj->getCountry());
                        $_SESSION["bmf"]["personal_data"]["EMailAdresse"] = $this->user_obj->getEmail();
                        $_SESSION["bmf"]["personal_data"]["sprache"] = $this->user_obj->getLanguage();
                }

                $this->__loadTemplate();

                $this->error = "";

                $this->lng->loadLanguageModule("payment");
        }

Here is the call graph for this function:

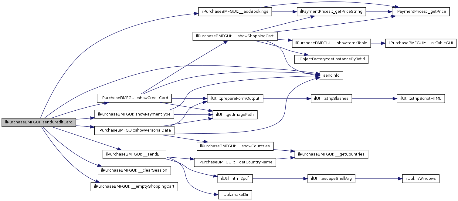
ilPurchaseBMFGUI::sendCreditCard (  ) 

Definition at line 806 of file class.ilPurchaseBMFGUI.php.

References $_SESSION, $error, $result, __addBookings(), __clearSession(), __emptyShoppingCart(), __sendBill(), sendInfo(), showCreditCard(), showPaymentType(), and showPersonalData().

Referenced by getCreditCard().

        {

                $this->psc_obj = new ilPaymentShoppingCart($this->user_obj);

                if(!count($items = $this->psc_obj->getEntries()))
                {

                        $this->tpl->setVariable("HEADER",$this->lng->txt('pay_bmf_your_order'));
                        sendInfo($this->lng->txt('pay_shopping_cart_empty'));

                }
                else
                {

                $payment = new KreditkartenzahlungWS();

                $customer = new Kunde($this->user_obj->getId());

                $creditCard = new Kreditkarte();

                $sc_obj =& new ilPaymentShoppingCart($this->user_obj);

                $tmp_bookEntries = $sc_obj->getShoppingCart();
                if (!is_array($tmp_bookEntries))
                {
                        sendInfo($this->lng->txt('pay_shopping_cart_empty'));
                }
                else
                {
                        $totalAmount = 0;
                        for ($i = 0; $i < count($tmp_bookEntries); $i++)
                        {
                                $bookEntries[] = new Buchung($tmp_bookEntries[$i]);
                                $totalAmount += $tmp_bookEntries[$i]["betrag"];
                        }

                        $values = array("betrag" => $totalAmount, "buchungen" => $bookEntries);
                        $bookingList = new BuchungsListe($this->user_obj->getId(), $values);
                }

#               vd($customer);
#               vd($creditCard);
#               vd($bookingList);

                $resultObj = $payment->zahlenUndAnlegenKunde($customer, $creditCard, $bookingList);
                $result = $resultObj->ergebnis;

#               vd($result);

                if (is_object($result))
                {
                        if ($result->code < 0)
                        {
                                $this->tpl->setVariable("HEADER",$this->lng->txt('error'));
                                $error = $this->lng->txt('pay_bmf_server_error_code') . " " . $result->code . ": " . $result->kurzText . "<br>\n" . $result->langText;
                                if ($result->code == -103 ||
                                        $result->code == -104 ||
                                        $result->code == -107 ||
                                        ($result->code <= -202 && $result->code >= -208) ||
                                        $result->code == -213)
                                {
                                        sendInfo($error);
                                        $this->showPersonalData();
                                }
                                else if ($result->code == -507 ||
                                        $result->code == -510 ||
                                        $result->code == -511)
                                {
                                        sendInfo($error);
                                        $this->showPaymentType();
                                }
                                else if ($result->code == -701 ||
                                        $result->code == -1701 ||
                                        $result->code == -1706 ||
                                        $result->code == -1707 ||
                                        $result->code == -1710 ||
                                        $result->code == -1711)
                                {
                                        sendInfo($error);
                                        $this->showCreditCard();
                                }
                                else
                                {
                                        $error .= "<br>\n" . $this->lng->txt('pay_bmf_server_error_sysadmin');
                                        sendInfo($error);
                                        $this->showPersonalData();
                                }

                        }
                        else
                        {
                                // everything ok => send confirmation, fill statistik, delete session, delete shopping cart.
                                $this->__sendBill($customer, $_SESSION["bmf"]["payment_type"], $bookingList, $resultObj);

                                $this->__addBookings($resultObj,$bookingList->getTransaction());
                                $this->__emptyShoppingCart();
                                $this->__clearSession();

                                $this->tpl->setVariable("HEADER",$this->lng->txt('pay_bmf_your_order'));
                                $this->tpl->setVariable("DESCRIPTION",$this->lng->txt('pay_bmf_thanks'));

                                $this->tpl->addBlockFile('ADM_CONTENT','adm_content','tpl.pay_bmf_credit_card.html','payment');
                                $this->tpl->setCurrentBlock("buyed_objects");
                                $this->tpl->setVariable("LINK_GOTO_BUYED_OBJECTS", ILIAS_HTTP_PATH . "/payment/payment.php?cmdClass=ilpaymentbuyedobjectsgui&cmdNode=2");
                                $this->tpl->setVariable("TXT_GOTO_BUYED_OBJECTS", $this->lng->txt('pay_goto_buyed_objects'));
                                $this->tpl->parseCurrentBlock("buyed_objects");
                        }
                }
                else
                {
                        $this->tpl->setVariable("HEADER",$this->lng->txt('error'));
                        sendInfo($this->lng->txt('pay_bmf_server_error_communication'));
                }

                }

        }

Here is the call graph for this function:

Here is the caller graph for this function:

ilPurchaseBMFGUI::sendDebitEntry (  ) 

Definition at line 449 of file class.ilPurchaseBMFGUI.php.

References $_SESSION, $error, $result, __addBookings(), __clearSession(), __emptyShoppingCart(), __sendBill(), sendInfo(), showDebitEntry(), showPaymentType(), and showPersonalData().

Referenced by getDebitEntry().

        {

                $this->psc_obj = new ilPaymentShoppingCart($this->user_obj);

                if(!count($items = $this->psc_obj->getEntries()))
                {

                        $this->tpl->setVariable("HEADER",$this->lng->txt('pay_bmf_your_order'));
                        sendInfo($this->lng->txt('pay_shopping_cart_empty'));

                }
                else
                {

                $customer = new KundenstammdatenPflegeWS();

                $newCustomer = new Kunde($this->user_obj->getId());
                
                $resultCustomerObj = $customer->anlegenKunde($newCustomer);
                $resultCustomer = $resultCustomerObj->ergebnis;

                if (is_object($resultCustomer))
                {
                        if ($resultCustomer->code < 0)
                        {
                                $error = $this->lng->txt('pay_bmf_server_error_code') . " " . $result->code . ": " . $result->kurzText . "<br>\n" . $result->langText;
                                if ($resultCustomer->code == -103 ||
                                        $resultCustomer->code == -104 ||
                                        $resultCustomer->code == -107 ||
                                        ($resultCustomer->code <= -202 && $resultCustomer->code >= -208) ||
                                        $resultCustomer->code == -213)
                                {
                                        sendInfo($error);
                                        $this->showPersonalData();
                                }
                                else
                                {
                                        $error .= "<br>\n" . $this->lng->txt('pay_bmf_server_error_sysadmin');
                                        sendInfo($error);
                                        $this->showPersonalData();
                                }
                        }
                        else
                        {
                                $payment = new LastschriftWS();
                
                                $debitEntry = new Lastschrift();
                
                                $address = new LieferAdresse();
                
                                $bank = new Bankverbindung();
                
                                $sc_obj =& new ilPaymentShoppingCart($this->user_obj);

                                $tmp_bookEntries = $sc_obj->getShoppingCart();
                                if (!is_array($tmp_bookEntries))
                                {
                                        sendInfo($this->lng->txt('pay_shopping_cart_empty'));
                                }
                                else
                                {
                                        $totalAmount = 0;
                                        for ($i = 0; $i < count($tmp_bookEntries); $i++)
                                        {
                                                $bookEntries[] = new Buchung($tmp_bookEntries[$i]);
                                                $totalAmount += $tmp_bookEntries[$i]["betrag"];
                                        }
                
                                        $values = array("betrag" => $totalAmount, "buchungen" => $bookEntries);
                                        $bookingList = new BuchungsListe($this->user_obj->getId(), $values);
                                }
                
                #               vd($address);
                #               vd($debitEntry);
                #               vd($bank);
                #               vd($bookingList);
                
                                $resultObj = $payment->abbuchenOhneEinzugsermaechtigung($resultCustomerObj->kunde->EShopKundenNr, $address, $bank, $bookingList);
                                $result = $resultObj->ergebnis;
                
                                if (is_object($result))
                                {
                                        if ($result->code < 0)
                                        {
                                                $this->tpl->setVariable("HEADER",$this->lng->txt('error'));
                                                $error = $this->lng->txt('pay_bmf_server_error_code') . " " . $result->code . ": " . $result->kurzText . "<br>\n" . $result->langText;
                                                if ($result->code == -103 ||
                                                        $result->code == -104 ||
                                                        $result->code == -107 ||
                                                        ($result->code <= -202 && $result->code >= -208) ||
                                                        $result->code == -213)
                                                {
                                                        sendInfo($error);
                                                        $this->showPersonalData();
                                                }
                                                else if ($result->code == -507 ||
                                                        $result->code == -510 ||
                                                        $result->code == -511)
                                                {
                                                        sendInfo($error);
                                                        $this->showPaymentType();
                                                }
                                                else if ($result->code == -402 ||
                                                        $result->code == -402 ||
                                                        $result->code == -403 ||
                                                        $result->code == -406 ||
                                                        $result->code == -410 ||
                                                        $result->code == -413 ||
                                                        $result->code == -701 ||
                                                        $result->code == -702 ||
                                                        $result->code == -703)
                                                {
                                                        sendInfo($error);
                                                        $this->showDebitEntry();
                                                }
                                                else
                                                {
                                                        $error .= "<br>\n" . $this->lng->txt('pay_bmf_server_error_sysadmin');
                                                        sendInfo($error);
                                                        $this->showPersonalData();
                                                }
                
                                        }
                                        else
                                        {
                                                $resultCustomerObj->kunde->vorname = utf8_decode($resultCustomerObj->kunde->vorname);
                                                $resultCustomerObj->kunde->nachname = utf8_decode($resultCustomerObj->kunde->nachname);
                                                $resultCustomerObj->kunde->rechnungsAdresse->strasse  = utf8_decode($resultCustomerObj->kunde->rechnungsAdresse->strasse);
                                                $resultCustomerObj->kunde->rechnungsAdresse->hausNr  = utf8_decode($resultCustomerObj->kunde->rechnungsAdresse->hausNr);
                                                $resultCustomerObj->kunde->rechnungsAdresse->postfach = utf8_decode($resultCustomerObj->kunde->rechnungsAdresse->postfach);
                                                $resultCustomerObj->kunde->rechnungsAdresse->PLZ = utf8_decode($resultCustomerObj->kunde->rechnungsAdresse->PLZ);
                                                $resultCustomerObj->kunde->rechnungsAdresse->ort = utf8_decode($resultCustomerObj->kunde->rechnungsAdresse->ort);
                                                $resultCustomerObj->kunde->rechnungsAdresse->land = utf8_decode($resultCustomerObj->kunde->rechnungsAdresse->land);

                                                // everything ok => send confirmation, fill statistik, delete session, delete shopping cart.
                                                $this->__sendBill($resultCustomerObj->kunde, $_SESSION["bmf"]["payment_type"], $bookingList, $resultObj);

                                                $this->__addBookings($resultObj,$bookingList->getTransaction());
                                                $this->__emptyShoppingCart();
                                                $this->__clearSession();
                
                                                $this->tpl->setVariable("HEADER",$this->lng->txt('pay_bmf_your_order'));
                                                $this->tpl->setVariable("DESCRIPTION",$this->lng->txt('pay_bmf_thanks'));

                                                $this->tpl->addBlockFile('ADM_CONTENT','adm_content','tpl.pay_bmf_debit_entry.html','payment');
                                                $this->tpl->setCurrentBlock("buyed_objects");
                                                $this->tpl->setVariable("LINK_GOTO_BUYED_OBJECTS", ILIAS_HTTP_PATH . "/payment/payment.php?cmdClass=ilpaymentbuyedobjectsgui&cmdNode=2");
                                                $this->tpl->setVariable("TXT_GOTO_BUYED_OBJECTS", $this->lng->txt('pay_goto_buyed_objects'));
                                                $this->tpl->parseCurrentBlock("buyed_objects");
                                        }
                                }
                                else
                                {
                                        $this->tpl->setVariable("HEADER",$this->lng->txt('error'));
                                        sendInfo($this->lng->txt('pay_bmf_server_error_communication'));
                                }
                        }
                }
                else
                {
                        $this->tpl->setVariable("HEADER",$this->lng->txt('error'));
                        sendInfo($this->lng->txt('pay_bmf_server_error_communication'));
                }

                }
        }

Here is the call graph for this function:

Here is the caller graph for this function:

ilPurchaseBMFGUI::showCreditCard (  ) 

Definition at line 617 of file class.ilPurchaseBMFGUI.php.

References $_POST, $_SESSION, __showShoppingCart(), ilUtil::getImagePath(), ilUtil::prepareFormOutput(), and sendInfo().

Referenced by getCreditCard(), getPaymentType(), and sendCreditCard().

        {
                // user_id $this->user_obj->getId()
                // all

/*              if ($_SESSION["bmf"]["credit_card"]["karteninhaber"] == "" &&
                        $this->error == "" &&
                        $_POST["card_holder"] == "")
                {
                        $_SESSION["bmf"]["credit_card"]["karteninhaber"] = $_SESSION["bmf"]["personal_data"]["vorname"] . " " . $_SESSION["bmf"]["personal_data"]["nachname"];
                }*/

                $this->psc_obj = new ilPaymentShoppingCart($this->user_obj);

                if(!count($items = $this->psc_obj->getEntries()))
                {

                        $this->tpl->setVariable("HEADER",$this->lng->txt('pay_bmf_your_order'));
                        sendInfo($this->lng->txt('pay_shopping_cart_empty'));

                }
                else
                {

                $this->tpl->addBlockfile('ADM_CONTENT','adm_content','tpl.pay_bmf_credit_card.html',true);

                $this->__showShoppingCart();

                $this->tpl->setVariable("CREDIT_CARD_FORMACTION",$this->ctrl->getFormAction($this));

                // set table header
                $this->tpl->setVariable("TYPE_IMG",ilUtil::getImagePath('icon_pays_b.gif'));
                $this->tpl->setVariable("ALT_IMG",$this->lng->txt('obj_usr'));
                $this->tpl->setVariable("HEADER",$this->lng->txt('pay_step3_credit_card'));
                $this->tpl->setVariable("TITLE",$this->lng->txt('pay_bmf_credit_card_data'));
                $this->tpl->setVariable("DESCRIPTION",$this->lng->txt('pay_bmf_description_credit_card'));

                // set plain text variables
                $this->tpl->setVariable("TXT_CARD_HOLDER",$this->lng->txt('pay_bmf_card_holder'));
                $this->tpl->setVariable("TXT_CHECK_NUMBER",$this->lng->txt('pay_bmf_check_number'));
                $this->tpl->setVariable("TXT_OPTIONAL",$this->lng->txt('pay_bmf_optional'));
                $this->tpl->setVariable("TXT_CARD_NUMBER",$this->lng->txt('pay_bmf_card_number'));
                $this->tpl->setVariable("TXT_VALIDITY",$this->lng->txt('pay_bmf_validity'));
                $this->tpl->setVariable("TXT_TERMS_CONDITIONS",$this->lng->txt('pay_bmf_terms_conditions'));
                $this->tpl->setVariable("TXT_TERMS_CONDITIONS_READ",$this->lng->txt('pay_bmf_terms_conditions_read'));
                $this->tpl->setVariable("TXT_TERMS_CONDITIONS_SHOW",$this->lng->txt('pay_bmf_terms_conditions_show'));
                $this->tpl->setVariable("LINK_TERMS_CONDITIONS","./show_terms_conditions.php");
                $this->tpl->setVariable("TXT_PASSWORD",$this->lng->txt('password'));
                $this->tpl->setVariable("TXT_CONFIRM_ORDER",$this->lng->txt('pay_confirm_order'));

                $this->tpl->setVariable("INPUT_VALUE",$this->lng->txt('pay_send_order'));
                $this->tpl->setVariable("CANCEL",$this->lng->txt('cancel'));

                // fill defaults

                $this->tpl->setVariable("CARD_HOLDER",
                                                                $this->error != "" && isset($_POST['card_holder'])
                                                                ? ilUtil::prepareFormOutput($_POST['card_holder'],true)
                                                                : ilUtil::prepareFormOutput($_SESSION['bmf']["credit_card"]['karteninhaber'],true));
                $this->tpl->setVariable("CARD_NUMBER_BLOCK_1",
                                                                $this->error != "" && isset($_POST['card_number']['block_1'])
                                                                ? ilUtil::prepareFormOutput($_POST['card_number']['block_1'],true)
                                                                : ilUtil::prepareFormOutput($_SESSION['bmf']["credit_card"]['kreditkartenNr']['block_1'],true));
                $this->tpl->setVariable("CARD_NUMBER_BLOCK_2",
                                                                $this->error != "" && isset($_POST['card_number']['block_2'])
                                                                ? ilUtil::prepareFormOutput($_POST['card_number']['block_2'],true)
                                                                : ilUtil::prepareFormOutput($_SESSION['bmf']["credit_card"]['kreditkartenNr']['block_2'],true));
                $this->tpl->setVariable("CARD_NUMBER_BLOCK_3",
                                                                $this->error != "" && isset($_POST['card_number']['block_3'])
                                                                ? ilUtil::prepareFormOutput($_POST['card_number']['block_3'],true)
                                                                : ilUtil::prepareFormOutput($_SESSION['bmf']["credit_card"]['kreditkartenNr']['block_3'],true));
                $this->tpl->setVariable("CARD_NUMBER_BLOCK_4",
                                                                $this->error != "" && isset($_POST['card_number']['block_4'])
                                                                ? ilUtil::prepareFormOutput($_POST['card_number']['block_4'],true)
                                                                : ilUtil::prepareFormOutput($_SESSION['bmf']["credit_card"]['kreditkartenNr']['block_4'],true));
                $this->tpl->setVariable("CHECK_NUMBER",
                                                                $this->error != "" && isset($_POST['check_number'])
                                                                ? ilUtil::prepareFormOutput($_POST['check_number'],true)
                                                                : ilUtil::prepareFormOutput($_SESSION['bmf']["credit_card"]['kartenpruefnummer'],true));
                for ($i = 1; $i <= 12; $i++)
                {
                        $this->tpl->setCurrentBlock("loop_validity_months");
                        $this->tpl->setVariable("LOOP_VALIDITY_MONTHS", $i < 10 ? "0" . $i : $i);
                        $this->tpl->setVariable("LOOP_VALIDITY_MONTHS_TXT", $i < 10 ? "0" . $i : $i);
                        if ($this->error != "" &&
                                isset($_POST['validity']['month']))
                        {
                                if ($_POST['validity']['month'] == $i)
                                {
                                        $this->tpl->setVariable("LOOP_VALIDITY_MONTHS_SELECTED", " selected");
                                }
                        }
                        else
                        {
                                if ($_SESSION["bmf"]["credit_card"]["gueltigkeit"]["monat"] == $i)
                                {
                                        $this->tpl->setVariable("LOOP_VALIDITY_MONTHS_SELECTED", " selected");
                                }
                        }
                        $this->tpl->parseCurrentBlock("loop_validity_months");
                }
                for ($i = date("Y"); $i <= (date("Y")+6); $i++)
                {
                        $this->tpl->setCurrentBlock("loop_validity_years");
                        $this->tpl->setVariable("LOOP_VALIDITY_YEARS", $i);
                        $this->tpl->setVariable("LOOP_VALIDITY_YEARS_TXT", $i);
                        if ($this->error != "" &&
                                isset($_POST['validity']['year']))
                        {
                                if ($_POST['validity']['year'] == $i)
                                {
                                        $this->tpl->setVariable("LOOP_VALIDITY_YEARS_SELECTED", " selected");
                                }
                        }
                        else
                        {
                                if ($_SESSION["bmf"]["credit_card"]["gueltigkeit"]["jahr"] == $i)
                                {
                                        $this->tpl->setVariable("LOOP_VALIDITY_YEARS_SELECTED", " selected");
                                }
                        }
                        $this->tpl->parseCurrentBlock("loop_validity_years");
                }
/*              if ($this->error != "" &&
                        isset($_POST["terms_conditions"]))
                {
                        $this->tpl->setVariable("TERMS_CONDITIONS_" . $_POST["terms_conditions"], " checked") ;
                }*/
/*              if ($this->error != "" &&
                        isset($_POST["password"]))
                {
                        $this->tpl->setVariable("PASSWORD", ilUtil::prepareFormOutput($_POST['password'],true));
                }*/

                // Button
                $this->tpl->addBlockfile("BUTTONS", "buttons", "tpl.buttons.html");
                $this->tpl->setCurrentBlock("btn_cell");
                $this->tpl->setVariable("BTN_LINK", $this->ctrl->getLinkTarget($this, "showPaymentType"));
                $this->tpl->setVariable("BTN_TXT", $this->lng->txt('pay_bmf_back'));
                $this->tpl->parseCurrentBlock("btn_cell");

                }
        }

Here is the call graph for this function:

Here is the caller graph for this function:

ilPurchaseBMFGUI::showDebitEntry (  ) 

Definition at line 327 of file class.ilPurchaseBMFGUI.php.

References $_POST, $_SESSION, __showShoppingCart(), ilUtil::getImagePath(), ilUtil::prepareFormOutput(), and sendInfo().

Referenced by getDebitEntry(), getPaymentType(), and sendDebitEntry().

        {
                // user_id $this->user_obj->getId()
                // all

/*              if ($_SESSION["bmf"]["debit_entry"]["kontoinhaber"] == "" &&
                        $this->error == "" &&
                        $_POST["account_holder"] == "")
                {
                        $_SESSION["bmf"]["debit_entry"]["kontoinhaber"] = $_SESSION["bmf"]["personal_data"]["vorname"] . " " . $_SESSION["bmf"]["personal_data"]["nachname"];
                }*/

                $this->psc_obj = new ilPaymentShoppingCart($this->user_obj);

                if(!count($items = $this->psc_obj->getEntries()))
                {

                        $this->tpl->setVariable("HEADER",$this->lng->txt('pay_bmf_your_order'));
                        sendInfo($this->lng->txt('pay_shopping_cart_empty'));

                }
                else
                {

                $this->tpl->addBlockfile('ADM_CONTENT','adm_content','tpl.pay_bmf_debit_entry.html',true);

                $this->__showShoppingCart();

                $this->tpl->setVariable("DEBIT_ENTRY_FORMACTION",$this->ctrl->getFormAction($this));

                // set table header
                $this->tpl->setVariable("TYPE_IMG",ilUtil::getImagePath('icon_pays_b.gif'));
                $this->tpl->setVariable("ALT_IMG",$this->lng->txt('obj_usr'));
                $this->tpl->setVariable("HEADER",$this->lng->txt('pay_step3_debit_entry'));
                $this->tpl->setVariable("TITLE",$this->lng->txt('pay_bmf_debit_entry_data'));
                $this->tpl->setVariable("DESCRIPTION",$this->lng->txt('pay_bmf_description_debit_entry'));

                // set plain text variables
                $this->tpl->setVariable("TXT_ACCOUNT_HOLDER",$this->lng->txt('pay_bmf_account_holder'));
                $this->tpl->setVariable("TXT_OPTIONAL",$this->lng->txt('pay_bmf_optional'));
                $this->tpl->setVariable("TXT_BANK_CODE",$this->lng->txt('pay_bmf_bank_code'));
                $this->tpl->setVariable("TXT_ACCOUNT_NUMBER",$this->lng->txt('pay_bmf_account_number'));
                $this->tpl->setVariable("TXT_TERMS_CONDITIONS",$this->lng->txt('pay_bmf_terms_conditions'));
                $this->tpl->setVariable("TXT_TERMS_CONDITIONS_READ",$this->lng->txt('pay_bmf_terms_conditions_read'));
                $this->tpl->setVariable("TXT_TERMS_CONDITIONS_SHOW",$this->lng->txt('pay_bmf_terms_conditions_show'));
                $this->tpl->setVariable("LINK_TERMS_CONDITIONS","./show_terms_conditions.php");
                $this->tpl->setVariable("TXT_PASSWORD",$this->lng->txt('password'));
                $this->tpl->setVariable("TXT_CONFIRM_ORDER",$this->lng->txt('pay_confirm_order'));

                $this->tpl->setVariable("INPUT_VALUE",$this->lng->txt('pay_send_order'));
                $this->tpl->setVariable("CANCEL",$this->lng->txt('cancel'));

                // fill defaults

                $this->tpl->setVariable("ACCOUNT_HOLDER",
                                                                $this->error != "" && isset($_POST['account_holder'])
                                                                ? ilUtil::prepareFormOutput($_POST['account_holder'],true)
                                                                : ilUtil::prepareFormOutput($_SESSION['bmf']["debit_entry"]['kontoinhaber'],true));
                $this->tpl->setVariable("BANK_CODE",
                                                                $this->error != "" && isset($_POST['bank_code'])
                                                                ? ilUtil::prepareFormOutput($_POST['bank_code'],true)
                                                                : ilUtil::prepareFormOutput($_SESSION['bmf']["debit_entry"]['BLZ'],true));
                $this->tpl->setVariable("ACCOUNT_NUMBER",
                                                                $this->error != "" && isset($_POST['account_number'])
                                                                ? ilUtil::prepareFormOutput($_POST['account_number'],true)
                                                                : ilUtil::prepareFormOutput($_SESSION['bmf']["debit_entry"]['kontoNr'],true));
/*              if ($this->error != "" &&
                        isset($_POST["terms_conditions"]))
                {
                        $this->tpl->setVariable("TERMS_CONDITIONS_" . strtoupper($_POST["terms_conditions"]), " checked") ;
                }*/
/*              if ($this->error != "" &&
                        isset($_POST["password"]))
                {
                        $this->tpl->setVariable("PASSWORD", ilUtil::prepareFormOutput($_POST['password'],true));
                }*/

                // Button
                $this->tpl->addBlockfile("BUTTONS", "buttons", "tpl.buttons.html");
                $this->tpl->setCurrentBlock("btn_cell");
                $this->tpl->setVariable("BTN_LINK", $this->ctrl->getLinkTarget($this, "showPaymentType"));
                $this->tpl->setVariable("BTN_TXT", $this->lng->txt('pay_bmf_back'));
                $this->tpl->parseCurrentBlock("btn_cell");

                }
        }

Here is the call graph for this function:

Here is the caller graph for this function:

ilPurchaseBMFGUI::showPaymentType (  ) 

Definition at line 239 of file class.ilPurchaseBMFGUI.php.

References $_POST, $_SESSION, ilUtil::getImagePath(), and sendInfo().

Referenced by getPaymentType(), getPersonalData(), sendCreditCard(), and sendDebitEntry().

        {
                // user_id $this->user_obj->getId()
                // all

                $this->psc_obj = new ilPaymentShoppingCart($this->user_obj);

                if(!count($items = $this->psc_obj->getEntries()))
                {

                        $this->tpl->setVariable("HEADER",$this->lng->txt('pay_bmf_your_order'));
                        sendInfo($this->lng->txt('pay_shopping_cart_empty'));

                }
                else
                {

                $this->tpl->addBlockfile('ADM_CONTENT','adm_content','tpl.pay_bmf_payment_type.html',true);

                $this->tpl->setVariable("PAYMENT_TYPE_FORMACTION",$this->ctrl->getFormAction($this));

                // set table header
                $this->tpl->setVariable("TYPE_IMG",ilUtil::getImagePath('icon_pays_b.gif'));
                $this->tpl->setVariable("ALT_IMG",$this->lng->txt('obj_usr'));
                $this->tpl->setVariable("HEADER",$this->lng->txt('pay_step2'));
                $this->tpl->setVariable("TITLE",$this->lng->txt('pay_bmf_payment_type'));
                $this->tpl->setVariable("DESCRIPTION",$this->lng->txt('pay_bmf_description_payment_type'));

                // set plain text variables
                if ($_SESSION["bmf"]["personal_data"]["land"] == "DE")
                {
                        $this->tpl->setVariable("TXT_DEBIT_ENTRY",$this->lng->txt('pay_bmf_debit_entry'));
                }
                $this->tpl->setVariable("TXT_CREDIT_CARD",$this->lng->txt('pay_bmf_credit_card'));

                $this->tpl->setVariable("INPUT_VALUE",ucfirst($this->lng->txt('next')));
                $this->tpl->setVariable("CANCEL",$this->lng->txt('cancel'));

                // fill defaults

                if ($this->error != "" &&
                        isset($_POST["payment_type"]))
                {
                        $this->tpl->setVariable("PAYMENT_TYPE_" . strtoupper($_POST["payment_type"]), " checked") ;
                }
                else
                {
                        if (($_SESSION["bmf"]["personal_data"]["land"] != "DE" && $_POST["payment_type"] != "debit_entry") ||
                                $_SESSION["bmf"]["personal_data"]["land"] == "DE")
                        {
                                $this->tpl->setVariable("PAYMENT_TYPE_" . strtoupper($_SESSION["bmf"]["payment_type"]), " checked") ;
                        }
                }

                // Button
                $this->tpl->addBlockfile("BUTTONS", "buttons", "tpl.buttons.html");
                $this->tpl->setCurrentBlock("btn_cell");
                $this->tpl->setVariable("BTN_LINK", $this->ctrl->getLinkTarget($this, "showPersonalData"));
                $this->tpl->setVariable("BTN_TXT", $this->lng->txt('pay_bmf_back'));
                $this->tpl->parseCurrentBlock("btn_cell");

                }
        }

Here is the call graph for this function:

Here is the caller graph for this function:

ilPurchaseBMFGUI::showPersonalData (  ) 

Definition at line 100 of file class.ilPurchaseBMFGUI.php.

References $_POST, $_SESSION, __showCountries(), ilUtil::getImagePath(), ilUtil::prepareFormOutput(), and sendInfo().

Referenced by getPersonalData(), sendCreditCard(), and sendDebitEntry().

        {
                // user_id $this->user_obj->getId()
                // all

                $this->psc_obj = new ilPaymentShoppingCart($this->user_obj);

                if(!count($items = $this->psc_obj->getEntries()))
                {

                        $this->tpl->setVariable("HEADER",$this->lng->txt('pay_bmf_your_order'));
                        sendInfo($this->lng->txt('pay_shopping_cart_empty'));

                }
                else
                {

                $this->tpl->addBlockfile('ADM_CONTENT','adm_content','tpl.pay_bmf_personal_data.html',true);

                $this->tpl->setVariable("PERSONAL_DATA_FORMACTION",$this->ctrl->getFormAction($this));

                // set table header
                $this->tpl->setVariable("TYPE_IMG",ilUtil::getImagePath('icon_pays_b.gif'));
                $this->tpl->setVariable("ALT_IMG",$this->lng->txt('obj_usr'));
                $this->tpl->setVariable("HEADER",$this->lng->txt('pay_step1'));
                $this->tpl->setVariable("TITLE",$this->lng->txt('pay_bmf_personal_data'));
                $this->tpl->setVariable("DESCRIPTION",$this->lng->txt('pay_bmf_description_personal_data'));

                // set plain text variables
                $this->tpl->setVariable("TXT_FIRSTNAME",$this->lng->txt('firstname'));
                $this->tpl->setVariable("TXT_LASTNAME",$this->lng->txt('lastname'));
                $this->tpl->setVariable("TXT_STREET",$this->lng->txt('street'));
                $this->tpl->setVariable("TXT_HOUSE_NUMBER",$this->lng->txt('pay_bmf_house_number'));
                $this->tpl->setVariable("TXT_OR",$this->lng->txt('pay_bmf_or'));
                $this->tpl->setVariable("TXT_PO_BOX",$this->lng->txt('pay_bmf_po_box'));
                $this->tpl->setVariable("TXT_ZIPCODE",$this->lng->txt('zipcode'));
                $this->tpl->setVariable("TXT_CITY",$this->lng->txt('city'));
                $this->tpl->setVariable("TXT_COUNTRY",$this->lng->txt('country'));
                $this->tpl->setVariable("TXT_EMAIL",$this->lng->txt('email'));

                $this->tpl->setVariable("INPUT_VALUE",ucfirst($this->lng->txt('next')));
                $this->tpl->setVariable("CANCEL",$this->lng->txt('cancel'));

                // fill defaults

                $this->error != "" && isset($_POST['country']) ? $this->__showCountries($this->tpl, $_POST['country']) : $this->__showCountries($this->tpl, $_SESSION['bmf']['personal_data']['land']);
/*              $this->tpl->setVariable("FIRSTNAME",
                                                                $this->error != "" && isset($_POST['firstname'])
                                                                ? ilUtil::prepareFormOutput($_POST['firstname'],true)
                                                                : ilUtil::prepareFormOutput($_SESSION['bmf']["personal_data"]['vorname'],true));
                $this->tpl->setVariable("LASTNAME",
                                                                $this->error != "" && isset($_POST['lastname'])
                                                                ? ilUtil::prepareFormOutput($_POST['lastname'],true)
                                                                : ilUtil::prepareFormOutput($_SESSION['bmf']["personal_data"]['nachname'],true));*/
                $this->tpl->setVariable("FIRSTNAME", $this->user_obj->getFirstname());
                $this->tpl->setVariable("LASTNAME", $this->user_obj->getLastname());
                $this->tpl->setVariable("STREET",
                                                                $this->error != "" && isset($_POST['street'])
                                                                ? ilUtil::prepareFormOutput($_POST['street'],true)
                                                                : ilUtil::prepareFormOutput($_SESSION['bmf']["personal_data"]['strasse'],true));
                $this->tpl->setVariable("HOUSE_NUMBER",
                                                                $this->error != "" && isset($_POST['house_number'])
                                                                ? ilUtil::prepareFormOutput($_POST['house_number'],true)
                                                                : ilUtil::prepareFormOutput($_SESSION['bmf']["personal_data"]['hausNr'],true));
                $this->tpl->setVariable("PO_BOX",
                                                                $this->error != "" && isset($_POST['po_box'])
                                                                ? ilUtil::prepareFormOutput($_POST['po_box'],true)
                                                                : ilUtil::prepareFormOutput($_SESSION['bmf']["personal_data"]['postfach'],true));
                $this->tpl->setVariable("ZIPCODE",
                                                                $this->error != "" && isset($_POST['zipcode'])
                                                                ? ilUtil::prepareFormOutput($_POST['zipcode'],true)
                                                                : ilUtil::prepareFormOutput($_SESSION['bmf']["personal_data"]['PLZ'],true));
                $this->tpl->setVariable("CITY",
                                                                $this->error != "" && isset($_POST['city'])
                                                                ? ilUtil::prepareFormOutput($_POST['city'],true)
                                                                : ilUtil::prepareFormOutput($_SESSION['bmf']["personal_data"]['ort'],true));
/*              $this->tpl->setVariable("EMAIL",
                                                                $this->error != "" && isset($_POST['email'])
                                                                ? ilUtil::prepareFormOutput($_POST['email'],true)
                                                                : ilUtil::prepareFormOutput($_SESSION['bmf']["personal_data"]['EMailAdresse'],true));*/
                $this->tpl->setVariable("EMAIL", $this->user_obj->getEmail());

                }
        }

Here is the call graph for this function:

Here is the caller graph for this function:


Field Documentation

ilPurchaseBMFGUI::$ctrl

Definition at line 39 of file class.ilPurchaseBMFGUI.php.

ilPurchaseBMFGUI::$error

Definition at line 43 of file class.ilPurchaseBMFGUI.php.

Referenced by sendCreditCard(), and sendDebitEntry().

ilPurchaseBMFGUI::$shoppingCart

Definition at line 44 of file class.ilPurchaseBMFGUI.php.

ilPurchaseBMFGUI::$soapClient

Definition at line 46 of file class.ilPurchaseBMFGUI.php.

ilPurchaseBMFGUI::$tpl
ilPurchaseBMFGUI::$user_obj

Definition at line 42 of file class.ilPurchaseBMFGUI.php.

Referenced by ilPurchaseBMFGUI().


The documentation for this class was generated from the following file: