Public Member Functions | Data Fields

ilObjLanguage Class Reference

Inheritance diagram for ilObjLanguage:
Collaboration diagram for ilObjLanguage:

Public Member Functions

 ilObjLanguage ($a_id=0, $a_call_by_reference=false)
 Constructor public.
 getKey ()
 get language key
 getStatus ()
 get language status
 isSystemLanguage ()
 check if language is system language
 isUserLanguage ()
 check if language is system language
 install ()
 install current language
 uninstall ()
 uninstall current language
 flush ()
 remove language data from database
 insert ()
 insert language data from file into database
 resetUserLanguage ($lang_key)
 search ILIAS for users which have selected '$lang_key' as their prefered language and reset them to default language (english).
 cut_header ($content)
 remove lang-file haeder information from '$content'
 optimizeData ()
 optimizes the db-table langdata
 check ()
 validate the logical structure the lang file

Data Fields

 $separator
 $comment_separator
 $lang_default
 $lang_user
 $lang_path
 $key
 $status

Detailed Description

Definition at line 37 of file class.ilObjLanguage.php.


Member Function Documentation

ilObjLanguage::check (  ) 

validate the logical structure the lang file

This function checks if a lang-file exists, the file has a header and each lang-entry consist of exact three elements (module,identifier,value)

Returns:
string system message

Definition at line 291 of file class.ilObjLanguage.php.

References $key, $num, and cut_header().

Referenced by install().

        {
                $tmpPath = getcwd();
                chdir ($this->lang_path);

                // compute lang-file name format
                $lang_file = "ilias_".$this->key.".lang";

                // file check
                if (!is_file($lang_file))
                {
                        $this->ilias->raiseError("File not found: ".$lang_file,$this->ilias->error_obj->MESSAGE);
                }

                // header check
                if (!$content = $this->cut_header(file($lang_file)))
                {
                        $this->ilias->raiseError("Wrong Header in ".$lang_file,$this->ilias->error_obj->MESSAGE);
                }

                // check (counting) elements of each lang-entry
                foreach ($content as $key => $val)
                {
                        $separated = explode ($this->separator,trim($val));
                        $num = count($separated);

                        if ($num != 3)
                        {
                                $this->ilias->raiseError("Wrong parameter count in ".$lang_file."! Please check your language file!",$this->ilias->error_obj->MESSAGE);
                        }
                }

                chdir($tmpPath);

                // no error occured
                return true;
        }

Here is the call graph for this function:

Here is the caller graph for this function:

ilObjLanguage::cut_header ( content  ) 

remove lang-file haeder information from '$content'

This function seeks for a special keyword where the language information starts. if found it returns the plain language information, otherwise returns false

Parameters:
string $content expecting an ILIAS lang-file
Returns:
string $content content without header info OR false if no valid header was found

Definition at line 255 of file class.ilObjLanguage.php.

References $key.

Referenced by check(), ilObjLanguageFolder::checkAllLanguages(), and insert().

        {
                foreach ($content as $key => $val)
                {
                        if (trim($val) == "<!-- language file start -->")
                        {
                                return array_slice($content,$key +1);
                        }
                }

                return false;
        }

Here is the caller graph for this function:

ilObjLanguage::flush (  ) 

remove language data from database

Definition at line 176 of file class.ilObjLanguage.php.

References $query.

Referenced by install(), and uninstall().

        {
                $query = "DELETE FROM lng_data WHERE lang_key='".$this->key."'";
                $this->ilias->db->query($query);
        }

Here is the caller graph for this function:

ilObjLanguage::getKey (  ) 

get language key

Returns:
string language key

Definition at line 84 of file class.ilObjLanguage.php.

Referenced by install().

        {
                return $this->key;
        }

Here is the caller graph for this function:

ilObjLanguage::getStatus (  ) 

get language status

Returns:
string language status

Definition at line 94 of file class.ilObjLanguage.php.

Referenced by install().

        {
                return $this->status;
        }

Here is the caller graph for this function:

ilObjLanguage::ilObjLanguage ( a_id = 0,
a_call_by_reference = false 
)

Constructor public.

Parameters:
integer reference_id or object_id
boolean treat the id as reference_id (true) or object_id (false)

Definition at line 62 of file class.ilObjLanguage.php.

References ilObject::$lng, and ilObject::ilObject().

        {
                global $lng;

                $this->type = "lng";
                $this->ilObject($a_id,$a_call_by_reference);

                $this->type = "lng";
                $this->key = $this->title;
                $this->status = $this->desc;
                $this->lang_default = $lng->lang_default;
                $this->lang_user = $lng->lang_user;
                $this->lang_path = $lng->lang_path;
                $this->separator = $lng->separator;
                $this->comment_separator = $lng->comment_separator;
        }

Here is the call graph for this function:

ilObjLanguage::insert (  ) 

insert language data from file into database

Definition at line 186 of file class.ilObjLanguage.php.

References $key, $num, $pos, $query, and cut_header().

Referenced by install().

        {
                $tmpPath = getcwd();
                chdir($this->lang_path);

                $lang_file = "ilias_".$this->key.".lang";

                if ($lang_file)
                {
                        // remove header first
                        if ($content = $this->cut_header(file($lang_file)))
                        {
                                foreach ($content as $key => $val)
                                {
                                        $separated = explode ($this->separator,trim($val));
                                        
                                        //get position of the comment_separator
                                        $pos = strpos($separated[2], $this->comment_separator);
                                
                        if ($pos !== false)
                                        { 
                                //cut comment of
                                                $separated[2] = substr($separated[2] , 0 , $pos);
                                        }
                                        
                                        
                                        $num = count($separated);

                                        $query = "INSERT INTO lng_data ".
                                                         "(module,identifier,lang_key,value) ".
                                                         "VALUES ".
                                                         "('".$separated[0]."','".$separated[1]."','".$this->key."','".addslashes($separated[2])."')";
                                        $this->ilias->db->query($query);
                                }
                                $query = "UPDATE object_data SET ".
                                                 "last_update = now() ".
                                                 "WHERE title = '".$this->key."' ".
                                                 "AND type = 'lng'";
                                $this->ilias->db->query($query);
                        }
                }

                chdir($tmpPath);
        }

Here is the call graph for this function:

Here is the caller graph for this function:

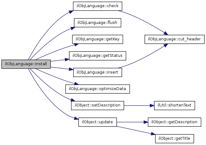
ilObjLanguage::install (  ) 

install current language

Returns:
string installed language key

Definition at line 131 of file class.ilObjLanguage.php.

References check(), flush(), getKey(), getStatus(), insert(), optimizeData(), ilObject::setDescription(), and ilObject::update().

        {
                if ($this->getStatus() != "installed")
                {
                        if ($this->check())
                        {
                                // lang-file is ok. Flush data in db and...
                                $this->flush();
                                // ...re-insert data from lang-file
                                $this->insert();
                                // update information in db-table about available/installed languages
                                $this->setDescription("installed");
                                $this->update();
                                $this->optimizeData();
                                return $this->getKey();
                        }
                }
                return "";
        }

Here is the call graph for this function:

ilObjLanguage::isSystemLanguage (  ) 

check if language is system language

Definition at line 102 of file class.ilObjLanguage.php.

        {
                if ($this->key == $this->lang_default)
                        return true;
                else
                        return false;
        }

ilObjLanguage::isUserLanguage (  ) 

check if language is system language

Definition at line 113 of file class.ilObjLanguage.php.

        {
                if ($this->key == $this->lang_user)
                {
                        return true;
                }
                else
                {
                        return false;
                }
        }

ilObjLanguage::optimizeData (  ) 

optimizes the db-table langdata

Returns:
boolean true on success

Definition at line 273 of file class.ilObjLanguage.php.

References $q.

Referenced by install().

        {
                // optimize
                $q = "OPTIMIZE TABLE lng_data";
                $this->ilias->db->query($q);

                return true;
        }

Here is the caller graph for this function:

ilObjLanguage::resetUserLanguage ( lang_key  ) 

search ILIAS for users which have selected '$lang_key' as their prefered language and reset them to default language (english).

A message is sent to all affected users

Parameters:
string $lang_key international language key (2 digits)

Definition at line 237 of file class.ilObjLanguage.php.

References $q.

Referenced by uninstall().

        {
                $q = "UPDATE usr_pref SET ".
                         "value = '".$this->lang_default."' ".
                         "WHERE keyword = 'language' ".
                         "AND value = '".$lang_key."'";
                $this->ilias->db->query($q);
        }

Here is the caller graph for this function:

ilObjLanguage::uninstall (  ) 

uninstall current language

Returns:
string uninstalled language key

Definition at line 157 of file class.ilObjLanguage.php.

References flush(), resetUserLanguage(), ilObject::setDescription(), ilObject::setTitle(), and ilObject::update().

        {
                if (($this->status == "installed") && ($this->key != $this->lang_default) && ($this->key != $this->lang_user))
                {
                        $this->flush();
                        $this->setTitle($this->key);
                        $this->setDescription("not_installed");
                        $this->update();
                        $this->resetUserLanguage($this->key);

                        return $this->key;
                }
                return "";
        }

Here is the call graph for this function:


Field Documentation

ilObjLanguage::$comment_separator

Definition at line 47 of file class.ilObjLanguage.php.

ilObjLanguage::$key

Definition at line 52 of file class.ilObjLanguage.php.

Referenced by check(), cut_header(), and insert().

ilObjLanguage::$lang_default

Definition at line 48 of file class.ilObjLanguage.php.

ilObjLanguage::$lang_path

Definition at line 50 of file class.ilObjLanguage.php.

ilObjLanguage::$lang_user

Definition at line 49 of file class.ilObjLanguage.php.

ilObjLanguage::$separator

Definition at line 46 of file class.ilObjLanguage.php.

ilObjLanguage::$status

Definition at line 53 of file class.ilObjLanguage.php.


The documentation for this class was generated from the following file: