Public Member Functions | Data Fields

ilSetupGUI Class Reference

Inheritance diagram for ilSetupGUI:
Collaboration diagram for ilSetupGUI:

Public Member Functions

 ilSetupGUI ()
 Constructor.
 cmdInstall ()
 process valid commands for pre-installation status
 cmdAdmin ()
 process valid commands for admins
 cmdClient ()
 process valid commands for all clients
 displayClientOverview ()
 display client overview panel
 setDisplayMode ($a_mode)
 set display mode to 'view' or 'setup' 'setup' -> show status panel and (prev/next) navigation buttons 'view' -> show overall status and tabs under title bar
 displayHeader ()
 display header with admin links and language flags
 displayFooter ()
 page output and set title
 displayNavButtons ()
 display navigation buttons
 SetButtonPrev ($a_cmd=0, $a_lng=0)
 set previous navigation button
 SetButtonNext ($a_cmd, $a_lng=0)
 set next navigation button
 displayPreliminaries ()
 display preliminaries page
 displayMasterSetup ()
 display master setup form & process form input
 loginClient ()
 login to a client
 displayLogin ()
 display login form and process form
 displayClientList ()
 display client list and process form input
 changeMasterSettings ()
 display master settings and process form input
 displayIni ()
 display setup in step
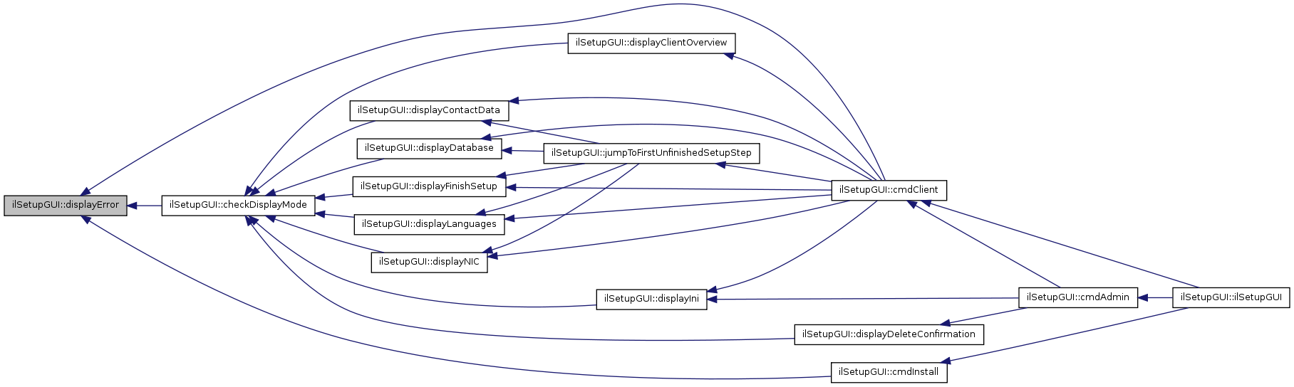
 displayError ($a_message)
 display error page
 displayLogout ()
 display logout page
 displayProcessPanel ()
 display process panel
 displayStatusPanel ()
 display status panel
 checkDisplayMode ($a_title="")
 determine display mode and load according html layout
 checkPanelMode ()
 determine display mode and load correct panel
 displayStartup ()
 display intro page for the first client installation
 displayDatabase ()
 display database form and process form input
 displayLanguages ()
 display language form and process form input
 displayContactData ()
 display contact data form and process form input
 displayNIC ()
 display nic registration form and process form input
 changeMasterPassword ()
 display change password form and process form input
 displayFinishSetup ()
 display finish setup page
 displayDeleteConfirmation ()
 display delete client confirmation form and process form input
 changeAccessMode ($a_back)
 enable/disable access to a client
 changeDefaultClient ()
 set defualt client
 validateSetup ()
 validatesetup status again and set access mode of the first client to online
 jumpToFirstUnfinishedSetupStep ()
 if setting up a client was not finishedjump back to the first uncomleted setup step
 toggleClientList ()
 enable/disable client list on index page

Data Fields

 $tpl
 $lng
 $log
 $btn_prev_on = false
 $btn_prev_cmd
 $btn_prev_lng
 $btn_next_on = false
 $btn_next_cmd
 $btn_next_lng
 $revision
 $version
 $lang
 $cmd
 $display_mode = "view"

Detailed Description

Definition at line 36 of file class.ilSetupGUI.php.


Member Function Documentation

ilSetupGUI::changeAccessMode ( a_back  ) 

enable/disable access to a client

Parameters:
string jump back to this script

Definition at line 2389 of file class.ilSetupGUI.php.

References ilUtil::redirect(), and sendInfo().

Referenced by cmdClient().

        {
                if ($this->client->status["finish"]["status"])
                {
                        $val = ($this->client->ini->readVariable("client","access")) ? "0" : true;
                        $this->client->ini->setVariable("client","access",$val);
                        $this->client->ini->write();
                        $message = "client_access_mode_changed";
                }
                else
                {
                        $message = "client_setup_not_finished";
                }
                
                sendInfo($this->lng->txt($message),true);
                
                ilUtil::redirect("setup.php?cmd=".$a_back);
        }

Here is the call graph for this function:

Here is the caller graph for this function:

ilSetupGUI::changeDefaultClient (  ) 

set defualt client

Definition at line 2411 of file class.ilSetupGUI.php.

References $_POST, $status, ilSetup::getStatus(), ilUtil::redirect(), and sendInfo().

Referenced by cmdAdmin().

        {
                if ($_POST["form"])
                {
                        $client = new ilClient($_POST["form"]["default"]);

                        if (!$client->init())
                        {
                                $this->raiseError($this->lng->txt("no_valid_client_id"),$this->error_obj->MESSAGE);
                        }
                        
                        $status = $this->getStatus($client);
                
                        if ($status["finish"]["status"])
                        {
                                $this->ini->setVariable("clients","default",$client->getId());
                                $this->ini->write();
                                $message = "default_client_changed";
                        }
                        else
                        {
                                $message = "client_setup_not_finished";
                        }
                }
                
                sendInfo($this->lng->txt($message),true);
                
                ilUtil::redirect("setup.php");
        }

Here is the call graph for this function:

Here is the caller graph for this function:

ilSetupGUI::changeMasterPassword (  ) 

display change password form and process form input

Definition at line 2237 of file class.ilSetupGUI.php.

References $_POST, ilSetup::getPassword(), ilUtil::redirect(), sendInfo(), and ilSetup::setPassword().

Referenced by cmdAdmin().

        {
                $this->tpl->addBlockFile("CONTENT","content","tpl.std_layout.html");
                
                $this->tpl->setVariable("TXT_INFO", $this->lng->txt("info_text_password"));

                // formular sent
                if ($_POST["form"])
                {
                        $pass_old = $this->getPassword();

                        if (empty($_POST["form"]["pass_old"]))
                        {
                                $message = $this->lng->txt("password_enter_old");
                                $this->raiseError($message,$this->error_obj->MESSAGE);
                        }
                                
                        if (md5($_POST["form"]["pass_old"]) != $pass_old)
                        {
                                $message = $this->lng->txt("password_old_wrong");
                                $this->raiseError($message,$this->error_obj->MESSAGE);
                        }
                        
                        if (empty($_POST["form"]["pass"]))
                        {
                                $message = $this->lng->txt("password_empty");
                                $this->raiseError($message,$this->error_obj->MESSAGE);
                        }
                        
                        if ($_POST["form"]["pass"] != $_POST["form"]["pass2"])
                        {
                                $message = $this->lng->txt("password_not_match");
                                $this->raiseError($message,$this->error_obj->MESSAGE);
                        }
                        
                        if (md5($_POST["form"]["pass"]) == $pass_old)
                        {
                                $message = $this->lng->txt("password_same");
                                $this->raiseError($message,$this->error_obj->MESSAGE);
                        }
                        
                        if (!$this->setPassword($_POST["form"]["pass"]))
                        {
                                $message = $this->lng->txt("save_error");
                                $this->raiseError($message,$this->error_obj->MESSAGE);
                        }

                        sendInfo($this->lng->txt("password_changed"),true);
                        ilUtil::redirect("setup.php");
                }
                
                // output
                $this->tpl->addBlockFile("SETUP_CONTENT","setup_content","tpl.form_change_admin_password.html");

                $this->tpl->setVariable("TXT_HEADER",$this->lng->txt("password_new_master"));

                // pass form
                $this->tpl->setVariable("FORMACTION", "setup.php?cmd=gateway");
                $this->tpl->setVariable("TXT_REQUIRED_FIELDS", $this->lng->txt("required_field"));
                $this->tpl->setVariable("TXT_PASS_TITLE",$this->lng->txt("change_password"));
                $this->tpl->setVariable("TXT_PASS_OLD",$this->lng->txt("set_oldpasswd"));
                $this->tpl->setVariable("TXT_PASS",$this->lng->txt("set_newpasswd"));
                $this->tpl->setVariable("TXT_PASS2",$this->lng->txt("password_retype"));
                $this->tpl->setVariable("TXT_SAVE", $this->lng->txt("save"));
        }

Here is the call graph for this function:

Here is the caller graph for this function:

ilSetupGUI::changeMasterSettings (  ) 

display master settings and process form input

Definition at line 1197 of file class.ilSetupGUI.php.

References $_POST, $_SESSION, ilSetup::checkLogSetup(), ilSetup::checkToolsSetup(), ilUtil::redirect(), sendInfo(), and ilSetup::updateMasterSettings().

Referenced by cmdAdmin().

        {
                if ($_POST["form"])
                {
                        if (!$this->checkLogSetup($_POST["form"]))
                        {
                                $this->raiseError($this->lng->txt($this->getError()),$this->error_obj->MESSAGE);
                        }

                        if (!$this->checkToolsSetup($_POST["form"]))
                        {
                                $this->raiseError($this->lng->txt($this->getError()),$this->error_obj->MESSAGE);
                        }

                        if (!$this->updateMasterSettings($_POST["form"]))
                        {
                                $this->raiseError($this->lng->txt($this->getError()),$this->error_obj->MESSAGE);
                        }

                        sendInfo($this->lng->txt("settings_saved"),true);
                        ilUtil::redirect("setup.php");
                }

                $this->tpl->addBlockFile("CONTENT","content","tpl.std_layout.html");

                $this->tpl->addBlockFile("SETUP_CONTENT","setup_content","tpl.form_mastersetup.html");

                $this->tpl->setVariable("FORMACTION", "setup.php?cmd=gateway");

                // for checkboxes & radio buttons
                $checked = "checked=\"checked\"";

                // general
                $this->tpl->setVariable("TXT_HEADER", $this->lng->txt("change_basic_settings"));
                $this->tpl->setVariable("SUBMIT_CMD", "mastersettings");
                $this->tpl->setVariable("TXT_SAVE", $this->lng->txt("save"));
                $this->tpl->setVariable("TXT_ENTER_DIR_AND_FILENAME", $this->lng->txt("enter_dir_and_filename"));
                $this->tpl->setVariable("TXT_INFO", $this->lng->txt("info_text_pathes"));
                
                if ($this->safe_mode)
                {
                        $this->tpl->setVariable("SAFE_MODE_STYLE", " class=\"message\" ");
                        $this->tpl->setVariable("TXT_SAFE_MODE_INFO", $this->lng->txt("safe_mode_enabled"));
                }
                else
                {
                        $this->tpl->setVariable("TXT_SAFE_MODE_INFO", "");
                }
                // datadir
                $this->tpl->setCurrentBlock("display_datadir");
                $this->tpl->setVariable("TXT_DATADIR_TITLE", $this->lng->txt("main_datadir_outside_webspace"));
                $this->tpl->setVariable("TXT_DATADIR_PATH", $this->lng->txt("datadir_path"));
                $this->tpl->setVariable("DATADIR_PATH", $this->ini->readVariable("clients","datadir"));
                $this->tpl->setVariable("TXT_DATADIR_COMMENT2", $this->lng->txt("datadir_path_comment2"));
                $this->tpl->parseCurrentBlock();

                // logging
                $this->tpl->setCurrentBlock("setup_log");
                $this->tpl->setVariable("TXT_LOG_TITLE", $this->lng->txt("logging"));
                $this->tpl->setVariable("TXT_LOG_PATH", $this->lng->txt("log_path"));
                $this->tpl->setVariable("TXT_LOG_COMMENT", $this->lng->txt("log_path_comment"));
                $this->tpl->setVariable("TXT_DISABLE_LOGGING", $this->lng->txt("disable_logging"));
                // values
                if ($_SESSION["error_post_vars"])
                {
                        $this->tpl->setVariable("LOG_PATH", $_SESSION["error_post_vars"]["form"]["log_path"]);
                        $chk_log_status = ($_SESSION["error_post_vars"]["form"]["chk_log_status"]) ? $checked : "";
                }
                else
                {
                        $this->tpl->setVariable("LOG_PATH",$this->ini->readVariable("log","path")."/".$this->ini->readVariable("log","file"));
                        $chk_log_status = ($this->ini->readVariable("log","enabled")) ? "" : $checked;

                }

                $this->tpl->setVariable("CHK_LOG_STATUS",$chk_log_status);
                $this->tpl->parseCurrentBlock();

                // tools
                $this->tpl->setCurrentBlock("setup_tools");
                $this->tpl->setVariable("TXT_DISABLE_CHECK", $this->lng->txt("disable_check"));
                $this->tpl->setVariable("TXT_TOOLS_TITLE", $this->lng->txt("3rd_party_software"));
                $this->tpl->setVariable("TXT_CONVERT_PATH", $this->lng->txt("convert_path"));
                $this->tpl->setVariable("TXT_ZIP_PATH", $this->lng->txt("zip_path"));
                $this->tpl->setVariable("TXT_UNZIP_PATH", $this->lng->txt("unzip_path"));
                $this->tpl->setVariable("TXT_JAVA_PATH", $this->lng->txt("java_path"));
                $this->tpl->setVariable("TXT_HTMLDOC_PATH", $this->lng->txt("htmldoc_path"));
                $this->tpl->setVariable("TXT_FOP_PATH", $this->lng->txt("fop_path"));
                
                $this->tpl->setVariable("TXT_VIRUS_SCANNER", $this->lng->txt("virus_scanner"));
                $this->tpl->setVariable("TXT_NONE", $this->lng->txt("none"));
                $this->tpl->setVariable("TXT_SOPHOS", $this->lng->txt("sophos"));
                $this->tpl->setVariable("TXT_ANTIVIR", $this->lng->txt("antivir"));
                $this->tpl->setVariable("TXT_SCAN_COMMAND", $this->lng->txt("scan_command"));
                $this->tpl->setVariable("TXT_CLEAN_COMMAND", $this->lng->txt("clean_command"));

                $this->tpl->setVariable("TXT_CONVERT_COMMENT", $this->lng->txt("convert_path_comment"));
                $this->tpl->setVariable("TXT_ZIP_COMMENT", $this->lng->txt("zip_path_comment"));
                $this->tpl->setVariable("TXT_UNZIP_COMMENT", $this->lng->txt("unzip_path_comment"));
                $this->tpl->setVariable("TXT_JAVA_COMMENT", $this->lng->txt("java_path_comment"));
                $this->tpl->setVariable("TXT_HTMLDOC_COMMENT", $this->lng->txt("htmldoc_path_comment"));
                $this->tpl->setVariable("TXT_FOP_COMMENT", $this->lng->txt("fop_path_comment"));
                // values
                if ($_SESSION["error_post_vars"])
                {
                        $this->tpl->setVariable("CONVERT_PATH", $_SESSION["error_post_vars"]["form"]["convert_path"]);
                        $this->tpl->setVariable("ZIP_PATH", $_SESSION["error_post_vars"]["form"]["zip_path"]);
                        $this->tpl->setVariable("UNZIP_PATH", $_SESSION["error_post_vars"]["form"]["unzip_path"]);
                        $this->tpl->setVariable("JAVA_PATH", $_SESSION["error_post_vars"]["form"]["java_path"]);
                        $this->tpl->setVariable("HTMLDOC_PATH", $_SESSION["error_post_vars"]["form"]["htmldoc_path"]);
                        $this->tpl->setVariable("FOP_PATH", $_SESSION["error_post_vars"]["form"]["fop_path"]);
                        $this->tpl->setVariable("STYPE_".
                                strtoupper($_SESSION["error_post_vars"]["form"]["vscanner_type"]), " selected=\"1\" ");
                        $this->tpl->setVariable("SCAN_COMMAND", $_SESSION["error_post_vars"]["form"]["scan_command"]);
                        $this->tpl->setVariable("CLEAN_COMMAND", $_SESSION["error_post_vars"]["form"]["clean_command"]);
                }
                else
                {
                        $this->tpl->setVariable("CONVERT_PATH", $this->ini->readVariable("tools","convert"));
                        $this->tpl->setVariable("ZIP_PATH", $this->ini->readVariable("tools","zip"));
                        $this->tpl->setVariable("UNZIP_PATH",$this->ini->readVariable("tools","unzip"));
                        $this->tpl->setVariable("JAVA_PATH",$this->ini->readVariable("tools","java"));
                        $this->tpl->setVariable("HTMLDOC_PATH",$this->ini->readVariable("tools","htmldoc"));
                        $this->tpl->setVariable("FOP_PATH",$this->ini->readVariable("tools","fop"));
                        $this->tpl->setVariable("STYPE_".
                                strtoupper($this->ini->readVariable("tools", "vscantype")), " selected=\"1\" ");
                        $this->tpl->setVariable("SCAN_COMMAND", $this->ini->readVariable("tools", "scancommand"));
                        $this->tpl->setVariable("CLEAN_COMMAND", $this->ini->readVariable("tools", "cleancommand"));
                }

                $chk_convert_path = ($_SESSION["error_post_vars"]["form"]["chk_convert_path"]) ? $checked : "";
                $chk_zip_path = ($_SESSION["error_post_vars"]["form"]["chk_zip_path"]) ? $checked : "";
                $chk_unzip_path = ($_SESSION["error_post_vars"]["form"]["chk_unzip_path"]) ? $checked : "";
                $chk_java_path = ($_SESSION["error_post_vars"]["form"]["chk_java_path"]) ? $checked : "";
                $chk_htmldoc_path = ($_SESSION["error_post_vars"]["form"]["chk_htmldoc_path"]) ? $checked : "";
                $chk_fop_path = ($_SESSION["error_post_vars"]["form"]["chk_fop_path"]) ? $checked : "";

                $this->tpl->setVariable("CHK_LOG_STATUS", $chk_log_stauts);
                $this->tpl->setVariable("CHK_CONVERT_PATH", $chk_convert_path);
                $this->tpl->setVariable("CHK_ZIP_PATH", $chk_zip_path);
                $this->tpl->setVariable("CHK_UNZIP_PATH", $chk_unzip_path);
                $this->tpl->setVariable("CHK_JAVA_PATH", $chk_java_path);
                $this->tpl->setVariable("CHK_HTMLDOC_PATH", $chk_htmldoc_path);
                $this->tpl->setVariable("CHK_FOP_PATH", $chk_fop_path);
                $this->tpl->parseCurrentBlock();
        }

Here is the call graph for this function:

Here is the caller graph for this function:

ilSetupGUI::checkDisplayMode ( a_title = ""  ) 

determine display mode and load according html layout

Parameters:
string set title for display mode 'setup'

Definition at line 1627 of file class.ilSetupGUI.php.

References displayError(), and exit.

Referenced by displayClientOverview(), displayContactData(), displayDatabase(), displayDeleteConfirmation(), displayFinishSetup(), displayIni(), displayLanguages(), and displayNIC().

        {
                switch ($this->display_mode)
                {
                        case "view":
                                $this->tpl->addBlockFile("CONTENT","content","tpl.clientview.html");
                                // display tabs
                                include "./include/inc.client_tabs.php";
                                $client_name = ($this->client->getName()) ? $this->client->getName() : $this->lng->txt("no_client_name");
                                $this->tpl->setVariable("TXT_HEADER",$client_name." (".$this->lng->txt("client_id").": ".$this->client->getId().")");           
                                break;
                        
                        case "setup":
                                $this->tpl->addBlockFile("CONTENT","content","tpl.clientsetup.html");
                                $this->tpl->setVariable("TXT_HEADER",$this->lng->txt($a_title));                
                                break;

                        default:
                                $this->displayError($this->lng->txt("unknown_display_mode"));
                                exit();
                                break;
                }
        }

Here is the call graph for this function:

Here is the caller graph for this function:

ilSetupGUI::checkPanelMode (  ) 

determine display mode and load correct panel

Definition at line 1654 of file class.ilSetupGUI.php.

References displayProcessPanel(), and displayStatusPanel().

Referenced by displayContactData(), displayDatabase(), displayDeleteConfirmation(), displayFinishSetup(), displayIni(), displayLanguages(), and displayNIC().

        {
                switch ($this->display_mode)
                {
                        case "view":
                                $this->displayStatusPanel();                            
                                break;
                        
                        case "setup":
                                $this->displayProcessPanel();
                                break;
                }
        }

Here is the call graph for this function:

Here is the caller graph for this function:

ilSetupGUI::cmdAdmin (  ) 

process valid commands for admins

Definition at line 180 of file class.ilSetupGUI.php.

References changeDefaultClient(), changeMasterPassword(), changeMasterSettings(), cmdClient(), displayClientList(), displayDeleteConfirmation(), displayIni(), displayStartup(), ilSetup::newClient(), setDisplayMode(), and toggleClientList().

Referenced by ilSetupGUI().

        {
                switch ($this->cmd)
                {
                        case NULL:
                        case "clientlist":
                                $this->setDisplayMode("view");
                                $this->displayClientList();
                                break;
                        
                        case "changepassword":
                                $this->setDisplayMode("view");
                                $this->changeMasterPassword();
                                break;

                        case "mastersettings":
                                $this->setDisplayMode("view");
                                $this->changeMasterSettings();
                                break;

                        case "changedefault":
                                $this->changeDefaultClient();
                                break;  

                        case "newclient":
                                $this->cmd = "ini";
                                $this->setDisplayMode("setup");
                                $this->ini_client_exists = $this->newClient();
                                $this->displayIni();
                                break;  

                        case "startup":
                                $this->setDisplayMode("setup");
                                $this->ini_client_exists = $this->newClient();
                                $this->displayStartup();
                                break;

                        case "delete":
                                $this->setDisplayMode("view");
                                $this->displayDeleteConfirmation();
                                break;

                        case "togglelist":
                                $this->setDisplayMode("view");
                                $this->toggleClientList();
                                break;

                        default:
                                $this->cmdClient();
                                break;
                }
        }

Here is the call graph for this function:

Here is the caller graph for this function:

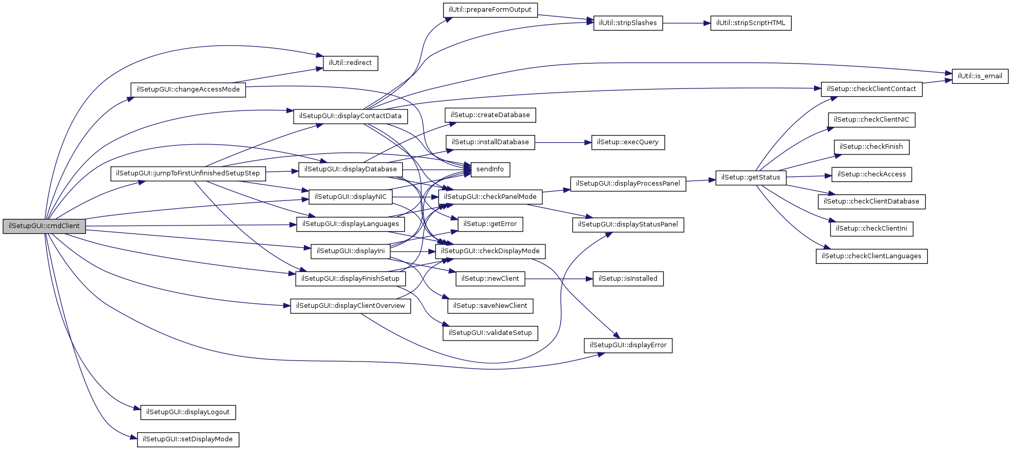
ilSetupGUI::cmdClient (  ) 

process valid commands for all clients

Definition at line 236 of file class.ilSetupGUI.php.

References $_GET, changeAccessMode(), displayClientOverview(), displayContactData(), displayDatabase(), displayError(), displayFinishSetup(), displayIni(), displayLanguages(), displayLogout(), displayNIC(), jumpToFirstUnfinishedSetupStep(), ilUtil::redirect(), and setDisplayMode().

Referenced by cmdAdmin(), and ilSetupGUI().

        {
                switch ($this->cmd)
                {
                        case NULL:
                        case "view":
                                if ($this->client->db_installed)
                                {
                                        $this->setDisplayMode("view"); 
                                        $this->displayClientOverview();
                                }
                                else
                                {
                                        $this->cmd = "db";
                                        $this->displayDatabase();
                                }
                                break;
                                
                        case "ini":
                                // only allow access to ini if db does not exist yet
                                if ($this->client->db_installed)
                                {
                                        $this->cmd = "db";
                                        $this->displayDatabase();
                                }
                                else
                                {
                                        $this->displayIni();
                                }
                                break;

                        case "db":
                                $this->displayDatabase();
                                break;
        
                        case "lang":
                                if (!isset($_GET["lang"]) and !$this->client->status["finish"]["status"] and $_GET["cmd"] == "lang" and $this->error === true)
                                {
                                        $this->jumpToFirstUnfinishedSetupStep();
                                }
                                else
                                {
                                        $this->displayLanguages();
                                }
                                break;

                        case "contact":
                                if (!isset($_GET["lang"]) and !$this->client->status["finish"]["status"] and $_GET["cmd"] == "contact")
                                {
                                        $this->jumpToFirstUnfinishedSetupStep();
                                }
                                else
                                {
                                        $this->displayContactData();
                                }
                                break;
        
                        case "nic":
                                if (!isset($_GET["lang"]) and !$this->client->status["finish"]["status"] and $_GET["cmd"] == "nic")
                                {
                                        $this->jumpToFirstUnfinishedSetupStep();
                                }
                                else
                                {
                                        $this->displayNIC();
                                }
                                break;
        
                        case "finish":
                                if (!isset($_GET["lang"]) and !$this->client->status["finish"]["status"] and $_GET["cmd"] == "finish")
                                {
                                        $this->jumpToFirstUnfinishedSetupStep();
                                }
                                else
                                {
                                        $this->displayFinishSetup();
                                }
                                break;

                        case "changeaccess":
                                $this->changeAccessMode($_GET["back"]);
                                break;

                        case "logout":
                                $this->displayLogout();
                                break;

                        case "login":
                                session_destroy();
                                ilUtil::redirect(ILIAS_HTTP_PATH."/login.php?client_id=".$this->client->getId());
                                break;

                        case "login_new":
                                if ($this->client->ini->readVariable("client","access") != "1")
                                {
                                        $this->client->ini->setVariable("client","access","1");
                                        $this->client->ini->write();
                                }

                                session_destroy();
                                ilUtil::redirect(ILIAS_HTTP_PATH."/login.php?client_id=".$this->client->getId());
                                break;

                        default:
                                $this->displayError($this->lng->txt("unknown_command"));
                                break;
                }
        }

Here is the call graph for this function:

Here is the caller graph for this function:

ilSetupGUI::cmdInstall (  ) 

process valid commands for pre-installation status

Definition at line 157 of file class.ilSetupGUI.php.

References ilSetup::checkPreliminaries(), displayError(), displayMasterSetup(), and displayPreliminaries().

Referenced by ilSetupGUI().

        {
                switch ($this->cmd)
                {
                        case NULL:
                        case "preliminaries":
                                $this->checkPreliminaries();
                                $this->displayPreliminaries();
                                break;

                        case "install":
                                $this->displayMasterSetup();
                                break;

                        default:
                                $this->displayError($this->lng->txt("unknown_command"));
                                break;
                }
        }

Here is the call graph for this function:

Here is the caller graph for this function:

ilSetupGUI::displayClientList (  ) 

display client list and process form input

Definition at line 999 of file class.ilSetupGUI.php.

References $_GET, $_SESSION, $clientlist, $data, $list, $num, $status, $tbl, ilSetup::getStatus(), sendInfo(), ilUtil::sortArray(), and ilUtil::switchColor().

Referenced by cmdAdmin().

        {
                $_SESSION["ClientId"] = "";
                
                $_GET["sort_by"] = ($_GET["sort_by"]) ? $_GET["sort_by"] : "name";

                $clientlist = new ilClientList();
                $list = $clientlist->getClients();

                if (count($list) == 0)
                {
                        sendInfo($this->lng->txt("no_clients_available"),true);
                }
                
                //prepare clientlist
                $data = array();
                $data["data"] = array();
                $data["ctrl"] = array();
                $data["cols"] = array("","name","id","login","details","status","access");

                foreach ($list as $key => $client)
                {
                        // check status
                        // TODO: aufr�umen!!! 
                        $status_arr = $this->getStatus($client);

                        if (!$status_arr["db"]["status"])
                        {
                                $status = $status_arr["db"]["comment"];
                        }
                        elseif (!$status_arr["finish"]["status"])
                        {
                                $status = $this->lng->txt("setup_not_finished");
                        }
                        else
                        {
                                $status = "<font color=\"green\"><strong>OK</strong></font>";
                        }
                        
                        if ($status_arr["access"]["status"])
                        {
                                $access = "online";
                        }
                        else
                        {
                                $access = "disabled";
                        }
                        
                        if ($key == $this->default_client)
                        {
                                $default = " checked=\"checked\"";
                        }
                        else
                        {
                                $default = "";
                        }
                        
                        if ($status_arr["finish"]["status"] and $status_arr["access"]["status"])
                        {
                                $login = "<a href=\"../login.php?client_id=".$key."\">Login</a>";
                        }
                        else
                        {
                                $login = "&nbsp;";
                        }

                        $access_html = "<a href=\"setup.php?cmd=changeaccess&client_id=".$key."&back=clientlist\">".$this->lng->txt($access)."</a>";
                        
                        $client_name = ($client->getName()) ? $client->getName() : "&lt;".$this->lng->txt("no_client_name")."&gt;";
                        
                        //visible data part
                        $data["data"][] = array(
                                                        "default"               => "<input type=\"radio\" name=\"form[default]\" value=\"".$key."\"".$default."/>",
                                                        "name"                  => $client_name."#separator#".$client->getDescription(),
                                                        "id"                    => $key,
                                                        "login"                 => $login,
                                                        "details"               => "<a href=\"setup.php?cmd=view&client_id=".$key."\">Details</a>",
                                                        "status"                => $status,
                                                        "access_html"   => $access_html
                                                        );

                }

                $this->maxcount = count($data["data"]);

                // sorting array
                $data["data"] = ilUtil::sortArray($data["data"],$_GET["sort_by"],$_GET["sort_order"]);

                $this->tpl->addBlockFile("CONTENT","content","tpl.clientlist.html");
                
                $this->tpl->setVariable("TXT_INFO", $this->lng->txt("info_text_list"));
                
                sendInfo();

                // load template for table
                $this->tpl->addBlockfile("CLIENT_LIST", "client_list", "tpl.table.html");
                // load template for table content data
                $this->tpl->addBlockfile("TBL_CONTENT", "tbl_content", "tpl.obj_tbl_rows.html");

                // common
                $this->tpl->setVariable("TXT_HEADER",$this->lng->txt("available_clients"));
                $this->tpl->setVariable("TXT_LISTSTATUS",($this->ini->readVariable("clients","list")) ? $this->lng->txt("display_clientlist") : $this->lng->txt("hide_clientlist"));
                $this->tpl->setVariable("TXT_TOGGLELIST",($this->ini->readVariable("clients","list")) ? $this->lng->txt("disable") : $this->lng->txt("enable"));

                $this->tpl->setVariable("FORMACTION","setup.php?cmd=gateway");

                // build table
                include_once "../classes/class.ilTableGUI.php";
                $tbl = new ilTableGUI();

                $num = 0;

                // title & header columns
                $tbl->setTitle(ucfirst($this->lng->txt("select_client")));

                foreach ($data["cols"] as $val)
                {
                        $header_names[] = ucfirst($this->lng->txt($val));
                }
                $tbl->setHeaderNames($header_names);
                $tbl->setHeaderVars($data["cols"],$header_params);
                $tbl->setColumnWidth(array("5%","30%","10%","10%","10%","20%","15%"));
                
                // control
                $tbl->setOrderColumn($_GET["sort_by"],"name");
                $tbl->setOrderDirection($_GET["sort_order"],"asc");
                $tbl->setLimit(0);
                $tbl->setOffset(0);
                $tbl->setMaxCount($maxcount);
                
                // SHOW VALID ACTIONS
                $this->tpl->setVariable("COLUMN_COUNTS",count($data["cols"]));
                
                // footer
                //$tbl->setFooter("tbl_footer");
                
                $tbl->disable("footer");
                $tbl->disable("icon");
                $tbl->disable("numinfo");
                
                // render table
                $tbl->render();

                if (is_array($data["data"][0]))
                {
                        //table cell
                        for ($i=0; $i < count($data["data"]); $i++)
                        {
                                $data2 = $data["data"][$i];
                                $ctrl = $data["ctrl"][$i];

                                // color changing
                                $css_row = ilUtil::switchColor($i+1,"tblrow1","tblrow2");

                                $this->tpl->setCurrentBlock("table_cell");
                                $this->tpl->setVariable("CELLSTYLE", "tblrow1");
                                $this->tpl->parseCurrentBlock();

                                foreach ($data2 as $key => $val)
                                {
                                        $this->tpl->setCurrentBlock("text");
                                        
                                        if ($key == "name")
                                        {
                                                $name_field = explode("#separator#",$val);
                                                $val = $name_field[0]."<br/><span class=\"subtitle\">".$name_field[1]."</span>";
                                        }

                                        $this->tpl->setVariable("TEXT_CONTENT", $val);                                  
                                        $this->tpl->parseCurrentBlock();

                                        $this->tpl->setCurrentBlock("table_cell");
                                        $this->tpl->parseCurrentBlock();

                                } //foreach

                                $this->tpl->setCurrentBlock("tbl_content");
                                $this->tpl->setVariable("CSS_ROW", $css_row);
                                $this->tpl->parseCurrentBlock();
                        }

                        $this->tpl->setCurrentBlock("tbl_action_btn");
                        $this->tpl->setVariable("TPLPATH",TPLPATH);                     
                        $this->tpl->setVariable("BTN_NAME","changedefault");
                        $this->tpl->setVariable("BTN_VALUE",$this->lng->txt("set_default_client"));
                        $this->tpl->parseCurrentBlock();

                        $this->tpl->setCurrentBlock("tbl_action_row");
                        $this->tpl->setVariable("TPLPATH",TPLPATH);                     
                        $this->tpl->setVariable("COLUMN_COUNTS","7");
                        $this->tpl->parseCurrentBlock();

                }
        }

Here is the call graph for this function:

Here is the caller graph for this function:

ilSetupGUI::displayClientOverview (  ) 

display client overview panel

Definition at line 351 of file class.ilSetupGUI.php.

References $settings, checkDisplayMode(), and displayStatusPanel().

Referenced by cmdClient().

        {               
                $this->checkDisplayMode();
        
                $this->tpl->addBlockFile("SETUP_CONTENT","setup_content","tpl.client_overview.html");

                if ($this->client->db_installed)
                {
                        $settings = $this->client->getAllSettings();
                }
                
                $txt_no_database = $this->lng->txt("no_database");

                $access_status = ($this->client->status["access"]["status"]) ? "online" : "disabled";
                $access_button = ($this->client->status["access"]["status"]) ? "disable" : "enable";
                $access_link = "&nbsp;&nbsp;[<a href=\"setup.php?cmd=changeaccess&client_id=".$this->client->getId()."&back=view\">".$this->lng->txt($access_button)."</a>]";
                
                // basic data
                $this->tpl->setVariable("TXT_BASIC_DATA", $this->lng->txt("client_info"));
                $this->tpl->setVariable("TXT_INST_NAME", $this->lng->txt("inst_name"));
                $this->tpl->setVariable("TXT_INST_ID", $this->lng->txt("ilias_nic_id"));
                $this->tpl->setVariable("TXT_CLIENT_ID2", $this->lng->txt("client_id"));
                $this->tpl->setVariable("TXT_DB_VERSION", $this->lng->txt("db_version"));
                $this->tpl->setVariable("TXT_ACCESS_STATUS", $this->lng->txt("access_status"));
                
                $this->tpl->setVariable("TXT_SERVER_DATA", $this->lng->txt("server_info"));
                $this->tpl->setVariable("TXT_ILIAS_VERSION", $this->lng->txt("ilias_version"));
                $this->tpl->setVariable("TXT_HOSTNAME", $this->lng->txt("host"));
                $this->tpl->setVariable("TXT_IP_ADDRESS", $this->lng->txt("ip_address"));
                $this->tpl->setVariable("TXT_SERVER_PORT", $this->lng->txt("port"));
                $this->tpl->setVariable("TXT_SERVER_SOFTWARE", $this->lng->txt("server_software"));
                $this->tpl->setVariable("TXT_HTTP_PATH", $this->lng->txt("http_path"));
                $this->tpl->setVariable("TXT_ABSOLUTE_PATH", $this->lng->txt("absolute_path"));
                $this->tpl->setVariable("TXT_DEFAULT_LANGUAGE", $this->lng->txt("default_language"));
                $this->tpl->setVariable("TXT_FEEDBACK_RECIPIENT", $this->lng->txt("feedback_recipient"));
                $this->tpl->setVariable("TXT_ERROR_RECIPIENT", $this->lng->txt("error_recipient"));

                // pathes
                $this->tpl->setVariable("TXT_SOFTWARE", $this->lng->txt("3rd_party_software"));
                $this->tpl->setVariable("TXT_CONVERT_PATH", $this->lng->txt("path_to_convert"));
                $this->tpl->setVariable("TXT_ZIP_PATH", $this->lng->txt("path_to_zip"));
                $this->tpl->setVariable("TXT_UNZIP_PATH", $this->lng->txt("path_to_unzip"));
                $this->tpl->setVariable("TXT_JAVA_PATH", $this->lng->txt("path_to_java"));
                $this->tpl->setVariable("TXT_HTMLDOC_PATH", $this->lng->txt("path_to_htmldoc"));
                $this->tpl->setVariable("TXT_VIRUS_SCANNER", $this->lng->txt("virus_scanner"));
                $this->tpl->setVariable("TXT_SCAN_COMMAND", $this->lng->txt("scan_command"));
                $this->tpl->setVariable("TXT_CLEAN_COMMAND", $this->lng->txt("clean_command"));

                // display formula data

                // client data
                $this->tpl->setVariable("INST_ID",($this->client->db_installed) ? $settings["inst_id"] : $txt_no_database);
                $this->tpl->setVariable("CLIENT_ID2",$this->client->getId());
                $this->tpl->setVariable("INST_NAME",($this->client->getName()) ? $this->client->getName() : "&lt;".$this->lng->txt("no_client_name")."&gt;");
                $this->tpl->setVariable("INST_INFO",$this->client->getDescription());
                $this->tpl->setVariable("DB_VERSION",($this->client->db_installed) ? $settings["db_version"] : $txt_no_database);
                $this->tpl->setVariable("ACCESS_STATUS",$this->lng->txt($access_status).$access_link);

                // server data
                $this->tpl->setVariable("HTTP_PATH",ILIAS_HTTP_PATH);
                $this->tpl->setVariable("ABSOLUTE_PATH",ILIAS_ABSOLUTE_PATH);
                $this->tpl->setVariable("HOSTNAME", $_SERVER["SERVER_NAME"]);
                $this->tpl->setVariable("SERVER_PORT", $_SERVER["SERVER_PORT"]);
                $this->tpl->setVariable("SERVER_ADMIN", $_SERVER["SERVER_ADMIN"]);      // not used
                $this->tpl->setVariable("SERVER_SOFTWARE", $_SERVER["SERVER_SOFTWARE"]);
                $this->tpl->setVariable("IP_ADDRESS", $_SERVER["SERVER_ADDR"]);
                $this->tpl->setVariable("ILIAS_VERSION",($this->client->db_installed) ? $settings["ilias_version"] : $txt_no_database);

                $this->tpl->setVariable("FEEDBACK_RECIPIENT",($this->client->db_installed) ? $settings["feedback_recipient"] : $txt_no_database);
                $this->tpl->setVariable("ERROR_RECIPIENT",($this->client->db_installed) ? $settings["error_recipient"] : $txt_no_database);

                // pathes to tools
                $not_set = $this->lng->txt("path_not_set");
                                
                $convert = $this->ini->readVariable("tools","convert");
                $zip = $this->ini->readVariable("tools","zip");
                $unzip = $this->ini->readVariable("tools","unzip");
                $java = $this->ini->readVariable("tools","java");
                $htmldoc = $this->ini->readVariable("tools","htmldoc");
                $vscan = $this->ini->readVariable("tools","vscantype");
                $scancomm = $this->ini->readVariable("tools","scancommand");
                $cleancomm = $this->ini->readVariable("tools","cleancommand");
                
                $this->tpl->setVariable("CONVERT_PATH",($convert) ? $convert : $not_set);
                $this->tpl->setVariable("ZIP_PATH",($zip) ? $zip : $not_set);
                $this->tpl->setVariable("UNZIP_PATH",($unzip) ? $unzip : $not_set);
                $this->tpl->setVariable("JAVA_PATH",($java) ? $java : $not_set);
                $this->tpl->setVariable("HTMLDOC_PATH",($htmldoc) ? $htmldoc : $not_set);
                $this->tpl->setVariable("VAL_SCAN_COMMAND",($scancomm) ? $scancomm : $not_set);
                $this->tpl->setVariable("VAL_CLEAN_COMMAND",($cleancomm) ? $cleancomm : $not_set);
                $this->tpl->setVariable("VAL_VIRUS_SCANNER",($vscan) ? $vscan : $not_set);

                $this->tpl->parseCurrentBlock();

                $this->displayStatusPanel();
        }

Here is the call graph for this function:

Here is the caller graph for this function:

ilSetupGUI::displayContactData (  ) 

display contact data form and process form input

Definition at line 1963 of file class.ilSetupGUI.php.

References $_POST, $settings, ilSetup::checkClientContact(), checkDisplayMode(), checkPanelMode(), ilUtil::is_email(), ilUtil::prepareFormOutput(), sendInfo(), and ilUtil::stripSlashes().

Referenced by cmdClient(), and jumpToFirstUnfinishedSetupStep().

        {
                $this->checkDisplayMode("setup_contact_data");
        
                $settings = $this->client->getAllSettings();

                // formular sent
                if ($_POST["form"])
                {
                        //init checking var
                        $form_valid = true;

                        // check required fields
                        if (empty($_POST["form"]["admin_firstname"]) or empty($_POST["form"]["admin_lastname"])
                                or empty($_POST["form"]["admin_street"]) or empty($_POST["form"]["admin_zipcode"])
                                or empty($_POST["form"]["admin_country"]) or empty($_POST["form"]["admin_city"])
                                or empty($_POST["form"]["admin_phone"]) or empty($_POST["form"]["admin_email"])
                                or empty($_POST["form"]["inst_name"]) or empty($_POST["form"]["inst_info"]))
                        {
                                $form_valid = false;
                                $message = $this->lng->txt("fill_out_required_fields");
                                //$this->raiseError($message,$this->error_obj->MESSAGE);
                                sendInfo($message);
                        }
                        
                        // admin email
                        if (!ilUtil::is_email($_POST["form"]["admin_email"]) and $form_valid)
                        {
                                $form_valid = false;
                                $message = $this->lng->txt("input_error").": '".$this->lng->txt("email")."'<br/>".$this->lng->txt("email_not_valid");
                                sendInfo($message);
                                //$this->raiseError($message,$this->error_obj->MESSAGE);
                        }

                        if (!$form_valid)       //required fields not satisfied. Set formular to already fill in values
                        {
                // load user modified settings again
                                // contact
                                $settings["admin_firstname"] = ilUtil::prepareFormOutput($_POST["form"]["admin_firstname"],true);
                                $settings["admin_lastname"] = ilUtil::prepareFormOutput($_POST["form"]["admin_lastname"],true);
                                $settings["admin_title"] = ilUtil::prepareFormOutput($_POST["form"]["admin_title"],true);
                                $settings["admin_position"] = ilUtil::prepareFormOutput($_POST["form"]["admin_position"],true);
                                $settings["admin_institution"] = ilUtil::prepareFormOutput($_POST["form"]["admin_institution"],true);
                                $settings["admin_street"] = ilUtil::prepareFormOutput($_POST["form"]["admin_street"],true);
                                $settings["admin_zipcode"] = ilUtil::prepareFormOutput($_POST["form"]["admin_zipcode"],true);
                                $settings["admin_city"] = ilUtil::prepareFormOutput($_POST["form"]["admin_city"],true);
                                $settings["admin_country"] = ilUtil::prepareFormOutput($_POST["form"]["admin_country"],true);
                                $settings["admin_phone"] = ilUtil::prepareFormOutput($_POST["form"]["admin_phone"],true);
                                $settings["admin_email"] = ilUtil::prepareFormOutput($_POST["form"]["admin_email"],true);

                                // client
                                $settings["inst_name"] = ilUtil::prepareFormOutput($_POST["form"]["inst_name"],true);
                                $settings["inst_info"] = ilUtil::prepareFormOutput($_POST["form"]["inst_info"],true);
                                $settings["inst_institution"] = ilUtil::prepareFormOutput($_POST["form"]["inst_institution"],true);
                        }
                        else // all required fields ok
                        {

                // write new settings

                                // contact
                                $this->client->setSetting("admin_firstname",ilUtil::stripSlashes($_POST["form"]["admin_firstname"]));
                                $this->client->setSetting("admin_lastname",ilUtil::stripSlashes($_POST["form"]["admin_lastname"]));
                                $this->client->setSetting("admin_title",ilUtil::stripSlashes($_POST["form"]["admin_title"]));
                                $this->client->setSetting("admin_position",ilUtil::stripSlashes($_POST["form"]["admin_position"]));
                                $this->client->setSetting("admin_institution",ilUtil::stripSlashes($_POST["form"]["admin_institution"]));
                                $this->client->setSetting("admin_street",ilUtil::stripSlashes($_POST["form"]["admin_street"]));
                                $this->client->setSetting("admin_zipcode",ilUtil::stripSlashes($_POST["form"]["admin_zipcode"]));
                                $this->client->setSetting("admin_city",ilUtil::stripSlashes($_POST["form"]["admin_city"]));
                                $this->client->setSetting("admin_country",ilUtil::stripSlashes($_POST["form"]["admin_country"]));
                                $this->client->setSetting("admin_phone",ilUtil::stripSlashes($_POST["form"]["admin_phone"]));
                                $this->client->setSetting("admin_email",ilUtil::stripSlashes($_POST["form"]["admin_email"]));
                                $this->client->setSetting("inst_institution",ilUtil::stripSlashes($_POST["form"]["inst_institution"]));

                                // update client.ini
                                $this->client->setName(ilUtil::stripSlashes($_POST["form"]["inst_name"]));
                                $this->client->setDescription(ilUtil::stripSlashes($_POST["form"]["inst_info"]));
                                $this->client->ini->write();

                                // reload settings
                                $settings = $this->client->getAllSettings();
                                // feedback
                                sendInfo($this->lng->txt("saved_successfully"));
                        }
                }

                // output
                $this->tpl->addBlockFile("SETUP_CONTENT","setup_content","tpl.clientsetup_contact.html");

                // client values
                $this->tpl->setVariable("INST_NAME",ilUtil::prepareFormOutput(($this->client->getName()) ? $this->client->getName() : $this->client->getId()));
                $this->tpl->setVariable("INST_INFO",ilUtil::prepareFormOutput($this->client->getDescription()));
                $this->tpl->setVariable("INST_INSTITUTION",ilUtil::prepareFormOutput($settings["inst_institution"]));

                // contact values
                $this->tpl->setVariable("ADMIN_FIRSTNAME",ilUtil::prepareFormOutput($settings["admin_firstname"]));
                $this->tpl->setVariable("ADMIN_LASTNAME",ilUtil::prepareFormOutput($settings["admin_lastname"]));
                $this->tpl->setVariable("ADMIN_TITLE",ilUtil::prepareFormOutput($settings["admin_title"]));
                $this->tpl->setVariable("ADMIN_POSITION",ilUtil::prepareFormOutput($settings["admin_position"]));
                $this->tpl->setVariable("ADMIN_INSTITUTION",ilUtil::prepareFormOutput($settings["admin_institution"]));
                $this->tpl->setVariable("ADMIN_STREET",ilUtil::prepareFormOutput($settings["admin_street"]));
                $this->tpl->setVariable("ADMIN_ZIPCODE",ilUtil::prepareFormOutput($settings["admin_zipcode"]));
                $this->tpl->setVariable("ADMIN_CITY",ilUtil::prepareFormOutput($settings["admin_city"]));
                $this->tpl->setVariable("ADMIN_COUNTRY",ilUtil::prepareFormOutput($settings["admin_country"]));
                $this->tpl->setVariable("ADMIN_PHONE",ilUtil::prepareFormOutput($settings["admin_phone"]));
                $this->tpl->setVariable("ADMIN_EMAIL",ilUtil::prepareFormOutput($settings["admin_email"]));
                
                // client text
                $this->tpl->setVariable("TXT_INST_DATA", $this->lng->txt("client_data"));
                $this->tpl->setVariable("TXT_INST_NAME", $this->lng->txt("client_name"));
                $this->tpl->setVariable("TXT_INST_INFO", $this->lng->txt("client_info"));
                $this->tpl->setVariable("TXT_INST_INSTITUTION", $this->lng->txt("client_institution"));

                // contact text
                $this->tpl->setVariable("TXT_CONTACT_DATA", $this->lng->txt("contact_data"));
                $this->tpl->setVariable("TXT_REQUIRED_FIELDS", $this->lng->txt("required_field"));
                $this->tpl->setVariable("TXT_FIRSTNAME", $this->lng->txt("firstname"));
                $this->tpl->setVariable("TXT_LASTNAME", $this->lng->txt("lastname"));
                $this->tpl->setVariable("TXT_TITLE", $this->lng->txt("title"));
                $this->tpl->setVariable("TXT_POSITION", $this->lng->txt("position"));
                $this->tpl->setVariable("TXT_INSTITUTION", $this->lng->txt("institution"));
                $this->tpl->setVariable("TXT_STREET", $this->lng->txt("street"));
                $this->tpl->setVariable("TXT_ZIPCODE", $this->lng->txt("zipcode"));
                $this->tpl->setVariable("TXT_CITY", $this->lng->txt("city"));
                $this->tpl->setVariable("TXT_COUNTRY", $this->lng->txt("country"));
                $this->tpl->setVariable("TXT_PHONE", $this->lng->txt("phone"));
                $this->tpl->setVariable("TXT_EMAIL", $this->lng->txt("email"));
                $this->tpl->setVariable("TXT_SAVE", $this->lng->txt("save"));
                
                $this->tpl->setVariable("FORMACTION", "setup.php?cmd=gateway");
                $this->tpl->setVariable("TXT_SETUP_TITLE","contact information & client data");
                $this->tpl->setVariable("TXT_INFO", $this->lng->txt("info_text_contact"));
                
                $this->setButtonPrev("lang");
                
                $check = $this->checkClientContact($this->client);

                $this->client->status["contact"]["status"] = $check["status"];
                $this->client->status["contact"]["comment"] = $check["comment"];

                if ($check["status"])
                {
                        $this->setButtonNext("nic");
                }
                
                $this->checkPanelMode();
        }

Here is the call graph for this function:

Here is the caller graph for this function:

ilSetupGUI::displayDatabase (  ) 

display database form and process form input

Definition at line 1686 of file class.ilSetupGUI.php.

References $_POST, $_SESSION, $ilDB, $ilErr, $row, checkDisplayMode(), checkPanelMode(), ilSetup::createDatabase(), ilSetup::getError(), ilSetup::installDatabase(), and sendInfo().

Referenced by cmdClient(), and jumpToFirstUnfinishedSetupStep().

        {
                global $ilErr,$ilDB;

                $this->checkDisplayMode("setup_database");

                // checkings
                if ($_POST["form"]["db_flag"] == 1)
                {
                        $message = "";
                        
                        if (!$this->client->db_installed)
                        {
                                if (!$this->client->db_exists)
                                {
                                        if ($_POST["form"]["chk_db_create"])
                                        {
                                                if (!$this->createDatabase())
                                                {
                                                        $message = $this->lng->txt($this->getError());
                                                        $this->raiseError($message,$this->error_obj->MESSAGE);
                                                }
                                        }
                                        else
                                        {
                                                $message = $this->lng->txt("database_not_exists_create_first");
                                                $this->raiseError($message,$this->error_obj->MESSAGE);                                  
                                        }
                                }
                                
                                if (!$this->installDatabase())
                                {
                                        $message = $this->lng->txt($this->getError());
                                        $this->client->status["db"]["status"] = false;
                                        $this->client->status["db"]["comment"] = "install_error";
                                }
                                else
                                {
                                        $message = $this->lng->txt("database_installed");
                                }
                        }
                        else
                        {
                                include_once "../classes/class.ilDBUpdate.php";
                                include_once "../classes/class.ilRbacAdmin.php";
                                include_once "../classes/class.ilRbacReview.php";
                                include_once "../classes/class.ilRbacSystem.php";
                                include_once "../classes/class.ilTree.php";
                                include_once "../classes/class.ilSaxParser.php";
                                include_once "../classes/class.ilObjectDefinition.php";

                                // referencing db handler in language class
                                $this->lng->setDbHandler($this->client->db);

                                // referencing does not work in dbupdate-script
                                $ilDB = new ilDbx($this->client->dsn);

                                // run dbupdate
                                $dbupdate = new ilDBUpdate($ilDB);
                                $dbupdate->applyUpdate();
                        
                                if ($dbupdate->updateMsg == "no_changes")
                                {
                                        $message = $this->lng->txt("no_changes").". ".$this->lng->txt("database_is_uptodate");
                                }
                                else
                                {
                                        foreach ($dbupdate->updateMsg as $row)
                                        {
                                                $message .= $this->lng->txt($row["msg"]).": ".$row["nr"]."<br/>";
                                        }
                                }
                        }
                }

                sendInfo($message);

                $this->tpl->addBlockFile("SETUP_CONTENT","setup_content","tpl.clientsetup_db.html");
                
                $this->tpl->setVariable("FORMACTION", "setup.php?cmd=gateway");
                $this->tpl->setVariable("DB_HOST", $this->client->getDbHost());
                $this->tpl->setVariable("DB_NAME", $this->client->getDbName());         
                $this->tpl->setVariable("DB_USER", $this->client->getDbUser());         
                $this->tpl->setVariable("DB_PASS", $this->client->getDbPass());

                if ($this->client->db_installed)
                {
                        // referencing db handler in language class
                        $this->lng->setDbHandler($this->client->db);

                        include_once "../classes/class.ilDBUpdate.php";
                        $ilDB = new ilDbx($this->client->dsn);
                        $dbupdate = new ilDBUpdate($ilDB);

                        if (!$db_status = $dbupdate->getDBVersionStatus())
                        {
                                $remark = "<font color=\"red\">".$this->lng->txt("database_needs_update").
                                                                  " (".$this->lng->txt("database_version").": ".$dbupdate->currentVersion.
                                                                  " ; ".$this->lng->txt("file_version").": ".$dbupdate->fileVersion.")</font>";
                                $this->tpl->setVariable("TXT_INFO", $remark);
                                
                                $this->tpl->setCurrentBlock("btn_submit");
                                $this->tpl->setVariable("TXT_SAVE", $this->lng->txt("database_update"));
                                $this->tpl->parseCurrentBlock();
                        }
                        else
                        {
                                $this->tpl->setVariable("TXT_INFO",$this->lng->txt("database_is_uptodate"));
                                $this->client->status["db"]["status"] = true;
                                $this->client->status["db"]["comment"] = "version ".$dbupdate->getCurrentVersion();
                        }
                }
                else
                {
                        $checked = "";

                        if ($_SESSION["error_post_vars"]["form"]["chk_db_create"])
                        {
                                $checked = "checked=\"checked\"";
                        }

                        $this->tpl->setCurrentBlock("option_db_create");
                        $this->tpl->setVariable("TXT_DB_CREATE", $this->lng->txt("database_create"));
                        $this->tpl->setVariable("DB_CREATE_CHECK",$checked);
                        $this->tpl->parseCurrentBlock();

                        $this->tpl->setVariable("TXT_SAVE", $this->lng->txt("database_install"));
                        $this->tpl->setVariable("TXT_INFO", $this->lng->txt("info_text_db"));
                }
                
                $this->tpl->parseCurrentBlock();
                
                $this->tpl->setVariable("TXT_SETUP_TITLE", $this->lng->txt("setup_database"));
                $this->tpl->setVariable("TXT_DB_HEADER", $this->lng->txt("db_conn"));
                $this->tpl->setVariable("TXT_DB_TYPE", $this->lng->txt("db_type"));
                $this->tpl->setVariable("TXT_DB_HOST", $this->lng->txt("db_host"));
                $this->tpl->setVariable("TXT_DB_NAME", $this->lng->txt("db_name"));     
                $this->tpl->setVariable("TXT_DB_USER", $this->lng->txt("db_user"));
                $this->tpl->setVariable("TXT_DB_PASS", $this->lng->txt("db_pass"));
                
                // only allow to return to ini if db does not exist yet
                if (!$this->client->db_installed)
                {
                        $this->setButtonPrev("ini");
                }
                
                if ($this->client->db_installed and $db_status)
                {
                        $this->setButtonNext("lang");
                }
                
                $this->checkPanelMode();
        }

Here is the call graph for this function:

Here is the caller graph for this function:

ilSetupGUI::displayDeleteConfirmation (  ) 

display delete client confirmation form and process form input

Definition at line 2334 of file class.ilSetupGUI.php.

References $_POST, ilSetup::$db, ilSetup::$ini, checkDisplayMode(), checkPanelMode(), ilUtil::redirect(), and sendInfo().

Referenced by cmdAdmin().

        {
                $this->checkDisplayMode();

                // formular sent
                if ($_POST["form"]["delete"])
                {
                        $ini = true;
                        $db = false;
                        $files = false;
                
                        /* disabled
                        switch ($_POST["form"]["delete"])
                        {
                                case 1:
                                        $ini = true;
                                        break;
                        
                                case 2:
                                        $ini = true;
                                        $db = true;
                                        break;

                                case 3:
                                        $ini = true;
                                        $db = true;
                                        $files = true;
                                        break;          
                        }
                        */
                        
                        $msg = $this->client->delete($ini,$db,$files);

                        sendInfo($this->lng->txt("client_deleted"),true);
                        ilUtil::redirect("setup.php");
                }

                $this->tpl->setVariable("TXT_INFO", $this->lng->txt("info_text_delete"));
                
                // output
                $this->tpl->addBlockFile("SETUP_CONTENT","setup_content","tpl.form_delete_client.html");

                // delete panel
                $this->tpl->setVariable("FORMACTION", "setup.php?cmd=gateway");
                $this->tpl->setVariable("TXT_DELETE", $this->lng->txt("delete"));
                $this->tpl->setVariable("TXT_DELETE_CONFIRM", $this->lng->txt("delete_confirm"));
                $this->tpl->setVariable("TXT_DELETE_INFO", $this->lng->txt("delete_info"));

                $this->checkPanelMode();
        }

Here is the call graph for this function:

Here is the caller graph for this function:

ilSetupGUI::displayError ( a_message  ) 

display error page

Parameters:
string error message

Definition at line 1519 of file class.ilSetupGUI.php.

References $_SESSION, and exit.

Referenced by checkDisplayMode(), cmdClient(), and cmdInstall().

        {
                $this->tpl->addBlockFile("CONTENT", "content", "tpl.error.html");
                
                $this->tpl->setCurrentBlock("content");
                $this->tpl->setVariable("FORMACTION", $_SESSION["referer"]);
                $this->tpl->setVariable("TXT_BACK", $this->lng->txt("back"));
                $this->tpl->setVariable("ERROR_MESSAGE",($a_message));
                $this->tpl->parseCurrentBlock();
                
                $this->tpl->show();
                exit();
        }

Here is the caller graph for this function:

ilSetupGUI::displayFinishSetup (  ) 

display finish setup page

Definition at line 2306 of file class.ilSetupGUI.php.

References checkDisplayMode(), checkPanelMode(), and validateSetup().

Referenced by cmdClient(), and jumpToFirstUnfinishedSetupStep().

        {
                $this->checkDisplayMode("finish_setup");

                if ($this->validateSetup())
                {
                        $txt_info = $this->lng->txt("info_text_finish1");
                        $this->setButtonNext("login_new","login");
                        $this->client->setSetting("setup_ok",1);
                        $this->client->status["finish"]["status"] = true;
                }
                else
                {
                        $txt_info = $this->lng->txt("info_text_finish2");
                }
                
                // output
                $this->tpl->addBlockFile("SETUP_CONTENT","setup_content","tpl.clientsetup_finish.html");
                $this->tpl->setVariable("TXT_INFO",$txt_info);
                
                $this->setButtonPrev("nic");
                
                $this->checkPanelMode();
        }

Here is the call graph for this function:

Here is the caller graph for this function:

ilSetupGUI::displayFooter (  ) 

page output and set title

Definition at line 552 of file class.ilSetupGUI.php.

References displayNavButtons(), and ilSetup::isAdmin().

Referenced by ilSetupGUI().

        {
                // footer (not really)
                if ($this->cmd != "logout")
                {
                        if ($this->ini_ilias_exists and $this->display_mode == "setup" and $this->client->getId() != "")
                        {
                                $this->tpl->setVariable("TXT_ACCESS_MODE","(".$this->lng->txt("client_id").": ".$this->client->getId().")");
                        }
                        elseif ($this->isAdmin())
                        {
                                $this->tpl->setVariable("TXT_ACCESS_MODE","(".$this->lng->txt("root_access").")");
                        }
                
                        $this->displayNavButtons();
                }
                
                $this->tpl->show();
        }

Here is the call graph for this function:

Here is the caller graph for this function:

ilSetupGUI::displayHeader (  ) 

display header with admin links and language flags

Definition at line 473 of file class.ilSetupGUI.php.

References $count, $lang_key, $languages, $num, ilSetup::isAdmin(), ilSetup::isAuthenticated(), and ilSetup::isInstalled().

Referenced by ilSetupGUI().

        {
                $languages = $this->lng->getLanguages();
                
                $count = (int) round(count($languages) / 2);
                $num = 1;
                
                foreach ($languages as $lang_key)
                {
                        if ($num === $count)
                        {
                                $this->tpl->touchBlock("lng_new_row");
                        }

                        $this->tpl->setCurrentBlock("languages");
                        $this->tpl->setVariable("LINK_LANG", "./setup.php?cmd=".$this->cmd."&amp;lang=".$lang_key);
                        $this->tpl->setVariable("LANG_NAME", $this->lng->txt("lang_".$lang_key));
                        $this->tpl->setVariable("LANG_ICON", $lang_key);
                        $this->tpl->setVariable("BORDER", 0);
                        $this->tpl->setVariable("VSPACE", 0);
                        $this->tpl->parseCurrentBlock();

                        $num++;
                }
                
                if (count($languages) % 2)
                {
                        $this->tpl->touchBlock("lng_empty_cell");
                }
                
                if ($this->cmd != "logout" and $this->isInstalled())
                {
                        // add client link
                        if ($this->isAdmin())
                        {
                                if ($this->display_mode == "view" or $this->cmd == "clientlist" or $this->cmd == "changepassword" or $this->cmd == "mastersettings")
                                {
                                        $this->tpl->setCurrentBlock("add_client");
                                        $this->tpl->setVariable("TXT_ADD_CLIENT",ucfirst($this->lng->txt("new")));
                                        $this->tpl->parseCurrentBlock();
                                }
        
                                // client list link
                                $this->tpl->setCurrentBlock("display_list");
                                $this->tpl->setVariable("TXT_LIST",ucfirst($this->lng->txt("list")));
                                $this->tpl->parseCurrentBlock();
                        
                                // edit pathes link
                                $this->tpl->setCurrentBlock("edit_pathes");
                                $this->tpl->setVariable("TXT_EDIT_PATHES",$this->lng->txt("pathes"));
                                $this->tpl->parseCurrentBlock();

                                // change password link
                                $this->tpl->setCurrentBlock("change_password");
                                $this->tpl->setVariable("TXT_CHANGE_PASSWORD",ucfirst($this->lng->txt("password")));
                                $this->tpl->parseCurrentBlock();
                        }

                        // logout link
                        if ($this->isAuthenticated())
                        {
                                $this->tpl->setCurrentBlock("logout");
                                $this->tpl->setVariable("TXT_LOGOUT",$this->lng->txt("logout"));
                                $this->tpl->parseCurrentBlock();
                        }
                }

                $this->tpl->setVariable("PAGETITLE","Setup");
                $this->tpl->setVariable("LOCATION_STYLESHEET","./templates/blueshadow.css");
                $this->tpl->setVariable("LOCATION_JAVASCRIPT","../templates/default");
                $this->tpl->setVariable("TXT_SETUP", "ILIAS3 - ".$this->lng->txt("setup"));
                $this->tpl->setVariable("VERSION", $this->version);
                $this->tpl->setVariable("TXT_VERSION", $this->lng->txt("version"));
                $this->tpl->setVariable("LANG", $this->lang);
        }

Here is the call graph for this function:

Here is the caller graph for this function:

ilSetupGUI::displayIni (  ) 

display setup in step

Definition at line 1347 of file class.ilSetupGUI.php.

References $_POST, $_SESSION, $client_id, checkDisplayMode(), checkPanelMode(), ilSetup::getError(), ilSetup::newClient(), ilSetup::saveNewClient(), and sendInfo().

Referenced by cmdAdmin(), and cmdClient().

        {
                $this->checkDisplayMode("create_new_client");
                
                // checkings
                if ($_POST["form"])
                {
                        // check client name
                        if (!$_POST["form"]["client_id"])
                        {
                                $this->raiseError($this->lng->txt("ini_no_client_id"),$this->error_obj->MESSAGE);
                        }

                        if (strlen($_POST["form"]["client_id"]) != strlen(urlencode(($_POST["form"]["client_id"]))))
                        {
                                $this->raiseError($this->lng->txt("ini_client_id_invalid"),$this->error_obj->MESSAGE);
                        }                       

                        if (strlen($_POST["form"]["client_id"]) < 4)
                        {
                                $this->raiseError($this->lng->txt("ini_client_id_too_short"),$this->error_obj->MESSAGE);
                        }

                        if (strlen($_POST["form"]["client_id"]) > 32)
                        {
                                $this->raiseError($this->lng->txt("ini_client_id_too_long"),$this->error_obj->MESSAGE);
                        }

                        // check database
                        if (!$_POST["form"]["db_host"])
                        {
                                $this->raiseError($this->lng->txt("ini_no_db_host"),$this->error_obj->MESSAGE);
                        }

                        if (!$_POST["form"]["db_name"])
                        {
                                $this->raiseError($this->lng->txt("ini_no_db_name"),$this->error_obj->MESSAGE);
                        }
                        
                        if (!$_POST["form"]["db_user"])
                        {
                                $this->raiseError($this->lng->txt("ini_no_db_user"),$this->error_obj->MESSAGE);
                        }

                        // create new client object if it does not exist
                        if (!$this->ini_client_exists)
                        {
                                $client_id = $_POST["form"]["client_id"];
                                
                                // check for existing client dir (only for newly created clients not renaming)
                                if (!$this->ini_client_exists and file_exists(ILIAS_ABSOLUTE_PATH."/".ILIAS_WEB_DIR."/".$client_id))
                                {
                                        $this->raiseError($this->lng->txt("ini_client_id_exists"),$this->error_obj->MESSAGE);
                                }

                                $this->newClient($client_id);
                        }

                        // save some old values
                        $old_db_name = $this->client->getDbName();
                        $old_client_id = $this->client->getId();                        
                        // set client data 
                        $this->client->setId($_POST["form"]["client_id"]);
                        $this->client->setDbHost($_POST["form"]["db_host"]);
                        $this->client->setDbName($_POST["form"]["db_name"]);
                        $this->client->setDbUser($_POST["form"]["db_user"]);
                        $this->client->setDbPass($_POST["form"]["db_pass"]);
                        $this->client->setDSN();
                        
                        // try to connect to database
                        if (!$this->client->checkDatabaseHost())
                        {
                                $this->raiseError($this->lng->txt($this->client->getError()),$this->error_obj->MESSAGE);
                        }
                        
                        // check if db exists
                        $db_installed = $this->client->checkDatabaseExists();

                        if ($db_installed and (!$this->ini_ilias_exists or ($this->client->getDbName() != $old_db_name)))
                        {
                                $_POST["form"]["db_name"] = $old_db_name;
                                $message = ucfirst($this->lng->txt("database"))." \"".$this->client->getDbName()."\" ".$this->lng->txt("ini_db_name_exists");
                                $this->raiseError($message,$this->error_obj->MESSAGE);
                        }
                        
                        if ($this->ini_client_exists and $old_client_id != $this->client->getId())
                        {
                                $message = $this->lng->txt("ini_client_id_no_change");
                                $this->raiseError($message,$this->error_obj->MESSAGE);
                        }

                        // all ok. create client.ini and save posted data
                        if (!$this->ini_client_exists)
                        {
                                if ($this->saveNewClient())
                                {
                                        sendInfo($this->lng->txt("settings_saved"));
                                        $this->client->status["ini"]["status"] = true;
                                }
                                else
                                {
                                        $err = $this->getError();
                                        sendInfo($this->lng->txt("save_error").": ".$err);
                                        $this->client->status["ini"]["status"] = false;
                                        $this->client->status["ini"]["comment"] = $err;
                                }
                        }
                        else
                        {
                                if ($this->client->ini->write())
                                {
                                        sendInfo($this->lng->txt("settings_changed"));
                                        $this->client->status["ini"]["status"] = true;
                                }
                                else
                                {
                                        $err = $this->client->ini->getError();
                                        sendInfo($this->lng->txt("save_error").": ".$err);
                                        $this->client->status["ini"]["status"] = false;
                                        $this->client->status["ini"]["comment"] = $err;
                                }
                        }
                }

                // output
                $this->tpl->addBlockFile("SETUP_CONTENT","setup_content","tpl.clientsetup_ini.html");
                
                $this->tpl->setVariable("FORMACTION", "setup.php?cmd=gateway");
                $this->tpl->setVariable("TXT_SAVE", $this->lng->txt("save"));
                
                $this->tpl->setVariable("TXT_INFO", $this->lng->txt("info_text_ini"));
                
                // display default values, loaded valus or saved error values
                if ($_SESSION["error_post_vars"]["form"])
                {
                        $this->tpl->setVariable("CLIENT_ID", $_SESSION["error_post_vars"]["form"]["client_id"]);
                        $this->tpl->setVariable("DB_HOST", $_SESSION["error_post_vars"]["form"]["db_host"]);    
                        $this->tpl->setVariable("DB_NAME", $_SESSION["error_post_vars"]["form"]["db_name"]);            
                        $this->tpl->setVariable("DB_USER", $_SESSION["error_post_vars"]["form"]["db_user"]);            
                        $this->tpl->setVariable("DB_PASS", $_SESSION["error_post_vars"]["form"]["db_pass"]);
                }
                else
                {
                        $this->tpl->setVariable("CLIENT_ID", $this->client->getId());
                        $this->tpl->setVariable("DB_HOST", $this->client->getDbHost()); 
                        $this->tpl->setVariable("DB_NAME", $this->client->getDbName());         
                        $this->tpl->setVariable("DB_USER", $this->client->getDbUser());         
                        $this->tpl->setVariable("DB_PASS", $this->client->getDbPass());         
                }

                $this->tpl->setVariable("TXT_CLIENT_HEADER", $this->lng->txt("inst_identification"));
                $this->tpl->setVariable("TXT_CLIENT_ID", $this->lng->txt("client_id"));
                $this->tpl->setVariable("TXT_DB_HEADER", $this->lng->txt("db_conn"));
                $this->tpl->setVariable("TXT_DB_TYPE", $this->lng->txt("db_type"));
                $this->tpl->setVariable("TXT_DB_HOST", $this->lng->txt("db_host"));
                $this->tpl->setVariable("TXT_DB_NAME", $this->lng->txt("db_name"));     
                $this->tpl->setVariable("TXT_DB_USER", $this->lng->txt("db_user"));
                $this->tpl->setVariable("TXT_DB_PASS", $this->lng->txt("db_pass"));

                if ($this->client->status["ini"]["status"])
                {
                        $this->setButtonNext("db");
                }
                
                $this->checkPanelMode();
        }

Here is the call graph for this function:

Here is the caller graph for this function:

ilSetupGUI::displayLanguages (  ) 

display language form and process form input

Definition at line 1843 of file class.ilSetupGUI.php.

References $_POST, $count, $lang_key, $languages, $list, $result, checkDisplayMode(), checkPanelMode(), and sendInfo().

Referenced by cmdClient(), and jumpToFirstUnfinishedSetupStep().

        {
                $this->checkDisplayMode("setup_languages");

                if (!$this->client->db_installed)
                {
                        // program should never come to this place
                        $message = "No database found! Please install database first.";
                        sendInfo($message);
                }
        
                // checkings
                if ($_POST["form"])
                {
                        if (empty($_POST["form"]["lang_id"]))
                        {
                                $message = $this->lng->txt("lang_min_one_language");
                                $this->raiseError($message,$this->error_obj->MESSAGE);
                        }
                        
                        if (!in_array($_POST["form"]["lang_default"],$_POST["form"]["lang_id"]))
                        {
                                $message = $this->lng->txt("lang_not_installed_default");
                                $this->error = true;
                                $this->raiseError($message,$this->error_obj->MESSAGE);

                        }
                        
                        $result = $this->lng->installLanguages($_POST["form"]["lang_id"]);
                        
                        if (is_array($result))
                        {
                                $count = count($result);
                                $txt = "tet";
                                
                                foreach ($result as $key => $lang_key)
                                {
                                        $list .= $this->lng->txt("lang_".$lang_key);
                                        
                                        if ($count > $key + 1)
                                        {
                                                $list .= ", ";
                                        }
                                }
                        }

                        $this->client->setDefaultLanguage($_POST["form"]["lang_default"]);
                        $message = $this->lng->txt("languages_installed");
                        
                        if ($result !== true)
                        {
                                $message .= "<br/>(".$this->lng->txt("langs_not_valid_not_installed").": ".$list.")";
                        }
                        sendInfo($message);
                }

                // output
                $this->tpl->addBlockFile("SETUP_CONTENT","setup_content","tpl.clientsetup_lang.html");

                $languages = $this->lng->getInstallableLanguages();
                $installed_langs = $this->lng->getInstalledLanguages();
                $default_lang = $this->client->getDefaultLanguage();
                
                $lang_count = count($installed_langs);
                
                $this->tpl->setVariable("TXT_LANG_HEADER", ucfirst($this->lng->txt("available_languages")));
                $this->tpl->setVariable("TXT_LANGUAGE", ucfirst($this->lng->txt("language")));
                $this->tpl->setVariable("TXT_INSTALLED", ucfirst($this->lng->txt("installed")));
                $this->tpl->setVariable("TXT_DEFAULT", ucfirst($this->lng->txt("default")));

                $this->tpl->setVariable("TXT_SAVE", $this->lng->txt("save"));
                
                $this->tpl->setVariable("TXT_SETUP_TITLE",ucfirst(trim($this->lng->txt("setup_languages"))));
                $this->tpl->setVariable("TXT_INFO", $this->lng->txt("info_text_lang"));
                
                if ($lang_count > 0)
                {
                        $this->client->status["lang"]["status"] = true;
                        $this->client->status["lang"]["comment"] = $lang_count." ".$this->lng->txt("languages_installed");
                }
                else
                {
                        $this->client->status["lang"]["status"] = false;
                        $this->client->status["lang"]["comment"] = $this->lng->txt("lang_none_installed");
                }

                foreach ($languages as $lang_key)
                {
                        $this->tpl->setCurrentBlock("language_row");
                        $this->tpl->setVariable("LANG_KEY", $lang_key);
                        $this->tpl->setVariable("TXT_LANG", $this->lng->txt("lang_".$lang_key));
                        $this->tpl->setVariable("BORDER", 0);
                        $this->tpl->setVariable("VSPACE", 0);

                        if (in_array($lang_key,$installed_langs))
                        {
                                $this->tpl->setVariable("CHECKED", ("checked=\"checked\""));            
                        }

                        if ($lang_key == $default_lang)
                        {
                                $this->tpl->setVariable("DEFAULT", ("checked=\"checked\""));            
                        }

                        $this->tpl->parseCurrentBlock();
                }
                
                $this->setButtonPrev("db");
                
                if ($lang_count > 0)
                {
                        $this->setButtonNext("contact");
                }
                
                $this->checkPanelMode();
        }

Here is the call graph for this function:

Here is the caller graph for this function:

ilSetupGUI::displayLogin (  ) 

display login form and process form

Definition at line 950 of file class.ilSetupGUI.php.

References $_POST, ilSetup::getError(), ilSetup::loginAsAdmin(), ilSetup::loginAsClient(), and ilUtil::redirect().

Referenced by ilSetupGUI().

        {
                $this->tpl->addBlockFile("CONTENT","content","tpl.std_layout.html");

                if ($_POST["form"])
                {
                        // first check client login
                        if (empty($_POST["form"]["admin_password"]))
                        {
                                if (!$this->loginAsClient($_POST["form"]))
                                {
                                        if ($error_msg = $this->getError())
                                        {
                                                $this->raiseError($this->lng->txt($error_msg),$this->error_obj->MESSAGE);
                                        }
                                }
                        }
                        else
                        {
                                if (!$this->loginAsAdmin($_POST["form"]["admin_password"]))
                                {
                                        $this->raiseError($this->lng->txt("login_invalid"),$this->error_obj->MESSAGE);
                                }
                        }

                        ilUtil::redirect("setup.php");
                }

                // output
                $this->tpl->addBlockFile("SETUP_CONTENT","setup_content","tpl.form_login.html");
                $this->tpl->setVariable("FORMACTION", "setup.php?cmd=gateway");
                $this->tpl->setVariable("TXT_HEADER",$this->lng->txt("setup_login"));

                $this->tpl->setVariable("TXT_INFO", $this->lng->txt("info_text_login"));

                $this->tpl->setVariable("TXT_REQUIRED_FIELDS", $this->lng->txt("required_field"));
                $this->tpl->setVariable("TXT_CLIENT_LOGIN",$this->lng->txt("client_login"));
                $this->tpl->setVariable("TXT_CLIENT_ID",$this->lng->txt("client_id"));
                $this->tpl->setVariable("TXT_USERNAME",ucfirst($this->lng->txt("username")));
                $this->tpl->setVariable("TXT_PASSWORD",ucfirst($this->lng->txt("password")));
                $this->tpl->setVariable("TXT_OR",strtoupper($this->lng->txt("or")));
                $this->tpl->setVariable("TXT_ADMIN_LOGIN",$this->lng->txt("admin_login"));
                $this->tpl->setVariable("TXT_ADMIN_PASSWORD",ucfirst($this->lng->txt("password")));
                $this->tpl->setVariable("TXT_SUBMIT", $this->lng->txt("submit"));
        }

Here is the call graph for this function:

Here is the caller graph for this function:

ilSetupGUI::displayLogout (  ) 

display logout page

Definition at line 1536 of file class.ilSetupGUI.php.

Referenced by cmdClient().

        {
                $this->tpl->addBlockFile("CONTENT","content","tpl.logout.html");

                session_destroy();

                $this->logged_out = true;
                $this->tpl->setVariable("TXT_HEADER",$this->lng->txt("logged_out"));            
                $this->tpl->setCurrentBlock("home_link");
                $this->tpl->setVariable("TXT_INDEX",$this->lng->txt("ilias_homepage"));
                $this->tpl->setVariable("LNK_INDEX",ILIAS_HTTP_PATH."/index.php");
                $this->tpl->parseCurrentBlock();
        }

Here is the caller graph for this function:

ilSetupGUI::displayMasterSetup (  ) 

display master setup form & process form input

Definition at line 757 of file class.ilSetupGUI.php.

References $_POST, $_SESSION, ilSetup::checkDataDirSetup(), ilSetup::checkLogSetup(), ilSetup::checkPasswordSetup(), ilSetup::checkToolsSetup(), ilSetup::isInstalled(), ilUtil::redirect(), ilSetup::saveMasterSetup(), and sendInfo().

Referenced by cmdInstall().

        {
                if ($_POST["form"])
                {
                        if (!$this->checkDataDirSetup($_POST["form"]))
                        {
                                $this->raiseError($this->lng->txt($this->getError()),$this->error_obj->MESSAGE);
                        }
        
                        if (!$this->checkLogSetup($_POST["form"]))
                        {
                                $this->raiseError($this->lng->txt($this->getError()),$this->error_obj->MESSAGE);
                        }

                        if (!$this->checkToolsSetup($_POST["form"]))
                        {
                                $this->raiseError($this->lng->txt($this->getError()),$this->error_obj->MESSAGE);
                        }
                        
                        if (!$this->checkPasswordSetup($_POST["form"]))
                        {
                                $this->raiseError($this->lng->txt($this->getError()),$this->error_obj->MESSAGE);
                        }

                        if (!$this->saveMasterSetup($_POST["form"]))
                        {
                                $this->raiseError($this->lng->txt($this->getError()),$this->error_obj->MESSAGE);
                        }                       
                        
                        sendInfo($this->lng->txt("settings_saved"),true);
                        
                        ilUtil::redirect("setup.php?cmd=startup");
                }

                $this->tpl->addBlockFile("CONTENT","content","tpl.std_layout.html");

                $this->tpl->addBlockFile("SETUP_CONTENT","setup_content","tpl.form_mastersetup.html");

                $this->tpl->setVariable("FORMACTION", "setup.php?cmd=gateway");
                
                // for checkboxes & radio buttons
                $checked = "checked=\"checked\"";

                // general
                $this->tpl->setVariable("TXT_ENTER_DIR_AND_FILENAME", $this->lng->txt("dsfsdave"));
                $this->tpl->setVariable("TXT_HEADER", $this->lng->txt("setup_basic_settings"));
                $this->tpl->setVariable("SUBMIT_CMD", "install");
                $this->tpl->setVariable("TXT_SAVE", $this->lng->txt("save"));
                $this->tpl->setVariable("TXT_ENTER_DIR_AND_FILENAME", $this->lng->txt("enter_dir_and_filename"));
                $this->tpl->setVariable("TXT_INFO", $this->lng->txt("info_text_first_install")."<br/>".$this->lng->txt("info_text_pathes"));
                
                if ($this->safe_mode)
                {
                        $this->tpl->setVariable("SAFE_MODE_STYLE", " class=\"message\" ");
                        $this->tpl->setVariable("TXT_SAFE_MODE_INFO", $this->lng->txt("safe_mode_enabled"));
                }
                else
                {
                        $this->tpl->setVariable("TXT_SAFE_MODE_INFO", "");
                }

                // datadir
                $this->tpl->setCurrentBlock("setup_datadir");
                $this->tpl->setVariable("TXT_DATADIR_TITLE", $this->lng->txt("main_datadir_outside_webspace"));
                $this->tpl->setVariable("TXT_DATADIR_PATH", $this->lng->txt("datadir_path"));
                $this->tpl->setVariable("TXT_DATADIR_COMMENT1", $this->lng->txt("datadir_path_comment1"));
                $this->tpl->setVariable("TXT_CREATE", $this->lng->txt("create"));
                // values
                //echo $this->ini->readVariable($this->ini->readVariable("server","presetting"),"data_dir");
                if ($_SESSION["error_post_vars"]["form"])
                {
                        $this->tpl->setVariable("DATADIR_PATH", $_SESSION["error_post_vars"]["form"]["datadir_path"]);
                }
                elseif ($this->ini->readVariable("server","presetting") != "")
                {
                        $this->tpl->setVariable("DATADIR_PATH", $this->ini->readVariable($this->ini->readVariable("server","presetting"),"data_dir"));
                }


                        
                //$chk_datadir_path = ($_SESSION["error_post_vars"]["form"]["chk_datadir_path"]) ? "CHK_DATADIR_PATH_TARGET" : "CHK_DATADIR_PATH_CREATE";
                $chk_datadir_path = ($_SESSION["error_post_vars"]["form"]["chk_datadir_path"]) ? $checked : "";
                $this->tpl->setVariable("CHK_DATADIR_PATH",$chk_datadir_path);
                $this->tpl->parseCurrentBlock();
                
                // logging
                $this->tpl->setCurrentBlock("setup_log");
                $this->tpl->setVariable("TXT_LOG_TITLE", $this->lng->txt("logging"));
                $this->tpl->setVariable("TXT_LOG_PATH", $this->lng->txt("log_path"));
                $this->tpl->setVariable("TXT_LOG_COMMENT", $this->lng->txt("log_path_comment"));
                $this->tpl->setVariable("TXT_DISABLE_LOGGING", $this->lng->txt("disable_logging"));

                // values
                if ($_SESSION["error_post_vars"]["form"])
                {
                        $this->tpl->setVariable("LOG_PATH", $_SESSION["error_post_vars"]["form"]["log_path"]);
                }
                elseif ($this->ini->readVariable("server","presetting") != "")
                {
                        $this->tpl->setVariable("LOG_PATH", $this->ini->readVariable($this->ini->readVariable("server","presetting"),"log"));
                }

                $chk_log_path = ($_SESSION["error_post_vars"]["form"]["chk_log_status"]) ? $checked : "";
                $this->tpl->setVariable("CHK_LOG_STATUS",$chk_log_path);
                $this->tpl->parseCurrentBlock();

                // tools
                $this->tpl->setCurrentBlock("setup_tools");
                $this->tpl->setVariable("TXT_DISABLE_CHECK", $this->lng->txt("disable_check"));
                $this->tpl->setVariable("TXT_TOOLS_TITLE", $this->lng->txt("3rd_party_software"));
                $this->tpl->setVariable("TXT_CONVERT_PATH", $this->lng->txt("convert_path"));
                $this->tpl->setVariable("TXT_ZIP_PATH", $this->lng->txt("zip_path"));
                $this->tpl->setVariable("TXT_UNZIP_PATH", $this->lng->txt("unzip_path"));
                $this->tpl->setVariable("TXT_JAVA_PATH", $this->lng->txt("java_path"));
                $this->tpl->setVariable("TXT_HTMLDOC_PATH", $this->lng->txt("htmldoc_path"));

                $this->tpl->setVariable("TXT_CONVERT_COMMENT", $this->lng->txt("convert_path_comment"));
                $this->tpl->setVariable("TXT_ZIP_COMMENT", $this->lng->txt("zip_path_comment"));
                $this->tpl->setVariable("TXT_UNZIP_COMMENT", $this->lng->txt("unzip_path_comment"));
                $this->tpl->setVariable("TXT_JAVA_COMMENT", $this->lng->txt("java_path_comment"));
                $this->tpl->setVariable("TXT_HTMLDOC_COMMENT", $this->lng->txt("htmldoc_path_comment"));

                // values
                if ($_SESSION["error_post_vars"]["form"])
                {
                        $this->tpl->setVariable("CONVERT_PATH", $_SESSION["error_post_vars"]["form"]["convert_path"]);
                        $this->tpl->setVariable("ZIP_PATH", $_SESSION["error_post_vars"]["form"]["zip_path"]);
                        $this->tpl->setVariable("UNZIP_PATH", $_SESSION["error_post_vars"]["form"]["unzip_path"]);
                        $this->tpl->setVariable("JAVA_PATH", $_SESSION["error_post_vars"]["form"]["java_path"]);
                        $this->tpl->setVariable("HTMLDOC_PATH", $_SESSION["error_post_vars"]["form"]["htmldoc_path"]);
                }
                elseif ($this->ini->readVariable("server","presetting") != "")
                {
                        $this->tpl->setVariable("CONVERT_PATH", $this->ini->readVariable($this->ini->readVariable("server","presetting"),"convert"));
                        $this->tpl->setVariable("ZIP_PATH", $this->ini->readVariable($this->ini->readVariable("server","presetting"),"zip"));
                        $this->tpl->setVariable("UNZIP_PATH", $this->ini->readVariable($this->ini->readVariable("server","presetting"),"unzip"));
                        $this->tpl->setVariable("JAVA_PATH", $this->ini->readVariable($this->ini->readVariable("server","presetting"),"java"));
                        $this->tpl->setVariable("HTMLDOC_PATH", $this->ini->readVariable($this->ini->readVariable("server","presetting"),"htmldoc"));
                }
                                                                
                $this->tpl->setVariable("TXT_VIRUS_SCANNER", $this->lng->txt("virus_scanner"));
                $this->tpl->setVariable("TXT_NONE", $this->lng->txt("none"));
                $this->tpl->setVariable("TXT_SOPHOS", $this->lng->txt("sophos"));
                $this->tpl->setVariable("TXT_ANTIVIR", $this->lng->txt("antivir"));
                $this->tpl->setVariable("TXT_SCAN_COMMAND", $this->lng->txt("scan_command"));
                $this->tpl->setVariable("TXT_CLEAN_COMMAND", $this->lng->txt("clean_command"));


                $chk_convert_path = ($_SESSION["error_post_vars"]["form"]["chk_convert_path"]) ? $checked : "";
                $chk_zip_path = ($_SESSION["error_post_vars"]["form"]["chk_zip_path"]) ? $checked : "";
                $chk_unzip_path = ($_SESSION["error_post_vars"]["form"]["chk_unzip_path"]) ? $checked : "";
                $chk_java_path = ($_SESSION["error_post_vars"]["form"]["chk_java_path"]) ? $checked : "";
                $chk_htmldoc_path = ($_SESSION["error_post_vars"]["form"]["chk_htmldoc_path"]) ? $checked : "";

                $this->tpl->setVariable("CHK_CONVERT_PATH", $chk_convert_path);
                $this->tpl->setVariable("CHK_ZIP_PATH", $chk_zip_path);
                $this->tpl->setVariable("CHK_UNZIP_PATH", $chk_unzip_path);
                $this->tpl->setVariable("CHK_JAVA_PATH", $chk_java_path);
                $this->tpl->setVariable("CHK_HTMLDOC_PATH", $chk_htmldoc_path);
                $this->tpl->parseCurrentBlock();
                
                // setup password
                $this->tpl->setCurrentBlock("setup_pass");
                $this->tpl->setVariable("TXT_SETUP_PASS_TITLE", $this->lng->txt("setup_pass_title"));
                $this->tpl->setVariable("TXT_SETUP_PASS_COMMENT", $this->lng->txt("password_info"));
                $this->tpl->setVariable("TXT_SETUP_PASS", $this->lng->txt("setup_pass"));
                $this->tpl->setVariable("TXT_SETUP_PASS2", $this->lng->txt("setup_pass2"));
                // values
                $this->tpl->setVariable("SETUP_PASS", $_SESSION["error_post_vars"]["form"]["setup_pass"]);
                $this->tpl->setVariable("SETUP_PASS2", $_SESSION["error_post_vars"]["form"]["setup_pass2"]);
                $this->tpl->parseCurrentBlock();
                
                $this->setButtonPrev("preliminaries");

                if ($this->isInstalled())
                {
                        $this->setButtonNext("list");
                }
        }

Here is the call graph for this function:

Here is the caller graph for this function:

ilSetupGUI::displayNavButtons (  ) 

display navigation buttons

Returns:
boolean false if both buttons are deactivated

Definition at line 576 of file class.ilSetupGUI.php.

Referenced by displayFooter().

        {
                if (!$this->btn_prev_on and !$this->btn_next_on)
                {
                        return false;
                }
                
                $this->tpl->addBlockFile("NAVBUTTONS","navbuttons","tpl.navbuttons.html");

                $this->tpl->setVariable("FORMACTION_BUTTONS","setup.php?cmd=gateway");

                if ($this->btn_prev_on)
                {
                        $this->tpl->setCurrentBlock("btn_back");
                        $this->tpl->setVariable("TXT_PREV", $this->btn_prev_lng);       
                        $this->tpl->setVariable("CMD_PREV", $this->btn_prev_cmd);       
                        $this->tpl->parseCurrentBlock();
                }
                
                if ($this->btn_next_on)
                {
                        $this->tpl->setCurrentBlock("btn_forward");
                        $this->tpl->setVariable("TXT_NEXT", $this->btn_next_lng);
                        $this->tpl->setVariable("CMD_NEXT", $this->btn_next_cmd);       
                        $this->tpl->parseCurrentBlock();
                }
                
                return true;
        }

Here is the caller graph for this function:

ilSetupGUI::displayNIC (  ) 

display nic registration form and process form input

Definition at line 2116 of file class.ilSetupGUI.php.

References $_POST, $settings, checkDisplayMode(), checkPanelMode(), and sendInfo().

Referenced by cmdClient(), and jumpToFirstUnfinishedSetupStep().

        {
                $this->checkDisplayMode("nic_registration");
                $settings = $this->client->getAllSettings();
                $nic_key = $this->client->getNICkey();
                
                // formular sent
                if ($_POST["form"])
                {
                        // check register option
                        if ($_POST["form"]["register"] == 1)
                        {
                                // update nic
                                $this->client->updateNIC($this->ilias_nic_server);
                                
                                // online registration failed
                                if (empty($this->client->nic_status[2]))
                                {
                                        $this->client->setSetting("nic_enabled","-1");
                                        $message = $this->lng->txt("nic_reg_failed");                           
                                }
                                else
                                {
                                        $this->client->setSetting("inst_id",$this->client->nic_status[2]);
                                        $this->client->setSetting("nic_enabled","1");
                                        $this->client->status["nic"]["status"] = true;
                                        $message = $this->lng->txt("nic_reg_enabled");          
                                }
                        }
                        elseif ($_POST["form"]["register"] == 2)
                        {
                                $nic_by_email = (int) $_POST["form"]["nic_id"];
                                
                                $checksum = md5($nic_key.$nic_by_email);
                                
                                if (!$nic_by_email or $_POST["form"]["nic_checksum"] != $checksum)
                                {
                                        $message = $this->lng->txt("nic_reg_enter_correct_id");         
                                }
                                else
                                {
                                        $this->client->setSetting("inst_id",$nic_by_email);
                                        $this->client->setSetting("nic_enabled","1");
                                        $message = $this->lng->txt("nic_reg_enabled");          
                                }
                        }
                        else
                        {
                                $this->client->setSetting("inst_id","0");
                                $this->client->setSetting("nic_enabled","0");
                                $message = $this->lng->txt("nic_reg_disabled");
                        }

                        sendInfo($message);
                }
                
                // reload settings
                $settings = $this->client->getAllSettings();
                
                if ($settings["nic_enabled"] == "1")
                {
                        $this->tpl->setVariable("TXT_INFO",$this->lng->txt("info_text_nic3")." ".$settings["inst_id"].".");
                }
                else
                {
                        // reload settings
                        $settings = $this->client->getAllSettings();
                        
                        $email_subject = rawurlencode("NIC registration request");
                        $email_body = base64_encode($this->client->getURLStringForNIC($this->ilias_nic_server));
                        $email_link = "<a href=\"mailto:ilias-nic@uni-koeln.de?subject=".$email_subject."&body=".$email_body."\">".$this->lng->txt("email")."</a>";

                        $this->tpl->setVariable("TXT_INFO", $this->lng->txt("info_text_nic1")." ".$email_link." ".$this->lng->txt("info_text_nic2"));

                        // output
                        $this->tpl->addBlockFile("SETUP_CONTENT","setup_content","tpl.clientsetup_nic.html");
        
                        $this->tpl->setVariable("TXT_SAVE", $this->lng->txt("save"));
        
                        // register form
                        $this->tpl->setVariable("TXT_NIC_ENTER_ID",$this->lng->txt("nic_reg_enter_id"));
                        $this->tpl->setVariable("TXT_NIC_ENTER_CHECKSUM",$this->lng->txt("nic_reg_enter_checksum"));
                        $this->tpl->setVariable("TXT_NIC_REGISTER",$this->lng->txt("nic_registration"));
                        $this->tpl->setVariable("TXT_NIC_ENABLE",$this->lng->txt("nic_reg_online"));
                        $this->tpl->setVariable("TXT_NIC_EMAIL",$this->lng->txt("nic_reg_email"));
                        $this->tpl->setVariable("TXT_NIC_DISABLE",$this->lng->txt("nic_reg_disable")." <span class=\"subtitle\">".$this->lng->txt("nic_reg_disable_comment")."</span>");
        
                        $checked = "checked=\"checked\"";
                        
                        if (!isset($settings["nic_enabled"]) or $settings["nic_enabled"] == "1")
                        {
                                $this->tpl->setVariable("ENABLED",$checked);
                        }
                        elseif ($settings["nic_enabled"] == "2")
                        {
                                $this->tpl->setVariable("EMAIL",$checked);
                        }
                        else
                        {
                                $this->tpl->setVariable("DISABLED",$checked);
                        }
        
                        if (isset($settings["nic_enabled"]))
                        {
                                $this->client->status["nic"]["status"] = true;
                        }
                }

                $this->setButtonPrev("contact");
                
                if ($this->client->status["nic"]["status"])
                {
                        $this->setButtonNext("finish","finish");
                }
                
                $this->checkPanelMode();
        }

Here is the call graph for this function:

Here is the caller graph for this function:

ilSetupGUI::displayPreliminaries (  ) 

display preliminaries page

Definition at line 633 of file class.ilSetupGUI.php.

References $cmd.

Referenced by cmdInstall().

        {
                $OK = "<font color=\"green\"><strong>OK</strong></font>";
                $FAILED = "<strong><font color=\"red\">FAILED</font></strong>";
                
                $this->tpl->addBlockFile("CONTENT","content","tpl.preliminaries.html");
                
                $this->tpl->setVariable("TXT_SETUP_TITLE",$this->lng->txt("ilias_setup"));
                $this->tpl->setVariable("TXT_SETUP_WELCOME", $this->lng->txt("setup_welcome"));
                $this->tpl->setVariable("TXT_SETUP_INIFILE_DESC", $this->lng->txt("setup_inifile_desc"));
                $this->tpl->setVariable("TXT_SETUP_DATABASE_DESC", $this->lng->txt("setup_database_desc"));
                $this->tpl->setVariable("TXT_SETUP_LANGUAGES_DESC", $this->lng->txt("setup_languages_desc"));
                $this->tpl->setVariable("TXT_SETUP_PASSWORD_DESC", $this->lng->txt("setup_password_desc"));             
                $this->tpl->setVariable("TXT_SETUP_NIC_DESC", $this->lng->txt("setup_nic_desc"));       
        
                $server_os = php_uname();
                $server_web = $_SERVER["SERVER_SOFTWARE"];
                $environment = $this->lng->txt("env_using")." ".$server_os." <br/>".$this->lng->txt("with")." ".$server_web;
                
                if ((stristr($server_os,"linux") || stristr($server_os,"windows")) && stristr($server_web,"apache"))
                {
                        $env_comment = $this->lng->txt("env_ok");               
                }
                else
                {
                        $env_comment = "<font color=\"red\">".$this->lng->txt("env_warning")."</font>";
                }
                        
                $this->tpl->setVariable("TXT_ENV_TITLE", $this->lng->txt("environment"));
                $this->tpl->setVariable("TXT_ENV_INTRO", $environment);
                $this->tpl->setVariable("TXT_ENV_COMMENT", $env_comment);       
                
                $this->tpl->setVariable("TXT_PRE_TITLE", $this->lng->txt("preliminaries"));
                $this->tpl->setVariable("TXT_PRE_INTRO", $this->lng->txt("pre_intro"));

                // display phpversion
                $this->tpl->setCurrentBlock("preliminary");
                $this->tpl->setVariable("TXT_PRE", $this->lng->txt("pre_php_version").": ".$arCheck["php"]["version"]);

                if ($this->preliminaries_result["php"]["status"] == true)
                {
                        $this->tpl->setVariable("STATUS_PRE", $OK);
                }
                else
                {
                        $this->tpl->setVariable("STATUS_PRE", $FAILED);
                        $this->tpl->setVariable("COMMENT_PRE", $this->preliminaries_result["php"]["comment"]);
                }

                $this->tpl->parseCurrentBlock();
        
                // check if ilias3 folder is writable
                $this->tpl->setCurrentBlock("preliminary");
                $this->tpl->setVariable("TXT_PRE", $this->lng->txt("pre_folder_write"));

                if ($this->preliminaries_result["root"]["status"] == true)
                {
                        $this->tpl->setVariable("STATUS_PRE", $OK);
                }
                else
                {
                        $this->tpl->setVariable("STATUS_PRE", $FAILED);
                        $this->tpl->setVariable("COMMENT_PRE", $this->preliminaries_result["root"]["comment"]);
                }
                $this->tpl->parseCurrentBlock();
                
                // check if ilias3 can create new folders
                $this->tpl->setCurrentBlock("preliminary");
                $this->tpl->setVariable("TXT_PRE", $this->lng->txt("pre_folder_create"));

                if ($this->preliminaries_result["create"]["status"] == true)
                {
                        $this->tpl->setVariable("STATUS_PRE", $OK);
                }
                else
                {
                        $this->tpl->setVariable("STATUS_PRE", $FAILED);
                        $this->tpl->setVariable("COMMENT_PRE", $this->preliminaries_result["create"]["comment"]);
                }

                $this->tpl->parseCurrentBlock();

                // check cookies
                $this->tpl->setCurrentBlock("preliminary");
                $this->tpl->setVariable("TXT_PRE", $this->lng->txt("pre_cookies_enabled"));

                if ($this->preliminaries_result["cookies"]["status"] == true)
                {
                        $this->tpl->setVariable("STATUS_PRE", $OK);
                }
                else
                {
                        $this->tpl->setVariable("STATUS_PRE", $FAILED);
                        $this->tpl->setVariable("COMMENT_PRE", $this->preliminaries_result["cookies"]["comment"]);
                }

                $this->tpl->parseCurrentBlock();

                // check javascript
                $this->tpl->setCurrentBlock("preliminary_js");
                $this->tpl->setVariable("TXT_PRE", $this->lng->txt("pre_javascript_enabled"));
                $this->tpl->setVariable("STATUS_PRE", $FAILED);
                $this->tpl->setVariable("COMMENT_PRE", $this->lng->txt("pre_javascript_comment"));
                $this->tpl->parseCurrentBlock();

                // summary
                if ($this->preliminaries === true)
                {
                        $cmd = "install";

                        $btn_text = ($this->cmd == "preliminaries") ? "" : "installation";
                        $this->setButtonNext($cmd,$btn_text);
                }
                else
                {
                        $this->tpl->setCurrentBlock("premessage");
                        $this->tpl->setVariable("TXT_PRE_ERR", $this->lng->txt("pre_error"));
                        $this->tpl->parseCurrentBlock();
                }
        }

Here is the caller graph for this function:

ilSetupGUI::displayProcessPanel (  ) 

display process panel

Definition at line 1553 of file class.ilSetupGUI.php.

References $num, $status, and ilSetup::getStatus().

Referenced by checkPanelMode(), and displayStartup().

        {
                $OK = "<font color=\"green\"><strong>OK</strong></font>";
                
                $steps = array();
                $steps = $this->getStatus();
                
                // remove access step
                unset($steps["access"]);
                
                $steps["ini"]["text"]           = $this->lng->txt("setup_process_step_ini");
                $steps["db"]["text"]            = $this->lng->txt("setup_process_step_db");
                $steps["lang"]["text"]          = $this->lng->txt("setup_process_step_lang");
                $steps["contact"]["text"]       = $this->lng->txt("setup_process_step_contact");
                $steps["nic"]["text"]           = $this->lng->txt("setup_process_step_nic");
                $steps["finish"]["text"]        = $this->lng->txt("setup_process_step_finish");
                
                $this->tpl->addBlockFile("PROCESS_MENU","process_menu","tpl.process_panel.html");

                $this->tpl->setVariable("TXT_SETUP_PROCESS_STATUS",$this->lng->txt("setup_process_status"));

                $num = 1;

                foreach ($steps as $key => $val)
                {
                        $this->tpl->setCurrentBlock("menu_row");
                        $this->tpl->setVariable("TXT_STEP",$this->lng->txt("step")." ".$num.": &nbsp;");
                        $this->tpl->setVariable("TXT_ACTION",$val["text"]);
                        $this->tpl->setVariable("IMG_ARROW", "spacer.gif");
                        
                        $num++;

                        if ($this->cmd == $key and isset($this->cmd))
                        {
                                $this->tpl->setVariable("HIGHLIGHT", " style=\"font-weight:bold;\"");
                                $this->tpl->setVariable("IMG_ARROW", "arrow_right.png");
                        }
                        
                        $status = ($val["status"]) ? $OK : "";                  
                        
                        $this->tpl->setVariable("TXT_STATUS",$status);
                        $this->tpl->parseCurrentBlock();
                }
        }

Here is the call graph for this function:

Here is the caller graph for this function:

ilSetupGUI::displayStartup (  ) 

display intro page for the first client installation

Definition at line 1671 of file class.ilSetupGUI.php.

References displayProcessPanel().

Referenced by cmdAdmin().

        {
                $this->tpl->addBlockFile("CONTENT","content","tpl.clientsetup.html");
                
                $this->tpl->setVariable("TXT_INFO",$this->lng->txt("info_text_first_client"));
                $this->tpl->setVariable("TXT_HEADER",$this->lng->txt("setup_first_client"));
                
                $this->displayProcessPanel();
                
                $this->setButtonNext("ini");
        }

Here is the call graph for this function:

Here is the caller graph for this function:

ilSetupGUI::displayStatusPanel (  ) 

display status panel

Definition at line 1601 of file class.ilSetupGUI.php.

References $status.

Referenced by checkPanelMode(), and displayClientOverview().

        {
                $OK = "<font color=\"green\"><strong>OK</strong></font>";

                $this->tpl->addBlockFile("STATUS_PANEL","status_panel","tpl.status_panel.html");

                $this->tpl->setVariable("TXT_OVERALL_STATUS",$this->lng->txt("overall_status"));
                // display status
                if ($this->client->status)
                {
                        foreach ($this->client->status as $key => $val)
                        {
                                $status = ($val["status"]) ? $OK : "&nbsp;";
                                $this->tpl->setCurrentBlock("status_row");
                                $this->tpl->setVariable("TXT_STEP",$key.":&nbsp;");
                                $this->tpl->setVariable("TXT_STATUS",$status);
                                $this->tpl->setVariable("TXT_COMMENT",$val["comment"]);
                                $this->tpl->parseCurrentBlock();
                        }
                }
        }

Here is the caller graph for this function:

ilSetupGUI::ilSetupGUI (  ) 

Constructor.

Definition at line 61 of file class.ilSetupGUI.php.

References $_GET, $_POST, $_SESSION, $client_id, $lng, $tpl, cmdAdmin(), cmdClient(), cmdInstall(), displayFooter(), displayHeader(), displayLogin(), ilSetup::getStatus(), ilSetup::ilSetup(), ilSetup::isAdmin(), ilSetup::isAuthenticated(), ilSetup::isInstalled(), ilSetup::newClient(), and setDisplayMode().

        {
                global $tpl, $lng;

                $this->tpl =& $tpl;
                $this->lng =& $lng;

                //CVS - REVISION - DO NOT MODIFY
                $this->revision = "$Revision: 6422 $";
                $this->version = "2.".substr(substr($this->revision,2),0,-2);
                $this->lang = $this->lng->lang_key;

                // init setup
                $this->ilSetup($_SESSION["auth"],$_SESSION["access_mode"]);

                // init client object if exists
                $client_id = ($_GET["client_id"]) ? $_GET["client_id"] : $_SESSION["ClientId"];

                // for security
                if (!$this->isAdmin() and $client_id != $_SESSION["ClientId"])
                {
                        $client_id = $_SESSION["ClientId"];
                }

                $this->ini_client_exists = $this->newClient($client_id);
                $this->client->status = $this->getStatus();

                // determine command
                if (($this->cmd = $_GET["cmd"]) == "gateway")
                {
                        // surpress warning if POST is not set
                        @$this->cmd = key($_POST["cmd"]);
                }

                // determine display mode here
                // TODO: depending on previous setting (session)
                // OR switch to 'setup'-mode if someone logs in as client and client's setup wasn't finished (-> entry in settings table does not exist)
                if ($this->isAuthenticated() and !$this->client->status["finish"]["status"] and $this->cmd != "clientlist" and $this->cmd != "")
                {
                        $this->setDisplayMode("setup");
                }
                else
                {
                        $this->setDisplayMode($_SESSION["display_mode"]);
                }
// output starts here

                // display header
                $this->displayHeader();

                // main cmd handling
                if (!$this->isAuthenticated() or !$this->isInstalled())
                {
                        // check for first time installation or migrate an old one first
                        if (!$this->isInstalled() or !($this->ini->readVariable("clients","path")))
                        {
                                $this->cmdInstall();
                        }
                        else
                        {
                                $this->displayLogin();
                        }
                }
                else
                {
                        if ($this->isAdmin())
                        {
                                $this->cmdAdmin();
                        }
                        else
                        {
                                $this->cmdClient();
                        }
                }

                if (DEBUG)
                {
                        echo "cmd: ".$this->cmd." | access: ".$this->access_mode." | display: ".$this->display_mode;
                        var_dump($this->client->status);
                }

                // display footer
                $this->displayFooter();

// end output

        }  // end constructor

Here is the call graph for this function:

ilSetupGUI::jumpToFirstUnfinishedSetupStep (  ) 

if setting up a client was not finishedjump back to the first uncomleted setup step

Definition at line 2476 of file class.ilSetupGUI.php.

References displayContactData(), displayDatabase(), displayFinishSetup(), displayLanguages(), displayNIC(), and sendInfo().

Referenced by cmdClient().

        {
                if (!$this->client->status["db"]["status"])
                {
                        $this->cmd = "db";
                        sendInfo($this->lng->txt("finish_initial_setup_first"),true);
                        $this->displayDatabase();
                }
                elseif (!$this->client->status["lang"]["status"])
                {
                        $this->cmd = "lang";
                        sendInfo($this->lng->txt("finish_initial_setup_first"),true);
                        $this->displayLanguages();              
                }
                elseif (!$this->client->status["contact"]["status"])
                {
                        $this->cmd = "contact";
                        sendInfo($this->lng->txt("finish_initial_setup_first"),true);
                        $this->displayContactData();            
                }
                elseif (!$this->client->status["nic"]["status"])
                {
                        $this->cmd = "nic";
                        sendInfo($this->lng->txt("finish_initial_setup_first"),true);
                        $this->displayNIC();            
                }
                elseif (!$this->client->status["finish"]["status"])
                {
                        $this->cmd = "finish";
                        sendInfo($this->lng->txt("finish_initial_setup_first"),true);
                        $this->displayFinishSetup();            
                }
                else
                {
                        return false;
                }
        }

Here is the call graph for this function:

Here is the caller graph for this function:

ilSetupGUI::loginClient (  ) 

login to a client

Definition at line 940 of file class.ilSetupGUI.php.

References ilUtil::redirect().

        {
                session_destroy();
                
                ilUtil::redirect(ILIAS_HTTP_PATH."/login.php?client_id=".$this->client->getId());
        }

Here is the call graph for this function:

ilSetupGUI::SetButtonNext ( a_cmd,
a_lng = 0 
)

set next navigation button

Parameters:
string command to process on click
string button label

Definition at line 623 of file class.ilSetupGUI.php.

        {
                $this->btn_next_on = true;
                $this->btn_next_cmd = ($a_cmd) ? $a_cmd : "gateway";
                $this->btn_next_lng = ($a_lng) ? $this->lng->txt($a_lng) : $this->lng->txt("next")."&nbsp;&nbsp;&nbsp;>>";
        }

ilSetupGUI::SetButtonPrev ( a_cmd = 0,
a_lng = 0 
)

set previous navigation button

Parameters:
string command to process on click
string button label

Definition at line 611 of file class.ilSetupGUI.php.

        {
                $this->btn_prev_on = true;
                $this->btn_prev_cmd = ($a_cmd) ? $a_cmd : "gateway";
                $this->btn_prev_lng = ($a_lng) ? $this->lng->txt($a_lng) : "<<&nbsp;&nbsp;&nbsp;".$this->lng->txt("prev");
        }

ilSetupGUI::setDisplayMode ( a_mode  ) 

set display mode to 'view' or 'setup' 'setup' -> show status panel and (prev/next) navigation buttons 'view' -> show overall status and tabs under title bar

Parameters:
string display mode
Returns:
boolean true if display mode was successfully set

Definition at line 456 of file class.ilSetupGUI.php.

References $_SESSION.

Referenced by cmdAdmin(), cmdClient(), and ilSetupGUI().

        {
                // security
                if ($a_mode != "view" and $a_mode != "setup")
                {
                        return false;
                }

                $this->display_mode = $a_mode;
                $_SESSION["display_mode"] = $this->display_mode;
                
                return true;
        }

Here is the caller graph for this function:

ilSetupGUI::toggleClientList (  ) 

enable/disable client list on index page

Definition at line 2517 of file class.ilSetupGUI.php.

References ilUtil::redirect(), and sendInfo().

Referenced by cmdAdmin().

        {
                if ($this->ini->readVariable("clients","list"))
                {
                        $this->ini->setVariable("clients","list","0");
                        $this->ini->write();
                        sendInfo($this->lng->txt("list_disabled"),true);
                }
                else
                {
                        $this->ini->setVariable("clients","list","1");
                        $this->ini->write();
                        sendInfo($this->lng->txt("list_enabled"),true);                         
                }
                
                ilUtil::redirect("setup.php");
        }

Here is the call graph for this function:

Here is the caller graph for this function:

ilSetupGUI::validateSetup (  ) 

validatesetup status again and set access mode of the first client to online

Definition at line 2445 of file class.ilSetupGUI.php.

References $clientlist, and $list.

Referenced by displayFinishSetup().

        {
                foreach ($this->client->status as $key => $val)
                {
                        if ($key != "finish" and $key != "access")
                        {
                                if ($val["status"] != true)
                                {
                                        return false;
                                }
                        }
                }
                
                $clientlist = new ilClientList();
                $list = $clientlist->getClients();
                
                if (count($list) == 1)
                {
                        $this->ini->setVariable("clients","default",$this->client->getId());
                        $this->ini->write();

                        $this->client->ini->setVariable("client","access",1);
                        $this->client->ini->write();
                }

                return true;
        }

Here is the caller graph for this function:


Field Documentation

ilSetupGUI::$btn_next_cmd

Definition at line 47 of file class.ilSetupGUI.php.

ilSetupGUI::$btn_next_lng

Definition at line 48 of file class.ilSetupGUI.php.

ilSetupGUI::$btn_next_on = false

Definition at line 46 of file class.ilSetupGUI.php.

ilSetupGUI::$btn_prev_cmd

Definition at line 43 of file class.ilSetupGUI.php.

ilSetupGUI::$btn_prev_lng

Definition at line 44 of file class.ilSetupGUI.php.

ilSetupGUI::$btn_prev_on = false

Definition at line 42 of file class.ilSetupGUI.php.

ilSetupGUI::$cmd

Definition at line 54 of file class.ilSetupGUI.php.

Referenced by displayPreliminaries().

ilSetupGUI::$display_mode = "view"

Definition at line 55 of file class.ilSetupGUI.php.

ilSetupGUI::$lang

Definition at line 52 of file class.ilSetupGUI.php.

ilSetupGUI::$lng

Definition at line 39 of file class.ilSetupGUI.php.

Referenced by ilSetupGUI().

ilSetupGUI::$log

Definition at line 40 of file class.ilSetupGUI.php.

ilSetupGUI::$revision

Definition at line 50 of file class.ilSetupGUI.php.

ilSetupGUI::$tpl

Definition at line 38 of file class.ilSetupGUI.php.

Referenced by ilSetupGUI().

ilSetupGUI::$version

Definition at line 51 of file class.ilSetupGUI.php.


The documentation for this class was generated from the following file: