Public Member Functions | Data Fields

PHPlot Class Reference

Inheritance diagram for PHPlot:

Public Member Functions

 PHPlot ($which_width=600, $which_height=400, $which_output_file=NULL, $which_input_file=NULL)
 _PHPlot ()
 SetIndexColor ($which_color)
 SetIndexDarkColor ($which_color)
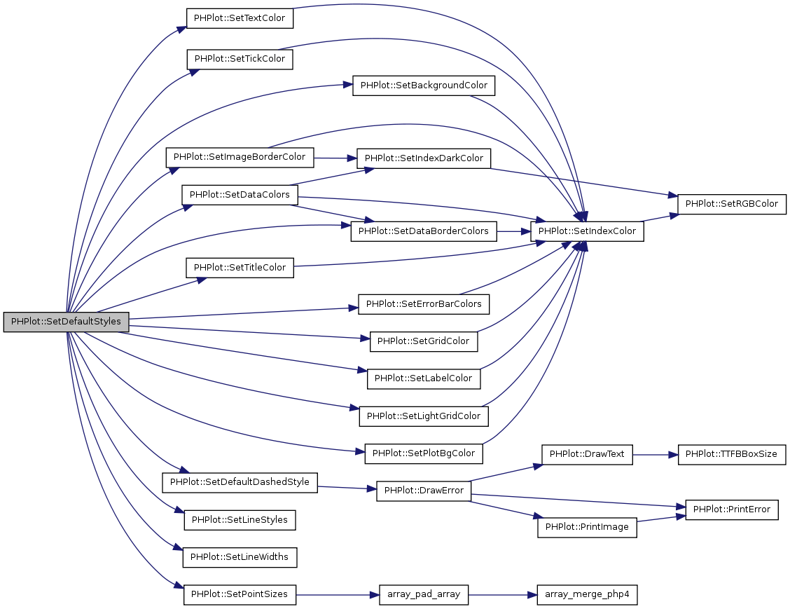
 SetDefaultStyles ()
 SetBackgroundColor ($which_color)
 SetPlotBgColor ($which_color)
 SetTitleColor ($which_color)
 SetTickColor ($which_color)
 SetLabelColor ($which_color)
 SetTextColor ($which_color)
 SetLightGridColor ($which_color)
 SetGridColor ($which_color)
 SetImageBorderColor ($which_color)
 SetTransparentColor ($which_color)
 SetRGBArray ($which_color_array)
 SetRGBColor ($color_asked)
 SetDataColors ($which_data=NULL, $which_border=NULL)
 SetDataBorderColors ($which_br=NULL)
 SetErrorBarColors ($which_err=NULL)
 SetDefaultDashedStyle ($which_style)
 SetDashedStyle ($which_ndxcol)
 SetLineWidths ($which_lw=NULL)
 SetLineStyles ($which_ls=NULL)
 SetLineSpacing ($which_spc)
 SetUseTTF ($which_ttf)
 SetTTFPath ($which_path)
 SetDefaultTTFont ($which_font)
 SetDefaultFonts ()
 SetFont ($which_elem, $which_font, $which_size=12)
 TTFBBoxSize ($size, $angle, $font, $string)
 DrawText ($which_font, $which_angle, $which_xpos, $which_ypos, $which_color, $which_text, $which_halign= 'left', $which_valign= 'bottom')
 SetFileFormat ($format)
 SetBgImage ($input_file, $mode='centeredtile')
 SetPlotAreaBgImage ($input_file, $mode='tile')
 SetOutputFile ($which_output_file)
 SetIsInline ($which_ii)
 PrintImage ()
 PrintError ($error_message)
 DrawError ($error_message, $where_x=NULL, $where_y=NULL)
 SetXDataLabelPos ($which_xdlp)
 SetYDataLabelPos ($which_ydlp)
 SetXTickLabelPos ($which_xtlp)
 SetYTickLabelPos ($which_ytlp)
 SetXLabelType ($which_xlt)
 SetYLabelType ($which_ylt)
 SetXTimeFormat ($which_xtf)
 SetYTimeFormat ($which_ytf)
 SetXLabelAngle ($which_xla)
 SetYLabelAngle ($which_yla)
 CheckOption ($which_opt, $which_acc, $which_func)
 SetBrowserCache ($which_browser_cache)
 SetPrintImage ($which_pi)
 SetLegend ($which_leg)
 SetLegendPixels ($which_x, $which_y, $which_type=NULL)
 SetLegendWorld ($which_x, $which_y, $which_type=NULL)
 SetPlotBorderType ($pbt)
 SetImageBorderType ($sibt)
 SetDrawPlotAreaBackground ($dpab)
 SetDrawYGrid ($dyg)
 SetDrawXGrid ($dxg)
 SetDrawDashedGrid ($ddg)
 SetDrawXDataLabelLines ($dxdl)
 SetDrawYDataLabelLines ($dydl)
 SetTitle ($which_title)
 SetXTitle ($which_xtitle, $which_xpos= 'plotdown')
 SetYTitle ($which_ytitle, $which_ypos= 'plotleft')
 SetShading ($which_s)
 SetPlotType ($which_pt)
 SetYAxisPosition ($pos)
 SetXAxisPosition ($pos)
 SetXScaleType ($which_xst)
 SetYScaleType ($which_yst)
 SetPrecisionX ($which_prec)
 SetPrecisionY ($which_prec)
 SetErrorBarLineWidth ($which_seblw)
 SetLabelScalePosition ($which_blp)
 SetErrorBarSize ($which_ebs)
 SetErrorBarShape ($which_ebs)
 SetPointShapes ($which_pt)
 SetPointSizes ($which_ps)
 SetDrawBrokenLines ($bl)
 SetDataType ($which_dt)
 SetDataValues (&$which_dv)
 PadArrays ()
 FindDataLimits ()
 CalcMargins ()
 SetMarginsPixels ($which_lm, $which_rm, $which_tm, $which_bm)
 SetPlotAreaPixels ($x1=NULL, $y1=NULL, $x2=NULL, $y2=NULL)
 SetPlotAreaWorld ($xmin=NULL, $ymin=NULL, $xmax=NULL, $ymax=NULL)
 CalcBarWidths ()
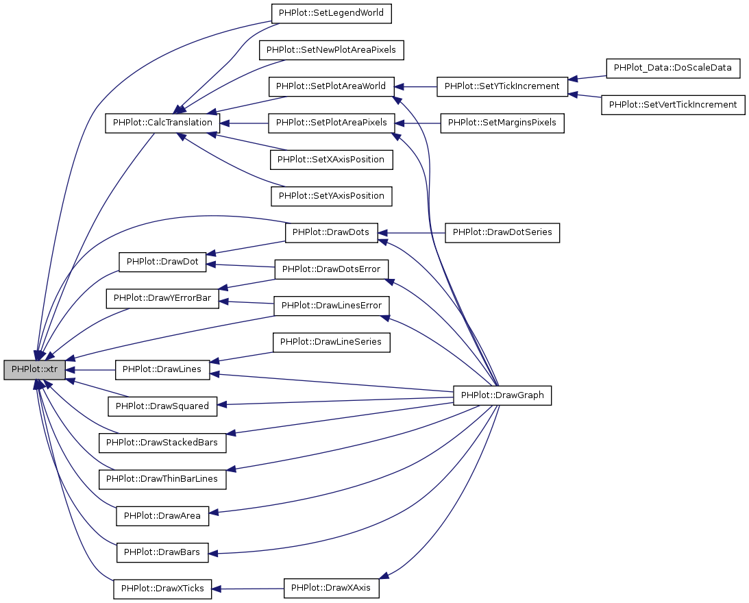
 CalcTranslation ()
 xtr ($x_world)
 ytr ($y_world)
 FormatLabel ($which_pos, $which_lab)
 SetXTickIncrement ($which_ti=NULL)
 SetYTickIncrement ($which_ti=NULL)
 SetNumXTicks ($which_nt)
 SetNumYTicks ($which_nt)
 SetYTickPos ($which_tp)
 SetXTickPos ($which_tp)
 SetSkipTopTick ($skip)
 SetSkipBottomTick ($skip)
 SetSkipLeftTick ($skip)
 SetSkipRightTick ($skip)
 SetXTickLength ($which_xln)
 SetYTickLength ($which_yln)
 SetXTickCrossing ($which_xc)
 SetYTickCrossing ($which_yc)
 DrawBackground ()
 DrawPlotAreaBackground ()
 tile_img ($file, $xorig, $yorig, $width, $height, $mode)
 DrawImageBorder ()
 DrawTitle ()
 DrawXTitle ()
 DrawYTitle ()
 DrawYAxis ()
 DrawXAxis ()
 DrawYTick ($which_ylab, $which_ypix)
 DrawYTicks ()
 DrawXTicks ()
 DrawPlotBorder ()
 DrawXDataLabel ($xlab, $xpos, $row=FALSE)
 DrawXDataLine ($xpos, $row)
 DrawLegend ($which_x1, $which_y1, $which_boxtype)
 DrawAxisLegend ()
 DrawPieChart ()
 DrawDotsError ()
 DrawDots ()
 DrawThinBarLines ()
 DrawYErrorBar ($x_world, $y_world, $error_height, $error_bar_type, $color)
 DrawDot ($x_world, $y_world, $record, $color)
 DrawArea ()
 DrawLines ()
 DrawLinesError ()
 DrawSquared ()
 DrawBars ()
 DrawStackedBars ()
 DrawGraph ()
 SetDrawVertTicks ($which_dvt)
 SetDrawHorizTicks ($which_dht)
 SetNumHorizTicks ($n)
 SetNumVertTicks ($n)
 SetHorizTickIncrement ($inc)
 SetVertTickIncrement ($inc)
 SetVertTickPosition ($which_tp)
 SetHorizTickPosition ($which_tp)
 SetTitleFontSize ($which_size)
 SetAxisFontSize ($which_size)
 SetSmallFontSize ($which_size)
 SetXLabelFontSize ($which_size)
 SetYLabelFontSize ($which_size)
 SetXLabel ($which_xlab)
 SetYLabel ($which_ylab)
 SetImageArea ($which_iw, $which_ih)
 SetTickLength ($which_tl)
 SetYGridLabelType ($which_yglt)
 SetXGridLabelType ($which_xglt)
 SetYGridLabelPos ($which_yglp)
 SetXGridLabelPos ($which_xglp)
 SetXTitlePos ($xpos)
 SetYTitlePos ($xpos)
 DrawDotSeries ()
 SetXDataLabelAngle ($which_xdla)
 SetDrawXDataLabels ($which_dxdl)
 DrawLineSeries ()
 CalcXHeights ()
 CalcYWidths ()
 DrawLabels ()
 InitImage ()
 SetNewPlotAreaPixels ($x1, $y1, $x2, $y2)
 SetColor ($which_color)
 SetLineWidth ($which_lw)
 DrawDashedLine ($x1, $y1, $x2, $y2, $dash_length, $dash_space, $color)
 SetInputFile ($which_input_file)
 SetPointShape ($which_pt)
 SetPointSize ($which_ps)

Data Fields

 $is_inline = FALSE
 $browser_cache = FALSE
 $safe_margin = 5
 $x_axis_position = ''
 $y_axis_position = ''
 $xscale_type = 'linear'
 $yscale_type = 'linear'
 $use_ttf = FALSE
 $ttf_path = '.'
 $default_ttfont = 'benjamingothic.ttf'
 $line_spacing = 4
 $x_label_angle = 0
 $y_label_angle = 0
 $x_title_angle = 0
 $y_title_angle = 90
 $title_angle = 0
 $file_format = 'png'
 $output_file = ''
 $data_type = 'text-data'
 $plot_type = 'linepoints'
 $label_scale_position = 0.5
 $group_frac_width = 0.7
 $bar_width_adjust = 1
 $y_precision = 1
 $x_precision = 1
 $data_units_text = ''
 $title_txt = ''
 $x_title_txt = ''
 $x_title_pos = 'plotdown'
 $y_title_txt = ''
 $y_title_pos = 'plotleft'
 $x_tick_label_pos = 'plotdown'
 $y_tick_label_pos = 'plotleft'
 $x_data_label_pos = 'plotdown'
 $y_data_label_pos = 'plotleft'
 $draw_x_data_label_lines = FALSE
 $draw_y_data_label_lines = FALSE
 $x_label_type = ''
 $y_label_type = ''
 $x_time_format = '%H:%m:%s'
 $y_time_format = '%H:%m:%s'
 $x_label_inc = 1
 $y_label_inc = 1
 $_x_label_cnt = 0
 $legend = ''
 $legend_x_pos = ''
 $legend_y_pos = ''
 $x_tick_length = 5
 $y_tick_length = 5
 $x_tick_cross = 3
 $y_tick_cross = 3
 $x_tick_pos = 'plotdown'
 $y_tick_pos = 'plotleft'
 $num_x_ticks = ''
 $num_y_ticks = ''
 $x_tick_inc = ''
 $y_tick_inc = ''
 $skip_top_tick = FALSE
 $skip_bottom_tick = FALSE
 $skip_left_tick = FALSE
 $skip_right_tick = FALSE
 $draw_x_grid = FALSE
 $draw_y_grid = TRUE
 $dashed_grid = TRUE
 $grid_at_foreground = FALSE
 $color_array = 'small'
 $i_border = array(194, 194, 194)
 $plot_bg_color = 'white'
 $bg_color = 'white'
 $label_color = 'black'
 $text_color = 'black'
 $grid_color = 'black'
 $light_grid_color = 'gray'
 $tick_color = 'black'
 $title_color = 'black'
 $data_colors = array('SkyBlue', 'green', 'orange', 'blue', 'orange', 'red', 'violet', 'azure1')
 $error_bar_colors = array('SkyBlue', 'green', 'orange', 'blue', 'orange', 'red', 'violet', 'azure1')
 $data_border_colors = array('black')
 $line_widths = 1
 $line_styles = array('solid', 'solid', 'dashed')
 $dashed_style = '2-4'
 $point_sizes = array(5,5,3)
 $point_shapes = array('diamond')
 $error_bar_size = 5
 $error_bar_shape = 'tee'
 $error_bar_line_width = 1
 $plot_border_type = 'sides'
 $image_border_type = 'none'
 $shading = 5
 $draw_plot_area_background = FALSE
 $draw_broken_lines = FALSE

Detailed Description

Definition at line 25 of file phplot.php.


Member Function Documentation

PHPlot::_PHPlot (  ) 

Destructor. Image resources not deallocated can be memory hogs, I think it is safer to automatically call imagedestroy upon script termination than do it ourselves. See notes in the constructor code.

Definition at line 254 of file phplot.php.

    {
        ImageDestroy($this->img);
        return;
    }

PHPlot::CalcBarWidths (  ) 

For bar plots, which have equally spaced x variables.

Definition at line 2158 of file phplot.php.

Referenced by DrawGraph().

    {
        $group_width = ($this->plot_area[2] - $this->plot_area[0]) /
                      $this->num_data_rows * $this->group_frac_width;
        if ($this->plot_type == 'bars') {
            $this->record_bar_width = $group_width / $this->records_per_group;
        } else if ($this->plot_type == 'stackedbars') {
            $this->record_bar_width = $group_width;
        }
        $this->data_group_space = $group_width / 2;
        return TRUE;
    }

Here is the caller graph for this function:

PHPlot::CalcMargins (  ) 

Calculates image margins on the fly from title positions and sizes, and tick labels positions and sizes.

FIXME: fix x_data_label_pos behaviour. Now we are leaving room for it AND x_tick_label_pos maybe it shouldn't be so...

FIXME: y_data_label_pos is not yet used...

TODO: add x_tick_label_width and y_tick_label_height and use them to calculate max_x_labels and max_y_labels, to be used by drawing functions to avoid overlapping.

Definition at line 1920 of file phplot.php.

References FormatLabel(), and TTFBBoxSize().

Referenced by DrawGraph(), and SetPlotAreaPixels().

    {
        // Temporary variables for label size calculation
        $xlab = $this->FormatLabel('x', $this->max_x);
        $ylab = $this->FormatLabel('y', $this->max_y);

        // dirty fix:
        // max_t is the maximum data label length (from column 0 of each data row).
        if ($this->max_t > strlen ($xlab))
            $xlab = sprintf ("%{$this->max_t}s","_");


        // TTFonts:
        if ($this->use_ttf) {
            // Maximum X axis label height
            $size = $this->TTFBBoxSize($this->x_label_font['size'], $this->x_label_angle,
                                       $this->x_label_font['font'], $xlab);
            $this->x_tick_label_height = $size[1];

            // Maximum Y axis label width
            $size = $this->TTFBBoxSize($this->y_label_font['size'], $this->y_label_angle,
                                        $this->y_label_font['font'], $ylab);
            $this->y_tick_label_width = $size[0];
        }
        // Fixed fonts:
        else {
            // Maximum X axis label height
            if ($this->x_label_angle == 90)
                $this->x_tick_label_height = strlen($xlab) * $this->x_label_font['width'];
            else
                $this->x_tick_label_height = $this->x_label_font['height'];

            // Maximum Y axis label width
            $this->y_tick_label_width = strlen($ylab) * $this->y_label_font['width'];
        }



        // Upper title, ticks and tick labels, and data labels:
        $this->y_top_margin = $this->title_height + $this->safe_margin * 2;

        if ($this->x_title_pos == 'plotup' || $this->x_title_pos == 'both')
            $this->y_top_margin += $this->x_title_height + $this->safe_margin;

        if ($this->x_tick_label_pos == 'plotup' || $this->x_tick_label_pos == 'both')
            $this->y_top_margin += $this->x_tick_label_height;

        if ($this->x_tick_pos == 'plotup' || $this->x_tick_pos == 'both')
            $this->y_top_margin += $this->x_tick_length * 2;

        if ($this->x_data_label_pos == 'plotup' || $this->x_data_label_pos == 'both')
            $this->y_top_margin += $this->x_tick_label_height;

        // Lower title, ticks and tick labels, and data labels:
        $this->y_bot_margin = $this->safe_margin * 2;

        if ($this->x_title_pos == 'plotdown' || $this->x_title_pos == 'both')
            $this->y_bot_margin += $this->x_title_height;

        if ($this->x_tick_pos == 'plotdown' || $this->x_tick_pos == 'both')
            $this->y_bot_margin += $this->x_tick_length * 2;

        if ($this->x_tick_pos == 'xaxis' && ($this->x_axis_position == '' || $this->x_axis_position == 0))
            $this->y_bot_margin += $this->x_tick_length * 2;

        if ($this->x_tick_label_pos == 'plotdown' || $this->x_tick_label_pos == 'both')
            $this->y_bot_margin += $this->x_tick_label_height;

        if ($this->x_tick_label_pos == 'xaxis' && ($this->x_axis_position == '' || $this->x_axis_position == 0))
            $this->y_bot_margin += $this->x_tick_label_height;

        if ($this->x_data_label_pos == 'plotdown' || $this->x_data_label_pos == 'both')
            $this->y_bot_margin += $this->x_tick_label_height;

        // Left title, ticks and tick labels:
        $this->x_left_margin = $this->safe_margin * 2;

        if ($this->y_title_pos == 'plotleft' || $this->y_title_pos == 'both')
            $this->x_left_margin += $this->y_title_width + $this->safe_margin;

        if ($this->y_tick_label_pos == 'plotleft' || $this->y_tick_label_pos == 'both')
            $this->x_left_margin += $this->y_tick_label_width;

        if ($this->y_tick_pos == 'plotleft' || $this->y_tick_pos == 'both')
            $this->x_left_margin += $this->y_tick_length * 2 ;

        // Right title, ticks and tick labels:
        $this->x_right_margin = $this->safe_margin * 2;

        if ($this->y_title_pos == 'plotright' || $this->y_title_pos == 'both')
            $this->x_right_margin += $this->y_title_width + $this->safe_margin;

        if ($this->y_tick_label_pos == 'plotright' || $this->y_tick_label_pos == 'both')
            $this->x_right_margin += $this->y_tick_label_width;

        if ($this->y_tick_pos == 'plotright' || $this->y_tick_pos == 'both')
            $this->x_right_margin += $this->y_tick_length * 2;


        $this->x_tot_margin = $this->x_left_margin + $this->x_right_margin;
        $this->y_tot_margin = $this->y_top_margin + $this->y_bot_margin;

        return;
    }

Here is the call graph for this function:

Here is the caller graph for this function:

PHPlot::CalcTranslation (  ) 

Calculates scaling stuff...

Definition at line 2174 of file phplot.php.

References xtr(), and ytr().

Referenced by SetLegendWorld(), SetNewPlotAreaPixels(), SetPlotAreaPixels(), SetPlotAreaWorld(), SetXAxisPosition(), and SetYAxisPosition().

    {
        if ($this->plot_max_x - $this->plot_min_x == 0) { // Check for div by 0
            $this->xscale = 0;
        } else {
            if ($this->xscale_type == 'log') {
                $this->xscale = ($this->plot_area_width)/(log10($this->plot_max_x) - log10($this->plot_min_x));
            } else {
                $this->xscale = ($this->plot_area_width)/($this->plot_max_x - $this->plot_min_x);
            }
        }

        if ($this->plot_max_y - $this->plot_min_y == 0) { // Check for div by 0
            $this->yscale = 0;
        } else {
            if ($this->yscale_type == 'log') {
                $this->yscale = ($this->plot_area_height)/(log10($this->plot_max_y) - log10($this->plot_min_y));
            } else {
                $this->yscale = ($this->plot_area_height)/($this->plot_max_y - $this->plot_min_y);
            }
        }
        // GD defines x = 0 at left and y = 0 at TOP so -/+ respectively
        if ($this->xscale_type == 'log') {
            $this->plot_origin_x = $this->plot_area[0] - ($this->xscale * log10($this->plot_min_x) );
        } else {
            $this->plot_origin_x = $this->plot_area[0] - ($this->xscale * $this->plot_min_x);
        }
        if ($this->yscale_type == 'log') {
            $this->plot_origin_y = $this->plot_area[3] + ($this->yscale * log10($this->plot_min_y));
        } else {
            $this->plot_origin_y = $this->plot_area[3] + ($this->yscale * $this->plot_min_y);
        }

        $this->scale_is_set = TRUE;

        /************** FIXME?? *************/
        // There should be a better place for this.

        // User provided y axis position?
        if ($this->y_axis_position != '') {
            // Make sure we draw our axis inside the plot
            $this->y_axis_position = ($this->y_axis_position < $this->plot_min_x)
                                     ? $this->plot_min_x : $this->y_axis_position;
            $this->y_axis_position = ($this->y_axis_position > $this->plot_max_x)
                                     ? $this->plot_max_x : $this->y_axis_position;
            $this->y_axis_x_pixels = $this->xtr($this->y_axis_position);
        } else {
            // Default to left axis
            $this->y_axis_x_pixels = $this->xtr($this->plot_min_x);
        }
        // User provided x axis position?
        if ($this->x_axis_position != '') {
            // Make sure we draw our axis inside the plot
            $this->x_axis_position = ($this->x_axis_position < $this->plot_min_y)
                                     ? $this->plot_min_y : $this->x_axis_position;
            $this->x_axis_position = ($this->x_axis_position > $this->plot_max_y)
                                     ? $this->plot_max_y : $this->x_axis_position;
            $this->x_axis_y_pixels = $this->ytr($this->x_axis_position);
        } else {
            if ($this->yscale_type == 'log')
                $this->x_axis_y_pixels = $this->ytr(1);
            else
                // Default to axis at 0 or plot_min_y (should be 0 anyway, from SetPlotAreaWorld())
                $this->x_axis_y_pixels = ($this->plot_min_y <= 0) && (0 <= $this->plot_max_y)
                                         ? $this->ytr(0) : $this->ytr($this->plot_min_y);
        }

    } // function CalcTranslation()

Here is the call graph for this function:

Here is the caller graph for this function:

PHPlot::CalcXHeights (  ) 
Deprecated:
Calculates maximum X-Axis label height. Now inside CalcMargins()

Definition at line 4203 of file phplot.php.

References TTFBBoxSize().

    {
        // TTF
        if ($this->use_ttf) {
            $xstr = str_repeat('.', $this->max_t);
            $size = $this->TTFBBoxSize($this->x_label_font['size'], $this->x_label_angle,
                                       $this->x_label_font['font'], $xstr);
            $this->x_tick_label_height = $size[1];
        }
        // Fixed font
        else { // For Non-TTF fonts we can have only angles 0 or 90
            if ($this->x_label_angle == 90)
                $this->x_tick_label_height = $this->max_t * $this->x_label_font['width'];
            else
                $this->x_tick_label_height = $this->x_label_font['height'];
        }

        return TRUE;
    }

Here is the call graph for this function:

PHPlot::CalcYWidths (  ) 
Deprecated:
Calculates Maximum Y-Axis tick label width. Now inside CalcMargins()

Definition at line 4227 of file phplot.php.

References TTFBBoxSize().

    {
        //the "." is for space. It isn't actually printed
        $ylab = number_format($this->max_y, $this->y_precision, '.', ', ') . $this->data_units_text . '.';

        // TTF
        if ($this->use_ttf) {
            // Maximum Y tick label width
            $size = $this->TTFBBoxSize($this->y_label_font['size'], 0, $this->y_label_font['font'], $ylab);
            $this->y_tick_label_width = $size[0];

        }
        // Fixed font
        else {
            // Y axis title width
            $this->y_tick_label_width = strlen($ylab) * $this->y_label_font['width'];
        }

        return TRUE;
    }

Here is the call graph for this function:

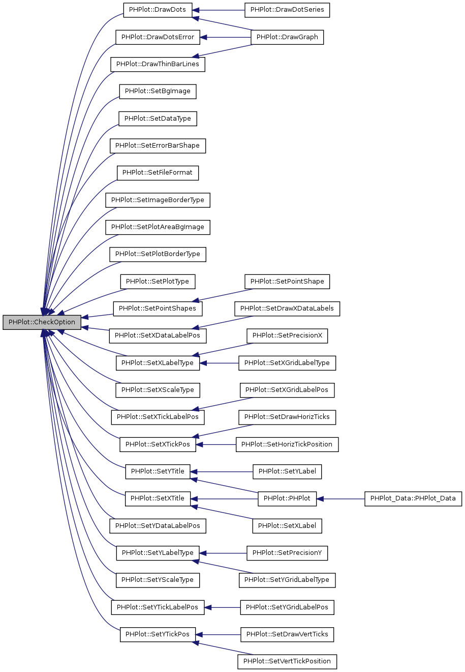
PHPlot::CheckOption ( which_opt,
which_acc,
which_func 
)

Checks the valididy of an option.

Parameters:
which_opt String to check.
which_acc String of accepted choices.
which_func Name of the calling function, for error messages.
Note:
If checking everywhere for correctness slows things down, we could provide a child class overriding every Set...() method which uses CheckOption(). Those new methods could proceed in the unsafe but faster way.

Definition at line 1294 of file phplot.php.

References DrawError().

Referenced by DrawDots(), DrawDotsError(), DrawThinBarLines(), SetBgImage(), SetDataType(), SetErrorBarShape(), SetFileFormat(), SetImageBorderType(), SetPlotAreaBgImage(), SetPlotBorderType(), SetPlotType(), SetPointShapes(), SetXDataLabelPos(), SetXLabelType(), SetXScaleType(), SetXTickLabelPos(), SetXTickPos(), SetXTitle(), SetYDataLabelPos(), SetYLabelType(), SetYScaleType(), SetYTickLabelPos(), SetYTickPos(), and SetYTitle().

    {
        $asked = trim($which_opt);

        // FIXME: this for backward compatibility, as eregi() fails with empty strings.
        if ($asked == '')
            return '';

        $asked = strtolower($asked);
        if (@ eregi($asked, $which_acc)) {
            return $asked;
        } else {
            $this->DrawError("$which_func(): '$which_opt' not in available choices: '$which_acc'.");
            return NULL;
        }
    }

Here is the call graph for this function:

Here is the caller graph for this function:

PHPlot::DrawArea (  ) 

Draw an area plot. Supported data types: 'text-data' 'data-data' NOTE: This function used to add first and last data values even on incomplete sets. That is not the behaviour now. As for missing data in between, there are two posibilities: replace the point with one on the X axis (previous way), or forget about it and use the preceding and following ones to draw the polygon. There is the possibility to use both, we just need to add the method to set it. Something like SetMissingDataBehaviour(), for example.

Definition at line 3466 of file phplot.php.

References $row, $x, DrawXDataLabel(), xtr(), and ytr().

Referenced by DrawGraph().

    {
        $incomplete_data_defaults_to_x_axis = FALSE;        // TODO: make this configurable

        for ($row = 0, $cnt = 0; $row < $this->num_data_rows; $row++) {
            $rec = 1;                                       // Skip record #0 (data label)

            if ($this->data_type == 'data-data')            // Do we have a value for X?
                $x_now = $this->data[$row][$rec++];         // Read it, advance record index
            else
                $x_now = 0.5 + $cnt++;                      // Place text-data at X = 0.5, 1.5, 2.5, etc...

            $x_now_pixels = $this->xtr($x_now);             // Absolute coordinates


            if ($this->x_data_label_pos != 'none')          // Draw X Data labels?
                $this->DrawXDataLabel($this->data[$row][0], $x_now_pixels);

            // Proceed with Y values
            // Create array of points for imagefilledpolygon()
            for($idx = 0; $rec < $this->num_recs[$row]; $rec++, $idx++) {
                if (is_numeric($this->data[$row][$rec])) {              // Allow for missing Y data
                    $y_now_pixels = $this->ytr($this->data[$row][$rec]);

                    $posarr[$idx][] = $x_now_pixels;
                    $posarr[$idx][] = $y_now_pixels;

                    $num_points[$idx] = isset($num_points[$idx]) ? $num_points[$idx]+1 : 1;
                }
                // If there's missing data...
                else {
                    if (isset ($incomplete_data_defaults_to_x_axis)) {
                        $posarr[$idx][] = $x_now_pixels;
                        $posarr[$idx][] = $this->x_axis_y_pixels;
                        $num_points[$idx] = isset($num_points[$idx]) ? $num_points[$idx]+1 : 1;
                    }
                }
            }
        }   // end for

        $end = count($posarr);
        for ($i = 0; $i < $end; $i++) {
            // Prepend initial points. X = first point's X, Y = x_axis_y_pixels
            $x = $posarr[$i][0];
            array_unshift($posarr[$i], $x, $this->x_axis_y_pixels);

            // Append final points. X = last point's X, Y = x_axis_y_pixels
            $x = $posarr[$i][count($posarr[$i])-2];
            array_push($posarr[$i], $x, $this->x_axis_y_pixels);

            $num_points[$i] += 2;

            // Draw the poligon
            ImageFilledPolygon($this->img, $posarr[$i], $num_points[$i], $this->ndx_data_colors[$i]);
        }

    } // function DrawArea()

Here is the call graph for this function:

Here is the caller graph for this function:

PHPlot::DrawAxisLegend (  ) 

TODO Draws a legend over (or below) an axis of the plot.

Definition at line 3125 of file phplot.php.

    {
        // Calculate available room
        // Calculate length of all items (boxes included)
        // Calculate number of lines and room it would take. FIXME: this should be known in CalcMargins()
        // Draw.
    }

PHPlot::DrawBackground (  ) 

Fills the background.

Definition at line 2469 of file phplot.php.

References tile_img().

Referenced by DrawGraph().

    {
        // Don't draw this twice if drawing two plots on one image
        if (! $this->background_done) {
            if (isset($this->bgimg)) {    // If bgimg is defined, use it
                $this->tile_img($this->bgimg, 0, 0, $this->image_width, $this->image_height, $this->bgmode);
            } else {                        // Else use solid color
                ImageFilledRectangle($this->img, 0, 0, $this->image_width, $this->image_height,
                                     $this->ndx_bg_color);
            }
            $this->background_done = TRUE;
            return TRUE;        // Done
        }
        return FALSE;           // Nothing done
    }

Here is the call graph for this function:

Here is the caller graph for this function:

PHPlot::DrawBars (  ) 

Data comes in as array("title", x, y, y2, y3, ...)

Definition at line 3723 of file phplot.php.

References $row, DrawError(), DrawXDataLabel(), xtr(), and ytr().

Referenced by DrawGraph().

    {
        if ($this->data_type != 'text-data') {
            $this->DrawError('DrawBars(): Bar plots must be text-data: use function SetDataType("text-data")');
            return FALSE;
        }

        for ($row = 0; $row < $this->num_data_rows; $row++) {
            $record = 1;                                    // Skip record #0 (data label)

            $x_now_pixels = $this->xtr(0.5 + $row);         // Place text-data at X = 0.5, 1.5, 2.5, etc...

            if ($this->x_data_label_pos != 'none')          // Draw X Data labels? TODO:labels on top of bars.
                $this->DrawXDataLabel($this->data[$row][0], $x_now_pixels);

            // Draw the bar
            for ($idx = 0; $record < $this->num_recs[$row]; $record++, $idx++) {
                if (is_numeric($this->data[$row][$record])) {       // Allow for missing Y data
                    $x1 = $x_now_pixels - $this->data_group_space + ($idx * $this->record_bar_width);
                    $x2 = $x1 + ($this->bar_width_adjust * $this->record_bar_width);

                    if ($this->data[$row][$record] < $this->x_axis_position) {
                        $y1 = $this->x_axis_y_pixels;
                        $y2 = $this->ytr($this->data[$row][$record]);
                    } else {
                        $y1 = $this->ytr($this->data[$row][$record]);
                        $y2 = $this->x_axis_y_pixels;
                    }

                    if ($this->shading) {                           // Draw the shade?
                        ImageFilledPolygon($this->img, array($x1, $y1,
                                                       $x1 + $this->shading, $y1 - $this->shading,
                                                       $x2 + $this->shading, $y1 - $this->shading,
                                                       $x2 + $this->shading, $y2 - $this->shading,
                                                       $x2, $y2,
                                                       $x2, $y1),
                                           6, $this->ndx_data_dark_colors[$idx]);
                    }
                    // Or draw a border?
                    else {
                        ImageRectangle($this->img, $x1, $y1, $x2,$y2, $this->ndx_data_border_colors[$idx]);
                    }
                    // Draw the bar
                    ImageFilledRectangle($this->img, $x1, $y1, $x2, $y2, $this->ndx_data_colors[$idx]);
                }
            }   // end for
        }   // end for
    } //function DrawBars

Here is the call graph for this function:

Here is the caller graph for this function:

PHPlot::DrawDashedLine ( x1,
y1,
x2,
y2,
dash_length,
dash_space,
color 
)
Deprecated:

Definition at line 4314 of file phplot.php.

    {
        if ($dash_length)
            $dashes = array_fill(0, $dash_length, $color);
        else
            $dashes = array();
        if ($dash_space)
            $spaces = array_fill(0, $dash_space, IMG_COLOR_TRANSPARENT);
        else
            $spaces = array();

        $style = array_merge($dashes, $spaces);
        ImageSetStyle($this->img, $style);
        ImageLine($this->img, $x1, $y1, $x2, $y2, IMG_COLOR_STYLED);
    }

PHPlot::DrawDot ( x_world,
y_world,
record,
color 
)

Draws a styled dot. Uses world coordinates. Supported types: 'halfline', 'line', 'plus', 'cross', 'rect', 'circle', 'dot', 'diamond', 'triangle', 'trianglemid'

Definition at line 3396 of file phplot.php.

References xtr(), and ytr().

Referenced by DrawDots(), and DrawDotsError().

    {
        // TODO: optimize, avoid counting every time we are called.
        $record = $record % count ($this->point_shapes);

        $half_point = $this->point_sizes[$record] / 2;

        $x_mid = $this->xtr($x_world);
        $y_mid = $this->ytr($y_world);

        $x1 = $x_mid - $half_point;
        $x2 = $x_mid + $half_point;
        $y1 = $y_mid - $half_point;
        $y2 = $y_mid + $half_point;

        switch ($this->point_shapes[$record]) {
        case 'halfline':
            ImageLine($this->img, $x1, $y_mid, $x_mid, $y_mid, $color);
            break;
        case 'line':
            ImageLine($this->img, $x1, $y_mid, $x2, $y_mid, $color);
            break;
        case 'plus':
            ImageLine($this->img, $x1, $y_mid, $x2, $y_mid, $color);
            ImageLine($this->img, $x_mid, $y1, $x_mid, $y2, $color);
            break;
        case 'cross':
            ImageLine($this->img, $x1, $y1, $x2, $y2, $color);
            ImageLine($this->img, $x1, $y2, $x2, $y1, $color);
            break;
        case 'rect':
            ImageFilledRectangle($this->img, $x1, $y1, $x2, $y2, $color);
            break;
        case 'circle':
            ImageArc($this->img, $x_mid, $y_mid, $this->point_sizes[$record], $this->point_sizes[$record], 0, 360, $color);
            break;
        case 'dot':
            ImageFilledArc($this->img, $x_mid, $y_mid, $this->point_sizes[$record], $this->point_sizes[$record], 0, 360,
                           $color, IMG_ARC_PIE);
            break;
        case 'diamond':
            $arrpoints = array( $x1, $y_mid, $x_mid, $y1, $x2, $y_mid, $x_mid, $y2);
            ImageFilledPolygon($this->img, $arrpoints, 4, $color);
            break;
        case 'triangle':
            $arrpoints = array( $x1, $y_mid, $x2, $y_mid, $x_mid, $y2);
            ImageFilledPolygon($this->img, $arrpoints, 3, $color);
            break;
        case 'trianglemid':
            $arrpoints = array( $x1, $y1, $x2, $y1, $x_mid, $y_mid);
            ImageFilledPolygon($this->img, $arrpoints, 3, $color);
            break;
        default:
            ImageFilledRectangle($this->img, $x1, $y1, $x2, $y2, $color);
            break;
        }
        return TRUE;
    }

Here is the call graph for this function:

Here is the caller graph for this function:

PHPlot::DrawDots (  ) 

Definition at line 3290 of file phplot.php.

References $row, CheckOption(), DrawDot(), DrawXDataLabel(), and xtr().

Referenced by DrawDotSeries(), and DrawGraph().

    {
        $this->CheckOption($this->data_type, 'text-data, data-data', __FUNCTION__);

        for ($row = 0, $cnt = 0; $row < $this->num_data_rows; $row++) {
            $rec = 1;                    // Skip record #0 (data label)

            // Do we have a value for X?
            if ($this->data_type == 'data-data')
                $x_now = $this->data[$row][$rec++];  // Read it, advance record index
            else
                $x_now = 0.5 + $cnt++;       // Place text-data at X = 0.5, 1.5, 2.5, etc...

            $x_now_pixels = $this->xtr($x_now);

            // Draw X Data labels?
            if ($this->x_data_label_pos != 'none')
                $this->DrawXDataLabel($this->data[$row][0], $x_now_pixels, $row);

            // Proceed with Y values
            for($idx = 0;$rec < $this->num_recs[$row]; $rec++, $idx++) {
                if (is_numeric($this->data[$row][$rec])) {              // Allow for missing Y data
                    $this->DrawDot($x_now, $this->data[$row][$rec],
                                   $rec, $this->ndx_data_colors[$idx]);
                }
            }
        }
    } //function DrawDots

Here is the call graph for this function:

Here is the caller graph for this function:

PHPlot::DrawDotSeries (  ) 
Deprecated:
Use DrawDots()

Definition at line 4164 of file phplot.php.

References DrawDots().

    {
        $this->DrawDots();
    }

Here is the call graph for this function:

PHPlot::DrawDotsError (  ) 

Supported data formats: data-data-error, text-data-error (doesn't exist yet) ( data comes in as array("title", x, y, error+, error-, y2, error2+, error2-, ...) )

Definition at line 3250 of file phplot.php.

References $row, CheckOption(), DrawDot(), DrawXDataLabel(), and DrawYErrorBar().

Referenced by DrawGraph().

    {
        $this->CheckOption($this->data_type, 'data-data-error', __FUNCTION__);

        for($row = 0, $cnt = 0; $row < $this->num_data_rows; $row++) {
            $record = 1;                                // Skip record #0 (title)

            // Do we have a value for X?
            if ($this->data_type == 'data-data-error')
                $x_now = $this->data[$row][$record++];  // Read it, advance record index
            else
                $x_now = 0.5 + $cnt++;                  // Place text-data at X = 0.5, 1.5, 2.5, etc...

            // Draw X Data labels?
            if ($this->x_data_label_pos != 'none')
                $this->DrawXDataLabel($this->data[$row][0], $x_now_pixels, $row);

            while ($record < $this->num_recs[$row]) {
                    // Y:
                    $y_now = $this->data[$row][$record];
                    $this->DrawDot($x_now, $y_now, $record, $this->ndx_data_colors[$record++]);

                    // Error +
                    $val = $this->data[$row][$record];
                    $this->DrawYErrorBar($x_now, $y_now, $val, $this->error_bar_shape,
                                         $this->ndx_error_bar_colors[$record++]);
                    // Error -
                    $val = $this->data[$row][$record];
                    $this->DrawYErrorBar($x_now, $y_now, -$val, $this->error_bar_shape,
                                         $this->ndx_error_bar_colors[$record++]);
            }
        }
    } // function DrawDotsError()

Here is the call graph for this function:

Here is the caller graph for this function:

PHPlot::DrawError ( error_message,
where_x = NULL,
where_y = NULL 
)

Prints an error message inline into the generated image and draws it centered around the given coordinates (defaults to center of the image)

Parameters:
error_message Message to be drawn
where_x X coordinate
where_y Y coordinate

Definition at line 1162 of file phplot.php.

References DrawText(), exit, PrintError(), and PrintImage().

Referenced by CheckOption(), PHPlot_Data::DoDivision(), PHPlot_Data::DoExponentialMovingAverage(), PHPlot_Data::DoMovingAverage(), PHPlot_Data::DoRemoveDataSet(), PHPlot_Data::DoScaleData(), DrawBars(), DrawGraph(), DrawImageBorder(), DrawLinesError(), DrawPieChart(), DrawStackedBars(), SetDefaultDashedStyle(), SetFont(), SetLegend(), and SetPlotAreaWorld().

    {
        if (! $this->img)
            $this->PrintError('_DrawError(): Warning, no image resource allocated. '.
                              'The message to be written was: '.$error_message);

        $ypos = (! $where_y) ? $this->image_height/2 : $where_y;
        $xpos = (! $where_x) ? $this->image_width/2 : $where_x;
        ImageRectangle($this->img, 0, 0, $this->image_width, $this->image_height,
                       ImageColorAllocate($this->img, 255, 255, 255));

        $this->DrawText($this->generic_font, 0, $xpos, $ypos, ImageColorAllocate($this->img, 0, 0, 0),
                        $error_message, 'center', 'center');

        $this->PrintImage();
        exit;
//        return TRUE;
    }

Here is the call graph for this function:

Here is the caller graph for this function:

PHPlot::DrawGraph (  ) 

Definition at line 3828 of file phplot.php.

References CalcBarWidths(), CalcMargins(), DrawArea(), DrawBackground(), DrawBars(), DrawDots(), DrawDotsError(), DrawError(), DrawImageBorder(), DrawLegend(), DrawLines(), DrawLinesError(), DrawPieChart(), DrawPlotAreaBackground(), DrawPlotBorder(), DrawSquared(), DrawStackedBars(), DrawThinBarLines(), DrawTitle(), DrawXAxis(), DrawXTitle(), DrawYAxis(), DrawYTitle(), FindDataLimits(), PadArrays(), PrintImage(), SetPlotAreaPixels(), and SetPlotAreaWorld().

    {
        if (! $this->img) {
            $this->DrawError('DrawGraph(): No image resource allocated');
            return FALSE;
        }

        if (! is_array($this->data)) {
            $this->DrawError("DrawGraph(): No array of data in \$data");
            return FALSE;
        }

        if (! isset($this->data_limits_done))
            $this->FindDataLimits();                // Get maxima and minima for scaling

        if ($this->total_records == 0) {            // Check for empty data sets
            $this->DrawError('Empty data set');
            return FALSE;
        }

        $this->CalcMargins();                       // Calculate margins

        if (! isset($this->plot_area_width))        // Set plot area pixel values (plot_area[])
            $this->SetPlotAreaPixels();

        if (! isset($this->plot_max_y))             // Set plot area world values (plot_max_x, etc.)
            $this->SetPlotAreaWorld();

        if ($this->plot_type == 'bars' || $this->plot_type == 'stackedbars') // Calculate bar widths
            $this->CalcBarWidths();
/* FIXME!!  this sort of thing should not be done without user's consent
        if ($this->x_data_label_pos != 'none') {    // Default: do not draw tick stuff if
            $this->x_tick_label_pos = 'none';       // there are data labels.
            $this->x_tick_pos = 'none';
        }
*/
        $this->PadArrays();                         // Pad color and style arrays to fit records per group.

        $this->DrawBackground();

        $this->DrawImageBorder();

        $this->DrawPlotAreaBackground();

        $this->DrawTitle();
        $this->DrawXTitle();
        $this->DrawYTitle();

        // Pie charts are drawn differently, handle them first
        if ($this->plot_type == 'pie') {
            // Pie charts can maximize image space usage.
            $this->SetPlotAreaPixels($this->safe_margin, $this->title_height,
                                     $this->image_width - $this->safe_margin,
                                     $this->image_height - $this->safe_margin);
            $this->DrawPieChart();

            if ($this->legend)
                $this->DrawLegend($this->legend_x_pos, $this->legend_y_pos, '');

            if ($this->print_image)
                $this->PrintImage();

            return;
        }


        if (! $this->grid_at_foreground) {         // Usually one wants grids to go back, but...
            $this->DrawYAxis();     // Y axis must be drawn before X axis (see DrawYAxis())
            $this->DrawXAxis();
        }

        switch ($this->plot_type) {
        case 'thinbarline':
            $this->DrawThinBarLines();
            break;
        case 'area':
            $this->DrawArea();
            break;
        case 'squared':
            $this->DrawSquared();
            break;
        case 'lines':
            if ( $this->data_type == 'data-data-error') {
                $this->DrawLinesError();
            } else {
                $this->DrawLines();
            }
            break;
        case 'linepoints':          // FIXME !!! DrawXDataLabel gets called in DrawLines() and DrawDots()
            if ( $this->data_type == 'data-data-error') {
                $this->DrawLinesError();
                $this->DrawDotsError();
            } else {
                $this->DrawLines();
                $this->DrawDots();
            }
            break;
        case 'points';
            if ( $this->data_type == 'data-data-error') {
                $this->DrawDotsError();
            } else {
                $this->DrawDots();
            }
            break;
        case 'stackedbars':
            $this->DrawStackedBars();
            break;
        case 'bars':
            $this->DrawBars();
            break;
        default:
            $this->plot_type = 'bars';  // Set it if it wasn't already set.
            $this->DrawBars();
            break;
        }   // end switch

        if ($this->grid_at_foreground) {         // Usually one wants grids to go back, but...
            $this->DrawYAxis();     // Y axis must be drawn before X axis (see DrawYAxis())
            $this->DrawXAxis();
        }

        $this->DrawPlotBorder();

        if ($this->legend)
            $this->DrawLegend($this->legend_x_pos, $this->legend_y_pos, '');

        if ($this->print_image)
            $this->PrintImage();

    } //function DrawGraph()

Here is the call graph for this function:

PHPlot::DrawImageBorder (  ) 

Draws a border around the final image.

Definition at line 2586 of file phplot.php.

References DrawError().

Referenced by DrawGraph().

    {
        switch ($this->image_border_type) {
        case 'raised':
            ImageLine($this->img, 0, 0, $this->image_width-1, 0, $this->ndx_i_border);
            ImageLine($this->img, 1, 1, $this->image_width-2, 1, $this->ndx_i_border);
            ImageLine($this->img, 0, 0, 0, $this->image_height-1, $this->ndx_i_border);
            ImageLine($this->img, 1, 1, 1, $this->image_height-2, $this->ndx_i_border);
            ImageLine($this->img, $this->image_width-1, 0, $this->image_width-1,
                      $this->image_height-1, $this->ndx_i_border_dark);
            ImageLine($this->img, 0, $this->image_height-1, $this->image_width-1,
                      $this->image_height-1, $this->ndx_i_border_dark);
            ImageLine($this->img, $this->image_width-2, 1, $this->image_width-2,
                      $this->image_height-2, $this->ndx_i_border_dark);
            ImageLine($this->img, 1, $this->image_height-2, $this->image_width-2,
                      $this->image_height-2, $this->ndx_i_border_dark);
            break;
        case 'plain':
            ImageLine($this->img, 0, 0, $this->image_width, 0, $this->ndx_i_border_dark);
            ImageLine($this->img, $this->image_width-1, 0, $this->image_width-1,
                      $this->image_height, $this->ndx_i_border_dark);
            ImageLine($this->img, $this->image_width-1, $this->image_height-1, 0, $this->image_height-1,
                      $this->ndx_i_border_dark);
            ImageLine($this->img, 0, 0, 0, $this->image_height, $this->ndx_i_border_dark);
            break;
        case 'none':
            break;
        default:
            $this->DrawError("DrawImageBorder(): unknown image_border_type: '$this->image_border_type'");
            return FALSE;
        }
        return TRUE;
    }

Here is the call graph for this function:

Here is the caller graph for this function:

PHPlot::DrawLabels (  ) 
Deprecated:
Superfluous.

Definition at line 4251 of file phplot.php.

References DrawTitle(), DrawXTitle(), and DrawYTitle().

    {
        $this->DrawTitle();
        $this->DrawXTitle();
        $this->DrawYTitle();
    }

Here is the call graph for this function:

PHPlot::DrawLegend ( which_x1,
which_y1,
which_boxtype 
)

Draws the graph legend

Note:
Base code submitted by Marlin Viss FIXME: maximum label length should be calculated more accurately for TT fonts Performing a BBox calculation for every legend element, for example.

Definition at line 3045 of file phplot.php.

References DrawText(), and TTFBBoxSize().

Referenced by DrawGraph().

    {
        // Find maximum legend label length
        $max_len = 0;
        foreach ($this->legend as $leg) {
            $len = strlen($leg);
            $max_len = ($len > $max_len) ? $len : $max_len;
        }
        $max_len += 5;          // Leave room for the boxes and margins

        // TTF:
        if ($this->use_ttf) {
            $size = $this->TTFBBoxSize($this->legend_font['size'], 0,
                                       $this->legend_font['font'], '_');
            $char_w = $size[0];

            $size = $this->TTFBBoxSize($this->legend_font['size'], 0,
                                       $this->legend_font['font'], '|');
            $char_h = $size[1];
        }
        // Fixed fonts:
        else {
            $char_w = $this->legend_font['width'];
            $char_h = $this->legend_font['height'];
        }

        $v_margin = $char_h/2;                         // Between vertical borders and labels
        $dot_height = $char_h + $this->line_spacing;   // Height of the small colored boxes
        $width = $char_w * $max_len;

        // upper Left
        if ( (! $which_x1) || (! $which_y1) ) {
            $box_start_x = $this->plot_area[2] - $width;
            $box_start_y = $this->plot_area[1] + 5;
        } else {
            $box_start_x = $which_x1;
            $box_start_y = $which_y1;
        }

        // Lower right corner
        $box_end_y = $box_start_y + $dot_height*(count($this->legend)) + 2*$v_margin;
        $box_end_x = $box_start_x + $width - 5;


        // Draw outer box
        ImageFilledRectangle($this->img, $box_start_x, $box_start_y, $box_end_x, $box_end_y, $this->ndx_bg_color);
        ImageRectangle($this->img, $box_start_x, $box_start_y, $box_end_x, $box_end_y, $this->ndx_grid_color);

        $color_index = 0;
        $max_color_index = count($this->ndx_data_colors) - 1;

        $dot_left_x = $box_end_x - $char_w * 2;
        $dot_right_x = $box_end_x - $char_w;
        $y_pos = $box_start_y + $v_margin;

        foreach ($this->legend as $leg) {
            // Text right aligned to the little box
            $this->DrawText($this->legend_font, 0, $dot_left_x - $char_w, $y_pos,
                            $this->ndx_text_color, $leg, 'right');
            // Draw a box in the data color
            ImageFilledRectangle($this->img, $dot_left_x, $y_pos + 1, $dot_right_x,
                                 $y_pos + $dot_height-1, $this->ndx_data_colors[$color_index]);
            // Draw a rectangle around the box
            ImageRectangle($this->img, $dot_left_x, $y_pos + 1, $dot_right_x,
                           $y_pos + $dot_height-1, $this->ndx_text_color);

            $y_pos += $char_h + $this->line_spacing;

            $color_index++;
            if ($color_index > $max_color_index)
                $color_index = 0;
        }
    } // Function DrawLegend()

Here is the call graph for this function:

Here is the caller graph for this function:

PHPlot::DrawLines (  ) 

Draw Lines. Supported data-types: 'data-data', 'text-data' NOTE: Please see the note regarding incomplete data sets on DrawArea()

Definition at line 3531 of file phplot.php.

References $row, DrawXDataLabel(), SetDashedStyle(), xtr(), and ytr().

Referenced by DrawGraph(), and DrawLineSeries().

    {
        // This will tell us if lines have already begun to be drawn.
        // It is an array to keep separate information for every line, with a single
        // variable we would sometimes get "undefined offset" errors and no plot...
        $start_lines = array_fill(0, $this->records_per_group, FALSE);

        if ($this->data_type == 'text-data') {
            $lastx[0] = $this->xtr(0);
            $lasty[0] = $this->xtr(0);
        }

        for ($row = 0, $cnt = 0; $row < $this->num_data_rows; $row++) {
            $record = 1;                                    // Skip record #0 (data label)

            if ($this->data_type == 'data-data')            // Do we have a value for X?
                $x_now = $this->data[$row][$record++];      // Read it, advance record index
            else
                $x_now = 0.5 + $cnt++;                      // Place text-data at X = 0.5, 1.5, 2.5, etc...

            $x_now_pixels = $this->xtr($x_now);             // Absolute coordinates

            if ($this->x_data_label_pos != 'none')          // Draw X Data labels?
                $this->DrawXDataLabel($this->data[$row][0], $x_now_pixels, $row);

            for ($idx = 0; $record < $this->num_recs[$row]; $record++, $idx++) {
                if (is_numeric($this->data[$row][$record])) {           //Allow for missing Y data
                    $y_now_pixels = $this->ytr($this->data[$row][$record]);

                    if ($start_lines[$idx] == TRUE) {
                        // Set line width, revert it to normal at the end
                        ImageSetThickness($this->img, $this->line_widths[$idx]);

                        if ($this->line_styles[$idx] == 'dashed') {
                            $this->SetDashedStyle($this->ndx_data_colors[$idx]);
                            ImageLine($this->img, $x_now_pixels, $y_now_pixels, $lastx[$idx], $lasty[$idx],
                                      IMG_COLOR_STYLED);
                        } else {
                            ImageLine($this->img, $x_now_pixels, $y_now_pixels, $lastx[$idx], $lasty[$idx],
                                      $this->ndx_data_colors[$idx]);
                        }

                    }
                    $lasty[$idx] = $y_now_pixels;
                    $lastx[$idx] = $x_now_pixels;
                    $start_lines[$idx] = TRUE;
                }
                // Y data missing... should we leave a blank or not?
                else if ($this->draw_broken_lines) {
                    $start_lines[$idx] = FALSE;
                }
            }   // end for
        }   // end for

        ImageSetThickness($this->img, 1);       // Revert to original state for lines to be drawn later.
    } // function DrawLines()

Here is the call graph for this function:

Here is the caller graph for this function:

PHPlot::DrawLineSeries (  ) 
Deprecated:
This method was intended to improve performance by being specially written for 'data-data'. However, the improvement didn't pay. Use DrawLines() instead

Definition at line 4195 of file phplot.php.

References DrawLines().

    {
        return $this->DrawLines();
    }

Here is the call graph for this function:

PHPlot::DrawLinesError (  ) 

Draw lines with error bars - data comes in as array("label", x, y, error+, error-, y2, error2+, error2-, ...);

Definition at line 3593 of file phplot.php.

References $row, DrawError(), DrawXDataLabel(), DrawYErrorBar(), SetDashedStyle(), xtr(), and ytr().

Referenced by DrawGraph().

    {
        if ($this->data_type != 'data-data-error') {
            $this->DrawError("DrawLinesError(): Data type '$this->data_type' not supported.");
            return FALSE;
        }

        $start_lines = array_fill(0, $this->records_per_group, FALSE);

        for ($row = 0, $cnt = 0; $row < $this->num_data_rows; $row++) {
            $record = 1;                                    // Skip record #0 (data label)

            $x_now = $this->data[$row][$record++];          // Read X value, advance record index

            $x_now_pixels = $this->xtr($x_now);             // Absolute coordinates.


            if ($this->x_data_label_pos != 'none')          // Draw X Data labels?
                $this->DrawXDataLabel($this->data[$row][0], $x_now_pixels, $row);

            // Now go for Y, E+, E-
            for ($idx = 0; $record < $this->num_recs[$row]; $idx++) {
                // Y
                $y_now = $this->data[$row][$record++];
                $y_now_pixels = $this->ytr($y_now);

                if ($start_lines[$idx] == TRUE) {
                    ImageSetThickness($this->img, $this->line_widths[$idx]);

                    if ($this->line_styles[$idx] == 'dashed') {
                        $this->SetDashedStyle($this->ndx_data_colors[$idx]);
                        ImageLine($this->img, $x_now_pixels, $y_now_pixels, $lastx[$idx], $lasty[$idx],
                                  IMG_COLOR_STYLED);
                    } else {
                        ImageLine($this->img, $x_now_pixels, $y_now_pixels, $lastx[$idx], $lasty[$idx],
                                  $this->ndx_data_colors[$idx]);
                    }
                }

                // Error+
                $val = $this->data[$row][$record++];
                $this->DrawYErrorBar($x_now, $y_now, $val, $this->error_bar_shape,
                                     $this->ndx_error_bar_colors[$idx]);

                // Error-
                $val = $this->data[$row][$record++];
                $this->DrawYErrorBar($x_now, $y_now, -$val, $this->error_bar_shape,
                                     $this->ndx_error_bar_colors[$idx]);

                // Update indexes:
                $start_lines[$idx] = TRUE;   // Tells us if we already drew the first column of points,
                                             // thus having $lastx and $lasty ready for the next column.
                $lastx[$idx] = $x_now_pixels;
                $lasty[$idx] = $y_now_pixels;
            }   // end while
        }   // end for

        ImageSetThickness($this->img, 1);   // Revert to original state for lines to be drawn later.
    }   // function DrawLinesError()

Here is the call graph for this function:

Here is the caller graph for this function:

PHPlot::DrawPieChart (  ) 

Draws a pie chart. Data has to be 'text-data' type.

This can work in two ways: the classical, with a column for each sector (computes the column totals and draws the pie with that) OR Takes each row as a sector and uses it's first value. This has the added advantage of using the labels provided, which is not the case with the former method. This might prove useful for pie charts from GROUP BY sql queries

Definition at line 3148 of file phplot.php.

References $legend, DrawError(), and DrawText().

Referenced by DrawGraph().

    {
        $xpos = $this->plot_area[0] + $this->plot_area_width/2;
        $ypos = $this->plot_area[1] + $this->plot_area_height/2;
        $diameter = min($this->plot_area_width, $this->plot_area_height);
        $radius = $diameter/2;

        // Get sum of each column? One pie slice per column
        if ($this->data_type === 'text-data') {
            for ($i = 0; $i < $this->num_data_rows; $i++) {
                for ($j = 1; $j < $this->num_recs[$i]; $j++) {      // Label ($row[0]) unused in these pie charts
                    @ $sumarr[$j] += abs($this->data[$i][$j]);      // NOTE!  sum > 0 to make pie charts
                }
            }
        }
        // Or only one column per row, one pie slice per row?
        else if ($this->data_type == 'text-data-single') {
            for ($i = 0; $i < $this->num_data_rows; $i++) {
                $legend[$i] = $this->data[$i][0];                   // Set the legend to column labels
                $sumarr[$i] = $this->data[$i][1];
            }
        }
        else if ($this->data_type == 'data-data') {
            for ($i = 0; $i < $this->num_data_rows; $i++) {
                for ($j = 2; $j < $this->num_recs[$i]; $j++) {
                    @ $sumarr[$j] += abs($this->data[$i][$j]);
                }
            }
        }
        else {
            $this->DrawError("DrawPieChart(): Data type '$this->data_type' not supported.");
            return FALSE;
        }

        $total = array_sum($sumarr);

        if ($total == 0) {
            $this->DrawError('DrawPieChart(): Empty data set');
            return FALSE;
        }

        if ($this->shading) {
            $diam2 = $diameter / 2;
        } else {
            $diam2 = $diameter;
        }
        $max_data_colors = count ($this->data_colors);

        for ($h = $this->shading; $h >= 0; $h--) {
            $color_index = 0;
            $start_angle = 0;
            $end_angle = 0;
            foreach ($sumarr as $val) {
                // For shaded pies: the last one (at the top of the "stack") has a brighter color:
                if ($h == 0)
                    $slicecol = $this->ndx_data_colors[$color_index];
                else
                    $slicecol = $this->ndx_data_dark_colors[$color_index];

                $label_txt = number_format(($val / $total * 100), $this->y_precision, '.', ', ') . '%';
                $val = 360 * ($val / $total);

                // NOTE that imagefilledarc measures angles CLOCKWISE (go figure why),
                // so the pie chart would start clockwise from 3 o'clock, would it not be
                // for the reversal of start and end angles in imagefilledarc()
                $start_angle = $end_angle;
                $end_angle += $val;
                $mid_angle = deg2rad($end_angle - ($val / 2));

                // Draw the slice
                ImageFilledArc($this->img, $xpos, $ypos+$h, $diameter, $diam2,
                               360-$end_angle, 360-$start_angle,
                               $slicecol, IMG_ARC_PIE);

                // Draw the labels only once
                if ($h == 0) {
                    // Draw the outline
                    if (! $this->shading)
                        ImageFilledArc($this->img, $xpos, $ypos+$h, $diameter, $diam2,
                                       360-$end_angle, 360-$start_angle,
                                       $this->ndx_grid_color, IMG_ARC_PIE | IMG_ARC_EDGED |IMG_ARC_NOFILL);


                    // The '* 1.2' trick is to get labels out of the pie chart so there are more
                    // chances they can be seen in small sectors.
                    $label_x = $xpos + ($diameter * 1.2 * cos($mid_angle)) * $this->label_scale_position;
                    $label_y = $ypos+$h - ($diam2 * 1.2 * sin($mid_angle)) * $this->label_scale_position;

                    $this->DrawText($this->generic_font, 0, $label_x, $label_y, $this->ndx_grid_color,
                                    $label_txt, 'center', 'center');
                }
                $color_index++;
                $color_index = $color_index % $max_data_colors;
            }   // end for
        }   // end for
    }

Here is the call graph for this function:

Here is the caller graph for this function:

PHPlot::DrawPlotAreaBackground (  ) 

Fills the plot area background.

Definition at line 2489 of file phplot.php.

References tile_img().

Referenced by DrawGraph().

    {
        if (isset($this->plotbgimg)) {
            $this->tile_img($this->plotbgimg, $this->plot_area[0], $this->plot_area[1],
                            $this->plot_area_width, $this->plot_area_height, $this->plotbgmode);
        }
        else {
            if ($this->draw_plot_area_background) {
                ImageFilledRectangle($this->img, $this->plot_area[0], $this->plot_area[1],
                                     $this->plot_area[2], $this->plot_area[3], $this->ndx_plot_bg_color);
            }
        }

        return TRUE;
    }

Here is the call graph for this function:

Here is the caller graph for this function:

PHPlot::DrawPlotBorder (  ) 

Definition at line 2931 of file phplot.php.

References ytr().

Referenced by DrawGraph().

    {
        switch ($this->plot_border_type) {
        case 'left':    // for past compatibility
        case 'plotleft':
            ImageLine($this->img, $this->plot_area[0], $this->ytr($this->plot_min_y),
                      $this->plot_area[0], $this->ytr($this->plot_max_y), $this->ndx_grid_color);
            break;
        case 'right':
        case 'plotright':
            ImageLine($this->img, $this->plot_area[2], $this->ytr($this->plot_min_y),
                      $this->plot_area[2], $this->ytr($this->plot_max_y), $this->ndx_grid_color);
            break;
        case 'both':
        case 'sides':
             ImageLine($this->img, $this->plot_area[0], $this->ytr($this->plot_min_y),
                      $this->plot_area[0], $this->ytr($this->plot_max_y), $this->ndx_grid_color);
            ImageLine($this->img, $this->plot_area[2], $this->ytr($this->plot_min_y),
                      $this->plot_area[2], $this->ytr($this->plot_max_y), $this->ndx_grid_color);
            break;
        case 'none':
            //Draw No Border
            break;
        case 'full':
        default:
            ImageRectangle($this->img, $this->plot_area[0], $this->ytr($this->plot_min_y),
                           $this->plot_area[2], $this->ytr($this->plot_max_y), $this->ndx_grid_color);
            break;
        }
        return TRUE;
    }

Here is the call graph for this function:

Here is the caller graph for this function:

PHPlot::DrawSquared (  ) 

This is a mere copy of DrawLines() with one more line drawn for each point

Definition at line 3658 of file phplot.php.

References $row, DrawXDataLabel(), SetDashedStyle(), xtr(), and ytr().

Referenced by DrawGraph().

    {
        // This will tell us if lines have already begun to be drawn.
        // It is an array to keep separate information for every line, for with a single
        // variable we could sometimes get "undefined offset" errors and no plot...
        $start_lines = array_fill(0, $this->records_per_group, FALSE);

        if ($this->data_type == 'text-data') {
            $lastx[0] = $this->xtr(0);
            $lasty[0] = $this->xtr(0);
        }

        for ($row = 0, $cnt = 0; $row < $this->num_data_rows; $row++) {
            $record = 1;                                    // Skip record #0 (data label)

            if ($this->data_type == 'data-data')            // Do we have a value for X?
                $x_now = $this->data[$row][$record++];      // Read it, advance record index
            else
                $x_now = 0.5 + $cnt++;                      // Place text-data at X = 0.5, 1.5, 2.5, etc...

            $x_now_pixels = $this->xtr($x_now);             // Absolute coordinates

            if ($this->x_data_label_pos != 'none')          // Draw X Data labels?
                $this->DrawXDataLabel($this->data[$row][0], $x_now_pixels); // notice there is no last param.

            // Draw Lines
            for ($idx = 0; $record < $this->num_recs[$row]; $record++, $idx++) {
                if (is_numeric($this->data[$row][$record])) {               // Allow for missing Y data
                    $y_now_pixels = $this->ytr($this->data[$row][$record]);

                    if ($start_lines[$idx] == TRUE) {
                        // Set line width, revert it to normal at the end
                        ImageSetThickness($this->img, $this->line_widths[$idx]);

                        if ($this->line_styles[$idx] == 'dashed') {
                            $this->SetDashedStyle($this->ndx_data_colors[$idx]);
                            ImageLine($this->img, $lastx[$idx], $lasty[$idx], $x_now_pixels, $lasty[$idx],
                                      IMG_COLOR_STYLED);
                            ImageLine($this->img, $x_now_pixels, $lasty[$idx], $x_now_pixels, $y_now_pixels,
                                      IMG_COLOR_STYLED);
                        } else {
                            ImageLine($this->img, $lastx[$idx], $lasty[$idx], $x_now_pixels, $lasty[$idx],
                                      $this->ndx_data_colors[$idx]);
                            ImageLine($this->img, $x_now_pixels, $lasty[$idx], $x_now_pixels, $y_now_pixels,
                                      $this->ndx_data_colors[$idx]);
                        }
                    }
                    $lastx[$idx] = $x_now_pixels;
                    $lasty[$idx] = $y_now_pixels;
                    $start_lines[$idx] = TRUE;
                }
                // Y data missing... should we leave a blank or not?
                else if ($this->draw_broken_lines) {
                    $start_lines[$idx] = FALSE;
                }
            }
        }   // end while

        ImageSetThickness($this->img, 1);
    } // function DrawSquared()

Here is the call graph for this function:

Here is the caller graph for this function:

PHPlot::DrawStackedBars (  ) 

Data comes in as array("title", x, y, y2, y3, ...)

Note:
Original stacked bars idea by Laurent Kruk < lolok at users.sourceforge.net >

Definition at line 3777 of file phplot.php.

References $row, DrawError(), DrawXDataLabel(), xtr(), and ytr().

Referenced by DrawGraph().

    {
        if ($this->data_type != 'text-data') {
            $this->DrawError('DrawStackedBars(): Bar plots must be text-data: use SetDataType("text-data")');
            return FALSE;
        }

        for ($row = 0; $row < $this->num_data_rows; $row++) {
            $record = 1;                                    // Skip record #0 (data label)

            $x_now_pixels = $this->xtr(0.5 + $row);         // Place text-data at X = 0.5, 1.5, 2.5, etc...

            if ($this->x_data_label_pos != 'none')          // Draw X Data labels?
                $this->DrawXDataLabel($this->data[$row][0], $x_now_pixels);

            // Draw the bars
            $oldv = 0;
            for ($idx = 0; $record < $this->num_recs[$row]; $record++, $idx++) {
                if (is_numeric($this->data[$row][$record])) {       // Allow for missing Y data
                    $x1 = $x_now_pixels - $this->data_group_space;
                    $x2 = $x_now_pixels + $this->data_group_space;

                    $y1 = $this->ytr(abs($this->data[$row][$record]) + $oldv);
                    $y2 = $this->ytr($this->x_axis_position + $oldv);
                    $oldv += abs($this->data[$row][$record]);

                    if ($this->shading) {                           // Draw the shade?
                        ImageFilledPolygon($this->img, array($x1, $y1,
                                                       $x1 + $this->shading, $y1 - $this->shading,
                                                       $x2 + $this->shading, $y1 - $this->shading,
                                                       $x2 + $this->shading, $y2 - $this->shading,
                                                       $x2, $y2,
                                                       $x2, $y1),
                                           6, $this->ndx_data_dark_colors[$idx]);
                    }
                    // Or draw a border?
                    else {
                        ImageRectangle($this->img, $x1, $y1, $x2,$y2, $this->ndx_data_border_colors[$idx]);
                    }
                    // Draw the bar
                    ImageFilledRectangle($this->img, $x1, $y1, $x2, $y2, $this->ndx_data_colors[$idx]);

                }
            }   // end for
        }   // end for
    } //function DrawStackedBars

Here is the call graph for this function:

Here is the caller graph for this function:

PHPlot::DrawText ( which_font,
which_angle,
which_xpos,
which_ypos,
which_color,
which_text,
which_halign = 'left',
which_valign = 'bottom' 
)

Draws a string of text. Horizontal and vertical alignment are relative to to the drawing. That is: vertical text (90 deg) gets centered along y-axis with v_align = 'center', and adjusted to the left of x-axis with h_align = 'right',

Note:
Original multiple lines code submitted by Remi Ricard.
Original vertical code submitted by Marlin Viss.

Definition at line 909 of file phplot.php.

References TTFBBoxSize().

Referenced by DrawError(), DrawLegend(), DrawPieChart(), DrawTitle(), DrawXDataLabel(), DrawXTicks(), DrawXTitle(), DrawYTick(), and DrawYTitle().

    {
        // TTF:
        if ($this->use_ttf) {
            $size = $this->TTFBBoxSize($which_font['size'], $which_angle, $which_font['font'], $which_text);
            $rads = deg2rad($which_angle);

            if ($which_valign == 'center')
                $which_ypos += $size[1]/2;

            if ($which_valign == 'bottom')
                $which_ypos += $size[1];

            if ($which_halign == 'center')
                $which_xpos -= ($size[0]/2) * cos($rads);

            if ($which_halign == 'left')
                $which_xpos += $size[0] * sin($rads);

            if ($which_halign == 'right')
                $which_xpos -= $size[0] * cos($rads);

            ImageTTFText($this->img, $which_font['size'], $which_angle,
                         $which_xpos, $which_ypos, $which_color, $which_font['font'], $which_text);
        }
        // Fixed fonts:
        else {
            // Split the text by its lines, and count them
            $which_text = ereg_replace("\r", "", $which_text);
            $str = split("\n", $which_text);
            $nlines = count($str);
            $spacing = $this->line_spacing * ($nlines - 1);

            // Vertical text:
            // (Remember the alignment convention with vertical text)
            if ($which_angle == 90) {
                // The text goes around $which_xpos.
                if ($which_halign == 'center')
                    $which_xpos -= ($nlines * ($which_font['height'] + $spacing))/2;

                // Left alignment requires no modification to $xpos...
                // Right-align it. $which_xpos designated the rightmost x coordinate.
                else if ($which_halign == 'right')
                    $which_xpos += ($nlines * ($which_font['height'] + $spacing));

                $ypos = $which_ypos;
                for($i = 0; $i < $nlines; $i++) {
                    // Center the text vertically around $which_ypos (each line)
                    if ($which_valign == 'center')
                        $ypos = $which_ypos + (strlen($str[$i]) * $which_font['width']) / 2;
                    // Make the text finish (vertically) at $which_ypos
                    if ($which_valign == 'bottom')
                        $ypos = $which_ypos + strlen($str[$i]) * $which_font['width'];

                    ImageStringUp($this->img, $which_font['font'],
                                  $i * ($which_font['height'] + $spacing) + $which_xpos,
                                  $ypos, $str[$i], $which_color);
                }
            }
            // Horizontal text:
            else {
                // The text goes above $which_ypos
                if ($which_valign == 'top')
                    $which_ypos -= $nlines * ($which_font['height'] + $spacing);
                // The text is centered around $which_ypos
                if ($which_valign == 'center')
                    $which_ypos -= ($nlines * ($which_font['height'] + $spacing))/2;
                // valign = 'bottom' requires no modification

                $xpos = $which_xpos;
                for($i = 0; $i < $nlines; $i++) {
                    // center the text around $which_xpos
                    if ($which_halign == 'center')
                        $xpos = $which_xpos - (strlen($str[$i]) * $which_font['width'])/2;
                    // make the text finish at $which_xpos
                    if ($which_halign == 'right')
                        $xpos = $which_xpos - strlen($str[$i]) * $which_font['width'];

                    ImageString($this->img, $which_font['font'], $xpos,
                                $i * ($which_font['height'] + $spacing) + $which_ypos,
                                $str[$i], $which_color);
                }
            }
        }
        return TRUE;
    } // function DrawText()

Here is the call graph for this function:

Here is the caller graph for this function:

PHPlot::DrawThinBarLines (  ) 

A clean, fast routine for when you just want charts like stock volume charts

Definition at line 3323 of file phplot.php.

References $row, CheckOption(), DrawXDataLabel(), xtr(), and ytr().

Referenced by DrawGraph().

    {
        $this->CheckOption($this->data_type, 'text-data, data-data', __FUNCTION__);

        for ($row = 0, $cnt = 0; $row < $this->num_data_rows; $row++) {
            $rec = 1;                    // Skip record #0 (data label)

            // Do we have a value for X?
            if ($this->data_type == 'data-data')
                $x_now = $this->data[$row][$rec++];  // Read it, advance record index
            else
                $x_now = 0.5 + $cnt++;       // Place text-data at X = 0.5, 1.5, 2.5, etc...

            $x_now_pixels = $this->xtr($x_now);

            // Draw X Data labels?
            if ($this->x_data_label_pos != 'none')
                $this->DrawXDataLabel($this->data[$row][0], $x_now_pixels);

            // Proceed with Y values
            for($idx = 0;$rec < $this->num_recs[$row]; $rec++, $idx++) {
                if (is_numeric($this->data[$row][$rec])) {              // Allow for missing Y data
                    ImageSetThickness($this->img, $this->line_widths[$idx]);
                    // Draws a line from user defined x axis position up to ytr($val)
                    ImageLine($this->img, $x_now_pixels, $this->x_axis_y_pixels, $x_now_pixels,
                              $this->ytr($this->data[$row][$rec]), $this->ndx_data_colors[$idx]);
                }
            }
        }

        ImageSetThickness($this->img, 1);
    }  //function DrawThinBarLines

Here is the call graph for this function:

Here is the caller graph for this function:

PHPlot::DrawTitle (  ) 

Adds the title to the graph.

Definition at line 2624 of file phplot.php.

References DrawText().

Referenced by DrawGraph(), and DrawLabels().

    {
        // Center of the plot area
        //$xpos = ($this->plot_area[0] + $this->plot_area_width )/ 2;

        // Center of the image:
        $xpos = $this->image_width / 2;

        // Place it at almost at the top
        $ypos = $this->safe_margin;

        $this->DrawText($this->title_font, $this->title_angle, $xpos, $ypos,
                        $this->ndx_title_color, $this->title_txt, 'center', 'bottom');

        return TRUE;

    }

Here is the call graph for this function:

Here is the caller graph for this function:

PHPlot::DrawXAxis (  ) 

Definition at line 2713 of file phplot.php.

References DrawXTicks().

Referenced by DrawGraph().

    {
        // Draw ticks, labels and grid
        $this->DrawXTicks();

        /* This tick and label tend to overlap with regular Y Axis labels,
         * as Mike Pullen pointed out.
         *
        //Draw Tick and Label for X axis
        if (! $this->skip_bottom_tick) {
            $ylab =$this->FormatLabel('y', $this->x_axis_position);
            $this->DrawYTick($ylab, $this->x_axis_y_pixels);
        }
        */
        //Draw X Axis at Y = x_axis_y_pixels
        ImageLine($this->img, $this->plot_area[0]+1, $this->x_axis_y_pixels,
                  $this->plot_area[2]-1, $this->x_axis_y_pixels, $this->ndx_grid_color);

        return TRUE;
    }

Here is the call graph for this function:

Here is the caller graph for this function:

PHPlot::DrawXDataLabel ( xlab,
xpos,
row = FALSE 
)

Draws the data label associated with a point in the plot. This is different from x_labels drawn by DrawXTicks() and care should be taken not to draw both, as they'd probably overlap. Calling of this function in DrawLines(), etc is decided after x_data_label_pos value. Leave the last parameter out, to avoid the drawing of vertical lines, no matter what the setting is (for plots that need it, like DrawSquared())

Definition at line 2972 of file phplot.php.

References $row, DrawText(), DrawXDataLine(), and FormatLabel().

Referenced by DrawArea(), DrawBars(), DrawDots(), DrawDotsError(), DrawLines(), DrawLinesError(), DrawSquared(), DrawStackedBars(), and DrawThinBarLines().

    {
        // FIXME!! not working...
        if (($this->_x_label_cnt++ % $this->x_label_inc) != 0)
            return;

        $xlab = $this->FormatLabel('x', $xlab);

        // Labels below the plot area
        if ($this->x_data_label_pos == 'plotdown' || $this->x_data_label_pos == 'both')
            $this->DrawText($this->x_label_font, $this->x_label_angle, $xpos,
                            $this->plot_area[3] + $this->x_tick_length,
                            $this->ndx_text_color, $xlab, 'center', 'bottom');

        // Labels above the plot area
        if ($this->x_data_label_pos == 'plotup' || $this->x_data_label_pos == 'both')
            $this->DrawText($this->x_label_font, $this->x_label_angle, $xpos,
                            $this->plot_area[1] - $this->x_tick_length ,
                            $this->ndx_text_color, $xlab, 'center', 'top');

        if ($row && $this->draw_x_data_label_lines)
            $this->DrawXDataLine($xpos, $row);
    }

Here is the call graph for this function:

Here is the caller graph for this function:

PHPlot::DrawXDataLine ( xpos,
row 
)

Draws Vertical lines from data points up and down. Which lines are drawn depends on the value of x_data_label_pos, and whether this is at all done or not, on draw_x_data_label_lines

Parameters:
xpos int position in pixels of the line.
row int index of the data row being drawn.

Definition at line 3004 of file phplot.php.

References $row, SetDashedStyle(), and ytr().

Referenced by DrawXDataLabel().

    {
        // Sets the line style for IMG_COLOR_STYLED lines (grid)
        if($this->dashed_grid) {
            $this->SetDashedStyle($this->ndx_light_grid_color);
            $style = IMG_COLOR_STYLED;
        } else {
            $style = $this->ndx_light_grid_color;
        }

        // Lines from the bottom up
        if ($this->x_data_label_pos == 'both') {
            ImageLine($this->img, $xpos, $this->plot_area[3], $xpos, $this->plot_area[1], $style);
        }
        // Lines coming from the bottom of the plot
        else if ($this->x_data_label_pos == 'plotdown') {
            // See FindDataLimits() to see why 'MAXY' index.
            $ypos = $this->ytr($this->data[$row][MAXY]);
            ImageLine($this->img, $xpos, $ypos, $xpos, $this->plot_area[3], $style);
        }
        // Lines coming from the top of the plot
        else if ($this->x_data_label_pos == 'plotup') {
            // See FindDataLimits() to see why 'MINY' index.
            $ypos = $this->ytr($this->data[$row][MINY]);
            ImageLine($this->img, $xpos, $this->plot_area[1], $xpos, $ypos, $style);
        }
    }

Here is the call graph for this function:

Here is the caller graph for this function:

PHPlot::DrawXTicks (  ) 

Draws Grid, Ticks and Tick Labels along X-Axis Ticks and tick labels can be down of plot only, up of plot only, both on up and down of plot, or crossing a user defined X-axis

Note:
Original vertical code submitted by Marlin Viss

Definition at line 2843 of file phplot.php.

References DrawText(), FormatLabel(), SetDashedStyle(), and xtr().

Referenced by DrawXAxis().

    {
        // Sets the line style for IMG_COLOR_STYLED lines (grid)
        if ($this->dashed_grid) {
            $this->SetDashedStyle($this->ndx_light_grid_color);
            $style = IMG_COLOR_STYLED;
        } else {
            $style = $this->ndx_light_grid_color;
        }

        // Calculate x increment between ticks
        if ($this->x_tick_inc) {
            $delta_x = $this->x_tick_inc;
        } elseif ($this->num_x_ticks) {
            $delta_x = ($this->plot_max_x - $this->plot_min_x) / $this->num_x_ticks;
        } else {
            $delta_x =($this->plot_max_x - $this->plot_min_x) / 10 ;
        }

        // NOTE: When working with decimals, because of approximations when adding $delta_x,
        // $x_tmp never equals $x_end  at the for loop, so one spurious line would  get drawn where
        // not for the substraction to $x_end here.
        $x_tmp = (double)$this->plot_min_x;
        $x_end = (double)$this->plot_max_x - ($delta_x/2);

        // Should the leftmost tick be drawn?
        if ($this->skip_left_tick)
            $x_tmp += $delta_x;

        // And the rightmost?
        if (! $this->skip_right_tick)
            $x_end += $delta_x;

        for (;$x_tmp < $x_end; $x_tmp += $delta_x) {
            $xlab = $this->FormatLabel('x', $x_tmp);
            $x_pixels = $this->xtr($x_tmp);

            // Vertical grid lines
            if ($this->draw_x_grid) {
                ImageLine($this->img, $x_pixels, $this->plot_area[1], $x_pixels, $this->plot_area[3], $style);
            }

            // Tick on X Axis
            if ($this->x_tick_pos == 'xaxis') {

                ImageLine($this->img, $x_pixels, $this->x_axis_y_pixels - $this->x_tick_cross,
                          $x_pixels, $this->x_axis_y_pixels + $this->x_tick_length, $this->ndx_tick_color);
            }

            // Label on X axis
            if ($this->x_tick_label_pos == 'xaxis') {
                 $this->DrawText($this->x_label_font, $this->x_label_angle, $x_pixels,
                                $this->x_axis_y_pixels + $this->x_tick_length*1.5, $this->ndx_text_color,
                                $xlab, 'center', 'bottom');
            }

            // Top of the plot area tick
            if ($this->x_tick_pos == 'plotup' || $this->x_tick_pos == 'both') {
                ImageLine($this->img, $x_pixels, $this->plot_area[1] - $this->x_tick_length,
                          $x_pixels, $this->plot_area[1] + $this->x_tick_cross, $this->ndx_tick_color);
            }
            // Bottom of the plot area tick
            if ($this->x_tick_pos == 'plotdown' || $this->x_tick_pos == 'both') {
                ImageLine($this->img, $x_pixels, $this->plot_area[3] + $this->x_tick_length,
                          $x_pixels, $this->plot_area[3] - $this->x_tick_cross, $this->ndx_tick_color);
            }

            // Top of the plot area tick label
            if ($this->x_tick_label_pos == 'plotup' || $this->x_tick_label_pos == 'both') {
                $this->DrawText($this->x_label_font, $this->x_label_angle, $x_pixels,
                                $this->plot_area[1] - $this->x_tick_length*1.5, $this->ndx_text_color,
                                $xlab, 'center', 'top');
            }

            // Bottom of the plot area tick label
            if ($this->x_tick_label_pos == 'plotdown' || $this->x_tick_label_pos == 'both') {
                $this->DrawText($this->x_label_font, $this->x_label_angle, $x_pixels,
                                $this->plot_area[3] + $this->x_tick_length*1.5, $this->ndx_text_color,
                                $xlab, 'center', 'bottom');
            }
        }
        return;
    } // function DrawXTicks

Here is the call graph for this function:

Here is the caller graph for this function:

PHPlot::DrawXTitle (  ) 

Draws the X-Axis Title

Definition at line 2646 of file phplot.php.

References DrawText().

Referenced by DrawGraph(), and DrawLabels().

    {
        if ($this->x_title_pos == 'none')
            return;

        // Center of the plot
        $xpos = ($this->plot_area[2] + $this->plot_area[0]) / 2;

        // Upper title
        if ($this->x_title_pos == 'plotup' || $this->x_title_pos == 'both') {
            $ypos = $this->safe_margin + $this->title_height + $this->safe_margin;
            $this->DrawText($this->x_title_font, $this->x_title_angle,
                            $xpos, $ypos, $this->ndx_title_color, $this->x_title_txt, 'center');
        }
        // Lower title
        if ($this->x_title_pos == 'plotdown' || $this->x_title_pos == 'both') {
            $ypos = $this->image_height - $this->x_title_height - $this->safe_margin;
            $this->DrawText($this->x_title_font, $this->x_title_angle,
                            $xpos, $ypos, $this->ndx_title_color, $this->x_title_txt, 'center');
        }
        return TRUE;
    }

Here is the call graph for this function:

Here is the caller graph for this function:

PHPlot::DrawYAxis (  ) 

Definition at line 2698 of file phplot.php.

References DrawYTicks().

Referenced by DrawGraph().

    {
        // Draw ticks, labels and grid, if any
        $this->DrawYTicks();

        // Draw Y axis at X = y_axis_x_pixels
        ImageLine($this->img, $this->y_axis_x_pixels, $this->plot_area[1],
                  $this->y_axis_x_pixels, $this->plot_area[3], $this->ndx_grid_color);

        return TRUE;
    }

Here is the call graph for this function:

Here is the caller graph for this function:

PHPlot::DrawYErrorBar ( x_world,
y_world,
error_height,
error_bar_type,
color 
)

Definition at line 3359 of file phplot.php.

References xtr(), and ytr().

Referenced by DrawDotsError(), and DrawLinesError().

    {
        /*
        // TODO: add a parameter to show datalabels next to error bars?
        // something like this:
        if ($this->x_data_label_pos == 'plot') {
            $this->DrawText($this->error_font, 90, $x1, $y2,
                            $color, $label, 'center', 'top');
        */

        $x1 = $this->xtr($x_world);
        $y1 = $this->ytr($y_world);
        $y2 = $this->ytr($y_world+$error_height) ;

        ImageSetThickness($this->img, $this->error_bar_line_width);
        ImageLine($this->img, $x1, $y1 , $x1, $y2, $color);

        switch ($error_bar_type) {
        case 'line':
            break;
        case 'tee':
            ImageLine($this->img, $x1-$this->error_bar_size, $y2, $x1+$this->error_bar_size, $y2, $color);
            break;
        default:
            ImageLine($this->img, $x1-$this->error_bar_size, $y2, $x1+$this->error_bar_size, $y2, $color);
            break;
        }

        ImageSetThickness($this->img, 1);
        return TRUE;
    }

Here is the call graph for this function:

Here is the caller graph for this function:

PHPlot::DrawYTick ( which_ylab,
which_ypix 
)

Draw Just one Tick, called from DrawYTicks() and DrawXAxis() TODO? Move this inside DrawYTicks() and Modify DrawXAxis() ?

Definition at line 2738 of file phplot.php.

References DrawText().

Referenced by DrawYTicks().

    {
        // Ticks on Y axis
        if ($this->y_tick_pos == 'yaxis') {
            ImageLine($this->img, $this->y_axis_x_pixels - $this->y_tick_length, $which_ypix,
                      $this->y_axis_x_pixels + $this->y_tick_cross, $which_ypix,
                      $this->ndx_tick_color);
        }

        // Labels on Y axis
        if ($this->y_tick_label_pos == 'yaxis') {
            $this->DrawText($this->y_label_font, $this->y_label_angle,
                            $this->y_axis_x_pixels - $this->y_tick_length * 1.5, $which_ypix,
                            $this->ndx_text_color, $which_ylab, 'right', 'center');
        }

        // Ticks to the left of the Plot Area
        if (($this->y_tick_pos == 'plotleft') || ($this->y_tick_pos == 'both') ) {
            ImageLine($this->img, $this->plot_area[0] - $this->y_tick_length,
                      $which_ypix, $this->plot_area[0] + $this->y_tick_cross,
                      $which_ypix, $this->ndx_tick_color);
        }

        // Ticks to the right of the Plot Area
        if (($this->y_tick_pos == 'plotright') || ($this->y_tick_pos == 'both') ) {
            ImageLine($this->img, ($this->plot_area[2] + $this->y_tick_length),
                      $which_ypix, $this->plot_area[2] - $this->y_tick_cross,
                      $which_ypix, $this->ndx_tick_color);
        }

        // Labels to the left of the plot area
        if ($this->y_tick_label_pos == 'plotleft' || $this->y_tick_label_pos == 'both') {
            $this->DrawText($this->y_label_font, $this->y_label_angle,
                            $this->plot_area[0] - $this->y_tick_length * 1.5, $which_ypix,
                            $this->ndx_text_color, $which_ylab, 'right', 'center');
        }
        // Labels to the right of the plot area
        if ($this->y_tick_label_pos == 'plotright' || $this->y_tick_label_pos == 'both') {
            $this->DrawText($this->y_label_font, $this->y_label_angle,
                            $this->plot_area[2] + $this->y_tick_length * 1.5, $which_ypix,
                            $this->ndx_text_color, $which_ylab, 'left', 'center');
        }
   } // Function DrawYTick()

Here is the call graph for this function:

Here is the caller graph for this function:

PHPlot::DrawYTicks (  ) 

Draws Grid, Ticks and Tick Labels along Y-Axis Ticks and ticklabels can be left of plot only, right of plot only, both on the left and right of plot, or crossing a user defined Y-axis TODO: marks at whole numbers (-10, 10, 20, 30 ...) no matter where the plot begins (-3, 4.7, etc.)

Definition at line 2789 of file phplot.php.

References DrawYTick(), FormatLabel(), SetDashedStyle(), and ytr().

Referenced by DrawYAxis().

    {
        // Sets the line style for IMG_COLOR_STYLED lines (grid)
        if ($this->dashed_grid) {
            $this->SetDashedStyle($this->ndx_light_grid_color);
            $style = IMG_COLOR_STYLED;
        } else {
            $style = $this->ndx_light_grid_color;
        }

        // maxy is always > miny so delta_y is always positive
        if ($this->y_tick_inc) {
            $delta_y = $this->y_tick_inc;
        } elseif ($this->num_y_ticks) {
            $delta_y = ($this->plot_max_y - $this->plot_min_y) / $this->num_y_ticks;
        } else {
            $delta_y = ($this->plot_max_y - $this->plot_min_y) / 10 ;
        }

        // NOTE: When working with floats, because of approximations when adding $delta_y,
        // $y_tmp never equals $y_end  at the for loop, so one spurious line would  get drawn where
        // not for the substraction to $y_end here.
        $y_tmp = (double)$this->plot_min_y;
        $y_end = (double)$this->plot_max_y - ($delta_y/2);

        if ($this->skip_bottom_tick)
            $y_tmp += $delta_y;

        if ($this->skip_top_tick)
            $y_end -= $delta_y;

        for (;$y_tmp < $y_end; $y_tmp += $delta_y) {
            $ylab = $this->FormatLabel('y', $y_tmp);
            $y_pixels = $this->ytr($y_tmp);

            // Horizontal grid line
            if ($this->draw_y_grid) {
                ImageLine($this->img, $this->plot_area[0]+1, $y_pixels, $this->plot_area[2]-1, $y_pixels, $style);
            }

            // Draw ticks
            $this->DrawYTick($ylab, $y_pixels);
        }
        return TRUE;
    } // function DrawYTicks

Here is the call graph for this function:

Here is the caller graph for this function:

PHPlot::DrawYTitle (  ) 

Draws the Y-Axis Title

Definition at line 2672 of file phplot.php.

References DrawText().

Referenced by DrawGraph(), and DrawLabels().

    {
        if ($this->y_title_pos == 'none')
            return;

        // Center the title vertically to the plot
        $ypos = ($this->plot_area[3] + $this->plot_area[1]) / 2;

        if ($this->y_title_pos == 'plotleft' || $this->y_title_pos == 'both') {
            $xpos = $this->safe_margin;
            $this->DrawText($this->y_title_font, 90, $xpos, $ypos, $this->ndx_title_color,
                            $this->y_title_txt, 'left', 'center');
        }
        if ($this->y_title_pos == 'plotright' || $this->y_title_pos == 'both') {
            $xpos = $this->image_width - $this->safe_margin - $this->y_title_width - $this->safe_margin;
            $this->DrawText($this->y_title_font, 90, $xpos, $ypos, $this->ndx_title_color,
                            $this->y_title_txt, 'left', 'center');
        }

        return TRUE;
    }

Here is the call graph for this function:

Here is the caller graph for this function:

PHPlot::FindDataLimits (  ) 

Analizes data and sets up internal maxima and minima Needed by: CalcMargins(), ... Text-Data is different than data-data graphs. For them what we have, instead of X values, is # of records equally spaced on data. text-data is passed in as $data[] = (title, y1, y2, y3, y4, ...) data-data is passed in as $data[] = (title, x, y1, y2, y3, y4, ...)

Definition at line 1796 of file phplot.php.

References PrintError().

Referenced by DrawGraph(), SetPlotAreaWorld(), SetXTickIncrement(), and SetYTickIncrement().

    {
        // Set some default min and max values before running through the data
        switch ($this->data_type) {
        case 'text-data':
            $minx = 0;
            $maxx = $this->num_data_rows - 1 ;
            $miny = $this->data[0][1];
            $maxy = $miny;
            break;
        default:  //Everything else: data-data, etc, take first value
            $minx = $this->data[0][1];
            $maxx = $minx;
            $miny = $this->data[0][2];
            $maxy = $miny;
            break;
        }

        $mine = 0;  // Maximum value for the -error bar (assume error bars always > 0)
        $maxe = 0;  // Maximum value for the +error bar (assume error bars always > 0)
        $maxt = 0;  // Maximum number of characters in text labels

        $minminy = $miny;
        $maxmaxy = $maxy;

        if ($this->plot_type == 'stackedbars') { $maxmaxy = $minminy = 0; }

        // Process each row of data
        for ($i=0; $i < $this->num_data_rows; $i++) {
            $j=0;
            // Extract maximum text label length
            $val = @ strlen($this->data[$i][$j++]);
            $maxt = ($val > $maxt) ? $val : $maxt;


            if ($this->plot_type == 'stackedbars') { $maxy = $miny = 0; }

            switch ($this->data_type) {
            case 'text-data':           // Data is passed in as (title, y1, y2, y3, ...)
            case 'text-data-single':    // This one is for some pie charts
                // $numrecs = @ count($this->data[$i]);
                $miny = $maxy = (double)$this->data[$i][$j];
                for (; $j < $this->num_recs[$i]; $j++) {
                    $val = (double)$this->data[$i][$j];
                    if ($this->plot_type == 'stackedbars') {
                        $maxy += abs($val);      // only positive values for the moment
                    } else {
                        $maxy = ($val > $maxy) ? $val : $maxy;
                        $miny = ($val < $miny) ? $val : $miny;
                    }
                }
                break;
            case 'data-data':           // Data is passed in as (title, x, y, y2, y3, ...)
                // X value:
                $val = (double)$this->data[$i][$j++];
                $maxx = ($val > $maxx) ? $val : $maxx;
                $minx = ($val < $minx) ? $val : $minx;

                $miny = $maxy = (double)$this->data[$i][$j];
                // $numrecs = @ count($this->data[$i]);
                for (; $j < $this->num_recs[$i]; $j++) {
                    $val = (double)$this->data[$i][$j];
                    $maxy = ($val > $maxy) ? $val : $maxy;
                    $miny = ($val < $miny) ? $val : $miny;
                }
                break;
            case 'data-data-error':     // Data is passed in as (title, x, y, err+, err-, y2, err2+, err2-,...)
                // X value:
                $val = (double)$this->data[$i][$j++];
                $maxx = ($val > $maxx) ? $val : $maxx;
                $minx = ($val < $minx) ? $val : $minx;

                $miny = $maxy = (double)$this->data[$i][$j];
                // $numrecs = @ count($this->data[$i]);
                for (; $j < $this->num_recs[$i];) {
                    // Y value:
                    $val = (double)$this->data[$i][$j++];
                    $maxy = ($val > $maxy) ? $val : $maxy;
                    $miny = ($val < $miny) ? $val : $miny;
                    // Error +:
                    $val = (double)$this->data[$i][$j++];
                    $maxe = ($val > $maxe) ? $val : $maxe;
                    // Error -:
                    $val = (double)$this->data[$i][$j++];
                    $mine = ($val > $mine) ? $val : $mine;
                }
                $maxy = $maxy + $maxe;
                $miny = $miny - $mine;      // assume error bars are always > 0
                break;
            default:
                $this->PrintError("FindDataLimits(): Unknown data type '$data_type'.");
            break;
            }
            $this->data[$i][MINY] = $miny;      // This row's min Y, for DrawXDataLine()
            $this->data[$i][MAXY] = $maxy;      // This row's max Y, for DrawXDataLine()

            $minminy = ($miny < $minminy) ? $miny : $minminy;   // global min
            $maxmaxy = ($maxy > $maxmaxy) ? $maxy : $maxmaxy;   // global max
        }

        $this->min_x = $minx;
        $this->max_x = $maxx;
        $this->min_y = $minminy;
        $this->max_y = $maxmaxy;
        $this->max_t = $maxt;

        $this->data_limits_done = TRUE;

        return TRUE;
    }

Here is the call graph for this function:

Here is the caller graph for this function:

PHPlot::FormatLabel ( which_pos,
which_lab 
)

Formats a tick or data label.

Note:
Time formatting suggested by Marlin Viss

Definition at line 2282 of file phplot.php.

References PrintError().

Referenced by CalcMargins(), DrawXDataLabel(), DrawXTicks(), and DrawYTicks().

    {
        switch ($which_pos) {
        case 'x':
        case 'plotx':
            switch ($this->x_label_type) {
            case 'title':
                $lab = @ $this->data[$which_lab][0];
                break;
            case 'data':
                $lab = number_format($which_lab, $this->x_precision, '.', ',').$this->data_units_text;
                break;
            case 'time':
                $lab = strftime($this->x_time_format, $which_lab);
                break;
            default:
                // Unchanged from whatever format it is passed in
                $lab = $which_lab;
            break;
            }
            break;
        case 'y':
        case 'ploty':
            switch ($this->y_label_type) {
            case 'data':
                $lab = number_format($which_lab, $this->y_precision, '.', ',').$this->data_units_text;
                break;
            case 'time':
                $lab = strftime($this->y_time_format, $which_lab);
                break;
            default:
                // Unchanged from whatever format it is passed in
                $lab = $which_lab;
                break;
            }
            break;
        default:
            $this->PrintError("FormatLabel(): Unknown label type $which_type");
            return NULL;
        }

        return $lab;
    } //function FormatLabel

Here is the call graph for this function:

Here is the caller graph for this function:

PHPlot::InitImage (  ) 

Set up the image resource 'img'

Deprecated:
The constructor should init 'img'

Definition at line 4262 of file phplot.php.

References PrintError().

    {
        $this->img = ImageCreate($this->image_width, $this->image_height);

        if (! $this->img)
            $this->PrintError('InitImage(): Could not create image resource');
        return TRUE;
    }

Here is the call graph for this function:

PHPlot::PadArrays (  ) 

Pad styles arrays for later use by plot drawing functions: This removes the need for $max_data_colors, etc. and $color_index = $color_index % $max_data_colors in DrawBars(), DrawLines(), etc.

Definition at line 1767 of file phplot.php.

References array_pad_array(), SetDataBorderColors(), SetDataColors(), and SetErrorBarColors().

Referenced by PHPlot_Data::DoMovingAverage(), and DrawGraph().

    {
        array_pad_array($this->line_widths, $this->records_per_group);
        array_pad_array($this->line_styles, $this->records_per_group);

        array_pad_array($this->data_colors, $this->records_per_group);
        array_pad_array($this->data_border_colors, $this->records_per_group);
        array_pad_array($this->error_bar_colors, $this->records_per_group);

        $this->SetDataColors();
        $this->SetDataBorderColors();
        $this->SetErrorBarColors();

        return TRUE;
    }

Here is the call graph for this function:

Here is the caller graph for this function:

PHPlot::PHPlot ( which_width = 600,
which_height = 400,
which_output_file = NULL,
which_input_file = NULL 
)

Constructor: Setup img resource, colors and size of the image, and font sizes.

Parameters:
which_width int Image width in pixels.
which_height int Image height in pixels.
which_output_file string Filename for output.
which_input_fule string Path to a file to be used as background.

Definition at line 199 of file phplot.php.

References PrintError(), SetDefaultFonts(), SetDefaultStyles(), SetInputFile(), SetOutputFile(), SetRGBArray(), SetTitle(), SetXTitle(), and SetYTitle().

Referenced by PHPlot_Data::PHPlot_Data().

    {
        /*
         * Please see http://www.php.net/register_shutdown_function
         * PLEASE NOTE: register_shutdown_function() will take a copy of the object rather than a reference
         * so we put an ampersand. However, the function registered will work on the object as it
         * was upon registration. To solve this, one of two methods can be used:
         *      $obj = new object();
         *      register_shutdown_function(array(&$obj,'shutdown'));
         * OR
         *      $obj = &new object();
         * HOWEVER, as the second statement assigns $obj a reference to the current object, it might be that
         * several instances mess things up... (CHECK THIS)
         *
         * AND
         *    as $this->img is set upon construction of the object, problems will not arise for us (for the
         *    moment maybe, so I put all this here just in case)
         */
        register_shutdown_function(array(&$this, '_PHPlot'));

        $this->SetRGBArray($this->color_array);

        $this->background_done = FALSE;     // Set to TRUE after background image is drawn once

        if ($which_output_file)
            $this->SetOutputFile($which_output_file);

        if ($which_input_file)
            $this->SetInputFile($which_input_file);
        else {
            $this->image_width = $which_width;
            $this->image_height = $which_height;

            $this->img = ImageCreate($this->image_width, $this->image_height);
            if (! $this->img)
                $this->PrintError('PHPlot(): Could not create image resource.');

        }

        $this->SetDefaultStyles();
        $this->SetDefaultFonts();

        $this->SetTitle('');
        $this->SetXTitle('');
        $this->SetYTitle('');

        $this->print_image = TRUE;      // Use for multiple plots per image (TODO: automatic)
    }

Here is the call graph for this function:

Here is the caller graph for this function:

PHPlot::PrintError ( error_message  ) 

Prints an error message to stdout and dies

Definition at line 1149 of file phplot.php.

Referenced by DrawError(), FindDataLimits(), FormatLabel(), InitImage(), PHPlot(), PrintImage(), SetDefaultTTFont(), SetFileFormat(), SetInputFile(), SetPlotAreaWorld(), SetTTFPath(), and tile_img().

    {
        echo "<p><b>Fatal error</b>: $error_message<p>";
        die;
    }

Here is the caller graph for this function:

PHPlot::PrintImage (  ) 

Performs the actual outputting of the generated graph, and destroys the image resource.

Definition at line 1086 of file phplot.php.

References PrintError().

Referenced by DrawError(), and DrawGraph().

    {
        // Browser cache stuff submitted by Thiemo Nagel
        if ( (! $this->browser_cache) && (! $this->is_inline)) {
            header('Expires: Mon, 26 Jul 1997 05:00:00 GMT');
            header('Last-Modified: ' . gmdate('D, d M Y H:i:s') . 'GMT');
            header('Cache-Control: no-cache, must-revalidate');
            header('Pragma: no-cache');
        }

        switch($this->file_format) {
        case 'png':
            if (! $this->is_inline) {
                Header('Content-type: image/png');
            }
            if ($this->is_inline && $this->output_file != '') {
                ImagePng($this->img, $this->output_file);
            } else {
                ImagePng($this->img);
            }
            break;
        case 'jpg':
            if (! $this->is_inline) {
                Header('Content-type: image/jpeg');
            }
            if ($this->is_inline && $this->output_file != '') {
                ImageJPEG($this->img, $this->output_file);
            } else {
                ImageJPEG($this->img);
            }
            break;
        case 'gif':
            if (! $this->is_inline) {
                Header('Content-type: image/gif');
            }
            if ($this->is_inline && $this->output_file != '') {
                ImageGIF($this->img, $this->output_file);
            } else {
                ImageGIF($this->img);
            }

            break;
        case 'wbmp':        // wireless bitmap, 2 bit.
            if (! $this->is_inline) {
                Header('Content-type: image/wbmp');
            }
            if ($this->is_inline && $this->output_file != '') {
                ImageWBMP($this->img, $this->output_file);
            } else {
                ImageWBMP($this->img);
            }

            break;
        default:
            $this->PrintError('PrintImage(): Please select an image type!');
            break;
        }
        return TRUE;
    }

Here is the call graph for this function:

Here is the caller graph for this function:

PHPlot::SetAxisFontSize ( which_size  ) 
Deprecated:
Use SetFont()

Definition at line 4044 of file phplot.php.

References SetFont().

    {
        $this->SetFont('x_label', $which_size);
        $this->SetFont('y_label', $whic_size);
    }

Here is the call graph for this function:

PHPlot::SetBackgroundColor ( which_color  ) 

Definition at line 344 of file phplot.php.

References SetIndexColor().

Referenced by SetDefaultStyles().

    {
        $this->bg_color= $which_color;
        $this->ndx_bg_color= $this->SetIndexColor($this->bg_color);
        return TRUE;
    }

Here is the call graph for this function:

Here is the caller graph for this function:

PHPlot::SetBgImage ( input_file,
mode = 'centeredtile' 
)

Selects an input file to be used as graph background and scales or tiles this image to fit the sizes.

Parameters:
input_file string Path to the file to be used (jpeg, png and gif accepted)
mode string 'centeredtile', 'tile', 'scale' (the image to the graph's size)

Definition at line 1043 of file phplot.php.

References CheckOption().

    {
        $this->bgmode = $this->CheckOption($mode, 'tile, centeredtile, scale', __FUNCTION__);
        $this->bgimg  = $input_file;
    }

Here is the call graph for this function:

PHPlot::SetBrowserCache ( which_browser_cache  ) 
Note:
Submitted by Thiemo Nagel

Definition at line 1315 of file phplot.php.

    {
        $this->browser_cache = $which_browser_cache;
        return TRUE;
    }

PHPlot::SetColor ( which_color  ) 
Deprecated:
Use _SetRGBColor()

Definition at line 4291 of file phplot.php.

References SetRGBColor().

    {
        $this->SetRGBColor($which_color);
        return TRUE;
    }

Here is the call graph for this function:

PHPlot::SetDashedStyle ( which_ndxcol  ) 

Sets the style before drawing a dashed line. Defaults to $this->default_dashed_style

Parameters:
which_ndxcol Color index to be used.

Definition at line 643 of file phplot.php.

Referenced by DrawLines(), DrawLinesError(), DrawSquared(), DrawXDataLine(), DrawXTicks(), and DrawYTicks().

    {
        // See SetDefaultDashedStyle() to understand this.
        eval ("\$style = $this->default_dashed_style;");
        return imagesetstyle($this->img, $style);
    }

Here is the caller graph for this function:

PHPlot::SetDataBorderColors ( which_br = NULL  ) 

Definition at line 561 of file phplot.php.

References SetIndexColor().

Referenced by PadArrays(), SetDataColors(), and SetDefaultStyles().

    {
        if (is_null($which_br) && is_array($this->data_border_colors)) {
            // use already set data_border_colors
        } else if (! is_array($which_br)) {
            // Create new array with specified color
            $this->data_border_colors = ($which_br) ? array($which_br) : array('black');
        } else {
            $this->data_border_colors = $which_br;
        }

        $i = 0;
        foreach($this->data_border_colors as $col) {
            $this->ndx_data_border_colors[$i] = $this->SetIndexColor($col);
            $i++;
        }
    } // function SetDataBorderColors()

Here is the call graph for this function:

Here is the caller graph for this function:

PHPlot::SetDataColors ( which_data = NULL,
which_border = NULL 
)

Sets the colors for the data.

Definition at line 536 of file phplot.php.

References SetDataBorderColors(), SetIndexColor(), and SetIndexDarkColor().

Referenced by PadArrays(), and SetDefaultStyles().

    {
        if (is_null($which_data) && is_array($this->data_colors)) {
            // use already set data_colors
        } else if (! is_array($which_data)) {
            $this->data_colors = ($which_data) ? array($which_data) : array('blue', 'red', 'green', 'orange');
        } else {
            $this->data_colors = $which_data;
        }

        $i = 0;
        foreach ($this->data_colors as $col) {
            $this->ndx_data_colors[$i] = $this->SetIndexColor($col);
            $this->ndx_data_dark_colors[$i] = $this->SetIndexDarkColor($col);
            $i++;
        }

        // For past compatibility:
        $this->SetDataBorderColors($which_border);
    } // function SetDataColors()

Here is the call graph for this function:

Here is the caller graph for this function:

PHPlot::SetDataType ( which_dt  ) 

text-data: ('label', y1, y2, y3, ...) text-data-single: ('label', data), for some pie charts. data-data: ('label', x, y1, y2, y3, ...) data-data-error: ('label', x1, y1, e1+, e2-, y2, e2+, e2-, y3, e3+, e3-, ...)

Definition at line 1722 of file phplot.php.

References CheckOption().

    {
        //The next four lines are for past compatibility.
        if ($which_dt == 'text-linear') { $which_dt = 'text-data'; };
        if ($which_dt == 'linear-linear') { $which_dt = 'data-data'; };
        if ($which_dt == 'linear-linear-error') { $which_dt = 'data-data-error'; };
        if ($which_dt == 'text-data-pie') { $which_dt = 'text-data-single'; }


        $this->data_type = $this->CheckOption($which_dt, 'text-data, text-data-single, '.
                                                         'data-data, data-data-error', __FUNCTION__);
        return TRUE;
    }

Here is the call graph for this function:

PHPlot::SetDataValues ( &$  which_dv  ) 

Copy the array passed as data values. We convert to numerical indexes, for its use for (or while) loops, which sometimes are faster. Performance improvements vary from 28% in DrawLines() to 49% in DrawArea() for plot drawing functions.

Definition at line 1741 of file phplot.php.

    {
        unset ($this->data_limits_done);        // Reset this for every new data_set
        $this->num_data_rows = count($which_dv);
        $this->total_records = 0;               // Perform some useful calculations.
        $this->records_per_group = 1;
        for ($i = 0, $recs = 0; $i < $this->num_data_rows; $i++) {
            // Copy
            $this->data[$i] = array_values($which_dv[$i]);   // convert to numerical indices.

            // Compute some values
            $recs = count($this->data[$i]);
            $this->total_records += $recs;

            if ($recs > $this->records_per_group)
                $this->records_per_group = $recs;

            $this->num_recs[$i] = $recs;
        }
    }

PHPlot::SetDefaultDashedStyle ( which_style  ) 

Sets the default dashed style.

Parameters:
which_style A string specifying order of colored and transparent dots, i.e: '4-3' means 4 colored, 3 transparent; '2-3-1-2' means 2 colored, 3 transparent, 1 colored, 2 transparent.

Definition at line 609 of file phplot.php.

References $t, and DrawError().

Referenced by SetDefaultStyles().

    {
        // String: "numcol-numtrans-numcol-numtrans..."
        $asked = explode('-', $which_style);

        if (count($asked) < 2) {
            $this->DrawError("SetDefaultDashedStyle(): Wrong parameter '$which_style'.");
            return FALSE;
        }

        // Build the string to be eval()uated later by SetDashedStyle()
        $this->default_dashed_style = 'array( ';

        $t = 0;
        foreach($asked as $s) {
            if ($t % 2 == 0) {
                $this->default_dashed_style .= str_repeat('$which_ndxcol,', $s);
            } else {
                $this->default_dashed_style .= str_repeat('IMG_COLOR_TRANSPARENT,', $s);
            }
            $t++;
        }
        // Remove trailing comma and add closing parenthesis
        $this->default_dashed_style = substr($this->default_dashed_style, 0, -1);
        $this->default_dashed_style .= ')';

        return TRUE;
    }

Here is the call graph for this function:

Here is the caller graph for this function:

PHPlot::SetDefaultFonts (  ) 

Sets fonts to their defaults

Definition at line 745 of file phplot.php.

References SetFont(), and SetTTFPath().

Referenced by PHPlot(), SetDefaultTTFont(), and SetUseTTF().

    {
        // TTF:
        if ($this->use_ttf) {
            //$this->SetTTFPath(dirname($_SERVER['PHP_SELF']));
            $this->SetTTFPath(getcwd());
            $this->SetFont('generic', $this->default_ttfont, 8);
            $this->SetFont('title', $this->default_ttfont, 14);
            $this->SetFont('legend', $this->default_ttfont, 8);
            $this->SetFont('x_label', $this->default_ttfont, 6);
            $this->SetFont('y_label', $this->default_ttfont, 6);
            $this->SetFont('x_title', $this->default_ttfont, 10);
            $this->SetFont('y_title', $this->default_ttfont, 10);
        }
        // Fixed:
        else {
            $this->SetFont('generic', 2);
            $this->SetFont('title', 5);
            $this->SetFont('legend', 2);
            $this->SetFont('x_label', 1);
            $this->SetFont('y_label', 1);
            $this->SetFont('x_title', 3);
            $this->SetFont('y_title', 3);
        }

        return TRUE;
    }

Here is the call graph for this function:

Here is the caller graph for this function:

PHPlot::SetDefaultStyles (  ) 

Sets/reverts all colors and styles to their defaults. If session is set, then only updates indices, as they are lost with every script execution, else, sets the default colors by name or value and then updates indices too.

FIXME Isn't this too slow?

Definition at line 309 of file phplot.php.

References SetBackgroundColor(), SetDataBorderColors(), SetDataColors(), SetDefaultDashedStyle(), SetErrorBarColors(), SetGridColor(), SetImageBorderColor(), SetLabelColor(), SetLightGridColor(), SetLineStyles(), SetLineWidths(), SetPlotBgColor(), SetPointSizes(), SetTextColor(), SetTickColor(), and SetTitleColor().

Referenced by PHPlot().

    {
        /* Some of the Set*() functions use default values when they get no parameters. */

        if (! isset($this->session_set)) {
            // If sessions are enabled, this variable will be preserved, so upon future executions, we
            // will have it set, as well as color names (though not color indices, that's why we
            // need to rebuild them)
            $this->session_set = TRUE;

            // These only need to be set once
            $this->SetLineWidths();
            $this->SetLineStyles();
            $this->SetDefaultDashedStyle($this->dashed_style);
            $this->SetPointSizes($this->point_sizes);
        }

        $this->SetImageBorderColor($this->i_border);
        $this->SetPlotBgColor($this->plot_bg_color);
        $this->SetBackgroundColor($this->bg_color);
        $this->SetLabelColor($this->label_color);
        $this->SetTextColor($this->text_color);
        $this->SetGridColor($this->grid_color);
        $this->SetLightGridColor($this->light_grid_color);
        $this->SetTickColor($this->tick_color);
        $this->SetTitleColor($this->title_color);
        $this->SetDataColors();
        $this->SetErrorBarColors();
        $this->SetDataBorderColors();
    }

Here is the call graph for this function:

Here is the caller graph for this function:

PHPlot::SetDefaultTTFont ( which_font  ) 

Sets the default TrueType font and updates all fonts to that.

Definition at line 731 of file phplot.php.

References PrintError(), and SetDefaultFonts().

    {
        if (is_file($which_font) && is_readable($which_font)) {
            $this->default_ttfont = $which_font;
            return $this->SetDefaultFonts();
        } else {
            $this->PrintError("SetDefaultTTFont(): $which_font is not a valid font file.");
            return FALSE;
        }
    }

Here is the call graph for this function:

PHPlot::SetDrawBrokenLines ( bl  ) 

Tells not to draw lines for missing Y data. Only works with 'lines' and 'squared' plots.

Parameters:
bl bool

Definition at line 1710 of file phplot.php.

    {
        $this->draw_broken_lines = (bool)$bl;
    }

PHPlot::SetDrawDashedGrid ( ddg  ) 
Parameters:
ddg bool

Definition at line 1425 of file phplot.php.

    {
        $this->dashed_grid = (bool)$ddg;
        return TRUE;
    }

PHPlot::SetDrawHorizTicks ( which_dht  ) 

Deprecated, use SetXTickPos()

Definition at line 3977 of file phplot.php.

References SetXTickPos().

    {
        if ($which_dht != 1)
           $this->SetXTickPos('none');
        return TRUE;
    }

Here is the call graph for this function:

PHPlot::SetDrawPlotAreaBackground ( dpab  ) 
Parameters:
dpab bool

Definition at line 1396 of file phplot.php.

    {
        $this->draw_plot_area_background = (bool)$dpab;
    }

PHPlot::SetDrawVertTicks ( which_dvt  ) 

Deprecated, use SetYTickPos()

Definition at line 3967 of file phplot.php.

References SetYTickPos().

    {
        if ($which_dvt != 1)
            $this->SetYTickPos('none');
        return TRUE;
    }

Here is the call graph for this function:

PHPlot::SetDrawXDataLabelLines ( dxdl  ) 
Parameters:
dxdl bool

Definition at line 1435 of file phplot.php.

    {
        $this->draw_x_data_label_lines = (bool)$dxdl;
        return TRUE;
    }

PHPlot::SetDrawXDataLabels ( which_dxdl  ) 

Draw Labels (not grid labels) on X Axis, following data points. Default position is down of plot. Care must be taken not to draw these and x_tick_labels as they'd probably overlap.

Deprecated:
Use SetXDataLabelPos()

Definition at line 4183 of file phplot.php.

References SetXDataLabelPos().

    {
        if ($which_dxdl == '1' )
            $this->SetXDataLabelPos('plotdown');
        else
            $this->SetXDataLabelPos('none');
    }

Here is the call graph for this function:

PHPlot::SetDrawXGrid ( dxg  ) 
Parameters:
dxg bool

Definition at line 1415 of file phplot.php.

    {
        $this->draw_x_grid = (bool)$dxg;
        return TRUE;
    }

PHPlot::SetDrawYDataLabelLines ( dydl  ) 

TODO: draw_y_data_label_lines not implemented.

Parameters:
dydl bool

Definition at line 1446 of file phplot.php.

    {
        $this->draw_y_data_label_lines = $dydl;
        return TRUE;
    }

PHPlot::SetDrawYGrid ( dyg  ) 
Parameters:
dyg bool

Definition at line 1405 of file phplot.php.

    {
        $this->draw_y_grid = (bool)$dyg;
        return TRUE;
    }

PHPlot::SetErrorBarColors ( which_err = NULL  ) 

Sets the colors for the data error bars.

Definition at line 583 of file phplot.php.

References SetIndexColor().

Referenced by PadArrays(), and SetDefaultStyles().

    {
        if (is_null($which_err) && is_array($this->error_bar_colors)) {
            // use already set error_bar_colors
        } else if (! is_array($which_err)) {
            $this->error_bar_colors = ($which_err) ? array($which_err) : array('black');
        } else {
            $this->error_bar_colors = $which_err;
        }

        $i = 0;
        foreach($this->error_bar_colors as $col) {
            $this->ndx_error_bar_colors[$i] = $this->SetIndexColor($col);
            $i++;
        }
        return TRUE;

    } // function SetErrorBarColors()

Here is the call graph for this function:

Here is the caller graph for this function:

PHPlot::SetErrorBarLineWidth ( which_seblw  ) 

Definition at line 1602 of file phplot.php.

Referenced by SetLineWidth().

    {
        $this->error_bar_line_width = $which_seblw;
        return TRUE;
    }

Here is the caller graph for this function:

PHPlot::SetErrorBarShape ( which_ebs  ) 

Can be one of: 'tee', 'line'

Definition at line 1625 of file phplot.php.

References CheckOption().

    {
        $this->error_bar_shape = $this->CheckOption($which_ebs, 'tee, line', __FUNCTION__);
    }

Here is the call graph for this function:

PHPlot::SetErrorBarSize ( which_ebs  ) 

Definition at line 1615 of file phplot.php.

    {
        //in pixels
        $this->error_bar_size = $which_ebs;
        return TRUE;
    }

PHPlot::SetFileFormat ( format  ) 

Sets output file format.

Definition at line 1005 of file phplot.php.

References CheckOption(), and PrintError().

    {
        $asked = $this->CheckOption($format, 'jpg, png, gif, wbmp', __FUNCTION__);

        switch ($asked) {
        case 'jpg':
            if (imagetypes() & IMG_JPG)
                $this->file_format = 'jpg';
                return TRUE;
            break;
        case 'png':
            if (imagetypes() & IMG_PNG)
                $this->file_format = 'png';
                return TRUE;
            break;
        case 'gif':
            if (imagetypes() & IMG_GIF)
                $this->file_format = 'gif';
                return TRUE;
            break;
        case 'wbmp':
            if (imagetypes() & IMG_WBMP)
                $this->file_format = 'wbmp';
                return TRUE;
            break;
        default:
            $this->PrintError("SetFileFormat():File format '$format' not supported");
            return FALSE;
        }
    }

Here is the call graph for this function:

PHPlot::SetFont ( which_elem,
which_font,
which_size = 12 
)

Sets Fixed/Truetype font parameters.

Parameters:
$which_elem Is the element whose font is to be changed. It can be one of 'title', 'legend', 'generic', 'x_label', 'y_label', x_title' or 'y_title'
$which_font Can be a number (for fixed font sizes) or a string with the filename when using TTFonts.
$which_size Point size (TTF only) Calculates and updates internal height and width variables.

Definition at line 783 of file phplot.php.

References $path, and DrawError().

Referenced by SetAxisFontSize(), SetDefaultFonts(), SetSmallFontSize(), SetTitleFontSize(), SetXLabelFontSize(), and SetYLabelFontSize().

    {
        // TTF:
        if ($this->use_ttf) {
            $path = $this->ttf_path.'/'.$which_font;

            if (! is_file($path) || ! is_readable($path) ) {
                $this->DrawError("SetFont(): True Type font $path doesn't exist");
                return FALSE;
            }

            switch ($which_elem) {
            case 'generic':
                $this->generic_font['font'] = $path;
                $this->generic_font['size'] = $which_size;
                break;
            case 'title':
                $this->title_font['font'] = $path;
                $this->title_font['size'] = $which_size;
                break;
            case 'legend':
                $this->legend_font['font'] = $path;
                $this->legend_font['size'] = $which_size;
                break;
            case 'x_label':
                $this->x_label_font['font'] = $path;
                $this->x_label_font['size'] = $which_size;
                break;
            case 'y_label':
                $this->y_label_font['font'] = $path;
                $this->y_label_font['size'] = $which_size;
                break;
            case 'x_title':
                $this->x_title_font['font'] = $path;
                $this->x_title_font['size'] = $which_size;
                break;
            case 'y_title':
                $this->y_title_font['font'] = $path;
                $this->y_title_font['size'] = $which_size;
                break;
            default:
                $this->DrawError("SetFont(): Unknown element '$which_elem' specified.");
                return FALSE;
            }
            return TRUE;

        }

        // Fixed fonts:
        if ($which_font > 5 || $which_font < 0) {
            $this->DrawError('SetFont(): Non-TTF font size must be 1, 2, 3, 4 or 5');
            return FALSE;
        }

        switch ($which_elem) {
        case 'generic':
            $this->generic_font['font'] = $which_font;
            $this->generic_font['height'] = ImageFontHeight($which_font);
            $this->generic_font['width'] = ImageFontWidth($which_font);
            break;
        case 'title':
           $this->title_font['font'] = $which_font;
           $this->title_font['height'] = ImageFontHeight($which_font);
           $this->title_font['width'] = ImageFontWidth($which_font);
           break;
        case 'legend':
            $this->legend_font['font'] = $which_font;
            $this->legend_font['height'] = ImageFontHeight($which_font);
            $this->legend_font['width'] = ImageFontWidth($which_font);
            break;
        case 'x_label':
            $this->x_label_font['font'] = $which_font;
            $this->x_label_font['height'] = ImageFontHeight($which_font);
            $this->x_label_font['width'] = ImageFontWidth($which_font);
            break;
        case 'y_label':
            $this->y_label_font['font'] = $which_font;
            $this->y_label_font['height'] = ImageFontHeight($which_font);
            $this->y_label_font['width'] = ImageFontWidth($which_font);
            break;
        case 'x_title':
            $this->x_title_font['font'] = $which_font;
            $this->x_title_font['height'] = ImageFontHeight($which_font);
            $this->x_title_font['width'] = ImageFontWidth($which_font);
            break;
        case 'y_title':
            $this->y_title_font['font'] = $which_font;
            $this->y_title_font['height'] = ImageFontHeight($which_font);
            $this->y_title_font['width'] = ImageFontWidth($which_font);
            break;
        default:
            $this->DrawError("SetFont(): Unknown element '$which_elem' specified.");
            return FALSE;
        }
        return TRUE;
    }

Here is the call graph for this function:

Here is the caller graph for this function:

PHPlot::SetGridColor ( which_color  ) 

Definition at line 418 of file phplot.php.

References SetIndexColor().

Referenced by SetDefaultStyles().

    {
        $this->grid_color = $which_color;
        $this->ndx_grid_color= $this->SetIndexColor($this->grid_color);
        return TRUE;
    }

Here is the call graph for this function:

Here is the caller graph for this function:

PHPlot::SetHorizTickIncrement ( inc  ) 
Deprecated:
Use SetXTickIncrement()

Definition at line 4003 of file phplot.php.

References SetXTickIncrement().

    {
        return $this->SetXTickIncrement($inc);
    }

Here is the call graph for this function:

PHPlot::SetHorizTickPosition ( which_tp  ) 
Deprecated:
Use SetXTickPos()

Definition at line 4028 of file phplot.php.

References SetXTickPos().

    {
        return $this->SetXTickPos($which_tp);
    }

Here is the call graph for this function:

PHPlot::SetImageArea ( which_iw,
which_ih 
)
Deprecated:
This is now an Internal function - please set width and height via PHPlot() upon object construction

Definition at line 4094 of file phplot.php.

    {
        $this->image_width = $which_iw;
        $this->image_height = $which_ih;

        return TRUE;
    }

PHPlot::SetImageBorderColor ( which_color  ) 

Definition at line 429 of file phplot.php.

References SetIndexColor(), and SetIndexDarkColor().

Referenced by SetDefaultStyles().

    {
        $this->i_border = $which_color;
        $this->ndx_i_border = $this->SetIndexColor($this->i_border);
        $this->ndx_i_border_dark = $this->SetIndexDarkColor($this->i_border);
        return TRUE;
    }

Here is the call graph for this function:

Here is the caller graph for this function:

PHPlot::SetImageBorderType ( sibt  ) 

Accepted values are: raised, plain

Definition at line 1387 of file phplot.php.

References CheckOption().

    {
        $this->image_border_type = $this->CheckOption($sibt, 'raised, plain', __FUNCTION__);
    }

Here is the call graph for this function:

PHPlot::SetIndexColor ( which_color  ) 

Returns an index to a color passed in as anything (string, hex, rgb)

Parameters:
which_color * Color (can be 'AABBCC', 'Colorname', or array(r,g,b))

Definition at line 270 of file phplot.php.

References SetRGBColor().

Referenced by SetBackgroundColor(), SetDataBorderColors(), SetDataColors(), SetErrorBarColors(), SetGridColor(), SetImageBorderColor(), SetLabelColor(), SetLightGridColor(), SetPlotBgColor(), SetTextColor(), SetTickColor(), SetTitleColor(), and SetTransparentColor().

    {
        list ($r, $g, $b) = $this->SetRGBColor($which_color);  //Translate to RGB
        $index = ImageColorExact($this->img, $r, $g, $b);
        if ($index == -1) {
            return ImageColorResolve($this->img, $r, $g, $b);
        } else {
            return $index;
        }
    }

Here is the call graph for this function:

Here is the caller graph for this function:

PHPlot::SetIndexDarkColor ( which_color  ) 

Returns an index to a slightly darker color than the one requested.

Definition at line 285 of file phplot.php.

References SetRGBColor().

Referenced by PHPlot_Data::DoMovingAverage(), SetDataColors(), and SetImageBorderColor().

    {
        list ($r, $g, $b) = $this->SetRGBColor($which_color);

        $r -= 0x30;     $r = ($r < 0) ? 0 : $r;
        $g -= 0x30;     $g = ($g < 0) ? 0 : $g;
        $b -= 0x30;     $b = ($b < 0) ? 0 : $b;

        $index = ImageColorExact($this->img, $r, $g, $b);
        if ($index == -1) {
            return ImageColorResolve($this->img, $r, $g, $b);
        } else {
            return $index;
        }
    }

Here is the call graph for this function:

Here is the caller graph for this function:

PHPlot::SetInputFile ( which_input_file  ) 
Deprecated:
Selects an input file to be used as background for the whole graph. This resizes the graph to the image's size.

Definition at line 4334 of file phplot.php.

References PrintError().

Referenced by PHPlot().

    {
        $size = GetImageSize($which_input_file);
        $input_type = $size[2];

        switch($input_type) {
        case 1:
            $im = @ ImageCreateFromGIF ($which_input_file);
            if (!$im) { // See if it failed
                $this->PrintError("Unable to open $which_input_file as a GIF");
                return FALSE;
            }
        break;
        case 3:
            $im = @ ImageCreateFromPNG ($which_input_file);
            if (!$im) { // See if it failed
                $this->PrintError("Unable to open $which_input_file as a PNG");
                return FALSE;
            }
        break;
        case 2:
            $im = @ ImageCreateFromJPEG ($which_input_file);
            if (!$im) { // See if it failed
                $this->PrintError("Unable to open $which_input_file as a JPG");
                return FALSE;
            }
        break;
        default:
            $this->PrintError('SetInputFile(): Please select gif, jpg, or png for image type!');
            return FALSE;
        break;
        }

        // Set Width and Height of Image
        $this->image_width = $size[0];
        $this->image_height = $size[1];

        // Deallocate any resources previously allocated
        if ($this->img)
            imagedestroy($this->img);

        $this->img = $im;

        return TRUE;

    }

Here is the call graph for this function:

Here is the caller graph for this function:

PHPlot::SetIsInline ( which_ii  ) 

Sets the output image as 'inline', that is: no Content-Type headers are sent to the browser. Needed if you want to embed the images.

Definition at line 1075 of file phplot.php.

    {
        $this->is_inline = (bool)$which_ii;
        return TRUE;
    }

PHPlot::SetLabelColor ( which_color  ) 

Definition at line 385 of file phplot.php.

References SetIndexColor().

Referenced by SetDefaultStyles().

    {
        $this->label_color = $which_color;
        $this->ndx_title_color= $this->SetIndexColor($this->label_color);
        return TRUE;
    }

Here is the call graph for this function:

Here is the caller graph for this function:

PHPlot::SetLabelScalePosition ( which_blp  ) 

Definition at line 1608 of file phplot.php.

    {
        //0 to 1
        $this->label_scale_position = $which_blp;
        return TRUE;
    }

PHPlot::SetLegend ( which_leg  ) 

Sets the graph's legend. If argument is not an array, appends it to the legend.

Definition at line 1333 of file phplot.php.

References DrawError().

    {
        if (is_array($which_leg)) {             // use array
            $this->legend = $which_leg;
            return TRUE;
        } else if (! is_null($which_leg)) {     // append string
            $this->legend[] = $which_leg;
            return TRUE;
        } else {
            $this->DrawError("SetLegend(): argument must not be null.");
            return FALSE;
        }
    }

Here is the call graph for this function:

PHPlot::SetLegendPixels ( which_x,
which_y,
which_type = NULL 
)

Specifies the absolute (relative to image's up/left corner) position of the legend's upper/leftmost corner. $which_type not yet used (TODO)

Definition at line 1352 of file phplot.php.

    {
        $this->legend_x_pos = $which_x;
        $this->legend_y_pos = $which_y;

        return TRUE;
    }

PHPlot::SetLegendWorld ( which_x,
which_y,
which_type = NULL 
)

Specifies the relative (to graph's origin) position of the legend's upper/leftmost corner. MUST be called after scales are set up. $which_type not yet used (TODO)

Definition at line 1365 of file phplot.php.

References CalcTranslation(), xtr(), and ytr().

    {
        if (! isset($this->scale_is_set))
            $this->CalcTranslation();

        $this->legend_x_pos = $this->xtr($which_x);
        $this->legend_y_pos = $this->ytr($which_y);

        return TRUE;
    }

Here is the call graph for this function:

PHPlot::SetLightGridColor ( which_color  ) 

Definition at line 407 of file phplot.php.

References SetIndexColor().

Referenced by SetDefaultStyles().

    {
        $this->light_grid_color= $which_color;
        $this->ndx_light_grid_color= $this->SetIndexColor($this->light_grid_color);
        return TRUE;
    }

Here is the call graph for this function:

Here is the caller graph for this function:

PHPlot::SetLineSpacing ( which_spc  ) 

Sets number of pixels between lines of the same text.

Definition at line 692 of file phplot.php.

    {
        $this->line_spacing = $which_spc;
    }

PHPlot::SetLineStyles ( which_ls = NULL  ) 

Definition at line 670 of file phplot.php.

Referenced by SetDefaultStyles().

    {
        if (is_null($which_ls)) {
            // Do nothing, use default value.
        } else if (! is_array($which_ls)) {
            // Did we get an array with line styles?
            $this->line_styles = $which_ls;
        } else {
            $this->line_styles = ($which_ls) ? array($which_ls) : array('solid');
        }
        return TRUE;
    }

Here is the caller graph for this function:

PHPlot::SetLineWidth ( which_lw  ) 

Definition at line 4300 of file phplot.php.

References SetErrorBarLineWidth(), and SetLineWidths().

    {

        $this->SetLineWidths($which_lw);

        if (!$this->error_bar_line_width) {
            $this->SetErrorBarLineWidth($which_lw);
        }
        return TRUE;
    }

Here is the call graph for this function:

PHPlot::SetLineWidths ( which_lw = NULL  ) 

Sets line widths on a per-line basis.

Definition at line 654 of file phplot.php.

Referenced by SetDefaultStyles(), and SetLineWidth().

    {
        if (is_null($which_lw)) {
            // Do nothing, use default value.
        } else if (is_array($which_lw)) {
            // Did we get an array with line widths?
            $this->line_widths = $which_lw;
        } else {
            $this->line_widths = array($which_lw);
        }
        return TRUE;
    }

Here is the caller graph for this function:

PHPlot::SetMarginsPixels ( which_lm,
which_rm,
which_tm,
which_bm 
)

Set the margins in pixels (left, right, top, bottom)

Definition at line 2031 of file phplot.php.

References SetPlotAreaPixels().

    {

        $this->x_left_margin = $which_lm;
        $this->x_right_margin = $which_rm;
        $this->x_tot_margin = $which_lm + $which_rm;

        $this->y_top_margin = $which_tm;
        $this->y_bot_margin = $which_bm;
        $this->y_tot_margin = $which_tm + $which_bm;

        $this->SetPlotAreaPixels();

        return;
    }

Here is the call graph for this function:

PHPlot::SetNewPlotAreaPixels ( x1,
y1,
x2,
y2 
)
Deprecated:

Definition at line 4274 of file phplot.php.

References CalcTranslation().

    {
        //Like in GD 0, 0 is upper left set via pixel Coordinates
        $this->plot_area = array($x1, $y1, $x2, $y2);
        $this->plot_area_width = $this->plot_area[2] - $this->plot_area[0];
        $this->plot_area_height = $this->plot_area[3] - $this->plot_area[1];
        $this->y_top_margin = $this->plot_area[1];

        if (isset($this->plot_max_x))
            $this->CalcTranslation();

        return TRUE;
    }

Here is the call graph for this function:

PHPlot::SetNumHorizTicks ( n  ) 
Deprecated:
Use SetNumXTicks()

Definition at line 3987 of file phplot.php.

References SetNumXTicks().

    {
        return $this->SetNumXTicks($n);
    }

Here is the call graph for this function:

PHPlot::SetNumVertTicks ( n  ) 
Deprecated:
Use SetNumYTicks()

Definition at line 3995 of file phplot.php.

References SetNumYTicks().

    {
        return $this->SetNumYTicks($n);
    }

Here is the call graph for this function:

PHPlot::SetNumXTicks ( which_nt  ) 

Definition at line 2370 of file phplot.php.

Referenced by SetNumHorizTicks().

    {
        $this->num_x_ticks = $which_nt;
        $this->x_tick_inc = '';  //either use num_x_ticks or x_tick_inc, not both
        return TRUE;
    }

Here is the caller graph for this function:

PHPlot::SetNumYTicks ( which_nt  ) 

Definition at line 2377 of file phplot.php.

Referenced by SetNumVertTicks().

    {
        $this->num_y_ticks = $which_nt;
        $this->y_tick_inc = '';  //either use num_y_ticks or y_tick_inc, not both
        return TRUE;
    }

Here is the caller graph for this function:

PHPlot::SetOutputFile ( which_output_file  ) 

Sets the name of the file to be used as output file.

Definition at line 1065 of file phplot.php.

Referenced by PHPlot().

    {
        $this->output_file = $which_output_file;
        return TRUE;
    }

Here is the caller graph for this function:

PHPlot::SetPlotAreaBgImage ( input_file,
mode = 'tile' 
)

Selects an input file to be used as plot area background and scales or tiles this image to fit the sizes.

Parameters:
input_file string Path to the file to be used (jpeg, png and gif accepted)
mode string 'centeredtile', 'tile', 'scale' (the image to the graph's size)

Definition at line 1055 of file phplot.php.

References CheckOption().

    {
        $this->plotbgmode = $this->CheckOption($mode, 'tile, centeredtile, scale', __FUNCTION__);
        $this->plotbgimg  = $input_file;
    }

Here is the call graph for this function:

PHPlot::SetPlotAreaPixels ( x1 = NULL,
y1 = NULL,
x2 = NULL,
y2 = NULL 
)

Sets the limits for the plot area. If no arguments are supplied, uses values calculated from CalcMargins(); Like in GD, (0,0) is upper left

This resets the scale if SetPlotAreaWorld() was already called

Definition at line 2055 of file phplot.php.

References CalcMargins(), and CalcTranslation().

Referenced by DrawGraph(), and SetMarginsPixels().

    {
        if ($x2 && $y2) {
            $this->plot_area = array($x1, $y1, $x2, $y2);
        } else {
            if (! isset($this->x_tot_margin))
                $this->CalcMargins();

            $this->plot_area = array($this->x_left_margin, $this->y_top_margin,
                                     $this->image_width - $this->x_right_margin,
                                     $this->image_height - $this->y_bot_margin);
        }
        $this->plot_area_width = $this->plot_area[2] - $this->plot_area[0];
        $this->plot_area_height = $this->plot_area[3] - $this->plot_area[1];

        // Reset the scale with the new plot area.
        if (isset($this->plot_max_x))
            $this->CalcTranslation();

        return TRUE;

    }

Here is the call graph for this function:

Here is the caller graph for this function:

PHPlot::SetPlotAreaWorld ( xmin = NULL,
ymin = NULL,
xmax = NULL,
ymax = NULL 
)

Sets minimum and maximum x and y values in the plot using FindDataLimits() or from the supplied parameters, if any.

This resets the scale if SetPlotAreaPixels() was already called

Definition at line 2085 of file phplot.php.

References CalcTranslation(), DrawError(), FindDataLimits(), and PrintError().

Referenced by DrawGraph(), and SetYTickIncrement().

    {
        if (! isset($this->data_limits_done)) { // For automatic setting of data we need data limits
            $this->FindDataLimits() ;
        }

        if ($xmin === NULL || $xmin === '') {
            if ($this->data_type == 'text-data')  // Valid for data without X values only.
                $xmin = 0;
            else
                $xmin = $this->min_x;
        }
        if ($xmax === NULL || $xmax === '') {
            if ($this->data_type == 'text-data')  // Valid for data without X values only.
                $xmax = $this->max_x + 1;
            else
                $xmax = $this->max_x;
        }

        // Leave room above and below the highest and lowest data points.

        if ($ymin === NULL || $ymin === '') {
            if ($this->min_y < 0)
                $ymin = ceil($this->min_y * 1.1);
            else
                $ymin = floor($this->min_y * 0.9);
        }
        if ($ymax === NULL || $ymax === '') {
            if ($this->max_y < 0)
                $ymax = floor($this->max_y * 0.9);
            else
                $ymax = ceil($this->max_y * 1.1);
        }

        // Error checking

        if ($ymin == $ymax)     // Minimum height
            $ymax += 1;

        if ($this->yscale_type == 'log') {
            if ($ymin <= 0) {
                $ymin = 1;
            }
            if ($ymax <= 0) {
                $this->PrintError('SetPlotAreaWorld(): Log plots need data greater than 0');
                return FALSE;
            }
        }

        if ($ymax <= $ymin) {
            $this->DrawError('SetPlotAreaWorld(): Error in data - max not greater than min');
            return FALSE;
        }


        // Reset (if it was already set) the scale with the new maxs and mins

        $this->plot_min_x = $xmin;
        $this->plot_max_x = $xmax;
        $this->plot_min_y = $ymin;
        $this->plot_max_y = $ymax;

        if (isset($this->plot_area_width)) {
            $this->CalcTranslation();
        }

        return TRUE;
    } //function SetPlotAreaWorld

Here is the call graph for this function:

Here is the caller graph for this function:

PHPlot::SetPlotBgColor ( which_color  ) 

Definition at line 354 of file phplot.php.

References SetIndexColor().

Referenced by SetDefaultStyles().

    {
        $this->plot_bg_color= $which_color;
        $this->ndx_plot_bg_color= $this->SetIndexColor($this->plot_bg_color);
        return TRUE;
    }

Here is the call graph for this function:

Here is the caller graph for this function:

PHPlot::SetPlotBorderType ( pbt  ) 

Accepted values are: left, sides, none, full

Definition at line 1379 of file phplot.php.

References CheckOption().

    {
        $this->plot_border_type = $this->CheckOption($pbt, 'left, sides, none, full', __FUNCTION__);
    }

Here is the call graph for this function:

PHPlot::SetPlotType ( which_pt  ) 

Definition at line 1542 of file phplot.php.

References CheckOption().

    {
        $this->plot_type = $this->CheckOption($which_pt,
                           'bars, stackedbars, lines, linepoints, area, points, pie, thinbarline, squared',
                            __FUNCTION__);
    }

Here is the call graph for this function:

PHPlot::SetPointShape ( which_pt  ) 

Definition at line 4385 of file phplot.php.

References SetPointShapes().

    {
        $this->SetPointShapes($which_pt);
        return TRUE;
    }

Here is the call graph for this function:

PHPlot::SetPointShapes ( which_pt  ) 

Sets point shape for each data set via an array. Shape can be one of: 'halfline', 'line', 'plus', 'cross', 'rect', 'circle', 'dot', 'diamond', 'triangle', 'trianglemid'

Definition at line 1635 of file phplot.php.

References array_pad_array(), and CheckOption().

Referenced by SetPointShape().

    {
        if (is_null($which_pt)) {
            // Do nothing, use default value.
        } else if (is_array($which_pt)) {
            // Did we get an array with point shapes?
            $this->point_shapes = $which_pt;
        } else {
            // Single value into array
            $this->point_shapes = array($which_pt);
        }

        foreach ($this->point_shapes as $shape)
        {
            // TODO, better check, per element rectification
            $this->CheckOption($shape,
               'halfline, line, plus, cross, rect, circle, dot, diamond, triangle, trianglemid',
                __FUNCTION__);
        }

        // Make both point_shapes and point_sizes same size.
        $ps = count($this->point_sizes);
        $pt = count($this->point_shapes);

        if ($ps < $pt) {
            array_pad_array($this->point_sizes, $pt);
        } else if ($pt > $ps) {
            array_pad_array($this->point_shapes, $ps);
        }
        return TRUE;
    }

Here is the call graph for this function:

Here is the caller graph for this function:

PHPlot::SetPointSize ( which_ps  ) 

Definition at line 4394 of file phplot.php.

References SetPointSizes().

    {
        $this->SetPointSizes($which_ps);
        return TRUE;
    }

Here is the call graph for this function:

PHPlot::SetPointSizes ( which_ps  ) 

Sets the point size for point plots.

Parameters:
ps int Size in pixels.
Note:
Test this more extensively

Definition at line 1672 of file phplot.php.

References array_pad_array().

Referenced by SetDefaultStyles(), and SetPointSize().

    {
        if (is_null($which_ps)) {
            // Do nothing, use default value.
        } else if (is_array($which_ps)) {
            // Did we get an array with point sizes?
            $this->point_sizes = $which_ps;
        } else {
            // Single value into array
            $this->point_sizes = array($which_ps);
        }

        // Make both point_shapes and point_sizes same size.
        $ps = count($this->point_sizes);
        $pt = count($this->point_shapes);

        if ($ps < $pt) {
            array_pad_array($this->point_sizes, $pt);
        } else if ($pt > $ps) {
            array_pad_array($this->point_shapes, $ps);
        }

        // Fix odd point sizes for point shapes which need it
        for ($i = 0; $i < $pt; $i++) {
            if ($this->point_shapes[$i] == 'diamond' or $this->point_shapes[$i] == 'triangle') {
                if ($this->point_sizes[$i] % 2 != 0) {
                    $this->point_sizes[$i]++;
                }
            }
        }
        return TRUE;
    }

Here is the call graph for this function:

Here is the caller graph for this function:

PHPlot::SetPrecisionX ( which_prec  ) 

Definition at line 1588 of file phplot.php.

References SetXLabelType().

    {
        $this->x_precision = $which_prec;
        $this->SetXLabelType('data');
        return TRUE;
    }

Here is the call graph for this function:

PHPlot::SetPrecisionY ( which_prec  ) 

Definition at line 1595 of file phplot.php.

References SetYLabelType().

    {
        $this->y_precision = $which_prec;
        $this->SetYLabelType('data');
        return TRUE;
    }

Here is the call graph for this function:

PHPlot::SetPrintImage ( which_pi  ) 

Whether to show the final image or not

Definition at line 1324 of file phplot.php.

    {
        $this->print_image = $which_pi;
        return TRUE;
    }

PHPlot::SetRGBArray ( which_color_array  ) 

Sets the array of colors to be used. It can be user defined, a small predefined one or a large one included from 'rgb.inc.php'.

Parameters:
which_color_array If an array, the used as color array. If a string can be one of 'small' or 'large'.

Definition at line 455 of file phplot.php.

Referenced by PHPlot().

    {
        if ( is_array($which_color_array) ) {           // User defined array
            $this->rgb_array = $which_color_array;
            return TRUE;
        } elseif ($which_color_array == 'small') {      // Small predefined color array
            $this->rgb_array = array(
                'white'          => array(255, 255, 255),
                'snow'           => array(255, 250, 250),
                'PeachPuff'      => array(255, 218, 185),
                'ivory'          => array(255, 255, 240),
                'lavender'       => array(230, 230, 250),
                'black'          => array(  0,   0,   0),
                'DimGrey'        => array(105, 105, 105),
                'gray'           => array(190, 190, 190),
                'grey'           => array(190, 190, 190),
                'navy'           => array(  0,   0, 128),
                'SlateBlue'      => array(106,  90, 205),
                'blue'           => array(  0,   0, 255),
                'SkyBlue'        => array(135, 206, 235),
                'cyan'           => array(  0, 255, 255),
                'DarkGreen'      => array(  0, 100,   0),
                'green'          => array(  0, 255,   0),
                'YellowGreen'    => array(154, 205,  50),
                'yellow'         => array(255, 255,   0),
                'orange'         => array(255, 165,   0),
                'gold'           => array(255, 215,   0),
                'peru'           => array(205, 133,  63),
                'beige'          => array(245, 245, 220),
                'wheat'          => array(245, 222, 179),
                'tan'            => array(210, 180, 140),
                'brown'          => array(165,  42,  42),
                'salmon'         => array(250, 128, 114),
                'red'            => array(255,   0,   0),
                'pink'           => array(255, 192, 203),
                'maroon'         => array(176,  48,  96),
                'magenta'        => array(255,   0, 255),
                'violet'         => array(238, 130, 238),
                'plum'           => array(221, 160, 221),
                'orchid'         => array(218, 112, 214),
                'purple'         => array(160,  32, 240),
                'azure1'         => array(240, 255, 255),
                'aquamarine1'    => array(127, 255, 212)
                );
            return TRUE;
        } elseif ($which_color_array === 'large')  {    // Large color array
            include("./rgb.inc.php");
            $this->rgb_array = $RGBArray;
        } else {                                        // Default to black and white only.
            $this->rgb_array = array('white' => array(255, 255, 255), 'black' => array(0, 0, 0));
        }

        return TRUE;
    }

Here is the caller graph for this function:

PHPlot::SetRGBColor ( color_asked  ) 

Returns an array in R, G, B format 0-255

Parameters:
color_asked array(R,G,B) or string (named color or 'AABBCC')

Definition at line 515 of file phplot.php.

Referenced by SetColor(), SetIndexColor(), and SetIndexDarkColor().

    {
        if ($color_asked == '') { $color_asked = array(0, 0, 0); };

        if ( count($color_asked) == 3 ) {    // already array of 3 rgb
               $ret_val =  $color_asked;
        } else {                             // asking for a color by string
            if(substr($color_asked, 0, 1) == '#') {         // asking in #FFFFFF format.
                $ret_val = array(hexdec(substr($color_asked, 1, 2)), hexdec(substr($color_asked, 3, 2)),
                                  hexdec(substr($color_asked, 5, 2)));
            } else {                                        // asking by color name
                $ret_val = $this->rgb_array[$color_asked];
            }
        }
        return $ret_val;
    }

Here is the caller graph for this function:

PHPlot::SetShading ( which_s  ) 

Sets the size of the drop shadow for bar and pie charts.

Parameters:
which_s int Size in pixels.

Definition at line 1536 of file phplot.php.

    {
        $this->shading = (int)$which_s;
        return TRUE;
    }

PHPlot::SetSkipBottomTick ( skip  ) 
Parameters:
skip bool

Definition at line 2413 of file phplot.php.

    {
        $this->skip_bottom_tick = (bool)$skip;
        return TRUE;
    }

PHPlot::SetSkipLeftTick ( skip  ) 
Parameters:
skip bool

Definition at line 2422 of file phplot.php.

    {
        $this->skip_left_tick = (bool)$skip;
        return TRUE;
    }

PHPlot::SetSkipRightTick ( skip  ) 
Parameters:
skip bool

Definition at line 2431 of file phplot.php.

    {
        $this->skip_right_tick = (bool)$skip;
        return TRUE;
    }

PHPlot::SetSkipTopTick ( skip  ) 
Parameters:
skip bool

Definition at line 2404 of file phplot.php.

    {
        $this->skip_top_tick = (bool)$skip;
        return TRUE;
    }

PHPlot::SetSmallFontSize ( which_size  ) 
Deprecated:
Use SetFont()

Definition at line 4053 of file phplot.php.

References SetFont().

    {
        return $this->SetFont('generic', $which_size);
    }

Here is the call graph for this function:

PHPlot::SetTextColor ( which_color  ) 

Definition at line 396 of file phplot.php.

References SetIndexColor().

Referenced by SetDefaultStyles().

    {
        $this->text_color= $which_color;
        $this->ndx_text_color= $this->SetIndexColor($this->text_color);
        return TRUE;
    }

Here is the call graph for this function:

Here is the caller graph for this function:

PHPlot::SetTickColor ( which_color  ) 

Definition at line 374 of file phplot.php.

References SetIndexColor().

Referenced by SetDefaultStyles().

    {
        $this->tick_color= $which_color;
        $this->ndx_tick_color= $this->SetIndexColor($this->tick_color);
        return TRUE;
    }

Here is the call graph for this function:

Here is the caller graph for this function:

PHPlot::SetTickLength ( which_tl  ) 
Deprecated:
Use SetXTickLength() and SetYTickLength() instead.

Definition at line 4105 of file phplot.php.

References SetXTickLength(), and SetYTickLength().

    {
        $this->SetXTickLength($which_tl);
        $this->SetYTickLength($which_tl);
        return TRUE;
    }

Here is the call graph for this function:

PHPlot::SetTitle ( which_title  ) 

Sets the graph's title. TODO: add parameter to choose title placement: left, right, centered=

Definition at line 1456 of file phplot.php.

References TTFBBoxSize().

Referenced by PHPlot().

    {
        $this->title_txt = $which_title;

        if ($which_title == '') {
            $this->title_height = 0;
            return TRUE;
        }

        $str = split("\n", $which_title);
        $lines = count($str);
        $spacing = $this->line_spacing * ($lines - 1);

        if ($this->use_ttf) {
            $size = $this->TTFBBoxSize($this->title_font['size'], 0, $this->title_font['font'], $which_title);
            $this->title_height = $size[1] * $lines;
        } else {
            $this->title_height = ($this->title_font['height'] + $spacing) * $lines;
        }
        return TRUE;
    }

Here is the call graph for this function:

Here is the caller graph for this function:

PHPlot::SetTitleColor ( which_color  ) 

Definition at line 364 of file phplot.php.

References SetIndexColor().

Referenced by SetDefaultStyles().

    {
        $this->title_color= $which_color;
        $this->ndx_title_color= $this->SetIndexColor($this->title_color);
        return TRUE;
    }

Here is the call graph for this function:

Here is the caller graph for this function:

PHPlot::SetTitleFontSize ( which_size  ) 
Deprecated:
Use SetFont()

Definition at line 4036 of file phplot.php.

References SetFont().

    {
        return $this->SetFont('title', $which_size);
    }

Here is the call graph for this function:

PHPlot::SetTransparentColor ( which_color  ) 

Definition at line 441 of file phplot.php.

References SetIndexColor().

    {
        ImageColorTransparent($this->img, $this->SetIndexColor($which_color));
        return TRUE;
    }

Here is the call graph for this function:

PHPlot::SetTTFPath ( which_path  ) 

Sets the directory name to look into for TrueType fonts.

Definition at line 714 of file phplot.php.

References PrintError().

Referenced by SetDefaultFonts().

    {
        // Maybe someone needs really dynamic config. He'll need this:
        // clearstatcache();

        if (is_dir($which_path) && is_readable($which_path)) {
            $this->ttf_path = $which_path;
            return TRUE;
        } else {
            $this->PrintError("SetTTFPath(): $which_path is not a valid path.");
            return FALSE;
        }
    }

Here is the call graph for this function:

Here is the caller graph for this function:

PHPlot::SetUseTTF ( which_ttf  ) 

Enables use of TrueType fonts in the graph. Font initialisation methods depend on this setting, so when called, SetUseTTF() resets the font settings

Definition at line 703 of file phplot.php.

References SetDefaultFonts().

    {
        $this->use_ttf = $which_ttf;
        if ($which_ttf)
            $this->SetDefaultFonts();
        return TRUE;
    }

Here is the call graph for this function:

PHPlot::SetVertTickIncrement ( inc  ) 
Deprecated:
Use SetYTickIncrement()

Definition at line 4012 of file phplot.php.

References SetYTickIncrement().

    {
        return $this->SetYTickIncrement($inc);
    }

Here is the call graph for this function:

PHPlot::SetVertTickPosition ( which_tp  ) 
Deprecated:
Use SetYTickPos()

Definition at line 4020 of file phplot.php.

References SetYTickPos().

    {
        return $this->SetYTickPos($which_tp);
    }

Here is the call graph for this function:

PHPlot::SetXAxisPosition ( pos  ) 

Sets the position of X axis.

Parameters:
pos int Position in world coordinates.

Definition at line 1566 of file phplot.php.

References $pos, and CalcTranslation().

    {
        $this->x_axis_position = (int)$pos;
        if (isset($this->scale_is_set)) {
            $this->CalcTranslation();
        }
        return TRUE;
    }

Here is the call graph for this function:

PHPlot::SetXDataLabelAngle ( which_xdla  ) 
Deprecated:
Use SetXLabelAngle()

Definition at line 4172 of file phplot.php.

References SetXLabelAngle().

    {
        return $this->SetXLabelAngle($which_xdla);
    }

Here is the call graph for this function:

PHPlot::SetXDataLabelPos ( which_xdlp  ) 

Sets position for X labels following data points.

Definition at line 1189 of file phplot.php.

References CheckOption().

Referenced by SetDrawXDataLabels().

    {
        $this->x_data_label_pos = $this->CheckOption($which_xdlp, 'plotdown, plotup, both, xaxis, all, none',
                                                      __FUNCTION__);
        if ($which_xdlp != 'none')
            $this->x_tick_label_pos = 'none';

        return TRUE;
    }

Here is the call graph for this function:

Here is the caller graph for this function:

PHPlot::SetXGridLabelPos ( which_xglp  ) 
Deprecated:
Use SetXTickLabelPos()

Definition at line 4137 of file phplot.php.

References SetXTickLabelPos().

    {
        return $this->SetXTickLabelPos($which_xglp);
    }

Here is the call graph for this function:

PHPlot::SetXGridLabelType ( which_xglt  ) 
Deprecated:
Use SetXLabelType()

Definition at line 4123 of file phplot.php.

References SetXLabelType().

    {
        return $this->SetXLabelType($which_xglt);
    }

Here is the call graph for this function:

PHPlot::SetXLabel ( which_xlab  ) 
Deprecated:
Use SetXTitle()

Definition at line 4077 of file phplot.php.

References SetXTitle().

    {
        return $this->SetXTitle($which_xlab);
    }

Here is the call graph for this function:

PHPlot::SetXLabelAngle ( which_xla  ) 

Definition at line 1269 of file phplot.php.

Referenced by SetXDataLabelAngle().

    {
        $this->x_label_angle = $which_xla;
        return TRUE;
    }

Here is the caller graph for this function:

PHPlot::SetXLabelFontSize ( which_size  ) 
Deprecated:
Use SetFont()

Definition at line 4061 of file phplot.php.

References SetFont().

    {
        return $this->SetFont('x_title', $which_size);
    }

Here is the call graph for this function:

PHPlot::SetXLabelType ( which_xlt  ) 

Sets type for tick and data labels on X axis.

Note:
'title' type left for backwards compatibility.

Definition at line 1243 of file phplot.php.

References CheckOption().

Referenced by SetPrecisionX(), and SetXGridLabelType().

    {
        $this->x_label_type = $this->CheckOption($which_xlt, 'data, time, title', __FUNCTION__);
        return TRUE;
    }

Here is the call graph for this function:

Here is the caller graph for this function:

PHPlot::SetXScaleType ( which_xst  ) 

Definition at line 1576 of file phplot.php.

References CheckOption().

    {
        $this->xscale_type = $this->CheckOption($which_xst, 'linear, log', __FUNCTION__);
        return TRUE;
    }

Here is the call graph for this function:

PHPlot::SetXTickCrossing ( which_xc  ) 

Definition at line 2449 of file phplot.php.

    {
        $this->x_tick_cross = $which_xc;
        return TRUE;
    }

PHPlot::SetXTickIncrement ( which_ti = NULL  ) 

Use either this or SetNumXTicks() to set where to place x tick marks

Definition at line 2335 of file phplot.php.

References FindDataLimits().

Referenced by SetHorizTickIncrement().

    {
        if ($which_ti) {
            $this->x_tick_inc = $which_ti;  //world coordinates
        } else {
            if (! isset($this->data_limits_done)) {
                $this->FindDataLimits();  //Get maxima and minima for scaling
            }
            $this->x_tick_inc =  ($this->plot_max_x  - $this->plot_min_x  )/10;
        }
        $this->num_x_ticks = ''; //either use num_y_ticks or y_tick_inc, not both
        return TRUE;
    }

Here is the call graph for this function:

Here is the caller graph for this function:

PHPlot::SetXTickLabelPos ( which_xtlp  ) 

Sets position for X labels following ticks (hence grid lines)

Definition at line 1216 of file phplot.php.

References CheckOption().

Referenced by SetXGridLabelPos().

    {
        $this->x_tick_label_pos = $this->CheckOption($which_xtlp, 'plotdown, plotup, both, xaxis, all, none',
                                                      __FUNCTION__);
        if ($which_xtlp != 'none')
            $this->x_data_label_pos = 'none';

        return TRUE;
    }

Here is the call graph for this function:

Here is the caller graph for this function:

PHPlot::SetXTickLength ( which_xln  ) 

Definition at line 2437 of file phplot.php.

Referenced by SetTickLength().

    {
        $this->x_tick_length = $which_xln;
        return TRUE;
    }

Here is the caller graph for this function:

PHPlot::SetXTickPos ( which_tp  ) 

Definition at line 2395 of file phplot.php.

References CheckOption().

Referenced by SetDrawHorizTicks(), and SetHorizTickPosition().

    {
        $this->x_tick_pos = $this->CheckOption($which_tp, 'plotdown, plotup, both, xaxis, none', __FUNCTION__);
        return TRUE;
    }

Here is the call graph for this function:

Here is the caller graph for this function:

PHPlot::SetXTimeFormat ( which_xtf  ) 

Definition at line 1258 of file phplot.php.

    {
        $this->x_time_format = $which_xtf;
        return TRUE;
    }

PHPlot::SetXTitle ( which_xtitle,
which_xpos = 'plotdown' 
)

Sets the X axis title and position.

Definition at line 1481 of file phplot.php.

References CheckOption(), and TTFBBoxSize().

Referenced by PHPlot(), and SetXLabel().

    {
        if ($which_xtitle == '')
            $which_xpos = 'none';

        $this->x_title_pos = $this->CheckOption($which_xpos, 'plotdown, plotup, both, none', __FUNCTION__);

        $this->x_title_txt = $which_xtitle;

        $str = split("\n", $which_xtitle);
        $lines = count($str);
        $spacing = $this->line_spacing * ($lines - 1);

        if ($this->use_ttf) {
            $size = $this->TTFBBoxSize($this->x_title_font['size'], 0, $this->x_title_font['font'], $which_xtitle);
            $this->x_title_height = $size[1] * $lines;
        } else {
            $this->x_title_height = ($this->y_title_font['height'] + $spacing) * $lines;
        }

        return TRUE;
    }

Here is the call graph for this function:

Here is the caller graph for this function:

PHPlot::SetXTitlePos ( xpos  ) 
Deprecated:
Use SetXtitle()

Definition at line 4146 of file phplot.php.

    {
        $this->x_title_pos = $xpos;
        return TRUE;
    }

PHPlot::SetYAxisPosition ( pos  ) 

Sets the position of Y axis.

Parameters:
pos int Position in world coordinates.

Definition at line 1553 of file phplot.php.

References $pos, and CalcTranslation().

    {
        $this->y_axis_position = (int)$pos;
        if (isset($this->scale_is_set)) {
            $this->CalcTranslation();
        }
        return TRUE;
    }

Here is the call graph for this function:

PHPlot::SetYDataLabelPos ( which_ydlp  ) 

Sets position for Y labels following data points.

Definition at line 1202 of file phplot.php.

References CheckOption().

    {
        $this->y_data_label_pos = $this->CheckOption($which_ydlp, 'plotleft, plotright, both, yaxis, all, none',
                                                      __FUNCTION__);
        if ($which_ydlp != 'none')
            $this->y_tick_label_pos = 'none';

        return TRUE;
    }

Here is the call graph for this function:

PHPlot::SetYGridLabelPos ( which_yglp  ) 
Deprecated:
Use SetYTickLabelPos()

Definition at line 4130 of file phplot.php.

References SetYTickLabelPos().

    {
        return $this->SetYTickLabelPos($which_yglp);
    }

Here is the call graph for this function:

PHPlot::SetYGridLabelType ( which_yglt  ) 
Deprecated:
Use SetYLabelType()

Definition at line 4115 of file phplot.php.

References SetYLabelType().

    {
        return $this->SetYLabelType($which_yglt);
    }

Here is the call graph for this function:

PHPlot::SetYLabel ( which_ylab  ) 
Deprecated:
Use SetYTitle()

Definition at line 4085 of file phplot.php.

References SetYTitle().

    {
        return $this->SetYTitle($which_ylab);
    }

Here is the call graph for this function:

PHPlot::SetYLabelAngle ( which_yla  ) 

Definition at line 1275 of file phplot.php.

    {
        $this->y_label_angle = $which_yla;
        return TRUE;
    }

PHPlot::SetYLabelFontSize ( which_size  ) 
Deprecated:
Use SetFont()

Definition at line 4069 of file phplot.php.

References SetFont().

    {
        return $this->SetFont('y_title', $which_size);
    }

Here is the call graph for this function:

PHPlot::SetYLabelType ( which_ylt  ) 

Sets type for tick and data labels on Y axis.

Definition at line 1252 of file phplot.php.

References CheckOption().

Referenced by SetPrecisionY(), and SetYGridLabelType().

    {
        $this->y_label_type = $this->CheckOption($which_ylt, 'data, time', __FUNCTION__);
        return TRUE;
    }

Here is the call graph for this function:

Here is the caller graph for this function:

PHPlot::SetYScaleType ( which_yst  ) 

Definition at line 1582 of file phplot.php.

References CheckOption().

    {
        $this->yscale_type = $this->CheckOption($which_yst, 'linear, log',  __FUNCTION__);
        return TRUE;
    }

Here is the call graph for this function:

PHPlot::SetYTickCrossing ( which_yc  ) 

Definition at line 2455 of file phplot.php.

    {
        $this->y_tick_cross = $which_yc;
        return TRUE;
    }

PHPlot::SetYTickIncrement ( which_ti = NULL  ) 

Use either this or SetNumYTicks() to set where to place y tick marks

Definition at line 2352 of file phplot.php.

References FindDataLimits(), and SetPlotAreaWorld().

Referenced by PHPlot_Data::DoScaleData(), and SetVertTickIncrement().

    {
        if ($which_ti) {
            $this->y_tick_inc = $which_ti;  //world coordinates
        } else {
            if (! isset($this->data_limits_done)) {
                $this->FindDataLimits();  //Get maxima and minima for scaling
            }
            if (! isset($this->plot_max_y))
                $this->SetPlotAreaWorld();

            $this->y_tick_inc =  ($this->plot_max_y  - $this->plot_min_y  )/10;
        }
        $this->num_y_ticks = ''; //either use num_y_ticks or y_tick_inc, not both
        return TRUE;
    }

Here is the call graph for this function:

Here is the caller graph for this function:

PHPlot::SetYTickLabelPos ( which_ytlp  ) 

Sets position for Y labels following ticks (hence grid lines)

Definition at line 1229 of file phplot.php.

References CheckOption().

Referenced by SetYGridLabelPos().

    {
        $this->y_tick_label_pos = $this->CheckOption($which_ytlp, 'plotleft, plotright, both, yaxis, all, none',
                                                      __FUNCTION__);
        if ($which_ytlp != 'none')
            $this->y_data_label_pos = 'none';

        return TRUE;
    }

Here is the call graph for this function:

Here is the caller graph for this function:

PHPlot::SetYTickLength ( which_yln  ) 

Definition at line 2443 of file phplot.php.

Referenced by SetTickLength().

    {
        $this->y_tick_length = $which_yln;
        return TRUE;
    }

Here is the caller graph for this function:

PHPlot::SetYTickPos ( which_tp  ) 

Definition at line 2387 of file phplot.php.

References CheckOption().

Referenced by SetDrawVertTicks(), and SetVertTickPosition().

    {
        $this->y_tick_pos = $this->CheckOption($which_tp, 'plotleft, plotright, both, yaxis, none', __FUNCTION__);
        return TRUE;
    }

Here is the call graph for this function:

Here is the caller graph for this function:

PHPlot::SetYTimeFormat ( which_ytf  ) 

Definition at line 1263 of file phplot.php.

    {
        $this->y_time_format = $which_ytf;
        return TRUE;
    }

PHPlot::SetYTitle ( which_ytitle,
which_ypos = 'plotleft' 
)

Sets the Y axis title and position.

Definition at line 1508 of file phplot.php.

References CheckOption(), and TTFBBoxSize().

Referenced by PHPlot(), and SetYLabel().

    {
        if ($which_ytitle == '')
            $which_ypos = 'none';

        $this->y_title_pos = $this->CheckOption($which_ypos, 'plotleft, plotright, both, none', __FUNCTION__);

        $this->y_title_txt = $which_ytitle;

        $str = split("\n", $which_ytitle);
        $lines = count($str);
        $spacing = $this->line_spacing * ($lines - 1);

        if ($this->use_ttf) {
            $size = $this->TTFBBoxSize($this->y_title_font['size'], 90, $this->y_title_font['font'],
                                       $which_ytitle);
            $this->y_title_width = $size[0] * $lines;
        } else {
            $this->y_title_width = ($this->y_title_font['height'] + $spacing) * $lines;
        }

        return TRUE;
    }

Here is the call graph for this function:

Here is the caller graph for this function:

PHPlot::SetYTitlePos ( xpos  ) 
Deprecated:
Use SetYTitle()

Definition at line 4155 of file phplot.php.

    {
        $this->y_title_pos = $xpos;
        return TRUE;
    }

PHPlot::tile_img ( file,
xorig,
yorig,
width,
height,
mode 
)

Tiles an image at some given coordinates.

Parameters:
$file string Filename of the picture to be used as tile.
$xorig int X coordinate of the plot where the tile is to begin.
$yorig int Y coordinate of the plot where the tile is to begin.
$width int Width of the area to be tiled.
$height int Height of the area to be tiled.
$mode string One of 'centeredtile', 'tile', 'scale'.

Definition at line 2516 of file phplot.php.

References $file, $x, and PrintError().

Referenced by DrawBackground(), and DrawPlotAreaBackground().

    {
        $size = getimagesize($file);
        $input_format = $size[2];

        switch($input_format) {
        case 1:
            $im = @ imagecreatefromGIF ($file);
            if (! $im) {
                $this->PrintError("tile_img:() Unable to open $file as a GIF.");
                return FALSE;
            }
            break;
        case 2:
            $im = @ imagecreatefromJPEG ($file);
            if (! $im) {
                $this->PrintError("tile_img(): Unable to open $file as a JPG.");
                return FALSE;
            }
            break;
        case 3:
            $im = @ imagecreatefromPNG ($file);
            if (! $im) {
                $this->PrintError("tile_img(): Unable to open $file as a PNG.");
                return FALSE;
            }
            break;
        default:
            $this->PrintError('tile_img(): Please select a gif, jpg, or png image.');
            return FALSE;
            break;
        }


        if ($mode == 'scale') {
            imagecopyresized($this->img, $im, $xorig, $yorig, 0, 0, $width, $height, $size[0],$size[1]);
            return TRUE;
        } else if ($mode == 'centeredtile') {
            $x0 = - floor($size[0]/2);   // Make the tile look better
            $y0 = - floor($size[1]/2);
        } else if ($mode = 'tile') {
            $x0 = 0;
            $y0 = 0;
        }

        // Actually draw the tile

        // But first on a temporal image.
        $tmp = ImageCreate($width, $height);
        if (! $tmp)
            $this->PrintError('tile_img(): Could not create image resource.');

        for ($x = $x0; $x < $width; $x += $size[0])
            for ($y = $y0; $y < $height; $y += $size[1])
                imagecopy($tmp, $im, $x, $y, 0, 0, $size[0], $size[1]);

        // Copy the temporal image onto the final one.
        imagecopy($this->img, $tmp, $xorig, $yorig, 0,0, $width, $height);

        // Free resources
        imagedestroy($tmp);
        imagedestroy($im);

        return TRUE;
    }  // function tile_img

Here is the call graph for this function:

Here is the caller graph for this function:

PHPlot::TTFBBoxSize ( size,
angle,
font,
string 
)

Returns an array with the size of the bounding box of an arbitrarily placed (rotated) TrueType text string.

Definition at line 885 of file phplot.php.

Referenced by CalcMargins(), CalcXHeights(), CalcYWidths(), DrawLegend(), DrawText(), SetTitle(), SetXTitle(), and SetYTitle().

    {
        // First, assume angle < 90
        $arr = ImageTTFBBox($size, 0, $font, $string);
        $flat_width  = $arr[2] - $arr[0];
        $flat_height = abs($arr[3] - $arr[5]);

        // Now the bounding box
        $angle = deg2rad($angle);
        $width  = ceil(abs($flat_width*cos($angle) + $flat_height*sin($angle))); //Must be integer
        $height = ceil(abs($flat_width*sin($angle) + $flat_height*cos($angle))); //Must be integer

        return array($width, $height);
    }

Here is the caller graph for this function:

PHPlot::xtr ( x_world  ) 

Translate X world coordinate into pixel coordinate Needs values calculated by _CalcTranslation()

Definition at line 2248 of file phplot.php.

Referenced by CalcTranslation(), DrawArea(), DrawBars(), DrawDot(), DrawDots(), DrawLines(), DrawLinesError(), DrawSquared(), DrawStackedBars(), DrawThinBarLines(), DrawXTicks(), DrawYErrorBar(), and SetLegendWorld().

    {
        //$x_pixels =  $this->x_left_margin + ($this->image_width - $this->x_tot_margin)*
        //      (($x_world - $this->plot_min_x) / ($this->plot_max_x - $this->plot_min_x)) ;
        //which with a little bit of math reduces to ...
        if ($this->xscale_type == 'log') {
            $x_pixels = $this->plot_origin_x + log10($x_world) * $this->xscale ;
        } else {
            $x_pixels = $this->plot_origin_x + $x_world * $this->xscale ;
        }
        return round($x_pixels);
    }

Here is the caller graph for this function:

PHPlot::ytr ( y_world  ) 

Translate Y world coordinate into pixel coordinate. Needs values calculated by _CalcTranslation()

Definition at line 2266 of file phplot.php.

Referenced by CalcTranslation(), DrawArea(), DrawBars(), DrawDot(), DrawLines(), DrawLinesError(), DrawPlotBorder(), DrawSquared(), DrawStackedBars(), DrawThinBarLines(), DrawXDataLine(), DrawYErrorBar(), DrawYTicks(), and SetLegendWorld().

    {
        if ($this->yscale_type == 'log') {
            //minus because GD defines y = 0 at top. doh!
            $y_pixels =  $this->plot_origin_y - log10($y_world) * $this->yscale ;
        } else {
            $y_pixels =  $this->plot_origin_y - $y_world * $this->yscale ;
        }
        return round($y_pixels);
    }

Here is the caller graph for this function:


Field Documentation

PHPlot::$_x_label_cnt = 0

Definition at line 115 of file phplot.php.

PHPlot::$bar_width_adjust = 1

Definition at line 70 of file phplot.php.

PHPlot::$bg_color = 'white'

Definition at line 156 of file phplot.php.

PHPlot::$browser_cache = FALSE

Definition at line 36 of file phplot.php.

PHPlot::$color_array = 'small'

Definition at line 152 of file phplot.php.

PHPlot::$dashed_grid = TRUE

Definition at line 148 of file phplot.php.

PHPlot::$dashed_style = '2-4'

Definition at line 169 of file phplot.php.

PHPlot::$data_border_colors = array('black')

Definition at line 165 of file phplot.php.

PHPlot::$data_colors = array('SkyBlue', 'green', 'orange', 'blue', 'orange', 'red', 'violet', 'azure1')

Definition at line 163 of file phplot.php.

PHPlot::$data_type = 'text-data'

Definition at line 65 of file phplot.php.

PHPlot::$data_units_text = ''

Definition at line 75 of file phplot.php.

PHPlot::$default_ttfont = 'benjamingothic.ttf'

Definition at line 50 of file phplot.php.

PHPlot::$draw_broken_lines = FALSE

Definition at line 184 of file phplot.php.

PHPlot::$draw_plot_area_background = FALSE

Definition at line 183 of file phplot.php.

PHPlot::$draw_x_data_label_lines = FALSE

Definition at line 103 of file phplot.php.

PHPlot::$draw_x_grid = FALSE

Definition at line 145 of file phplot.php.

PHPlot::$draw_y_data_label_lines = FALSE

Definition at line 104 of file phplot.php.

PHPlot::$draw_y_grid = TRUE

Definition at line 146 of file phplot.php.

PHPlot::$error_bar_colors = array('SkyBlue', 'green', 'orange', 'blue', 'orange', 'red', 'violet', 'azure1')

Definition at line 164 of file phplot.php.

PHPlot::$error_bar_line_width = 1

Definition at line 176 of file phplot.php.

PHPlot::$error_bar_shape = 'tee'

Definition at line 175 of file phplot.php.

PHPlot::$error_bar_size = 5

Definition at line 174 of file phplot.php.

PHPlot::$file_format = 'png'

Definition at line 61 of file phplot.php.

PHPlot::$grid_at_foreground = FALSE

Definition at line 149 of file phplot.php.

PHPlot::$grid_color = 'black'

Definition at line 159 of file phplot.php.

PHPlot::$group_frac_width = 0.7

Definition at line 69 of file phplot.php.

PHPlot::$i_border = array(194, 194, 194)

Definition at line 154 of file phplot.php.

PHPlot::$image_border_type = 'none'

Definition at line 179 of file phplot.php.

PHPlot::$is_inline = FALSE

Definition at line 35 of file phplot.php.

PHPlot::$label_color = 'black'

Definition at line 157 of file phplot.php.

PHPlot::$label_scale_position = 0.5

Definition at line 68 of file phplot.php.

PHPlot::$legend = ''

Definition at line 118 of file phplot.php.

Referenced by DrawPieChart().

PHPlot::$legend_x_pos = ''

Definition at line 119 of file phplot.php.

PHPlot::$legend_y_pos = ''

Definition at line 120 of file phplot.php.

PHPlot::$light_grid_color = 'gray'

Definition at line 160 of file phplot.php.

PHPlot::$line_spacing = 4

Definition at line 51 of file phplot.php.

PHPlot::$line_styles = array('solid', 'solid', 'dashed')

Definition at line 168 of file phplot.php.

PHPlot::$line_widths = 1

Definition at line 167 of file phplot.php.

PHPlot::$num_x_ticks = ''

Definition at line 133 of file phplot.php.

PHPlot::$num_y_ticks = ''

Definition at line 134 of file phplot.php.

PHPlot::$output_file = ''

Definition at line 62 of file phplot.php.

PHPlot::$plot_bg_color = 'white'

Definition at line 155 of file phplot.php.

PHPlot::$plot_border_type = 'sides'

Definition at line 178 of file phplot.php.

PHPlot::$plot_type = 'linepoints'

Definition at line 66 of file phplot.php.

PHPlot::$point_shapes = array('diamond')

Definition at line 172 of file phplot.php.

PHPlot::$point_sizes = array(5,5,3)

Definition at line 171 of file phplot.php.

PHPlot::$safe_margin = 5

Definition at line 39 of file phplot.php.

PHPlot::$shading = 5

Definition at line 181 of file phplot.php.

PHPlot::$skip_bottom_tick = FALSE

Definition at line 140 of file phplot.php.

PHPlot::$skip_left_tick = FALSE

Definition at line 141 of file phplot.php.

PHPlot::$skip_right_tick = FALSE

Definition at line 142 of file phplot.php.

PHPlot::$skip_top_tick = FALSE

Definition at line 139 of file phplot.php.

PHPlot::$text_color = 'black'

Definition at line 158 of file phplot.php.

PHPlot::$tick_color = 'black'

Definition at line 161 of file phplot.php.

PHPlot::$title_angle = 0

Definition at line 58 of file phplot.php.

PHPlot::$title_color = 'black'

Definition at line 162 of file phplot.php.

PHPlot::$title_txt = ''

Definition at line 78 of file phplot.php.

PHPlot::$ttf_path = '.'

Definition at line 49 of file phplot.php.

PHPlot::$use_ttf = FALSE

Definition at line 48 of file phplot.php.

PHPlot::$x_axis_position = ''

Definition at line 41 of file phplot.php.

PHPlot::$x_data_label_pos = 'plotdown'

Definition at line 100 of file phplot.php.

PHPlot::$x_label_angle = 0

Definition at line 54 of file phplot.php.

PHPlot::$x_label_inc = 1

Definition at line 113 of file phplot.php.

PHPlot::$x_label_type = ''

Definition at line 107 of file phplot.php.

PHPlot::$x_precision = 1

Definition at line 73 of file phplot.php.

PHPlot::$x_tick_cross = 3

Definition at line 127 of file phplot.php.

PHPlot::$x_tick_inc = ''

Definition at line 136 of file phplot.php.

PHPlot::$x_tick_label_pos = 'plotdown'

Definition at line 96 of file phplot.php.

PHPlot::$x_tick_length = 5

Definition at line 124 of file phplot.php.

PHPlot::$x_tick_pos = 'plotdown'

Definition at line 130 of file phplot.php.

PHPlot::$x_time_format = '%H:%m:%s'

Definition at line 109 of file phplot.php.

PHPlot::$x_title_angle = 0

Definition at line 56 of file phplot.php.

PHPlot::$x_title_pos = 'plotdown'

Definition at line 81 of file phplot.php.

PHPlot::$x_title_txt = ''

Definition at line 80 of file phplot.php.

PHPlot::$xscale_type = 'linear'

Definition at line 44 of file phplot.php.

PHPlot::$y_axis_position = ''

Definition at line 42 of file phplot.php.

PHPlot::$y_data_label_pos = 'plotleft'

Definition at line 101 of file phplot.php.

PHPlot::$y_label_angle = 0

Definition at line 55 of file phplot.php.

PHPlot::$y_label_inc = 1

Definition at line 114 of file phplot.php.

PHPlot::$y_label_type = ''

Definition at line 108 of file phplot.php.

PHPlot::$y_precision = 1

Definition at line 72 of file phplot.php.

PHPlot::$y_tick_cross = 3

Definition at line 128 of file phplot.php.

PHPlot::$y_tick_inc = ''

Definition at line 137 of file phplot.php.

PHPlot::$y_tick_label_pos = 'plotleft'

Definition at line 97 of file phplot.php.

PHPlot::$y_tick_length = 5

Definition at line 125 of file phplot.php.

PHPlot::$y_tick_pos = 'plotleft'

Definition at line 131 of file phplot.php.

PHPlot::$y_time_format = '%H:%m:%s'

Definition at line 110 of file phplot.php.

PHPlot::$y_title_angle = 90

Definition at line 57 of file phplot.php.

PHPlot::$y_title_pos = 'plotleft'

Definition at line 84 of file phplot.php.

PHPlot::$y_title_txt = ''

Definition at line 83 of file phplot.php.

PHPlot::$yscale_type = 'linear'

Definition at line 45 of file phplot.php.


The documentation for this class was generated from the following file: