Public Member Functions | Data Fields

ASS_TextQuestion Class Reference

Class for text questions. More...

Inheritance diagram for ASS_TextQuestion:
Collaboration diagram for ASS_TextQuestion:

Public Member Functions

 ASS_TextQuestion ($title="", $comment="", $author="", $owner=-1, $question="")
 ASS_TextQuestion constructor.
 isComplete ()
 Returns true, if a multiple choice question is complete for use.
 from_xml ($xml_text)
 Imports a question from XML.
 to_xml ($a_include_header=true, $a_include_binary=true, $a_shuffle=false, $test_output=false)
 Returns a QTI xml representation of the question.
 saveToDb ($original_id="")
 Saves a ASS_TextQuestion object to a database.
 loadFromDb ($question_id)
 Loads a ASS_TextQuestion object from a database.
 duplicate ($for_test=true, $title="", $author="", $owner="")
 Duplicates an ASS_TextQuestion.
 get_question ()
 Gets the text question.
 set_question ($question="")
 Sets the text question.
 getMaxNumOfChars ()
 Gets the maximum number of characters for the text solution.
 setMaxNumOfChars ($maxchars=0)
 Sets the maximum number of characters for the text solution.
 getPoints ()
 Gets the maximum number of points for the text solution.
 setPoints ($points=0)
 Sets the maximum number of points for the text solution.
 getMaximumPoints ()
 Returns the maximum points, a learner can reach answering the question.
 setReachedPoints ($user_id, $test_id, $points)
 Sets the points, a learner has reached answering the question.
 _setReachedPoints ($user_id, $test_id, $question_id, $points, $maxpoints)
 Sets the points, a learner has reached answering the question.
 getReachedPoints ($user_id, $test_id)
 Returns the points, a learner has reached answering the question.
 _getReachedPoints ($user_id, $test_id)
 Returns the points, a learner has reached answering the question.
 getReachedInformation ($user_id, $test_id)
 Returns the evaluation data, a learner has entered to answer the question.
 saveWorkingData ($test_id, $limit_to=LIMIT_NO_LIMIT)
 Saves the learners input of the question to the database.
 syncWithOriginal ()
 createRandomSolution ($test_id, $user_id)
 getQuestionType ()
 Returns the question type of the question.

Data Fields

 $question
 $maxNumOfChars
 $points

Detailed Description

Class for text questions.

ASS_TextQuestion is a class for text questions

Author:
Helmut Schottmüller <hschottm@tzi.de>
Version:
Id:
class.assTextQuestion.php 6880 2005-03-08 07:14:24Z hschottm

class.assTextQuestion.php Assessment

Definition at line 38 of file class.assTextQuestion.php.


Member Function Documentation

ASS_TextQuestion::_getReachedPoints ( user_id,
test_id 
)

Returns the points, a learner has reached answering the question.

Returns the points, a learner has reached answering the question Note: This method should be able to be invoked static - do not use $this inside this class

Parameters:
integer $user_id The database ID of the learner
integer $test_id The database Id of the test containing the question public

Reimplemented from ASS_Question.

Definition at line 751 of file class.assTextQuestion.php.

        {
                return 0;
        }

ASS_TextQuestion::_setReachedPoints ( user_id,
test_id,
question_id,
points,
maxpoints 
)

Sets the points, a learner has reached answering the question.

Sets the points, a learner has reached answering the question

Parameters:
integer $user_id The database ID of the learner
integer $test_id The database Id of the test containing the question
integer $points The points the user has reached answering the question
Returns:
boolean true on success, otherwise false public

Definition at line 691 of file class.assTextQuestion.php.

References $ilDB, $points, $query, $result, ASS_Question::$test_id, and $user_id.

Referenced by ilObjTestGUI::evalSelectedUsersObject().

        {
                global $ilDB;
                
                if (($points > 0) && ($points <= $maxpoints))
                {
                        $query = sprintf("UPDATE tst_solutions SET points = %s WHERE user_fi = %s AND test_fi = %s AND question_fi = %s",
                                $ilDB->quote($points . ""),
                                $ilDB->quote($user_id . ""),
                                $ilDB->quote($test_id . ""),
                                $ilDB->quote($question_id . "")
                        );
                        $result = $this->ilias->db->query($query);
                        return true;
                }
                        else
                {
                        return false;
                }
        }

Here is the caller graph for this function:

ASS_TextQuestion::ASS_TextQuestion ( title = "",
comment = "",
author = "",
owner = -1,
question = "" 
)

ASS_TextQuestion constructor.

The constructor takes possible arguments an creates an instance of the ASS_TextQuestion object.

Parameters:
string $title A title string to describe the question
string $comment A comment string to describe the question
string $author A string containing the name of the questions author
integer $owner A numerical ID to identify the owner/creator
string $question The question string of the text question public
See also:
ASS_Question:ASS_Question()

Definition at line 80 of file class.assTextQuestion.php.

References ASS_Question::$author, ASS_Question::$comment, ASS_Question::$owner, $question, ASS_Question::$title, and ASS_Question::ASS_Question().

        {
                $this->ASS_Question($title, $comment, $author, $owner);
                $this->question = $question;
                $this->maxNumOfChars = 0;
                $this->points = 0;
        }

Here is the call graph for this function:

ASS_TextQuestion::createRandomSolution ( test_id,
user_id 
)

Reimplemented from ASS_Question.

Definition at line 855 of file class.assTextQuestion.php.

        {
        }

ASS_TextQuestion::duplicate ( for_test = true,
title = "",
author = "",
owner = "" 
)

Duplicates an ASS_TextQuestion.

Duplicates an ASS_TextQuestion

public

Definition at line 495 of file class.assTextQuestion.php.

References ASS_Question::$author, ASS_Question::$owner, and ASS_Question::$title.

        {
                if ($this->id <= 0)
                {
                        // The question has not been saved. It cannot be duplicated
                        return;
                }
                // duplicate the question in database
                $clone = $this;
                $original_id = $this->id;
                if ($original_id <= 0)
                {
                        $original_id = "";
                }
                $clone->id = -1;
                if ($title)
                {
                        $clone->setTitle($title);
                }

                if ($author)
                {
                        $clone->setAuthor($author);
                }
                if ($owner)
                {
                        $clone->setOwner($owner);
                }

                if ($for_test)
                {
                        $clone->saveToDb($original_id);
                }
                else
                {
                        $clone->saveToDb();
                }

                // copy question page content
                $clone->copyPageOfQuestion($original_id);

                return $clone->id;
        }

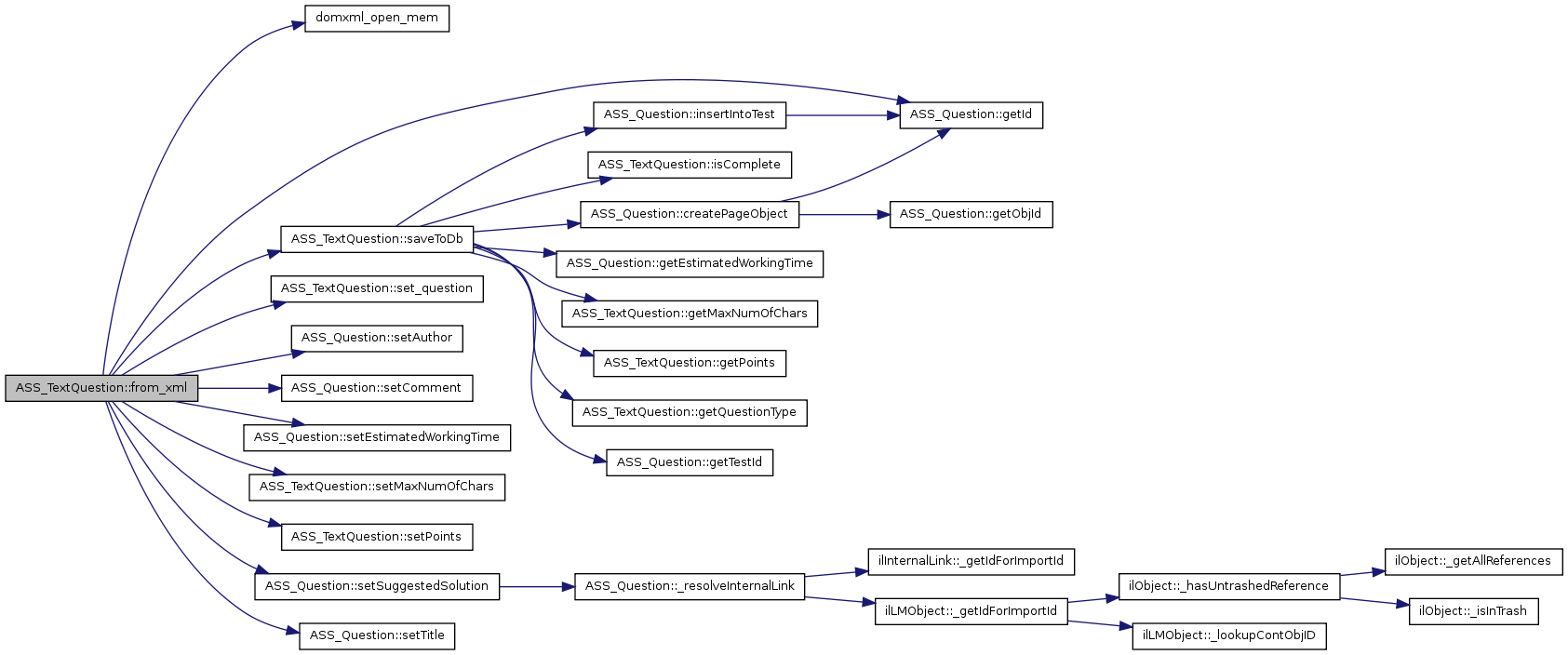
ASS_TextQuestion::from_xml ( xml_text  ) 

Imports a question from XML.

Sets the attributes of the question from the XML text passed as argument

Returns:
boolean True, if the import succeeds, false otherwise public

Definition at line 123 of file class.assTextQuestion.php.

References ASS_Question::$comment, $result, domxml_open_mem(), ASS_Question::getId(), saveToDb(), set_question(), ASS_Question::setAuthor(), ASS_Question::setComment(), ASS_Question::setEstimatedWorkingTime(), setMaxNumOfChars(), setPoints(), ASS_Question::setSuggestedSolution(), and ASS_Question::setTitle().

        {
                $result = false;
                if (!empty($this->domxml))
                {
                        $this->domxml->free();
                }
                $xml_text = preg_replace("/>\s*?</", "><", $xml_text);
                $this->domxml = domxml_open_mem($xml_text);
                if (!empty($this->domxml))
                {
                        $root = $this->domxml->document_element();
                        $item = $root->first_child();
                        $this->setTitle($item->get_attribute("title"));
                        $this->gaps = array();
                        $itemnodes = $item->child_nodes();
                        foreach ($itemnodes as $index => $node)
                        {
                                switch ($node->node_name())
                                {
                                        case "qticomment":
                                                $comment = $node->get_content();
                                                if (strpos($comment, "ILIAS Version=") !== false)
                                                {
                                                }
                                                elseif (strpos($comment, "Questiontype=") !== false)
                                                {
                                                }
                                                elseif (strpos($comment, "Author=") !== false)
                                                {
                                                        $comment = str_replace("Author=", "", $comment);
                                                        $this->setAuthor($comment);
                                                }
                                                else
                                                {
                                                        $this->setComment($comment);
                                                }
                                                break;
                                        case "duration":
                                                $iso8601period = $node->get_content();
                                                if (preg_match("/P(\d+)Y(\d+)M(\d+)DT(\d+)H(\d+)M(\d+)S/", $iso8601period, $matches))
                                                {
                                                        $this->setEstimatedWorkingTime($matches[4], $matches[5], $matches[6]);
                                                }
                                                break;
                                        case "presentation":
                                                $flow = $node->first_child();
                                                $flownodes = $flow->child_nodes();
                                                foreach ($flownodes as $idx => $flownode)
                                                {
                                                        if (strcmp($flownode->node_name(), "material") == 0)
                                                        {
                                                                $mattext = $flownode->first_child();
                                                                $this->set_question($mattext->get_content());
                                                        }
                                                        elseif (strcmp($flownode->node_name(), "response_str") == 0)
                                                        {
                                                                $subnodes = $flownode->child_nodes();
                                                                foreach ($subnodes as $node_type)
                                                                {
                                                                        switch ($node_type->node_name())
                                                                        {
                                                                                case "render_fib":
                                                                                        $render_choice = $node_type;
                                                                                        if (strcmp($render_choice->node_name(), "render_fib") == 0)
                                                                                        {
                                                                                                // select gap
                                                                                                $maxchars = $render_choice->get_attribute("maxchars");
                                                                                                $this->setMaxNumOfChars($maxchars);
                                                                                        }
                                                                                        break;
                                                                                case "material":
                                                                                        $matlabel = $node_type->get_attribute("label");
                                                                                        if (strcmp($matlabel, "suggested_solution") == 0)
                                                                                        {
                                                                                                $mattype = $node_type->first_child();
                                                                                                if (strcmp($mattype->node_name(), "mattext") == 0)
                                                                                                {
                                                                                                        $suggested_solution = $mattype->get_content();
                                                                                                        if ($suggested_solution)
                                                                                                        {
                                                                                                                if ($this->getId() < 1)
                                                                                                                {
                                                                                                                        $this->saveToDb();
                                                                                                                }
                                                                                                                $this->setSuggestedSolution($suggested_solution, 0, true);
                                                                                                        }
                                                                                                }
                                                                                        }
                                                                                        break;
                                                                        }
                                                                }
                                                        }
                                                }
                                                break;
                                        case "resprocessing":
                                                $resproc_nodes = $node->child_nodes();
                                                foreach ($resproc_nodes as $index => $respcondition)
                                                {
                                                        if (strcmp($respcondition->node_name(), "outcomes") == 0)
                                                        {
                                                                $outcomes_nodes = $respcondition->child_nodes();
                                                                foreach ($outcomes_nodes as $oidx => $decvar)
                                                                {
                                                                        if (strcmp($decvar->node_name(), "decvar") == 0)
                                                                        {
                                                                                $maxpoints = $decvar->get_attribute("maxvalue");
                                                                                $this->setPoints($maxpoints);
                                                                        }
                                                                }
                                                        }
                                                }
                                                break;
                                }
                        }
                        $result = true;
                }
                return $result;
        }

Here is the call graph for this function:

ASS_TextQuestion::get_question (  ) 

Gets the text question.

Gets the question string of the ASS_TextQuestion object

Returns:
string The question string of the ASS_TextQuestion object public
See also:
$question

Definition at line 548 of file class.assTextQuestion.php.

Referenced by to_xml().

        {
                return $this->question;
        }

Here is the caller graph for this function:

ASS_TextQuestion::getMaximumPoints (  ) 

Returns the maximum points, a learner can reach answering the question.

Returns the maximum points, a learner can reach answering the question

public

See also:
$points

Reimplemented from ASS_Question.

Definition at line 645 of file class.assTextQuestion.php.

        {
                return $this->points;
        }

ASS_TextQuestion::getMaxNumOfChars (  ) 

Gets the maximum number of characters for the text solution.

Gets the maximum number of characters for the text solution

Returns:
integer The maximum number of characters for the text solution public
See also:
$maxNumOfChars

Definition at line 576 of file class.assTextQuestion.php.

Referenced by saveToDb(), saveWorkingData(), and to_xml().

        {
                if (strcmp($this->maxNumOfChars, "") == 0)
                {
                        return 0;
                }
                else
                {
                        return $this->maxNumOfChars;
                }
        }

Here is the caller graph for this function:

ASS_TextQuestion::getPoints (  ) 

Gets the maximum number of points for the text solution.

Gets the maximum number of points for the text solution

Returns:
integer The maximum number of points for the text solution public
See also:
$points

Definition at line 611 of file class.assTextQuestion.php.

Referenced by saveToDb(), setReachedPoints(), and to_xml().

        {
                if (strcmp($this->points, "") == 0)
                {
                        return 0;
                }
                else
                {
                        return $this->points;
                }
        }

Here is the caller graph for this function:

ASS_TextQuestion::getQuestionType (  ) 

Returns the question type of the question.

Returns the question type of the question

Returns:
integer The question type of the question public

Definition at line 867 of file class.assTextQuestion.php.

Referenced by saveToDb().

        {
                return 8;
        }

Here is the caller graph for this function:

ASS_TextQuestion::getReachedInformation ( user_id,
test_id 
)

Returns the evaluation data, a learner has entered to answer the question.

Returns the evaluation data, a learner has entered to answer the question

Parameters:
integer $user_id The database ID of the learner
integer $test_id The database Id of the test containing the question public

Definition at line 765 of file class.assTextQuestion.php.

References $data, $query, $result, ASS_Question::$test_id, $user_id, and ASS_Question::getId().

        {
                $found_values = array();
                $query = sprintf("SELECT * FROM tst_solutions WHERE user_fi = %s AND test_fi = %s AND question_fi = %s",
                $this->ilias->db->quote($user_id),
                $this->ilias->db->quote($test_id),
                $this->ilias->db->quote($this->getId())
                );
                $result = $this->ilias->db->query($query);
                $user_result = array();
                while ($data = $result->fetchRow(DB_FETCHMODE_OBJECT))
                {
                        $user_result = array(
                                "value" => $data->value1
                        );
                }
                return $user_result;
        }

Here is the call graph for this function:

ASS_TextQuestion::getReachedPoints ( user_id,
test_id 
)

Returns the points, a learner has reached answering the question.

Returns the points, a learner has reached answering the question

Parameters:
integer $user_id The database ID of the learner
integer $test_id The database Id of the test containing the question public

Reimplemented from ASS_Question.

Definition at line 721 of file class.assTextQuestion.php.

References $query, $result, $row, ASS_Question::$test_id, $user_id, and ASS_Question::getId().

        {
                $query = sprintf("SELECT * FROM tst_solutions WHERE user_fi = %s AND test_fi = %s AND question_fi = %s",
                        $this->ilias->db->quote($user_id),
                        $this->ilias->db->quote($test_id),
                        $this->ilias->db->quote($this->getId())
                );
                $result = $this->ilias->db->query($query);
                if ($result->numRows() == 1)
                {
                        $row = $result->fetchRow(DB_FETCHMODE_ASSOC);
                        if ($row["points"])
                        {
                                return $row["points"];
                        }
                }
                return 0;
        }

Here is the call graph for this function:

ASS_TextQuestion::isComplete (  ) 

Returns true, if a multiple choice question is complete for use.

Returns true, if a multiple choice question is complete for use

Returns:
boolean True, if the multiple choice question is complete for use, otherwise false public

Reimplemented from ASS_Question.

Definition at line 102 of file class.assTextQuestion.php.

Referenced by saveToDb(), and syncWithOriginal().

        {
                if (($this->title) and ($this->author) and ($this->question))
                {
                        return true;
                }
                        else
                {
                        return false;
                }
        }

Here is the caller graph for this function:

ASS_TextQuestion::loadFromDb ( question_id  ) 

Loads a ASS_TextQuestion object from a database.

Loads a ASS_TextQuestion object from a database

Parameters:
object $db A pear DB object
integer $question_id A unique key which defines the text question in the database public

Reimplemented from ASS_Question.

Definition at line 458 of file class.assTextQuestion.php.

References $data, ASS_Question::$ilias, $query, $result, and ASS_Question::setEstimatedWorkingTime().

        {
                global $ilias;

                $db = & $ilias->db;
                $query = sprintf("SELECT * FROM qpl_questions WHERE question_id = %s",
                $db->quote($question_id));
                $result = $db->query($query);
                if (strcmp(strtolower(get_class($result)), db_result) == 0)
                {
                        if ($result->numRows() == 1)
                        {
                                $data = $result->fetchRow(DB_FETCHMODE_OBJECT);
                                $this->id = $question_id;
                                $this->title = $data->title;
                                $this->comment = $data->comment;
                                $this->solution_hint = $data->solution_hint;
                                $this->original_id = $data->original_id;
                                $this->obj_id = $data->obj_fi;
                                $this->author = $data->author;
                                $this->owner = $data->owner;
                                $this->question = $data->question_text;
                                $this->maxNumOfChars = $data->maxNumOfChars;
                                $this->points = $data->points;
                                $this->setEstimatedWorkingTime(substr($data->working_time, 0, 2), substr($data->working_time, 3, 2), substr($data->working_time, 6, 2));
                        }
                }
                parent::loadFromDb($question_id);
        }

Here is the call graph for this function:

ASS_TextQuestion::saveToDb ( original_id = ""  ) 

Saves a ASS_TextQuestion object to a database.

Saves a ASS_TextQuestion object to a database

Parameters:
object $db A pear DB object public

Reimplemented from ASS_Question.

Definition at line 369 of file class.assTextQuestion.php.

References ASS_Question::$ilias, $query, $result, ASS_Question::createPageObject(), ASS_Question::getEstimatedWorkingTime(), getMaxNumOfChars(), getPoints(), getQuestionType(), ASS_Question::getTestId(), ASS_Question::insertIntoTest(), and isComplete().

Referenced by from_xml().

        {
                global $ilias;

                $complete = 0;
                if ($this->isComplete())
                {
                        $complete = 1;
                }
                $db = & $ilias->db;

                $estw_time = $this->getEstimatedWorkingTime();
                $estw_time = sprintf("%02d:%02d:%02d", $estw_time['h'], $estw_time['m'], $estw_time['s']);

                if ($original_id)
                {
                        $original_id = $db->quote($original_id);
                }
                else
                {
                        $original_id = "NULL";
                }

                if ($this->id == -1)
                {
                        // Neuen Datensatz schreiben
                        $now = getdate();
                        $question_type = $this->getQuestionType();
                        $created = sprintf("%04d%02d%02d%02d%02d%02d", $now['year'], $now['mon'], $now['mday'], $now['hours'], $now['minutes'], $now['seconds']);
                        $query = sprintf("INSERT INTO qpl_questions (question_id, question_type_fi, obj_fi, title, comment, author, owner, points, question_text, working_time, maxNumOfChars, complete, created, original_id, TIMESTAMP) VALUES (NULL, %s, %s, %s, %s, %s, %s, %s, %s, %s, %s, %s, %s, %s, NULL)",
                                $db->quote($question_type),
                                $db->quote($this->obj_id),
                                $db->quote($this->title),
                                $db->quote($this->comment),
                                $db->quote($this->author),
                                $db->quote($this->owner),
                                $db->quote($this->getPoints() . ""),
                                $db->quote($this->question),
                                $db->quote($estw_time),
                                $db->quote($this->getMaxNumOfChars()),
                                $db->quote("$complete"),
                                $db->quote($created),
                                $original_id
                        );
                        $result = $db->query($query);
                        
                        if ($result == DB_OK)
                        {
                                $this->id = $this->ilias->db->getLastInsertId();

                                // create page object of question
                                $this->createPageObject();

                                // Falls die Frage in einen Test eingefügt werden soll, auch diese Verbindung erstellen
                                if ($this->getTestId() > 0)
                                {
                                        $this->insertIntoTest($this->getTestId());
                                }
                        }
                }
                else
                {
                        // Vorhandenen Datensatz aktualisieren
                        $query = sprintf("UPDATE qpl_questions SET obj_fi = %s, title = %s, comment = %s, author = %s, points = %s, question_text = %s, working_time=%s, maxNumOfChars = %s, complete = %s WHERE question_id = %s",
                                $db->quote($this->obj_id. ""),
                                $db->quote($this->title),
                                $db->quote($this->comment),
                                $db->quote($this->author),
                                $db->quote($this->getPoints() . ""),
                                $db->quote($this->question),
                                $db->quote($estw_time),
                                $db->quote($this->getMaxNumOfChars()),
                                $db->quote("$complete"),
                                $db->quote($this->id)
                        );
                        $result = $db->query($query);
                }
                parent::saveToDb($original_id);
        }

Here is the call graph for this function:

Here is the caller graph for this function:

ASS_TextQuestion::saveWorkingData ( test_id,
limit_to = LIMIT_NO_LIMIT 
)

Saves the learners input of the question to the database.

Saves the learners input of the question to the database

Parameters:
integer $test_id The database id of the test containing this question
Returns:
boolean Indicates the save status (true if saved successful, false otherwise) public
See also:
$answers

Definition at line 794 of file class.assTextQuestion.php.

References $_POST, $ilDB, $ilUser, $query, $result, ASS_Question::$test_id, ASS_Question::getId(), getMaxNumOfChars(), and ilUtil::stripSlashes().

        {
                global $ilDB;
                global $ilUser;

                $db =& $ilDB->db;

                $query = sprintf("DELETE FROM tst_solutions WHERE user_fi = %s AND test_fi = %s AND question_fi = %s",
                        $db->quote($ilUser->id),
                        $db->quote($test_id),
                        $db->quote($this->getId())
                );
                $result = $db->query($query);

                $text = ilUtil::stripSlashes($_POST["TEXT"]);
                if ($this->getMaxNumOfChars())
                {
                        $text = substr($text, 0, $this->getMaxNumOfChars()); 
                }
                $query = sprintf("INSERT INTO tst_solutions (solution_id, user_fi, test_fi, question_fi, value1, value2, TIMESTAMP) VALUES (NULL, %s, %s, %s, %s, NULL, NULL)",
                        $db->quote($ilUser->id),
                        $db->quote($test_id),
                        $db->quote($this->getId()),
                        $db->quote($text)
                );
                $result = $db->query($query);
                return true;
        }

Here is the call graph for this function:

ASS_TextQuestion::set_question ( question = ""  ) 

Sets the text question.

Sets the question string of the ASS_TextQuestion object

Parameters:
string $question A string containing the text question public
See also:
$question

Definition at line 562 of file class.assTextQuestion.php.

References $question.

Referenced by from_xml().

        {
                $this->question = $question;
        }

Here is the caller graph for this function:

ASS_TextQuestion::setMaxNumOfChars ( maxchars = 0  ) 

Sets the maximum number of characters for the text solution.

Sets the maximum number of characters for the text solution

Parameters:
integer $maxchars The maximum number of characters for the text solution public
See also:
$maxNumOfChars

Definition at line 597 of file class.assTextQuestion.php.

Referenced by from_xml().

        {
                $this->maxNumOfChars = $maxchars;
        }

Here is the caller graph for this function:

ASS_TextQuestion::setPoints ( points = 0  ) 

Sets the maximum number of points for the text solution.

Sets the maximum number of points for the text solution

Parameters:
integer $maxchars The maximum number of points for the text solution public
See also:
$points

Definition at line 632 of file class.assTextQuestion.php.

References $points.

Referenced by from_xml().

        {
                $this->points = $points;
        }

Here is the caller graph for this function:

ASS_TextQuestion::setReachedPoints ( user_id,
test_id,
points 
)

Sets the points, a learner has reached answering the question.

Sets the points, a learner has reached answering the question

Parameters:
integer $user_id The database ID of the learner
integer $test_id The database Id of the test containing the question
integer $points The points the user has reached answering the question
Returns:
boolean true on success, otherwise false public

Definition at line 661 of file class.assTextQuestion.php.

References $points, $query, $result, ASS_Question::$test_id, $user_id, ASS_Question::getId(), and getPoints().

        {
                if (($points > 0) && ($points <= $this->getPoints()))
                {
                        $query = sprintf("UPDATE tst_solutions SET points = %s WHERE user_fi = %s AND test_fi = %s AND question_fi = %s",
                                $this->ilias->db->quote($points . ""),
                                $this->ilias->db->quote($user_id . ""),
                                $this->ilias->db->quote($test_id . ""),
                                $this->ilias->db->quote($this->getId() . "")
                        );
                        $result = $this->ilias->db->query($query);
                        return true;
                }
                        else
                {
                        return false;
                }
        }

Here is the call graph for this function:

ASS_TextQuestion::syncWithOriginal (  ) 

Reimplemented from ASS_Question.

Definition at line 823 of file class.assTextQuestion.php.

References ASS_Question::$ilias, $query, $result, ASS_Question::getEstimatedWorkingTime(), and isComplete().

        {
                global $ilias;
                if ($this->original_id)
                {
                        $complete = 0;
                        if ($this->isComplete())
                        {
                                $complete = 1;
                        }
                        $db = & $ilias->db;
        
                        $estw_time = $this->getEstimatedWorkingTime();
                        $estw_time = sprintf("%02d:%02d:%02d", $estw_time['h'], $estw_time['m'], $estw_time['s']);
        
                        $query = sprintf("UPDATE qpl_questions SET obj_fi = %s, title = %s, comment = %s, author = %s, question_text = %s, working_time=%s, maxNumOfChars = %s, complete = %s WHERE question_id = %s",
                                $db->quote($this->obj_id. ""),
                                $db->quote($this->title. ""),
                                $db->quote($this->comment. ""),
                                $db->quote($this->author. ""),
                                $db->quote($this->question. ""),
                                $db->quote($estw_time. ""),
                                $db->quote($this->maxNumOfChars. ""),
                                $db->quote($complete. ""),
                                $db->quote($this->original_id. "")
                        );
                        $result = $db->query($query);

                        parent::syncWithOriginal();
                }
        }

Here is the call graph for this function:

ASS_TextQuestion::to_xml ( a_include_header = true,
a_include_binary = true,
a_shuffle = false,
test_output = false 
)

Returns a QTI xml representation of the question.

Returns a QTI xml representation of the question and sets the internal domxml variable with the DOM XML representation of the QTI xml representation

Returns:
string The QTI xml representation of the question public

Definition at line 252 of file class.assTextQuestion.php.

References $pos, $xml, domxml_open_mem(), get_question(), ASS_Question::getAuthor(), ASS_Question::getComment(), ASS_Question::getEstimatedWorkingTime(), getMaxNumOfChars(), getPoints(), ASS_Question::getSuggestedSolution(), and ASS_Question::getTitle().

        {
                if (!empty($this->domxml))
                {
                        $this->domxml->free();
                }
                $xml_header = "<?xml version=\"1.0\" encoding=\"UTF-8\"?>\n";
                $xml_header .= "<questestinterop></questestinterop>\n";
                $this->domxml = domxml_open_mem($xml_header);
                $root = $this->domxml->document_element();
                // qti ident
                $qtiIdent = $this->domxml->create_element("item");
                $qtiIdent->set_attribute("ident", "il_".IL_INST_ID."_qst_".$this->getId());
                $qtiIdent->set_attribute("title", $this->getTitle());
                $root->append_child($qtiIdent);
                // add qti comment
                $qtiComment = $this->domxml->create_element("qticomment");
                $qtiCommentText = $this->domxml->create_text_node($this->getComment());
                $qtiComment->append_child($qtiCommentText);
                $qtiIdent->append_child($qtiComment);
                $qtiComment = $this->domxml->create_element("qticomment");
                $qtiCommentText = $this->domxml->create_text_node("ILIAS Version=".$this->ilias->getSetting("ilias_version"));
                $qtiComment->append_child($qtiCommentText);
                $qtiIdent->append_child($qtiComment);
                $qtiComment = $this->domxml->create_element("qticomment");
                $qtiCommentText = $this->domxml->create_text_node("Questiontype=".TEXT_QUESTION_IDENTIFIER);
                $qtiComment->append_child($qtiCommentText);
                $qtiIdent->append_child($qtiComment);
                $qtiComment = $this->domxml->create_element("qticomment");
                $qtiCommentText = $this->domxml->create_text_node("Author=".$this->getAuthor());
                $qtiComment->append_child($qtiCommentText);
                $qtiIdent->append_child($qtiComment);
                // add estimated working time
                $qtiDuration = $this->domxml->create_element("duration");
                $workingtime = $this->getEstimatedWorkingTime();
                $qtiDurationText = $this->domxml->create_text_node(sprintf("P0Y0M0DT%dH%dM%dS", $workingtime["h"], $workingtime["m"], $workingtime["s"]));
                $qtiDuration->append_child($qtiDurationText);
                $qtiIdent->append_child($qtiDuration);
                // PART I: qti presentation
                $qtiPresentation = $this->domxml->create_element("presentation");
                $qtiPresentation->set_attribute("label", $this->getTitle());
                // add flow to presentation
                $qtiFlow = $this->domxml->create_element("flow");
                // add material with question text to presentation
                $qtiMaterial = $this->domxml->create_element("material");
                $qtiMatText = $this->domxml->create_element("mattext");
                $qtiMatTextText = $this->domxml->create_text_node($this->get_question());
                $qtiMatText->append_child($qtiMatTextText);
                $qtiMaterial->append_child($qtiMatText);
                $qtiFlow->append_child($qtiMaterial);
                // add information on response rendering
                $qtiResponseStr = $this->domxml->create_element("response_str");
                $qtiResponseStr->set_attribute("ident", "TEXT");
                $qtiResponseStr->set_attribute("rcardinality", "Ordered");
                $qtiRenderFib = $this->domxml->create_element("render_fib");
                $qtiRenderFib->set_attribute("fibtype", "String");
                $qtiRenderFib->set_attribute("prompt", "Box");
                $qtiResponseLabel = $this->domxml->create_element("response_label");
                $qtiResponseLabel->set_attribute("ident", "A");
                $qtiRenderFib->append_child($qtiResponseLabel);
                $qtiResponseStr->append_child($qtiRenderFib);
                if ($this->getMaxNumOfChars() > 0)
                {
                        $qtiRenderFib->set_attribute("maxchars", $this->getMaxNumOfChars());
                }
                $solution = $this->getSuggestedSolution(0);
                if (count($solution))
                {
                        if (preg_match("/il_(\d*?)_(\w+)_(\d+)/", $solution["internal_link"], $matches))
                        {
                                $qtiMaterial = $this->domxml->create_element("material");
                                $qtiMaterial->set_attribute("label", "suggested_solution");
                                $qtiMatText = $this->domxml->create_element("mattext");
                                $intlink = "il_" . IL_INST_ID . "_" . $matches[2] . "_" . $matches[3];
                                if (strcmp($matches[1], "") != 0)
                                {
                                        $intlink = $solution["internal_link"];
                                }
                                $qtiMatTextText = $this->domxml->create_text_node($intlink);
                                $qtiMatText->append_child($qtiMatTextText);
                                $qtiMaterial->append_child($qtiMatText);
                                $qtiResponseStr->append_child($qtiMaterial);
                        }
                }
                $qtiFlow->append_child($qtiResponseStr);
                $qtiPresentation->append_child($qtiFlow);
                $qtiIdent->append_child($qtiPresentation);
                // PART II: qti resprocessing
                $qtiResprocessing = $this->domxml->create_element("resprocessing");
                $qtiResprocessing->set_attribute("scoremodel", "HumanRater");
                $qtiOutcomes = $this->domxml->create_element("outcomes");
                $qtiDecvar = $this->domxml->create_element("decvar");
                $qtiDecvar->set_attribute("varname", "WritingScore");
                $qtiDecvar->set_attribute("vartype", "Integer");
                $qtiDecvar->set_attribute("minvalue", "0");
                $qtiDecvar->set_attribute("maxvalue", $this->getPoints());
                $qtiOutcomes->append_child($qtiDecvar);
                $qtiResprocessing->append_child($qtiOutcomes);
                $qtiIdent->append_child($qtiResprocessing);

                $xml = $this->domxml->dump_mem(true);
                if (!$a_include_header)
                {
                        $pos = strpos($xml, "?>");
                        $xml = substr($xml, $pos + 2);
                }
                return $xml;
        }

Here is the call graph for this function:


Field Documentation

ASS_TextQuestion::$maxNumOfChars

Definition at line 56 of file class.assTextQuestion.php.

ASS_TextQuestion::$points

Definition at line 65 of file class.assTextQuestion.php.

Referenced by _setReachedPoints(), setPoints(), and setReachedPoints().

ASS_TextQuestion::$question

Definition at line 47 of file class.assTextQuestion.php.

Referenced by ASS_TextQuestion(), and set_question().


The documentation for this class was generated from the following file: