Public Member Functions

ilSoapAuthentication Class Reference

Inheritance diagram for ilSoapAuthentication:
Collaboration diagram for ilSoapAuthentication:

Public Member Functions

 ilSoapAuthentication ()
 authenticate ()
 validateSession ()
 __checkSOAPEnabled ()

Detailed Description

Definition at line 36 of file class.ilSoapAuthentication.php.


Member Function Documentation

ilSoapAuthentication::__checkSOAPEnabled (  ) 

Definition at line 129 of file class.ilSoapAuthentication.php.

References $query, and $res.

Referenced by authenticate(), and validateSession().

        {
                include_once './classes/class.ilDBx.php';

                
                $db =& new ilDBx($this->dsn);

                $query = "SELECT * FROM settings WHERE keyword = 'soap_user_administration' AND value = 1";

                $res = $db->query($query);

                return $res->numRows() ? true : false;
        }

Here is the caller graph for this function:

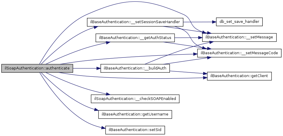
ilSoapAuthentication::authenticate (  ) 

Reimplemented from ilBaseAuthentication.

Definition at line 44 of file class.ilSoapAuthentication.php.

References ilBaseAuthentication::__buildAuth(), __checkSOAPEnabled(), ilBaseAuthentication::__getAuthStatus(), ilBaseAuthentication::__setMessage(), ilBaseAuthentication::__setMessageCode(), ilBaseAuthentication::__setSessionSaveHandler(), ilBaseAuthentication::getClient(), ilBaseAuthentication::getUsername(), and ilBaseAuthentication::setSid().

        {
                if(!$this->getClient())
                {
                        $this->__setMessage('No client given');
                        return false;
                }
                if(!$this->getUsername())
                {
                        $this->__setMessage('No username given');
                        return false;
                }
                // Read ilias ini
                if(!$this->__buildAuth())
                {
                        return false;
                }
                if(!$this->__setSessionSaveHandler())
                {
                        return false;
                }
                if(!$this->__checkSOAPEnabled())
                {
                        $this->__setMessage('SOAP is not enabled in ILIAS administration for this client');
                        $this->__setMessageCode('Server');

                        return false;
                }


                $this->auth->start();

                if(!$this->auth->getAuth())
                {
                        $this->__getAuthStatus();

                        return false;
                }                       

                $this->setSid(session_id());

                return true;
        }

Here is the call graph for this function:

ilSoapAuthentication::ilSoapAuthentication (  ) 

Definition at line 38 of file class.ilSoapAuthentication.php.

References ilBaseAuthentication::__setMessageCode(), and ilBaseAuthentication::ilBaseAuthentication().

Here is the call graph for this function:

ilSoapAuthentication::validateSession (  ) 

Reimplemented from ilBaseAuthentication.

Definition at line 89 of file class.ilSoapAuthentication.php.

References ilBaseAuthentication::__buildAuth(), __checkSOAPEnabled(), ilBaseAuthentication::__setMessage(), ilBaseAuthentication::__setMessageCode(), ilBaseAuthentication::__setSessionSaveHandler(), ilBaseAuthentication::getClient(), and ilBaseAuthentication::getSid().

        {
                if(!$this->getClient())
                {
                        $this->__setMessage('No client given');
                        return false;
                }
                if(!$this->getSid())
                {
                        $this->__setMessage('No session id given');
                        return false;
                }
                
                if(!$this->__buildAuth())
                {
                        return false;
                }
                if(!$this->__setSessionSaveHandler())
                {
                        return false;
                }
                if(!$this->__checkSOAPEnabled())
                {
                        $this->__setMessage('SOAP is not enabled in ILIAS administration for this client');
                        $this->__setMessageCode('Server');

                        return false;
                }
                $this->auth->start();
                if(!$this->auth->getAuth())
                {
                        $this->__setMessage('Session not valid');
                        
                        return false;
                }
                
                return true;
        }

Here is the call graph for this function:


The documentation for this class was generated from the following file: