Public Member Functions | Data Fields

wsdl Class Reference

parses a WSDL file, allows access to it's data, other utility methods More...

Inheritance diagram for wsdl:
Collaboration diagram for wsdl:

Public Member Functions

 wsdl ($wsdl= '', $proxyhost=false, $proxyport=false, $proxyusername=false, $proxypassword=false, $timeout=0, $response_timeout=30)
 constructor
 parseWSDL ($wsdl= '')
 parses the wsdl document
 start_element ($parser, $name, $attrs)
 start-element handler
 end_element ($parser, $name)
 end-element handler
 character_data ($parser, $data)
 element content handler
 getBindingData ($binding)
 getOperations ($bindingType= 'soap')
 returns an assoc array of operation names => operation data
 getOperationData ($operation, $bindingType= 'soap')
 returns an associative array of data necessary for calling an operation
 getTypeDef ($type, $ns)
 returns an array of information about a given type returns false if no type exists by the given name
 serialize ()
 serialize the parsed wsdl
 serializeRPCParameters ($operation, $direction, $parameters)
 serialize a PHP value according to a WSDL message definition
 serializeParameters ($operation, $direction, $parameters)
 serialize a PHP value according to a WSDL message definition
 serializeType ($name, $type, $value, $use='encoded', $encodingStyle=false)
 serializes a PHP value according a given type definition
 addComplexType ($name, $typeClass='complexType', $phpType='array', $compositor='', $restrictionBase='', $elements=array(), $attrs=array(), $arrayType='')
 adds an XML Schema complex type to the WSDL types
 addSimpleType ($name, $restrictionBase='', $typeClass='simpleType', $phpType='scalar')
 adds an XML Schema simple type to the WSDL types
 addOperation ($name, $in=false, $out=false, $namespace=false, $soapaction=false, $style= 'rpc', $use= 'encoded', $documentation= '')
 register a service with the server
 wsdl ($wsdl= '', $proxyhost=false, $proxyport=false, $proxyusername=false, $proxypassword=false, $timeout=0, $response_timeout=30)
 constructor
 parseWSDL ($wsdl= '')
 parses the wsdl document
 start_element ($parser, $name, $attrs)
 start-element handler
 end_element ($parser, $name)
 end-element handler
 character_data ($parser, $data)
 element content handler
 getBindingData ($binding)
 getOperations ($bindingType= 'soap')
 returns an assoc array of operation names => operation data
 getOperationData ($operation, $bindingType= 'soap')
 returns an associative array of data necessary for calling an operation
 getTypeDef ($type, $ns)
 returns an array of information about a given type returns false if no type exists by the given name
 serialize ()
 serialize the parsed wsdl
 serializeRPCParameters ($operation, $direction, $parameters)
 serialize a PHP value according to a WSDL message definition
 serializeParameters ($operation, $direction, $parameters)
 serialize a PHP value according to a WSDL message definition
 serializeType ($name, $type, $value, $use='encoded', $encodingStyle=false)
 serializes a PHP value according a given type definition
 addComplexType ($name, $typeClass='complexType', $phpType='array', $compositor='', $restrictionBase='', $elements=array(), $attrs=array(), $arrayType='')
 adds an XML Schema complex type to the WSDL types
 addSimpleType ($name, $restrictionBase='', $typeClass='simpleType', $phpType='scalar')
 adds an XML Schema simple type to the WSDL types
 addOperation ($name, $in=false, $out=false, $namespace=false, $soapaction=false, $style= 'rpc', $use= 'encoded', $documentation= '')
 register a service with the server

Data Fields

 $wsdl
 $schemas = array()
 $currentSchema
 $message = array()
 $complexTypes = array()
 $messages = array()
 $currentMessage
 $currentOperation
 $portTypes = array()
 $currentPortType
 $bindings = array()
 $currentBinding
 $ports = array()
 $currentPort
 $opData = array()
 $status = ''
 $documentation = false
 $endpoint = ''
 $import = array()
 $parser
 $position = 0
 $depth = 0
 $depth_array = array()
 $proxyhost = ''
 $proxyport = ''
 $proxyusername = ''
 $proxypassword = ''
 $timeout = 0
 $response_timeout = 30

Detailed Description

parses a WSDL file, allows access to it's data, other utility methods

Author:
Dietrich Ayala <dietrich@ganx4.com>
Version:
Id:
class.wsdl.php 6559 2005-01-26 16:40:37Z smeyer

public

Author:
Dietrich Ayala <dietrich@ganx4.com> public

Definition at line 13 of file class.wsdl.php.


Member Function Documentation

wsdl::addComplexType ( name,
typeClass = 'complexType',
phpType = 'array',
compositor = '',
restrictionBase = '',
elements = array(),
attrs = array(),
arrayType = '' 
)

adds an XML Schema complex type to the WSDL types

Parameters:
name 
typeClass (complexType|simpleType|attribute)
phpType,: currently supported are array and struct (php assoc array)
compositor (all|sequence|choice)
restrictionBase namespace:name (http://schemas.xmlsoap.org/soap/encoding/:Array)
elements = array ( name = array(name=>'',type=>'') )
attrs = array( array( 'ref' => "http://schemas.xmlsoap.org/soap/encoding/:arrayType", "http://schemas.xmlsoap.org/wsdl/:arrayType" => "string[]" ) )
arrayType,: namespace:name (http://www.w3.org/2001/XMLSchema:string)
See also:
xmlschema

Definition at line 1178 of file class.wsdl.php.

References nusoap_base::expandQname().

                                                                                                                                                                   {
                if (count($elements) > 0) {
                foreach($elements as $n => $e){
                    // expand each element
                    foreach ($e as $k => $v) {
                            $k = strpos($k,':') ? $this->expandQname($k) : $k;
                            $v = strpos($v,':') ? $this->expandQname($v) : $v;
                            $ee[$k] = $v;
                        }
                        $eElements[$n] = $ee;
                }
                $elements = $eElements;
                }
                
                if (count($attrs) > 0) {
                foreach($attrs as $n => $a){
                    // expand each attribute
                    foreach ($a as $k => $v) {
                            $k = strpos($k,':') ? $this->expandQname($k) : $k;
                            $v = strpos($v,':') ? $this->expandQname($v) : $v;
                            $aa[$k] = $v;
                        }
                        $eAttrs[$n] = $aa;
                }
                $attrs = $eAttrs;
                }

                $restrictionBase = strpos($restrictionBase,':') ? $this->expandQname($restrictionBase) : $restrictionBase;
                $arrayType = strpos($arrayType,':') ? $this->expandQname($arrayType) : $arrayType;

                $typens = isset($this->namespaces['types']) ? $this->namespaces['types'] : $this->namespaces['tns'];
                $this->schemas[$typens][0]->addComplexType($name,$typeClass,$phpType,$compositor,$restrictionBase,$elements,$attrs,$arrayType);
        }

Here is the call graph for this function:

wsdl::addComplexType ( name,
typeClass = 'complexType',
phpType = 'array',
compositor = '',
restrictionBase = '',
elements = array(),
attrs = array(),
arrayType = '' 
)

adds an XML Schema complex type to the WSDL types

Parameters:
name 
typeClass (complexType|simpleType|attribute)
phpType,: currently supported are array and struct (php assoc array)
compositor (all|sequence|choice)
restrictionBase namespace:name (http://schemas.xmlsoap.org/soap/encoding/:Array)
elements = array ( name = array(name=>'',type=>'') )
attrs = array( array( 'ref' => "http://schemas.xmlsoap.org/soap/encoding/:arrayType", "http://schemas.xmlsoap.org/wsdl/:arrayType" => "string[]" ) )
arrayType,: namespace:name (http://www.w3.org/2001/XMLSchema:string)
See also:
xmlschema

Definition at line 4298 of file nusoap.php.

References nusoap_base::expandQname().

                                                                                                                                                                   {
                if (count($elements) > 0) {
                foreach($elements as $n => $e){
                    // expand each element
                    foreach ($e as $k => $v) {
                            $k = strpos($k,':') ? $this->expandQname($k) : $k;
                            $v = strpos($v,':') ? $this->expandQname($v) : $v;
                            $ee[$k] = $v;
                        }
                        $eElements[$n] = $ee;
                }
                $elements = $eElements;
                }
                
                if (count($attrs) > 0) {
                foreach($attrs as $n => $a){
                    // expand each attribute
                    foreach ($a as $k => $v) {
                            $k = strpos($k,':') ? $this->expandQname($k) : $k;
                            $v = strpos($v,':') ? $this->expandQname($v) : $v;
                            $aa[$k] = $v;
                        }
                        $eAttrs[$n] = $aa;
                }
                $attrs = $eAttrs;
                }

                $restrictionBase = strpos($restrictionBase,':') ? $this->expandQname($restrictionBase) : $restrictionBase;
                $arrayType = strpos($arrayType,':') ? $this->expandQname($arrayType) : $arrayType;

                $typens = isset($this->namespaces['types']) ? $this->namespaces['types'] : $this->namespaces['tns'];
                $this->schemas[$typens][0]->addComplexType($name,$typeClass,$phpType,$compositor,$restrictionBase,$elements,$attrs,$arrayType);
        }

Here is the call graph for this function:

wsdl::addOperation ( name,
in = false,
out = false,
namespace = false,
soapaction = false,
style = 'rpc',
use = 'encoded',
documentation = '' 
)

register a service with the server

Parameters:
string $methodname
string $in assoc array of input values: key = param name, value = param type
string $out assoc array of output values: key = param name, value = param type
string $namespace optional The namespace for the operation
string $soapaction optional The soapaction for the operation
string $style (rpc|document) optional The style for the operation
string $use (encoded|literal) optional The use for the parameters (cannot mix right now)
string $documentation optional The description to include in the WSDL public

Definition at line 1242 of file class.wsdl.php.

References $documentation, nusoap_base::getLocalPart(), nusoap_base::getNamespaceFromPrefix(), and nusoap_base::getPrefix().

                                                                                                                                                               {
                if ($style == 'rpc' && $use == 'encoded') {
                        $encodingStyle = 'http://schemas.xmlsoap.org/soap/encoding/';
                } else {
                        $encodingStyle = '';
                } 
                // get binding
                $this->bindings[ $this->serviceName . 'Binding' ]['operations'][$name] =
                array(
                'name' => $name,
                'binding' => $this->serviceName . 'Binding',
                'endpoint' => $this->endpoint,
                'soapAction' => $soapaction,
                'style' => $style,
                'input' => array(
                        'use' => $use,
                        'namespace' => $namespace,
                        'encodingStyle' => $encodingStyle,
                        'message' => $name . 'Request',
                        'parts' => $in),
                'output' => array(
                        'use' => $use,
                        'namespace' => $namespace,
                        'encodingStyle' => $encodingStyle,
                        'message' => $name . 'Response',
                        'parts' => $out),
                'namespace' => $namespace,
                'transport' => 'http://schemas.xmlsoap.org/soap/http',
                'documentation' => $documentation); 
                // add portTypes
                // add messages
                if($in)
                {
                        foreach($in as $pName => $pType)
                        {
                                if(strpos($pType,':')) {
                                        $pType = $this->getNamespaceFromPrefix($this->getPrefix($pType)).":".$this->getLocalPart($pType);
                                }
                                $this->messages[$name.'Request'][$pName] = $pType;
                        }
                } else {
            $this->messages[$name.'Request']= '0';
        }
                if($out)
                {
                        foreach($out as $pName => $pType)
                        {
                                if(strpos($pType,':')) {
                                        $pType = $this->getNamespaceFromPrefix($this->getPrefix($pType)).":".$this->getLocalPart($pType);
                                }
                                $this->messages[$name.'Response'][$pName] = $pType;
                        }
                } else {
            $this->messages[$name.'Response']= '0';
        }
                return true;
        } 

Here is the call graph for this function:

wsdl::addOperation ( name,
in = false,
out = false,
namespace = false,
soapaction = false,
style = 'rpc',
use = 'encoded',
documentation = '' 
)

register a service with the server

Parameters:
string $methodname
string $in assoc array of input values: key = param name, value = param type
string $out assoc array of output values: key = param name, value = param type
string $namespace optional The namespace for the operation
string $soapaction optional The soapaction for the operation
string $style (rpc|document) optional The style for the operation
string $use (encoded|literal) optional The use for the parameters (cannot mix right now)
string $documentation optional The description to include in the WSDL public

Definition at line 4362 of file nusoap.php.

References $documentation, nusoap_base::getLocalPart(), nusoap_base::getNamespaceFromPrefix(), and nusoap_base::getPrefix().

                                                                                                                                                               {
                if ($style == 'rpc' && $use == 'encoded') {
                        $encodingStyle = 'http://schemas.xmlsoap.org/soap/encoding/';
                } else {
                        $encodingStyle = '';
                } 
                // get binding
                $this->bindings[ $this->serviceName . 'Binding' ]['operations'][$name] =
                array(
                'name' => $name,
                'binding' => $this->serviceName . 'Binding',
                'endpoint' => $this->endpoint,
                'soapAction' => $soapaction,
                'style' => $style,
                'input' => array(
                        'use' => $use,
                        'namespace' => $namespace,
                        'encodingStyle' => $encodingStyle,
                        'message' => $name . 'Request',
                        'parts' => $in),
                'output' => array(
                        'use' => $use,
                        'namespace' => $namespace,
                        'encodingStyle' => $encodingStyle,
                        'message' => $name . 'Response',
                        'parts' => $out),
                'namespace' => $namespace,
                'transport' => 'http://schemas.xmlsoap.org/soap/http',
                'documentation' => $documentation); 
                // add portTypes
                // add messages
                if($in)
                {
                        foreach($in as $pName => $pType)
                        {
                                if(strpos($pType,':')) {
                                        $pType = $this->getNamespaceFromPrefix($this->getPrefix($pType)).":".$this->getLocalPart($pType);
                                }
                                $this->messages[$name.'Request'][$pName] = $pType;
                        }
                } else {
            $this->messages[$name.'Request']= '0';
        }
                if($out)
                {
                        foreach($out as $pName => $pType)
                        {
                                if(strpos($pType,':')) {
                                        $pType = $this->getNamespaceFromPrefix($this->getPrefix($pType)).":".$this->getLocalPart($pType);
                                }
                                $this->messages[$name.'Response'][$pName] = $pType;
                        }
                } else {
            $this->messages[$name.'Response']= '0';
        }
                return true;
        } 

Here is the call graph for this function:

wsdl::addSimpleType ( name,
restrictionBase = '',
typeClass = 'simpleType',
phpType = 'scalar' 
)

adds an XML Schema simple type to the WSDL types

Parameters:
name 
restrictionBase namespace:name (http://schemas.xmlsoap.org/soap/encoding/:Array)
typeClass (simpleType)
phpType,: (scalar)
See also:
xmlschema

Definition at line 1222 of file class.wsdl.php.

References nusoap_base::expandQname().

                                                                                                       {
                $restrictionBase = strpos($restrictionBase,':') ? $this->expandQname($restrictionBase) : $restrictionBase;

                $typens = isset($this->namespaces['types']) ? $this->namespaces['types'] : $this->namespaces['tns'];
                $this->schemas[$typens][0]->addSimpleType($name, $restrictionBase, $typeClass, $phpType);
        }

Here is the call graph for this function:

wsdl::addSimpleType ( name,
restrictionBase = '',
typeClass = 'simpleType',
phpType = 'scalar' 
)

adds an XML Schema simple type to the WSDL types

Parameters:
name 
restrictionBase namespace:name (http://schemas.xmlsoap.org/soap/encoding/:Array)
typeClass (simpleType)
phpType,: (scalar)
See also:
xmlschema

Definition at line 4342 of file nusoap.php.

References nusoap_base::expandQname().

                                                                                                       {
                $restrictionBase = strpos($restrictionBase,':') ? $this->expandQname($restrictionBase) : $restrictionBase;

                $typens = isset($this->namespaces['types']) ? $this->namespaces['types'] : $this->namespaces['tns'];
                $this->schemas[$typens][0]->addSimpleType($name, $restrictionBase, $typeClass, $phpType);
        }

Here is the call graph for this function:

wsdl::character_data ( parser,
data 
)

element content handler

Parameters:
string $parser XML parser object
string $data element content private

Definition at line 3624 of file nusoap.php.

References $data, and $pos.

        {
                $pos = isset($this->depth_array[$this->depth]) ? $this->depth_array[$this->depth] : 0;
                if (isset($this->message[$pos]['cdata'])) {
                        $this->message[$pos]['cdata'] .= $data;
                } 
                if ($this->documentation) {
                        $this->documentation .= $data;
                } 
        } 

wsdl::character_data ( parser,
data 
)

element content handler

Parameters:
string $parser XML parser object
string $data element content private

Definition at line 504 of file class.wsdl.php.

References $data, and $pos.

        {
                $pos = isset($this->depth_array[$this->depth]) ? $this->depth_array[$this->depth] : 0;
                if (isset($this->message[$pos]['cdata'])) {
                        $this->message[$pos]['cdata'] .= $data;
                } 
                if ($this->documentation) {
                        $this->documentation .= $data;
                } 
        } 

wsdl::end_element ( parser,
name 
)

end-element handler

Parameters:
string $parser XML parser object
string $name element name private

Definition at line 477 of file class.wsdl.php.

References $parser.

                                            { 
                // unset schema status
                if (/*ereg('types$', $name) ||*/ ereg('schema$', $name)) {
                        $this->status = "";
                        $this->schemas[$this->currentSchema->schemaTargetNamespace][] = $this->currentSchema;
                } 
                if ($this->status == 'schema') {
                        $this->currentSchema->schemaEndElement($parser, $name);
                } else {
                        // bring depth down a notch
                        $this->depth--;
                } 
                // end documentation
                if ($this->documentation) {
                        //TODO: track the node to which documentation should be assigned; it can be a part, message, etc.
                        //$this->portTypes[$this->currentPortType][$this->currentPortOperation]['documentation'] = $this->documentation;
                        $this->documentation = false;
                } 
        } 

wsdl::end_element ( parser,
name 
)

end-element handler

Parameters:
string $parser XML parser object
string $name element name private

Definition at line 3597 of file nusoap.php.

References $parser.

                                            { 
                // unset schema status
                if (/*ereg('types$', $name) ||*/ ereg('schema$', $name)) {
                        $this->status = "";
                        $this->schemas[$this->currentSchema->schemaTargetNamespace][] = $this->currentSchema;
                } 
                if ($this->status == 'schema') {
                        $this->currentSchema->schemaEndElement($parser, $name);
                } else {
                        // bring depth down a notch
                        $this->depth--;
                } 
                // end documentation
                if ($this->documentation) {
                        //TODO: track the node to which documentation should be assigned; it can be a part, message, etc.
                        //$this->portTypes[$this->currentPortType][$this->currentPortOperation]['documentation'] = $this->documentation;
                        $this->documentation = false;
                } 
        } 

wsdl::getBindingData ( binding  ) 

Definition at line 515 of file class.wsdl.php.

        {
                if (is_array($this->bindings[$binding])) {
                        return $this->bindings[$binding];
                } 
        }

wsdl::getBindingData ( binding  ) 

Definition at line 3635 of file nusoap.php.

        {
                if (is_array($this->bindings[$binding])) {
                        return $this->bindings[$binding];
                } 
        }

wsdl::getOperationData ( operation,
bindingType = 'soap' 
)

returns an associative array of data necessary for calling an operation

Parameters:
string $operation , name of operation
string $bindingType , type of binding eg: soap
Returns:
array public

Definition at line 559 of file class.wsdl.php.

References $opData.

Referenced by serializeParameters(), and serializeRPCParameters().

        {
                if ($bindingType == 'soap') {
                        $bindingType = 'http://schemas.xmlsoap.org/wsdl/soap/';
                }
                // loop thru ports
                foreach($this->ports as $port => $portData) {
                        // binding type of port matches parameter
                        if ($portData['bindingType'] == $bindingType) {
                                // get binding
                                //foreach($this->bindings[ $portData['binding'] ]['operations'] as $bOperation => $opData) {
                                foreach(array_keys($this->bindings[ $portData['binding'] ]['operations']) as $bOperation) {
                                        if ($operation == $bOperation) {
                                                $opData = $this->bindings[ $portData['binding'] ]['operations'][$operation];
                                            return $opData;
                                        } 
                                } 
                        }
                } 
        }

Here is the caller graph for this function:

wsdl::getOperationData ( operation,
bindingType = 'soap' 
)

returns an associative array of data necessary for calling an operation

Parameters:
string $operation , name of operation
string $bindingType , type of binding eg: soap
Returns:
array public

Definition at line 3679 of file nusoap.php.

References $opData.

        {
                if ($bindingType == 'soap') {
                        $bindingType = 'http://schemas.xmlsoap.org/wsdl/soap/';
                }
                // loop thru ports
                foreach($this->ports as $port => $portData) {
                        // binding type of port matches parameter
                        if ($portData['bindingType'] == $bindingType) {
                                // get binding
                                //foreach($this->bindings[ $portData['binding'] ]['operations'] as $bOperation => $opData) {
                                foreach(array_keys($this->bindings[ $portData['binding'] ]['operations']) as $bOperation) {
                                        if ($operation == $bOperation) {
                                                $opData = $this->bindings[ $portData['binding'] ]['operations'][$operation];
                                            return $opData;
                                        } 
                                } 
                        }
                } 
        }

wsdl::getOperations ( bindingType = 'soap'  ) 

returns an assoc array of operation names => operation data

Parameters:
string $bindingType eg: soap, smtp, dime (only soap is currently supported)
Returns:
array public

Definition at line 3649 of file nusoap.php.

References $ops.

        {
                $ops = array();
                if ($bindingType == 'soap') {
                        $bindingType = 'http://schemas.xmlsoap.org/wsdl/soap/';
                }
                // loop thru ports
                foreach($this->ports as $port => $portData) {
                        // binding type of port matches parameter
                        if ($portData['bindingType'] == $bindingType) {
                                //$this->debug("getOperations for port $port");
                                //$this->debug("port data: " . $this->varDump($portData));
                                //$this->debug("bindings: " . $this->varDump($this->bindings[ $portData['binding'] ]));
                                // merge bindings
                                if (isset($this->bindings[ $portData['binding'] ]['operations'])) {
                                        $ops = array_merge ($ops, $this->bindings[ $portData['binding'] ]['operations']);
                                }
                        }
                } 
                return $ops;
        } 

wsdl::getOperations ( bindingType = 'soap'  ) 

returns an assoc array of operation names => operation data

Parameters:
string $bindingType eg: soap, smtp, dime (only soap is currently supported)
Returns:
array public

Definition at line 529 of file class.wsdl.php.

References $ops.

        {
                $ops = array();
                if ($bindingType == 'soap') {
                        $bindingType = 'http://schemas.xmlsoap.org/wsdl/soap/';
                }
                // loop thru ports
                foreach($this->ports as $port => $portData) {
                        // binding type of port matches parameter
                        if ($portData['bindingType'] == $bindingType) {
                                //$this->debug("getOperations for port $port");
                                //$this->debug("port data: " . $this->varDump($portData));
                                //$this->debug("bindings: " . $this->varDump($this->bindings[ $portData['binding'] ]));
                                // merge bindings
                                if (isset($this->bindings[ $portData['binding'] ]['operations'])) {
                                        $ops = array_merge ($ops, $this->bindings[ $portData['binding'] ]['operations']);
                                }
                        }
                } 
                return $ops;
        } 

wsdl::getTypeDef ( type,
ns 
)

returns an array of information about a given type returns false if no type exists by the given name

typeDef = array( 'elements' => array(), // refs to elements array 'restrictionBase' => '', 'phpType' => '', 'order' => '(sequence|all)', 'attrs' => array() // refs to attributes array )

Parameters:
$type string
$ns string
Returns:
mixed public
See also:
xmlschema

Definition at line 598 of file class.wsdl.php.

References $t, and $type.

Referenced by serializeType().

                                        {
                if ((! $ns) && isset($this->namespaces['tns'])) {
                        $ns = $this->namespaces['tns'];
                }
                if (isset($this->schemas[$ns])) {
                        foreach ($this->schemas[$ns] as $xs) {
                                $t = $xs->getTypeDef($type);
                                $this->debug_str .= $xs->debug_str;
                                $xs->debug_str = '';
                                if ($t) {
                                        return $t;
                                }
                        }
                }
                return false;
        }

Here is the caller graph for this function:

wsdl::getTypeDef ( type,
ns 
)

returns an array of information about a given type returns false if no type exists by the given name

typeDef = array( 'elements' => array(), // refs to elements array 'restrictionBase' => '', 'phpType' => '', 'order' => '(sequence|all)', 'attrs' => array() // refs to attributes array )

Parameters:
$type string
$ns string
Returns:
mixed public
See also:
xmlschema

Definition at line 3718 of file nusoap.php.

References $t, and $type.

                                        {
                if ((! $ns) && isset($this->namespaces['tns'])) {
                        $ns = $this->namespaces['tns'];
                }
                if (isset($this->schemas[$ns])) {
                        foreach ($this->schemas[$ns] as $xs) {
                                $t = $xs->getTypeDef($type);
                                $this->debug_str .= $xs->debug_str;
                                $xs->debug_str = '';
                                if ($t) {
                                        return $t;
                                }
                        }
                }
                return false;
        }

wsdl::parseWSDL ( wsdl = ''  ) 

parses the wsdl document

Parameters:
string $wsdl path or URL private

Definition at line 3290 of file nusoap.php.

References $data, $path, $wsdl, nusoap_base::debug(), nusoap_base::getError(), and nusoap_base::setError().

    {
        if ($wsdl == '') {
            $this->debug('no wsdl passed to parseWSDL()!!');
            $this->setError('no wsdl passed to parseWSDL()!!');
            return false;
        }
        
        // parse $wsdl for url format
        $wsdl_props = parse_url($wsdl);

        if (isset($wsdl_props['scheme']) && ($wsdl_props['scheme'] == 'http' || $wsdl_props['scheme'] == 'https')) {
            $this->debug('getting WSDL http(s) URL ' . $wsdl);
                // get wsdl
                $tr = new soap_transport_http($wsdl);
                        $tr->request_method = 'GET';
                        $tr->useSOAPAction = false;
                        if($this->proxyhost && $this->proxyport){
                                $tr->setProxy($this->proxyhost,$this->proxyport,$this->proxyusername,$this->proxypassword);
                        }
                        if (isset($wsdl_props['user'])) {
                $tr->setCredentials($wsdl_props['user'],$wsdl_props['pass']);
            }
                        $wsdl_string = $tr->send('', $this->timeout, $this->response_timeout);
                        //$this->debug("WSDL request\n" . $tr->outgoing_payload);
                        //$this->debug("WSDL response\n" . $tr->incoming_payload);
                        $this->debug("transport debug data...\n" . $tr->debug_str);
                        // catch errors
                        if($err = $tr->getError() ){
                                $errstr = 'HTTP ERROR: '.$err;
                                $this->debug($errstr);
                    $this->setError($errstr);
                                unset($tr);
                    return false;
                        }
                        unset($tr);
        } else {
            // $wsdl is not http(s), so treat it as a file URL or plain file path
                if (isset($wsdl_props['scheme']) && ($wsdl_props['scheme'] == 'file') && isset($wsdl_props['path'])) {
                        $path = isset($wsdl_props['host']) ? ($wsdl_props['host'] . ':' . $wsdl_props['path']) : $wsdl_props['path'];
                } else {
                        $path = $wsdl;
                }
            $this->debug('getting WSDL file ' . $path);
            if ($fp = @fopen($path, 'r')) {
                $wsdl_string = '';
                while ($data = fread($fp, 32768)) {
                    $wsdl_string .= $data;
                } 
                fclose($fp);
            } else {
                $errstr = "Bad path to WSDL file $path";
                $this->debug($errstr);
                $this->setError($errstr);
                return false;
            } 
        }
        // end new code added
        // Create an XML parser.
        $this->parser = xml_parser_create(); 
        // Set the options for parsing the XML data.
        // xml_parser_set_option($parser, XML_OPTION_SKIP_WHITE, 1);
        xml_parser_set_option($this->parser, XML_OPTION_CASE_FOLDING, 0); 
        // Set the object for the parser.
        xml_set_object($this->parser, $this); 
        // Set the element handlers for the parser.
        xml_set_element_handler($this->parser, 'start_element', 'end_element');
        xml_set_character_data_handler($this->parser, 'character_data');
        // Parse the XML file.
        if (!xml_parse($this->parser, $wsdl_string, true)) {
            // Display an error message.
            $errstr = sprintf(
                                'XML error parsing WSDL from %s on line %d: %s',
                                $wsdl,
                xml_get_current_line_number($this->parser),
                xml_error_string(xml_get_error_code($this->parser))
                );
            $this->debug($errstr);
                        $this->debug("XML payload:\n" . $wsdl_string);
            $this->setError($errstr);
            return false;
        } 
                // free the parser
        xml_parser_free($this->parser);
                // catch wsdl parse errors
                if($this->getError()){
                        return false;
                }
        return true;
    } 

Here is the call graph for this function:

wsdl::parseWSDL ( wsdl = ''  ) 

parses the wsdl document

Parameters:
string $wsdl path or URL private

Definition at line 170 of file class.wsdl.php.

References $data, $path, $wsdl, nusoap_base::debug(), nusoap_base::getError(), and nusoap_base::setError().

Referenced by wsdl().

    {
        if ($wsdl == '') {
            $this->debug('no wsdl passed to parseWSDL()!!');
            $this->setError('no wsdl passed to parseWSDL()!!');
            return false;
        }
        
        // parse $wsdl for url format
        $wsdl_props = parse_url($wsdl);

        if (isset($wsdl_props['scheme']) && ($wsdl_props['scheme'] == 'http' || $wsdl_props['scheme'] == 'https')) {
            $this->debug('getting WSDL http(s) URL ' . $wsdl);
                // get wsdl
                $tr = new soap_transport_http($wsdl);
                        $tr->request_method = 'GET';
                        $tr->useSOAPAction = false;
                        if($this->proxyhost && $this->proxyport){
                                $tr->setProxy($this->proxyhost,$this->proxyport,$this->proxyusername,$this->proxypassword);
                        }
                        if (isset($wsdl_props['user'])) {
                $tr->setCredentials($wsdl_props['user'],$wsdl_props['pass']);
            }
                        $wsdl_string = $tr->send('', $this->timeout, $this->response_timeout);
                        //$this->debug("WSDL request\n" . $tr->outgoing_payload);
                        //$this->debug("WSDL response\n" . $tr->incoming_payload);
                        $this->debug("transport debug data...\n" . $tr->debug_str);
                        // catch errors
                        if($err = $tr->getError() ){
                                $errstr = 'HTTP ERROR: '.$err;
                                $this->debug($errstr);
                    $this->setError($errstr);
                                unset($tr);
                    return false;
                        }
                        unset($tr);
        } else {
            // $wsdl is not http(s), so treat it as a file URL or plain file path
                if (isset($wsdl_props['scheme']) && ($wsdl_props['scheme'] == 'file') && isset($wsdl_props['path'])) {
                        $path = isset($wsdl_props['host']) ? ($wsdl_props['host'] . ':' . $wsdl_props['path']) : $wsdl_props['path'];
                } else {
                        $path = $wsdl;
                }
            $this->debug('getting WSDL file ' . $path);
            if ($fp = @fopen($path, 'r')) {
                $wsdl_string = '';
                while ($data = fread($fp, 32768)) {
                    $wsdl_string .= $data;
                } 
                fclose($fp);
            } else {
                $errstr = "Bad path to WSDL file $path";
                $this->debug($errstr);
                $this->setError($errstr);
                return false;
            } 
        }
        // end new code added
        // Create an XML parser.
        $this->parser = xml_parser_create(); 
        // Set the options for parsing the XML data.
        // xml_parser_set_option($parser, XML_OPTION_SKIP_WHITE, 1);
        xml_parser_set_option($this->parser, XML_OPTION_CASE_FOLDING, 0); 
        // Set the object for the parser.
        xml_set_object($this->parser, $this); 
        // Set the element handlers for the parser.
        xml_set_element_handler($this->parser, 'start_element', 'end_element');
        xml_set_character_data_handler($this->parser, 'character_data');
        // Parse the XML file.
        if (!xml_parse($this->parser, $wsdl_string, true)) {
            // Display an error message.
            $errstr = sprintf(
                                'XML error parsing WSDL from %s on line %d: %s',
                                $wsdl,
                xml_get_current_line_number($this->parser),
                xml_error_string(xml_get_error_code($this->parser))
                );
            $this->debug($errstr);
                        $this->debug("XML payload:\n" . $wsdl_string);
            $this->setError($errstr);
            return false;
        } 
                // free the parser
        xml_parser_free($this->parser);
                // catch wsdl parse errors
                if($this->getError()){
                        return false;
                }
        return true;
    } 

Here is the call graph for this function:

Here is the caller graph for this function:

wsdl::serialize (  ) 

serialize the parsed wsdl

Returns:
string , serialization of WSDL public

Definition at line 621 of file class.wsdl.php.

References $list, $xml, nusoap_base::getLocalPart(), nusoap_base::getPrefix(), and nusoap_base::getPrefixFromNamespace().

        {
                $xml = '<?xml version="1.0" encoding="ISO-8859-1"?><definitions';
                foreach($this->namespaces as $k => $v) {
                        $xml .= " xmlns:$k=\"$v\"";
                } 
                // 10.9.02 - add poulter fix for wsdl and tns declarations
                if (isset($this->namespaces['wsdl'])) {
                        $xml .= " xmlns=\"" . $this->namespaces['wsdl'] . "\"";
                } 
                if (isset($this->namespaces['tns'])) {
                        $xml .= " targetNamespace=\"" . $this->namespaces['tns'] . "\"";
                } 
                $xml .= '>'; 
                // imports
                if (sizeof($this->import) > 0) {
                        foreach($this->import as $ns => $list) {
                                foreach ($list as $ii) {
                                        if ($ii['location'] != '') {
                                                $xml .= '<import location="' . $ii['location'] . '" namespace="' . $ns . '" />';
                                        } else {
                                                $xml .= '<import namespace="' . $ns . '" />';
                                        }
                                }
                        } 
                } 
                // types
                if (count($this->schemas)>=1) {
                        $xml .= '<types>';
                        foreach ($this->schemas as $ns => $list) {
                                foreach ($list as $xs) {
                                        $xml .= $xs->serializeSchema();
                                }
                        }
                        $xml .= '</types>';
                } 
                // messages
                if (count($this->messages) >= 1) {
                        foreach($this->messages as $msgName => $msgParts) {
                                $xml .= '<message name="' . $msgName . '">';
                                if(is_array($msgParts)){
                                        foreach($msgParts as $partName => $partType) {
                                                // print 'serializing '.$partType.', sv: '.$this->XMLSchemaVersion.'<br>';
                                                if (strpos($partType, ':')) {
                                                    $typePrefix = $this->getPrefixFromNamespace($this->getPrefix($partType));
                                                } elseif (isset($this->typemap[$this->namespaces['xsd']][$partType])) {
                                                    // print 'checking typemap: '.$this->XMLSchemaVersion.'<br>';
                                                    $typePrefix = 'xsd';
                                                } else {
                                                    foreach($this->typemap as $ns => $types) {
                                                        if (isset($types[$partType])) {
                                                            $typePrefix = $this->getPrefixFromNamespace($ns);
                                                        } 
                                                    } 
                                                    if (!isset($typePrefix)) {
                                                        die("$partType has no namespace!");
                                                    } 
                                                } 
                                                $xml .= '<part name="' . $partName . '" type="' . $typePrefix . ':' . $this->getLocalPart($partType) . '" />';
                                        }
                                }
                                $xml .= '</message>';
                        } 
                } 
                // bindings & porttypes
                if (count($this->bindings) >= 1) {
                        $binding_xml = '';
                        $portType_xml = '';
                        foreach($this->bindings as $bindingName => $attrs) {
                                $binding_xml .= '<binding name="' . $bindingName . '" type="tns:' . $attrs['portType'] . '">';
                                $binding_xml .= '<soap:binding style="' . $attrs['style'] . '" transport="' . $attrs['transport'] . '"/>';
                                $portType_xml .= '<portType name="' . $attrs['portType'] . '">';
                                foreach($attrs['operations'] as $opName => $opParts) {
                                        $binding_xml .= '<operation name="' . $opName . '">';
                                        $binding_xml .= '<soap:operation soapAction="' . $opParts['soapAction'] . '" style="'. $attrs['style'] . '"/>';
                                        if (isset($opParts['input']['encodingStyle']) && $opParts['input']['encodingStyle'] != '') {
                                                $enc_style = ' encodingStyle="' . $opParts['input']['encodingStyle'] . '"';
                                        } else {
                                                $enc_style = '';
                                        }
                                        $binding_xml .= '<input><soap:body use="' . $opParts['input']['use'] . '" namespace="' . $opParts['input']['namespace'] . '"' . $enc_style . '/></input>';
                                        if (isset($opParts['output']['encodingStyle']) && $opParts['output']['encodingStyle'] != '') {
                                                $enc_style = ' encodingStyle="' . $opParts['output']['encodingStyle'] . '"';
                                        } else {
                                                $enc_style = '';
                                        }
                                        $binding_xml .= '<output><soap:body use="' . $opParts['output']['use'] . '" namespace="' . $opParts['output']['namespace'] . '"' . $enc_style . '/></output>';
                                        $binding_xml .= '</operation>';
                                        $portType_xml .= '<operation name="' . $opParts['name'] . '"';
                                        if (isset($opParts['parameterOrder'])) {
                                            $portType_xml .= ' parameterOrder="' . $opParts['parameterOrder'] . '"';
                                        } 
                                        $portType_xml .= '>';
                                        if(isset($opParts['documentation']) && $opParts['documentation'] != '') {
                                                $portType_xml .= '<documentation>' . htmlspecialchars($opParts['documentation']) . '</documentation>';
                                        }
                                        $portType_xml .= '<input message="tns:' . $opParts['input']['message'] . '"/>';
                                        $portType_xml .= '<output message="tns:' . $opParts['output']['message'] . '"/>';
                                        $portType_xml .= '</operation>';
                                } 
                                $portType_xml .= '</portType>';
                                $binding_xml .= '</binding>';
                        } 
                        $xml .= $portType_xml . $binding_xml;
                } 
                // services
                $xml .= '<service name="' . $this->serviceName . '">';
                if (count($this->ports) >= 1) {
                        foreach($this->ports as $pName => $attrs) {
                                $xml .= '<port name="' . $pName . '" binding="tns:' . $attrs['binding'] . '">';
                                $xml .= '<soap:address location="' . $attrs['location'] . '"/>';
                                $xml .= '</port>';
                        } 
                } 
                $xml .= '</service>';
                return $xml . '</definitions>';
        } 

Here is the call graph for this function:

wsdl::serialize (  ) 

serialize the parsed wsdl

Returns:
string , serialization of WSDL public

Definition at line 3741 of file nusoap.php.

References $list, $xml, nusoap_base::getLocalPart(), nusoap_base::getPrefix(), and nusoap_base::getPrefixFromNamespace().

        {
                $xml = '<?xml version="1.0" encoding="ISO-8859-1"?><definitions';
                foreach($this->namespaces as $k => $v) {
                        $xml .= " xmlns:$k=\"$v\"";
                } 
                // 10.9.02 - add poulter fix for wsdl and tns declarations
                if (isset($this->namespaces['wsdl'])) {
                        $xml .= " xmlns=\"" . $this->namespaces['wsdl'] . "\"";
                } 
                if (isset($this->namespaces['tns'])) {
                        $xml .= " targetNamespace=\"" . $this->namespaces['tns'] . "\"";
                } 
                $xml .= '>'; 
                // imports
                if (sizeof($this->import) > 0) {
                        foreach($this->import as $ns => $list) {
                                foreach ($list as $ii) {
                                        if ($ii['location'] != '') {
                                                $xml .= '<import location="' . $ii['location'] . '" namespace="' . $ns . '" />';
                                        } else {
                                                $xml .= '<import namespace="' . $ns . '" />';
                                        }
                                }
                        } 
                } 
                // types
                if (count($this->schemas)>=1) {
                        $xml .= '<types>';
                        foreach ($this->schemas as $ns => $list) {
                                foreach ($list as $xs) {
                                        $xml .= $xs->serializeSchema();
                                }
                        }
                        $xml .= '</types>';
                } 
                // messages
                if (count($this->messages) >= 1) {
                        foreach($this->messages as $msgName => $msgParts) {
                                $xml .= '<message name="' . $msgName . '">';
                                if(is_array($msgParts)){
                                        foreach($msgParts as $partName => $partType) {
                                                // print 'serializing '.$partType.', sv: '.$this->XMLSchemaVersion.'<br>';
                                                if (strpos($partType, ':')) {
                                                    $typePrefix = $this->getPrefixFromNamespace($this->getPrefix($partType));
                                                } elseif (isset($this->typemap[$this->namespaces['xsd']][$partType])) {
                                                    // print 'checking typemap: '.$this->XMLSchemaVersion.'<br>';
                                                    $typePrefix = 'xsd';
                                                } else {
                                                    foreach($this->typemap as $ns => $types) {
                                                        if (isset($types[$partType])) {
                                                            $typePrefix = $this->getPrefixFromNamespace($ns);
                                                        } 
                                                    } 
                                                    if (!isset($typePrefix)) {
                                                        die("$partType has no namespace!");
                                                    } 
                                                } 
                                                $xml .= '<part name="' . $partName . '" type="' . $typePrefix . ':' . $this->getLocalPart($partType) . '" />';
                                        }
                                }
                                $xml .= '</message>';
                        } 
                } 
                // bindings & porttypes
                if (count($this->bindings) >= 1) {
                        $binding_xml = '';
                        $portType_xml = '';
                        foreach($this->bindings as $bindingName => $attrs) {
                                $binding_xml .= '<binding name="' . $bindingName . '" type="tns:' . $attrs['portType'] . '">';
                                $binding_xml .= '<soap:binding style="' . $attrs['style'] . '" transport="' . $attrs['transport'] . '"/>';
                                $portType_xml .= '<portType name="' . $attrs['portType'] . '">';
                                foreach($attrs['operations'] as $opName => $opParts) {
                                        $binding_xml .= '<operation name="' . $opName . '">';
                                        $binding_xml .= '<soap:operation soapAction="' . $opParts['soapAction'] . '" style="'. $attrs['style'] . '"/>';
                                        if (isset($opParts['input']['encodingStyle']) && $opParts['input']['encodingStyle'] != '') {
                                                $enc_style = ' encodingStyle="' . $opParts['input']['encodingStyle'] . '"';
                                        } else {
                                                $enc_style = '';
                                        }
                                        $binding_xml .= '<input><soap:body use="' . $opParts['input']['use'] . '" namespace="' . $opParts['input']['namespace'] . '"' . $enc_style . '/></input>';
                                        if (isset($opParts['output']['encodingStyle']) && $opParts['output']['encodingStyle'] != '') {
                                                $enc_style = ' encodingStyle="' . $opParts['output']['encodingStyle'] . '"';
                                        } else {
                                                $enc_style = '';
                                        }
                                        $binding_xml .= '<output><soap:body use="' . $opParts['output']['use'] . '" namespace="' . $opParts['output']['namespace'] . '"' . $enc_style . '/></output>';
                                        $binding_xml .= '</operation>';
                                        $portType_xml .= '<operation name="' . $opParts['name'] . '"';
                                        if (isset($opParts['parameterOrder'])) {
                                            $portType_xml .= ' parameterOrder="' . $opParts['parameterOrder'] . '"';
                                        } 
                                        $portType_xml .= '>';
                                        if(isset($opParts['documentation']) && $opParts['documentation'] != '') {
                                                $portType_xml .= '<documentation>' . htmlspecialchars($opParts['documentation']) . '</documentation>';
                                        }
                                        $portType_xml .= '<input message="tns:' . $opParts['input']['message'] . '"/>';
                                        $portType_xml .= '<output message="tns:' . $opParts['output']['message'] . '"/>';
                                        $portType_xml .= '</operation>';
                                } 
                                $portType_xml .= '</portType>';
                                $binding_xml .= '</binding>';
                        } 
                        $xml .= $portType_xml . $binding_xml;
                } 
                // services
                $xml .= '<service name="' . $this->serviceName . '">';
                if (count($this->ports) >= 1) {
                        foreach($this->ports as $pName => $attrs) {
                                $xml .= '<port name="' . $pName . '" binding="tns:' . $attrs['binding'] . '">';
                                $xml .= '<soap:address location="' . $attrs['location'] . '"/>';
                                $xml .= '</port>';
                        } 
                } 
                $xml .= '</service>';
                return $xml . '</definitions>';
        } 

Here is the call graph for this function:

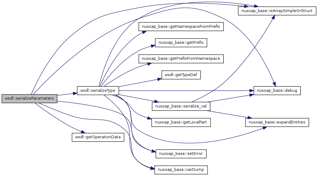
wsdl::serializeParameters ( operation,
direction,
parameters 
)

serialize a PHP value according to a WSDL message definition

TODO

  • multi-ref serialization
  • validate PHP values against type definitions, return errors if invalid
Parameters:
string $ type name
mixed $ param value
Returns:
mixed new param or false if initial value didn't validate

Definition at line 825 of file class.wsdl.php.

References $opData, $type, $xml, nusoap_base::debug(), getOperationData(), nusoap_base::isArraySimpleOrStruct(), serializeType(), nusoap_base::setError(), and nusoap_base::varDump().

        {
                $this->debug('in serializeParameters with operation '.$operation.', direction '.$direction.' and '.count($parameters).' param(s), and xml schema version ' . $this->XMLSchemaVersion); 
                
                if ($direction != 'input' && $direction != 'output') {
                        $this->debug('The value of the \$direction argument needs to be either "input" or "output"');
                        $this->setError('The value of the \$direction argument needs to be either "input" or "output"');
                        return false;
                } 
                if (!$opData = $this->getOperationData($operation)) {
                        $this->debug('Unable to retrieve WSDL data for operation: ' . $operation);
                        $this->setError('Unable to retrieve WSDL data for operation: ' . $operation);
                        return false;
                }
                $this->debug($this->varDump($opData));
                
                // Get encoding style for output and set to current
                $encodingStyle = 'http://schemas.xmlsoap.org/soap/encoding/';
                if(($direction == 'input') && isset($opData['output']['encodingStyle']) && ($opData['output']['encodingStyle'] != $encodingStyle)) {
                        $encodingStyle = $opData['output']['encodingStyle'];
                        $enc_style = $encodingStyle;
                }
                
                // set input params
                $xml = '';
                if (isset($opData[$direction]['parts']) && sizeof($opData[$direction]['parts']) > 0) {
                        
                        $use = $opData[$direction]['use'];
                        $this->debug("use=$use");
                        $this->debug('got ' . count($opData[$direction]['parts']) . ' part(s)');
                        if (is_array($parameters)) {
                                $parametersArrayType = $this->isArraySimpleOrStruct($parameters);
                                $this->debug('have ' . $parametersArrayType . ' parameters');
                                foreach($opData[$direction]['parts'] as $name => $type) {
                                        $this->debug('serializing part "'.$name.'" of type "'.$type.'"');
                                        // Track encoding style
                                        if(isset($opData[$direction]['encodingStyle']) && $encodingStyle != $opData[$direction]['encodingStyle']) {
                                                $encodingStyle = $opData[$direction]['encodingStyle'];                  
                                                $enc_style = $encodingStyle;
                                        } else {
                                                $enc_style = false;
                                        }
                                        // NOTE: add error handling here
                                        // if serializeType returns false, then catch global error and fault
                                        if ($parametersArrayType == 'arraySimple') {
                                                $p = array_shift($parameters);
                                                $this->debug('calling serializeType w/indexed param');
                                                $xml .= $this->serializeType($name, $type, $p, $use, $enc_style);
                                        } elseif (isset($parameters[$name])) {
                                                $this->debug('calling serializeType w/named param');
                                                $xml .= $this->serializeType($name, $type, $parameters[$name], $use, $enc_style);
                                        } else {
                                                // TODO: only send nillable
                                                $this->debug('calling serializeType w/null param');
                                                $xml .= $this->serializeType($name, $type, null, $use, $enc_style);
                                        }
                                }
                        } else {
                                $this->debug('no parameters passed.');
                        }
                }
                return $xml;
        } 

Here is the call graph for this function:

wsdl::serializeParameters ( operation,
direction,
parameters 
)

serialize a PHP value according to a WSDL message definition

TODO

  • multi-ref serialization
  • validate PHP values against type definitions, return errors if invalid
Parameters:
string $ type name
mixed $ param value
Returns:
mixed new param or false if initial value didn't validate

Definition at line 3945 of file nusoap.php.

References $opData, $type, $xml, nusoap_base::debug(), getOperationData(), nusoap_base::isArraySimpleOrStruct(), serializeType(), nusoap_base::setError(), and nusoap_base::varDump().

        {
                $this->debug('in serializeParameters with operation '.$operation.', direction '.$direction.' and '.count($parameters).' param(s), and xml schema version ' . $this->XMLSchemaVersion); 
                
                if ($direction != 'input' && $direction != 'output') {
                        $this->debug('The value of the \$direction argument needs to be either "input" or "output"');
                        $this->setError('The value of the \$direction argument needs to be either "input" or "output"');
                        return false;
                } 
                if (!$opData = $this->getOperationData($operation)) {
                        $this->debug('Unable to retrieve WSDL data for operation: ' . $operation);
                        $this->setError('Unable to retrieve WSDL data for operation: ' . $operation);
                        return false;
                }
                $this->debug($this->varDump($opData));
                
                // Get encoding style for output and set to current
                $encodingStyle = 'http://schemas.xmlsoap.org/soap/encoding/';
                if(($direction == 'input') && isset($opData['output']['encodingStyle']) && ($opData['output']['encodingStyle'] != $encodingStyle)) {
                        $encodingStyle = $opData['output']['encodingStyle'];
                        $enc_style = $encodingStyle;
                }
                
                // set input params
                $xml = '';
                if (isset($opData[$direction]['parts']) && sizeof($opData[$direction]['parts']) > 0) {
                        
                        $use = $opData[$direction]['use'];
                        $this->debug("use=$use");
                        $this->debug('got ' . count($opData[$direction]['parts']) . ' part(s)');
                        if (is_array($parameters)) {
                                $parametersArrayType = $this->isArraySimpleOrStruct($parameters);
                                $this->debug('have ' . $parametersArrayType . ' parameters');
                                foreach($opData[$direction]['parts'] as $name => $type) {
                                        $this->debug('serializing part "'.$name.'" of type "'.$type.'"');
                                        // Track encoding style
                                        if(isset($opData[$direction]['encodingStyle']) && $encodingStyle != $opData[$direction]['encodingStyle']) {
                                                $encodingStyle = $opData[$direction]['encodingStyle'];                  
                                                $enc_style = $encodingStyle;
                                        } else {
                                                $enc_style = false;
                                        }
                                        // NOTE: add error handling here
                                        // if serializeType returns false, then catch global error and fault
                                        if ($parametersArrayType == 'arraySimple') {
                                                $p = array_shift($parameters);
                                                $this->debug('calling serializeType w/indexed param');
                                                $xml .= $this->serializeType($name, $type, $p, $use, $enc_style);
                                        } elseif (isset($parameters[$name])) {
                                                $this->debug('calling serializeType w/named param');
                                                $xml .= $this->serializeType($name, $type, $parameters[$name], $use, $enc_style);
                                        } else {
                                                // TODO: only send nillable
                                                $this->debug('calling serializeType w/null param');
                                                $xml .= $this->serializeType($name, $type, null, $use, $enc_style);
                                        }
                                }
                        } else {
                                $this->debug('no parameters passed.');
                        }
                }
                return $xml;
        } 

Here is the call graph for this function:

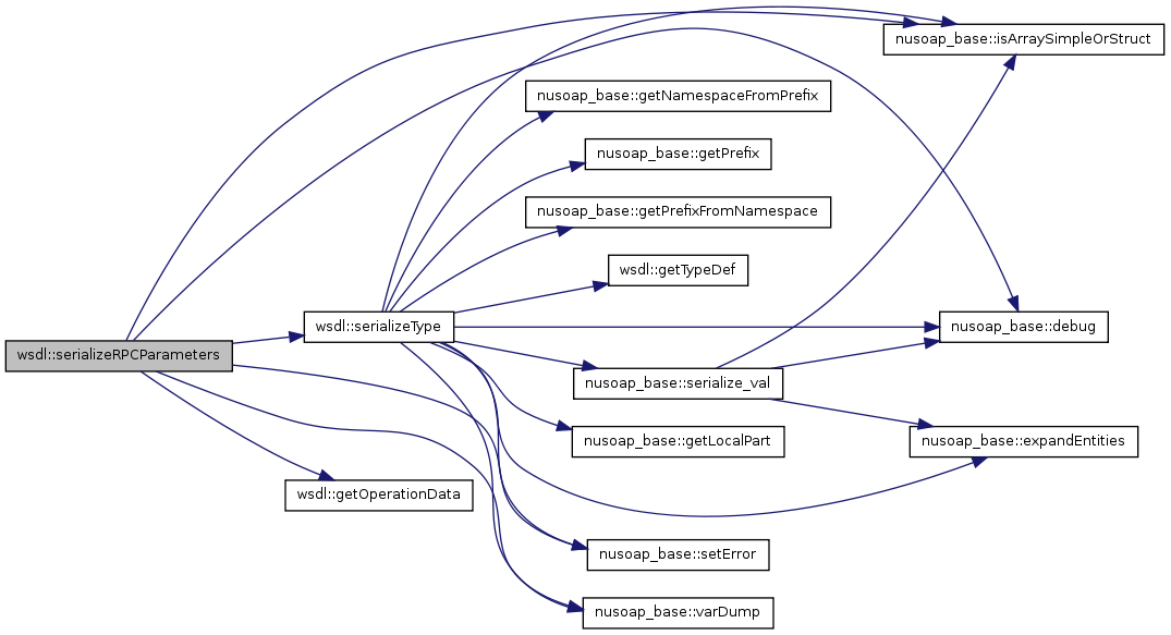
wsdl::serializeRPCParameters ( operation,
direction,
parameters 
)

serialize a PHP value according to a WSDL message definition

TODO

  • multi-ref serialization
  • validate PHP values against type definitions, return errors if invalid
Parameters:
string $ type name
mixed $ param value
Returns:
mixed new param or false if initial value didn't validate

Definition at line 3870 of file nusoap.php.

References $opData, $type, $xml, nusoap_base::debug(), getOperationData(), nusoap_base::isArraySimpleOrStruct(), serializeType(), nusoap_base::setError(), and nusoap_base::varDump().

        {
                $this->debug('in serializeRPCParameters with operation '.$operation.', direction '.$direction.' and '.count($parameters).' param(s), and xml schema version ' . $this->XMLSchemaVersion); 
                
                if ($direction != 'input' && $direction != 'output') {
                        $this->debug('The value of the \$direction argument needs to be either "input" or "output"');
                        $this->setError('The value of the \$direction argument needs to be either "input" or "output"');
                        return false;
                } 
                if (!$opData = $this->getOperationData($operation)) {
                        $this->debug('Unable to retrieve WSDL data for operation: ' . $operation);
                        $this->setError('Unable to retrieve WSDL data for operation: ' . $operation);
                        return false;
                }
                $this->debug($this->varDump($opData));

                // Get encoding style for output and set to current
                $encodingStyle = 'http://schemas.xmlsoap.org/soap/encoding/';
                if(($direction == 'input') && isset($opData['output']['encodingStyle']) && ($opData['output']['encodingStyle'] != $encodingStyle)) {
                        $encodingStyle = $opData['output']['encodingStyle'];
                        $enc_style = $encodingStyle;
                }

                // set input params
                $xml = '';
                if (isset($opData[$direction]['parts']) && sizeof($opData[$direction]['parts']) > 0) {
                        
                        $use = $opData[$direction]['use'];
                        $this->debug("use=$use");
                        $this->debug('got ' . count($opData[$direction]['parts']) . ' part(s)');
                        if (is_array($parameters)) {
                                $parametersArrayType = $this->isArraySimpleOrStruct($parameters);
                                $this->debug('have ' . $parametersArrayType . ' parameters');
                                foreach($opData[$direction]['parts'] as $name => $type) {
                                        $this->debug('serializing part "'.$name.'" of type "'.$type.'"');
                                        // Track encoding style
                                        if (isset($opData[$direction]['encodingStyle']) && $encodingStyle != $opData[$direction]['encodingStyle']) {
                                                $encodingStyle = $opData[$direction]['encodingStyle'];                  
                                                $enc_style = $encodingStyle;
                                        } else {
                                                $enc_style = false;
                                        }
                                        // NOTE: add error handling here
                                        // if serializeType returns false, then catch global error and fault
                                        if ($parametersArrayType == 'arraySimple') {
                                                $p = array_shift($parameters);
                                                $this->debug('calling serializeType w/indexed param');
                                                $xml .= $this->serializeType($name, $type, $p, $use, $enc_style);
                                        } elseif (isset($parameters[$name])) {
                                                $this->debug('calling serializeType w/named param');
                                                $xml .= $this->serializeType($name, $type, $parameters[$name], $use, $enc_style);
                                        } else {
                                                // TODO: only send nillable
                                                $this->debug('calling serializeType w/null param');
                                                $xml .= $this->serializeType($name, $type, null, $use, $enc_style);
                                        }
                                }
                        } else {
                                $this->debug('no parameters passed.');
                        }
                }
                return $xml;
        } 

Here is the call graph for this function:

wsdl::serializeRPCParameters ( operation,
direction,
parameters 
)

serialize a PHP value according to a WSDL message definition

TODO

  • multi-ref serialization
  • validate PHP values against type definitions, return errors if invalid
Parameters:
string $ type name
mixed $ param value
Returns:
mixed new param or false if initial value didn't validate

Definition at line 750 of file class.wsdl.php.

References $opData, $type, $xml, nusoap_base::debug(), getOperationData(), nusoap_base::isArraySimpleOrStruct(), serializeType(), nusoap_base::setError(), and nusoap_base::varDump().

        {
                $this->debug('in serializeRPCParameters with operation '.$operation.', direction '.$direction.' and '.count($parameters).' param(s), and xml schema version ' . $this->XMLSchemaVersion); 
                
                if ($direction != 'input' && $direction != 'output') {
                        $this->debug('The value of the \$direction argument needs to be either "input" or "output"');
                        $this->setError('The value of the \$direction argument needs to be either "input" or "output"');
                        return false;
                } 
                if (!$opData = $this->getOperationData($operation)) {
                        $this->debug('Unable to retrieve WSDL data for operation: ' . $operation);
                        $this->setError('Unable to retrieve WSDL data for operation: ' . $operation);
                        return false;
                }
                $this->debug($this->varDump($opData));

                // Get encoding style for output and set to current
                $encodingStyle = 'http://schemas.xmlsoap.org/soap/encoding/';
                if(($direction == 'input') && isset($opData['output']['encodingStyle']) && ($opData['output']['encodingStyle'] != $encodingStyle)) {
                        $encodingStyle = $opData['output']['encodingStyle'];
                        $enc_style = $encodingStyle;
                }

                // set input params
                $xml = '';
                if (isset($opData[$direction]['parts']) && sizeof($opData[$direction]['parts']) > 0) {
                        
                        $use = $opData[$direction]['use'];
                        $this->debug("use=$use");
                        $this->debug('got ' . count($opData[$direction]['parts']) . ' part(s)');
                        if (is_array($parameters)) {
                                $parametersArrayType = $this->isArraySimpleOrStruct($parameters);
                                $this->debug('have ' . $parametersArrayType . ' parameters');
                                foreach($opData[$direction]['parts'] as $name => $type) {
                                        $this->debug('serializing part "'.$name.'" of type "'.$type.'"');
                                        // Track encoding style
                                        if (isset($opData[$direction]['encodingStyle']) && $encodingStyle != $opData[$direction]['encodingStyle']) {
                                                $encodingStyle = $opData[$direction]['encodingStyle'];                  
                                                $enc_style = $encodingStyle;
                                        } else {
                                                $enc_style = false;
                                        }
                                        // NOTE: add error handling here
                                        // if serializeType returns false, then catch global error and fault
                                        if ($parametersArrayType == 'arraySimple') {
                                                $p = array_shift($parameters);
                                                $this->debug('calling serializeType w/indexed param');
                                                $xml .= $this->serializeType($name, $type, $p, $use, $enc_style);
                                        } elseif (isset($parameters[$name])) {
                                                $this->debug('calling serializeType w/named param');
                                                $xml .= $this->serializeType($name, $type, $parameters[$name], $use, $enc_style);
                                        } else {
                                                // TODO: only send nillable
                                                $this->debug('calling serializeType w/null param');
                                                $xml .= $this->serializeType($name, $type, null, $use, $enc_style);
                                        }
                                }
                        } else {
                                $this->debug('no parameters passed.');
                        }
                }
                return $xml;
        } 

Here is the call graph for this function:

wsdl::serializeType ( name,
type,
value,
use = 'encoded',
encodingStyle = false 
)

serializes a PHP value according a given type definition

Parameters:
string $name , name of type (part)
string $type , type of type, heh (type or element)
mixed $value , a native PHP value (parameter value)
string $use , use for part (encoded|literal)
string $encodingStyle , use to add encoding changes to serialisation
Returns:
string serialization public

Definition at line 900 of file class.wsdl.php.

References $type, $xml, nusoap_base::debug(), nusoap_base::expandEntities(), nusoap_base::getLocalPart(), nusoap_base::getNamespaceFromPrefix(), nusoap_base::getPrefix(), nusoap_base::getPrefixFromNamespace(), getTypeDef(), nusoap_base::isArraySimpleOrStruct(), nusoap_base::serialize_val(), nusoap_base::setError(), and nusoap_base::varDump().

Referenced by serializeParameters(), serializeRPCParameters(), and serializeType().

        {
                $this->debug("in serializeType: $name, $type, $value, $use, $encodingStyle");
                if($use == 'encoded' && $encodingStyle) {
                        $encodingStyle = ' SOAP-ENV:encodingStyle="' . $encodingStyle . '"';
                }

                // if a soap_val has been supplied, let its type override the WSDL
        if (is_object($value) && get_class($value) == 'soapval') {
                // TODO: get attributes from soapval?
                if ($value->type_ns) {
                        $type = $value->type_ns . ':' . $value->type;
                } else {
                        $type = $value->type;
                }
                $value = $value->value;
                $forceType = true;
                $this->debug("in serializeType: soapval overrides type to $type, value to $value");
        } else {
                $forceType = false;
        }

                $xml = '';
                if (strpos($type, ':')) {
                        $uqType = substr($type, strrpos($type, ':') + 1);
                        $ns = substr($type, 0, strrpos($type, ':'));
                        $this->debug("got a prefixed type: $uqType, $ns");
                        if ($this->getNamespaceFromPrefix($ns)) {
                                $ns = $this->getNamespaceFromPrefix($ns);
                                $this->debug("expanded prefixed type: $uqType, $ns");
                        }

                        if($ns == $this->XMLSchemaVersion){
                                
                                if (is_null($value)) {
                                        if ($use == 'literal') {
                                                // TODO: depends on nillable
                                                return "<$name/>";
                                        } else {
                                                return "<$name xsi:nil=\"true\"/>";
                                        }
                                }
                        if ($uqType == 'boolean' && !$value) {
                                        $value = 'false';
                                } elseif ($uqType == 'boolean') {
                                        $value = 'true';
                                } 
                                if ($uqType == 'string' && gettype($value) == 'string') {
                                        $value = $this->expandEntities($value);
                                } 
                                // it's a scalar
                                // TODO: what about null/nil values?
                                // check type isn't a custom type extending xmlschema namespace
                                if (!$this->getTypeDef($uqType, $ns)) {
                                        if ($use == 'literal') {
                                                if ($forceType) {
                                                        return "<$name xsi:type=\"" . $this->getPrefixFromNamespace($this->XMLSchemaVersion) . ":$uqType\">$value</$name>";
                                                } else {
                                                        return "<$name>$value</$name>";
                                                }
                                        } else {
                                                return "<$name xsi:type=\"" . $this->getPrefixFromNamespace($this->XMLSchemaVersion) . ":$uqType\"$encodingStyle>$value</$name>";
                                        }
                                }
                        } else if ($ns == 'http://xml.apache.org/xml-soap') {
                                if ($uqType == 'Map') {
                                        $contents = '';
                                        foreach($value as $k => $v) {
                                                $this->debug("serializing map element: key $k, value $v");
                                                $contents .= '<item>';
                                                $contents .= $this->serialize_val($k,'key',false,false,false,false,$use);
                                                $contents .= $this->serialize_val($v,'value',false,false,false,false,$use);
                                                $contents .= '</item>';
                                        }
                                        if ($use == 'literal') {
                                                if ($forceType) {
                                                return "<$name xsi:type=\"" . $this->getPrefixFromNamespace('http://xml.apache.org/xml-soap') . ":$uqType\">$contents</$name>";
                                                } else {
                                                        return "<$name>$contents</$name>";
                                                }
                                        } else {
                                                return "<$name xsi:type=\"" . $this->getPrefixFromNamespace('http://xml.apache.org/xml-soap') . ":$uqType\"$encodingStyle>$contents</$name>";
                                        }
                                }
                        }
                } else {
                        $this->debug("No namespace for type $type");
                        $ns = '';
                        $uqType = $type;
                }
                if(!$typeDef = $this->getTypeDef($uqType, $ns)){
                        $this->setError("$type ($uqType) is not a supported type.");
                        $this->debug("$type ($uqType) is not a supported type.");
                        return false;
                } else {
                        foreach($typeDef as $k => $v) {
                                $this->debug("typedef, $k: $v");
                        }
                }
                $phpType = $typeDef['phpType'];
                $this->debug("serializeType: uqType: $uqType, ns: $ns, phptype: $phpType, arrayType: " . (isset($typeDef['arrayType']) ? $typeDef['arrayType'] : '') ); 
                // if php type == struct, map value to the <all> element names
                if ($phpType == 'struct') {
                        if (isset($typeDef['typeClass']) && $typeDef['typeClass'] == 'element') {
                                $elementName = $uqType;
                                if (isset($typeDef['form']) && ($typeDef['form'] == 'qualified')) {
                                        $elementNS = " xmlns=\"$ns\"";
                                }
                        } else {
                                $elementName = $name;
                                $elementNS = '';
                        }
                        if (is_null($value)) {
                                if ($use == 'literal') {
                                        // TODO: depends on nillable
                                        return "<$elementName$elementNS/>";
                                } else {
                                        return "<$elementName$elementNS xsi:nil=\"true\"/>";
                                }
                        }
                        if ($use == 'literal') {
                                if ($forceType) {
                                        $xml = "<$elementName$elementNS xsi:type=\"" . $this->getPrefixFromNamespace($ns) . ":$uqType\">";
                                } else {
                                        $xml = "<$elementName$elementNS>";
                                }
                        } else {
                                $xml = "<$elementName$elementNS xsi:type=\"" . $this->getPrefixFromNamespace($ns) . ":$uqType\"$encodingStyle>";
                        }
                        
                        if (isset($typeDef['elements']) && is_array($typeDef['elements'])) {
                                if (is_array($value)) {
                                        $xvalue = $value;
                                } elseif (is_object($value)) {
                                        $xvalue = get_object_vars($value);
                                } else {
                                        $this->debug("value is neither an array nor an object for XML Schema type $ns:$uqType");
                                        $xvalue = array();
                                }
                                // toggle whether all elements are present - ideally should validate against schema
                                if(count($typeDef['elements']) != count($xvalue)){
                                        $optionals = true;
                                }
                                foreach($typeDef['elements'] as $eName => $attrs) {
                                        // if user took advantage of a minOccurs=0, then only serialize named parameters
                                        if(isset($optionals) && !isset($xvalue[$eName])){
                                                // do nothing
                                        } else {
                                                // get value
                                                if (isset($xvalue[$eName])) {
                                                    $v = $xvalue[$eName];
                                                } else {
                                                    $v = null;
                                                }
                                                // TODO: if maxOccurs > 1 (not just unbounded), then allow serialization of an array
                                                if (isset($attrs['maxOccurs']) && $attrs['maxOccurs'] == 'unbounded' && isset($v) && is_array($v) && $this->isArraySimpleOrStruct($v) == 'arraySimple') {
                                                        $vv = $v;
                                                        foreach ($vv as $k => $v) {
                                                                if (isset($attrs['type'])) {
                                                                        // serialize schema-defined type
                                                                    $xml .= $this->serializeType($eName, $attrs['type'], $v, $use, $encodingStyle);
                                                                } else {
                                                                        // serialize generic type
                                                                    $this->debug("calling serialize_val() for $v, $eName, false, false, false, false, $use");
                                                                    $xml .= $this->serialize_val($v, $eName, false, false, false, false, $use);
                                                                }
                                                        }
                                                } else {
                                                        if (isset($attrs['type'])) {
                                                                // serialize schema-defined type
                                                            $xml .= $this->serializeType($eName, $attrs['type'], $v, $use, $encodingStyle);
                                                        } else {
                                                                // serialize generic type
                                                            $this->debug("calling serialize_val() for $v, $eName, false, false, false, false, $use");
                                                            $xml .= $this->serialize_val($v, $eName, false, false, false, false, $use);
                                                        }
                                                }
                                        }
                                } 
                        } else {
                                $this->debug("Expected elements for XML Schema type $ns:$uqType");
                        }
                        $xml .= "</$elementName>";
                } elseif ($phpType == 'array') {
                        if (isset($typeDef['form']) && ($typeDef['form'] == 'qualified')) {
                                $elementNS = " xmlns=\"$ns\"";
                        } else {
                                $elementNS = '';
                        }
                        if (is_null($value)) {
                                if ($use == 'literal') {
                                        // TODO: depends on nillable
                                        return "<$name$elementNS/>";
                                } else {
                                        return "<$name$elementNS xsi:nil=\"true\"/>";
                                }
                        }
                        if (isset($typeDef['multidimensional'])) {
                                $nv = array();
                                foreach($value as $v) {
                                        $cols = ',' . sizeof($v);
                                        $nv = array_merge($nv, $v);
                                } 
                                $value = $nv;
                        } else {
                                $cols = '';
                        } 
                        if (is_array($value) && sizeof($value) >= 1) {
                                $rows = sizeof($value);
                                $contents = '';
                                foreach($value as $k => $v) {
                                        $this->debug("serializing array element: $k, $v of type: $typeDef[arrayType]");
                                        //if (strpos($typeDef['arrayType'], ':') ) {
                                        if (!in_array($typeDef['arrayType'],$this->typemap['http://www.w3.org/2001/XMLSchema'])) {
                                            $contents .= $this->serializeType('item', $typeDef['arrayType'], $v, $use);
                                        } else {
                                            $contents .= $this->serialize_val($v, 'item', $typeDef['arrayType'], null, $this->XMLSchemaVersion, false, $use);
                                        } 
                                }
                                $this->debug('contents: '.$this->varDump($contents));
                        } else {
                                $rows = 0;
                                $contents = null;
                        }
                        // TODO: for now, an empty value will be serialized as a zero element
                        // array.  Revisit this when coding the handling of null/nil values.
                        if ($use == 'literal') {
                                $xml = "<$name$elementNS>"
                                        .$contents
                                        ."</$name>";
                        } else {
                                $xml = "<$name$elementNS xsi:type=\"".$this->getPrefixFromNamespace('http://schemas.xmlsoap.org/soap/encoding/').':Array" '.
                                        $this->getPrefixFromNamespace('http://schemas.xmlsoap.org/soap/encoding/')
                                        .':arrayType="'
                                        .$this->getPrefixFromNamespace($this->getPrefix($typeDef['arrayType']))
                                        .":".$this->getLocalPart($typeDef['arrayType'])."[$rows$cols]\">"
                                        .$contents
                                        ."</$name>";
                        }
                } elseif ($phpType == 'scalar') {
                        if (isset($typeDef['form']) && ($typeDef['form'] == 'qualified')) {
                                $elementNS = " xmlns=\"$ns\"";
                        } else {
                                $elementNS = '';
                        }
                        if ($use == 'literal') {
                                if ($forceType) {
                                        return "<$name$elementNS xsi:type=\"" . $this->getPrefixFromNamespace($ns) . ":$uqType\">$value</$name>";
                                } else {
                                        return "<$name$elementNS>$value</$name>";
                                }
                        } else {
                                return "<$name$elementNS xsi:type=\"" . $this->getPrefixFromNamespace($ns) . ":$uqType\"$encodingStyle>$value</$name>";
                        }
                }
                $this->debug('returning: '.$this->varDump($xml));
                return $xml;
        }

Here is the call graph for this function:

Here is the caller graph for this function:

wsdl::serializeType ( name,
type,
value,
use = 'encoded',
encodingStyle = false 
)

serializes a PHP value according a given type definition

Parameters:
string $name , name of type (part)
string $type , type of type, heh (type or element)
mixed $value , a native PHP value (parameter value)
string $use , use for part (encoded|literal)
string $encodingStyle , use to add encoding changes to serialisation
Returns:
string serialization public

Definition at line 4020 of file nusoap.php.

References $type, $xml, nusoap_base::debug(), nusoap_base::expandEntities(), nusoap_base::getLocalPart(), nusoap_base::getNamespaceFromPrefix(), nusoap_base::getPrefix(), nusoap_base::getPrefixFromNamespace(), getTypeDef(), nusoap_base::isArraySimpleOrStruct(), nusoap_base::serialize_val(), serializeType(), nusoap_base::setError(), and nusoap_base::varDump().

        {
                $this->debug("in serializeType: $name, $type, $value, $use, $encodingStyle");
                if($use == 'encoded' && $encodingStyle) {
                        $encodingStyle = ' SOAP-ENV:encodingStyle="' . $encodingStyle . '"';
                }

                // if a soap_val has been supplied, let its type override the WSDL
        if (is_object($value) && get_class($value) == 'soapval') {
                // TODO: get attributes from soapval?
                if ($value->type_ns) {
                        $type = $value->type_ns . ':' . $value->type;
                } else {
                        $type = $value->type;
                }
                $value = $value->value;
                $forceType = true;
                $this->debug("in serializeType: soapval overrides type to $type, value to $value");
        } else {
                $forceType = false;
        }

                $xml = '';
                if (strpos($type, ':')) {
                        $uqType = substr($type, strrpos($type, ':') + 1);
                        $ns = substr($type, 0, strrpos($type, ':'));
                        $this->debug("got a prefixed type: $uqType, $ns");
                        if ($this->getNamespaceFromPrefix($ns)) {
                                $ns = $this->getNamespaceFromPrefix($ns);
                                $this->debug("expanded prefixed type: $uqType, $ns");
                        }

                        if($ns == $this->XMLSchemaVersion){
                                
                                if (is_null($value)) {
                                        if ($use == 'literal') {
                                                // TODO: depends on nillable
                                                return "<$name/>";
                                        } else {
                                                return "<$name xsi:nil=\"true\"/>";
                                        }
                                }
                        if ($uqType == 'boolean' && !$value) {
                                        $value = 'false';
                                } elseif ($uqType == 'boolean') {
                                        $value = 'true';
                                } 
                                if ($uqType == 'string' && gettype($value) == 'string') {
                                        $value = $this->expandEntities($value);
                                } 
                                // it's a scalar
                                // TODO: what about null/nil values?
                                // check type isn't a custom type extending xmlschema namespace
                                if (!$this->getTypeDef($uqType, $ns)) {
                                        if ($use == 'literal') {
                                                if ($forceType) {
                                                        return "<$name xsi:type=\"" . $this->getPrefixFromNamespace($this->XMLSchemaVersion) . ":$uqType\">$value</$name>";
                                                } else {
                                                        return "<$name>$value</$name>";
                                                }
                                        } else {
                                                return "<$name xsi:type=\"" . $this->getPrefixFromNamespace($this->XMLSchemaVersion) . ":$uqType\"$encodingStyle>$value</$name>";
                                        }
                                }
                        } else if ($ns == 'http://xml.apache.org/xml-soap') {
                                if ($uqType == 'Map') {
                                        $contents = '';
                                        foreach($value as $k => $v) {
                                                $this->debug("serializing map element: key $k, value $v");
                                                $contents .= '<item>';
                                                $contents .= $this->serialize_val($k,'key',false,false,false,false,$use);
                                                $contents .= $this->serialize_val($v,'value',false,false,false,false,$use);
                                                $contents .= '</item>';
                                        }
                                        if ($use == 'literal') {
                                                if ($forceType) {
                                                return "<$name xsi:type=\"" . $this->getPrefixFromNamespace('http://xml.apache.org/xml-soap') . ":$uqType\">$contents</$name>";
                                                } else {
                                                        return "<$name>$contents</$name>";
                                                }
                                        } else {
                                                return "<$name xsi:type=\"" . $this->getPrefixFromNamespace('http://xml.apache.org/xml-soap') . ":$uqType\"$encodingStyle>$contents</$name>";
                                        }
                                }
                        }
                } else {
                        $this->debug("No namespace for type $type");
                        $ns = '';
                        $uqType = $type;
                }
                if(!$typeDef = $this->getTypeDef($uqType, $ns)){
                        $this->setError("$type ($uqType) is not a supported type.");
                        $this->debug("$type ($uqType) is not a supported type.");
                        return false;
                } else {
                        foreach($typeDef as $k => $v) {
                                $this->debug("typedef, $k: $v");
                        }
                }
                $phpType = $typeDef['phpType'];
                $this->debug("serializeType: uqType: $uqType, ns: $ns, phptype: $phpType, arrayType: " . (isset($typeDef['arrayType']) ? $typeDef['arrayType'] : '') ); 
                // if php type == struct, map value to the <all> element names
                if ($phpType == 'struct') {
                        if (isset($typeDef['typeClass']) && $typeDef['typeClass'] == 'element') {
                                $elementName = $uqType;
                                if (isset($typeDef['form']) && ($typeDef['form'] == 'qualified')) {
                                        $elementNS = " xmlns=\"$ns\"";
                                }
                        } else {
                                $elementName = $name;
                                $elementNS = '';
                        }
                        if (is_null($value)) {
                                if ($use == 'literal') {
                                        // TODO: depends on nillable
                                        return "<$elementName$elementNS/>";
                                } else {
                                        return "<$elementName$elementNS xsi:nil=\"true\"/>";
                                }
                        }
                        if ($use == 'literal') {
                                if ($forceType) {
                                        $xml = "<$elementName$elementNS xsi:type=\"" . $this->getPrefixFromNamespace($ns) . ":$uqType\">";
                                } else {
                                        $xml = "<$elementName$elementNS>";
                                }
                        } else {
                                $xml = "<$elementName$elementNS xsi:type=\"" . $this->getPrefixFromNamespace($ns) . ":$uqType\"$encodingStyle>";
                        }
                        
                        if (isset($typeDef['elements']) && is_array($typeDef['elements'])) {
                                if (is_array($value)) {
                                        $xvalue = $value;
                                } elseif (is_object($value)) {
                                        $xvalue = get_object_vars($value);
                                } else {
                                        $this->debug("value is neither an array nor an object for XML Schema type $ns:$uqType");
                                        $xvalue = array();
                                }
                                // toggle whether all elements are present - ideally should validate against schema
                                if(count($typeDef['elements']) != count($xvalue)){
                                        $optionals = true;
                                }
                                foreach($typeDef['elements'] as $eName => $attrs) {
                                        // if user took advantage of a minOccurs=0, then only serialize named parameters
                                        if(isset($optionals) && !isset($xvalue[$eName])){
                                                // do nothing
                                        } else {
                                                // get value
                                                if (isset($xvalue[$eName])) {
                                                    $v = $xvalue[$eName];
                                                } else {
                                                    $v = null;
                                                }
                                                // TODO: if maxOccurs > 1 (not just unbounded), then allow serialization of an array
                                                if (isset($attrs['maxOccurs']) && $attrs['maxOccurs'] == 'unbounded' && isset($v) && is_array($v) && $this->isArraySimpleOrStruct($v) == 'arraySimple') {
                                                        $vv = $v;
                                                        foreach ($vv as $k => $v) {
                                                                if (isset($attrs['type'])) {
                                                                        // serialize schema-defined type
                                                                    $xml .= $this->serializeType($eName, $attrs['type'], $v, $use, $encodingStyle);
                                                                } else {
                                                                        // serialize generic type
                                                                    $this->debug("calling serialize_val() for $v, $eName, false, false, false, false, $use");
                                                                    $xml .= $this->serialize_val($v, $eName, false, false, false, false, $use);
                                                                }
                                                        }
                                                } else {
                                                        if (isset($attrs['type'])) {
                                                                // serialize schema-defined type
                                                            $xml .= $this->serializeType($eName, $attrs['type'], $v, $use, $encodingStyle);
                                                        } else {
                                                                // serialize generic type
                                                            $this->debug("calling serialize_val() for $v, $eName, false, false, false, false, $use");
                                                            $xml .= $this->serialize_val($v, $eName, false, false, false, false, $use);
                                                        }
                                                }
                                        }
                                } 
                        } else {
                                $this->debug("Expected elements for XML Schema type $ns:$uqType");
                        }
                        $xml .= "</$elementName>";
                } elseif ($phpType == 'array') {
                        if (isset($typeDef['form']) && ($typeDef['form'] == 'qualified')) {
                                $elementNS = " xmlns=\"$ns\"";
                        } else {
                                $elementNS = '';
                        }
                        if (is_null($value)) {
                                if ($use == 'literal') {
                                        // TODO: depends on nillable
                                        return "<$name$elementNS/>";
                                } else {
                                        return "<$name$elementNS xsi:nil=\"true\"/>";
                                }
                        }
                        if (isset($typeDef['multidimensional'])) {
                                $nv = array();
                                foreach($value as $v) {
                                        $cols = ',' . sizeof($v);
                                        $nv = array_merge($nv, $v);
                                } 
                                $value = $nv;
                        } else {
                                $cols = '';
                        } 
                        if (is_array($value) && sizeof($value) >= 1) {
                                $rows = sizeof($value);
                                $contents = '';
                                foreach($value as $k => $v) {
                                        $this->debug("serializing array element: $k, $v of type: $typeDef[arrayType]");
                                        //if (strpos($typeDef['arrayType'], ':') ) {
                                        if (!in_array($typeDef['arrayType'],$this->typemap['http://www.w3.org/2001/XMLSchema'])) {
                                            $contents .= $this->serializeType('item', $typeDef['arrayType'], $v, $use);
                                        } else {
                                            $contents .= $this->serialize_val($v, 'item', $typeDef['arrayType'], null, $this->XMLSchemaVersion, false, $use);
                                        } 
                                }
                                $this->debug('contents: '.$this->varDump($contents));
                        } else {
                                $rows = 0;
                                $contents = null;
                        }
                        // TODO: for now, an empty value will be serialized as a zero element
                        // array.  Revisit this when coding the handling of null/nil values.
                        if ($use == 'literal') {
                                $xml = "<$name$elementNS>"
                                        .$contents
                                        ."</$name>";
                        } else {
                                $xml = "<$name$elementNS xsi:type=\"".$this->getPrefixFromNamespace('http://schemas.xmlsoap.org/soap/encoding/').':Array" '.
                                        $this->getPrefixFromNamespace('http://schemas.xmlsoap.org/soap/encoding/')
                                        .':arrayType="'
                                        .$this->getPrefixFromNamespace($this->getPrefix($typeDef['arrayType']))
                                        .":".$this->getLocalPart($typeDef['arrayType'])."[$rows$cols]\">"
                                        .$contents
                                        ."</$name>";
                        }
                } elseif ($phpType == 'scalar') {
                        if (isset($typeDef['form']) && ($typeDef['form'] == 'qualified')) {
                                $elementNS = " xmlns=\"$ns\"";
                        } else {
                                $elementNS = '';
                        }
                        if ($use == 'literal') {
                                if ($forceType) {
                                        return "<$name$elementNS xsi:type=\"" . $this->getPrefixFromNamespace($ns) . ":$uqType\">$value</$name>";
                                } else {
                                        return "<$name$elementNS>$value</$name>";
                                }
                        } else {
                                return "<$name$elementNS xsi:type=\"" . $this->getPrefixFromNamespace($ns) . ":$uqType\"$encodingStyle>$value</$name>";
                        }
                }
                $this->debug('returning: '.$this->varDump($xml));
                return $xml;
        }

Here is the call graph for this function:

wsdl::start_element ( parser,
name,
attrs 
)

start-element handler

Parameters:
string $parser XML parser object
string $name element name
string $attrs associative array of attributes private

Definition at line 3389 of file nusoap.php.

References $depth, $parser, $pos, nusoap_base::debug(), nusoap_base::expandQname(), nusoap_base::getLocalPart(), and nusoap_base::getPrefixFromNamespace().

    {
        if ($this->status == 'schema') {
            $this->currentSchema->schemaStartElement($parser, $name, $attrs);
            $this->debug_str .= $this->currentSchema->debug_str;
            $this->currentSchema->debug_str = '';
        } elseif (ereg('schema$', $name)) {
            // $this->debug("startElement for $name ($attrs[name]). status = $this->status (".$this->getLocalPart($name).")");
            $this->status = 'schema';
            $this->currentSchema = new xmlschema('', '', $this->namespaces);
            $this->currentSchema->schemaStartElement($parser, $name, $attrs);
            $this->debug_str .= $this->currentSchema->debug_str;
            $this->currentSchema->debug_str = '';
        } else {
            // position in the total number of elements, starting from 0
            $pos = $this->position++;
            $depth = $this->depth++; 
            // set self as current value for this depth
            $this->depth_array[$depth] = $pos;
            $this->message[$pos] = array('cdata' => ''); 
            // get element prefix
            if (ereg(':', $name)) {
                // get ns prefix
                $prefix = substr($name, 0, strpos($name, ':')); 
                // get ns
                $namespace = isset($this->namespaces[$prefix]) ? $this->namespaces[$prefix] : ''; 
                // get unqualified name
                $name = substr(strstr($name, ':'), 1);
            } 

            if (count($attrs) > 0) {
                foreach($attrs as $k => $v) {
                    // if ns declarations, add to class level array of valid namespaces
                    if (ereg("^xmlns", $k)) {
                        if ($ns_prefix = substr(strrchr($k, ':'), 1)) {
                            $this->namespaces[$ns_prefix] = $v;
                        } else {
                            $this->namespaces['ns' . (count($this->namespaces) + 1)] = $v;
                        } 
                        if ($v == 'http://www.w3.org/2001/XMLSchema' || $v == 'http://www.w3.org/1999/XMLSchema') {
                            $this->XMLSchemaVersion = $v;
                            $this->namespaces['xsi'] = $v . '-instance';
                        } 
                    } //  
                    // expand each attribute
                    $k = strpos($k, ':') ? $this->expandQname($k) : $k;
                    if ($k != 'location' && $k != 'soapAction' && $k != 'namespace') {
                        $v = strpos($v, ':') ? $this->expandQname($v) : $v;
                    } 
                    $eAttrs[$k] = $v;
                } 
                $attrs = $eAttrs;
            } else {
                $attrs = array();
            } 
            // find status, register data
            switch ($this->status) {
                case 'message':
                    if ($name == 'part') {
                        if (isset($attrs['type'])) {
                                    $this->debug("msg " . $this->currentMessage . ": found part $attrs[name]: " . implode(',', $attrs));
                                    $this->messages[$this->currentMessage][$attrs['name']] = $attrs['type'];
                                } 
                                    if (isset($attrs['element'])) {
                                        $this->messages[$this->currentMessage][$attrs['name']] = $attrs['element'];
                                    } 
                                } 
                                break;
                            case 'portType':
                                switch ($name) {
                                    case 'operation':
                                        $this->currentPortOperation = $attrs['name'];
                                        $this->debug("portType $this->currentPortType operation: $this->currentPortOperation");
                                        if (isset($attrs['parameterOrder'])) {
                                                $this->portTypes[$this->currentPortType][$attrs['name']]['parameterOrder'] = $attrs['parameterOrder'];
                                                } 
                                                break;
                                            case 'documentation':
                                                $this->documentation = true;
                                                break; 
                                            // merge input/output data
                                            default:
                                                $m = isset($attrs['message']) ? $this->getLocalPart($attrs['message']) : '';
                                                $this->portTypes[$this->currentPortType][$this->currentPortOperation][$name]['message'] = $m;
                                                break;
                                        } 
                                break;
                                case 'binding':
                                    switch ($name) {
                                        case 'binding': 
                                            // get ns prefix
                                            if (isset($attrs['style'])) {
                                            $this->bindings[$this->currentBinding]['prefix'] = $prefix;
                                                } 
                                                $this->bindings[$this->currentBinding] = array_merge($this->bindings[$this->currentBinding], $attrs);
                                                break;
                                                case 'header':
                                                    $this->bindings[$this->currentBinding]['operations'][$this->currentOperation][$this->opStatus]['headers'][] = $attrs;
                                                    break;
                                                case 'operation':
                                                    if (isset($attrs['soapAction'])) {
                                                        $this->bindings[$this->currentBinding]['operations'][$this->currentOperation]['soapAction'] = $attrs['soapAction'];
                                                    } 
                                                    if (isset($attrs['style'])) {
                                                        $this->bindings[$this->currentBinding]['operations'][$this->currentOperation]['style'] = $attrs['style'];
                                                    } 
                                                    if (isset($attrs['name'])) {
                                                        $this->currentOperation = $attrs['name'];
                                                        $this->debug("current binding operation: $this->currentOperation");
                                                        $this->bindings[$this->currentBinding]['operations'][$this->currentOperation]['name'] = $attrs['name'];
                                                        $this->bindings[$this->currentBinding]['operations'][$this->currentOperation]['binding'] = $this->currentBinding;
                                                        $this->bindings[$this->currentBinding]['operations'][$this->currentOperation]['endpoint'] = isset($this->bindings[$this->currentBinding]['endpoint']) ? $this->bindings[$this->currentBinding]['endpoint'] : '';
                                                    } 
                                                    break;
                                                case 'input':
                                                    $this->opStatus = 'input';
                                                    break;
                                                case 'output':
                                                    $this->opStatus = 'output';
                                                    break;
                                                case 'body':
                                                    if (isset($this->bindings[$this->currentBinding]['operations'][$this->currentOperation][$this->opStatus])) {
                                                        $this->bindings[$this->currentBinding]['operations'][$this->currentOperation][$this->opStatus] = array_merge($this->bindings[$this->currentBinding]['operations'][$this->currentOperation][$this->opStatus], $attrs);
                                                    } else {
                                                        $this->bindings[$this->currentBinding]['operations'][$this->currentOperation][$this->opStatus] = $attrs;
                                                    } 
                                                    break;
                                        } 
                                        break;
                                case 'service':
                                        switch ($name) {
                                            case 'port':
                                                $this->currentPort = $attrs['name'];
                                                $this->debug('current port: ' . $this->currentPort);
                                                $this->ports[$this->currentPort]['binding'] = $this->getLocalPart($attrs['binding']);
                                        
                                                break;
                                            case 'address':
                                                $this->ports[$this->currentPort]['location'] = $attrs['location'];
                                                $this->ports[$this->currentPort]['bindingType'] = $namespace;
                                                $this->bindings[ $this->ports[$this->currentPort]['binding'] ]['bindingType'] = $namespace;
                                                $this->bindings[ $this->ports[$this->currentPort]['binding'] ]['endpoint'] = $attrs['location'];
                                                break;
                                        } 
                                        break;
                        } 
                // set status
                switch ($name) {
                        case 'import':
                            if (isset($attrs['location'])) {
                    $this->import[$attrs['namespace']][] = array('location' => $attrs['location'], 'loaded' => false);
                    $this->debug('parsing import ' . $attrs['namespace']. ' - ' . $attrs['location'] . ' (' . count($this->import[$attrs['namespace']]).')');
                                } else {
                    $this->import[$attrs['namespace']][] = array('location' => '', 'loaded' => true);
                                        if (! $this->getPrefixFromNamespace($attrs['namespace'])) {
                                                $this->namespaces['ns'.(count($this->namespaces)+1)] = $attrs['namespace'];
                                        }
                    $this->debug('parsing import ' . $attrs['namespace']. ' - [no location] (' . count($this->import[$attrs['namespace']]).')');
                                }
                                break;
                        //wait for schema
                        //case 'types':
                        //      $this->status = 'schema';
                        //      break;
                        case 'message':
                                $this->status = 'message';
                                $this->messages[$attrs['name']] = array();
                                $this->currentMessage = $attrs['name'];
                                break;
                        case 'portType':
                                $this->status = 'portType';
                                $this->portTypes[$attrs['name']] = array();
                                $this->currentPortType = $attrs['name'];
                                break;
                        case "binding":
                                if (isset($attrs['name'])) {
                                // get binding name
                                        if (strpos($attrs['name'], ':')) {
                                        $this->currentBinding = $this->getLocalPart($attrs['name']);
                                        } else {
                                        $this->currentBinding = $attrs['name'];
                                        } 
                                        $this->status = 'binding';
                                        $this->bindings[$this->currentBinding]['portType'] = $this->getLocalPart($attrs['type']);
                                        $this->debug("current binding: $this->currentBinding of portType: " . $attrs['type']);
                                } 
                                break;
                        case 'service':
                                $this->serviceName = $attrs['name'];
                                $this->status = 'service';
                                $this->debug('current service: ' . $this->serviceName);
                                break;
                        case 'definitions':
                                foreach ($attrs as $name => $value) {
                                        $this->wsdl_info[$name] = $value;
                                } 
                                break;
                        } 
                } 
        } 

Here is the call graph for this function:

wsdl::start_element ( parser,
name,
attrs 
)

start-element handler

Parameters:
string $parser XML parser object
string $name element name
string $attrs associative array of attributes private

Definition at line 269 of file class.wsdl.php.

References $depth, $parser, $pos, nusoap_base::debug(), nusoap_base::expandQname(), nusoap_base::getLocalPart(), and nusoap_base::getPrefixFromNamespace().

    {
        if ($this->status == 'schema') {
            $this->currentSchema->schemaStartElement($parser, $name, $attrs);
            $this->debug_str .= $this->currentSchema->debug_str;
            $this->currentSchema->debug_str = '';
        } elseif (ereg('schema$', $name)) {
            // $this->debug("startElement for $name ($attrs[name]). status = $this->status (".$this->getLocalPart($name).")");
            $this->status = 'schema';
            $this->currentSchema = new xmlschema('', '', $this->namespaces);
            $this->currentSchema->schemaStartElement($parser, $name, $attrs);
            $this->debug_str .= $this->currentSchema->debug_str;
            $this->currentSchema->debug_str = '';
        } else {
            // position in the total number of elements, starting from 0
            $pos = $this->position++;
            $depth = $this->depth++; 
            // set self as current value for this depth
            $this->depth_array[$depth] = $pos;
            $this->message[$pos] = array('cdata' => ''); 
            // get element prefix
            if (ereg(':', $name)) {
                // get ns prefix
                $prefix = substr($name, 0, strpos($name, ':')); 
                // get ns
                $namespace = isset($this->namespaces[$prefix]) ? $this->namespaces[$prefix] : ''; 
                // get unqualified name
                $name = substr(strstr($name, ':'), 1);
            } 

            if (count($attrs) > 0) {
                foreach($attrs as $k => $v) {
                    // if ns declarations, add to class level array of valid namespaces
                    if (ereg("^xmlns", $k)) {
                        if ($ns_prefix = substr(strrchr($k, ':'), 1)) {
                            $this->namespaces[$ns_prefix] = $v;
                        } else {
                            $this->namespaces['ns' . (count($this->namespaces) + 1)] = $v;
                        } 
                        if ($v == 'http://www.w3.org/2001/XMLSchema' || $v == 'http://www.w3.org/1999/XMLSchema') {
                            $this->XMLSchemaVersion = $v;
                            $this->namespaces['xsi'] = $v . '-instance';
                        } 
                    } //  
                    // expand each attribute
                    $k = strpos($k, ':') ? $this->expandQname($k) : $k;
                    if ($k != 'location' && $k != 'soapAction' && $k != 'namespace') {
                        $v = strpos($v, ':') ? $this->expandQname($v) : $v;
                    } 
                    $eAttrs[$k] = $v;
                } 
                $attrs = $eAttrs;
            } else {
                $attrs = array();
            } 
            // find status, register data
            switch ($this->status) {
                case 'message':
                    if ($name == 'part') {
                        if (isset($attrs['type'])) {
                                    $this->debug("msg " . $this->currentMessage . ": found part $attrs[name]: " . implode(',', $attrs));
                                    $this->messages[$this->currentMessage][$attrs['name']] = $attrs['type'];
                                } 
                                    if (isset($attrs['element'])) {
                                        $this->messages[$this->currentMessage][$attrs['name']] = $attrs['element'];
                                    } 
                                } 
                                break;
                            case 'portType':
                                switch ($name) {
                                    case 'operation':
                                        $this->currentPortOperation = $attrs['name'];
                                        $this->debug("portType $this->currentPortType operation: $this->currentPortOperation");
                                        if (isset($attrs['parameterOrder'])) {
                                                $this->portTypes[$this->currentPortType][$attrs['name']]['parameterOrder'] = $attrs['parameterOrder'];
                                                } 
                                                break;
                                            case 'documentation':
                                                $this->documentation = true;
                                                break; 
                                            // merge input/output data
                                            default:
                                                $m = isset($attrs['message']) ? $this->getLocalPart($attrs['message']) : '';
                                                $this->portTypes[$this->currentPortType][$this->currentPortOperation][$name]['message'] = $m;
                                                break;
                                        } 
                                break;
                                case 'binding':
                                    switch ($name) {
                                        case 'binding': 
                                            // get ns prefix
                                            if (isset($attrs['style'])) {
                                            $this->bindings[$this->currentBinding]['prefix'] = $prefix;
                                                } 
                                                $this->bindings[$this->currentBinding] = array_merge($this->bindings[$this->currentBinding], $attrs);
                                                break;
                                                case 'header':
                                                    $this->bindings[$this->currentBinding]['operations'][$this->currentOperation][$this->opStatus]['headers'][] = $attrs;
                                                    break;
                                                case 'operation':
                                                    if (isset($attrs['soapAction'])) {
                                                        $this->bindings[$this->currentBinding]['operations'][$this->currentOperation]['soapAction'] = $attrs['soapAction'];
                                                    } 
                                                    if (isset($attrs['style'])) {
                                                        $this->bindings[$this->currentBinding]['operations'][$this->currentOperation]['style'] = $attrs['style'];
                                                    } 
                                                    if (isset($attrs['name'])) {
                                                        $this->currentOperation = $attrs['name'];
                                                        $this->debug("current binding operation: $this->currentOperation");
                                                        $this->bindings[$this->currentBinding]['operations'][$this->currentOperation]['name'] = $attrs['name'];
                                                        $this->bindings[$this->currentBinding]['operations'][$this->currentOperation]['binding'] = $this->currentBinding;
                                                        $this->bindings[$this->currentBinding]['operations'][$this->currentOperation]['endpoint'] = isset($this->bindings[$this->currentBinding]['endpoint']) ? $this->bindings[$this->currentBinding]['endpoint'] : '';
                                                    } 
                                                    break;
                                                case 'input':
                                                    $this->opStatus = 'input';
                                                    break;
                                                case 'output':
                                                    $this->opStatus = 'output';
                                                    break;
                                                case 'body':
                                                    if (isset($this->bindings[$this->currentBinding]['operations'][$this->currentOperation][$this->opStatus])) {
                                                        $this->bindings[$this->currentBinding]['operations'][$this->currentOperation][$this->opStatus] = array_merge($this->bindings[$this->currentBinding]['operations'][$this->currentOperation][$this->opStatus], $attrs);
                                                    } else {
                                                        $this->bindings[$this->currentBinding]['operations'][$this->currentOperation][$this->opStatus] = $attrs;
                                                    } 
                                                    break;
                                        } 
                                        break;
                                case 'service':
                                        switch ($name) {
                                            case 'port':
                                                $this->currentPort = $attrs['name'];
                                                $this->debug('current port: ' . $this->currentPort);
                                                $this->ports[$this->currentPort]['binding'] = $this->getLocalPart($attrs['binding']);
                                        
                                                break;
                                            case 'address':
                                                $this->ports[$this->currentPort]['location'] = $attrs['location'];
                                                $this->ports[$this->currentPort]['bindingType'] = $namespace;
                                                $this->bindings[ $this->ports[$this->currentPort]['binding'] ]['bindingType'] = $namespace;
                                                $this->bindings[ $this->ports[$this->currentPort]['binding'] ]['endpoint'] = $attrs['location'];
                                                break;
                                        } 
                                        break;
                        } 
                // set status
                switch ($name) {
                        case 'import':
                            if (isset($attrs['location'])) {
                    $this->import[$attrs['namespace']][] = array('location' => $attrs['location'], 'loaded' => false);
                    $this->debug('parsing import ' . $attrs['namespace']. ' - ' . $attrs['location'] . ' (' . count($this->import[$attrs['namespace']]).')');
                                } else {
                    $this->import[$attrs['namespace']][] = array('location' => '', 'loaded' => true);
                                        if (! $this->getPrefixFromNamespace($attrs['namespace'])) {
                                                $this->namespaces['ns'.(count($this->namespaces)+1)] = $attrs['namespace'];
                                        }
                    $this->debug('parsing import ' . $attrs['namespace']. ' - [no location] (' . count($this->import[$attrs['namespace']]).')');
                                }
                                break;
                        //wait for schema
                        //case 'types':
                        //      $this->status = 'schema';
                        //      break;
                        case 'message':
                                $this->status = 'message';
                                $this->messages[$attrs['name']] = array();
                                $this->currentMessage = $attrs['name'];
                                break;
                        case 'portType':
                                $this->status = 'portType';
                                $this->portTypes[$attrs['name']] = array();
                                $this->currentPortType = $attrs['name'];
                                break;
                        case "binding":
                                if (isset($attrs['name'])) {
                                // get binding name
                                        if (strpos($attrs['name'], ':')) {
                                        $this->currentBinding = $this->getLocalPart($attrs['name']);
                                        } else {
                                        $this->currentBinding = $attrs['name'];
                                        } 
                                        $this->status = 'binding';
                                        $this->bindings[$this->currentBinding]['portType'] = $this->getLocalPart($attrs['type']);
                                        $this->debug("current binding: $this->currentBinding of portType: " . $attrs['type']);
                                } 
                                break;
                        case 'service':
                                $this->serviceName = $attrs['name'];
                                $this->status = 'service';
                                $this->debug('current service: ' . $this->serviceName);
                                break;
                        case 'definitions':
                                foreach ($attrs as $name => $value) {
                                        $this->wsdl_info[$name] = $value;
                                } 
                                break;
                        } 
                } 
        } 

Here is the call graph for this function:

wsdl::wsdl ( wsdl = '',
proxyhost = false,
proxyport = false,
proxyusername = false,
proxypassword = false,
timeout = 0,
response_timeout = 30 
)

constructor

Parameters:
string $wsdl WSDL document URL
string $proxyhost
string $proxyport
string $proxyusername
string $proxypassword
integer $timeout set the connection timeout
integer $response_timeout set the response timeout public

Definition at line 61 of file class.wsdl.php.

References $data, $list, $proxyhost, $proxypassword, $proxyport, $proxyusername, $response_timeout, $timeout, $wsdl, nusoap_base::debug(), and parseWSDL().

                                                                                                                                         {
        $this->wsdl = $wsdl;
        $this->proxyhost = $proxyhost;
        $this->proxyport = $proxyport;
                $this->proxyusername = $proxyusername;
                $this->proxypassword = $proxypassword;
                $this->timeout = $timeout;
                $this->response_timeout = $response_timeout;
        
        // parse wsdl file
        if ($wsdl != "") {
            $this->debug('initial wsdl URL: ' . $wsdl);
            $this->parseWSDL($wsdl);
        }
        // imports
        // TODO: handle imports more properly, grabbing them in-line and nesting them
                $imported_urls = array();
                $imported = 1;
                while ($imported > 0) {
                        $imported = 0;
                        // Schema imports
                        foreach ($this->schemas as $ns => $list) {
                                foreach ($list as $xs) {
                                                $wsdlparts = parse_url($this->wsdl);    // this is bogusly simple!
                                    foreach ($xs->imports as $ns2 => $list2) {
                                        for ($ii = 0; $ii < count($list2); $ii++) {
                                                if (! $list2[$ii]['loaded']) {
                                                        $this->schemas[$ns]->imports[$ns2][$ii]['loaded'] = true;
                                                        $url = $list2[$ii]['location'];
                                                                        if ($url != '') {
                                                                                $urlparts = parse_url($url);
                                                                                if (!isset($urlparts['host'])) {
                                                                                        $url = $wsdlparts['scheme'] . '://' . $wsdlparts['host'] . 
                                                                                                        substr($wsdlparts['path'],0,strrpos($wsdlparts['path'],'/') + 1) .$urlparts['path'];
                                                                                }
                                                                                if (! in_array($url, $imported_urls)) {
                                                                        $this->parseWSDL($url);
                                                                        $imported++;
                                                                        $imported_urls[] = $url;
                                                                }
                                                                        } else {
                                                                                $this->debug("Unexpected scenario: empty URL for unloaded import");
                                                                        }
                                                                }
                                                        }
                                    } 
                                }
                        }
                        // WSDL imports
                                $wsdlparts = parse_url($this->wsdl);    // this is bogusly simple!
                    foreach ($this->import as $ns => $list) {
                        for ($ii = 0; $ii < count($list); $ii++) {
                                if (! $list[$ii]['loaded']) {
                                        $this->import[$ns][$ii]['loaded'] = true;
                                        $url = $list[$ii]['location'];
                                                        if ($url != '') {
                                                                $urlparts = parse_url($url);
                                                                if (!isset($urlparts['host'])) {
                                                                        $url = $wsdlparts['scheme'] . '://' . $wsdlparts['host'] . 
                                                                                        substr($wsdlparts['path'],0,strrpos($wsdlparts['path'],'/') + 1) .$urlparts['path'];
                                                                }
                                                                if (! in_array($url, $imported_urls)) {
                                                        $this->parseWSDL($url);
                                                        $imported++;
                                                        $imported_urls[] = $url;
                                                }
                                                        } else {
                                                                $this->debug("Unexpected scenario: empty URL for unloaded import");
                                                        }
                                                }
                                        }
                    } 
                        }
        // add new data to operation data
        foreach($this->bindings as $binding => $bindingData) {
            if (isset($bindingData['operations']) && is_array($bindingData['operations'])) {
                foreach($bindingData['operations'] as $operation => $data) {
                    $this->debug('post-parse data gathering for ' . $operation);
                    $this->bindings[$binding]['operations'][$operation]['input'] = 
                                                isset($this->bindings[$binding]['operations'][$operation]['input']) ? 
                                                array_merge($this->bindings[$binding]['operations'][$operation]['input'], $this->portTypes[ $bindingData['portType'] ][$operation]['input']) :
                                                $this->portTypes[ $bindingData['portType'] ][$operation]['input'];
                    $this->bindings[$binding]['operations'][$operation]['output'] = 
                                                isset($this->bindings[$binding]['operations'][$operation]['output']) ?
                                                array_merge($this->bindings[$binding]['operations'][$operation]['output'], $this->portTypes[ $bindingData['portType'] ][$operation]['output']) :
                                                $this->portTypes[ $bindingData['portType'] ][$operation]['output'];
                    if(isset($this->messages[ $this->bindings[$binding]['operations'][$operation]['input']['message'] ])){
                                                $this->bindings[$binding]['operations'][$operation]['input']['parts'] = $this->messages[ $this->bindings[$binding]['operations'][$operation]['input']['message'] ];
                                        }
                                        if(isset($this->messages[ $this->bindings[$binding]['operations'][$operation]['output']['message'] ])){
                                $this->bindings[$binding]['operations'][$operation]['output']['parts'] = $this->messages[ $this->bindings[$binding]['operations'][$operation]['output']['message'] ];
                    }
                                        if (isset($bindingData['style'])) {
                        $this->bindings[$binding]['operations'][$operation]['style'] = $bindingData['style'];
                    }
                    $this->bindings[$binding]['operations'][$operation]['transport'] = isset($bindingData['transport']) ? $bindingData['transport'] : '';
                    $this->bindings[$binding]['operations'][$operation]['documentation'] = isset($this->portTypes[ $bindingData['portType'] ][$operation]['documentation']) ? $this->portTypes[ $bindingData['portType'] ][$operation]['documentation'] : '';
                    $this->bindings[$binding]['operations'][$operation]['endpoint'] = isset($bindingData['endpoint']) ? $bindingData['endpoint'] : '';
                } 
            } 
        }
    }

Here is the call graph for this function:

wsdl::wsdl ( wsdl = '',
proxyhost = false,
proxyport = false,
proxyusername = false,
proxypassword = false,
timeout = 0,
response_timeout = 30 
)

constructor

Parameters:
string $wsdl WSDL document URL
string $proxyhost
string $proxyport
string $proxyusername
string $proxypassword
integer $timeout set the connection timeout
integer $response_timeout set the response timeout public

Definition at line 3181 of file nusoap.php.

References $data, $list, $proxyhost, $proxypassword, $proxyport, $proxyusername, $response_timeout, $timeout, $wsdl, nusoap_base::debug(), and parseWSDL().

                                                                                                                                         {
        $this->wsdl = $wsdl;
        $this->proxyhost = $proxyhost;
        $this->proxyport = $proxyport;
                $this->proxyusername = $proxyusername;
                $this->proxypassword = $proxypassword;
                $this->timeout = $timeout;
                $this->response_timeout = $response_timeout;
        
        // parse wsdl file
        if ($wsdl != "") {
            $this->debug('initial wsdl URL: ' . $wsdl);
            $this->parseWSDL($wsdl);
        }
        // imports
        // TODO: handle imports more properly, grabbing them in-line and nesting them
                $imported_urls = array();
                $imported = 1;
                while ($imported > 0) {
                        $imported = 0;
                        // Schema imports
                        foreach ($this->schemas as $ns => $list) {
                                foreach ($list as $xs) {
                                                $wsdlparts = parse_url($this->wsdl);    // this is bogusly simple!
                                    foreach ($xs->imports as $ns2 => $list2) {
                                        for ($ii = 0; $ii < count($list2); $ii++) {
                                                if (! $list2[$ii]['loaded']) {
                                                        $this->schemas[$ns]->imports[$ns2][$ii]['loaded'] = true;
                                                        $url = $list2[$ii]['location'];
                                                                        if ($url != '') {
                                                                                $urlparts = parse_url($url);
                                                                                if (!isset($urlparts['host'])) {
                                                                                        $url = $wsdlparts['scheme'] . '://' . $wsdlparts['host'] . 
                                                                                                        substr($wsdlparts['path'],0,strrpos($wsdlparts['path'],'/') + 1) .$urlparts['path'];
                                                                                }
                                                                                if (! in_array($url, $imported_urls)) {
                                                                        $this->parseWSDL($url);
                                                                        $imported++;
                                                                        $imported_urls[] = $url;
                                                                }
                                                                        } else {
                                                                                $this->debug("Unexpected scenario: empty URL for unloaded import");
                                                                        }
                                                                }
                                                        }
                                    } 
                                }
                        }
                        // WSDL imports
                                $wsdlparts = parse_url($this->wsdl);    // this is bogusly simple!
                    foreach ($this->import as $ns => $list) {
                        for ($ii = 0; $ii < count($list); $ii++) {
                                if (! $list[$ii]['loaded']) {
                                        $this->import[$ns][$ii]['loaded'] = true;
                                        $url = $list[$ii]['location'];
                                                        if ($url != '') {
                                                                $urlparts = parse_url($url);
                                                                if (!isset($urlparts['host'])) {
                                                                        $url = $wsdlparts['scheme'] . '://' . $wsdlparts['host'] . 
                                                                                        substr($wsdlparts['path'],0,strrpos($wsdlparts['path'],'/') + 1) .$urlparts['path'];
                                                                }
                                                                if (! in_array($url, $imported_urls)) {
                                                        $this->parseWSDL($url);
                                                        $imported++;
                                                        $imported_urls[] = $url;
                                                }
                                                        } else {
                                                                $this->debug("Unexpected scenario: empty URL for unloaded import");
                                                        }
                                                }
                                        }
                    } 
                        }
        // add new data to operation data
        foreach($this->bindings as $binding => $bindingData) {
            if (isset($bindingData['operations']) && is_array($bindingData['operations'])) {
                foreach($bindingData['operations'] as $operation => $data) {
                    $this->debug('post-parse data gathering for ' . $operation);
                    $this->bindings[$binding]['operations'][$operation]['input'] = 
                                                isset($this->bindings[$binding]['operations'][$operation]['input']) ? 
                                                array_merge($this->bindings[$binding]['operations'][$operation]['input'], $this->portTypes[ $bindingData['portType'] ][$operation]['input']) :
                                                $this->portTypes[ $bindingData['portType'] ][$operation]['input'];
                    $this->bindings[$binding]['operations'][$operation]['output'] = 
                                                isset($this->bindings[$binding]['operations'][$operation]['output']) ?
                                                array_merge($this->bindings[$binding]['operations'][$operation]['output'], $this->portTypes[ $bindingData['portType'] ][$operation]['output']) :
                                                $this->portTypes[ $bindingData['portType'] ][$operation]['output'];
                    if(isset($this->messages[ $this->bindings[$binding]['operations'][$operation]['input']['message'] ])){
                                                $this->bindings[$binding]['operations'][$operation]['input']['parts'] = $this->messages[ $this->bindings[$binding]['operations'][$operation]['input']['message'] ];
                                        }
                                        if(isset($this->messages[ $this->bindings[$binding]['operations'][$operation]['output']['message'] ])){
                                $this->bindings[$binding]['operations'][$operation]['output']['parts'] = $this->messages[ $this->bindings[$binding]['operations'][$operation]['output']['message'] ];
                    }
                                        if (isset($bindingData['style'])) {
                        $this->bindings[$binding]['operations'][$operation]['style'] = $bindingData['style'];
                    }
                    $this->bindings[$binding]['operations'][$operation]['transport'] = isset($bindingData['transport']) ? $bindingData['transport'] : '';
                    $this->bindings[$binding]['operations'][$operation]['documentation'] = isset($this->portTypes[ $bindingData['portType'] ][$operation]['documentation']) ? $this->portTypes[ $bindingData['portType'] ][$operation]['documentation'] : '';
                    $this->bindings[$binding]['operations'][$operation]['endpoint'] = isset($bindingData['endpoint']) ? $bindingData['endpoint'] : '';
                } 
            } 
        }
    }

Here is the call graph for this function:


Field Documentation

wsdl::$bindings = array()

Definition at line 26 of file class.wsdl.php.

wsdl::$complexTypes = array()

Definition at line 20 of file class.wsdl.php.

wsdl::$currentBinding

Definition at line 27 of file class.wsdl.php.

wsdl::$currentMessage

Definition at line 22 of file class.wsdl.php.

wsdl::$currentOperation

Definition at line 23 of file class.wsdl.php.

wsdl::$currentPort

Definition at line 29 of file class.wsdl.php.

wsdl::$currentPortType

Definition at line 25 of file class.wsdl.php.

wsdl::$currentSchema

Definition at line 18 of file class.wsdl.php.

wsdl::$depth = 0

Definition at line 39 of file class.wsdl.php.

Referenced by start_element().

wsdl::$depth_array = array()

Definition at line 40 of file class.wsdl.php.

wsdl::$documentation = false

Definition at line 32 of file class.wsdl.php.

Referenced by addOperation().

wsdl::$endpoint = ''

Definition at line 33 of file class.wsdl.php.

wsdl::$import = array()

Definition at line 35 of file class.wsdl.php.

wsdl::$message = array()

Definition at line 19 of file class.wsdl.php.

wsdl::$messages = array()

Definition at line 21 of file class.wsdl.php.

wsdl::$opData = array()

Definition at line 30 of file class.wsdl.php.

Referenced by getOperationData(), serializeParameters(), and serializeRPCParameters().

wsdl::$parser

Definition at line 37 of file class.wsdl.php.

Referenced by end_element(), and start_element().

wsdl::$ports = array()

Definition at line 28 of file class.wsdl.php.

wsdl::$portTypes = array()

Definition at line 24 of file class.wsdl.php.

wsdl::$position = 0

Definition at line 38 of file class.wsdl.php.

wsdl::$proxyhost = ''

Definition at line 42 of file class.wsdl.php.

Referenced by wsdl().

wsdl::$proxypassword = ''

Definition at line 45 of file class.wsdl.php.

Referenced by wsdl().

wsdl::$proxyport = ''

Definition at line 43 of file class.wsdl.php.

Referenced by wsdl().

wsdl::$proxyusername = ''

Definition at line 44 of file class.wsdl.php.

Referenced by wsdl().

wsdl::$response_timeout = 30

Definition at line 47 of file class.wsdl.php.

Referenced by wsdl().

wsdl::$schemas = array()

Definition at line 17 of file class.wsdl.php.

wsdl::$status = ''

Definition at line 31 of file class.wsdl.php.

wsdl::$timeout = 0

Definition at line 46 of file class.wsdl.php.

Referenced by wsdl().

wsdl::$wsdl

Definition at line 15 of file class.wsdl.php.

Referenced by parseWSDL(), and wsdl().


The documentation for this class was generated from the following files: