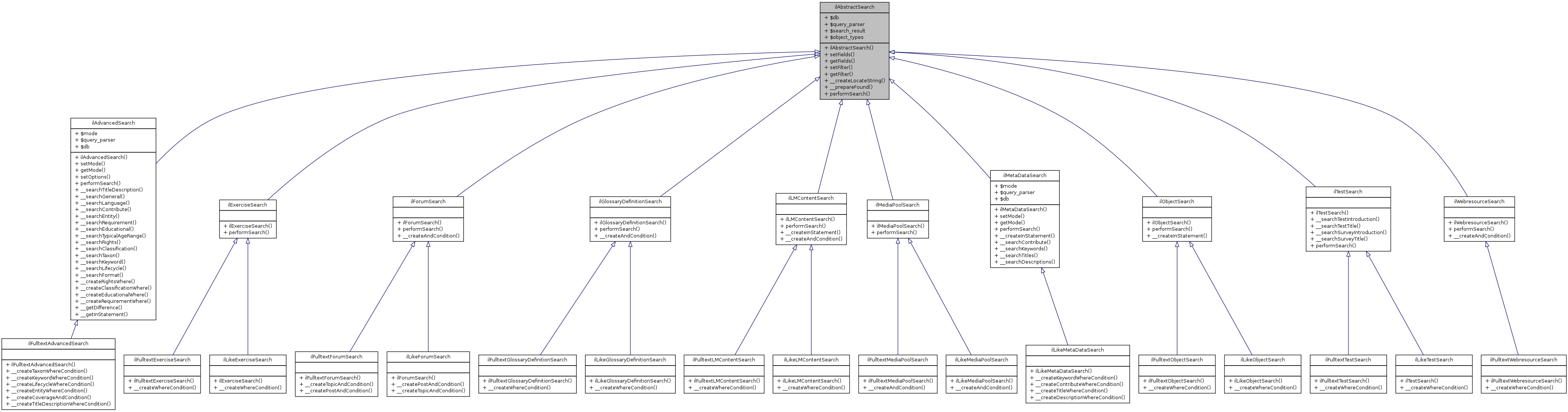
Inheritance diagram for ilAbstractSearch:Public Member Functions | |
| ilAbstractSearch (&$qp_obj) | |
| Constructor public. | |
| setFields ($a_fields) | |
| Set fields to search. | |
| getFields () | |
| Get fields to search. | |
| setFilter ($a_filter) | |
| set object type to search in | |
| getFilter () | |
| get object type to search in | |
| __createLocateString () | |
| build locate string in case of AND search | |
| __prepareFound (&$row) | |
| & | performSearch () |
Data Fields | |
| $db = null | |
| $query_parser = null | |
| $search_result = null | |
| $object_types | |
Definition at line 36 of file class.ilAbstractSearch.php.
| ilAbstractSearch::__createLocateString | ( | ) |
build locate string in case of AND search
Definition at line 122 of file class.ilAbstractSearch.php.
References $counter.
Referenced by ilMetaDataSearch::__searchContribute(), ilMetaDataSearch::__searchDescriptions(), ilAdvancedSearch::__searchEntity(), ilAdvancedSearch::__searchGeneral(), ilAdvancedSearch::__searchKeyword(), ilMetaDataSearch::__searchKeywords(), ilAdvancedSearch::__searchLifecycle(), ilTestSearch::__searchSurveyIntroduction(), ilTestSearch::__searchSurveyTitle(), ilAdvancedSearch::__searchTaxon(), ilTestSearch::__searchTestIntroduction(), ilTestSearch::__searchTestTitle(), ilAdvancedSearch::__searchTitleDescription(), ilMetaDataSearch::__searchTitles(), ilWebresourceSearch::performSearch(), ilObjectSearch::performSearch(), ilMediaPoolSearch::performSearch(), ilLMContentSearch::performSearch(), ilGlossaryDefinitionSearch::performSearch(), ilForumSearch::performSearch(), and ilExerciseSearch::performSearch().
{
if($this->query_parser->getCombination() == 'or')
{
return '';
}
if(count($this->fields) > 1)
{
$complete_str = 'CONCAT(';
$complete_str .= implode(',',$this->fields);
$complete_str .= ')';
}
else
{
$complete_str = $this->fields[0];
}
$counter = 0;
foreach($this->query_parser->getQuotedWords() as $word)
{
$locate .= (", LOCATE('".$word."',".$complete_str.") ");
$locate .= ("as found".$counter++." ");
}
return $locate;
}
Here is the caller graph for this function:| ilAbstractSearch::__prepareFound | ( | &$ | row | ) |
Definition at line 149 of file class.ilAbstractSearch.php.
References $counter, and $row.
Referenced by ilAdvancedSearch::__searchEntity(), ilAdvancedSearch::__searchGeneral(), ilAdvancedSearch::__searchKeyword(), ilAdvancedSearch::__searchLifecycle(), and ilAdvancedSearch::__searchTaxon().
{
if($this->query_parser->getCombination() == 'or')
{
return array();
}
$counter = 0;
foreach($this->query_parser->getQuotedWords() as $word)
{
$res_found = "found".$counter++;
$found[] = $row->$res_found;
}
return $found ? $found : array();
}
Here is the caller graph for this function:| ilAbstractSearch::getFields | ( | ) |
Get fields to search.
Definition at line 90 of file class.ilAbstractSearch.php.
Referenced by ilTestSearch::__searchSurveyIntroduction(), ilTestSearch::__searchSurveyTitle(), ilTestSearch::__searchTestIntroduction(), and ilTestSearch::__searchTestTitle().
{
return $this->fields ? $this->fields : array();
}
Here is the caller graph for this function:| ilAbstractSearch::getFilter | ( | ) |
get object type to search in
| array | Array of object types (e.g array('lm','st','pg','dbk')) public |
Definition at line 112 of file class.ilAbstractSearch.php.
Referenced by ilMetaDataSearch::__createInStatement(), ilLMContentSearch::__createInStatement(), ilAdvancedSearch::__searchClassification(), ilAdvancedSearch::__searchContribute(), ilAdvancedSearch::__searchEducational(), ilAdvancedSearch::__searchEntity(), ilAdvancedSearch::__searchFormat(), ilAdvancedSearch::__searchGeneral(), ilAdvancedSearch::__searchKeyword(), ilAdvancedSearch::__searchLanguage(), ilAdvancedSearch::__searchLifecycle(), ilAdvancedSearch::__searchRequirement(), ilAdvancedSearch::__searchRights(), ilAdvancedSearch::__searchTaxon(), and ilAdvancedSearch::__searchTitleDescription().
{
return $this->object_types ? $this->object_types : array();
}
Here is the caller graph for this function:| ilAbstractSearch::ilAbstractSearch | ( | &$ | qp_obj | ) |
Constructor public.
Definition at line 63 of file class.ilAbstractSearch.php.
Referenced by ilAdvancedSearch::ilAdvancedSearch(), ilExerciseSearch::ilExerciseSearch(), ilForumSearch::ilForumSearch(), ilGlossaryDefinitionSearch::ilGlossaryDefinitionSearch(), ilLMContentSearch::ilLMContentSearch(), ilMediaPoolSearch::ilMediaPoolSearch(), ilMetaDataSearch::ilMetaDataSearch(), ilObjectSearch::ilObjectSearch(), ilTestSearch::ilTestSearch(), and ilWebresourceSearch::ilWebresourceSearch().
{
global $ilDB;
$this->query_parser =& $qp_obj;
$this->db =& $ilDB;
include_once 'Services/Search/classes/class.ilSearchResult.php';
$this->search_result = new ilSearchResult();
}
Here is the caller graph for this function:| & ilAbstractSearch::performSearch | ( | ) |
Reimplemented in ilAdvancedSearch, ilExerciseSearch, ilForumSearch, ilGlossaryDefinitionSearch, ilLMContentSearch, ilMediaPoolSearch, ilMetaDataSearch, ilObjectSearch, ilTestSearch, and ilWebresourceSearch.
Definition at line 164 of file class.ilAbstractSearch.php.
{
echo "Should be overwritten.";
}
| ilAbstractSearch::setFields | ( | $ | a_fields | ) |
Set fields to search.
| array | Array of table field (e.g array('title','description')) public |
Definition at line 80 of file class.ilAbstractSearch.php.
Referenced by ilMetaDataSearch::__searchContribute(), ilMetaDataSearch::__searchDescriptions(), ilAdvancedSearch::__searchEntity(), ilAdvancedSearch::__searchGeneral(), ilAdvancedSearch::__searchKeyword(), ilMetaDataSearch::__searchKeywords(), ilAdvancedSearch::__searchLifecycle(), ilTestSearch::__searchSurveyIntroduction(), ilTestSearch::__searchSurveyTitle(), ilAdvancedSearch::__searchTaxon(), ilTestSearch::__searchTestIntroduction(), ilTestSearch::__searchTestTitle(), ilAdvancedSearch::__searchTitleDescription(), ilMetaDataSearch::__searchTitles(), ilObjectSearch::ilObjectSearch(), ilWebresourceSearch::performSearch(), ilMediaPoolSearch::performSearch(), ilLMContentSearch::performSearch(), ilGlossaryDefinitionSearch::performSearch(), ilForumSearch::performSearch(), and ilExerciseSearch::performSearch().
{
$this->fields = $a_fields;
}
Here is the caller graph for this function:| ilAbstractSearch::setFilter | ( | $ | a_filter | ) |
set object type to search in
| array | Array of object types (e.g array('lm','st','pg','dbk')) public |
Definition at line 100 of file class.ilAbstractSearch.php.
{
if(is_array($a_filter))
{
$this->object_types = $a_filter;
}
}
| ilAbstractSearch::$db = null |
Reimplemented in ilAdvancedSearch, and ilMetaDataSearch.
Definition at line 41 of file class.ilAbstractSearch.php.
| ilAbstractSearch::$object_types |
array('cat','dbk','crs','fold','frm','grp','lm','sahs','glo','mep','htlm','exc','file','qpl','tst','svy','spl', 'chat','icrs','icla','webr')
Definition at line 55 of file class.ilAbstractSearch.php.
| ilAbstractSearch::$query_parser = null |
Reimplemented in ilAdvancedSearch, and ilMetaDataSearch.
Definition at line 45 of file class.ilAbstractSearch.php.
Referenced by ilExerciseSearch::ilExerciseSearch(), ilForumSearch::ilForumSearch(), ilGlossaryDefinitionSearch::ilGlossaryDefinitionSearch(), ilLMContentSearch::ilLMContentSearch(), ilMediaPoolSearch::ilMediaPoolSearch(), ilTestSearch::ilTestSearch(), and ilWebresourceSearch::ilWebresourceSearch().
| ilAbstractSearch::$search_result = null |
Definition at line 50 of file class.ilAbstractSearch.php.
1.7.1