Public Member Functions | Data Fields

ilFile Class Reference

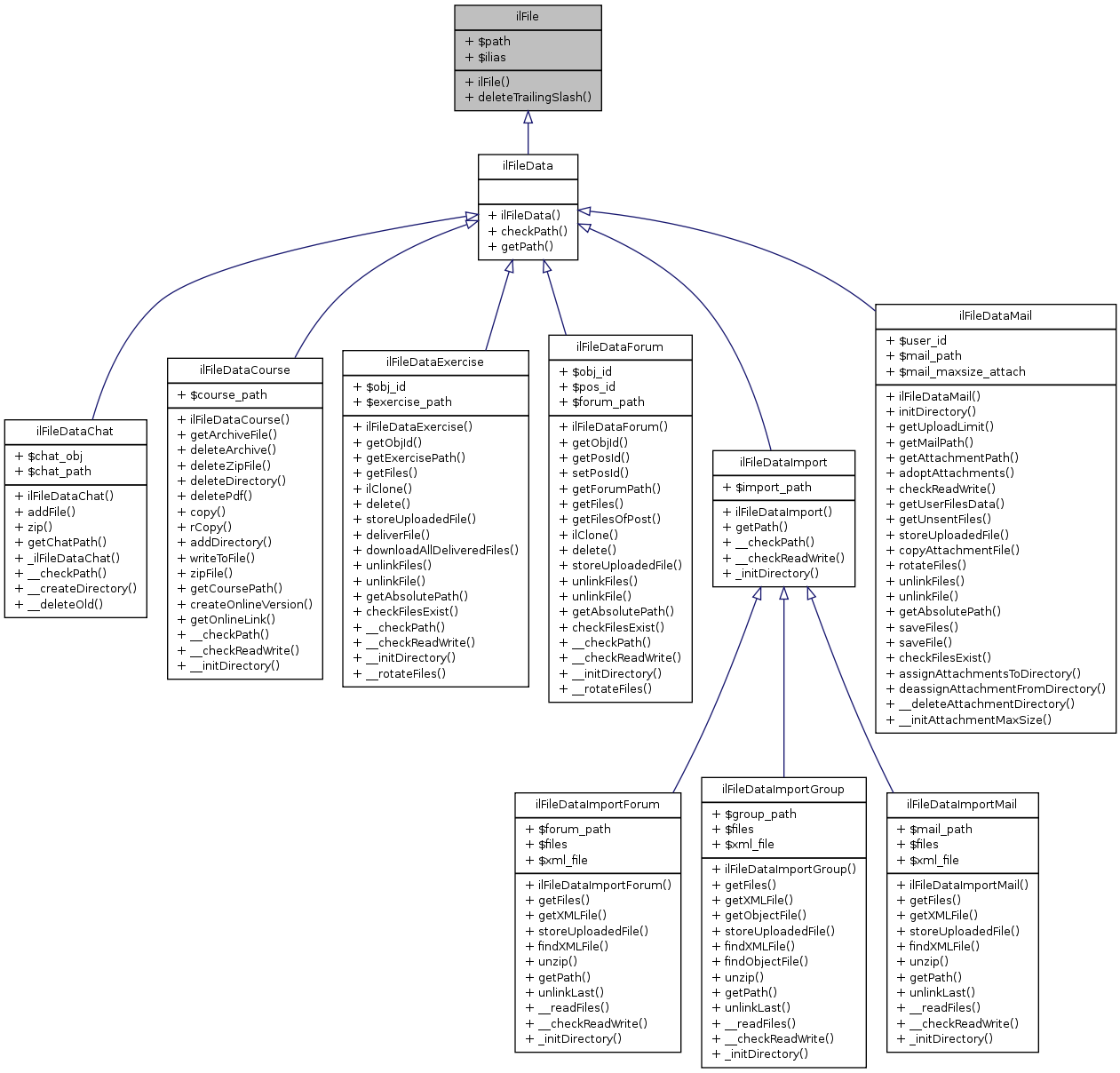
Inheritance diagram for ilFile:

Public Member Functions

 ilFile ()
 Constructor get ilias object public.
 deleteTrailingSlash ($a_path)
 delete trailing slash of path variables

Data Fields

 $path
 $ilias

Detailed Description

Definition at line 34 of file class.ilFile.php.


Member Function Documentation

ilFile::deleteTrailingSlash ( a_path  ) 

delete trailing slash of path variables

Parameters:
string path public
Returns:
string path

Definition at line 69 of file class.ilFile.php.

Referenced by ilSetup::checkDataDirSetup(), ilSetup::checkLogSetup(), ilSetup::ilSetup(), ilSetup::saveMasterSetup(), and ilSetup::updateMasterSettings().

        {
                // DELETE TRAILING '/'
                if (substr($a_path,-1) == '/' or substr($a_path,-1) == "\\")
                {
                        $a_path = substr($a_path,0,-1);
                }

                return $a_path;
        }

Here is the caller graph for this function:

ilFile::ilFile (  ) 

Constructor get ilias object public.

Definition at line 56 of file class.ilFile.php.

References $ilias.

Referenced by ilFileData::ilFileData().

        {
                global $ilias;

                $this->ilias = &$ilias;
        }

Here is the caller graph for this function:


Field Documentation

ilFile::$ilias

Definition at line 48 of file class.ilFile.php.

Referenced by ilFile().

ilFile::$path

The documentation for this class was generated from the following file: