Public Member Functions | Data Fields

ilCourseObjectivesGUI Class Reference

Public Member Functions

 ilCourseObjectivesGUI ($a_course_id)
executeCommand ()
 execute command
 listAssignedLM ()
 askDeleteLM ()
 deleteLM ()
 assignLMSelect ()
 assignChapterSelect ()
 assignLMChapter ()
 assignLM ()
 listObjectives ()
 moveObjectiveUp ()
 moveObjectiveDown ()
 addObjective ()
 editObjective ()
 updateObjective ()
 askDeleteObjective ()
 deleteObjectives ()
 saveObjective ()
 listAssignedQuestions ()
 askDeassignQuestion ()
 deassignQuestion ()
 assignTestSelect ()
 assignQuestionSelect ()
 __sortQuestions ($a_qst_ids)
 assignQuestion ()
 editQuestionAssignment ()
 updateQuestionAssignment ()
 __initCourseObject ()
__initObjectivesObject ($a_id=0)
 __initLMObject ($a_objective_id=0)
 __initQuestionObject ($a_objective_id=0)
 __showButton ($a_cmd, $a_text, $a_target= '')
 __getAllLMs ()
 __getAllTests ()
 __getAllChapters ($a_ref_id)

Data Fields

 $ctrl
 $ilias
 $ilErr
 $lng
 $tpl
 $course_obj
 $course_id

Detailed Description

Definition at line 35 of file class.ilCourseObjectivesGUI.php.


Member Function Documentation

ilCourseObjectivesGUI::__getAllChapters ( a_ref_id  ) 

Definition at line 1981 of file class.ilCourseObjectivesGUI.php.

References $tree, and ilObjectFactory::getInstanceByRefId().

Referenced by assignChapterSelect().

        {
                $tmp_lm =& ilObjectFactory::getInstanceByRefId($a_ref_id);

                $tree = new ilTree($tmp_lm->getId());
                $tree->setTableNames('lm_tree','lm_data');
                $tree->setTreeTablePK("lm_id");

                foreach($tree->getSubTree($tree->getNodeData($tree->getRootId())) as $node)
                {
                        if($node['type'] == 'st')
                        {
                                $chapter[] = $node['child'];
                        }
                }

                return $chapter ? $chapter : array();
        }

Here is the call graph for this function:

Here is the caller graph for this function:

ilCourseObjectivesGUI::__getAllLMs (  ) 

Definition at line 1945 of file class.ilCourseObjectivesGUI.php.

References $tree.

Referenced by assignLMSelect(), and listAssignedLM().

        {
                global $tree;
                
                #foreach($tree->getSubTree($tree->getNodeData($this->course_obj->getRefId())) as $node)
                foreach($tree->getChilds($this->course_obj->getRefId()) as $node)
                {
                        switch($node['type'])
                        {
                                case 'lm':
                                case 'htlm':
                                case 'sahs':
                                        $all_lms[] = $node['ref_id'];
                                        break;
                        }
                }
                return $all_lms ? $all_lms : array();
        }

Here is the caller graph for this function:

ilCourseObjectivesGUI::__getAllTests (  ) 

Definition at line 1964 of file class.ilCourseObjectivesGUI.php.

References $tree.

Referenced by assignTestSelect(), and listAssignedQuestions().

        {
                global $tree;
                
                #foreach($tree->getSubTree($tree->getNodeData($this->course_obj->getRefId())) as $node)
                foreach($tree->getChilds($this->course_obj->getRefId()) as $node)
                {
                        switch($node['type'])
                        {
                                case 'tst':
                                        $all_tst[] = $node['ref_id'];
                                        break;
                        }
                }
                return $all_tst ? $all_tst : array();
        }

Here is the caller graph for this function:

ilCourseObjectivesGUI::__initCourseObject (  ) 

Definition at line 1892 of file class.ilCourseObjectivesGUI.php.

References exit, and ilObjectFactory::getInstanceByRefId().

Referenced by ilCourseObjectivesGUI().

        {
                if(!$this->course_obj =& ilObjectFactory::getInstanceByRefId($this->course_id,false))
                {
                        $this->ilErr->raiseError("ilCourseObjectivesGUI: cannot create course object",$this->ilErr->MESSAGE);
                        exit;
                }
                // do i need members?
                $this->course_obj->initCourseMemberObject();

                return true;
        }

Here is the call graph for this function:

Here is the caller graph for this function:

ilCourseObjectivesGUI::__initLMObject ( a_objective_id = 0  ) 

Definition at line 1910 of file class.ilCourseObjectivesGUI.php.

Referenced by askDeleteLM(), assignLM(), assignLMChapter(), deleteLM(), and listAssignedLM().

        {
                include_once './course/classes/class.ilCourseObjectiveLM.php';

                $this->objectives_lm_obj =& new ilCourseObjectiveLM($a_objective_id);

                return true;
        }

Here is the caller graph for this function:

& ilCourseObjectivesGUI::__initObjectivesObject ( a_id = 0  ) 
ilCourseObjectivesGUI::__initQuestionObject ( a_objective_id = 0  ) 

Definition at line 1919 of file class.ilCourseObjectivesGUI.php.

Referenced by askDeassignQuestion(), assignQuestion(), assignQuestionSelect(), deassignQuestion(), editQuestionAssignment(), listAssignedQuestions(), and updateQuestionAssignment().

        {
                include_once './course/classes/class.ilCourseObjectiveQuestion.php';

                $this->objectives_qst_obj =& new ilCourseObjectiveQuestion($a_objective_id);

                return true;
        }

Here is the caller graph for this function:

ilCourseObjectivesGUI::__showButton ( a_cmd,
a_text,
a_target = '' 
)

Definition at line 1928 of file class.ilCourseObjectivesGUI.php.

Referenced by assignChapterSelect(), assignLMSelect(), assignQuestionSelect(), assignTestSelect(), editQuestionAssignment(), listAssignedLM(), listAssignedQuestions(), and listObjectives().

        {
                $this->tpl->addBlockfile("BUTTONS", "buttons", "tpl.buttons.html");
                
                // display button
                $this->tpl->setCurrentBlock("btn_cell");
                $this->tpl->setVariable("BTN_LINK",$this->ctrl->getLinkTarget($this,$a_cmd));
                $this->tpl->setVariable("BTN_TXT",$a_text);

                if($a_target)
                {
                        $this->tpl->setVariable("BTN_TARGET",$a_target);
                }

                $this->tpl->parseCurrentBlock();
        }

Here is the caller graph for this function:

ilCourseObjectivesGUI::__sortQuestions ( a_qst_ids  ) 

Definition at line 1670 of file class.ilCourseObjectivesGUI.php.

References ilUtil::sortArray().

Referenced by assignQuestionSelect(), and listAssignedQuestions().

        {
                return ilUtil::sortArray($a_qst_ids,'title','asc');
        }

Here is the call graph for this function:

Here is the caller graph for this function:

ilCourseObjectivesGUI::addObjective (  ) 

Definition at line 896 of file class.ilCourseObjectivesGUI.php.

References $rbacsystem.

Referenced by saveObjective().

        {
                global $rbacsystem;

                // MINIMUM ACCESS LEVEL = 'write'
                if(!$rbacsystem->checkAccess("write", $this->course_obj->getRefId()))
                {
                        $this->ilias->raiseError($this->lng->txt("msg_no_perm_write"),$this->ilErr->MESSAGE);
                }
                $this->tpl->addBlockFile("ADM_CONTENT","adm_content","tpl.crs_add_objective.html","course");

                $this->tpl->setVariable("FORMACTION",$this->ctrl->getFormAction($this));
                $this->tpl->setVariable("TXT_HEADER",$this->lng->txt('crs_add_objective'));
                $this->tpl->setVariable("TXT_TITLE",$this->lng->txt('title'));
                $this->tpl->setVariable("TXT_DESC",$this->lng->txt('description'));
                $this->tpl->setVariable("TXT_REQUIRED_FLD",$this->lng->txt('required'));
                $this->tpl->setVariable("CMD_SUBMIT",'saveObjective');
                $this->tpl->setVariable("TXT_SUBMIT",$this->lng->txt('add'));
                $this->tpl->setVariable("TXT_CANCEL",$this->lng->txt('cancel'));

                return true;
        }

Here is the caller graph for this function:

ilCourseObjectivesGUI::askDeassignQuestion (  ) 

Definition at line 1264 of file class.ilCourseObjectivesGUI.php.

References $_GET, $_POST, $_SESSION, $counter, $rbacsystem, $tbl, $tpl, __initObjectivesObject(), __initQuestionObject(), ilObjTest::_instanciateQuestion(), listAssignedQuestions(), listObjectives(), sendInfo(), and ilUtil::switchColor().

        {
                global $rbacsystem;

                // MINIMUM ACCESS LEVEL = 'write'
                if(!$rbacsystem->checkAccess("write", $this->course_obj->getRefId()))
                {
                        $this->ilias->raiseError($this->lng->txt("msg_no_perm_write"),$this->ilErr->MESSAGE);
                }
                if(!isset($_GET['objective_id']))
                {
                        sendInfo($this->lng->txt('crs_no_objective_selected'));
                        $this->listObjectives();

                        return false;
                }
                if(!count($_POST['question']))
                {
                        sendInfo($this->lng->txt('crs_objectives_no_question_selected'));
                        $this->listAssignedQuestions();

                        return false;
                }

                $this->ctrl->setParameter($this,'objective_id',(int) $_GET['objective_id']);
                $this->tpl->addBlockFile("ADM_CONTENT", "adm_content", "tpl.crs_objectives_deassign_qst.html","course");


                $this->__initQuestionObject((int) $_GET['objective_id']);

                $tpl =& new ilTemplate("tpl.table.html", true, true);
                $tpl->addBlockfile("TBL_CONTENT", "tbl_content", "tpl.crs_objectives_deassign_qst_row.html","course");

                // Send info
                sendInfo($this->lng->txt('crs_objectives_deassign_question_sure'));

                $counter = 0;
                foreach($_POST['question'] as $qid)
                {
                        ++$counter;

                        include_once './assessment/classes/class.ilObjTest.php';

                        $question = $this->objectives_qst_obj->getQuestion($qid);
                        $tmp_question =& ilObjTest::_instanciateQuestion($question['question_id']);

                        $tpl->setCurrentBlock("tbl_content");
                        $tpl->setVariable("ROWCOL",ilUtil::switchColor($counter,"tblrow2","tblrow1"));
                        $tpl->setVariable("TITLE",$tmp_question->getTitle());
                        $tpl->setVariable("DESCRIPTION",$tmp_question->getComment());
                        $tpl->parseCurrentBlock();

                        unset($tmp_question);
                }

                $tpl->setVariable("FORMACTION",$this->ctrl->getFormAction($this));

                // Show add button
                $tpl->setCurrentBlock("plain_button");
                $tpl->setVariable("PBTN_NAME",'listAssignedQuestions');
                $tpl->setVariable("PBTN_VALUE",$this->lng->txt('cancel'));
                $tpl->parseCurrentBlock();

                // Show add button
                $tpl->setCurrentBlock("plain_button");
                $tpl->setVariable("PBTN_NAME",'deassignQuestion');
                $tpl->setVariable("PBTN_VALUE",$this->lng->txt('crs_objective_deassign_question'));
                $tpl->parseCurrentBlock();

                $tpl->setCurrentBlock("tbl_action_row");
                $tpl->setVariable("COLUMN_COUNTS",1);
                $tpl->setVariable("WIDTH","width=\"50%\"");
                $tpl->parseCurrentBlock();

                // create table
                $tbl = new ilTableGUI();
                $tbl->setStyle('table','std');

                // title & header columns
                $objectives_obj =& $this->__initObjectivesObject((int) $_GET['objective_id']);
                $header_title = $this->lng->txt("crs_objectives_assigned_questions").' ('.$objectives_obj->getTitle().')';

                $tbl->setTitle($header_title,"icon_crs.gif",$this->lng->txt("crs_objectives"));

                $tbl->setHeaderNames(array($this->lng->txt("title")));
                $tbl->setHeaderVars(array("title"), 
                                                        array("ref_id" => $this->course_obj->getRefId(),
                                                                  "objective_id" => (int) $_GET['objective_id'],
                                                                  "cmdClass" => "ilcourseobjectivesgui",
                                                                  "cmdNode" => $_GET["cmdNode"]));
                $tbl->setColumnWidth(array("100%"));

                $tbl->setLimit($_GET["limit"]);
                $tbl->setOffset($_GET["offset"]);
                $tbl->setMaxCount(count($objectives));

                // footer
                $tbl->disable("footer");
                $tbl->disable('sort');

                // render table
                $tbl->setTemplate($tpl);
                $tbl->render();

                $this->tpl->setVariable("OBJECTIVES_TABLE", $tpl->get());

                $_SESSION['crs_objectives_qst'] = $_POST['question'];

                return true;
        }

Here is the call graph for this function:

ilCourseObjectivesGUI::askDeleteLM (  ) 

Definition at line 210 of file class.ilCourseObjectivesGUI.php.

References $_GET, $_POST, $_SESSION, $counter, $rbacsystem, $tbl, $tpl, __initLMObject(), __initObjectivesObject(), ilUtil::getImagePath(), ilLMObjectFactory::getInstance(), ilObjectFactory::getInstanceByRefId(), listAssignedLM(), listObjectives(), sendInfo(), and ilUtil::switchColor().

        {
                global $rbacsystem;

                // MINIMUM ACCESS LEVEL = 'write'
                if(!$rbacsystem->checkAccess("write", $this->course_obj->getRefId()))
                {
                        $this->ilias->raiseError($this->lng->txt("msg_no_perm_write"),$this->ilErr->MESSAGE);
                }
                if(!count($_POST['lm']))
                {
                        sendInfo($this->lng->txt('crs_lm_no_assignments_selected'));
                        $this->listAssignedLM();

                        return false;
                }
                if(!isset($_GET['objective_id']))
                {
                        sendInfo($this->lng->txt('crs_no_objective_selected'));
                        $this->listObjectives();

                        return false;
                }

                $this->tpl->addBlockFile("ADM_CONTENT", "adm_content", "tpl.crs_objectives_delete_lm.html","course");
                $this->ctrl->setParameter($this,'objective_id',(int) $_GET['objective_id']);

                sendInfo($this->lng->txt('crs_deassign_lm_sure'));

                $tpl =& new ilTemplate("tpl.table.html", true, true);
                $tpl->addBlockfile("TBL_CONTENT", "tbl_content", "tpl.crs_objectives_delete_lm_row.html","course");

                $this->__initLMObject((int) $_GET['objective_id']);

                $counter = 0;
                foreach($_POST['lm'] as $lm_ass_id)
                {
                        $lm_ass_data = $this->objectives_lm_obj->getLM($lm_ass_id);

                        $tmp_lm =& ilObjectFactory::getInstanceByRefId($lm_ass_data['ref_id']);
                        $title = $tmp_lm->getTitle();
                        if($lm_ass_data['type'] == 'st')
                        {
                                include_once './content/classes/class.ilLMObjectFactory.php';

                                $st_obj = ilLMObjectFactory::getInstance($tmp_lm,$lm_ass_data['obj_id']);
                                $title .= (" -> ".$st_obj->getTitle());
                        }

                        $tpl->setCurrentBlock("tbl_content");
                        $tpl->setVariable("ROWCOL",ilUtil::switchColor(++$counter,"tblrow2","tblrow1"));
                        $tpl->setVariable("TITLE",$title);
                        $tpl->setVariable("DESCRIPTION",$tmp_lm->getDescription());
                        $tpl->parseCurrentBlock();
                }

                $tpl->setVariable("FORMACTION",$this->ctrl->getFormAction($this));

                // Show action row
                $tpl->setCurrentBlock("tbl_action_btn");
                $tpl->setVariable("BTN_NAME",'listAssignedLM');
                $tpl->setVariable("BTN_VALUE",$this->lng->txt('cancel'));
                $tpl->parseCurrentBlock();

                $tpl->setCurrentBlock("tbl_action_btn");
                $tpl->setVariable("BTN_NAME",'deleteLM');
                $tpl->setVariable("BTN_VALUE",$this->lng->txt('crs_lm_deassign'));
                $tpl->parseCurrentBlock();

                $tpl->setCurrentBlock("tbl_action_row");
                $tpl->setVariable("COLUMN_COUNTS",1);
                $tpl->setVariable("IMG_ARROW",ilUtil::getImagePath('arrow_downright.gif'));
                $tpl->parseCurrentBlock();

                $tpl->setVariable("WIDTH","width=\"50%\"");

                // create table
                $tbl = new ilTableGUI();
                $tbl->setStyle('table','std');
                
                        
                // title & header columns
                $objective_obj =& $this->__initObjectivesObject((int) $_GET['objective_id']);
                $header_title = $this->lng->txt("crs_objective")." (".$objective_obj->getTitle().')';

                $tbl->setTitle($header_title,"icon_crs.gif",$this->lng->txt("crs_objectives"));

                $tbl->setHeaderNames(array($this->lng->txt("title")));
                $tbl->setHeaderVars(array("title"), 
                                                        array("ref_id" => $this->course_obj->getRefId(),
                                                                  "cmdClass" => "ilcourseobjectivesgui",
                                                                  "cmdNode" => $_GET["cmdNode"]));
                $tbl->setColumnWidth(array("100%"));

                $tbl->setLimit($_GET["limit"]);
                $tbl->setOffset($_GET["offset"]);
                $tbl->setMaxCount(count($objectives));


                // footer
                $tbl->disable("footer");
                $tbl->disable('sort');

                // render table
                $tbl->setTemplate($tpl);
                $tbl->render();

                $this->tpl->setVariable("OBJECTIVES_TABLE", $tpl->get());

                // Save marked objectives
                $_SESSION['crs_delete_lm'] = $_POST['lm'];

                return true;


        }

Here is the call graph for this function:

ilCourseObjectivesGUI::askDeleteObjective (  ) 

Definition at line 996 of file class.ilCourseObjectivesGUI.php.

References $_GET, $_POST, $_SESSION, $counter, $rbacsystem, $tbl, $tpl, __initObjectivesObject(), ilUtil::getImagePath(), listObjectives(), sendInfo(), and ilUtil::switchColor().

        {
                global $rbacsystem;

                // MINIMUM ACCESS LEVEL = 'write'
                if(!$rbacsystem->checkAccess("write", $this->course_obj->getRefId()))
                {
                        $this->ilias->raiseError($this->lng->txt("msg_no_perm_write"),$this->ilErr->MESSAGE);
                }
                if(!count($_POST['objective']))
                {
                        sendInfo($this->lng->txt('crs_no_objective_selected'));
                        $this->listObjectives();
                        
                        return true;
                }

                $this->tpl->addBlockFile("ADM_CONTENT", "adm_content", "tpl.crs_objectives.html","course");

                sendInfo($this->lng->txt('crs_delete_objectve_sure'));

                $tpl =& new ilTemplate("tpl.table.html", true, true);
                $tpl->addBlockfile("TBL_CONTENT", "tbl_content", "tpl.crs_objectives_delete_row.html","course");

                $counter = 0;
                foreach($_POST['objective'] as $objective_id)
                {
                        $objective_obj =& $this->__initObjectivesObject($objective_id);

                        $tpl->setCurrentBlock("tbl_content");
                        $tpl->setVariable("ROWCOL",ilUtil::switchColor(++$counter,"tblrow2","tblrow1"));
                        $tpl->setVariable("TITLE",$objective_obj->getTitle());
                        $tpl->setVariable("DESCRIPTION",$objective_obj->getDescription());
                        $tpl->parseCurrentBlock();
                }

                $tpl->setVariable("FORMACTION",$this->ctrl->getFormAction($this));

                // Show action row
                $tpl->setCurrentBlock("tbl_action_btn");
                $tpl->setVariable("BTN_NAME",'listObjectives');
                $tpl->setVariable("BTN_VALUE",$this->lng->txt('cancel'));
                $tpl->parseCurrentBlock();

                $tpl->setCurrentBlock("tbl_action_btn");
                $tpl->setVariable("BTN_NAME",'deleteObjectives');
                $tpl->setVariable("BTN_VALUE",$this->lng->txt('delete'));
                $tpl->parseCurrentBlock();

                $tpl->setCurrentBlock("tbl_action_row");
                $tpl->setVariable("COLUMN_COUNTS",1);
                $tpl->setVariable("IMG_ARROW",ilUtil::getImagePath('arrow_downright.gif'));
                $tpl->parseCurrentBlock();


                // create table
                $tbl = new ilTableGUI();
                $tbl->setStyle('table','std');

                // title & header columns
                $tbl->setTitle($this->lng->txt("crs_objectives"),"icon_crs.gif",$this->lng->txt("crs_objectives"));

                $tbl->setHeaderNames(array($this->lng->txt("title")));
                $tbl->setHeaderVars(array("title"), 
                                                        array("ref_id" => $this->course_obj->getRefId(),
                                                                  "cmdClass" => "ilcourseobjectivesgui",
                                                                  "cmdNode" => $_GET["cmdNode"]));
                $tbl->setColumnWidth(array("50%"));

                $tbl->setLimit($_GET["limit"]);
                $tbl->setOffset($_GET["offset"]);
                $tbl->setMaxCount(count($objectives));

                // footer
                $tbl->disable("footer");
                $tbl->disable('sort');

                // render table
                $tbl->setTemplate($tpl);
                $tbl->render();

                $this->tpl->setVariable("OBJECTIVES_TABLE", $tpl->get());
                

                // Save marked objectives
                $_SESSION['crs_delete_objectives'] = $_POST['objective'];

                return true;
        }

Here is the call graph for this function:

ilCourseObjectivesGUI::assignChapterSelect (  ) 

Definition at line 471 of file class.ilCourseObjectivesGUI.php.

References $_GET, $_POST, $counter, $lm_id, $rbacsystem, $tbl, $tpl, __getAllChapters(), __initObjectivesObject(), __showButton(), assignLMSelect(), ilUtil::formCheckbox(), ilUtil::getImagePath(), ilLMObjectFactory::getInstance(), ilObjectFactory::getInstanceByRefId(), sendInfo(), and ilUtil::switchColor().

Referenced by assignLMChapter().

        {
                global $rbacsystem;

                // MINIMUM ACCESS LEVEL = 'write'
                if(!$rbacsystem->checkAccess("write", $this->course_obj->getRefId()))
                {
                        $this->ilias->raiseError($this->lng->txt("msg_no_perm_write"),$this->ilErr->MESSAGE);
                }
                if(count($_POST['lm']) !== 1)
                {
                        sendInfo($this->lng->txt('crs_select_exactly_one_lm'));
                        $this->assignLMSelect();

                        return false;
                }
                foreach($_POST['lm'] as $lm_id)
                {
                        $tmp_lm =& ilObjectFactory::getInstanceByRefId($lm_id);
                        if($tmp_lm->getType() != 'lm')
                        {
                                sendInfo($this->lng->txt('crs_select_native_lm'));
                                $this->assignLMSelect();
                                
                                return false;
                        }
                }
                $lm_id = (int) $_POST['lm'][0];

                $this->tpl->addBlockFile("ADM_CONTENT", "adm_content", "tpl.crs_objectives_chapter_select.html","course");
                $tpl =& new ilTemplate("tpl.table.html", true, true);
                $tpl->addBlockfile("TBL_CONTENT", "tbl_content", "tpl.crs_objectives_chapter_select_row.html","course");

                $this->ctrl->setParameter($this,'objective_id',(int) $_GET['objective_id']);
                $this->ctrl->setParameter($this,'lm_id',(int) $lm_id);
                $this->__showButton('assignLMSelect',$this->lng->txt('back'));
                
                $lm_obj =& ilObjectFactory::getInstanceByRefId($lm_id);

                $counter = 0;
                foreach($this->__getAllChapters($lm_id) as $chapter)
                {
                        ++$counter;
                        include_once './content/classes/class.ilLMObjectFactory.php';

                        $st_obj = ilLMObjectFactory::getInstance($lm_obj,$chapter);
                        
                        $tpl->setCurrentBlock("tbl_content");
                        $tpl->setVariable("ROWCOL",ilUtil::switchColor($counter,"tblrow2","tblrow1"));
                        $tpl->setVariable("TITLE",$st_obj->getTitle());
                        $tpl->setVariable("CHECK_OBJECTIVE",ilUtil::formCheckbox(0,'chapter[]',$st_obj->getId()));
                        $tpl->parseCurrentBlock();
                }


                $tpl->setVariable("FORMACTION",$this->ctrl->getFormAction($this));

                // Show action row
                $tpl->setCurrentBlock("tbl_action_btn");
                $tpl->setVariable("BTN_NAME",'assignLMChapter');
                $tpl->setVariable("BTN_VALUE",$this->lng->txt('crs_objectives_assign_chapter'));
                $tpl->parseCurrentBlock();

                $tpl->setCurrentBlock("tbl_action_row");
                $tpl->setVariable("WIDTH","width=\"50%\"");
                $tpl->setVariable("COLUMN_COUNTS",2);
                $tpl->setVariable("IMG_ARROW",ilUtil::getImagePath('arrow_downright.gif'));
                $tpl->parseCurrentBlock();


                // create table
                $tbl = new ilTableGUI();
                $tbl->setStyle('table','std');
                

                // title & header columns
                $objectives_obj =& $this->__initObjectivesObject((int) $_GET['objective_id']);
                $header_title = $this->lng->txt("crs_objectives_chapter_assignment").' ('.$objectives_obj->getTitle().')';

                $tbl->setTitle($header_title,"icon_crs.gif",$this->lng->txt("crs_objectives"));

                $tbl->setHeaderNames(array('',$this->lng->txt("title")));
                $tbl->setHeaderVars(array("type","title"), 
                                                        array("ref_id" => $this->course_obj->getRefId(),
                                                                  "cmdClass" => "ilcourseobjectivesgui",
                                                                  "cmdNode" => $_GET["cmdNode"]));
                $tbl->setColumnWidth(array("1%","99%"));

                $tbl->setLimit($_GET["limit"]);
                $tbl->setOffset($_GET["offset"]);
                $tbl->setMaxCount(count($objectives));

                // footer
                $tbl->disable("footer");
                $tbl->disable('sort');

                // render table
                $tbl->setTemplate($tpl);
                $tbl->render();

                $this->tpl->setVariable("OBJECTIVES_TABLE", $tpl->get());
                
                return true;
        }

Here is the call graph for this function:

Here is the caller graph for this function:

ilCourseObjectivesGUI::assignLM (  ) 

Definition at line 635 of file class.ilCourseObjectivesGUI.php.

References $_GET, $_POST, $counter, $lm_id, $rbacsystem, __initLMObject(), assignLMSelect(), ilObjectFactory::getInstanceByRefId(), listAssignedLM(), listObjectives(), and sendInfo().

        {
                global $rbacsystem;

                // MINIMUM ACCESS LEVEL = 'write'
                if(!$rbacsystem->checkAccess("write", $this->course_obj->getRefId()))
                {
                        $this->ilias->raiseError($this->lng->txt("msg_no_perm_write"),$this->ilErr->MESSAGE);
                }
                if(!isset($_GET['objective_id']))
                {
                        sendInfo($this->lng->txt('crs_no_objective_selected'));
                        $this->listObjectives();

                        return false;
                }
                if(!count($_POST['lm']))
                {
                        sendInfo($this->lng->txt('crs_no_lm_selected'));
                        $this->assignLMSelect();

                        return false;
                }

                $this->__initLMObject((int) $_GET['objective_id']);

                $counter = 0;
                foreach($_POST['lm'] as $lm_id)
                {
                        $tmp_lm =& ilObjectFactory::getInstanceByRefId($lm_id);

                        $this->objectives_lm_obj->setType($tmp_lm->getType());
                        $this->objectives_lm_obj->setLMRefId($tmp_lm->getRefId());
                        $this->objectives_lm_obj->setLMObjId($tmp_lm->getId());
                        
                        if($this->objectives_lm_obj->checkExists())
                        {
                                continue;
                        }
                        
                        $this->objectives_lm_obj->add();
                        ++$counter;
                }

                if($counter)
                {
                        sendInfo($this->lng->txt('crs_objectives_assigned_lm'));
                        $this->listAssignedLM();
                }
                else
                {
                        sendInfo($this->lng->txt('crs_lms_already_assigned'));
                        $this->assignLMSelect();
                }

                return true;
        }

Here is the call graph for this function:

ilCourseObjectivesGUI::assignLMChapter (  ) 

Definition at line 576 of file class.ilCourseObjectivesGUI.php.

References $_GET, $_POST, $counter, $rbacsystem, __initLMObject(), assignChapterSelect(), assignLMSelect(), ilObjectFactory::getInstanceByRefId(), listAssignedLM(), listObjectives(), and sendInfo().

        {
                global $rbacsystem;

                // MINIMUM ACCESS LEVEL = 'write'
                if(!$rbacsystem->checkAccess("write", $this->course_obj->getRefId()))
                {
                        $this->ilias->raiseError($this->lng->txt("msg_no_perm_write"),$this->ilErr->MESSAGE);
                }
                if(!isset($_GET['objective_id']))
                {
                        sendInfo($this->lng->txt('crs_no_objective_selected'));
                        $this->listObjectives();

                        return false;
                }
                if(!count($_POST['chapter']))
                {
                        $_POST['lm'] = array((int) $_GET['lm_id']);
                        sendInfo($this->lng->txt('crs_no_chapter_selected'));
                        $this->assignChapterSelect();

                        return false;
                }

                $this->__initLMObject((int) $_GET['objective_id']);

                $counter = 0;
                foreach($_POST['chapter'] as $chapter_id)
                {
                        $tmp_lm =& ilObjectFactory::getInstanceByRefId((int) $_GET['lm_id']);

                        $this->objectives_lm_obj->setType('st');
                        $this->objectives_lm_obj->setLMRefId($tmp_lm->getRefId());
                        $this->objectives_lm_obj->setLMObjId($chapter_id);
                        
                        if($this->objectives_lm_obj->checkExists())
                        {
                                continue;
                        }
                        
                        $this->objectives_lm_obj->add();
                        ++$counter;
                }

                if($counter)
                {
                        sendInfo($this->lng->txt('crs_objectives_assigned_lm'));
                        $this->listAssignedLM();
                }
                else
                {
                        sendInfo($this->lng->txt('crs_chapter_already_assigned'));
                        $this->assignLMSelect();
                }

                return true;
        }

Here is the call graph for this function:

ilCourseObjectivesGUI::assignLMSelect (  ) 

Definition at line 365 of file class.ilCourseObjectivesGUI.php.

References $_GET, $counter, $rbacsystem, $tbl, $tpl, __getAllLMs(), __initObjectivesObject(), __showButton(), ilUtil::formCheckbox(), ilUtil::getImagePath(), ilObjectFactory::getInstanceByRefId(), listAssignedLM(), listObjectives(), sendInfo(), and ilUtil::switchColor().

Referenced by assignChapterSelect(), assignLM(), and assignLMChapter().

        {
                global $rbacsystem;

                // MINIMUM ACCESS LEVEL = 'write'
                if(!$rbacsystem->checkAccess("write", $this->course_obj->getRefId()))
                {
                        $this->ilias->raiseError($this->lng->txt("msg_no_perm_write"),$this->ilErr->MESSAGE);
                }
                if(!isset($_GET['objective_id']))
                {
                        sendInfo($this->lng->txt('crs_no_objective_selected'));
                        $this->listObjectives();

                        return false;
                }
                if(!count($all_lms = $this->__getAllLMs()))
                {
                        sendInfo($this->lng->txt('crs_no_objective_lms_found'));
                        $this->listAssignedLM();

                        return false;
                }
                $this->ctrl->setParameter($this,'objective_id',(int) $_GET['objective_id']);
                $this->tpl->addBlockFile("ADM_CONTENT", "adm_content", "tpl.crs_objectives_lm_select.html","course");
                $this->__showButton('listAssignedLM',$this->lng->txt('back'));


                $tpl =& new ilTemplate("tpl.table.html", true, true);
                $tpl->addBlockfile("TBL_CONTENT", "tbl_content", "tpl.crs_objectives_lm_select_row.html","course");

                $counter = 0;
                foreach($all_lms as $item)
                {
                        ++$counter;

                        $tmp_lm =& ilObjectFactory::getInstanceByRefId($item);

                        $tpl->setCurrentBlock("tbl_content");
                        $tpl->setVariable("ROWCOL",ilUtil::switchColor($counter,"tblrow2","tblrow1"));
                        $tpl->setVariable("CHECK_OBJECTIVE",ilUtil::formCheckbox(0,'lm[]',$item));

                        $tpl->setVariable("IMG_TYPE",ilUtil::getImagePath('icon_'.$tmp_lm->getType().'.gif'));
                        $tpl->setVariable("IMG_ALT",$this->lng->txt('obj_'.$tmp_lm->getType()));
                        $tpl->setVariable("TITLE",$tmp_lm->getTitle());
                        $tpl->setVariable("DESCRIPTION",$tmp_lm->getDescription());
                        $tpl->parseCurrentBlock();

                        unset($tmp_lm);
                }

                $tpl->setVariable("FORMACTION",$this->ctrl->getFormAction($this));

                // Show action row
                $tpl->setCurrentBlock("tbl_action_btn");
                $tpl->setVariable("BTN_NAME",'assignLM');
                $tpl->setVariable("BTN_VALUE",$this->lng->txt('crs_objective_assign_lm'));
                $tpl->parseCurrentBlock();

                $tpl->setCurrentBlock("tbl_action_btn");
                $tpl->setVariable("BTN_NAME",'assignChapterSelect');
                $tpl->setVariable("BTN_VALUE",$this->lng->txt('crs_objective_assign_chapter'));
                $tpl->parseCurrentBlock();

                $tpl->setCurrentBlock("tbl_action_row");
                $tpl->setVariable("COLUMN_COUNTS",3);
                $tpl->setVariable("WIDTH","width=\"50%\"");
                $tpl->setVariable("IMG_ARROW",ilUtil::getImagePath('arrow_downright.gif'));
                $tpl->parseCurrentBlock();


                // create table
                $tbl = new ilTableGUI();
                $tbl->setStyle('table','std');

                // title & header columns
                $objectives_obj =& $this->__initObjectivesObject((int) $_GET['objective_id']);
                $header_title = $this->lng->txt("crs_objectives_lm_assignment").' ('.$objectives_obj->getTitle().')';

                $tbl->setTitle($header_title,"icon_crs.gif",$this->lng->txt("crs_objectives"));

                $tbl->setHeaderNames(array('',$this->lng->txt('type'),$this->lng->txt("title")));
                $tbl->setHeaderVars(array("","type","title"), 
                                                        array("ref_id" => $this->course_obj->getRefId(),
                                                                  "objective_id" => (int) $_GET['objective_id'],
                                                                  "cmdClass" => "ilcourseobjectivesgui",
                                                                  "cmdNode" => $_GET["cmdNode"]));
                $tbl->setColumnWidth(array("1%","1%",'98%'));

                $tbl->setLimit($_GET["limit"]);
                $tbl->setOffset($_GET["offset"]);
                $tbl->setMaxCount(count($objectives));

                // footer
                $tbl->disable("footer");
                $tbl->disable('sort');

                // render table
                $tbl->setTemplate($tpl);
                $tbl->render();

                $this->tpl->setVariable("OBJECTIVES_TABLE", $tpl->get());

                return true;
        }

Here is the call graph for this function:

Here is the caller graph for this function:

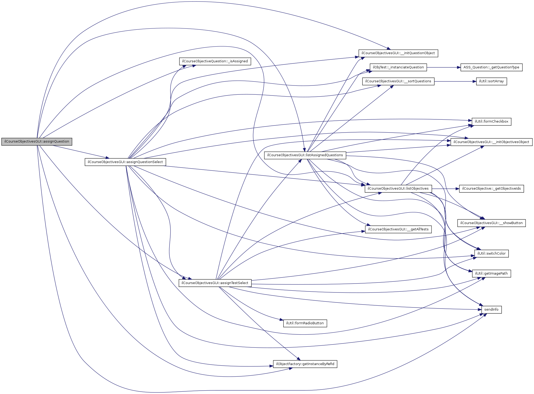
ilCourseObjectivesGUI::assignQuestion (  ) 

Definition at line 1675 of file class.ilCourseObjectivesGUI.php.

References $_GET, $_POST, $rbacsystem, __initQuestionObject(), ilCourseObjectiveQuestion::_isAssigned(), assignQuestionSelect(), assignTestSelect(), ilObjectFactory::getInstanceByRefId(), listAssignedQuestions(), listObjectives(), and sendInfo().

        {
                global $rbacsystem;

                // MINIMUM ACCESS LEVEL = 'write'
                if(!$rbacsystem->checkAccess("write", $this->course_obj->getRefId()))
                {
                        $this->ilias->raiseError($this->lng->txt("msg_no_perm_write"),$this->ilErr->MESSAGE);
                }
                if(!isset($_GET['objective_id']))
                {
                        sendInfo($this->lng->txt('crs_no_objective_selected'));
                        $this->listObjectives();

                        return false;
                }
                if(!$_GET['test_id'])
                {
                        sendInfo($this->lng->txt('crs_no_test_selected'));
                        $this->assignTestSelect();

                        return false;
                }
                if(!count($_POST['question']))
                {
                        $_POST['test_id'] = $_GET['test_id'];
                        sendInfo($this->lng->txt('crs_no_question_selected'));
                        $this->assignQuestionSelect();

                        return false;
                }

                $this->__initQuestionObject((int) $_GET['objective_id']);

                $tmp_test =& ilObjectFactory::getInstanceByRefId((int) $_GET['test_id'],false);

                $this->objectives_qst_obj->setTestRefId($tmp_test->getRefId());
                $this->objectives_qst_obj->setTestObjId($tmp_test->getId());

                $added = 0;
                foreach($_POST['question'] as $qid)
                {
                        if((int) $_GET['objective_id'] == ilCourseObjectiveQuestion::_isAssigned((int) $_GET['objective_id'],
                                                                                                                                                                         $tmp_test->getRefId(),
                                                                                                                                                                         $qid))
                        {
                                continue;
                        }
                        $this->objectives_qst_obj->setQuestionId($qid);
                        $this->objectives_qst_obj->add();

                        ++$added;
                }

                if($added)
                {
                        sendInfo($this->lng->txt('crs_objectives_assigned_new_questions'));
                        $this->listAssignedQuestions();

                        return true;
                }
                else
                {
                        sendInfo($this->lng->txt('crs_objectives_questions_already_assigned'));
                        $this->assignQuestionSelect();

                        return false;
                }
                return false;
        }

Here is the call graph for this function:

ilCourseObjectivesGUI::assignQuestionSelect (  ) 

Definition at line 1534 of file class.ilCourseObjectivesGUI.php.

References $_GET, $_POST, $counter, $rbacsystem, $tbl, $tpl, __initObjectivesObject(), __initQuestionObject(), __showButton(), __sortQuestions(), ilObjTest::_instanciateQuestion(), ilCourseObjectiveQuestion::_isAssigned(), assignTestSelect(), ilUtil::formCheckbox(), ilUtil::getImagePath(), ilObjectFactory::getInstanceByRefId(), listObjectives(), sendInfo(), and ilUtil::switchColor().

Referenced by assignQuestion().

        {
                global $rbacsystem;

                // MINIMUM ACCESS LEVEL = 'write'
                if(!$rbacsystem->checkAccess("write", $this->course_obj->getRefId()))
                {
                        $this->ilias->raiseError($this->lng->txt("msg_no_perm_write"),$this->ilErr->MESSAGE);
                }
                if(!isset($_GET['objective_id']))
                {
                        sendInfo($this->lng->txt('crs_no_objective_selected'));
                        $this->listObjectives();

                        return false;
                }
                if(!$_POST['test_id'])
                {
                        sendInfo($this->lng->txt('crs_select_exactly_one_tst'));
                        $this->assignTestSelect();

                        return false;
                }

                
                $this->ctrl->setParameter($this,'objective_id',(int) $_GET['objective_id']);
                $this->ctrl->setParameter($this,'test_id',(int) $_POST['test_id']);
                $this->tpl->addBlockFile("ADM_CONTENT", "adm_content", "tpl.crs_objectives_question_select.html","course");
                $this->__showButton('assignTestSelect',$this->lng->txt('back'));


                $tpl =& new ilTemplate("tpl.table.html", true, true);
                $tpl->addBlockfile("TBL_CONTENT", "tbl_content", "tpl.crs_objectives_question_select_row.html","course");

                if(!$tmp_tst =& ilObjectFactory::getInstanceByRefId((int) $_POST['test_id'],false))
                {
                        sendInfo('Error: Test does not exist');
                        $this->assignTestSelect();

                        return false;
                }               

                $this->__initQuestionObject((int) $_GET['objective_id']);

                $counter = 0;
                $assignable = false;
                
                foreach($this->__sortQuestions($tmp_tst->getAllQuestions()) as $question_data)
                {
                        ++$counter;

                        $tmp_question =& ilObjTest::_instanciateQuestion($question_data['question_id']);

                        $tpl->setCurrentBlock("tbl_content");
                        $tpl->setVariable("ROWCOL",ilUtil::switchColor($counter,"tblrow2","tblrow1"));
                        $tpl->setVariable("CHECK_OBJECTIVE",ilUtil::formCheckbox(0,'question[]',$question_data['question_id']));
                        $tpl->setVariable("TITLE",$tmp_question->getTitle());
                        $tpl->setVariable("DESCRIPTION",$tmp_question->getComment());

                        if(!$objective_id = ilCourseObjectiveQuestion::_isAssigned((int) $_GET['objective_id'],
                                                                                                                                           $tmp_tst->getRefId(),$question_data['question_id']))
                        {
                                $tpl->setVariable("CHECK_OBJECTIVE",ilUtil::formCheckbox(0,'question[]',$question_data['question_id']));
                                $tpl->setVariable("ASSIGNED",$this->lng->txt('no'));
                                
                                $assignable = true;
                        }
                        else
                        {
                                $tmp_objective_obj =& $this->__initObjectivesObject($objective_id);
                                
                                #$assigned = $this->lng->txt('yes').' ('.$tmp_objective_obj->getTitle().')';
                                $assigned = $this->lng->txt('yes');
                                $tpl->setVariable("ASSIGNED",$assigned);
                                $tpl->setVariable("CHECK_OBJECTIVE",' ');
                        }
                        $tpl->parseCurrentBlock();

                        unset($tmp_question);
                }

                $tpl->setVariable("FORMACTION",$this->ctrl->getFormAction($this));
                $tpl->setVariable("WIDTH","width=\"50%\"");

                // Show action row

                if($assignable)
                {
                        $tpl->setCurrentBlock("tbl_action_btn");
                        $tpl->setVariable("BTN_NAME",'assignQuestion');
                        $tpl->setVariable("BTN_VALUE",$this->lng->txt('crs_objective_assign_question'));
                        $tpl->parseCurrentBlock();

                        $tpl->setCurrentBlock("tbl_action_row");
                        $tpl->setVariable("COLUMN_COUNTS",3);
                        $tpl->setVariable("WIDTH","width=\"50%\"");
                        $tpl->setVariable("IMG_ARROW",ilUtil::getImagePath('arrow_downright.gif'));
                        $tpl->parseCurrentBlock();
                }

                // create table
                $tbl = new ilTableGUI();
                $tbl->setStyle('table','std');

                // title & header columns
                $objectives_obj =& $this->__initObjectivesObject((int) $_GET['objective_id']);
                $header_title = $this->lng->txt("crs_objective_question_assignment").' ('.$objectives_obj->getTitle().')';

                $tbl->setTitle($header_title,"icon_crs.gif",$this->lng->txt("crs_objectives"));

                $tbl->setHeaderNames(array('',$this->lng->txt("title"),$this->lng->txt('assigned')));
                $tbl->setHeaderVars(array("","title",'assigned'), 
                                                        array("ref_id" => $this->course_obj->getRefId(),
                                                                  "objective_id" => (int) $_GET['objective_id'],
                                                                  "cmdClass" => "ilcourseobjectivesgui",
                                                                  "cmdNode" => $_GET["cmdNode"]));
                $tbl->setColumnWidth(array("1%","60%",'50%'));

                $tbl->setLimit($_GET["limit"]);
                $tbl->setOffset($_GET["offset"]);
                $tbl->setMaxCount(count($objectives));

                // footer
                $tbl->disable("footer");
                $tbl->disable('sort');

                // render table
                $tbl->setTemplate($tpl);
                $tbl->render();

                $this->tpl->setVariable("OBJECTIVES_TABLE", $tpl->get());

                return true;

        }

Here is the call graph for this function:

Here is the caller graph for this function:

ilCourseObjectivesGUI::assignTestSelect (  ) 

Definition at line 1415 of file class.ilCourseObjectivesGUI.php.

References $_GET, $counter, $rbacsystem, $tbl, $tpl, __getAllTests(), __initObjectivesObject(), __showButton(), ilUtil::formRadioButton(), ilUtil::getImagePath(), ilObjectFactory::getInstanceByRefId(), listAssignedQuestions(), listObjectives(), sendInfo(), and ilUtil::switchColor().

Referenced by assignQuestion(), and assignQuestionSelect().

        {
                global $rbacsystem;

                // MINIMUM ACCESS LEVEL = 'write'
                if(!$rbacsystem->checkAccess("write", $this->course_obj->getRefId()))
                {
                        $this->ilias->raiseError($this->lng->txt("msg_no_perm_write"),$this->ilErr->MESSAGE);
                }
                if(!isset($_GET['objective_id']))
                {
                        sendInfo($this->lng->txt('crs_no_objective_selected'));
                        $this->listObjectives();

                        return false;
                }
                if(!count($all_tests = $this->__getAllTests()))
                {
                        sendInfo($this->lng->txt('crs_no_objective_tests_found'));
                        $this->listAssignedQuestions();

                        return false;
                }
                $this->ctrl->setParameter($this,'objective_id',(int) $_GET['objective_id']);
                $this->tpl->addBlockFile("ADM_CONTENT", "adm_content", "tpl.crs_objectives_tst_select.html","course");
                $this->__showButton('listAssignedQuestions',$this->lng->txt('back'));


                $tpl =& new ilTemplate("tpl.table.html", true, true);
                $tpl->addBlockfile("TBL_CONTENT", "tbl_content", "tpl.crs_objectives_tst_select_row.html","course");

                $counter = 0;
                foreach($all_tests as $item)
                {
                        ++$counter;

                        $tmp_tst =& ilObjectFactory::getInstanceByRefId($item);

                        $tpl->setCurrentBlock("tbl_content");
                        $tpl->setVariable("ROWCOL",ilUtil::switchColor($counter,"tblrow2","tblrow1"));

                        $tpl->setVariable("IMG_TYPE",ilUtil::getImagePath('icon_'.$tmp_tst->getType().'.gif'));
                        $tpl->setVariable("IMG_ALT",$this->lng->txt('obj_'.$tmp_tst->getType()));
                        $tpl->setVariable("TITLE",$tmp_tst->getTitle());
                        $tpl->setVariable("DESCRIPTION",$tmp_tst->getDescription());

                        // Get status info
                        if($tmp_tst->isRandomTest())
                        {
                                $tpl->setVariable("STATUS",$this->lng->txt('crs_test_status_random'));
                                $tpl->setVariable("CHECK_OBJECTIVE",' ');
                        }
                        elseif(!$tmp_tst->isComplete())
                        {
                                $tpl->setVariable("STATUS",$this->lng->txt('crs_test_status_not_complete'));
                                $tpl->setVariable("CHECK_OBJECTIVE",' ');
                        }
                        else
                        {
                                $tpl->setVariable("STATUS",$this->lng->txt('crs_test_status_complete'));
                                $tpl->setVariable("CHECK_OBJECTIVE",ilUtil::formRadioButton(0,'test_id',$item));
                        }

                        $tpl->setVariable("COUNT_QUESTIONS",count($tmp_tst->getExistingQuestions()));
                        $tpl->parseCurrentBlock();

                        unset($tmp_tst);
                }

                $tpl->setVariable("FORMACTION",$this->ctrl->getFormAction($this));

                // Show action row
                $tpl->setCurrentBlock("tbl_action_btn");
                $tpl->setVariable("BTN_NAME",'assignQuestionSelect');
                $tpl->setVariable("BTN_VALUE",$this->lng->txt('crs_objective_assign_question'));
                $tpl->parseCurrentBlock();

                $tpl->setCurrentBlock("tbl_action_row");
                $tpl->setVariable("COLUMN_COUNTS",4);
                $tpl->setVariable("WIDTH","width=\"75%\"");
                $tpl->setVariable("IMG_ARROW",ilUtil::getImagePath('arrow_downright.gif'));
                $tpl->parseCurrentBlock();


                // create table
                $tbl = new ilTableGUI();
                $tbl->setStyle('table','std');

                // title & header columns
                $objectives_obj =& $this->__initObjectivesObject((int) $_GET['objective_id']);
                $header_title = $this->lng->txt("crs_objective_question_assignment").' ('.$objectives_obj->getTitle().')';

                $tbl->setTitle($header_title,"icon_crs.gif",$this->lng->txt("crs_objectives"));

                $tbl->setHeaderNames(array('',$this->lng->txt("title"),$this->lng->txt('status'),$this->lng->txt('crs_count_questions')));
                $tbl->setHeaderVars(array("","title",'status','nr_questions'), 
                                                        array("ref_id" => $this->course_obj->getRefId(),
                                                                  "objective_id" => (int) $_GET['objective_id'],
                                                                  "cmdClass" => "ilcourseobjectivesgui",
                                                                  "cmdNode" => $_GET["cmdNode"]));
                $tbl->setColumnWidth(array("1%","50%",'30%','20%'));

                $tbl->setLimit($_GET["limit"]);
                $tbl->setOffset($_GET["offset"]);
                $tbl->setMaxCount(count($objectives));

                // footer
                $tbl->disable("footer");
                $tbl->disable('sort');

                // render table
                $tbl->setTemplate($tpl);
                $tbl->render();

                $this->tpl->setVariable("OBJECTIVES_TABLE", $tpl->get());

                return true;
        }

Here is the call graph for this function:

Here is the caller graph for this function:

ilCourseObjectivesGUI::deassignQuestion (  ) 

Definition at line 1375 of file class.ilCourseObjectivesGUI.php.

References $_GET, $_SESSION, $rbacsystem, __initQuestionObject(), listAssignedQuestions(), listObjectives(), and sendInfo().

        {
                global $rbacsystem;

                // MINIMUM ACCESS LEVEL = 'write'
                if(!$rbacsystem->checkAccess("write", $this->course_obj->getRefId()))
                {
                        $this->ilias->raiseError($this->lng->txt("msg_no_perm_write"),$this->ilErr->MESSAGE);
                }
                if(!isset($_GET['objective_id']))
                {
                        sendInfo($this->lng->txt('crs_no_objective_selected'));
                        $this->listObjectives();

                        return false;
                }
                if(!count($_SESSION['crs_objectives_qst']))
                {
                        sendInfo($this->lng->txt('crs_objectives_no_question_selected'));
                        $this->listAssignedQuestions();

                        return false;
                }
                
                $this->__initQuestionObject((int) $_GET['objective_id']);

                foreach($_SESSION['crs_objectives_qst'] as $qid)
                {
                        $this->objectives_qst_obj->delete($qid);
                }
                unset($_SESSION['crs_objectives_qst']);

                sendInfo($this->lng->txt('crs_objectives_qst_deassigned'));
                $this->listAssignedQuestions();

                return true;
        }

Here is the call graph for this function:

ilCourseObjectivesGUI::deleteLM (  ) 

Definition at line 327 of file class.ilCourseObjectivesGUI.php.

References $_GET, $_SESSION, $rbacsystem, __initLMObject(), listAssignedLM(), listObjectives(), and sendInfo().

        {
                global $rbacsystem;

                // MINIMUM ACCESS LEVEL = 'write'
                if(!$rbacsystem->checkAccess("write", $this->course_obj->getRefId()))
                {
                        $this->ilias->raiseError($this->lng->txt("msg_no_perm_write"),$this->ilErr->MESSAGE);
                }
                if(!isset($_GET['objective_id']))
                {
                        sendInfo($this->lng->txt('crs_no_objective_selected'));
                        $this->listObjectives();

                        return false;
                }
                if(!count($_SESSION['crs_delete_lm']))
                {
                        sendInfo('No lm selected');
                        $this->listAssignedLM();

                        return false;
                }

                $this->__initLMObject((int) $_GET['objective_id']);

                foreach($_SESSION['crs_delete_lm'] as $lm_ass_id)
                {
                        $this->objectives_lm_obj->delete($lm_ass_id);
                }
                sendInfo($this->lng->txt('crs_lm_assignment_deleted'));
                $this->listAssignedLM();

                return true;
        }

Here is the call graph for this function:

ilCourseObjectivesGUI::deleteObjectives (  ) 

Definition at line 1086 of file class.ilCourseObjectivesGUI.php.

References $_SESSION, $rbacsystem, __initObjectivesObject(), listObjectives(), and sendInfo().

        {
                global $rbacsystem;

                // MINIMUM ACCESS LEVEL = 'write'
                if(!$rbacsystem->checkAccess("write", $this->course_obj->getRefId()))
                {
                        $this->ilias->raiseError($this->lng->txt("msg_no_perm_write"),$this->ilErr->MESSAGE);
                }
                if(!count($_SESSION['crs_delete_objectives']))
                {
                        sendInfo($this->lng->txt('crs_no_objective_selected'));
                        $this->listObjectives();
                        
                        return true;
                }

                foreach($_SESSION['crs_delete_objectives'] as $objective_id)
                {
                        $objective_obj =& $this->__initObjectivesObject($objective_id);
                        $objective_obj->delete();
                }

                sendInfo($this->lng->txt('crs_objectives_deleted'));
                $this->listObjectives();

                return true;
        }

Here is the call graph for this function:

ilCourseObjectivesGUI::editObjective (  ) 

Definition at line 919 of file class.ilCourseObjectivesGUI.php.

References $_GET, $rbacsystem, __initObjectivesObject(), listObjectives(), and sendInfo().

Referenced by updateObjective().

        {
                global $rbacsystem;

                // MINIMUM ACCESS LEVEL = 'write'
                if(!$rbacsystem->checkAccess("write", $this->course_obj->getRefId()))
                {
                        $this->ilias->raiseError($this->lng->txt("msg_no_perm_write"),$this->ilErr->MESSAGE);
                }
                if(!isset($_GET['objective_id']))
                {
                        sendInfo($this->lng->txt('crs_no_objective_selected'));
                        $this->listObjectives();

                        return false;
                }

                $this->tpl->addBlockFile("ADM_CONTENT","adm_content","tpl.crs_add_objective.html","course");

                $this->ctrl->setParameter($this,'objective_id',(int) $_GET['objective_id']);
                $this->tpl->setVariable("FORMACTION",$this->ctrl->getFormAction($this));
                $this->tpl->setVariable("TXT_HEADER",$this->lng->txt('crs_update_objective'));
                $this->tpl->setVariable("TXT_TITLE",$this->lng->txt('title'));
                $this->tpl->setVariable("TXT_DESC",$this->lng->txt('description'));
                $this->tpl->setVariable("TXT_REQUIRED_FLD",$this->lng->txt('required'));
                $this->tpl->setVariable("CMD_SUBMIT",'updateObjective');
                $this->tpl->setVariable("TXT_SUBMIT",$this->lng->txt('save'));
                $this->tpl->setVariable("TXT_CANCEL",$this->lng->txt('cancel'));

                $objective_obj =& $this->__initObjectivesObject((int) $_GET['objective_id']);

                $this->tpl->setVariable("TITLE",$objective_obj->getTitle());
                $this->tpl->setVariable("DESC",$objective_obj->getDescription());

                return true;
        }

Here is the call graph for this function:

Here is the caller graph for this function:

ilCourseObjectivesGUI::editQuestionAssignment (  ) 

Definition at line 1746 of file class.ilCourseObjectivesGUI.php.

References $counter, $rbacsystem, __initObjectivesObject(), __initQuestionObject(), __showButton(), ilCourseObjective::_getObjectiveIds(), ilUtil::formCheckbox(), ilUtil::getImagePath(), and ilObjectFactory::getInstanceByRefId().

Referenced by updateQuestionAssignment().

        {
                global $rbacsystem;

                // MINIMUM ACCESS LEVEL = 'write'
                if(!$rbacsystem->checkAccess("write", $this->course_obj->getRefId()))
                {
                        $this->ilias->raiseError($this->lng->txt("msg_no_perm_write"),$this->ilErr->MESSAGE);
                }

                $this->tpl->addBlockfile('ADM_CONTENT','adm_content','tpl.crs_objectives_edit_question_assignments.html','course');

                $this->__showButton('listObjectives',$this->lng->txt('crs_objective_overview_objectives'));

                $this->tpl->setVariable("FORMACTION",$this->ctrl->getFormAction($this));
                $this->tpl->setVariable("CSS_TABLE",'fullwidth');
                $this->tpl->setVariable("WIDTH",'80%');
                $this->tpl->setVariable("COLUMN_COUNT",5);
                $this->tpl->setVariable("TBL_TITLE_IMG",ilUtil::getImagePath('icon_crs.gif'));
                $this->tpl->setVariable("TBL_TITLE_IMG_ALT",$this->lng->txt('obj_crs'));
                $this->tpl->setVariable("TBL_TITLE",$this->lng->txt('crs_objectives_edit_question_assignments'));
                
                $head_titles = array(array($this->lng->txt('title'),"35%"),
                                                         array($this->lng->txt('crs_objectives_nr_questions'),"10%"),
                                                         array($this->lng->txt('crs_objectives_max_points'),"10%"),
                                                         array($this->lng->txt('options'),"35%"));

                $counter = 0;
                foreach($head_titles as $title)
                {
                        $this->tpl->setCurrentBlock("tbl_header_no_link");

                        if(!$counter)
                        {
                                $this->tpl->setVariable("TBL_HEADER_COLSPAN",' colspan="2"');
                                ++$counter;
                        }
                        $this->tpl->setVariable("TBL_HEADER_CELL_NO_LINK",$title[0]);
                        $this->tpl->setVariable("TBL_COLUMN_WIDTH_NO_LINK",$title[1]);
                        $this->tpl->parseCurrentBlock();
                }

                foreach(ilCourseObjective::_getObjectiveIds($this->course_obj->getId()) as $objective_id)
                {
                        $tmp_objective_obj =& $this->__initObjectivesObject($objective_id);
                        
                        $this->__initQuestionObject($objective_id);

                        $counter = 1;
                        foreach($this->objectives_qst_obj->getTests() as $test_data)
                        {
                                $show_buttons = true;

                                $tmp_test =& ilObjectFactory::getInstanceByRefId($test_data['ref_id']);

                                $this->tpl->setCurrentBlock("test_row");
                                $this->tpl->setVariable("TEST_TITLE",$tmp_test->getTitle());
                                $this->tpl->setVariable("TEST_QST",$this->objectives_qst_obj->getNumberOfQuestionsByTest($test_data['ref_id']));
                                $this->tpl->setVariable("TEST_POINTS",$this->objectives_qst_obj->getMaxPointsByTest($test_data['ref_id']));

                                // Options
                                $this->tpl->setVariable("TXT_CHANGE_STATUS",$this->lng->txt('crs_change_status'));
                                $this->tpl->setVariable("CHECK_CHANGE_STATUS",ilUtil::formCheckbox((int) $test_data['tst_status'],
                                                                                                                                                                   'test['.$test_data['test_objective_id'].'][status]'
                                                                                                                                                                   ,1));
                                $this->tpl->setVariable("TXT_SUGGEST",$this->lng->txt('crs_suggest_lm'));
                                $this->tpl->setVariable("SUGGEST_NAME",'test['.$test_data['test_objective_id'].'][limit]');
                                $this->tpl->setVariable("SUGGEST_VALUE",(int) $test_data['tst_limit']);

                                $this->tpl->parseCurrentBlock();



                                ++$counter;
                        }
                        $this->tpl->setCurrentBlock("objective_row");
                        $this->tpl->setVariable("OBJ_TITLE",$tmp_objective_obj->getTitle());
                        $this->tpl->setVariable("OBJ_DESCRIPTION",$tmp_objective_obj->getDescription());
                        $this->tpl->setVariable("OBJ_QST",count($this->objectives_qst_obj->getQuestions()));
                        $this->tpl->setVariable("OBJ_POINTS",$this->objectives_qst_obj->getMaxPointsByObjective());
                        $this->tpl->setVariable("ROWSPAN",$counter);
                        $this->tpl->parseCurrentBlock();
                        
                        // Options
                        unset($tmp_objective_obj);
                }
                // Buttons
                if($show_buttons)
                {
                        $this->tpl->setCurrentBlock("edit_footer");
                        $this->tpl->setVariable("TXT_RESET",$this->lng->txt('reset'));
                        $this->tpl->setVariable("TXT_UPDATE",$this->lng->txt('save'));
                        $this->tpl->setVariable("CMD_UPDATE",'updateQuestionAssignment');
                        $this->tpl->parseCurrentBlock();
                }
        }

Here is the call graph for this function:

Here is the caller graph for this function:

& ilCourseObjectivesGUI::executeCommand (  ) 

execute command

Definition at line 67 of file class.ilCourseObjectivesGUI.php.

References $cmd.

        {
                $cmd = $this->ctrl->getCmd();

                if (!$cmd = $this->ctrl->getCmd())
                {
                        $cmd = "list";
                }
                $this->$cmd();
        }

ilCourseObjectivesGUI::ilCourseObjectivesGUI ( a_course_id  ) 

Definition at line 46 of file class.ilCourseObjectivesGUI.php.

References $ilCtrl, $ilErr, $ilias, $lng, $tpl, $tree, and __initCourseObject().

        {
                include_once './course/classes/class.ilCourseObjective.php';

                global $ilCtrl,$lng,$ilErr,$ilias,$tpl,$tree;

                $this->ctrl =& $ilCtrl;
                $this->ctrl->saveParameter($this,array("ref_id"));

                $this->ilErr =& $ilErr;
                $this->lng =& $lng;
                $this->tpl =& $tpl;
                $this->tree =& $tree;

                $this->course_id = $a_course_id;
                $this->__initCourseObject();
        }

Here is the call graph for this function:

ilCourseObjectivesGUI::listAssignedLM (  ) 

Definition at line 78 of file class.ilCourseObjectivesGUI.php.

References $_GET, $counter, $rbacsystem, $tbl, $tpl, __getAllLMs(), __initLMObject(), __initObjectivesObject(), __showButton(), ilUtil::formCheckbox(), ilUtil::getImagePath(), ilLMObjectFactory::getInstance(), ilObjectFactory::getInstanceByRefId(), listObjectives(), sendInfo(), and ilUtil::switchColor().

Referenced by askDeleteLM(), assignLM(), assignLMChapter(), assignLMSelect(), and deleteLM().

        {
                global $rbacsystem;

                // MINIMUM ACCESS LEVEL = 'write'
                if(!$rbacsystem->checkAccess("write", $this->course_obj->getRefId()))
                {
                        $this->ilias->raiseError($this->lng->txt("msg_no_perm_write"),$this->ilErr->MESSAGE);
                }
                if(!isset($_GET['objective_id']))
                {
                        sendInfo($this->lng->txt('crs_no_objective_selected'));
                        $this->listObjectives();

                        return false;
                }

                $this->ctrl->setParameter($this,'objective_id',(int) $_GET['objective_id']);
                $this->tpl->addBlockFile("ADM_CONTENT", "adm_content", "tpl.crs_objectives_list_lm.html","course");

                if(!count($this->__getAllLMs()))
                {
                        $this->__showButton('listObjectives',$this->lng->txt('crs_objective_overview_objectives'));
                        sendInfo($this->lng->txt('crs_no_lms_inside_course'));
                        
                        return true;
                }

                $this->__initLMObject((int) $_GET['objective_id']);
                if(!count($lms = $this->objectives_lm_obj->getLMs()))
                {
                        sendInfo($this->lng->txt('crs_no_lms_assigned'));
                        $this->__showButton('listObjectives',$this->lng->txt('crs_objective_overview_objectives'));
                        $this->__showButton('assignLMSelect',$this->lng->txt('crs_objective_assign_lm'));

                        return true;
                }

                $tpl =& new ilTemplate("tpl.table.html", true, true);
                $tpl->addBlockfile("TBL_CONTENT", "tbl_content", "tpl.crs_objectives_lm_list_row.html","course");

                $this->__showButton('listObjectives',$this->lng->txt('crs_objective_overview_objectives'));

                $counter = 0;
                foreach($lms as $item)
                {
                        ++$counter;

                        $tmp_lm =& ilObjectFactory::getInstanceByRefId($item['ref_id']);

                        $title = $tmp_lm->getTitle();
                        if($item['type'] == 'st')
                        {
                                include_once './content/classes/class.ilLMObjectFactory.php';

                                $st_obj = ilLMObjectFactory::getInstance($tmp_lm,$item['obj_id']);
                                $title .= (" -> ".$st_obj->getTitle());
                        }
                                
                        $tpl->setCurrentBlock("tbl_content");
                        $tpl->setVariable("ROWCOL",ilUtil::switchColor($counter,"tblrow2","tblrow1"));
                        $tpl->setVariable("CHECK_OBJECTIVE",ilUtil::formCheckbox(0,'lm[]',$item['lm_ass_id']));

                        $tpl->setVariable("IMG_TYPE",ilUtil::getImagePath('icon_'.$tmp_lm->getType().'.gif'));
                        $tpl->setVariable("IMG_ALT",$this->lng->txt('obj_'.$tmp_lm->getType()));
                        $tpl->setVariable("TITLE",$title);
                        $tpl->setVariable("DESCRIPTION",$tmp_lm->getDescription());
                        $tpl->parseCurrentBlock();

                        unset($tmp_lm);
                }

                $tpl->setVariable("FORMACTION",$this->ctrl->getFormAction($this));

                // Show action row
                $tpl->setCurrentBlock("tbl_action_btn");
                $tpl->setVariable("BTN_NAME",'askDeleteLM');
                $tpl->setVariable("BTN_VALUE",$this->lng->txt('crs_objective_delete_lm_assignment'));
                $tpl->parseCurrentBlock();

                // Show add button
                $tpl->setCurrentBlock("plain_button");
                $tpl->setVariable("PBTN_NAME",'assignLMSelect');
                $tpl->setVariable("PBTN_VALUE",$this->lng->txt('crs_objective_assign_lm'));
                $tpl->parseCurrentBlock();


                $tpl->setCurrentBlock("tbl_action_row");
                $tpl->setVariable("COLUMN_COUNTS",3);
                $tpl->setVariable("WIDTH","width=\"50%\"");
                $tpl->setVariable("IMG_ARROW",ilUtil::getImagePath('arrow_downright.gif'));
                $tpl->parseCurrentBlock();


                // create table
                $tbl = new ilTableGUI();
                $tbl->setStyle('table','std');

                // title & header columns
                $objective_obj =& $this->__initObjectivesObject((int) $_GET['objective_id']);

                $header_title = $this->lng->txt("crs_objectives_assigned_lms")." (".$objective_obj->getTitle().")";

                $tbl->setTitle($header_title,"icon_crs.gif",$this->lng->txt("crs_objectives"));

                $tbl->setHeaderNames(array('',$this->lng->txt('type'),$this->lng->txt("title")));
                $tbl->setHeaderVars(array("","type","title"), 
                                                        array("ref_id" => $this->course_obj->getRefId(),
                                                                  "objective_id" => (int) $_GET['objective_id'],
                                                                  "cmdClass" => "ilcourseobjectivesgui",
                                                                  "cmdNode" => $_GET["cmdNode"]));
                $tbl->setColumnWidth(array("1%","1%",'98%'));

                $tbl->setLimit($_GET["limit"]);
                $tbl->setOffset($_GET["offset"]);
                $tbl->setMaxCount(count($objectives));

                // footer
                $tbl->disable("footer");
                $tbl->disable('sort');

                // render table
                $tbl->setTemplate($tpl);
                $tbl->render();

                $this->tpl->setVariable("OBJECTIVES_TABLE", $tpl->get());

                return true;


        }

Here is the call graph for this function:

Here is the caller graph for this function:

ilCourseObjectivesGUI::listAssignedQuestions (  ) 

Definition at line 1146 of file class.ilCourseObjectivesGUI.php.

References $_GET, $counter, $rbacsystem, $tbl, $tpl, __getAllTests(), __initObjectivesObject(), __initQuestionObject(), __showButton(), __sortQuestions(), ilObjTest::_instanciateQuestion(), ilUtil::formCheckbox(), ilUtil::getImagePath(), listObjectives(), sendInfo(), and ilUtil::switchColor().

Referenced by askDeassignQuestion(), assignQuestion(), assignTestSelect(), and deassignQuestion().

        {
                global $rbacsystem;

                // MINIMUM ACCESS LEVEL = 'write'
                if(!$rbacsystem->checkAccess("write", $this->course_obj->getRefId()))
                {
                        $this->ilias->raiseError($this->lng->txt("msg_no_perm_write"),$this->ilErr->MESSAGE);
                }
                if(!isset($_GET['objective_id']))
                {
                        sendInfo($this->lng->txt('crs_no_objective_selected'));
                        $this->listObjectives();

                        return false;
                }

                $this->ctrl->setParameter($this,'objective_id',(int) $_GET['objective_id']);
                $this->tpl->addBlockFile("ADM_CONTENT", "adm_content", "tpl.crs_objectives_list_qst.html","course");

                if(!count($this->__getAllTests()))
                {
                        $this->__showButton('listObjectives',$this->lng->txt('crs_objective_overview_objectives'));
                        sendInfo($this->lng->txt('crs_no_tests_inside_crs'));
                        
                        return true;
                }

                $this->__initQuestionObject((int) $_GET['objective_id']);
                if(!count($questions = $this->objectives_qst_obj->getQuestions()))
                {
                        sendInfo($this->lng->txt('crs_no_questions_assigned'));
                        $this->__showButton('listObjectives',$this->lng->txt('crs_objective_overview_objectives'));
                        $this->__showButton('assignTestSelect',$this->lng->txt('crs_objective_assign_question'));

                        return true;
                }

                $tpl =& new ilTemplate("tpl.table.html", true, true);
                $tpl->addBlockfile("TBL_CONTENT", "tbl_content", "tpl.crs_objectives_list_qst_row.html","course");

                $this->__showButton('listObjectives',$this->lng->txt('crs_objective_overview_objectives'));

                $counter = 0;
                foreach($this->__sortQuestions($questions) as $question)
                {
                        ++$counter;

                        include_once './assessment/classes/class.ilObjTest.php';

                        $tmp_question =& ilObjTest::_instanciateQuestion($question['question_id']);

                        $tpl->setCurrentBlock("tbl_content");
                        $tpl->setVariable("ROWCOL",ilUtil::switchColor($counter,"tblrow2","tblrow1"));
                        $tpl->setVariable("CHECK_OBJECTIVE",ilUtil::formCheckbox(0,'question[]',$question['qst_ass_id']));
                        $tpl->setVariable("TITLE",$tmp_question->getTitle());
                        $tpl->setVariable("DESCRIPTION",$tmp_question->getComment());
                        $tpl->parseCurrentBlock();

                        unset($tmp_question);
                }

                $tpl->setVariable("FORMACTION",$this->ctrl->getFormAction($this));
                // Show action row

                $tpl->setCurrentBlock("tbl_action_btn");
                $tpl->setVariable("BTN_NAME",'askDeassignQuestion');
                $tpl->setVariable("BTN_VALUE",$this->lng->txt('crs_objective_deassign_question'));
                $tpl->parseCurrentBlock();

                // Show add button
                $tpl->setCurrentBlock("plain_button");
                $tpl->setVariable("PBTN_NAME",'assignTestSelect');
                $tpl->setVariable("PBTN_VALUE",$this->lng->txt('crs_objective_assign_question'));
                $tpl->parseCurrentBlock();


                $tpl->setCurrentBlock("tbl_action_row");
                $tpl->setVariable("COLUMN_COUNTS",2);
                $tpl->setVariable("WIDTH","width=\"50%\"");
                $tpl->setVariable("IMG_ARROW",ilUtil::getImagePath('arrow_downright.gif'));
                $tpl->parseCurrentBlock();

                // create table
                $tbl = new ilTableGUI();
                $tbl->setStyle('table','std');

                // title & header columns
                $objectives_obj =& $this->__initObjectivesObject((int) $_GET['objective_id']);
                $header_title = $this->lng->txt("crs_objectives_assigned_questions").' ('.$objectives_obj->getTitle().')';

                $tbl->setTitle($header_title,"icon_crs.gif",$this->lng->txt("crs_objectives"));

                $tbl->setHeaderNames(array('',$this->lng->txt("title")));
                $tbl->setHeaderVars(array("","title"), 
                                                        array("ref_id" => $this->course_obj->getRefId(),
                                                                  "objective_id" => (int) $_GET['objective_id'],
                                                                  "cmdClass" => "ilcourseobjectivesgui",
                                                                  "cmdNode" => $_GET["cmdNode"]));
                $tbl->setColumnWidth(array("1%","99%"));

                $tbl->setLimit($_GET["limit"]);
                $tbl->setOffset($_GET["offset"]);
                $tbl->setMaxCount(count($objectives));

                // footer
                $tbl->disable("footer");
                $tbl->disable('sort');

                // render table
                $tbl->setTemplate($tpl);
                $tbl->render();

                $this->tpl->setVariable("OBJECTIVES_TABLE", $tpl->get());

                return true;
        }

Here is the call graph for this function:

Here is the caller graph for this function:

ilCourseObjectivesGUI::listObjectives (  ) 

Definition at line 693 of file class.ilCourseObjectivesGUI.php.

References $_GET, $counter, $rbacsystem, $tbl, $tpl, __initObjectivesObject(), __showButton(), ilCourseObjective::_getObjectiveIds(), ilUtil::formCheckbox(), ilUtil::getImagePath(), sendInfo(), and ilUtil::switchColor().

Referenced by askDeassignQuestion(), askDeleteLM(), askDeleteObjective(), assignLM(), assignLMChapter(), assignLMSelect(), assignQuestion(), assignQuestionSelect(), assignTestSelect(), deassignQuestion(), deleteLM(), deleteObjectives(), editObjective(), listAssignedLM(), listAssignedQuestions(), moveObjectiveDown(), moveObjectiveUp(), saveObjective(), and updateObjective().

        {
                global $rbacsystem;

                // MINIMUM ACCESS LEVEL = 'write'
                if(!$rbacsystem->checkAccess("write", $this->course_obj->getRefId()))
                {
                        $this->ilias->raiseError($this->lng->txt("msg_no_perm_write"),$this->ilErr->MESSAGE);
                }

                $this->tpl->addBlockFile("ADM_CONTENT", "adm_content", "tpl.crs_objectives.html","course");
                if(!count($objectives = ilCourseObjective::_getObjectiveIds($this->course_obj->getId())))
                {
                        $this->__showButton('addObjective',$this->lng->txt('crs_add_objective'));
                        sendInfo($this->lng->txt('crs_no_objectives_created'));
                        
                        return true;
                }
                else
                {
                        $this->__showButton('editQuestionAssignment',$this->lng->txt('crs_objective_overview_question_assignment'));
                }

                $tpl =& new ilTemplate("tpl.table.html", true, true);
                $tpl->addBlockfile("TBL_CONTENT", "tbl_content", "tpl.crs_objectives_row.html","course");

                $counter = 0;
                foreach($objectives as $objective)
                {
                        ++$counter;
                        $objective_obj =& $this->__initObjectivesObject($objective);

                        // Up down links
                        if(count($objectives) > 1)
                        {
                                if($counter == 1)
                                {
                                        $tpl->setVariable("NO_IMG_PRE_TYPE",ilUtil::getImagePath('empty.gif'));
                                }                                       
                                if($counter > 1) 
                                {
                                        $tpl->setCurrentBlock("img");
                                        $this->ctrl->setParameter($this,'objective_id',$objective_obj->getObjectiveId());
                                        $tpl->setVariable("IMG_LINK",$this->ctrl->getLinkTarget($this,'moveObjectiveUp'));
                                        $tpl->setVariable("IMG_TYPE",ilUtil::getImagePath('a_up.gif'));
                                        $tpl->setVariable("IMG_ALT",$this->lng->txt('crs_move_up'));
                                        $tpl->parseCurrentBlock();
                                }
                                if($counter < count($objectives))
                                {
                                        $tpl->setCurrentBlock("img");
                                        $this->ctrl->setParameter($this,'objective_id',$objective_obj->getObjectiveId());
                                        $tpl->setVariable("IMG_LINK",$this->ctrl->getLinkTarget($this,'moveObjectiveDown'));
                                        $tpl->setVariable("IMG_TYPE",ilUtil::getImagePath('a_down.gif'));
                                        $tpl->setVariable("IMG_ALT",$this->lng->txt('crs_move_down'));
                                        $tpl->parseCurrentBlock();
                                }
                                if($counter == count($objectives))
                                {
                                        $tpl->setCurrentBlock("no_img_post");
                                        $tpl->setVariable("NO_IMG_POST_TYPE",ilUtil::getImagePath('empty.gif'));
                                        $tpl->parseCurrentBlock();
                                }                                       

                        }
                        // Edit link
                        $tpl->setCurrentBlock("edit_img");
                        $this->ctrl->setParameter($this,'objective_id',$objective_obj->getObjectiveId());
                        $tpl->setVariable("EDIT_IMG_LINK",$this->ctrl->getLinkTarget($this,'editObjective'));
                        $tpl->setVariable("EDIT_IMG_TYPE",ilUtil::getImagePath('edit.gif'));
                        $tpl->setVariable("EDIT_IMG_ALT",$this->lng->txt('edit'));
                        $tpl->parseCurrentBlock();
                        
                        // Assign lm
                        $tpl->setCurrentBlock("edit_img");
                        $this->ctrl->setParameter($this,'objective_id',$objective_obj->getObjectiveId());
                        $tpl->setVariable("EDIT_IMG_LINK",$this->ctrl->getLinkTarget($this,'listAssignedLM'));
                        $tpl->setVariable("EDIT_IMG_TYPE",ilUtil::getImagePath('icon_lm.gif'));
                        $tpl->setVariable("EDIT_IMG_ALT",$this->lng->txt('crs_lm_assignment'));
                        $tpl->parseCurrentBlock();

                        // Assign questions
                        $tpl->setCurrentBlock("edit_img");
                        $this->ctrl->setParameter($this,'objective_id',$objective_obj->getObjectiveId());
                        $tpl->setVariable("EDIT_IMG_LINK",$this->ctrl->getLinkTarget($this,'listAssignedQuestions'));
                        $tpl->setVariable("EDIT_IMG_TYPE",ilUtil::getImagePath('icon_tst.gif'));
                        $tpl->setVariable("EDIT_IMG_ALT",$this->lng->txt('crs_question_assignment'));
                        $tpl->parseCurrentBlock();

                        $tpl->setCurrentBlock("options");
                        $tpl->setVariable("OPT_ROWCOL",ilUtil::switchColor($counter,"tblrow2","tblrow1"));


                        $tpl->setCurrentBlock("tbl_content");
                        $tpl->setVariable("ROWCOL",ilUtil::switchColor($counter,"tblrow2","tblrow1"));
                        $tpl->setVariable("CHECK_OBJECTIVE",ilUtil::formCheckbox(0,'objective[]',$objective_obj->getObjectiveId()));
                        $tpl->setVariable("TITLE",$objective_obj->getTitle());
                        $tpl->setVariable("DESCRIPTION",$objective_obj->getDescription());
                        $tpl->parseCurrentBlock();
                }

                $tpl->setVariable("FORMACTION",$this->ctrl->getFormAction($this));

                // Show action row
                $tpl->setCurrentBlock("tbl_action_btn");
                $tpl->setVariable("BTN_NAME",'askDeleteObjective');
                $tpl->setVariable("BTN_VALUE",$this->lng->txt('delete'));
                $tpl->parseCurrentBlock();

                $tpl->setCurrentBlock("plain_button");
                $tpl->setVariable("PBTN_NAME",'addObjective');
                $tpl->setVariable("PBTN_VALUE",$this->lng->txt('crs_add_objective'));
                $tpl->parseCurrentBlock();

                $tpl->setCurrentBlock("tbl_action_row");
                $tpl->setVariable("COLUMN_COUNTS",3);
                $tpl->setVariable("IMG_ARROW",ilUtil::getImagePath('arrow_downright.gif'));
                $tpl->parseCurrentBlock();


                // create table
                $tbl = new ilTableGUI();
                $tbl->setStyle('table','std');

                // title & header columns
                $tbl->setTitle($this->lng->txt("crs_objectives"),"icon_crs.gif",$this->lng->txt("crs_objectives"));

                $tbl->setHeaderNames(array('',$this->lng->txt("title"),$this->lng->txt('options')));
                $tbl->setHeaderVars(array("type","title",'options'), 
                                                        array("ref_id" => $this->course_obj->getRefId(),
                                                                  "cmdClass" => "ilcourseobjectivesgui",
                                                                  "cmdNode" => $_GET["cmdNode"]));
                $tbl->setColumnWidth(array("1%","80%",'20%'));

                $tbl->setLimit($_GET["limit"]);
                $tbl->setOffset($_GET["offset"]);
                $tbl->setMaxCount(count($objectives));

                // footer
                $tbl->disable("footer");
                $tbl->disable('sort');

                // render table
                $tbl->setTemplate($tpl);
                $tbl->render();

                $this->tpl->setVariable("OBJECTIVES_TABLE", $tpl->get());
                

                return true;
        }

Here is the call graph for this function:

Here is the caller graph for this function:

ilCourseObjectivesGUI::moveObjectiveDown (  ) 

Definition at line 869 of file class.ilCourseObjectivesGUI.php.

References $_GET, $rbacsystem, __initObjectivesObject(), listObjectives(), and sendInfo().

        {
                global $rbacsystem;

                // MINIMUM ACCESS LEVEL = 'write'
                if(!$rbacsystem->checkAccess("write", $this->course_obj->getRefId()))
                {
                        $this->ilias->raiseError($this->lng->txt("msg_no_perm_write"),$this->ilErr->MESSAGE);
                }
                if(!$_GET['objective_id'])
                {
                        sendInfo($this->lng->txt('crs_no_objective_selected'));
                        $this->listObjectives();
                        
                        return true;
                }
                $objective_obj =& $this->__initObjectivesObject((int) $_GET['objective_id']);

                $objective_obj->moveDown((int) $_GET['objective_id']);
                sendInfo($this->lng->txt('crs_moved_objective'));

                $this->listObjectives();

                return true;
        }

Here is the call graph for this function:

ilCourseObjectivesGUI::moveObjectiveUp (  ) 

Definition at line 844 of file class.ilCourseObjectivesGUI.php.

References $_GET, $rbacsystem, __initObjectivesObject(), listObjectives(), and sendInfo().

        {
                global $rbacsystem;

                // MINIMUM ACCESS LEVEL = 'write'
                if(!$rbacsystem->checkAccess("write", $this->course_obj->getRefId()))
                {
                        $this->ilias->raiseError($this->lng->txt("msg_no_perm_write"),$this->ilErr->MESSAGE);
                }
                if(!$_GET['objective_id'])
                {
                        sendInfo($this->lng->txt('crs_no_objective_selected'));
                        $this->listObjectives();
                        
                        return true;
                }
                $objective_obj =& $this->__initObjectivesObject((int) $_GET['objective_id']);

                $objective_obj->moveUp((int) $_GET['objective_id']);
                sendInfo($this->lng->txt('crs_moved_objective'));

                $this->listObjectives();

                return true;
        }

Here is the call graph for this function:

ilCourseObjectivesGUI::saveObjective (  ) 

Definition at line 1116 of file class.ilCourseObjectivesGUI.php.

References $_POST, $rbacsystem, __initObjectivesObject(), addObjective(), listObjectives(), sendInfo(), and ilUtil::stripSlashes().

        {
                global $rbacsystem;

                // MINIMUM ACCESS LEVEL = 'write'
                if(!$rbacsystem->checkAccess("write", $this->course_obj->getRefId()))
                {
                        $this->ilias->raiseError($this->lng->txt("msg_no_perm_write"),$this->ilErr->MESSAGE);
                }
                if(!$_POST['objective']['title'])
                {
                        sendInfo('crs_no_title_given',true);

                        $this->addObjective();
                        return false;
                }

                $objective_obj =& $this->__initObjectivesObject();

                $objective_obj->setTitle(ilUtil::stripSlashes($_POST['objective']['title']));
                $objective_obj->setDescription(ilUtil::stripSlashes($_POST['objective']['description']));
                $objective_obj->add();
                
                sendInfo($this->lng->txt('crs_added_objective'));
                $this->listObjectives();

                return true;
        }

Here is the call graph for this function:

ilCourseObjectivesGUI::updateObjective (  ) 

Definition at line 956 of file class.ilCourseObjectivesGUI.php.

References $_GET, $_POST, $rbacsystem, __initObjectivesObject(), editObjective(), listObjectives(), sendInfo(), and ilUtil::stripSlashes().

        {
                global $rbacsystem;

                // MINIMUM ACCESS LEVEL = 'write'
                if(!$rbacsystem->checkAccess("write", $this->course_obj->getRefId()))
                {
                        $this->ilias->raiseError($this->lng->txt("msg_no_perm_write"),$this->ilErr->MESSAGE);
                }
                if(!isset($_GET['objective_id']))
                {               
                        sendInfo($this->lng->txt('crs_no_objective_selected'));
                        $this->listObjectives();

                        return false;
                }
                if(!$_POST['objective']['title'])
                {               
                        sendInfo($this->lng->txt('crs_objective_no_title_given'));
                        $this->editObjective();
                        
                        return false;
                }


                $objective_obj =& $this->__initObjectivesObject((int) $_GET['objective_id']);

                $objective_obj->setObjectiveId((int) $_GET['objective_id']);
                $objective_obj->setTitle(ilUtil::stripSlashes($_POST['objective']['title']));
                $objective_obj->setDescription(ilUtil::stripSlashes($_POST['objective']['description']));

                $objective_obj->update();
                
                sendInfo($this->lng->txt('crs_objective_modified'));
                $this->listObjectives();

                return true;
        }

Here is the call graph for this function:

ilCourseObjectivesGUI::updateQuestionAssignment (  ) 

Definition at line 1843 of file class.ilCourseObjectivesGUI.php.

References $_POST, $data, $rbacsystem, __initQuestionObject(), ilCourseObjectiveQuestion::_getTest(), editQuestionAssignment(), and sendInfo().

        {
                global $rbacsystem;

                // MINIMUM ACCESS LEVEL = 'write'
                if(!$rbacsystem->checkAccess("write", $this->course_obj->getRefId()))
                {
                        $this->ilias->raiseError($this->lng->txt("msg_no_perm_write"),$this->ilErr->MESSAGE);
                }
                if(!is_array($_POST['test']))
                {
                        sendInfo('Internal error: CRSM learning objectives');
                        $this->editQuestionAssignment();

                        return false;
                }
                // Validate
                foreach($_POST['test'] as $test_obj_id => $data)
                {
                        if(!preg_match('/1?[0-9][0-9]?/',$data['limit']) or 
                           $data['limit'] < 0 or 
                           $data['limit'] > 100)
                        {
                                sendInfo($this->lng->txt('crs_objective_insert_percent'));
                                $this->editQuestionAssignment();

                                return false;
                        }
                }
                
                foreach($_POST['test'] as $test_obj_id => $data)
                {
                        include_once './course/classes/class.ilCourseObjectiveQuestion.php';

                        $test_data = ilCourseObjectiveQuestion::_getTest($test_obj_id);

                        $this->__initQuestionObject($test_data['objective_id']);
                        $this->objectives_qst_obj->setTestStatus($data['status'] ? 1 : 0);
                        $this->objectives_qst_obj->setTestSuggestedLimit($data['limit']);
                        $this->objectives_qst_obj->updateTest($test_obj_id);
                }
                sendInfo($this->lng->txt('crs_objective_updated_test'));
                $this->editQuestionAssignment();

                return true;
        }

Here is the call graph for this function:


Field Documentation

ilCourseObjectivesGUI::$course_id

Definition at line 44 of file class.ilCourseObjectivesGUI.php.

ilCourseObjectivesGUI::$course_obj

Definition at line 43 of file class.ilCourseObjectivesGUI.php.

ilCourseObjectivesGUI::$ctrl

Definition at line 37 of file class.ilCourseObjectivesGUI.php.

ilCourseObjectivesGUI::$ilErr

Definition at line 39 of file class.ilCourseObjectivesGUI.php.

Referenced by ilCourseObjectivesGUI().

ilCourseObjectivesGUI::$ilias

Definition at line 38 of file class.ilCourseObjectivesGUI.php.

Referenced by ilCourseObjectivesGUI().

ilCourseObjectivesGUI::$lng

Definition at line 40 of file class.ilCourseObjectivesGUI.php.

Referenced by ilCourseObjectivesGUI().

ilCourseObjectivesGUI::$tpl

The documentation for this class was generated from the following file: