Public Member Functions | Data Fields

ilObjRoleGUI Class Reference

Inheritance diagram for ilObjRoleGUI:
Collaboration diagram for ilObjRoleGUI:

Public Member Functions

 ilObjRoleGUI ($a_data, $a_id, $a_call_by_reference, $a_prepare_output=true)
 Constructor public.
executeCommand ()
 execute command
 listDesktopItemsObject ()
 askDeleteDesktopItemObject ()
 deleteDesktopItemsObject ()
 selectDesktopItemObject ()
 assignDesktopItemObject ()
 createObject ()
 display role create form
 saveObject ()
 save a new role object
 permObject ()
 display permission settings template
 permSaveObject ()
 save permissions
 adoptPermSaveObject ()
 copy permissions from role
 assignSaveObject ()
 wrapper for renamed function
 assignUserObject ()
 assign users to role
 deassignUserObject ()
 de-assign users from role
 updateObject ()
 update role object
 editObject ()
 edit object
 userassignmentObject ()
 display user assignment panel
 __showAssignedUsersTable ($a_result_set, $a_user_ids=NULL)
__initTableGUI ()
 __setTableGUIBasicData (&$tbl, &$result_set, $from="")
 standard implementation for tables use 'from' variable use different initial setting of table
 searchUserFormObject ()
 __unsetSessionVariables ()
 cancelObject ()
 cancelObject is called when an operation is canceled, method links back public
 searchObject ()
 __search ($a_search_string, $a_search_for)
 __showSearchUserTable ($a_result_set, $a_user_ids=NULL, $a_cmd="search")
 __showSearchRoleTable ($a_result_set, $a_role_ids=NULL)
 __showSearchGroupTable ($a_result_set, $a_grp_ids=NULL)
 listUsersRoleObject ()
 listUsersGroupObject ()
 __formatPath ($a_path_arr)
 __prepareOutput ()
 __setHeader ()
 __setLocator ()
 getTabs (&$tabs_gui)
 get tabs abstract method.

Data Fields

 $type
 $rolf_ref_id
 $ctrl

Detailed Description

Definition at line 38 of file class.ilObjRoleGUI.php.


Member Function Documentation

ilObjRoleGUI::__formatPath ( a_path_arr  ) 

Definition at line 1959 of file class.ilObjRoleGUI.php.

References $counter, ilObjectGUI::$data, and $path.

Referenced by listDesktopItemsObject().

        {
                $counter = 0;
                foreach($a_path_arr as $data)
                {
                        if($counter++)
                        {
                                $path .= " -> ";
                        }
                        $path .= $data['title'];
                }
                if(strlen($path) > 50)
                {
                        return '...'.substr($path,-50);
                }
                return $path;
        }

Here is the caller graph for this function:

& ilObjRoleGUI::__initTableGUI (  ) 

Reimplemented from ilObjectGUI.

Definition at line 1409 of file class.ilObjRoleGUI.php.

Referenced by __showAssignedUsersTable(), __showSearchGroupTable(), __showSearchRoleTable(), and __showSearchUserTable().

        {
                include_once "class.ilTableGUI.php";

                return new ilTableGUI(0,false);
        }

Here is the caller graph for this function:

ilObjRoleGUI::__prepareOutput (  ) 

Definition at line 1977 of file class.ilObjRoleGUI.php.

References __setHeader(), __setLocator(), infoPanel(), and sendInfo().

Referenced by executeCommand().

        {
                // output objects
                $this->tpl->addBlockFile("CONTENT", "content", "tpl.role.html");
                $this->tpl->addBlockFile("STATUSLINE", "statusline", "tpl.statusline.html");

                // output locator
                $this->__setLocator();

                // output message
                if ($this->message)
                {
                        sendInfo($this->message);
                }

                // display infopanel if something happened
                infoPanel();

                // set header
                $this->__setHeader();
        }

Here is the call graph for this function:

Here is the caller graph for this function:

ilObjRoleGUI::__search ( a_search_string,
a_search_for 
)

Definition at line 1633 of file class.ilObjRoleGUI.php.

References $_SESSION, sendInfo(), and ilUtil::stripSlashes().

Referenced by searchObject().

        {
                include_once("class.ilSearch.php");

                $this->lng->loadLanguageModule("content");
                $search =& new ilSearch($_SESSION["AccountId"]);
                $search->setPerformUpdate(false);
                $search->setSearchString(ilUtil::stripSlashes($a_search_string));
                $search->setCombination("and");
                $search->setSearchFor(array(0 => $a_search_for));
                $search->setSearchType('new');

                if($search->validate($message))
                {
                        $search->performSearch();
                }
                else
                {
                        sendInfo($message,true);
                        $this->ctrl->redirect($this,"searchUserForm");
                }

                return $search->getResultByType($a_search_for);
        }

Here is the call graph for this function:

Here is the caller graph for this function:

ilObjRoleGUI::__setHeader (  ) 

Definition at line 1999 of file class.ilObjRoleGUI.php.

References getTabs().

Referenced by __prepareOutput().

        {
                include_once './classes/class.ilTabsGUI.php';

                $this->tpl->setVariable("HEADER",$this->lng->txt('role'));
                $this->tpl->setVariable("H_DESCRIPTION",$this->object->getTitle());

                $tabs_gui =& new ilTabsGUI();
                $this->getTabs($tabs_gui);

                // output tabs
                $this->tpl->setVariable("TABS", $tabs_gui->getHTML());
        }

Here is the call graph for this function:

Here is the caller graph for this function:

ilObjRoleGUI::__setLocator (  ) 

Definition at line 2013 of file class.ilObjRoleGUI.php.

References $counter, $ilias_locator, $row, and ilObjectGUI::$tree.

Referenced by __prepareOutput().

        {
                global $tree;
                global $ilias_locator;

                $this->tpl->addBlockFile("LOCATOR", "locator", "tpl.locator.html");

                $counter = 0;
                foreach ($tree->getPathFull($this->rolf_ref_id) as $key => $row)
                {
                        if($counter++)
                        {
                                $this->tpl->touchBlock('locator_separator_prefix');
                        }

                        $this->tpl->setCurrentBlock("locator_item");

                        if($row["type"] == 'rolf')
                        {
                                $this->tpl->setVariable("ITEM",$this->object->getTitle());
                                $this->tpl->setVariable("LINK_ITEM",$this->ctrl->getLinkTarget($this));
                        }
                        elseif ($row["child"] != $tree->getRootId())
                        {
                                $this->tpl->setVariable("ITEM", $row["title"]);
                                $this->tpl->setVariable("LINK_ITEM","repository.php?ref_id=".$row["child"]);
                        }
                        else
                        {
                                $this->tpl->setVariable("ITEM", $this->lng->txt("repository"));
                                $this->tpl->setVariable("LINK_ITEM","repository.php?ref_id=".$row["child"]);
                        }

                        $this->tpl->parseCurrentBlock();
                }

                $this->tpl->setVariable("TXT_LOCATOR",$this->lng->txt("locator"));
                $this->tpl->parseCurrentBlock();
        }

Here is the caller graph for this function:

ilObjRoleGUI::__setTableGUIBasicData ( &$  tbl,
&$  result_set,
a_from = "" 
)

standard implementation for tables use 'from' variable use different initial setting of table

Reimplemented from ilObjectGUI.

Definition at line 1416 of file class.ilObjRoleGUI.php.

References $_GET, and $tbl.

Referenced by __showAssignedUsersTable(), __showSearchGroupTable(), __showSearchRoleTable(), and __showSearchUserTable().

        {
        switch($from)
                {
                        case "group":
                        $order = $_GET["sort_by"] ? $_GET["sort_by"] : "title";
                                break;

                        case "role":
                        $order = $_GET["sort_by"] ? $_GET["sort_by"] : "title";
                                break;

                        default:
                                // init sort_by (unfortunatly sort_by is preset with 'title')
                        if ($_GET["sort_by"] == "title" or empty($_GET["sort_by"]))
                {
                    $_GET["sort_by"] = "login";
                }
                $order = $_GET["sort_by"];
                                break;
                }

                $tbl->setOrderColumn($order);
                $tbl->setOrderDirection($_GET["sort_order"]);
                $tbl->setOffset($_GET["offset"]);
                $tbl->setLimit($_GET["limit"]);
                $tbl->setFooter("tblfooter",$this->lng->txt("previous"),$this->lng->txt("next"));
                $tbl->setData($result_set);
        }

Here is the caller graph for this function:

ilObjRoleGUI::__showAssignedUsersTable ( a_result_set,
a_user_ids = NULL 
)

Definition at line 1343 of file class.ilObjRoleGUI.php.

References ilObjectGUI::$actions, $rbacsystem, $tbl, ilObjectGUI::$tpl, __initTableGUI(), __setTableGUIBasicData(), ilUtil::array_php2js(), and ilUtil::getImagePath().

Referenced by userassignmentObject().

        {
        global $rbacsystem;

                $actions = array("deassignUser"  => $this->lng->txt("remove"));

        $tbl =& $this->__initTableGUI();
                $tpl =& $tbl->getTemplateObject();

                $tpl->setCurrentBlock("tbl_form_header");
                $tpl->setVariable("FORMACTION",$this->ctrl->getFormAction($this));
                $tpl->parseCurrentBlock();

                $tpl->setCurrentBlock("tbl_action_row");

            $tpl->setCurrentBlock("plain_button");
                    $tpl->setVariable("PBTN_NAME","searchUserForm");
                    $tpl->setVariable("PBTN_VALUE",$this->lng->txt("role_add_user"));
                    $tpl->parseCurrentBlock();
                    $tpl->setCurrentBlock("plain_buttons");
                    $tpl->parseCurrentBlock();

                        $tpl->setVariable("COLUMN_COUNTS",5);
                        $tpl->setVariable("IMG_ARROW", ilUtil::getImagePath("arrow_downright.gif"));

            foreach ($actions as $name => $value)
                        {
                                $tpl->setCurrentBlock("tbl_action_btn");
                                $tpl->setVariable("BTN_NAME",$name);
                                $tpl->setVariable("BTN_VALUE",$value);
                                $tpl->parseCurrentBlock();
                        }
                        
                        if (!empty($a_user_ids))
                        {
                                // set checkbox toggles
                                $tpl->setCurrentBlock("tbl_action_toggle_checkboxes");
                                $tpl->setVariable("JS_VARNAME","user_id");                      
                                $tpl->setVariable("JS_ONCLICK",ilUtil::array_php2js($a_user_ids));
                                $tpl->setVariable("TXT_CHECKALL", $this->lng->txt("check_all"));
                                $tpl->setVariable("TXT_UNCHECKALL", $this->lng->txt("uncheck_all"));
                                $tpl->parseCurrentBlock();
                        }

            $tpl->setVariable("TPLPATH",$this->tpl->tplPath);


                $this->ctrl->setParameter($this,"cmd","userassignment");


                // title & header columns
                $tbl->setTitle($this->lng->txt("assigned_users"),"icon_usr_b.gif",$this->lng->txt("users"));

                //user must be administrator
                $tbl->setHeaderNames(array("",$this->lng->txt("username"),$this->lng->txt("firstname"),
                                                                   $this->lng->txt("lastname"),$this->lng->txt("grp_options")));
                $tbl->setHeaderVars(array("","login","firstname","lastname","functions"),$this->ctrl->getParameterArray($this,"",false));
                $tbl->setColumnWidth(array("","30%","30%","30%","10%"));
                
                $this->__setTableGUIBasicData($tbl,$a_result_set,"userassignment");
                $tbl->render();
                $this->tpl->setVariable("ADM_CONTENT",$tbl->tpl->get());

                return true;
        }

Here is the call graph for this function:

Here is the caller graph for this function:

ilObjRoleGUI::__showSearchGroupTable ( a_result_set,
a_grp_ids = NULL 
)

Definition at line 1785 of file class.ilObjRoleGUI.php.

References $_GET, $tbl, ilObjectGUI::$tpl, __initTableGUI(), __setTableGUIBasicData(), ilUtil::array_php2js(), and ilUtil::getImagePath().

Referenced by searchObject().

        {
        $tbl =& $this->__initTableGUI();
                $tpl =& $tbl->getTemplateObject();

                $tpl->setCurrentBlock("tbl_form_header");
                $tpl->setVariable("FORMACTION",$this->ctrl->getFormAction($this));
                $tpl->parseCurrentBlock();

                $tpl->setCurrentBlock("tbl_action_btn");
                $tpl->setVariable("BTN_NAME","searchUserForm");
                $tpl->setVariable("BTN_VALUE",$this->lng->txt("back"));
                $tpl->parseCurrentBlock();

                $tpl->setCurrentBlock("tbl_action_btn");
                $tpl->setVariable("BTN_NAME","listUsersGroup");
                $tpl->setVariable("BTN_VALUE",$this->lng->txt("grp_list_users"));
                $tpl->parseCurrentBlock();
                
                if (!empty($a_grp_ids))
                {
                        // set checkbox toggles
                        $tpl->setCurrentBlock("tbl_action_toggle_checkboxes");
                        $tpl->setVariable("JS_VARNAME","group");                        
                        $tpl->setVariable("JS_ONCLICK",ilUtil::array_php2js($a_grp_ids));
                        $tpl->setVariable("TXT_CHECKALL", $this->lng->txt("check_all"));
                        $tpl->setVariable("TXT_UNCHECKALL", $this->lng->txt("uncheck_all"));
                        $tpl->parseCurrentBlock();
                }

                $tpl->setCurrentBlock("tbl_action_row");
                $tpl->setVariable("COLUMN_COUNTS",4);
                $tpl->setVariable("IMG_ARROW",ilUtil::getImagePath("arrow_downright.gif"));
                $tpl->parseCurrentBlock();

                $tbl->setTitle($this->lng->txt("grp_header_edit_members"),"icon_usr_b.gif",$this->lng->txt("grp_header_edit_members"));
                $tbl->setHeaderNames(array("",
                                                                   $this->lng->txt("obj_grp"),
                                                                   $this->lng->txt("grp_count_members")));
                $tbl->setHeaderVars(array("",
                                                                  "title",
                                                                  "nr_members"),
                                                        array("ref_id" => $this->rolf_ref_id,
                                  "obj_id" => $this->object->getId(),
                                                                  "cmd" => "search",
                                                                  "cmdClass" => "ilobjrolegui",
                                                                  "cmdNode" => $_GET["cmdNode"]));

                $tbl->setColumnWidth(array("","80%","19%"));


                $this->__setTableGUIBasicData($tbl,$a_result_set,"group");
                $tbl->render();

                $this->tpl->setVariable("SEARCH_RESULT_TABLE",$tbl->tpl->get());

                return true;
        }

Here is the call graph for this function:

Here is the caller graph for this function:

ilObjRoleGUI::__showSearchRoleTable ( a_result_set,
a_role_ids = NULL 
)

Definition at line 1726 of file class.ilObjRoleGUI.php.

References $_GET, $tbl, ilObjectGUI::$tpl, __initTableGUI(), __setTableGUIBasicData(), ilUtil::array_php2js(), and ilUtil::getImagePath().

Referenced by searchObject().

        {
                $tbl =& $this->__initTableGUI();
                $tpl =& $tbl->getTemplateObject();

                $tpl->setCurrentBlock("tbl_form_header");
                $tpl->setVariable("FORMACTION",$this->ctrl->getFormAction($this));
                $tpl->parseCurrentBlock();

                $tpl->setCurrentBlock("tbl_action_btn");
                $tpl->setVariable("BTN_NAME","searchUserForm");
                $tpl->setVariable("BTN_VALUE",$this->lng->txt("back"));
                $tpl->parseCurrentBlock();

                $tpl->setCurrentBlock("tbl_action_btn");
                $tpl->setVariable("BTN_NAME","listUsersRole");
                $tpl->setVariable("BTN_VALUE",$this->lng->txt("role_list_users"));
                $tpl->parseCurrentBlock();
                
                if (!empty($a_role_ids))
                {
                        // set checkbox toggles
                        $tpl->setCurrentBlock("tbl_action_toggle_checkboxes");
                        $tpl->setVariable("JS_VARNAME","role");                 
                        $tpl->setVariable("JS_ONCLICK",ilUtil::array_php2js($a_role_ids));
                        $tpl->setVariable("TXT_CHECKALL", $this->lng->txt("check_all"));
                        $tpl->setVariable("TXT_UNCHECKALL", $this->lng->txt("uncheck_all"));
                        $tpl->parseCurrentBlock();
                }

                $tpl->setCurrentBlock("tbl_action_row");
                $tpl->setVariable("COLUMN_COUNTS",4);
                $tpl->setVariable("IMG_ARROW",ilUtil::getImagePath("arrow_downright.gif"));
                $tpl->parseCurrentBlock();

                $tbl->setTitle($this->lng->txt("role_header_edit_users"),"icon_usr_b.gif",$this->lng->txt("role_header_edit_users"));
                $tbl->setHeaderNames(array("",
                                                                   $this->lng->txt("obj_role"),
                                                                   $this->lng->txt("role_count_users")));
                $tbl->setHeaderVars(array("",
                                                                  "title",
                                                                  "nr_members"),
                                                        array("ref_id" => $this->rolf_ref_id,
                                  "obj_id" => $this->object->getId(),
                                                                  "cmd" => "search",
                                                                  "cmdClass" => "ilobjrolegui",
                                                                  "cmdNode" => $_GET["cmdNode"]));

                $tbl->setColumnWidth(array("","80%","19%"));


                $this->__setTableGUIBasicData($tbl,$a_result_set,"role");
                $tbl->render();

                $this->tpl->setVariable("SEARCH_RESULT_TABLE",$tbl->tpl->get());

                return true;
        }

Here is the call graph for this function:

Here is the caller graph for this function:

ilObjRoleGUI::__showSearchUserTable ( a_result_set,
a_user_ids = NULL,
a_cmd = "search" 
)

Definition at line 1658 of file class.ilObjRoleGUI.php.

References $_GET, $tbl, ilObjectGUI::$tpl, __initTableGUI(), __setTableGUIBasicData(), ilUtil::array_php2js(), and ilUtil::getImagePath().

Referenced by listUsersGroupObject(), listUsersRoleObject(), and searchObject().

        {
        $return_to  = "searchUserForm";

        if ($a_cmd == "listUsersRole" or $a_cmd == "listUsersGroup")
        {
            $return_to = "search";
        }

                $tbl =& $this->__initTableGUI();
                $tpl =& $tbl->getTemplateObject();

                // SET FORMACTION
                $tpl->setCurrentBlock("tbl_form_header");
                $tpl->setVariable("FORMACTION",$this->ctrl->getFormAction($this));
                $tpl->parseCurrentBlock();

                $tpl->setCurrentBlock("tbl_action_btn");
                $tpl->setVariable("BTN_NAME",$return_to);
                $tpl->setVariable("BTN_VALUE",$this->lng->txt("back"));
                $tpl->parseCurrentBlock();

                $tpl->setCurrentBlock("tbl_action_btn");
                $tpl->setVariable("BTN_NAME","assignUser");
                $tpl->setVariable("BTN_VALUE",$this->lng->txt("add"));
                $tpl->parseCurrentBlock();

                if (!empty($a_user_ids))
                {               
                        // set checkbox toggles
                        $tpl->setCurrentBlock("tbl_action_toggle_checkboxes");
                        $tpl->setVariable("JS_VARNAME","user");                 
                        $tpl->setVariable("JS_ONCLICK",ilUtil::array_php2js($a_user_ids));
                        $tpl->setVariable("TXT_CHECKALL", $this->lng->txt("check_all"));
                        $tpl->setVariable("TXT_UNCHECKALL", $this->lng->txt("uncheck_all"));
                        $tpl->parseCurrentBlock();
                }

                $tpl->setCurrentBlock("tbl_action_row");
                $tpl->setVariable("COLUMN_COUNTS",4);
                $tpl->setVariable("IMG_ARROW",ilUtil::getImagePath("arrow_downright.gif"));
                $tpl->parseCurrentBlock();

                $tbl->setTitle($this->lng->txt("role_header_edit_users"),"icon_usr_b.gif",$this->lng->txt("role_header_edit_users"));
                $tbl->setHeaderNames(array("",
                                                                   $this->lng->txt("username"),
                                                                   $this->lng->txt("firstname"),
                                                                   $this->lng->txt("lastname")));
                $tbl->setHeaderVars(array("",
                                                                  "login",
                                                                  "firstname",
                                                                  "lastname"),
                                                        array("ref_id" => $this->rolf_ref_id,
                                  "obj_id" => $this->object->getId(),
                                                                  "cmd" => $a_cmd,
                                                                  "cmdClass" => "ilobjrolegui",
                                                                  "cmdNode" => $_GET["cmdNode"]));

                $tbl->setColumnWidth(array("","33%","33%","33%"));

                $this->__setTableGUIBasicData($tbl,$a_result_set);
                $tbl->render();

                $this->tpl->setVariable("SEARCH_RESULT_TABLE",$tbl->tpl->get());

                return true;
        }

Here is the call graph for this function:

Here is the caller graph for this function:

ilObjRoleGUI::__unsetSessionVariables (  ) 

Definition at line 1481 of file class.ilObjRoleGUI.php.

References $_SESSION.

Referenced by searchUserFormObject().

        {
                unset($_SESSION["role_delete_member_ids"]);
                unset($_SESSION["role_delete_subscriber_ids"]);
                unset($_SESSION["role_search_str"]);
                unset($_SESSION["role_search_for"]);
                unset($_SESSION["role_role"]);
                unset($_SESSION["role_group"]);
                unset($_SESSION["role_archives"]);
        }

Here is the caller graph for this function:

ilObjRoleGUI::adoptPermSaveObject (  ) 

copy permissions from role

public

Definition at line 883 of file class.ilObjRoleGUI.php.

References $_POST, $rbacadmin, $rbacreview, $rbacsystem, ilObjectGUI::$tree, permObject(), ilUtil::redirect(), and sendInfo().

        {
                global $rbacadmin, $rbacsystem, $rbacreview,$tree;
                
                if ($this->rolf_ref_id != ROLE_FOLDER_ID)
                {
                        if (!$rbacsystem->checkAccess('edit_permission',$tree->getParentId($this->rolf_ref_id)))
                        {
                                $this->ilias->raiseError($this->lng->txt("msg_no_perm_perm"),$this->ilias->error_obj->MESSAGE);
                        }
                }
                else
                {
                        if (!$rbacsystem->checkAccess('write',$this->rolf_ref_id))
                        {
                                $this->ilias->raiseError($this->lng->txt("msg_no_perm_perm"),$this->ilias->error_obj->MESSAGE);
                        }
                }
                
                if (empty($_POST["adopt"]))
                {
                        $this->ilias->raiseError($this->lng->txt("msg_no_adopt_selected"),$this->ilias->error_obj->MESSAGE);
                }

                if ($this->object->getId() == $_POST["adopt"])
                {
                        sendInfo($this->lng->txt("msg_perm_adopted_from_itself"),true);
                }
                else
                {
                        $rbacadmin->deleteRolePermission($this->object->getId(), $this->rolf_ref_id);
                        $parentRoles = $rbacreview->getParentRoleIds($this->rolf_ref_id,true);
                        $rbacadmin->copyRolePermission($_POST["adopt"],$parentRoles[$_POST["adopt"]]["parent"],
                                                                                   $this->rolf_ref_id,$this->object->getId());          

                        // update object data entry (to update last modification date)
                        $this->object->update();

                        // send info
                        $obj_data =& $this->ilias->obj_factory->getInstanceByObjId($_POST["adopt"]);
                        sendInfo($this->lng->txt("msg_perm_adopted_from1")." '".$obj_data->getTitle()."'.<br/>".
                                         $this->lng->txt("msg_perm_adopted_from2"),true);
                }

                if($this->ctrl->getTargetScript() == 'adm_object.php')
                {
                        ilUtil::redirect("adm_object.php?ref_id=".$this->rolf_ref_id."&obj_id=".$this->object->getId()."&cmd=perm");
                }
                else
                {
                        $this->permObject();
                }
        }

Here is the call graph for this function:

ilObjRoleGUI::askDeleteDesktopItemObject (  ) 

Definition at line 161 of file class.ilObjRoleGUI.php.

References $_POST, $_SESSION, $counter, $rbacsystem, ilUtil::getImagePath(), ilObjectFactory::getInstanceByRefId(), listDesktopItemsObject(), sendInfo(), and ilUtil::switchColor().

        {
                global $rbacsystem;
                
                if(!$rbacsystem->checkAccess('edit_permission', $this->rolf_ref_id))
                {
                        $this->ilias->raiseError($this->lng->txt("permission_denied"),$this->ilias->error_obj->MESSAGE);
                }
                if(!$rbacsystem->checkAccess('push_desktop_items',USER_FOLDER_ID))
                {
                        $this->ilias->raiseError($this->lng->txt("permission_denied"),$this->ilias->error_obj->MESSAGE);
                }
                if(!count($_POST['del_desk_item']))
                {
                        sendInfo($this->lng->txt('role_select_one_item'));

                        $this->listDesktopItemsObject();

                        return true;
                }
                sendInfo($this->lng->txt('role_sure_delete_desk_items'));
                
                $this->tpl->addBlockFile("ADM_CONTENT", "adm_content", "tpl.role_ask_delete_desktop_item.html");
                $this->tpl->setVariable("FORMACTION",$this->ctrl->getFormAction($this));
                $this->tpl->setVariable("TBL_TITLE_IMG",ilUtil::getImagePath('icon_role_b.gif'));
                $this->tpl->setVariable("TBL_TITLE_IMG_ALT",$this->lng->txt('obj_role'));
                $this->tpl->setVariable("TBL_TITLE",$this->lng->txt('role_assigned_desk_items').' ('.$this->object->getTitle().')');
                $this->tpl->setVariable("HEADER_DESC",$this->lng->txt('description'));
                $this->tpl->setVariable("BTN_DELETE",$this->lng->txt('delete'));
                $this->tpl->setVariable("BTN_CANCEL",$this->lng->txt('cancel'));

                include_once './classes/class.ilRoleDesktopItem.php';

                $role_desk_item_obj =& new ilRoleDesktopItem($this->object->getId());

                $counter = 0;
                foreach($_POST['del_desk_item'] as $role_item_id)
                {
                        $item_data = $role_desk_item_obj->getItem($role_item_id);
                        $tmp_obj =& ilObjectFactory::getInstanceByRefId($item_data['item_id']);

                        if(strlen($desc = $tmp_obj->getDescription()))
                        {
                                $this->tpl->setCurrentBlock("description");
                                $this->tpl->setVariable("DESCRIPTION_DESK",$desc);
                                $this->tpl->parseCurrentBlock();
                        }
                        $this->tpl->setCurrentBlock("desk_row");
                        $this->tpl->setVariable("DESK_TITLE",$tmp_obj->getTitle());
                        $this->tpl->setVariable("ROW_CLASS",ilUtil::switchColor(++$counter,'tblrow1','tblrow2'));
                        $this->tpl->parseCurrentBlock();
                }
                $_SESSION['role_del_desk_items'] = $_POST['del_desk_item'];

                return true;
        }

Here is the call graph for this function:

ilObjRoleGUI::assignDesktopItemObject (  ) 

Definition at line 286 of file class.ilObjRoleGUI.php.

References $_GET, $rbacsystem, ilObject::_lookupType(), selectDesktopItemObject(), and sendInfo().

        {
                global $rbacsystem;

                if(!$rbacsystem->checkAccess('push_desktop_items',USER_FOLDER_ID))
                {
                        $this->ilias->raiseError($this->lng->txt("permission_denied"),$this->ilias->error_obj->MESSAGE);

                        return false;
                }
        
                if(!$rbacsystem->checkAccess('edit_permission', $this->rolf_ref_id))
                {
                        $this->ilias->raiseError($this->lng->txt("permission_denied"),$this->ilias->error_obj->MESSAGE);

                        return false;
                }
                if(!isset($_GET['item_id']))
                {
                        sendInfo($this->lng->txt('role_no_item_selected'));
                        $this->selectDesktopItemObject();

                        return false;
                }
                include_once './classes/class.ilRoleDesktopItem.php';

                $role_desk_item_obj =& new ilRoleDesktopItem($this->object->getId());
                $role_desk_item_obj->add((int) $_GET['item_id'],ilObject::_lookupType((int) $_GET['item_id'],true));

                sendInfo($this->lng->txt('role_assigned_desktop_item'));


                $this->ctrl->redirect($this,'listDesktopItems');
                return true;
        }

Here is the call graph for this function:

ilObjRoleGUI::assignSaveObject (  ) 

wrapper for renamed function

public

Definition at line 942 of file class.ilObjRoleGUI.php.

References assignUserObject().

        {
        $this->assignUserObject();
    }

Here is the call graph for this function:

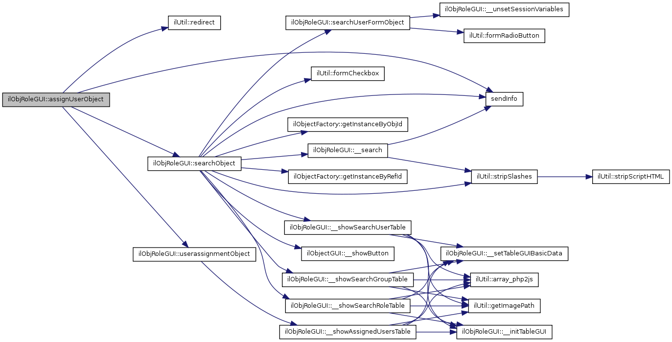
ilObjRoleGUI::assignUserObject (  ) 

assign users to role

public

Definition at line 952 of file class.ilObjRoleGUI.php.

References $_GET, $_POST, $rbacadmin, $rbacreview, $rbacsystem, $user, ilUtil::redirect(), searchObject(), sendInfo(), and userassignmentObject().

Referenced by assignSaveObject().

        {
        global $rbacsystem, $rbacadmin, $rbacreview;

                if (!$rbacsystem->checkAccess("edit_userassignment", $this->rolf_ref_id))
                {
                        $this->ilias->raiseError($this->lng->txt("msg_no_perm_assign_user_to_role"),$this->ilias->error_obj->MESSAGE);
                }

                if (!$rbacreview->isAssignable($this->object->getId(),$this->rolf_ref_id))
                {
                        $this->ilias->raiseError($this->lng->txt("err_role_not_assignable"),$this->ilias->error_obj->MESSAGE);
                }

                if (!$rbacsystem->checkAccess('write',$this->rolf_ref_id))
                {
                        $this->ilias->raiseError($this->lng->txt("msg_no_perm_perm"),$this->ilias->error_obj->MESSAGE);
                }

                if (!isset($_POST["user"]))
                {
                        sendInfo($this->lng->txt("no_checkbox"));
                        $this->searchObject();

                        return false;
                }
                
                $selected_users = $_POST["user"];
                $assigned_users_all = $rbacreview->assignedUsers($this->object->getId());
                                
                // users to assign
                $assigned_users_new = array_diff($selected_users,array_intersect($selected_users,$assigned_users_all));
                
                // selected users all already assigned. stop
        if (count($assigned_users_new) == 0)
                {
                        sendInfo($this->lng->txt("msg_selected_users_already_assigned"));
                        $this->searchObject();
                        
                        return false;
                }

//      var_dump("<pre>",$assigned_users_all,$selected_users,$assigned_users_new,$online_users_all,$online_affected_users,"</pre>");exit;

                // assign new users
        foreach ($assigned_users_new as $user)
                {
                        $rbacadmin->assignUser($this->object->getId(),$user,false);
        }
        
        // update session for newly assigned users online
        $this->object->_updateSessionRoles($assigned_users_new);

        // update object data entry (to update last modification date)
                $this->object->update();

                sendInfo($this->lng->txt("msg_userassignment_changed"),true);

                if($this->ctrl->getTargetScript() == 'adm_object.php')
                {
                        ilUtil::redirect("adm_object.php?ref_id=".$this->rolf_ref_id."&obj_id=".
                                                         $this->object->getId()."&cmd=userassignment&sort_by=".$_GET["sort_by"]."&sort_order=".
                                                         $_GET["sort_order"]."&offset=".$_GET["offset"]);
                }
                else
                {
                        $this->userassignmentObject();
                        return true;
                }
        }

Here is the call graph for this function:

Here is the caller graph for this function:

ilObjRoleGUI::cancelObject (  ) 

cancelObject is called when an operation is canceled, method links back public

Definition at line 1496 of file class.ilObjRoleGUI.php.

References $_GET, ilObjectGUI::$return_location, ilUtil::redirect(), and sendInfo().

        {
                if ($_GET["new_type"] != "role")
                {
                        $return_location = "userassignment";
                }

                sendInfo($this->lng->txt("action_aborted"),true);
                ilUtil::redirect($this->ctrl->getLinkTarget($this,$return_location));
        }

Here is the call graph for this function:

ilObjRoleGUI::createObject (  ) 

display role create form

Reimplemented from ilObjectGUI.

Definition at line 328 of file class.ilObjRoleGUI.php.

References $_SESSION, $rbacsystem, ilObjectGUI::getFormAction(), ilObjectGUI::getTargetFrame(), ilObjectGUI::getTemplateFile(), ilUtil::prepareFormOutput(), and ilUtil::stripSlashes().

        {
                global $rbacsystem;
                
                if (!$rbacsystem->checkAccess('create_role', $this->rolf_ref_id))
                {
                        $this->ilias->raiseError($this->lng->txt("permission_denied"),$this->ilias->error_obj->MESSAGE);
                }

                $this->getTemplateFile("edit","role");

                if ($this->rolf_ref_id == ROLE_FOLDER_ID)
                {
                        $this->tpl->setCurrentBlock("allow_register");
                        $allow_register = ($_SESSION["error_post_vars"]["Fobject"]["allow_register"]) ? "checked=\"checked\"" : "";
                        $this->tpl->setVariable("TXT_ALLOW_REGISTER",$this->lng->txt("allow_register"));
                        $this->tpl->setVariable("ALLOW_REGISTER",$allow_register);
                        $this->tpl->parseCurrentBlock();

                        $this->tpl->setCurrentBlock("assign_users");
                        $assign_users = $_SESSION["error_post_vars"]["Fobject"]["assign_users"] ? "checked=\"checked\"" : "";
                        $this->tpl->setVariable("TXT_ASSIGN_USERS",$this->lng->txt("allow_assign_users"));
                        $this->tpl->setVariable("ASSIGN_USERS",$assign_users);
                        $this->tpl->parseCurrentBlock();
                }

                // fill in saved values in case of error
                $this->tpl->setVariable("TITLE",ilUtil::prepareFormOutput($_SESSION["error_post_vars"]["Fobject"]["title"]),true);
                $this->tpl->setVariable("DESC",ilUtil::stripSlashes($_SESSION["error_post_vars"]["Fobject"]["desc"]));

                $this->tpl->setVariable("TXT_TITLE",$this->lng->txt("title"));
                $this->tpl->setVariable("TXT_DESC",$this->lng->txt("desc"));
                $this->tpl->setVariable("FORMACTION", $this->getFormAction("save","adm_object.php?cmd=gateway&ref_id=".$this->rolf_ref_id."&new_type=".$this->type));
                $this->tpl->setVariable("TXT_HEADER", $this->lng->txt($this->type."_new"));
                $this->tpl->setVariable("TXT_CANCEL", $this->lng->txt("cancel"));
                $this->tpl->setVariable("TXT_SUBMIT", $this->lng->txt($this->type."_add"));
                $this->tpl->setVariable("CMD_SUBMIT", "save");
                $this->tpl->setVariable("TARGET", $this->getTargetFrame("save"));
                $this->tpl->setVariable("TXT_REQUIRED_FLD", $this->lng->txt("required_field"));
        }

Here is the call graph for this function:

ilObjRoleGUI::deassignUserObject (  ) 

de-assign users from role

public

Definition at line 1028 of file class.ilObjRoleGUI.php.

References $_GET, $_POST, $admin, $global_roles, $rbacadmin, $rbacreview, $rbacsystem, $user, ilUtil::redirect(), sendInfo(), and userassignmentObject().

        {
        global $rbacsystem, $rbacadmin, $rbacreview;

                if (!$rbacsystem->checkAccess("edit_userassignment", $this->rolf_ref_id))
                {
                        $this->ilias->raiseError($this->lng->txt("msg_no_perm_assign_user_to_role"),$this->ilias->error_obj->MESSAGE);
                }

                if (!$rbacsystem->checkAccess('write',$this->rolf_ref_id))
                {
                        $this->ilias->raiseError($this->lng->txt("msg_no_perm_perm"),$this->ilias->error_obj->MESSAGE);
                }
                
        $selected_users = ($_POST["user_id"]) ? $_POST["user_id"] : array($_GET["user_id"]);

                if ($selected_users[0]=== NULL)
                {
                        $this->ilias->raiseError($this->lng->txt("no_checkbox"),$this->ilias->error_obj->MESSAGE);
                }

                // prevent unassignment of system user from system role
                if ($this->object->getId() == SYSTEM_ROLE_ID)
                {
            if ($admin = array_search(SYSTEM_USER_ID,$selected_users) !== false)
                            unset($selected_users[$admin]);
                }
//var_dump("<pre>",SYSTEM_USER_ID,$admin,$_POST,$_GET,$selected_users,"</pre>");exit;

                // check for each user if the current role is his last global role before deassigning him
                $last_role = array();
                $global_roles = $rbacreview->getGlobalRoles();
                
                foreach ($selected_users as $user)
                {
                        $assigned_roles = $rbacreview->assignedRoles($user);
                        $assigned_global_roles = array_intersect($assigned_roles,$global_roles);

                        if (count($assigned_roles) == 1 or (count($assigned_global_roles) == 1 and in_array($this->object->getId(),$assigned_global_roles)))
                        {
                                $userObj = $this->ilias->obj_factory->getInstanceByObjId($user);
                                $last_role[$user] = $userObj->getFullName();
                                unset($userObj);
                        }
                }

                // raise error if last role was taken from a user...
                if (count($last_role) > 0)
                {
                        $user_list = implode(", ",$last_role);
                        $this->ilias->raiseError($this->lng->txt("msg_is_last_role").": ".$user_list."<br/>".$this->lng->txt("msg_min_one_role")."<br/>".$this->lng->txt("action_aborted"),$this->ilias->error_obj->MESSAGE);
                }
                
                // ... else perform deassignment
                foreach ($selected_users as $user)
        {
                        $rbacadmin->deassignUser($this->object->getId(),$user);
                }

        // update session for newly assigned users online
        $this->object->_updateSessionRoles($selected_users);

        // update object data entry (to update last modification date)
                $this->object->update();

                sendInfo($this->lng->txt("msg_userassignment_changed"),true);

                if($this->ctrl->getTargetScript() == 'adm_object.php')
                {
                        ilUtil::redirect("adm_object.php?ref_id=".$this->rolf_ref_id."&obj_id=".
                                                         $this->object->getId()."&cmd=userassignment&sort_by=".$_GET["sort_by"]."&sort_order=".
                                                         $_GET["sort_order"]."&offset=".$_GET["offset"]);
                }
                else
                {
                        $this->userassignmentObject();
                        return true;
                }
        }

Here is the call graph for this function:

ilObjRoleGUI::deleteDesktopItemsObject (  ) 

Definition at line 218 of file class.ilObjRoleGUI.php.

References $_SESSION, $rbacsystem, listDesktopItemsObject(), and sendInfo().

        {
                global $rbacsystem;
                
                if(!$rbacsystem->checkAccess('edit_permission', $this->rolf_ref_id))
                {
                        $this->ilias->raiseError($this->lng->txt("permission_denied"),$this->ilias->error_obj->MESSAGE);
                }
                if(!$rbacsystem->checkAccess('push_desktop_items',USER_FOLDER_ID))
                {
                        $this->ilias->raiseError($this->lng->txt("permission_denied"),$this->ilias->error_obj->MESSAGE);
                }
                if(!count($_SESSION['role_del_desk_items']))
                {
                        sendInfo($this->lng->txt('role_select_one_item'));

                        $this->listDesktopItemsObject();

                        return true;
                }

                include_once './classes/class.ilRoleDesktopItem.php';

                $role_desk_item_obj =& new ilRoleDesktopItem($this->object->getId());

                foreach($_SESSION['role_del_desk_items'] as $role_item_id)
                {
                        $role_desk_item_obj->delete($role_item_id);
                }

                sendInfo($this->lng->txt('role_deleted_desktop_items'));
                $this->listDesktopItemsObject();

                return true;
        }

Here is the call graph for this function:

ilObjRoleGUI::editObject (  ) 

edit object

public

Reimplemented from ilObjectGUI.

Definition at line 1183 of file class.ilObjRoleGUI.php.

References $_SESSION, $global_roles, $rbacreview, $rbacsystem, ilObjRole::_getTranslation(), ilObjectGUI::getTargetFrame(), ilObjectGUI::getTemplateFile(), ilUtil::prepareFormOutput(), and ilUtil::stripSlashes().

Referenced by updateObject().

        {
                global $rbacsystem, $rbacreview;

                if (!$rbacsystem->checkAccess("write", $this->rolf_ref_id))
                {
                        $this->ilias->raiseError($this->lng->txt("msg_no_perm_write"),$this->ilias->error_obj->MESSAGE);
                }

                $this->getTemplateFile("edit");

                if ($_SESSION["error_post_vars"])
                {
                        // fill in saved values in case of error
                        if (substr($this->object->getTitle(false),0,3) != "il_")
                        {
                                $this->tpl->setVariable("TITLE",ilUtil::prepareFormOutput($_SESSION["error_post_vars"]["Fobject"]["title"]),true);
                                $this->tpl->setVariable("DESC",ilUtil::stripSlashes($_SESSION["error_post_vars"]["Fobject"]["desc"]));
                        }
                
                        $allow_register = ($_SESSION["error_post_vars"]["Fobject"]["allow_register"]) ? "checked=\"checked\"" : "";
                        $assign_users = ($_SESSION["error_post_vars"]["Fobject"]["assign_users"]) ? "checked=\"checked\"" : "";
                }
                else
                {
                        if (substr($this->object->getTitle(),0,3) != "il_")
                        {
                                $this->tpl->setVariable("TITLE",ilUtil::prepareFormOutput($this->object->getTitle()));
                                $this->tpl->setVariable("DESC",ilUtil::stripSlashes($this->object->getDescription()));
                        }

                        $allow_register = ($this->object->getAllowRegister()) ? "checked=\"checked\"" : "";
                        $assign_users = $this->object->getAssignUsersStatus() ? "checked=\"checked\"" : "";

                }

                $obj_str = "&obj_id=".$this->obj_id;

                $this->tpl->setVariable("TXT_TITLE",$this->lng->txt("title"));
                $this->tpl->setVariable("TXT_DESC",$this->lng->txt("desc"));
                
                // exclude allow register option for anonymous role, system role and all local roles
                $global_roles = $rbacreview->getGlobalRoles();

                #$this->tpl->setVariable("FORMACTION", $this->getFormAction("update","adm_object.php?cmd=gateway&ref_id=".
                #                                                                                                                  $this->rolf_ref_id.$obj_str));

                $this->tpl->setVariable("FORMACTION",$this->ctrl->getFormAction($this));
                $this->tpl->setVariable("TXT_HEADER", $this->lng->txt($this->object->getType()."_edit"));
                $this->tpl->setVariable("TARGET", $this->getTargetFrame("update"));
                $this->tpl->setVariable("TXT_CANCEL", $this->lng->txt("cancel"));
                $this->tpl->setVariable("TXT_SUBMIT", $this->lng->txt("save"));
                $this->tpl->setVariable("CMD_SUBMIT", "update");
                $this->tpl->setVariable("TXT_REQUIRED_FLD", $this->lng->txt("required_field"));
                
                if (substr($this->object->getTitle(),0,3) == "il_")
                {
                        $this->tpl->setVariable("SHOW_TITLE",ilObjRole::_getTranslation($this->object->getTitle())." (".$this->object->getTitle().")");
                        
                        $rolf = $rbacreview->getFoldersAssignedToRole($this->object->getId(),true);
                        $parent_node = $this->tree->getParentNodeData($rolf[0]);

                        $this->tpl->setVariable("SHOW_DESC",$this->lng->txt("obj_".$parent_node['type'])." (".$parent_node['obj_id'].") <br/>".$parent_node['title']);

                        $this->tpl->setVariable("TXT_CANCEL", $this->lng->txt("cancel"));
                        $this->tpl->setVariable("TXT_SUBMIT", $this->lng->txt("back"));
                        $this->tpl->setVariable("CMD_SUBMIT", "cancel");
                }

                if ($this->object->getId() != ANONYMOUS_ROLE_ID and 
                        $this->object->getId() != SYSTEM_ROLE_ID and 
                        in_array($this->object->getId(),$global_roles))
                {
                        $this->tpl->setCurrentBlock("allow_register");
                        $this->tpl->setVariable("TXT_ALLOW_REGISTER",$this->lng->txt("allow_register"));
                        $this->tpl->setVariable("ALLOW_REGISTER",$allow_register);
                        $this->tpl->parseCurrentBlock();

                        $this->tpl->setCurrentBlock("assign_users");
                        $this->tpl->setVariable("TXT_ASSIGN_USERS",$this->lng->txt('allow_assign_users'));
                        $this->tpl->setVariable("ASSIGN_USERS",$assign_users);
                        $this->tpl->parseCurrentBlock();
                }
        }

Here is the call graph for this function:

Here is the caller graph for this function:

& ilObjRoleGUI::executeCommand (  ) 

execute command

Reimplemented from ilObjectGUI.

Definition at line 75 of file class.ilObjRoleGUI.php.

References $cmd, $rbacsystem, and __prepareOutput().

        {
                global $rbacsystem;

                if($this->ctrl->getTargetScript() == 'role.php')
                {
                        $this->__prepareOutput();
                }

                $next_class = $this->ctrl->getNextClass($this);

                $cmd = $this->ctrl->getCmd();
                switch($next_class)
                {
                        default:
                                if(!$cmd)
                                {
                                        $cmd = "perm";
                                }
                                $cmd .= "Object";
                                $this->$cmd();
                                        
                                break;
                }
                return true;
        }

Here is the call graph for this function:

ilObjRoleGUI::getTabs ( &$  tabs_gui  ) 

get tabs abstract method.

overwrite in derived GUI class of your object type public

Parameters:
object instance of ilTabsGUI

Reimplemented from ilObjectGUI.

Definition at line 2053 of file class.ilObjRoleGUI.php.

References $rbacreview, and $rbacsystem.

Referenced by __setHeader().

        {
                global $rbacsystem,$rbacreview;
                
                $base_role_folder = $rbacreview->getFoldersAssignedToRole($this->object->getId(),true);
                $real_local_role = in_array($this->rolf_ref_id,$base_role_folder);

                $this->ctrl->setParameter($this,"ref_id",$this->rolf_ref_id);
                $this->ctrl->setParameter($this,"obj_id",$this->object->getId());
                
                if($rbacsystem->checkAccess('write',$this->rolf_ref_id) and $real_local_role)
                {
                        $tabs_gui->addTarget("edit_properties",
                                                                 $this->ctrl->getLinkTarget($this, "edit"), "edit", get_class($this));
                }
                if($rbacsystem->checkAccess('write',$this->rolf_ref_id))
                {
                        $tabs_gui->addTarget("default_perm_settings",
                                                                 $this->ctrl->getLinkTarget($this, "perm"), "perm", get_class($this));
                }
                if($rbacsystem->checkAccess('edit_userassignment',$this->rolf_ref_id) and $real_local_role)
                {
                        $tabs_gui->addTarget("user_assignment",
                                                                 $this->ctrl->getLinkTarget($this, "userassignment"), "userassignment", get_class($this));
                }
                if($rbacsystem->checkAccess('write',$this->rolf_ref_id) and $real_local_role)
                {
                        $tabs_gui->addTarget("desktop_items",
                                                                 $this->ctrl->getLinkTarget($this, "listDesktopItems"), "listDesktopItems", get_class($this));
                }

        }

Here is the caller graph for this function:

ilObjRoleGUI::ilObjRoleGUI ( a_data,
a_id,
a_call_by_reference,
a_prepare_output = true 
)

Constructor public.

Definition at line 61 of file class.ilObjRoleGUI.php.

References $ilCtrl, and ilObjectGUI::ilObjectGUI().

        {
                define("USER_FOLDER_ID",7);

                global $ilCtrl;

                $this->type = "role";
                $this->ilObjectGUI($a_data,$a_id,$a_call_by_reference,$a_prepare_output);
                $this->rolf_ref_id =& $this->ref_id;

                $this->ctrl =& $ilCtrl;
                $this->ctrl->saveParameter($this,'obj_id');
        }

Here is the call graph for this function:

ilObjRoleGUI::listDesktopItemsObject (  ) 

Definition at line 102 of file class.ilObjRoleGUI.php.

References $counter, $rbacreview, $rbacsystem, ilObjectGUI::$tree, __formatPath(), ilObjectGUI::__showButton(), ilUtil::getImagePath(), ilObjectFactory::getInstanceByRefId(), sendInfo(), and ilUtil::switchColor().

Referenced by askDeleteDesktopItemObject(), and deleteDesktopItemsObject().

        {
                global $rbacsystem,$rbacreview,$tree;

                if(!$rbacsystem->checkAccess('edit_permission', $this->rolf_ref_id))
                {
                        $this->ilias->raiseError($this->lng->txt("permission_denied"),$this->ilias->error_obj->MESSAGE);
                }

                if(!$rbacreview->isAssignable($this->object->getId(),$this->rolf_ref_id))
                {
                        sendInfo($this->lng->txt('role_no_users_no_desk_items'));
                        return true;
                }


                include_once './classes/class.ilRoleDesktopItem.php';

                $role_desk_item_obj =& new ilRoleDesktopItem($this->object->getId());


                $this->__showButton('selectDesktopItem',$this->lng->txt('role_desk_add'));
                if(!count($items = $role_desk_item_obj->getAll()))
                {
                        sendInfo($this->lng->txt('role_desk_none_created'));

                        return true;
                }
                $this->tpl->addBlockFile("ADM_CONTENT", "adm_content", "tpl.role_desktop_item_list.html");
                $this->tpl->setVariable("FORMACTION",$this->ctrl->getFormAction($this));
                $this->tpl->setVariable("TBL_TITLE_IMG",ilUtil::getImagePath('icon_role_b.gif'));
                $this->tpl->setVariable("TBL_TITLE_IMG_ALT",$this->lng->txt('obj_role'));
                $this->tpl->setVariable("TBL_TITLE",$this->lng->txt('role_assigned_desk_items').' ('.$this->object->getTitle().')');
                $this->tpl->setVariable("HEADER_DESC",$this->lng->txt('description'));
                $this->tpl->setVariable("BTN_DELETE",$this->lng->txt('delete'));
                $this->tpl->setVariable("IMG_ARROW",ilUtil::getImagePath('arrow_downright.gif'));

                $counter = 0;
                foreach($items as $role_item_id => $item)
                {
                        $tmp_obj = ilObjectFactory::getInstanceByRefId($item['item_id']);
                        
                        if(strlen($desc = $tmp_obj->getDescription()))
                        {
                                $this->tpl->setCurrentBlock("description");
                                $this->tpl->setVariable("DESCRIPTION_DESK",$desc);
                                $this->tpl->parseCurrentBlock();
                        }
                        $this->tpl->setCurrentBlock("desk_row");
                        $this->tpl->setVariable("DESK_TITLE",$tmp_obj->getTitle());
                        $this->tpl->setVariable("ROW_CLASS",ilUtil::switchColor(++$counter,'tblrow1','tblrow2'));
                        $this->tpl->setVariable("CHECK_DESK",ilUtil::formCheckBox(0,'del_desk_item[]',$role_item_id));
                        $this->tpl->setVariable("TXT_PATH",$this->lng->txt('path').':');
                        $this->tpl->setVariable("PATH",$this->__formatPath($tree->getPathFull($item['item_id'])));
                        $this->tpl->parseCurrentBlock();
                }
                return true;
        }

Here is the call graph for this function:

Here is the caller graph for this function:

ilObjRoleGUI::listUsersGroupObject (  ) 

Definition at line 1896 of file class.ilObjRoleGUI.php.

References $_POST, $_SESSION, $counter, $rbacreview, $rbacsystem, ilObjectGUI::$tree, $user, ilObjectGUI::__showButton(), __showSearchUserTable(), ilUtil::formCheckbox(), ilObjectFactory::getInstanceByObjId(), ilObjectFactory::getInstanceByRefId(), searchObject(), and sendInfo().

        {
                global $rbacsystem,$rbacreview,$tree;

                $_SESSION["role_group"] = $_POST["group"] = $_POST["group"] ? $_POST["group"] : $_SESSION["role_group"];

                if(!is_array($_POST["group"]))
                {
                        sendInfo($this->lng->txt("role_no_groups_selected"));
                        $this->searchObject();

                        return false;
                }

                $this->tpl->addBlockFile("ADM_CONTENT", "adm_content", "tpl.role_usr_selection.html");
                $this->__showButton("searchUserForm",$this->lng->txt("role_new_search"));

                // GET ALL MEMBERS
                $members = array();
                foreach($_POST["group"] as $group_id)
                {
                        if (!$tree->isInTree($group_id))
                        {
                                continue;
                        }
                        if (!$tmp_obj = ilObjectFactory::getInstanceByRefId($group_id))
                        {
                                continue;
                        }

                        $members = array_merge($tmp_obj->getGroupMemberIds(),$members);

                        unset($tmp_obj);
                }

                $members = array_unique($members);

                // FORMAT USER DATA
                $counter = 0;
                $f_result = array();
                foreach($members as $user)
                {
                        if(!$tmp_obj = ilObjectFactory::getInstanceByObjId($user,false))
                        {
                                continue;
                        }
                        
                        $user_ids[$counter] = $user;                    

                        $f_result[$counter][] = ilUtil::formCheckbox(0,"user[]",$user);
                        $f_result[$counter][] = $tmp_obj->getLogin();
                        $f_result[$counter][] = $tmp_obj->getFirstname();
                        $f_result[$counter][] = $tmp_obj->getLastname();

                        unset($tmp_obj);
                        ++$counter;
                }
                $this->__showSearchUserTable($f_result,$user_ids,"listUsersGroup");

                return true;
        }

Here is the call graph for this function:

ilObjRoleGUI::listUsersRoleObject (  ) 

Definition at line 1844 of file class.ilObjRoleGUI.php.

References $_POST, $_SESSION, $counter, $rbacreview, $rbacsystem, $role_id, $user, ilObjectGUI::__showButton(), __showSearchUserTable(), ilUtil::formCheckbox(), ilObjectFactory::getInstanceByObjId(), searchObject(), and sendInfo().

        {
                global $rbacsystem,$rbacreview;

                $_SESSION["role_role"] = $_POST["role"] = $_POST["role"] ? $_POST["role"] : $_SESSION["role_role"];

                if(!is_array($_POST["role"]))
                {
                        sendInfo($this->lng->txt("role_no_roles_selected"));
                        $this->searchObject();

                        return false;
                }

                $this->tpl->addBlockFile("ADM_CONTENT", "adm_content", "tpl.role_usr_selection.html");
                $this->__showButton("searchUserForm",$this->lng->txt("role_new_search"));

                // GET ALL MEMBERS
                $members = array();
                foreach($_POST["role"] as $role_id)
                {
                        $members = array_merge($rbacreview->assignedUsers($role_id),$members);
                }

                $members = array_unique($members);

                // FORMAT USER DATA
                $counter = 0;
                $f_result = array();
                foreach($members as $user)
                {
                        if(!$tmp_obj = ilObjectFactory::getInstanceByObjId($user,false))
                        {
                                continue;
                        }
                        
                        $user_ids[$counter] = $user;
                        
                        // TODO: exclude anonymous user
                        $f_result[$counter][] = ilUtil::formCheckbox(0,"user[]",$user);
                        $f_result[$counter][] = $tmp_obj->getLogin();
                        $f_result[$counter][] = $tmp_obj->getFirstname();
                        $f_result[$counter][] = $tmp_obj->getLastname();

                        unset($tmp_obj);
                        ++$counter;
                }
                $this->__showSearchUserTable($f_result,$user_ids,"listUsersRole");

                return true;
        }

Here is the call graph for this function:

ilObjRoleGUI::permObject (  ) 

display permission settings template

public

Reimplemented from ilObjectGUI.

Definition at line 424 of file class.ilObjRoleGUI.php.

References $global_roles, ilObjectGUI::$objDefinition, $output, $q, $rbacadmin, $rbacreview, $rbacsystem, $row, ilObjectGUI::$tree, ilObjRole::_getTranslation(), ilUtil::array_php2js(), ilUtil::formRadioButton(), ilUtil::getImagePath(), ilUtil::sortArray(), and ilUtil::switchColor().

Referenced by adoptPermSaveObject(), and permSaveObject().

        {
                global $rbacadmin, $rbacreview, $rbacsystem,$objDefinition,$tree;

                #$to_filter = $objDefinition->getSubobjectsToFilter();

                if ($this->rolf_ref_id != ROLE_FOLDER_ID)
                {
                        if (!$rbacsystem->checkAccess('edit_permission',$tree->getParentId($this->rolf_ref_id)))
                        {
                                $this->ilias->raiseError($this->lng->txt("msg_no_perm_perm"),$this->ilias->error_obj->MESSAGE);
                        }
                }
                else
                {
                        // TODO: should check 'edit_permission' of parent object of rolefolder??
                        if (!$rbacsystem->checkAccess('write',$this->rolf_ref_id))
                        {
                                $this->ilias->raiseError($this->lng->txt("msg_no_perm_perm"),$this->ilias->error_obj->MESSAGE);
                        }
                }

                // build array with all rbac object types
                $q = "SELECT ta.typ_id,obj.title,ops.ops_id,ops.operation FROM rbac_ta AS ta ".
                         "LEFT JOIN object_data AS obj ON obj.obj_id=ta.typ_id ".
                         "LEFT JOIN rbac_operations AS ops ON ops.ops_id=ta.ops_id";
                $r = $this->ilias->db->query($q);

                while ($row = $r->fetchRow(DB_FETCHMODE_OBJECT))
                {
                        // FILTER SUBOJECTS OF adm OBJECT
                        #if(in_array($row->title,$to_filter))
                        #{
                        #       continue;
                        #}
                        $rbac_objects[$row->typ_id] = array("obj_id"    => $row->typ_id,
                                                                                            "type"              => $row->title
                                                                                                );

                        $rbac_operations[$row->typ_id][$row->ops_id] = array(
                                                                                                                                "ops_id"        => $row->ops_id,
                                                                                                                                "title"         => $row->operation,
                                                                                                                                "name"          => $this->lng->txt($row->title."_".$row->operation)
                                                                                                                           );
                }
                        
                foreach ($rbac_objects as $key => $obj_data)
                {
                        $rbac_objects[$key]["name"] = $this->lng->txt("obj_".$obj_data["type"]);
                        $rbac_objects[$key]["ops"] = $rbac_operations[$key];
                }


                // for local roles display only the permissions settings for allowed subobjects
                if ($this->rolf_ref_id != ROLE_FOLDER_ID)
                {
                        // first get object in question (parent of role folder object)
                        $parent_data = $this->tree->getParentNodeData($this->rolf_ref_id);
                        // get allowed subobject of object
                        $subobj_data = $this->objDefinition->getSubObjects($parent_data["type"]);
                        
                        // remove not allowed object types from array but keep the type definition of object itself
                        foreach ($rbac_objects as $key => $obj_data)
                        {
                                if (!$subobj_data[$obj_data["type"]] and $parent_data["type"] != $obj_data["type"])
                                {
                                        unset($rbac_objects[$key]);
                                }
                        }
                } // end if local roles
                
                // now sort computed result
                sort($rbac_objects);
                        
                foreach ($rbac_objects as $key => $obj_data)
                {
                        sort($rbac_objects[$key]["ops"]);
                }
                
                // sort by (translated) name of object type
                $rbac_objects = ilUtil::sortArray($rbac_objects,"name","asc");

                // BEGIN CHECK_PERM
                foreach ($rbac_objects as $key => $obj_data)
                {
                        $arr_selected = $rbacreview->getOperationsOfRole($this->object->getId(), $obj_data["type"], $this->rolf_ref_id);
                        $arr_checked = array_intersect($arr_selected,array_keys($rbac_operations[$obj_data["obj_id"]]));

                        foreach ($rbac_operations[$obj_data["obj_id"]] as $operation)
                        {
                                // check all boxes for system role
                                if ($this->object->getId() == SYSTEM_ROLE_ID)
                                {
                                        $checked = true;
                                        $disabled = true;
                                }
                                else
                                {
                                        $checked = in_array($operation["ops_id"],$arr_checked);
                                        $disabled = false;
                                }

                                // Es wird eine 2-dim Post Variable �bergeben: perm[rol_id][ops_id]
                                $box = ilUtil::formCheckBox($checked,"template_perm[".$obj_data["type"]."][]",$operation["ops_id"],$disabled);
                                $output["perm"][$obj_data["obj_id"]][$operation["ops_id"]] = $box;
                        }
                }
                // END CHECK_PERM

                $output["col_anz"] = count($rbac_objects);
                $output["txt_save"] = $this->lng->txt("save");
                $output["check_bottom"] = ilUtil::formCheckBox(0,"recursive",1);
                $output["message_table"] = $this->lng->txt("change_existing_objects");


/************************************/
/*              adopt permissions form          */
/************************************/

                $output["message_middle"] = $this->lng->txt("adopt_perm_from_template");

                // send message for system role
                if ($this->object->getId() == SYSTEM_ROLE_ID)
                {
                        $output["adopt"] = array();
                        $output["sysrole_msg"] = $this->lng->txt("msg_sysrole_not_editable");
                }
                else
                {
                        // BEGIN ADOPT_PERMISSIONS
                        $parent_role_ids = $rbacreview->getParentRoleIds($this->rolf_ref_id,true);

                        // sort output for correct color changing
                        ksort($parent_role_ids);

                        foreach ($parent_role_ids as $key => $par)
                        {
                                if ($par["obj_id"] != SYSTEM_ROLE_ID)
                                {
                                        $radio = ilUtil::formRadioButton(0,"adopt",$par["obj_id"]);
                                        $output["adopt"][$key]["css_row_adopt"] = ilUtil::switchColor($key, "tblrow1", "tblrow2");
                                        $output["adopt"][$key]["check_adopt"] = $radio;
                                        $output["adopt"][$key]["role_id"] = $par["obj_id"];
                                        $output["adopt"][$key]["type"] = ($par["type"] == 'role' ? 'Role' : 'Template');
                                        $output["adopt"][$key]["role_name"] = $par["title"];
                                }
                        }

                        #$output["formaction_adopt"] = "adm_object.php?cmd=adoptPermSave&ref_id=".$this->rolf_ref_id."&obj_id=".$this->object->getId();
                        $output["formaction_adopt"] = $this->ctrl->getFormAction($this,'adoptPermSave');
                        // END ADOPT_PERMISSIONS
                }

                #$output["formaction"] = "adm_object.php?cmd=permSave&ref_id=".$this->rolf_ref_id."&obj_id=".$this->object->getId();
                $output["formaction"] = $this->ctrl->getFormAction($this,'permSave');

                $this->data = $output;


/************************************/
/*                      generate output                 */
/************************************/

#               $this->tpl->addBlockFile("CONTENT", "content", "tpl.adm_content.html");
#               $this->tpl->addBlockFile("LOCATOR", "locator", "tpl.locator.html");
                $this->tpl->addBlockFile("ADM_CONTENT", "adm_content", "tpl.adm_perm_role.html");

                foreach ($rbac_objects as $obj_data)
                {
                        // BEGIN object_operations
                        $this->tpl->setCurrentBlock("object_operations");

                        $ops_ids = "";

                        foreach ($obj_data["ops"] as $operation)
                        {
                                $ops_ids[] = $operation["ops_id"];
                                
                                $css_row = ilUtil::switchColor($key, "tblrow1", "tblrow2");
                                $this->tpl->setVariable("CSS_ROW",$css_row);
                                $this->tpl->setVariable("PERMISSION",$operation["name"]);
                                if (substr($operation["title"], 0, 7) == "create_")
                                {
                                        if ($this->objDefinition->getDevMode(substr($operation["title"], 7, strlen($operation["title"]) -7)))
                                        {
                                                $this->tpl->setVariable("TXT_NOT_IMPL", "(".$this->lng->txt("not_implemented_yet").")");
                                        }
                                }
                                $this->tpl->setVariable("CHECK_PERMISSION",$this->data["perm"][$obj_data["obj_id"]][$operation["ops_id"]]);
                                $this->tpl->setVariable("LABEL_ID","template_perm_".$obj_data["type"]."_".$operation["ops_id"]);
                                $this->tpl->parseCurrentBlock();
                        } // END object_operations

                        // BEGIN object_type
                        $this->tpl->setCurrentBlock("object_type");
                        $this->tpl->setVariable("TXT_OBJ_TYPE",$obj_data["name"]);

// TODO: move this if in a function and query all objects that may be disabled or inactive
                        if ($this->objDefinition->getDevMode($obj_data["type"]))
                        {
                                $this->tpl->setVariable("TXT_NOT_IMPL", "(".$this->lng->txt("not_implemented_yet").")");
                        }
                        else if ($obj_data["type"] == "icrs" and !$this->ilias->getSetting("ilinc_active"))
                        {
                                $this->tpl->setVariable("TXT_NOT_IMPL", "(".$this->lng->txt("not_enabled_or_configured").")");
                        }
                        
                        // js checkbox toggles
                        $this->tpl->setVariable("JS_VARNAME","template_perm_".$obj_data["type"]);
                        $this->tpl->setVariable("JS_ONCLICK",ilUtil::array_php2js($ops_ids));
                        $this->tpl->setVariable("TXT_CHECKALL", $this->lng->txt("check_all"));
                        $this->tpl->setVariable("TXT_UNCHECKALL", $this->lng->txt("uncheck_all"));                      
                        
                        $this->tpl->parseCurrentBlock();
                        // END object_type
                }

                // don't display adopt permissions form for system role
                if ($this->object->getId() != SYSTEM_ROLE_ID)
                {
                        // BEGIN ADOPT PERMISSIONS
                        foreach ($this->data["adopt"] as $key => $value)
                        {
                                $this->tpl->setCurrentBlock("ADOPT_PERM_ROW");
                                $this->tpl->setVariable("CSS_ROW_ADOPT",$value["css_row_adopt"]);
                                $this->tpl->setVariable("CHECK_ADOPT",$value["check_adopt"]);
                                $this->tpl->setVariable("LABEL_ID",$value["role_id"]);
                                $this->tpl->setVariable("TYPE",$value["type"]);
                                $this->tpl->setVariable("ROLE_NAME",$value["role_name"]);
                                $this->tpl->parseCurrentBlock();
                        }
                        
                        $this->tpl->setCurrentBlock("ADOPT_PERM_FORM");
                        $this->tpl->setVariable("MESSAGE_MIDDLE",$this->data["message_middle"]);
                        $this->tpl->setVariable("FORMACTION_ADOPT",$this->data["formaction_adopt"]);
                        $this->tpl->parseCurrentBlock();
                        // END ADOPT PERMISSIONS
                
                        $this->tpl->setCurrentBlock("tblfooter_recursive");
                        $this->tpl->setVariable("COL_ANZ",3);
                        $this->tpl->setVariable("CHECK_BOTTOM",$this->data["check_bottom"]);
                        $this->tpl->setVariable("MESSAGE_TABLE",$this->data["message_table"]);
                        $this->tpl->parseCurrentBlock();

                        $this->tpl->setCurrentBlock("tblfooter_standard");
                        $this->tpl->setVariable("COL_ANZ_PLUS",4);
                        $this->tpl->setVariable("TXT_SAVE",$this->data["txt_save"]);
                        $this->tpl->parseCurrentBlock();
                }
                else
                {
                        // display form buttons not for system role
                        $this->tpl->setCurrentBlock("tblfooter_sysrole");
                        $this->tpl->setVariable("COL_ANZ_SYS",3);
                        $this->tpl->parseCurrentBlock();

                        // display sysrole_msg
                        $this->tpl->setCurrentBlock("sysrole_msg");
                        $this->tpl->setVariable("TXT_SYSROLE_MSG",$this->data["sysrole_msg"]);
                        $this->tpl->parseCurrentBlock();
                }
                
                $this->tpl->setCurrentBlock("adm_content");
                $this->tpl->setVariable("TBL_TITLE_IMG",ilUtil::getImagePath("icon_".$this->object->getType()."_b.gif"));
                $this->tpl->setVariable("TBL_TITLE_IMG_ALT",$this->lng->txt($this->object->getType()));
                $this->tpl->setVariable("TBL_HELP_IMG",ilUtil::getImagePath("icon_help.gif"));
                $this->tpl->setVariable("TBL_HELP_LINK","tbl_help.php");
                $this->tpl->setVariable("TBL_HELP_IMG_ALT",$this->lng->txt("help"));
                
                // compute additional information in title
                $global_roles = $rbacreview->getGlobalRoles();
                
                if (in_array($this->object->getId(),$global_roles))
                {
                        $desc = "global";
                }
                else
                {
                        // description for autogenerated roles
                        $rolf = $rbacreview->getFoldersAssignedToRole($this->object->getId(),true);
                        $parent_node = $this->tree->getParentNodeData($rolf[0]);

                        $desc = $this->lng->txt("obj_".$parent_node['type'])." (#".$parent_node['obj_id'].") : ".$parent_node['title'];
                }
                
                $description = "<br/>&nbsp;<span class=\"small\">".$desc."</span>";

                // translation for autogenerated roles
                if (substr($this->object->getTitle(),0,3) == "il_")
                {
                        $title = ilObjRole::_getTranslation($this->object->getTitle())." (".$this->object->getTitle().")";
                }
                else
                {
                        $title = $this->object->getTitle();
                }
                                
                $this->tpl->setVariable("TBL_TITLE",$title.$description);
        
                $this->tpl->setVariable("TXT_PERMISSION",$this->data["txt_permission"]);
                $this->tpl->setVariable("FORMACTION",$this->data["formaction"]);
                $this->tpl->parseCurrentBlock();
        }

Here is the call graph for this function:

Here is the caller graph for this function:

ilObjRoleGUI::permSaveObject (  ) 

save permissions

public

Reimplemented from ilObjectGUI.

Definition at line 733 of file class.ilObjRoleGUI.php.

References $_POST, $lft, ilObjectGUI::$objDefinition, $rbacadmin, $rbacreview, $rbacsystem, $rgt, ilObjectGUI::$tree, permObject(), ilUtil::redirect(), and sendInfo().

        {
                global $rbacsystem, $rbacadmin, $rbacreview,$objDefinition,$tree;

                if ($this->rolf_ref_id != ROLE_FOLDER_ID)
                {
                        if (!$rbacsystem->checkAccess('edit_permission',$tree->getParentId($this->rolf_ref_id)))
                        {
                                $this->ilias->raiseError($this->lng->txt("msg_no_perm_perm"),$this->ilias->error_obj->MESSAGE);
                        }
                }
                else
                {
                        if (!$rbacsystem->checkAccess('write',$this->rolf_ref_id))
                        {
                                $this->ilias->raiseError($this->lng->txt("msg_no_perm_perm"),$this->ilias->error_obj->MESSAGE);
                        }
                }

                // delete all template entries
                $rbacadmin->deleteRolePermission($this->object->getId(), $this->rolf_ref_id);

                if (empty($_POST["template_perm"]))
                {
                        $_POST["template_perm"] = array();
                }

                foreach ($_POST["template_perm"] as $key => $ops_array)
                {
                        // sets new template permissions
                        $rbacadmin->setRolePermission($this->object->getId(), $key, $ops_array, $this->rolf_ref_id);
                }

                // update object data entry (to update last modification date)
                $this->object->update();

                // CHANGE ALL EXISTING OBJECT UNDER PARENT NODE OF ROLE FOLDER
                // BUT DON'T CHANGE PERMISSIONS OF SUBTREE OBJECTS IF INHERITANCE WAS STOPPED
                if ($_POST["recursive"])
                {
                        // IF ROLE IS A GLOBAL ROLE START AT ROOT
                        if ($this->rolf_ref_id == ROLE_FOLDER_ID)
                        {
                                $node_id = ROOT_FOLDER_ID;
                        }
                        else
                        {
                                $node_id = $this->tree->getParentId($this->rolf_ref_id);
                        }

                        // GET ALL SUBNODES
                        $node_data = $this->tree->getNodeData($node_id);
                        $subtree_nodes = $this->tree->getSubTree($node_data);

                        // GET ALL OBJECTS THAT CONTAIN A ROLE FOLDER
                        $all_parent_obj_of_rolf = $rbacreview->getObjectsWithStopedInheritance($this->object->getId());

                        // DELETE ACTUAL ROLE FOLDER FROM ARRAY
                        if ($this->rolf_ref_id == ROLE_FOLDER_ID)
                        {
                                $key = array_keys($all_parent_obj_of_rolf,SYSTEM_FOLDER_ID);
                        }
                        else
                        {
                                $key = array_keys($all_parent_obj_of_rolf,$node_id);
                        }

                        unset($all_parent_obj_of_rolf[$key[0]]);

                        $check = false;

                        foreach ($subtree_nodes as $node)
                        {
                                if (!$check)
                                {
                                        if (in_array($node["child"],$all_parent_obj_of_rolf))
                                        {
                                                $lft = $node["lft"];
                                                $rgt = $node["rgt"];
                                                $check = true;
                                                continue;
                                        }

                                        $valid_nodes[] = $node;
                                }
                                else
                                {
                                        if (($node["lft"] > $lft) && ($node["rgt"] < $rgt))
                                        {
                                                continue;
                                        }
                                        else
                                        {
                                                $check = false;
                                                
                                                if (in_array($node["child"],$all_parent_obj_of_rolf))
                                                {
                                                        $lft = $node["lft"];
                                                        $rgt = $node["rgt"];
                                                        $check = true;
                                                        continue;
                                                }
                                                
                                                $valid_nodes[] = $node;
                                        }
                                }
                        }

                        // prepare arrays for permission settings below
                        foreach ($valid_nodes as $key => $node)
                        {
                                #if(!in_array($node["type"],$to_filter))
                                {
                                        $node_ids[] = $node["child"];
                                        $valid_nodes[$key]["perms"] = $_POST["template_perm"][$node["type"]];
                                }
                        }
                        
                        // FIRST REVOKE PERMISSIONS FROM ALL VALID OBJECTS
                        $rbacadmin->revokePermissionList($node_ids,$this->object->getId());

                        // NOW SET ALL PERMISSIONS
                        foreach ($valid_nodes as $node)
                        {
                                if (is_array($node["perms"]))
                                {
                                        $rbacadmin->grantPermission($this->object->getId(),$node["perms"],$node["child"]);
                                }
                        }
                }// END IF RECURSIVE
                


                sendInfo($this->lng->txt("saved_successfully"),true);
                if($this->ctrl->getTargetScript() == 'adm_object.php')
                {
                        ilUtil::redirect("adm_object.php?ref_id=".$this->rolf_ref_id."&obj_id=".$this->object->getId()."&cmd=perm");
                }
                else
                {
                        $this->permObject();
                }
        }

Here is the call graph for this function:

ilObjRoleGUI::saveObject (  ) 

save a new role object

public

Reimplemented from ilObjectGUI.

Definition at line 374 of file class.ilObjRoleGUI.php.

References $_POST, $rbacadmin, $rbacreview, $rbacsystem, ilUtil::redirect(), sendInfo(), and ilUtil::stripSlashes().

        {
                global $rbacsystem, $rbacadmin, $rbacreview;

                // check for create role permission
                if (!$rbacsystem->checkAccess("create_role",$this->rolf_ref_id))
                {
                        $this->ilias->raiseError($this->lng->txt("msg_no_perm_create_role"),$this->ilias->error_obj->MESSAGE);
                }

                // check required fields
                if (empty($_POST["Fobject"]["title"]))
                {
                        $this->ilias->raiseError($this->lng->txt("fill_out_all_required_fields"),$this->ilias->error_obj->MESSAGE);
                }

                // check if role title is unique
                if ($rbacreview->roleExists($_POST["Fobject"]["title"]))
                {
                        $this->ilias->raiseError($this->lng->txt("msg_role_exists1")." '".ilUtil::stripSlashes($_POST["Fobject"]["title"])."' ".
                                                                         $this->lng->txt("msg_role_exists2"),$this->ilias->error_obj->MESSAGE);
                }
                
                // check if role title has il_ prefix
                if (substr($_POST["Fobject"]["title"],0,3) == "il_")
                {
                        $this->ilias->raiseError($this->lng->txt("msg_role_reserved_prefix"),$this->ilias->error_obj->MESSAGE);
                }               

                // save
                include_once("class.ilObjRole.php");
                $roleObj = new ilObjRole();
                //$roleObj->assignData($_POST["Fobject"]);
                $roleObj->setTitle(ilUtil::stripSlashes($_POST["Fobject"]["title"]));
                $roleObj->setDescription(ilUtil::stripSlashes($_POST["Fobject"]["desc"]));
                $roleObj->setAllowRegister($_POST["Fobject"]["allow_register"]);
                $roleObj->toggleAssignUsersStatus($_POST["Fobject"]["assign_users"]);
                $roleObj->create();
                $rbacadmin->assignRoleToFolder($roleObj->getId(), $this->rolf_ref_id,'y');
                
                sendInfo($this->lng->txt("role_added"),true);

                ilUtil::redirect("adm_object.php?ref_id=".$this->rolf_ref_id);
        }

Here is the call graph for this function:

ilObjRoleGUI::searchObject (  ) 

Definition at line 1507 of file class.ilObjRoleGUI.php.

References $_POST, $_SESSION, $counter, $rbacsystem, $result, ilObjectGUI::$tree, $user, __search(), ilObjectGUI::__showButton(), __showSearchGroupTable(), __showSearchRoleTable(), __showSearchUserTable(), ilUtil::formCheckbox(), ilObjectFactory::getInstanceByObjId(), ilObjectFactory::getInstanceByRefId(), searchUserFormObject(), sendInfo(), and ilUtil::stripSlashes().

Referenced by assignUserObject(), listUsersGroupObject(), and listUsersRoleObject().

        {
                global $rbacsystem, $tree;

                if (!$rbacsystem->checkAccess("edit_userassignment", $this->rolf_ref_id))
                {
                        $this->ilias->raiseError($this->lng->txt("msg_no_perm_assign_user_to_role"),$this->ilias->error_obj->MESSAGE);
                }

                $_SESSION["role_search_str"] = $_POST["search_str"] = $_POST["search_str"] ? $_POST["search_str"] : $_SESSION["role_search_str"];
                $_SESSION["role_search_for"] = $_POST["search_for"] = $_POST["search_for"] ? $_POST["search_for"] : $_SESSION["role_search_for"];

                if(!isset($_POST["search_for"]) or !isset($_POST["search_str"]))
                {
                        sendInfo($this->lng->txt("role_search_enter_search_string"));
                        $this->searchUserFormObject();

                        return false;
                }

                if(!count($result = $this->__search(ilUtil::stripSlashes($_POST["search_str"]),$_POST["search_for"])))
                {
                        sendInfo($this->lng->txt("role_no_results_found"));
                        $this->searchUserFormObject();

                        return false;
                }

                $this->tpl->addBlockFile("ADM_CONTENT", "adm_content", "tpl.role_usr_selection.html");
                $this->__showButton("searchUserForm",$this->lng->txt("role_new_search"));

                $counter = 0;
                $f_result = array();

                switch($_POST["search_for"])
                {
                case "usr":
                                foreach($result as $user)
                                {
                                        if(!$tmp_obj = ilObjectFactory::getInstanceByObjId($user["id"],false))
                                        {
                                                continue;
                                        }
                                        
                                        $user_ids[$counter] = $user["id"];
                                        
                                        $f_result[$counter][] = ilUtil::formCheckbox(0,"user[]",$user["id"]);
                                        $f_result[$counter][] = $tmp_obj->getLogin();
                                        $f_result[$counter][] = $tmp_obj->getFirstname();
                                        $f_result[$counter][] = $tmp_obj->getLastname();

                                        unset($tmp_obj);
                                        ++$counter;
                                }
                                $this->__showSearchUserTable($f_result,$user_ids);

                                return true;

                        case "role":
                                foreach($result as $role)
                                {
                    // exclude anonymous role
                    if ($role["id"] == ANONYMOUS_ROLE_ID)
                    {
                        continue;
                    }

                    if(!$tmp_obj = ilObjectFactory::getInstanceByObjId($role["id"],false))
                                        {
                                                continue;
                                        }

                                    // exclude roles with no users assigned to
                    if ($tmp_obj->getCountMembers() == 0)
                    {
                        continue;
                    }

                                        $role_ids[$counter] = $role["id"];

                                        $f_result[$counter][] = ilUtil::formCheckbox(0,"role[]",$role["id"]);
                                        $f_result[$counter][] = array($tmp_obj->getTitle(),$tmp_obj->getDescription());
                                        $f_result[$counter][] = $tmp_obj->getCountMembers();

                                        unset($tmp_obj);
                                        ++$counter;
                                }

                                $this->__showSearchRoleTable($f_result,$role_ids);

                                return true;

                        case "grp":
                                foreach($result as $group)
                                {
                                        if(!$tree->isInTree($group["id"]))
                                        {
                                                continue;
                                        }

                                        if(!$tmp_obj = ilObjectFactory::getInstanceByRefId($group["id"],false))
                                        {
                                                continue;
                                        }

                    // exclude myself :-)
                    if ($tmp_obj->getId() == $this->object->getId())
                    {
                        continue;
                    }

                                        $grp_ids[$counter] = $group["id"];

                                        $f_result[$counter][] = ilUtil::formCheckbox(0,"group[]",$group["id"]);
                                        $f_result[$counter][] = array($tmp_obj->getTitle(),$tmp_obj->getDescription());
                                        $f_result[$counter][] = $tmp_obj->getCountMembers();

                                        unset($tmp_obj);
                                        ++$counter;
                                }
                                $this->__showSearchGroupTable($f_result,$grp_ids);

                                return true;
                }
        }

Here is the call graph for this function:

Here is the caller graph for this function:

ilObjRoleGUI::searchUserFormObject (  ) 

Definition at line 1446 of file class.ilObjRoleGUI.php.

References $_POST, $_SESSION, $rbacsystem, __unsetSessionVariables(), and ilUtil::formRadioButton().

Referenced by searchObject().

        {
                global $rbacsystem;

                if (!$rbacsystem->checkAccess("edit_userassignment", $this->rolf_ref_id))
                {
                        $this->ilias->raiseError($this->lng->txt("msg_no_perm_assign_user_to_role"),$this->ilias->error_obj->MESSAGE);
                }

                $this->lng->loadLanguageModule('search');

                $this->tpl->addBlockFile("ADM_CONTENT","adm_content","tpl.role_users_search.html");

                $this->tpl->setVariable("F_ACTION",$this->ctrl->getFormAction($this));
                $this->tpl->setVariable("SEARCH_ASSIGN_USR",$this->lng->txt("role_search_users"));
                $this->tpl->setVariable("SEARCH_SEARCH_TERM",$this->lng->txt("search_search_term"));
                $this->tpl->setVariable("SEARCH_VALUE",$_SESSION["role_search_str"] ? $_SESSION["role_search_str"] : "");
                $this->tpl->setVariable("SEARCH_FOR",$this->lng->txt("exc_search_for"));
                $this->tpl->setVariable("SEARCH_ROW_TXT_USER",$this->lng->txt("exc_users"));
                $this->tpl->setVariable("SEARCH_ROW_TXT_ROLE",$this->lng->txt("exc_roles"));
                $this->tpl->setVariable("SEARCH_ROW_TXT_GROUP",$this->lng->txt("exc_groups"));
                $this->tpl->setVariable("BTN2_VALUE",$this->lng->txt("cancel"));
                $this->tpl->setVariable("BTN1_VALUE",$this->lng->txt("search"));

        $usr = ($_POST["search_for"] == "usr" || $_POST["search_for"] == "") ? 1 : 0;
                $grp = ($_POST["search_for"] == "grp") ? 1 : 0;
                $role = ($_POST["search_for"] == "role") ? 1 : 0;

                $this->tpl->setVariable("SEARCH_ROW_CHECK_USER",ilUtil::formRadioButton($usr,"search_for","usr"));
                $this->tpl->setVariable("SEARCH_ROW_CHECK_ROLE",ilUtil::formRadioButton($role,"search_for","role"));
        $this->tpl->setVariable("SEARCH_ROW_CHECK_GROUP",ilUtil::formRadioButton($grp,"search_for","grp"));

                $this->__unsetSessionVariables();
        }

Here is the call graph for this function:

Here is the caller graph for this function:

ilObjRoleGUI::selectDesktopItemObject (  ) 

Definition at line 255 of file class.ilObjRoleGUI.php.

References $_GET, $exp, $rbacsystem, ilObjectGUI::$tree, ilObjectGUI::__showButton(), and sendInfo().

Referenced by assignDesktopItemObject().

        {
                global $rbacsystem,$tree;

                include_once './classes/class.ilRoleDesktopItemSelector.php';
                include_once './classes/class.ilRoleDesktopItem.php';
                

                if(!$rbacsystem->checkAccess('push_desktop_items',USER_FOLDER_ID))
                {
                        $this->ilias->raiseError($this->lng->txt("permission_denied"),$this->ilias->error_obj->MESSAGE);
                }

                $this->tpl->addBlockFile("ADM_CONTENT", "adm_content", "tpl.role_desktop_item_selector.html");
                $this->__showButton('listDesktopItems',$this->lng->txt('back'));


                sendInfo($this->lng->txt("role_select_desktop_item"));
                
                $exp = new ilRoleDesktopItemSelector($this->ctrl->getLinkTarget($this,'selectDesktopItem'),
                                                                                         new ilRoleDesktopItem($this->object->getId()));
                $exp->setExpand($_GET["role_desk_item_link_expand"] ? $_GET["role_desk_item_link_expand"] : $tree->readRootId());
                $exp->setExpandTarget($this->ctrl->getLinkTarget($this,'selectDesktopItem'));
                
                $exp->setOutput(0);
                
                $this->tpl->setVariable("EXPLORER",$exp->getOutput());

                return true;
        }

Here is the call graph for this function:

Here is the caller graph for this function:

ilObjRoleGUI::updateObject (  ) 

update role object

public

Reimplemented from ilObjectGUI.

Definition at line 1113 of file class.ilObjRoleGUI.php.

References $_POST, $rbacreview, $rbacsystem, editObject(), ilUtil::redirect(), sendInfo(), and ilUtil::stripSlashes().

        {
                global $rbacsystem, $rbacreview;

                // check write access
                if (!$rbacsystem->checkAccess("write", $this->rolf_ref_id))
                {
                        $this->ilias->raiseError($this->lng->txt("msg_no_perm_modify_role"),$this->ilias->error_obj->MESSAGE);
                }

                if (substr($this->object->getTitle(),0,3) != "il_")
                {
                        // check required fields
                        if (empty($_POST["Fobject"]["title"]))
                        {
                                $this->ilias->raiseError($this->lng->txt("fill_out_all_required_fields"),$this->ilias->error_obj->MESSAGE);
                        }
        
                        // check if role title has il_ prefix
                        if (substr($_POST["Fobject"]["title"],0,3) == "il_")
                        {
                                $this->ilias->raiseError($this->lng->txt("msg_role_reserved_prefix"),$this->ilias->error_obj->MESSAGE);
                        }
        
                        // check if role title is unique
                        if ($rbacreview->roleExists($_POST["Fobject"]["title"],$this->object->getId()))
                        {
                                $this->ilias->raiseError($this->lng->txt("msg_role_exists1")." '".ilUtil::stripSlashes($_POST["Fobject"]["title"])."' ".
                                                                                 $this->lng->txt("msg_role_exists2"),$this->ilias->error_obj->MESSAGE);
                        }

                        // update
                        $this->object->setTitle(ilUtil::stripSlashes($_POST["Fobject"]["title"]));
                        $this->object->setDescription(ilUtil::stripSlashes($_POST["Fobject"]["desc"]));
                }


                
                // ensure that at least one role is available in the new user register form if registration is enabled
                if ($_POST["Fobject"]["allow_register"] == "")
                {
                        $roles_allowed = $this->object->_lookupRegisterAllowed();
                        if (count($roles_allowed) == 1 and $roles_allowed[0]['id'] == $this->object->getId())
                        {
                                $this->ilias->raiseError($this->lng->txt("msg_last_role_for_registration"),$this->ilias->error_obj->MESSAGE);
                        }       
                }

                $this->object->setAllowRegister($_POST["Fobject"]["allow_register"]);
                $this->object->toggleAssignUsersStatus($_POST["Fobject"]["assign_users"]);
                $this->object->update();
                
                sendInfo($this->lng->txt("saved_successfully"),true);

                if($this->ctrl->getTargetScript() == 'adm_object.php')
                {
                        ilUtil::redirect("adm_object.php?ref_id=".$this->rolf_ref_id);
                }
                else
                {
                        $this->editObject();
                }
                return true;
        }

Here is the call graph for this function:

ilObjRoleGUI::userassignmentObject (  ) 

display user assignment panel

Definition at line 1271 of file class.ilObjRoleGUI.php.

References $counter, $rbacreview, $rbacsystem, $user, and __showAssignedUsersTable().

Referenced by assignUserObject(), and deassignUserObject().

        {
                global $rbacreview, $rbacsystem;
                
                if (!$rbacsystem->checkAccess("edit_userassignment", $this->rolf_ref_id))
                {
                        $this->ilias->raiseError($this->lng->txt("msg_no_perm_assign_user_to_role"),$this->ilias->error_obj->MESSAGE);
                }

                $assigned_users = $rbacreview->assignedUsers($this->object->getId(),array("login","firstname","lastname","usr_id"));

                //if current user is admin he is able to add new members to group
                $val_contact = "<img src=\"".ilUtil::getImagePath("icon_pencil_b.gif")."\" alt=\"".
                        $this->lng->txt("role_user_send_mail")."\" title=\"".
                        $this->lng->txt("role_user_send_mail")."\" border=\"0\" vspace=\"0\"/>";
                $val_change = "<img src=\"".ilUtil::getImagePath("icon_change_b.gif")."\" alt=\"".
                        $this->lng->txt("role_user_edit")."\" title=\"".$this->lng->txt("role_user_edit")."\" border=\"0\" vspace=\"0\"/>";
                $val_leave = "<img src=\"".ilUtil::getImagePath("icon_group_out_b.gif")."\" alt=\"".
                        $this->lng->txt("role_user_deassign")."\" title=\"".$this->lng->txt("role_user_deassign")."\" border=\"0\" vspace=\"0\"/>";

                $counter = 0;

                foreach ($assigned_users as $user)
                {
                        $link_contact = "mail_new.php?type=new&rcp_to=".$user["login"];
                        $link_change = "adm_object.php?ref_id=7&obj_id=".$user["usr_id"]."&cmd=edit";
                        $link_leave = $this->ctrl->getLinkTarget($this,"deassignUser")."&user_id=".$user["usr_id"];

            $member_functions = "";

            // exclude root/admin role and anon/anon
            if ($this->object->getId() != ANONYMOUS_ROLE_ID or $user["usr_id"] != ANONYMOUS_USER_ID)
                        {
                //build function
                $member_functions = "<a href=\"".$link_contact."\">".$val_contact."</a>";
                                if($this->ctrl->getTargetScript() == 'adm_object.php')
                                {
                                        $member_functions .= "<a href=\"".$link_change."\">".$val_change."</a>";
                                }

                if ($this->object->getId() != SYSTEM_ROLE_ID or $user["usr_id"] != SYSTEM_USER_ID)
                {
                    $member_functions .="<a href=\"".$link_leave."\">".$val_leave."</a>";
                }
            }

                        // no check box for root/admin role and anon/anon
                        if (($this->object->getId() == SYSTEM_ROLE_ID and $user["usr_id"] == SYSTEM_USER_ID)
                or ($this->object->getId() == ANONYMOUS_ROLE_ID and $user["usr_id"] == ANONYMOUS_USER_ID))
                        {
                $result_set[$counter][] = "";
            }
            else
            {
                $result_set[$counter][] = ilUtil::formCheckBox(0,"user_id[]",$user["usr_id"]);
            }
            
            $user_ids[$counter] = $user["usr_id"];

            $result_set[$counter][] = $user["login"];
                        $result_set[$counter][] = $user["firstname"];
                        $result_set[$counter][] = $user["lastname"];
                        $result_set[$counter][] = $member_functions;

                        ++$counter;

                        unset($member_functions);
                }

                return $this->__showAssignedUsersTable($result_set,$user_ids);
    }

Here is the call graph for this function:

Here is the caller graph for this function:


Field Documentation

ilObjRoleGUI::$ctrl

Definition at line 55 of file class.ilObjRoleGUI.php.

ilObjRoleGUI::$rolf_ref_id

Definition at line 52 of file class.ilObjRoleGUI.php.

ilObjRoleGUI::$type

Definition at line 45 of file class.ilObjRoleGUI.php.


The documentation for this class was generated from the following file: