Public Member Functions | Data Fields

ilObjCourseGrouping Class Reference

Public Member Functions

 ilObjCourseGrouping ($a_id=0)
 Constructor public.
 setId ($a_id)
 getId ()
 setCourseRefId ($a_ref_id)
 getCourseRefId ()
 setCourseObjId ($a_obj_id)
 getCourseObjId ()
 setType ($a_type)
 getType ()
 setTitle ($a_title)
 getTitle ()
 setDescription ($a_desc)
 getDescription ()
 setUniqueField ($a_uni)
 getUniqueField ()
 getCountAssignedCourses ()
 getAssignedCourses ()
 delete ()
 create ($a_course_ref_id, $a_course_id)
 update ()
 isAssigned ($a_course_id)
 read ()
 _getAllGroupings ($a_crs_ref_id, $a_check_write=true)
 assign ($a_crs_ref_id, $a_course_id)
 deassign ($a_crs_ref_id, $a_course_id)
 __addCondition ($a_target_ref_id, $a_target_obj_id)
 _deleteAll ($a_course_id)
 _getGroupings ($a_course_id)
 _isInGrouping ($a_crs_id)
 _checkCondition ($trigger_obj_id, $operator, $value)
 _getGroupingCourseIds ($a_course_id)
 Get all ids of courses that are grouped with another course static.

Data Fields

 $db

Detailed Description

Definition at line 36 of file class.ilObjCourseGrouping.php.


Member Function Documentation

ilObjCourseGrouping::__addCondition ( a_target_ref_id,
a_target_obj_id 
)

Definition at line 317 of file class.ilObjCourseGrouping.php.

References getId(), and getUniqueField().

Referenced by assign().

        {
                include_once './classes/class.ilConditionHandler.php';

                $tmp_condh =& new ilConditionHandler();
                $tmp_condh->enableAutomaticValidation(false);

                $tmp_condh->setTargetRefId($a_target_ref_id);
                $tmp_condh->setTargetObjId($a_target_obj_id);
                $tmp_condh->setTargetType('crs');
                $tmp_condh->setTriggerRefId(0);
                $tmp_condh->setTriggerObjId($this->getId());
                $tmp_condh->setTriggerType('crsg');
                $tmp_condh->setOperator('not_member');
                $tmp_condh->setValue($this->getUniqueField());

                if(!$tmp_condh->checkExists())
                {
                        $tmp_condh->storeCondition();

                        return true;
                }
                return false;
        }

Here is the call graph for this function:

Here is the caller graph for this function:

ilObjCourseGrouping::_checkCondition ( trigger_obj_id,
operator,
value 
)

Definition at line 393 of file class.ilObjCourseGrouping.php.

        {
                // in the moment i alway return true, there are some problems with presenting the condition if it fails,
                // only course register class check manually if this condition is fullfilled
                return true;
        }

ilObjCourseGrouping::_deleteAll ( a_course_id  ) 

Definition at line 343 of file class.ilObjCourseGrouping.php.

References $query, and _getGroupings().

Referenced by ilObjCourse::delete().

        {
                global $ilDB;

                // DELETE CONDITIONS
                foreach($groupings = ilObjCourseGrouping::_getGroupings($a_course_id) as $grouping_id)
                {
                        include_once './classes/class.ilConditionHandler.php';

                        $condh =& new ilConditionHandler();
                        $condh->deleteByObjId($grouping_id);
                }

                $query = "DELETE FROM crs_groupings ".
                        "WHERE crs_id = '".$a_course_id."'";

                $ilDB->query($query);

                return true;
        }

Here is the call graph for this function:

Here is the caller graph for this function:

ilObjCourseGrouping::_getAllGroupings ( a_crs_ref_id,
a_check_write = true 
)

Definition at line 257 of file class.ilObjCourseGrouping.php.

References _getGroupings(), and ilUtil::getObjectsByOperations().

Referenced by ilObjCourseGUI::listGroupingsObject(), ilObjCourseGroupingGUI::otherAssign(), and ilObjCourseGroupingGUI::otherSelectAssign().

        {
                if($a_check_write)
                {
                        $courses = ilUtil::getObjectsByOperations('crs','write',false);
                }
                else
                {
                        $courses = ilUtil::getObjectsByOperations('crs','visible',false);
                }

                $groupings = array();
                foreach($courses as $crs_data)
                {
                        if($a_crs_ref_id != $crs_data['ref_id'])
                        {
                                $groupings = array_merge($groupings,ilObjCourseGrouping::_getGroupings($crs_data['obj_id']));
                        }
                }
                return $groupings ? $groupings : array();
        }

Here is the call graph for this function:

Here is the caller graph for this function:

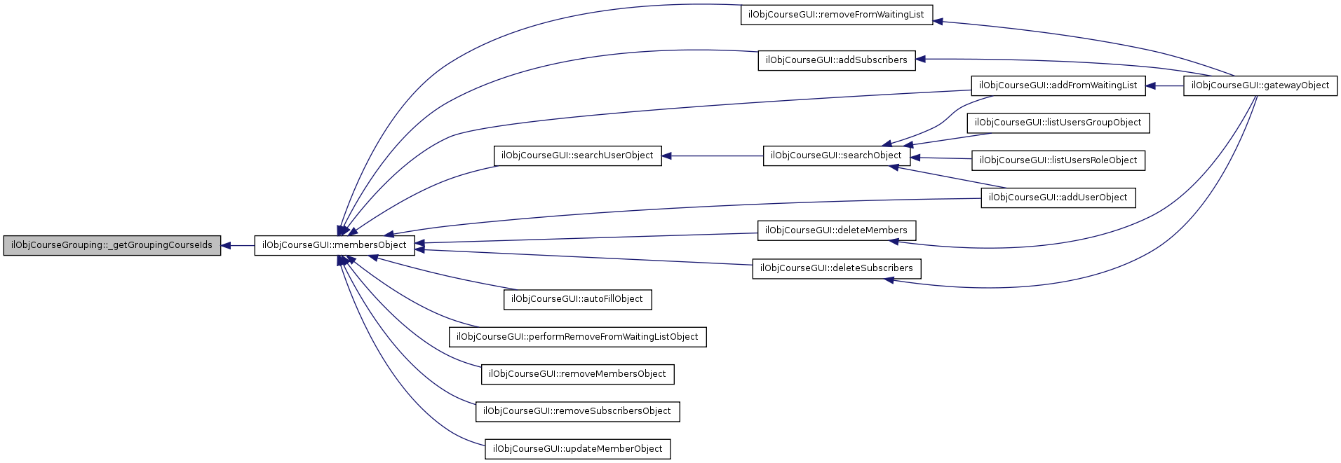
ilObjCourseGrouping::_getGroupingCourseIds ( a_course_id  ) 

Get all ids of courses that are grouped with another course static.

Parameters:
integer object_id of one course
array integer ids of courses or empty array if course is not in grouping

Definition at line 407 of file class.ilObjCourseGrouping.php.

References ilConditionHandler::_getConditionsOfTarget(), and ilConditionHandler::_getConditionsOfTrigger().

Referenced by ilObjCourseGUI::membersObject().

        {
                include_once './classes/class.ilConditionHandler.php';

                // get all grouping ids the course is assigned to
                foreach(ilConditionHandler::_getConditionsOfTarget($a_course_id,'crs') as $condition)
                {
                        if($condition['trigger_type'] == 'crsg')
                        {
                                foreach(ilConditionHandler::_getConditionsOfTrigger('crsg',$condition['trigger_obj_id']) as $target_condition)
                                {
                                        $course_ids[] = array('id'                      => $target_condition['target_obj_id'],
                                                                                  'unique'              => $target_condition['value']);
                                }
                        }
                }
                return $course_ids ? $course_ids : array();
        }       

Here is the call graph for this function:

Here is the caller graph for this function:

ilObjCourseGrouping::_getGroupings ( a_course_id  ) 

Definition at line 364 of file class.ilObjCourseGrouping.php.

References $query, $res, and $row.

Referenced by _deleteAll(), _getAllGroupings(), and ilObjCourseGUI::listGroupingsObject().

        {
                global $ilDB;

                $query = "SELECT * FROM crs_groupings ".
                        "WHERE crs_id = '".$a_course_id."'";

                $res = $ilDB->query($query);
                while($row = $res->fetchRow(DB_FETCHMODE_OBJECT))
                {
                        $groupings[] = $row->crs_grp_id;
                }
                return $groupings ? $groupings : array();
        }

Here is the caller graph for this function:

ilObjCourseGrouping::_isInGrouping ( a_crs_id  ) 

Definition at line 379 of file class.ilObjCourseGrouping.php.

References ilConditionHandler::_getConditionsOfTarget().

        {
                include_once './classes/class.ilConditionHandler.php';

                foreach(ilConditionHandler::_getConditionsOfTarget($a_crs_id,'crs') as $cond)
                {
                        if($cond['operator'] == 'not_member')
                        {
                                return true;
                        }
                }
                return false;
        }

Here is the call graph for this function:

ilObjCourseGrouping::assign ( a_crs_ref_id,
a_course_id 
)

Definition at line 279 of file class.ilObjCourseGrouping.php.

References __addCondition(), getCourseObjId(), and getCourseRefId().

        {
                // Add the parent course of grouping
                $this->__addCondition($this->getCourseRefId(),$this->getCourseObjId());
                $this->__addCondition($a_crs_ref_id,$a_course_id);

                return true;
        }

Here is the call graph for this function:

ilObjCourseGrouping::create ( a_course_ref_id,
a_course_id 
)

Definition at line 153 of file class.ilObjCourseGrouping.php.

References $ilUser, $query, $res, $row, getDescription(), getId(), getTitle(), ilUtil::prepareDBString(), and setId().

        {
                global $ilUser;

                // INSERT IN object_data
                $query = "INSERT INTO object_data ".
                        "(type,title,description,owner,create_date,last_update,import_id) ".
                        "VALUES ".
                        "('".$this->type."',".$this->db->quote($this->getTitle()).",'".ilUtil::prepareDBString($this->getDescription())."',".
                        "'".$ilUser->getId()."',now(),now(),'')";
                        
                $this->db->query($query);

                // READ this id
                $query = "SELECT LAST_INSERT_ID() as last";
                $res = $this->db->query($query);
                while($row = $res->fetchRow(DB_FETCHMODE_OBJECT))
                {
                        $this->setId($row->last);
                }


                // INSERT in crs_groupings
                $query = "INSERT INTO crs_groupings ".
                        "SET crs_ref_id = '".$a_course_ref_id."', ".
                        "crs_id = '".$a_course_id."',".
                        "crs_grp_id = '".$this->getId()."', ".
                        "unique_field = '".$this->getUniqueField()."'";

                $this->db->query($query);

                return $this->getId();
        }

Here is the call graph for this function:

ilObjCourseGrouping::deassign ( a_crs_ref_id,
a_course_id 
)

Definition at line 288 of file class.ilObjCourseGrouping.php.

References ilConditionHandler::_getConditionsOfTrigger(), getCountAssignedCourses(), and getId().

        {
                include_once './classes/class.ilConditionHandler.php';


                $condh =& new ilConditionHandler();

                // DELETE also original course if its the last
                if($this->getCountAssignedCourses() == 2)
                {
                        $condh->deleteByObjId($this->getId());

                        return true;
                }
                
                foreach(ilConditionHandler::_getConditionsOfTrigger('crsg',$this->getId()) as $cond_data)
                {

                        if($cond_data['target_ref_id'] == $a_crs_ref_id and
                           $cond_data['target_obj_id'] == $a_course_id)
                        {
                                $condh->deleteCondition($cond_data['id']);
                        }
                }

                return true;
                        
        }

Here is the call graph for this function:

ilObjCourseGrouping::delete (  ) 

Definition at line 131 of file class.ilObjCourseGrouping.php.

References $query, getId(), and getType().

        {
                include_once './classes/class.ilConditionHandler.php';

                if($this->getId() and $this->getType() === 'crsg')
                {
                        $query = "DELETE FROM object_data WHERE obj_id = '".$this->getId()."'";
                        $this->db->query($query);

                        $query = "DELETE FROM crs_groupings ".
                                "WHERE crs_grp_id = '".$this->getId()."'";
                        $this->db->query($query);

                        // Delete conditions
                        $condh =& new ilConditionHandler();
                        $condh->deleteByObjId($this->getId());

                        return true;
                }
                return false;
        }

Here is the call graph for this function:

ilObjCourseGrouping::getAssignedCourses (  ) 

Definition at line 123 of file class.ilObjCourseGrouping.php.

References ilConditionHandler::_getConditionsOfTrigger(), getId(), and getType().

Referenced by getCountAssignedCourses(), and isAssigned().

        {
                include_once './classes/class.ilConditionHandler.php';

                return ilConditionHandler::_getConditionsOfTrigger($this->getType(),$this->getId());
        }

Here is the call graph for this function:

Here is the caller graph for this function:

ilObjCourseGrouping::getCountAssignedCourses (  ) 

Definition at line 118 of file class.ilObjCourseGrouping.php.

References getAssignedCourses().

Referenced by deassign().

        {
                return count($this->getAssignedCourses());
        }

Here is the call graph for this function:

Here is the caller graph for this function:

ilObjCourseGrouping::getCourseObjId (  ) 

Definition at line 80 of file class.ilObjCourseGrouping.php.

Referenced by assign().

        {
                return $this->obj_id;
        }

Here is the caller graph for this function:

ilObjCourseGrouping::getCourseRefId (  ) 

Definition at line 72 of file class.ilObjCourseGrouping.php.

Referenced by assign().

        {
                return $this->ref_id;
        }

Here is the caller graph for this function:

ilObjCourseGrouping::getDescription (  ) 

Definition at line 105 of file class.ilObjCourseGrouping.php.

Referenced by create(), and update().

        {
                return $this->description;
        }

Here is the caller graph for this function:

ilObjCourseGrouping::getId (  ) 

Definition at line 64 of file class.ilObjCourseGrouping.php.

Referenced by __addCondition(), create(), deassign(), delete(), getAssignedCourses(), and update().

        {
                return $this->id;
        }

Here is the caller graph for this function:

ilObjCourseGrouping::getTitle (  ) 

Definition at line 97 of file class.ilObjCourseGrouping.php.

Referenced by create(), and update().

        {
                return $this->title;
        }

Here is the caller graph for this function:

ilObjCourseGrouping::getType (  ) 

Definition at line 88 of file class.ilObjCourseGrouping.php.

Referenced by delete(), getAssignedCourses(), and update().

        {
                return $this->type;
        }

Here is the caller graph for this function:

ilObjCourseGrouping::getUniqueField (  ) 

Definition at line 113 of file class.ilObjCourseGrouping.php.

Referenced by __addCondition().

        {
                return $this->unique_field;
        }

Here is the caller graph for this function:

ilObjCourseGrouping::ilObjCourseGrouping ( a_id = 0  ) 

Constructor public.

Parameters:
integer reference_id or object_id
boolean treat the id as reference_id (true) or object_id (false)

Definition at line 46 of file class.ilObjCourseGrouping.php.

References read(), setId(), and setType().

        {
                global $ilDB;

                $this->setType('crsg');
                $this->db =& $ilDB;

                $this->setId($a_id);

                if($a_id)
                {
                        $this->read();
                }
        }

Here is the call graph for this function:

ilObjCourseGrouping::isAssigned ( a_course_id  ) 

Definition at line 219 of file class.ilObjCourseGrouping.php.

References getAssignedCourses().

        {
                foreach($this->getAssignedCourses() as $condition_data)
                {
                        if($a_course_id == $condition_data['target_obj_id'])
                        {
                                return true;
                        }
                }
                return false;
        }

Here is the call graph for this function:

ilObjCourseGrouping::read (  ) 

Definition at line 231 of file class.ilObjCourseGrouping.php.

References $query, $res, $row, setCourseObjId(), setCourseRefId(), setDescription(), setTitle(), and setUniqueField().

Referenced by ilObjCourseGrouping().

        {
                $query = "SELECT * FROM object_data ".
                        "WHERE obj_id = '".$this->getId()."'";

                $res = $this->db->query($query);
                while($row = $res->fetchRow(DB_FETCHMODE_OBJECT))
                {
                        $this->setTitle($row->title);
                        $this->setDescription($row->description);
                }

                $query = "SELECT * FROM crs_groupings ".
                        "WHERE crs_grp_id = '".$this->getId()."'";
                $res = $this->db->query($query);

                while($row = $res->fetchRow(DB_FETCHMODE_OBJECT))
                {
                        $this->setUniqueField($row->unique_field);
                        $this->setCourseRefId($row->crs_ref_id);
                        $this->setCourseObjId($row->crs_id);
                }

                return true;
        }

Here is the call graph for this function:

Here is the caller graph for this function:

ilObjCourseGrouping::setCourseObjId ( a_obj_id  ) 

Definition at line 76 of file class.ilObjCourseGrouping.php.

Referenced by read().

        {
                $this->obj_id = $a_obj_id;
        }

Here is the caller graph for this function:

ilObjCourseGrouping::setCourseRefId ( a_ref_id  ) 

Definition at line 68 of file class.ilObjCourseGrouping.php.

Referenced by read().

        {
                $this->ref_id = $a_ref_id;
        }

Here is the caller graph for this function:

ilObjCourseGrouping::setDescription ( a_desc  ) 

Definition at line 101 of file class.ilObjCourseGrouping.php.

Referenced by read().

        {
                $this->description = $a_desc;
        }

Here is the caller graph for this function:

ilObjCourseGrouping::setId ( a_id  ) 

Definition at line 60 of file class.ilObjCourseGrouping.php.

Referenced by create(), and ilObjCourseGrouping().

        {
                $this->id = $a_id;
        }

Here is the caller graph for this function:

ilObjCourseGrouping::setTitle ( a_title  ) 

Definition at line 93 of file class.ilObjCourseGrouping.php.

Referenced by read().

        {
                $this->title = $a_title;
        }

Here is the caller graph for this function:

ilObjCourseGrouping::setType ( a_type  ) 

Definition at line 84 of file class.ilObjCourseGrouping.php.

Referenced by ilObjCourseGrouping().

        {
                $this->type = $a_type;
        }

Here is the caller graph for this function:

ilObjCourseGrouping::setUniqueField ( a_uni  ) 

Definition at line 109 of file class.ilObjCourseGrouping.php.

Referenced by read().

        {
                $this->unique_field = $a_uni;
        }

Here is the caller graph for this function:

ilObjCourseGrouping::update (  ) 

Definition at line 187 of file class.ilObjCourseGrouping.php.

References $query, getDescription(), getId(), getTitle(), and getType().

        {
                if($this->getId() and $this->getType() === 'crsg')
                {
                        // UPDATe object_data
                        $query = "UPDATE object_data ".
                                "SET title = '".ilUtil::prepareDBString($this->getTitle())."', ".
                                "description = '".ilUtil::prepareDBString($this->getDescription())."' ".
                                "WHERE obj_id = '".$this->getId()."' ".
                                "AND type = '".$this->getType()."'";

                        $this->db->query($query);

                        // UPDATE crs_groupings
                        $query = "UPDATE crs_groupings ".
                                "SET unique_field = '".$this->getUniqueField()."' ".
                                "WHERE crs_grp_id = '".$this->getId()."'";

                        $this->db->query($query);

                        // UPDATE conditions
                        $query = "UPDATE conditions ".
                                "SET value = '".$this->getUniqueField()."' ".
                                "WHERE trigger_obj_id = '".$this->getId()."' ".
                                "AND trigger_type = 'crsg'";
                        $this->db->query($query);

                        return true;
                }
                return false;
        }

Here is the call graph for this function:


Field Documentation

ilObjCourseGrouping::$db

Definition at line 38 of file class.ilObjCourseGrouping.php.


The documentation for this class was generated from the following file: