Namespaces | Functions

modules/dateplaner/includes/inc.inbox.php File Reference

Go to the source code of this file.

Namespaces

namespace  dateplaner
 

dateplaner includes personal an group specific date management developt for ilias3 and adapted also to ilias2


Functions

 formatDate ($timestampStart, $timestampEnd, $singleRotation)
 function formatDate
 createTable ($Dates, $DateID, $Gui, $db, $mode)
 function createTable
 getContent ($DB)
 function getContent($begin_ts, $end_ts) get Content for the inbox about group dates
 setInboxView ($Gui, $DB)
 function setInboxView($radio_button, $DB) the Main function of the week view called from the executed file

Function Documentation

createTable ( Dates,
DateID,
Gui,
db,
mode 
)

function createTable

Creates a table with dates for display in inbox

html template file: 1_inbox_dates.htm

Parameters:
array $dates Starttime
integer $timestampEnd Endtime
gui $Gui Object of class Gui
db $db Object of class db
mode $mode defines radio buttons 0: buttons for "deleted dates" other: array $DP_language Array for labels
Returns:
array $retArray public

Definition at line 120 of file inc.inbox.php.

References $DP_language, $Gui, $id, $x, and formatDate().

Referenced by setInboxView().

{
global $DP_language;
for ( $i = 0; $i < sizeof($Dates); $i++ )
{
        if ( $Dates[$i][6] == 0 )
        {
                // Not a single rotation date
                $formattedtime = formatDate($Dates[$i][1], $Dates[$i][2], false);
        }
        else
        {
                // single rotation date
                $formattedtime = formatDate($Dates[$i][6], $Dates[$i][2], true);
        }
        
        $timestamp = $Dates[$i][6];
        $id = $Dates[$i][0];
        if ($mode != "0")
        {
                // view for new and changed dates
                
                $col1 = "<input type='radio' name=$DateID value='ok-$id-$timestamp'>";
        }
        else
        {
                // view for deleted dates
                $col1 = "";
        }
        $col2 = "<input type='radio' name=$DateID value='del-$id-$timestamp'>";
        $col3 = "<input type='radio' checked name=$DateID value='noChange-$id-$timestamp'>";    
        $col4 = "$formattedtime";// Time / Date 
        $col5 = $Dates[$i][3];// Shorttext 
        $col6 = $db->getGroupName($Dates[$i][4]);// Groupname 
        
        if ( $Dates[$i][6] == 0 )
        {
                // not a single rotation date   
                switch ($Dates[$i][5])
                {
                        // type of rotation
                        case 0:
                                $col7 = $DP_language[r_nonrecurring];
                                break;
                        case 1:
                                $col7 = $DP_language[r_day];
                                break;
                        case 2:
                                $col7 = $DP_language[r_week];
                                break;
                        case 3:
                                $col7 = $DP_language[r_14];
                                break;
                        case 4:
                                $col7 = $DP_language[r_4_weeks];
                                break;
                        case 5:
                                $col7 = $DP_language[r_month];
                                break;
                        case 6:
                                $col7 = $DP_language[r_halfyear];
                                break;
                        case 7:
                                $col7 = $DP_language[r_year];
                                break;
                        default:
                                $col7 = " ";
                }               
        }
        else
        {
                // single rotation date
                $col7 = $DP_language[singleDate];
                        
        }
        
                        
        eval ("\$Termine = \"".$Gui->getTemplate("inbox_dates")."\";");
        $x = $x.$Termine;       // attach row
        
        $DateID++;
}
$Termine = $x;
$retArray = array($DateID, $Termine); 
return $retArray;       
}

Here is the call graph for this function:

Here is the caller graph for this function:

formatDate ( timestampStart,
timestampEnd,
singleRotation 
)

function formatDate

Displays a timespace

Parameters:
timestamp $timestampStart Starttime
timestamp $timestampEnd Endtime
Returns:
string $timestring public

Definition at line 50 of file inc.inbox.php.

References $start.

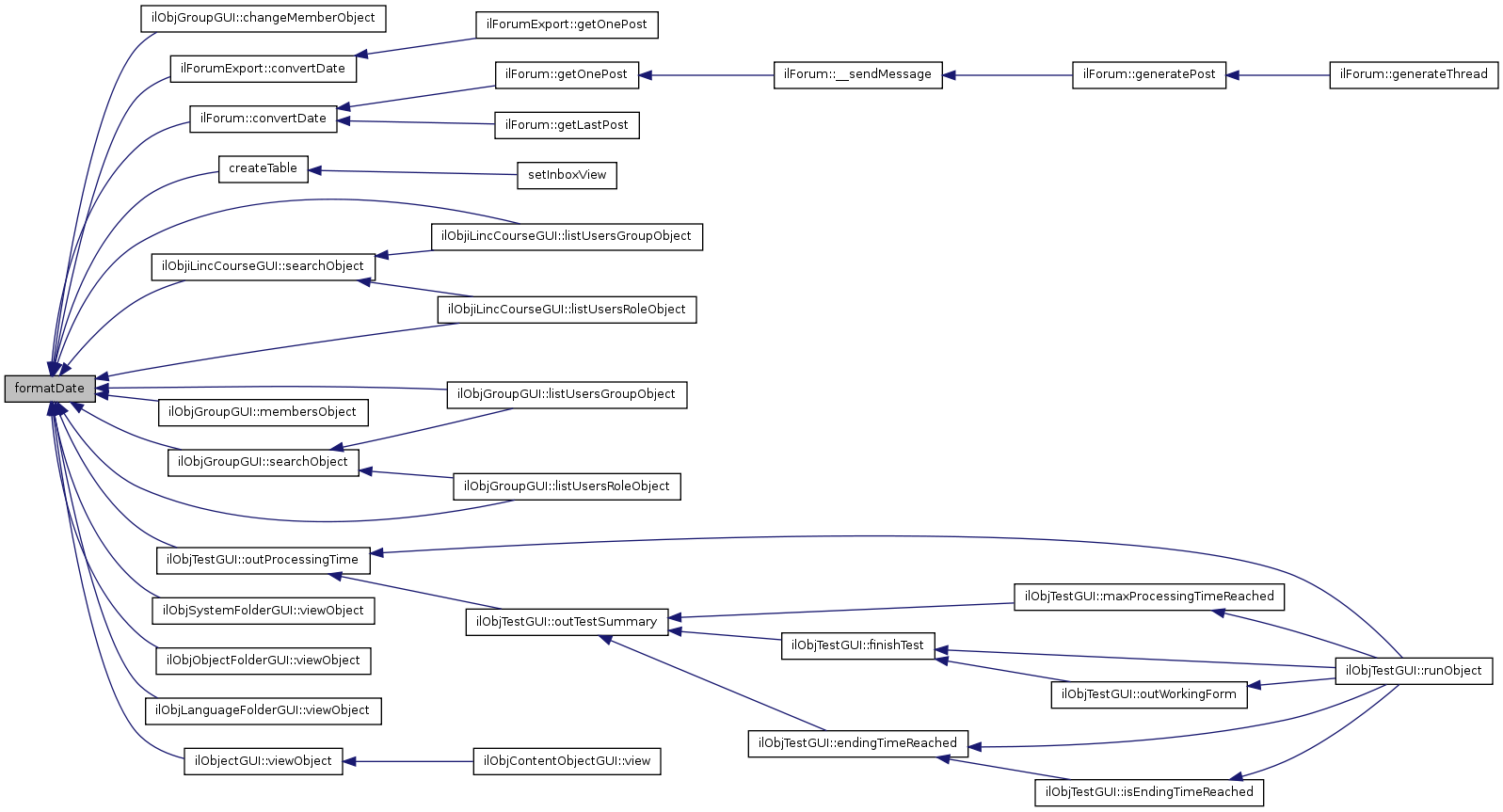
Referenced by ilObjGroupGUI::changeMemberObject(), ilForumExport::convertDate(), ilForum::convertDate(), createTable(), ilObjiLincCourseGUI::listUsersGroupObject(), ilObjGroupGUI::listUsersGroupObject(), ilObjiLincCourseGUI::listUsersRoleObject(), ilObjGroupGUI::listUsersRoleObject(), ilObjGroupGUI::membersObject(), ilObjTestGUI::outProcessingTime(), ilObjiLincCourseGUI::searchObject(), ilObjGroupGUI::searchObject(), ilObjSystemFolderGUI::viewObject(), ilObjObjectFolderGUI::viewObject(), ilObjLanguageFolderGUI::viewObject(), and ilObjectGUI::viewObject().

{
        
        $start = new TimestampToDate();
        $end = new TimestampToDate();

        $start->ttd( $timestampStart );
        $end->ttd( $timestampEnd );
                         
        if ($start->day_of_year == $end->day_of_year)
        {
                // Start and End of date on the same day
                // hour:minute-hour:minute day. month year
                
                $timestring =   "$start->hour_long:$start->minutes-$end->hour_long:$end->minutes 
                                                $start->day_of_month. $start->monthname $start->year_long";
        }
        else
        {
                if ( $start->monthnumber == $end->monthnumber)
                {
                        // Start and End of date in the same month
                        // hour:minute-hour:minute
                        // day. - day. month year
                
                        $timestring =   "$start->hour_long:$start->minutes-$end->hour_long:$end->minutes<br>
                                                         $start->day_of_month. - $end->day_of_month. $start->monthname $start->year_long";
                }
                else
                {
                        // other cases
                        // hour:minute-hour:minute
                        // day. month year -
                        // day. month year
                        
                        $timestring =   "$start->hour_long:$start->minutes-$end->hour_long:$end->minutes<br>
                                                         $start->day_of_month. $start->monthname $end->year_long - <br>
                                                         $end->day_of_month. $end->monthname $start->year_long";
                
                }
        }
        if ($singleRotation)
        {
                $timestring =   "$start->hour_long:$end->minutes-$end->hour_long:$end->minutes $end->day_of_month. $end->monthname $end->year_long";
                                
        }
         
        
        return $timestring;
}

Here is the caller graph for this function:

getContent ( DB  ) 

function getContent($begin_ts, $end_ts) get Content for the inbox about group dates

Parameters:
$DB (object of th db class ) string $DP_UId ( actual User ID )
Returns:
Array [][][] $DATE [0] newDates ( new Dates ) [1] changedDates ( changed Dates ) [2] deletedDates ( deleted Dates )

Definition at line 217 of file inc.inbox.php.

References $DB, and $DP_UId.

Referenced by ilQTIParser::handlerParseEndTag(), setInboxView(), setMonthView(), and setWeekView().

{

        global $DP_UId;

        // Get Dates from Database
        $newDates                       = $DB->getchangedDates($DP_UId, 0);
        $changedDates           = $DB->getchangedDates($DP_UId, 1);
        $deletedDates           = $DB->getchangedDates($DP_UId, 2);

        $DATE[0]=$newDates;
        $DATE[1]=$changedDates;
        $DATE[2]=$deletedDates;
        return $DATE;

} // end func

Here is the caller graph for this function:

setInboxView ( Gui,
DB 
)

function setInboxView($radio_button, $DB) the Main function of the week view called from the executed file

Parameters:
int $Gui (object of the gui class )
int $DB (object of the db class ) array $DP_language ( include Languageproperties ) array $DP_CSS ( contains CSS Strings from the conf.gui file ) array $_SESSION ( DP_Starttime include Start Time of during on day in week view and DP_Endtimeinclude End Time of during on day in week view) sting $actualtemplate ( current template ) string $templatefolder ( current used template folder )
Returns:
Array Return [0] string week_navigation ( contains the navigation output ) [1] string week_float ( contains the output ) [2] array S_Datum ( contains Date from Table Top )

Definition at line 251 of file inc.inbox.php.

References $_SESSION, $actualtemplate, $centertxt, $DB, $DP_CSS, $DP_language, $Gui, $tableBorder, $templatefolder, createTable(), and getContent().

{
        global $DP_language, $DP_CSS, $_SESSION, $templatefolder , $actualtemplate;

        $DATE                   = getContent($DB);
        $newDates               = $DATE[0];
        $changedDates   = $DATE[1];
        $deletedDates   = $DATE[2];

        //*******************************************************************************************************
    $DateID = 0;
        // fill table with new dates 
        if ($newDates != false)
        {
                
        $array  = createTable($newDates, $DateID, $Gui, $DB, 1);
        $DateID = $array[0];
        $neueTermine = $array[1];
                eval ("\$tblhead_newdates = \"".$Gui->getTemplate("inbox_tblheadnewdates")."\";");
    }
    else
    {
        $neueTermine = "<tr class='tblrow2'><td align='center' colspan=7 >$DP_language[no_entry]</td></tr>";
    }
    
    //*******************************************************************************************************
    // fill table with changed dates 
    if ($changedDates != false)
    {
        $array  = createTable($changedDates,$DateID, $Gui, $DB, 1);
        $DateID = $array[0];
        $geänderteTermine = $array[1];
                eval ("\$tblhead_changeddates = \"".$Gui->getTemplate("inbox_tblheadchangeddates")."\";");
    }
    else
    {
                $geänderteTermine = "<tr class='tblrow2'><td align='center' colspan=7 >$DP_language[no_entry]</td></tr>";
    }
    //*******************************************************************************************************
    // fill table with deletet dates 
    if ($deletedDates != false)
    {
        $array  = createTable($deletedDates,$DateID, $Gui, $DB, 0);
        $DateID = $array[0];
        $gelöschteTermine = $array[1];
                eval ("\$tblhead_deleteddates = \"".$Gui->getTemplate("inbox_tblheaddeleteddates")."\";");
    }
    else
    {
                $gelöschteTermine = "<tr class='tblrow2'><td align='center' colspan=7 >$DP_language[no_entry]</td></tr>";
    }
    //*******************************************************************************************************
    $tableBorder = 1;

        if($tblhead_deleteddates or $tblhead_changeddates or $tblhead_newdates) {
                eval ("\$execute = \"".$Gui->getTemplate("inbox_btnexecute")."\";");
        }
    
    eval ("\$centertxt = \"".$Gui->getTemplate("inbox_main")."\";");
    
        Return $centertxt;
}

Here is the call graph for this function: