Public Member Functions | |
| _getFrame ($a_class, $a_type="") | |
| get content frame name | |
Definition at line 31 of file class.ilFrameTargetInfo.php.
| ilFrameTargetInfo::_getFrame | ( | $ | a_class, | |
| $ | a_type = "" | |||
| ) |
get content frame name
Definition at line 36 of file class.ilFrameTargetInfo.php.
References $_SESSION.
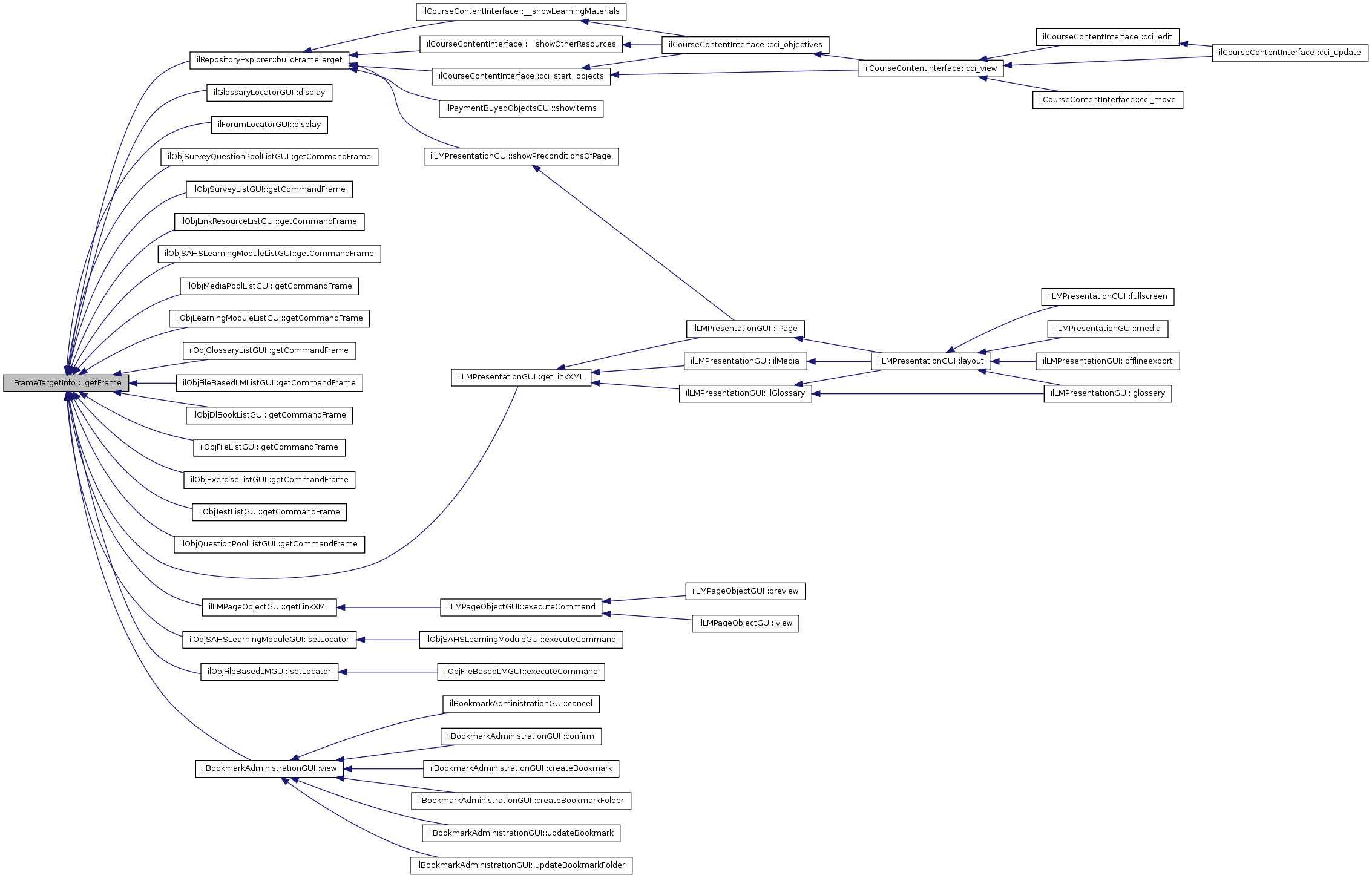
Referenced by ilRepositoryExplorer::buildFrameTarget(), ilGlossaryLocatorGUI::display(), ilForumLocatorGUI::display(), ilObjSurveyQuestionPoolListGUI::getCommandFrame(), ilObjSurveyListGUI::getCommandFrame(), ilObjLinkResourceListGUI::getCommandFrame(), ilObjSAHSLearningModuleListGUI::getCommandFrame(), ilObjMediaPoolListGUI::getCommandFrame(), ilObjLearningModuleListGUI::getCommandFrame(), ilObjGlossaryListGUI::getCommandFrame(), ilObjFileBasedLMListGUI::getCommandFrame(), ilObjDlBookListGUI::getCommandFrame(), ilObjFileListGUI::getCommandFrame(), ilObjExerciseListGUI::getCommandFrame(), ilObjTestListGUI::getCommandFrame(), ilObjQuestionPoolListGUI::getCommandFrame(), ilLMPresentationGUI::getLinkXML(), ilLMPageObjectGUI::getLinkXML(), ilObjSAHSLearningModuleGUI::setLocator(), ilObjFileBasedLMGUI::setLocator(), and ilBookmarkAdministrationGUI::view().
{
switch($a_type)
{
default:
switch($a_class)
{
case "RepositoryContent":
if ($_SESSION["il_rep_mode"] == "flat" or !isset($_SESSION['il_rep_mode']))
{
return "bottom";
}
else
{
return "rep_content";
}
case "MainContent":
return "bottom";
// frame for external content (e.g. web bookmarks, external links)
case "ExternalContent":
return "_new";
}
}
return "";
}
Here is the caller graph for this function:
1.7.1