Public Member Functions | Static Public Member Functions | Data Fields

ilConditionHandler Class Reference

Handles conditions for accesses to different ILIAS objects. More...

Public Member Functions

 ilConditionHandler ()
 constructor public
 setErrorMessage ($a_msg)
 getErrorMessage ()
 setTargetRefId ($a_target_ref_id)
 set target ref id
 getTargetRefId ()
 get target ref id
 setTargetObjId ($a_target_obj_id)
 set target object id
 getTargetObjId ()
 get target obj id
 setTargetType ($a_target_type)
 set target object type
 getTargetType ()
 get target obj type
 setTriggerRefId ($a_trigger_ref_id)
 set trigger ref id
 getTriggerRefId ()
 get target ref id
 setTriggerObjId ($a_trigger_obj_id)
 set trigger object id
 getTriggerObjId ()
 get trigger obj id
 setTriggerType ($a_trigger_type)
 set trigger object type
 getTriggerType ()
 get trigger obj type
 setOperator ($a_operator)
 set operator
 getOperator ()
 get operator
 setValue ($a_value)
 set value
 getValue ()
 get value
 enableAutomaticValidation ($a_validate=true)
 enable automated validation
 getTriggerTypes ()
 get all possible trigger types NOT STATIC public
 getOperatorsByTargetType ($a_type)
 storeCondition ()
 store new condition in database NOT STATIC public
 checkExists ()
 updateCondition ($a_id)
 update condition
 delete ($a_ref_id)
 delete all trigger and target entries This method is called from ilObject::delete() if an object os removed from trash
 deleteByObjId ($a_obj_id)
 delete all trigger and target entries This method is called from ilObject::delete() if an object os removed from trash
 deleteCondition ($a_id)
 delete condition
 _getCondition ($a_id)
 _checkCondition ($a_id)
 checks wether a single condition is fulfilled every trigger object type must implement a static method _checkCondition($a_operator, $a_value)
 _checkAllConditionsOfTarget ($a_target_id, $a_target_type="")
 checks wether all conditions of a target object are fulfilled
 validate ()
 checkCircle ($a_obj_id)

Static Public Member Functions

 _getConditionsOfTrigger ($a_trigger_obj_type, $a_trigger_id)
 get all conditions of trigger object
 _getConditionsOfTarget ($a_target_obj_id, $a_target_type="")
 get all conditions of target object

Data Fields

 $db
 $lng
 $error_message
 $target_obj_id
 $target_ref_id
 $target_type
 $trigger_obj_id
 $trigger_ref_id
 $trigger_type
 $operator
 $value
 $validation
 $conditions

Detailed Description

Handles conditions for accesses to different ILIAS objects.

A condition consists of four elements:

If a condition is fulfilled for a certain user, (s)he may access the target object. This first implementation handles only one access type per object, which is usually "read" access. A possible future extension may implement different access types.

The condition data is stored in the database table "condition" (Note: This table must not be accessed directly from other classes. The data should be accessed via the interface of class ilCondition.) cond_id INT condition id trigger_obj_type VARCHAR(10) "crs" | "tst" | "qst", ... trigger_id INT obj id of trigger object operator varchar(10 "=", "<", ">", ">=", "<=", "passed", "contains", ... value VARCHAR(10) optional value target_obj_type VARCHAR(10) "lm" | "frm" | "st" | "pg", ... target_id object or reference id of target object

Trigger objects are always stored with their object id (if a test has been passed by a user, he doesn't need to repeat it in other contexts. But target objects are usually stored with their reference id if available, otherwise, if they are non-referenced objects (e.g. (survey) questions) they are stored with their object id.

Stefan Meyer 10-08-2004 In addition we store the ref_id of the trigger object to allow the target object to link to the triggered object. But it's not possible to assign two or more linked (same obj_id) triggered objects to a target object

Examples:

Learning module 5 may only be accessed, if test 6 has been passed: trigger_obj_type "tst" trigger_id 6 (object id) trigger_ref_id 117 operator "passed" value target_obj_type "lm" target_id 5 (reference id)

Survey question 10 should only be presented, if survey question 8 is answered with a value greater than 4. trigger_obj_type "qst" trigger_id 8 (question (instance) object id) trigger_ref_id 117 operator ">" value "4" target_obj_type "lm" target_id 10 (question (instance) object id)

Author:
Alex Killing <alex.killing@gmx.de>
Version:
Id:
class.ilConditionHandler.php 10664 2006-04-21 09:56:20Z smeyer

Definition at line 86 of file class.ilConditionHandler.php.


Member Function Documentation

ilConditionHandler::_checkAllConditionsOfTarget ( a_target_id,
a_target_type = "" 
)

checks wether all conditions of a target object are fulfilled

Definition at line 543 of file class.ilConditionHandler.php.

References $ilBench, _checkCondition(), and _getConditionsOfTarget().

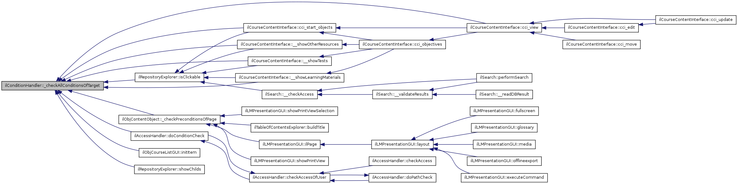
Referenced by ilCourseContentInterface::__showLearningMaterials(), ilCourseContentInterface::__showOtherResources(), ilCourseContentInterface::__showTests(), ilObjContentObject::_checkPreconditionsOfPage(), ilCourseContentInterface::cci_start_objects(), ilCourseContentInterface::cci_view(), ilAccessHandler::doConditionCheck(), ilObjCourseListGUI::initItem(), ilRepositoryExplorer::isClickable(), and ilRepositoryExplorer::showChilds().

        {
                global $ilBench;

                foreach(ilConditionHandler::_getConditionsOfTarget($a_target_id, $a_target_type) as $condition)
                {
                        $ilBench->start("ilConditionHandler", "checkCondition");
                        $check = ilConditionHandler::_checkCondition($condition['id']);
                        $ilBench->stop("ilConditionHandler", "checkCondition");

                        if(!$check)
                        {
                                return false;
                        }
                }
                return true;
        }

Here is the call graph for this function:

Here is the caller graph for this function:

ilConditionHandler::_checkCondition ( a_id  ) 

checks wether a single condition is fulfilled every trigger object type must implement a static method _checkCondition($a_operator, $a_value)

Definition at line 510 of file class.ilConditionHandler.php.

References _getCondition().

Referenced by _checkAllConditionsOfTarget(), ilObjContentObject::_getMissingPreconditionsOfPage(), ilObjContentObject::_getMissingPreconditionsTopChapter(), and ilObjectListGUI::insertPreconditions().

        {
                $condition = ilConditionHandler::_getCondition($a_id);


                switch($condition['trigger_type'])
                {
                        case "tst":
                                include_once './assessment/classes/class.ilObjTestAccess.php';
                                return ilObjTestAccess::_checkCondition($condition['trigger_obj_id'],$condition['operator'],$condition['value']);

                        case "crs":
                                include_once './course/classes/class.ilObjCourse.php';
                                return ilObjCourse::_checkCondition($condition['trigger_obj_id'],$condition['operator'],$condition['value']);

                        case 'exc':
                                include_once './classes/class.ilObjExercise.php';
                                return ilObjExercise::_checkCondition($condition['trigger_obj_id'],$condition['operator'],$condition['value']);

                        case 'crsg':
                                include_once './course/classes/class.ilObjCourseGrouping.php';
                                return ilObjCourseGrouping::_checkCondition($condition['trigger_obj_id'],$condition['operator'],$condition['value']);

                        default:
                                return false;

                }

        }

Here is the call graph for this function:

Here is the caller graph for this function:

ilConditionHandler::_getCondition ( a_id  ) 

Definition at line 478 of file class.ilConditionHandler.php.

References $query, $res, and $row.

Referenced by _checkCondition().

        {
                global $ilDB;

                $query = "SELECT * FROM conditions ".
                        "WHERE id = '".$a_id."'";

                $res = $ilDB->query($query);
                while($row = $res->fetchRow(DB_FETCHMODE_OBJECT))
                {
                        $tmp_array['id']                        = $row->id;
                        $tmp_array['target_ref_id'] = $row->target_ref_id;
                        $tmp_array['target_obj_id'] = $row->target_obj_id;
                        $tmp_array['target_type']       = $row->target_type;
                        $tmp_array['trigger_ref_id'] = $row->trigger_ref_id;
                        $tmp_array['trigger_obj_id'] = $row->trigger_obj_id;
                        $tmp_array['trigger_type']      = $row->trigger_type;
                        $tmp_array['operator']          = $row->operator;
                        $tmp_array['value']                     = $row->value;

                        return $tmp_array;
                }
                return false;
        }

Here is the caller graph for this function:

ilConditionHandler::_getConditionsOfTarget ( a_target_obj_id,
a_target_type = "" 
) [static]

get all conditions of target object

Parameters:
$a_target_obj_id target object id
$a_target_type target object type (must be provided only if object is not derived from ilObject and therefore stored in object_data; this is e.g. the case for chapters (type = "st"))

Definition at line 441 of file class.ilConditionHandler.php.

References $conditions, $ilBench, $query, $res, $row, and ilObject::_lookupType().

Referenced by ilCourseRegisterGUI::__checkGroupingDependencies(), ilConditionHandlerInterface::__getConditionsOfTarget(), ilCourseRegisterGUI::__getGroupingCourses(), _checkAllConditionsOfTarget(), ilObjCourseGrouping::_getGroupingCourseIds(), ilObjContentObject::_getMissingPreconditionsOfPage(), ilObjContentObject::_getMissingPreconditionsTopChapter(), ilObjCourseGrouping::_isInGrouping(), checkCircle(), ilAccessHandler::doConditionCheck(), and ilObjectListGUI::insertPreconditions().

        {
                global $ilDB, $ilBench;

                $ilBench->start("ilConditionHandler", "getConditionsOfTarget");

                if ($a_target_type == "")
                {
                        $a_target_type = ilObject::_lookupType($a_target_obj_id);
                }

                $query = "SELECT * FROM conditions ".
                        "WHERE target_obj_id = '".$a_target_obj_id."'".
                        " AND target_type = '".$a_target_type."'";

                $res = $ilDB->query($query);
                while($row = $res->fetchRow(DB_FETCHMODE_OBJECT))
                {
                        $tmp_array['id']                        = $row->id;
                        $tmp_array['target_ref_id'] = $row->target_ref_id;
                        $tmp_array['target_obj_id'] = $row->target_obj_id;
                        $tmp_array['target_type']       = $row->target_type;
                        $tmp_array['trigger_ref_id'] = $row->trigger_ref_id;
                        $tmp_array['trigger_obj_id'] = $row->trigger_obj_id;
                        $tmp_array['trigger_type']      = $row->trigger_type;
                        $tmp_array['operator']          = $row->operator;
                        $tmp_array['value']                     = $row->value;

                        $conditions[] = $tmp_array;
                        unset($tmp_array);
                }

                $ilBench->stop("ilConditionHandler", "getConditionsOfTarget");

                return $conditions ? $conditions : array();
        }

Here is the call graph for this function:

Here is the caller graph for this function:

ilConditionHandler::_getConditionsOfTrigger ( a_trigger_obj_type,
a_trigger_id 
) [static]

get all conditions of trigger object

Definition at line 403 of file class.ilConditionHandler.php.

References $conditions, $query, $res, and $row.

Referenced by ilCourseRegisterGUI::__checkGroupingDependencies(), ilCourseRegisterGUI::__getGroupingCourses(), ilObjCourseGrouping::_getGroupingCourseIds(), ilObjCourseGrouping::deassign(), and ilObjCourseGrouping::getAssignedCourses().

        {
                global $ilDB;

                $query = "SELECT * FROM conditions ".
                        "WHERE trigger_obj_id = '".$a_trigger_id."'".
                        " AND trigger_type = '".$a_trigger_obj_type."'";

                $res = $ilDB->query($query);
                while($row = $res->fetchRow(DB_FETCHMODE_OBJECT))
                {
                        $tmp_array['id']                        = $row->id;
                        $tmp_array['target_ref_id'] = $row->target_ref_id;
                        $tmp_array['target_obj_id'] = $row->target_obj_id;
                        $tmp_array['target_type']       = $row->target_type;
                        $tmp_array['trigger_ref_id'] = $row->trigger_ref_id;
                        $tmp_array['trigger_obj_id'] = $row->trigger_obj_id;
                        $tmp_array['trigger_type']      = $row->trigger_type;
                        $tmp_array['operator']          = $row->operator;
                        $tmp_array['value']                     = $row->value;

                        $conditions[] = $tmp_array;
                        unset($tmp_array);
                }

                return $conditions ? $conditions : array();
        }

Here is the caller graph for this function:

ilConditionHandler::checkCircle ( a_obj_id  ) 

Definition at line 596 of file class.ilConditionHandler.php.

References _getConditionsOfTarget(), and getOperator().

Referenced by validate().

        {
                foreach(ilConditionHandler::_getConditionsOfTarget($a_obj_id) as $condition)
                {
                        if($condition['trigger_obj_id'] == $this->target_obj_id and $condition['operator'] == $this->getOperator())
                        {
                                $this->circle = true;
                                break;
                        }
                        else
                        {
                                $this->checkCircle($condition['trigger_obj_id']);
                        }
                }
                return $this->circle;
        }

Here is the call graph for this function:

Here is the caller graph for this function:

ilConditionHandler::checkExists (  ) 

Definition at line 326 of file class.ilConditionHandler.php.

References $query, and $res.

        {
                $query = "SELECT * FROM conditions ".
                        "WHERE target_ref_id = '".$this->getTargetRefId()."' ".
                        "AND target_obj_id = '".$this->getTargetObjId()."' ".
                        "AND trigger_ref_id = '".$this->getTriggerRefId()."' ".
                        "AND trigger_obj_id = '".$this->getTriggerObjId()."' ".
                        "AND operator = '".$this->getOperator()."'";

                $res = $this->db->query($query);

                return $res->numRows() ? true : false;
        }

ilConditionHandler::delete ( a_ref_id  ) 

delete all trigger and target entries This method is called from ilObject::delete() if an object os removed from trash

Definition at line 359 of file class.ilConditionHandler.php.

References $query, and $res.

        {
                $query = "DELETE FROM conditions WHERE ".
                        "target_ref_id = '".$a_ref_id."' ".
                        "OR trigger_ref_id = '".$a_ref_id."'";

                $res = $this->db->query($query);

                return true;
        }

ilConditionHandler::deleteByObjId ( a_obj_id  ) 

delete all trigger and target entries This method is called from ilObject::delete() if an object os removed from trash

Definition at line 373 of file class.ilConditionHandler.php.

References $query, and $res.

        {
                $query = "DELETE FROM conditions WHERE ".
                        "target_obj_id = '".$a_obj_id."' ".
                        "OR trigger_obj_id = '".$a_obj_id."'";

                $res = $this->db->query($query);

                return true;
        }

ilConditionHandler::deleteCondition ( a_id  ) 

delete condition

Definition at line 387 of file class.ilConditionHandler.php.

References $query, and $res.

Referenced by storeCondition().

        {
                global $ilDB;

                $query = "DELETE FROM conditions ".
                        "WHERE id = '".$a_id."'";

                $res = $ilDB->query($query);

                return true;
        }

Here is the caller graph for this function:

ilConditionHandler::enableAutomaticValidation ( a_validate = true  ) 

enable automated validation

Definition at line 261 of file class.ilConditionHandler.php.

        {
                $this->validation = $a_validate;
        }

ilConditionHandler::getErrorMessage (  ) 

Definition at line 125 of file class.ilConditionHandler.php.

        {
                return $this->error_message;
        }

ilConditionHandler::getOperator (  ) 

get operator

Definition at line 237 of file class.ilConditionHandler.php.

Referenced by checkCircle(), and storeCondition().

        {
                return $this->operator;
        }

Here is the caller graph for this function:

ilConditionHandler::getOperatorsByTargetType ( a_type  ) 

Definition at line 277 of file class.ilConditionHandler.php.

        {
                switch($a_type)
                {
                        case 'crs':
                        case 'exc':
                                return array('passed');

                        case 'tst':
                                return array('passed','finished','not_finished');

                        case 'crsg':
                                return array('not_member');

                        default:
                                return array();
                }
        }

ilConditionHandler::getTargetObjId (  ) 

get target obj id

Definition at line 157 of file class.ilConditionHandler.php.

Referenced by storeCondition().

        {
                return $this->target_obj_id;
        }

Here is the caller graph for this function:

ilConditionHandler::getTargetRefId (  ) 

get target ref id

Definition at line 141 of file class.ilConditionHandler.php.

Referenced by validate().

        {
                return $this->target_ref_id;
        }

Here is the caller graph for this function:

ilConditionHandler::getTargetType (  ) 

get target obj type

Definition at line 173 of file class.ilConditionHandler.php.

Referenced by storeCondition().

        {
                return $this->target_type;
        }

Here is the caller graph for this function:

ilConditionHandler::getTriggerObjId (  ) 

get trigger obj id

Definition at line 205 of file class.ilConditionHandler.php.

Referenced by storeCondition().

        {
                return $this->trigger_obj_id;
        }

Here is the caller graph for this function:

ilConditionHandler::getTriggerRefId (  ) 

get target ref id

Definition at line 189 of file class.ilConditionHandler.php.

Referenced by storeCondition(), and validate().

        {
                return $this->trigger_ref_id;
        }

Here is the caller graph for this function:

ilConditionHandler::getTriggerType (  ) 

get trigger obj type

Definition at line 221 of file class.ilConditionHandler.php.

Referenced by storeCondition().

        {
                return $this->trigger_type;
        }

Here is the caller graph for this function:

ilConditionHandler::getTriggerTypes (  ) 

get all possible trigger types NOT STATIC public

Definition at line 271 of file class.ilConditionHandler.php.

        {
                return array('crs','exc','tst');
        }

ilConditionHandler::getValue (  ) 

get value

Definition at line 253 of file class.ilConditionHandler.php.

Referenced by storeCondition().

        {
                return $this->value;
        }

Here is the caller graph for this function:

ilConditionHandler::ilConditionHandler (  ) 

constructor public

Definition at line 111 of file class.ilConditionHandler.php.

References $lng.

        {
                global $ilDB,$lng;

                $this->db =& $ilDB;
                $this->lng =& $lng;
                $this->validation = true;
        }

ilConditionHandler::setErrorMessage ( a_msg  ) 

Definition at line 121 of file class.ilConditionHandler.php.

Referenced by validate().

        {
                $this->error_message = $a_msg;
        }

Here is the caller graph for this function:

ilConditionHandler::setOperator ( a_operator  ) 

set operator

Definition at line 229 of file class.ilConditionHandler.php.

        {
                return $this->operator = $a_operator;
        }

ilConditionHandler::setTargetObjId ( a_target_obj_id  ) 

set target object id

Definition at line 149 of file class.ilConditionHandler.php.

        {
                return $this->target_obj_id = $a_target_obj_id;
        }

ilConditionHandler::setTargetRefId ( a_target_ref_id  ) 

set target ref id

Definition at line 133 of file class.ilConditionHandler.php.

        {
                return $this->target_ref_id = $a_target_ref_id;
        }

ilConditionHandler::setTargetType ( a_target_type  ) 

set target object type

Definition at line 165 of file class.ilConditionHandler.php.

        {
                return $this->target_type = $a_target_type;
        }

ilConditionHandler::setTriggerObjId ( a_trigger_obj_id  ) 

set trigger object id

Definition at line 197 of file class.ilConditionHandler.php.

        {
                return $this->trigger_obj_id = $a_trigger_obj_id;
        }

ilConditionHandler::setTriggerRefId ( a_trigger_ref_id  ) 

set trigger ref id

Definition at line 181 of file class.ilConditionHandler.php.

        {
                return $this->trigger_ref_id = $a_trigger_ref_id;
        }

ilConditionHandler::setTriggerType ( a_trigger_type  ) 

set trigger object type

Definition at line 213 of file class.ilConditionHandler.php.

        {
                return $this->trigger_type = $a_trigger_type;
        }

ilConditionHandler::setValue ( a_value  ) 

set value

Definition at line 245 of file class.ilConditionHandler.php.

        {
                return $this->value = $a_value;
        }

ilConditionHandler::storeCondition (  ) 

store new condition in database NOT STATIC public

Definition at line 301 of file class.ilConditionHandler.php.

References $query, $res, $row, deleteCondition(), getOperator(), getTargetObjId(), getTargetType(), getTriggerObjId(), getTriggerRefId(), getTriggerType(), getValue(), and validate().

        {
                // first insert, then validate: it's easier to check for circles if the new condition is in the db table
                $query = 'INSERT INTO conditions '.
                        "VALUES('0','".$this->getTargetRefId()."','".$this->getTargetObjId()."','".$this->getTargetType()."','".
                        $this->getTriggerRefId()."','".$this->getTriggerObjId()."','".$this->getTriggerType()."','".
                        $this->getOperator()."','".$this->getValue()."')";

                $res = $this->db->query($query);

                $query = "SELECT LAST_INSERT_ID() AS last FROM conditions";
                $res = $this->db->query($query);
                while($row = $res->fetchRow(DB_FETCHMODE_OBJECT))
                {
                        $last_id = $row->last;
                }
                
                if ($this->validation && !$this->validate())
                {
                        $this->deleteCondition($last_id);
                        return false;
                }
                return true;
        }

Here is the call graph for this function:

ilConditionHandler::updateCondition ( a_id  ) 

update condition

Definition at line 342 of file class.ilConditionHandler.php.

References $query, and $res.

        {
                $query = "UPDATE conditions SET ".
                        "operator = '".$this->getOperator()."', ".
                        "value = '".$this->getValue()."' ".
                        "WHERE id = '".$a_id."'";

                $res = $this->db->query($query);

                return true;
        }

ilConditionHandler::validate (  ) 

Definition at line 562 of file class.ilConditionHandler.php.

References $query, $res, checkCircle(), ilObjectFactory::getInstanceByRefId(), getTargetRefId(), getTriggerRefId(), and setErrorMessage().

Referenced by storeCondition().

        {
                // check if obj_id is already assigned
                $trigger_obj =& ilObjectFactory::getInstanceByRefId($this->getTriggerRefId());
                $target_obj =& ilObjectFactory::getInstanceByRefId($this->getTargetRefId());


                $query = "SELECT * FROM conditions WHERE ".
                        "trigger_obj_id = '".$trigger_obj->getId()."' ".
                        "AND target_obj_id = '".$target_obj->getId()."'";

                $res = $this->db->query($query);
                if($res->numRows() > 1)
                {
                        $this->setErrorMessage($this->lng->txt('condition_already_assigned'));

                        unset($trigger_obj);
                        unset($target_obj);
                        return false;
                }

                // check for circle
                $this->target_obj_id = $target_obj->getId();
                if($this->checkCircle($target_obj->getId()))
                {
                        $this->setErrorMessage($this->lng->txt('condition_circle_created'));
                        
                        unset($trigger_obj);
                        unset($target_obj);
                        return false;
                }                       
                return true;
        }

Here is the call graph for this function:

Here is the caller graph for this function:


Field Documentation

ilConditionHandler::$conditions
ilConditionHandler::$db

Definition at line 88 of file class.ilConditionHandler.php.

ilConditionHandler::$error_message

Definition at line 92 of file class.ilConditionHandler.php.

ilConditionHandler::$lng

Definition at line 89 of file class.ilConditionHandler.php.

Referenced by ilConditionHandler().

ilConditionHandler::$operator

Definition at line 100 of file class.ilConditionHandler.php.

ilConditionHandler::$target_obj_id

Definition at line 94 of file class.ilConditionHandler.php.

ilConditionHandler::$target_ref_id

Definition at line 95 of file class.ilConditionHandler.php.

ilConditionHandler::$target_type

Definition at line 96 of file class.ilConditionHandler.php.

ilConditionHandler::$trigger_obj_id

Definition at line 97 of file class.ilConditionHandler.php.

ilConditionHandler::$trigger_ref_id

Definition at line 98 of file class.ilConditionHandler.php.

ilConditionHandler::$trigger_type

Definition at line 99 of file class.ilConditionHandler.php.

ilConditionHandler::$validation

Definition at line 102 of file class.ilConditionHandler.php.

ilConditionHandler::$value

Definition at line 101 of file class.ilConditionHandler.php.


The documentation for this class was generated from the following file: