Public Member Functions | Data Fields

ilSetup Class Reference

Inheritance diagram for ilSetup:
Collaboration diagram for ilSetup:

Public Member Functions

 ilSetup ($a_auth, $a_auth_type)
 constructor
 init ()
 init setup load settings from ilias.ini if exists and sets some constants
 saveNewClient ()
 saves client.ini & updates client list in ilias.ini
 updateNewClient ($a_old_client_id)
 update client.ini & move data dirs does not work correctly at this time - DISABLED
 execQuery ($db, $str)
 execute a query
 createDatabase ($a_collation="")
 create client database
 installDatabase ()
 set the database data
 checkIniFileExists ()
 check if inifile exists
 checkWritable ($a_dir="..")
 check for writable directory
 checkCreatable ($a_dir="..")
 check for permission to create new folders in specified directory
 checkCookiesEnabled ()
 check cookies enabled
 checkPHPVersion ()
 check for PHP version
 checkAuth ()
 check authentication status
 queryPreliminaries ()
 preliminaries
 checkPreliminaries ()
 check all prliminaries
 getPassword ()
 get setup master password
 setPassword ($a_password)
 set setup master password
 loginAsClient ($a_auth_data)
 process client login
 loginAsAdmin ($a_password)
 process setup admin login
 newClient ($a_client_id=0)
 creates a client object in $this->client
 getStatus ($client=0)
 coumpute client status
 checkFinish (&$client)
 check if client setup was finished
 checkAccess (&$client)
 check client access status
 checkClientIni (&$client)
 check client ini status
 checkClientDatabase (&$client)
 check client db status
 checkClientLanguages (&$client)
 check client installed languages status
 checkClientContact (&$client)
 check client contact data status
 checkClientNIC (&$client)
 check client nic status
 isInstalled ()
 check if client's db is installed
 isAuthenticated ()
 check if current user is authenticated
 isAdmin ()
 check if current user is admin
 saveMasterSetup ($a_formdata)
 saves intial settings
 updateMasterSettings ($a_formdata)
 updates settings
 checkToolsSetup ($a_formdata)
 check pathes to 3rd party software
 checkDataDirSetup ($a_formdata)
 check datadir path
 checkPasswordSetup ($a_formdata)
 check setup password
 checkLogSetup ($a_formdata)
 check log path
 getError ()
 get Error message
 _ilSetup ()
 destructor
 testConvert ($a_convert_path)
 Check convert program.
 testJava ($a_java_path)
 Check JVM.
 testZip ($a_zip_path)
 Check zip program.
 testUnzip ($a_unzip_path)
 Check unzip program.
 testHtmldoc ($a_htmldoc_path)
 Check htmldoc program.

Data Fields

 $ini
 $ini_file_path
 $error = ""
 $ini_ilias_exists = false
 $ini_client_exists = false
 $setup_defaults
 $ilias_nic_server = "http://homer.ilias.uni-koeln.de/ilias-nic/index.php"
 $preliminaries_result = array()
 $preliminaries = true
 $SQL_FILE = "../sql/ilias3.sql"
 $dsn = ""
 $db
 $setup_password
 $default_client
 $safe_mode
 $safe_mode_exec_dir
 $auth
 $access_mode

Detailed Description

Definition at line 35 of file class.ilSetup.php.


Member Function Documentation

ilSetup::_ilSetup (  ) 

destructor

Returns:
boolean

Definition at line 1255 of file class.ilSetup.php.

        {
                //if ($this->ini->readVariable("db","type") != "")
                //{
                //      $this->db->disconnect();
                //}
                return true;
        }

ilSetup::checkAccess ( &$  client  ) 

check client access status

Parameters:
object client
Returns:
boolean

Definition at line 707 of file class.ilSetup.php.

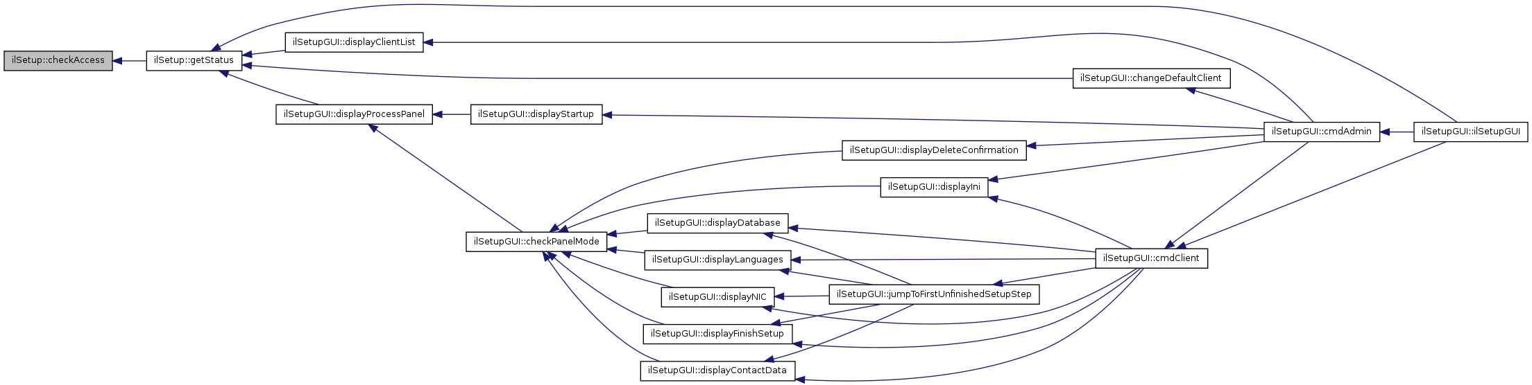
Referenced by getStatus().

        {
                if ($client->ini->readVariable("client","access") == "1")
                {
                        $arr["status"] = true;
                        $arr["comment"] = $this->lng->txt("online");
                }
                else
                {
                        $arr["status"] = false;
                        $arr["comment"] = $this->lng->txt("disabled");
                }
                
                return $arr;
        }

Here is the caller graph for this function:

ilSetup::checkAuth (  ) 

check authentication status

Returns:
boolean

Definition at line 456 of file class.ilSetup.php.

References $_SESSION.

        {
                if ($_SESSION["auth"] === true)
                {
                        return true;
                }

                return false;
        }

ilSetup::checkClientContact ( &$  client  ) 

check client contact data status

Parameters:
object client
Returns:
boolean

Definition at line 821 of file class.ilSetup.php.

References $settings, and ilUtil::is_email().

Referenced by ilSetupGUI::displayContactData(), and getStatus().

        {
                $arr["status"] = true;
                $arr["comment"] = $this->lng->txt("filled_out");

                $settings = $client->getAllSettings();
                $client_name = $client->getName();

                // check required fields
                if (empty($settings["admin_firstname"]) or empty($settings["admin_lastname"])
                        or empty($settings["admin_street"]) or empty($settings["admin_zipcode"])
                        or empty($settings["admin_country"]) or empty($settings["admin_city"])
                        or empty($settings["admin_phone"]) or empty($settings["admin_email"])
                        or empty($client_name) or empty($settings["inst_institution"]))
                {
                        $arr["status"] = false;
                        $arr["comment"] = $this->lng->txt("missing_data");
                }
                        
                // admin email
                if (!ilUtil::is_email($settings["admin_email"]) and $arr["status"] != false)
                {
                        $arr["status"] = false;
                        $arr["comment"] = $this->lng->txt("email_not_valid");
                }
                
                return $arr;
        }

Here is the call graph for this function:

Here is the caller graph for this function:

ilSetup::checkClientDatabase ( &$  client  ) 

check client db status

Parameters:
object client
Returns:
boolean

Definition at line 747 of file class.ilSetup.php.

References $q.

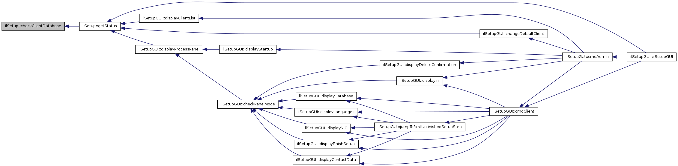
Referenced by getStatus().

        {
                if (!$arr["status"] = $client->db_exists)
                {
                        $arr["comment"] = $this->lng->txt("no_database");
                        return $arr;
                }
                
                if (!$arr["status"] = $client->db_installed)
                {
                        $arr["comment"] = $this->lng->txt("db_not_installed");
                        return $arr;
                }
                
                // TODO: move this to client class!!
                $client->setup_ok = (bool) $client->getSetting("setup_ok");
                        
                $this->lng->setDbHandler($client->db);
                include_once "../classes/class.ilDBUpdate.php";
                $dbupdate = new ilDBUpdate($client->db);
                                
                if (!$arr["status"] = $dbupdate->getDBVersionStatus())
                {
                        $arr["comment"] = $this->lng->txt("db_needs_update");
                        $arr["update"] = true;
                        return $arr;
                }

                // check control information
                $q = "SELECT count(*) as cnt FROM ctrl_calls";
                $cset = $client->db->query($q);
                $crec = $cset->fetchRow(DB_FETCHMODE_ASSOC);
                if ($crec["cnt"] == 0)
                {
                        $arr["status"] = false;
                        $arr["comment"] = $this->lng->txt("db_control_structure_missing");
                        $arr["update"] = true;
                        return $arr;
                }

                $arr["comment"] = "version ".$dbupdate->getCurrentVersion();
                return $arr;
        }

Here is the caller graph for this function:

ilSetup::checkClientIni ( &$  client  ) 

check client ini status

Parameters:
object client
Returns:
boolean

Definition at line 728 of file class.ilSetup.php.

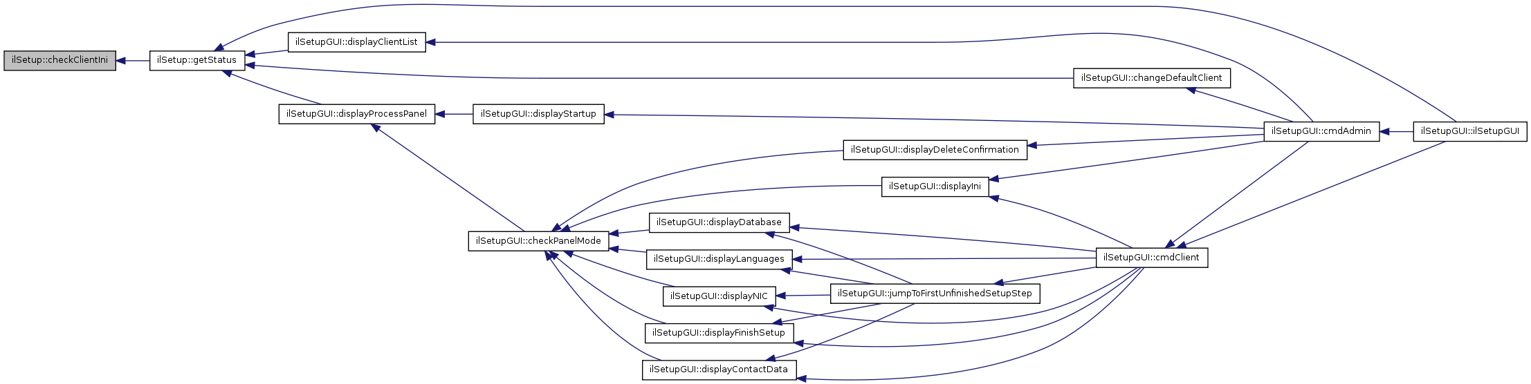
Referenced by getStatus().

        {
                if (!$arr["status"] = $client->init())
                {
                        $arr["comment"] = $client->getError();
                }
                else
                {
                        $arr["comment"] = "dir: /".ILIAS_WEB_DIR."/".$client->getId();                  
                }
                
                return $arr; 
        }

Here is the caller graph for this function:

ilSetup::checkClientLanguages ( &$  client  ) 

check client installed languages status

Parameters:
object client
Returns:
boolean

Definition at line 796 of file class.ilSetup.php.

References $count.

Referenced by getStatus().

        {
                $installed_langs = $this->lng->getInstalledLanguages();
                
                $count = count($installed_langs);
                
                if ($count < 1)
                {
                        $arr["status"] = false;
                        $arr["comment"] = $this->lng->txt("lang_none_installed");               
                }
                else
                {
                        $arr["status"] = true;
                        $arr["comment"] = $count." ".$this->lng->txt("languages_installed");
                }
                
                return $arr;
        }

Here is the caller graph for this function:

ilSetup::checkClientNIC ( &$  client  ) 

check client nic status

Parameters:
object client
Returns:
boolean

Definition at line 855 of file class.ilSetup.php.

References $settings.

Referenced by getStatus().

        {
                $settings = $client->getAllSettings();
                
                if (!isset($settings["nic_enabled"]))
                {
                        $arr["status"] = false;
                        $arr["comment"] = $this->lng->txt("nic_not_disabled");
                        return $arr;
                }
                
                $arr["status"] = true;

                if ($settings["nic_enabled"] == "-1")
                {
                        $arr["comment"] = $this->lng->txt("nic_reg_failed");
                        return $arr;
                }

                if (!$settings["nic_enabled"])
                {
                        $arr["comment"] = $this->lng->txt("nic_reg_disabled");
                }
                else
                {
                        $arr["comment"] = $this->lng->txt("nic_reg_enabled");
                        if ($settings["inst_id"] <= 0)
                        {
                                $arr["status"] = false;
                        }
                }

                return $arr;
        }

Here is the caller graph for this function:

ilSetup::checkCookiesEnabled (  ) 

check cookies enabled

Returns:
array

Definition at line 383 of file class.ilSetup.php.

References $sess.

Referenced by queryPreliminaries().

        {
                global $sess;

                if ($sess->usesCookies)
                {
                        $arr["status"] = true;
                        $arr["comment"] = "";
                }
                else
                {
                        $arr["status"] = false;
                        $arr["comment"] = $this->lng->txt("pre_cookies_disabled");
                }

                return $arr;
        }

Here is the caller graph for this function:

ilSetup::checkCreatable ( a_dir = ".."  ) 

check for permission to create new folders in specified directory

Parameters:
string directory
Returns:
array

Definition at line 360 of file class.ilSetup.php.

Referenced by queryPreliminaries().

        {
                clearstatcache();
                if (mkdir($a_dir."/crst879dldsk9d", 0774))
                {
                        $arr["status"] = true;
                        $arr["comment"] = "";

                        rmdir($a_dir."/crst879dldsk9d");
                }
                else
                {
                        $arr["status"] = false;
                        $arr["comment"] = $this->lng->txt("pre_folder_create_error");
                }

                return $arr;
        }

Here is the caller graph for this function:

ilSetup::checkDataDirSetup ( a_formdata  ) 

check datadir path

Parameters:
array form data
Returns:
boolean

Definition at line 1132 of file class.ilSetup.php.

References $webspace_dir, ilFile::deleteTrailingSlash(), and ilUtil::stripSlashes().

Referenced by ilSetupGUI::displayMasterSetup().

        {
                // remove trailing slash & convert backslashes to forwardslashes
                $datadir_path = preg_replace("/\\\\/","/",ilFile::deleteTrailingSlash(ilUtil::stripSlashes($a_formdata["datadir_path"])));

                if (empty($datadir_path))
                {
                        $this->error = "no_path_datadir";
                        return false;
                }

                $webspace_dir = ILIAS_ABSOLUTE_PATH . "/data";
                
                // datadir may not point to webspace dir or to any place under webspace_dir
                if (strpos($datadir_path,$webspace_dir) !== false)
                {
                        $this->error = "datadir_webspacedir_match";
                        return false;
                }

                // create dir
                if ($a_formdata["chk_datadir_path"] == 1)
                {
                        $dir_to_create = substr(strrchr($datadir_path, "/"), 1);
                        $dir_to_check = substr($datadir_path,0,- strlen($dir_to_create)-1);

                        if (is_writable($datadir_path))
                        {
                                $this->error = "dir_exists_create";
                                return false;
                        }

                        if (!is_writable($dir_to_check))
                        {
                                $this->error = "cannot_create_datadir_no_write_access";
                                return false;
                        }
                }
                else    // check set target dir
                {
                        if (!is_writable($datadir_path))
                        {
                                $this->error = "cannot_create_datadir_no_write_access";
                                return false;
                        }
                }

                return true;
        }

Here is the call graph for this function:

Here is the caller graph for this function:

ilSetup::checkFinish ( &$  client  ) 

check if client setup was finished

Parameters:
object client
Returns:
boolean

Definition at line 686 of file class.ilSetup.php.

Referenced by getStatus().

        {
                if ($client->getSetting("setup_ok"))
                {
                        $arr["status"] = true;
                        $arr["comment"] = $this->lng->txt("setup_finished");
                }
                else
                {
                        $arr["status"] = false;
                        $arr["comment"] = $this->lng->txt("setup_not_finished");
                }
                
                return $arr;
        }

Here is the caller graph for this function:

ilSetup::checkIniFileExists (  ) 

check if inifile exists

Returns:
boolean

Definition at line 327 of file class.ilSetup.php.

        {
                $a = @file_exists($this->INI_FILE);
                return $a;
        }

ilSetup::checkLogSetup ( a_formdata  ) 

check log path

Parameters:
array form data
Returns:
boolean

Definition at line 1209 of file class.ilSetup.php.

References ilFile::deleteTrailingSlash(), and ilUtil::stripSlashes().

Referenced by ilSetupGUI::changeMasterSettings(), and ilSetupGUI::displayMasterSetup().

        {
                // log path
                if (!isset($a_formdata["chk_log_status"]))
                {
                        // remove trailing slash & convert backslashes to forwardslashes
                        $log_path = preg_replace("/\\\\/","/",ilFile::deleteTrailingSlash(ilUtil::stripSlashes($a_formdata["log_path"])));

                        if (empty($log_path))
                        {
                                $this->error = "no_path_log";
                                return false;
                        }

                        if (!@touch($log_path))
                        {
                                $this->error = "could_not_create_logfile";
                                return false;
                        }
                }
                
                return true;
        }

Here is the call graph for this function:

Here is the caller graph for this function:

ilSetup::checkPasswordSetup ( a_formdata  ) 

check setup password

Parameters:
array form data
Returns:
boolean

Definition at line 1187 of file class.ilSetup.php.

Referenced by ilSetupGUI::displayMasterSetup().

        {
                if (!$a_formdata["setup_pass"])
                {
                        $this->error = "no_setup_pass_given";
                        return false;
                }

                if ($a_formdata["setup_pass"] != $a_formdata["setup_pass2"])
                {
                        $this->error = "pass_does_not_match";
                        return false;
                }
                
                return true;
        }

Here is the caller graph for this function:

ilSetup::checkPHPVersion (  ) 

check for PHP version

Returns:
array

Definition at line 405 of file class.ilSetup.php.

Referenced by queryPreliminaries().

        {
                $version =  phpversion();
                $arr["version"] = $version;
                $first = (integer) substr($version,0,1);

                switch ($first)
                {
                        case 2:
                        case 3:
                                $arr["status"] = false;
                                $arr["comment"] = $this->lng->txt("pre_php_version_3");
                                break;

                        case 4:
                                $second = (integer) substr($version,2,1);
                                if ($second >= 3)
                                {
                                        $arr["status"] = true;
                                        $arr["comment"] = "";
                                }
                                elseif ($second == 2)
                                {
                                        $arr["status"] = false;
                                        $arr["comment"] = $this->lng->txt("pre_php_version_4.2");
                                }
                                else
                                {
                                        $arr["status"] = false;
                                        $arr["comment"] = $this->lng->txt("pre_php_version_4.1");
                                }
                                break;

                        case 5:
                                $arr["status"] = true;
                                $arr["comment"] = $this->lng->txt("pre_php_version_5");
                                break;

                        default:
                                $arr["status"] = true;
                                $arr["comment"] = $this->lng->txt("pre_php_version_unknown");
                                break;
                }

                return $arr;
        }

Here is the caller graph for this function:

ilSetup::checkPreliminaries (  ) 

check all prliminaries

Returns:
boolean

Definition at line 488 of file class.ilSetup.php.

References queryPreliminaries().

Referenced by ilSetupGUI::cmdInstall().

        {
                $this->preliminaries_result = $this->queryPreliminaries();

                foreach ($this->preliminaries_result as $val)
                {
                        if ($val["status"] === false)
                        {
                                $this->preliminaries = false;
                                return false;
                        }
                }

                return true;
        }

Here is the call graph for this function:

Here is the caller graph for this function:

ilSetup::checkToolsSetup ( a_formdata  ) 

check pathes to 3rd party software

Parameters:
array form data
Returns:
boolean

Definition at line 1027 of file class.ilSetup.php.

References ilUtil::stripSlashes(), testConvert(), testHtmldoc(), testJava(), testUnzip(), and testZip().

Referenced by ilSetupGUI::changeMasterSettings(), and ilSetupGUI::displayMasterSetup().

        {
                // convert path
                if (!isset($a_formdata["chk_convert_path"]))
                {
                        // convert backslashes to forwardslashes
                        $convert_path = preg_replace("/\\\\/","/",ilUtil::stripSlashes($a_formdata["convert_path"]));

                        if (empty($convert_path))
                        {
                                $this->error = "no_path_convert";
                                return false;
                        }
                        
                        if (!$this->testConvert($convert_path))
                        {
                                $this->error = "check_failed_convert";
                                return false;
                        }
                }
                
                // zip path
                if (!isset($a_formdata["chk_zip_path"]))
                {
                        // convert backslashes to forwardslashes
                        $zip_path = preg_replace("/\\\\/","/",ilUtil::stripSlashes($a_formdata["zip_path"]));
                        
                        if (empty($zip_path))
                        {
                                $this->error = "no_path_zip";
                                return false;
                        }
                
                        if (!$this->testZip($zip_path))
                        {
                                $this->error = "check_failed_zip";
                                return false;
                        }
                }

                // unzip path
                if (!isset($a_formdata["chk_unzip_path"]))
                {
                        // convert backslashes to forwardslashes
                        $unzip_path = preg_replace("/\\\\/","/",ilUtil::stripSlashes($a_formdata["unzip_path"]));

                        if (empty($unzip_path))
                        {
                                $this->error = "no_path_unzip";
                                return false;
                        }

                        if (!$this->testUnzip($unzip_path))
                        {
                                $this->error = "check_failed_unzip";
                                return false;
                        }
                }
                
                // java path
                if (!isset($a_formdata["chk_java_path"]))
                {
                        // convert backslashes to forwardslashes
                        $java_path = preg_replace("/\\\\/","/",ilUtil::stripSlashes($a_formdata["java_path"]));

                        if (empty($java_path))
                        {
                                $this->error = "no_path_java";
                                return false;
                        }
                
                        if (!$this->testJava($java_path))
                        {
                                $this->error = "check_failed_java";
                                return false;
                        }
                }
                
                // htmldoc path
                if (!isset($a_formdata["chk_htmldoc_path"]))
                {
                        // convert backslashes to forwardslashes
                        $htmldoc_path = preg_replace("/\\\\/","/",ilUtil::stripSlashes($a_formdata["htmldoc_path"]));

                        if (empty($htmldoc_path))
                        {
                                $this->error = "no_path_htmldoc";
                                return false;
                        }
                
                        if (!$this->testHtmldoc($htmldoc_path))
                        {
                                $this->error = "check_failed_htmldoc";
                                return false;
                        }
                }
                
                return true;
        }

Here is the call graph for this function:

Here is the caller graph for this function:

ilSetup::checkWritable ( a_dir = ".."  ) 

check for writable directory

Parameters:
string directory
Returns:
array

Definition at line 338 of file class.ilSetup.php.

Referenced by queryPreliminaries().

        {
                clearstatcache();
                if (is_writable($a_dir))
                {
                        $arr["status"] = true;
                        $arr["comment"] = "";
                }
                else
                {
                        $arr["status"] = false;
                        $arr["comment"] = $this->lng->txt("pre_folder_write_error");
                }

                return $arr;
        }

Here is the caller graph for this function:

ilSetup::createDatabase ( a_collation = ""  ) 

create client database

Returns:
boolean

Definition at line 251 of file class.ilSetup.php.

References $db.

Referenced by ilSetupGUI::displayDatabase().

        {
                if ($this->client->checkDatabaseExists())
                {
                        $this->error = $this->lng->txt("database_exists");
                        return false;
                }
                
                //create database
                $db = DB::connect($this->client->dsn_host);
                if (DB::isError($db))
                {
                        $this->error = "connection_failed";
                        return false;
                }

                if ($a_collation != "")
                {
                        $sql = "CREATE DATABASE ".$this->client->getdbName().
                                " CHARACTER SET utf8".
                                " COLLATE ".$a_collation;
                }
                else
                {
                        $sql = "CREATE DATABASE ".$this->client->getdbName();
                }
                $r = $db->query($sql);

                if (DB::isError($r))
                {
                        $this->error = "create_database_failed";
                        return false;
                }

                //database is created, now disconnect and reconnect
                $db->disconnect();
                
                $this->client->db_exists = true;
                return true;
        }

Here is the caller graph for this function:

ilSetup::execQuery ( db,
str 
)

execute a query

Parameters:
string 
string 
Returns:
boolean ture if query was processed successfully

Definition at line 220 of file class.ilSetup.php.

References $db, and $q.

Referenced by installDatabase().

        {
                $sql = explode("\n",trim($str));
                for ($i=0; $i<count($sql); $i++)
                {
                        $sql[$i] = trim($sql[$i]);
                        if ($sql[$i] != "" && substr($sql[$i],0,1)!="#")
                        {
                                //take line per line, until last char is ";"
                                if (substr($sql[$i],-1)==";")
                                {
                                        //query is complete
                                        $q .= " ".substr($sql[$i],0,-1);
                                        $r = $db->query($q);
                                        if ($r == false)
                                                return false;
                                        unset($q);
                                } //if
                                else
                                {
                                        $q .= " ".$sql[$i];
                                } //else
                        } //if
                } //for
                return true;
        }

Here is the caller graph for this function:

ilSetup::getError (  ) 

get Error message

Returns:
string error message

Definition at line 1237 of file class.ilSetup.php.

References $error.

Referenced by ilSetupGUI::displayDatabase(), ilSetupGUI::displayIni(), and ilSetupGUI::displayLogin().

        {
                if (empty($this->error))
                {
                        return false;
                }
                
                $error = $this->error;
                $this->error = "";
                
                return $error;
        }

Here is the caller graph for this function:

ilSetup::getPassword (  ) 

get setup master password

Returns:
string

Definition at line 508 of file class.ilSetup.php.

Referenced by ilSetupGUI::changeMasterPassword().

        {
                return $this->ini->readVariable("setup","pass");
        }

Here is the caller graph for this function:

ilSetup::getStatus ( client = 0  ) 

coumpute client status

Parameters:
string client id
Returns:
array status information

Definition at line 641 of file class.ilSetup.php.

References $status, checkAccess(), checkClientContact(), checkClientDatabase(), checkClientIni(), checkClientLanguages(), checkClientNIC(), and checkFinish().

Referenced by ilSetupGUI::changeDefaultClient(), ilSetupGUI::displayClientList(), ilSetupGUI::displayProcessPanel(), and ilSetupGUI::ilSetupGUI().

        {
                if (!is_object($client))
                {
                        if ($this->ini_client_exists)
                        {
                                $client =& $this->client;
                        }
                        else
                        {
                                $client = new ilClient();
                        }
                }
                
                $status = array();
                $status["ini"] = $this->checkClientIni($client);
                $status["db"] = $this->checkClientDatabase($client);
                
                if ($status["db"]["status"] === false and $status["db"]["update"] !== true)
                {
                        $status["lang"]["status"] = false;
                        $status["lang"]["comment"] = $status["db"]["comment"];
                        $status["contact"]["status"] = false;
                        $status["contact"]["comment"] = $status["db"]["comment"];
                        $status["nic"]["status"] = false;
                        $status["nic"]["comment"] = $status["db"]["comment"];
                }
                else
                {
                        $status["lang"] = $this->checkClientLanguages($client);
                        $status["contact"] = $this->checkClientContact($client);
                        $status["nic"] = $this->checkClientNIC($client);
                        $status["finish"] = $this->checkFinish($client);
                        $status["access"] = $this->checkAccess($client);
                }

                //return value
                return $status;
        }

Here is the call graph for this function:

Here is the caller graph for this function:

ilSetup::ilSetup ( a_auth,
a_auth_type 
)

constructor

Parameters:
boolean user is authenticated? (true) or not (false)
string user is admin or common user

Definition at line 86 of file class.ilSetup.php.

References $log, ilFile::deleteTrailingSlash(), and init().

Referenced by ilSetupGUI::ilSetupGUI().

        {
                global $log;

                $this->PEAR();
                
                define("ILIAS_MODULE","setup");
                
                $this->auth = ($a_auth) ? true : false;
                $this->access_mode = $a_auth_type;

                // safe mode status & exec_dir
                if ($this->safe_mode = ini_get("safe_mode"))
                {
                        $this->safe_mode_exec_dir = ilFile::deleteTrailingSlash(ini_get("safe_mode_exec_dir"));
                }
                
                // Error Handling
                $this->error_obj = new ilErrorHandling();
                $this->setErrorHandling(PEAR_ERROR_CALLBACK,array($this->error_obj,'errorHandler'));

                // set path to ilias.ini
                $this->ini_file_path = ILIAS_ABSOLUTE_PATH."/ilias.ini.php";
                $this->setup_defaults = ILIAS_ABSOLUTE_PATH."/setup/ilias.master.ini.php";

                // init setup.ini
                $this->ini_ilias_exists = $this->init();

                if ($this->ini_ilias_exists)
                {
                        if ($this->ini->readVariable("log","path") != "")
                        {
                                $log->path = $this->ini->readVariable("log","path");
                        }

                        if ($this->ini->readVariable("log","file") != "")
                        {
                                $log->filename = $this->ini->readVariable("log","file");
                        }

                        if ($this->ini->readVariable("log","enabled") != "")
                        {
                                $log->enabled = $this->ini->readVariable("log","enabled");
                        }
                }
        }

Here is the call graph for this function:

Here is the caller graph for this function:

ilSetup::init (  ) 

init setup load settings from ilias.ini if exists and sets some constants

Returns:
boolean

Definition at line 138 of file class.ilSetup.php.

Referenced by ilSetup().

        {
                // load data from setup.ini file
                $this->ini = new ilIniFile($this->ini_file_path);
                
                if (!$this->ini->read())
                {
                        $this->ini->GROUPS = parse_ini_file($this->setup_defaults,true);
                        $this->error = get_class($this).": ".$this->ini->getError();
                        return false;
                }
                
                $this->setup_password = $this->ini->readVariable("setup","pass");
                $this->default_client = $this->ini->readVariable("clients","default");

                define("ILIAS_DATA_DIR",$this->ini->readVariable("clients","datadir"));
                define("ILIAS_WEB_DIR",$this->ini->readVariable("clients","path"));

                return true;
        }

Here is the caller graph for this function:

ilSetup::installDatabase (  ) 

set the database data

Returns:
boolean

Definition at line 296 of file class.ilSetup.php.

References $q, and execQuery().

Referenced by ilSetupGUI::displayDatabase().

        {
                if (!$this->client->checkDatabaseHost())
                {
                        $this->error = "no_connection_to_host";
                        return false;
                }

                if (!$this->client->connect())
                {
                        return false;
                }

                //take sql dump an put it in
                $q = file($this->SQL_FILE);
                $q = implode("\n",$q);

                if ($this->execQuery($this->client->db,$q) === false)
                {
                        $this->error = "dump_error";
                        return false;
                }

                $this->client->db_installed = true;
                return true;
        }

Here is the call graph for this function:

Here is the caller graph for this function:

ilSetup::isAdmin (  ) 

check if current user is admin

Returns:
boolean

Definition at line 912 of file class.ilSetup.php.

Referenced by ilSetupGUI::displayFooter(), ilSetupGUI::displayHeader(), and ilSetupGUI::ilSetupGUI().

        {
                return ($this->access_mode == "admin") ? true : false;
        }

Here is the caller graph for this function:

ilSetup::isAuthenticated (  ) 

check if current user is authenticated

Returns:
boolean

Definition at line 903 of file class.ilSetup.php.

Referenced by ilSetupGUI::displayHeader(), and ilSetupGUI::ilSetupGUI().

        {
                return $this->auth;
        }

Here is the caller graph for this function:

ilSetup::isInstalled (  ) 

check if client's db is installed

Returns:
boolean

Definition at line 894 of file class.ilSetup.php.

Referenced by ilSetupGUI::displayHeader(), ilSetupGUI::displayMasterSetup(), ilSetupGUI::ilSetupGUI(), and newClient().

        {
                return $this->ini_ilias_exists;
        }

Here is the caller graph for this function:

ilSetup::loginAsAdmin ( a_password  ) 

process setup admin login

Parameters:
string password
Returns:
boolean

Definition at line 596 of file class.ilSetup.php.

References $_SESSION.

Referenced by ilSetupGUI::displayLogin().

        {
                $a_password = md5($a_password);
                
                if ($this->ini->readVariable("setup","pass") == $a_password)
                {
                        $_SESSION["auth"] = true;
                        $_SESSION["access_mode"] = "admin";
                        return true;
                }
                
                return false;
        }

Here is the caller graph for this function:

ilSetup::loginAsClient ( a_auth_data  ) 

process client login

Parameters:
array 
Returns:
boolean

Definition at line 536 of file class.ilSetup.php.

References $_SESSION, $q, and newClient().

Referenced by ilSetupGUI::displayLogin().

        {
                if (empty($a_auth_data["client_id"]))
                {
                        $this->error = "no_client_id";
                        return false;
                }

                if (empty($a_auth_data["username"]))
                {
                        $this->error = "no_username";
                        return false;
                }

                if (empty($a_auth_data["password"]))
                {
                        $this->error = "no_password";
                        return false;
                }
                
                if (!$this->newClient($a_auth_data["client_id"]))
                {
                        $this->error = "unknown_client_id";
                        unset($this->client);
                        return false;
                }
                
                if (!$this->client->db_exists)
                {
                        $this->error = "no_db_connect_consult_admin";
                        unset($this->client);
                        return false;           
                }
                
                $q = "SELECT usr_data.usr_id FROM usr_data ".
                         "LEFT JOIN rbac_ua ON rbac_ua.usr_id=usr_data.usr_id ".
                         "LEFT JOIN settings ON settings.value = rbac_ua.rol_id ".
                         "WHERE settings.keyword='system_role_id' ".
                         "AND usr_data.login='".$a_auth_data["username"]."' ".
                         "AND usr_data.passwd='".md5($a_auth_data["password"])."'";
                $r = $this->client->db->query($q);
                
                if (!$r->numRows())
                {
                        $this->error = "login_invalid";
                        return false;
                }

                // all checks passed -> user valid
                $_SESSION["auth"] = true;
                $_SESSION["access_mode"] = "client";
                $_SESSION["ClientId"] = $this->client->getId();         
                return true;
        }

Here is the call graph for this function:

Here is the caller graph for this function:

ilSetup::newClient ( a_client_id = 0  ) 

creates a client object in $this->client

Parameters:
string client id
Returns:
boolean

Definition at line 615 of file class.ilSetup.php.

References $_SESSION, and isInstalled().

Referenced by ilSetupGUI::cmdAdmin(), ilSetupGUI::displayIni(), ilSetupGUI::ilSetupGUI(), and loginAsClient().

        {
                if (!$this->isInstalled())
                {
                        return false;
                }

                $this->client = new ilClient($a_client_id);

                if (!$this->client->init())
                {
                        $this->error = get_class($this).": ".$this->client->getError();
                        $_SESSION["ClientId"] = "";
                        return false;
                }
                
                $_SESSION["ClientId"] = $a_client_id;
                
                return true;
        }

Here is the call graph for this function:

Here is the caller graph for this function:

ilSetup::queryPreliminaries (  ) 

preliminaries

check if different things are ok for setting up ilias private

Returns:
array

Definition at line 473 of file class.ilSetup.php.

References checkCookiesEnabled(), checkCreatable(), checkPHPVersion(), and checkWritable().

Referenced by checkPreliminaries().

        {
                $a = array();
                $a["php"] = $this->checkPHPVersion();
                $a["root"] = $this->checkWritable();
                $a["create"] = $this->checkCreatable();
                $a["cookies"] = $this->checkCookiesEnabled();

                return $a;
        }

Here is the call graph for this function:

Here is the caller graph for this function:

ilSetup::saveMasterSetup ( a_formdata  ) 

saves intial settings

Parameters:
array form data
Returns:
boolean

Definition at line 922 of file class.ilSetup.php.

References $_SESSION, ilFile::deleteTrailingSlash(), ilUtil::makeDir(), and ilUtil::stripSlashes().

Referenced by ilSetupGUI::displayMasterSetup().

        {
                $datadir_path = preg_replace("/\\\\/","/",ilFile::deleteTrailingSlash(ilUtil::stripSlashes($a_formdata["datadir_path"])));

                if ($a_formdata["chk_datadir_path"] == 1)       // mode create dir 
                {
                        if (!ilUtil::makeDir($datadir_path))
                        {
                                $this->error = "create_datadir_failed";
                                return false;
                        }
                }

                // create webspace dir if it does not exist
                if (!@file_exists(ILIAS_ABSOLUTE_PATH."/".$this->ini->readVariable("clients","path")) and !@is_dir(ILIAS_ABSOLUTE_PATH."/".$this->ini->readVariable("clients","path")))
                {
                        if (!ilUtil::makeDir(ILIAS_ABSOLUTE_PATH."/".$this->ini->readVariable("clients","path")))
                        {
                                $this->error = "create_webdir_failed";
                                return false;
                        }                       
                }
                
                $form_log_path = preg_replace("/\\\\/","/",ilFile::deleteTrailingSlash(ilUtil::stripSlashes($a_formdata["log_path"])));
                $log_path = substr($form_log_path,0,strrpos($form_log_path,"/"));
                $log_file = substr($form_log_path,strlen($log_path)+1);
                
                $this->ini->setVariable("server","http_path",ILIAS_HTTP_PATH);
                $this->ini->setVariable("server","absolute_path",ILIAS_ABSOLUTE_PATH);
                $this->ini->setVariable("clients", "datadir", $datadir_path);
                $this->ini->setVariable("tools", "convert", preg_replace("/\\\\/","/",ilUtil::stripSlashes($a_formdata["convert_path"])));
                $this->ini->setVariable("tools", "zip", preg_replace("/\\\\/","/",ilUtil::stripSlashes($a_formdata["zip_path"])));
                $this->ini->setVariable("tools", "unzip", preg_replace("/\\\\/","/",ilUtil::stripSlashes($a_formdata["unzip_path"])));
                $this->ini->setVariable("tools", "java", preg_replace("/\\\\/","/",ilUtil::stripSlashes($a_formdata["java_path"])));
                $this->ini->setVariable("tools", "htmldoc", preg_replace("/\\\\/","/",ilUtil::stripSlashes($a_formdata["htmldoc_path"])));
                $this->ini->setVariable("tools", "vscantype", preg_replace("/\\\\/","/",ilUtil::stripSlashes($a_formdata["vscanner_type"])));
                $this->ini->setVariable("tools", "scancommand", preg_replace("/\\\\/","/",ilUtil::stripSlashes($a_formdata["scan_command"])));
                $this->ini->setVariable("tools", "cleancommand", preg_replace("/\\\\/","/",ilUtil::stripSlashes($a_formdata["clean_command"])));
                $this->ini->setVariable("setup", "pass", md5($a_formdata["setup_pass"]));
                $this->ini->setVariable("log", "path", $log_path);
                $this->ini->setVariable("log", "file", $log_file);
                $this->ini->setVariable("log", "enabled", (isset($a_formdata["chk_log_status"])) ? "0" : 1);

                if (!$this->ini->write())
                {
                        $this->error = get_class($this).": ".$this->ini->getError();
                        return false;
                }

                // everything is fine. so we authenticate the user and set access mode to 'admin'
                $_SESSION["auth"] = true;
                $_SESSION["access_mode"] = "admin";     

                return true;
        }

Here is the call graph for this function:

Here is the caller graph for this function:

ilSetup::saveNewClient (  ) 

saves client.ini & updates client list in ilias.ini

Returns:
boolean

Definition at line 163 of file class.ilSetup.php.

References $_SESSION.

Referenced by ilSetupGUI::displayIni(), and updateNewClient().

        {
                // save client id to session
                $_SESSION["ClientId"] = $this->client->getId();
                
                // create client
                if (!$this->client->create())
                {
                        $this->error = $this->client->getError();
                        return false;
                }

                //everything okay
                $this->ini_client_exists = true;

                return true;            
        }

Here is the caller graph for this function:

ilSetup::setPassword ( a_password  ) 

set setup master password

Parameters:
string password
Returns:
boolean

Definition at line 518 of file class.ilSetup.php.

Referenced by ilSetupGUI::changeMasterPassword().

        {
                $this->ini->setVariable("setup","pass",md5($a_password));

                if ($this->ini->write() == false)
                {
                        $this->error = $this->ini->getError();
                        return false;
                }
                
                return true;
        }

Here is the caller graph for this function:

ilSetup::testConvert ( a_convert_path  ) 

Check convert program.

Parameters:
string convert path
Returns:
boolean true -> OK | false -> not OK

Definition at line 1270 of file class.ilSetup.php.

Referenced by checkToolsSetup().

        {
                // generate gif with convert
                if (file_exists(ILIAS_ABSOLUTE_PATH."/images/test.gif"))
                {
                        unlink(ILIAS_ABSOLUTE_PATH."/images/test.gif");
                }

                system($a_convert_path." ".ILIAS_ABSOLUTE_PATH."/images/test.jpg GIF:".ILIAS_ABSOLUTE_PATH."/images/test.gif");
        
                // check wether convert generated file
                if (file_exists(ILIAS_ABSOLUTE_PATH."/images/test.gif"))
                {
                        unlink(ILIAS_ABSOLUTE_PATH."/images/test.gif");
                        return true;
                }
                else
                {
                        return false;
                }
        }

Here is the caller graph for this function:

ilSetup::testHtmldoc ( a_htmldoc_path  ) 

Check htmldoc program.

Parameters:
string htmldoc_path
Returns:
boolean true -> OK | false -> not OK

Definition at line 1387 of file class.ilSetup.php.

Referenced by checkToolsSetup().

        {
                $curDir = getcwd();
                                
                chdir(ILIAS_ABSOLUTE_PATH);

                $html = "<html><head><title></title></head><body><p>test</p></body></html>";

                $html_file = "htmldoc_test_file.html";
        
        $fp = fopen( $html_file ,"wb");
        fwrite($fp, $html);
        fclose($fp);

        $htmldoc = $a_htmldoc_path." ";
        $htmldoc .= "--no-toc ";
        $htmldoc .= "--no-jpeg ";
        $htmldoc .= "--webpage ";
        $htmldoc .= "--outfile htmldoc_test_file.pdf ";
        $htmldoc .= "--bodyfont Arial ";
        $htmldoc .= "--charset iso-8859-15 ";
        $htmldoc .= "--color ";
        $htmldoc .= "--size A4  ";      // --landscape
        $htmldoc .= "--format pdf ";
        $htmldoc .= "--footer ... ";
        $htmldoc .= "--header ... ";
        $htmldoc .= "--left 60 ";
        // $htmldoc .= "--right 200 ";
        $htmldoc .= $html_file;
                exec($htmldoc);

                unlink(ILIAS_ABSOLUTE_PATH."/".$html_file);

                chdir($curDir);

                if (file_exists(ILIAS_ABSOLUTE_PATH."/htmldoc_test_file.pdf"))
                {
                        unlink(ILIAS_ABSOLUTE_PATH."/htmldoc_test_file.pdf");
                        return true;
                }
                else
                {
                        return false;
                }
        }

Here is the caller graph for this function:

ilSetup::testJava ( a_java_path  ) 

Check JVM.

Parameters:
string java path
Returns:
boolean true -> OK | false -> not OK

Definition at line 1298 of file class.ilSetup.php.

Referenced by checkToolsSetup().

        {
                exec($a_java_path, $out, $back);
        
                unset($out);
        
                return ($back != 1) ? false : true;
        }

Here is the caller graph for this function:

ilSetup::testUnzip ( a_unzip_path  ) 

Check unzip program.

Parameters:
string unzip_path
Returns:
boolean true -> OK | false -> not OK

Definition at line 1354 of file class.ilSetup.php.

Referenced by checkToolsSetup().

        {
                $curDir = getcwd();
                                
                chdir(ILIAS_ABSOLUTE_PATH);
                                
                if (file_exists(ILIAS_ABSOLUTE_PATH."/unzip_test_file.zip"))
                {
                        $unzipCmd = $a_unzip_path." unzip_test_file.zip";
                        exec($unzipCmd);
                }

                chdir($curDir);
        
                // check wether unzip extracted the test file or not
                if (file_exists(ILIAS_ABSOLUTE_PATH."/unzip_test_file.txt"))
                {
                        unlink(ILIAS_ABSOLUTE_PATH."/unzip_test_file.txt");
                
                        return true;
                }
                else
                {
                        return false;
                }
        }

Here is the caller graph for this function:

ilSetup::testZip ( a_zip_path  ) 

Check zip program.

Parameters:
string zip path
Returns:
boolean true -> OK | false -> not OK

Definition at line 1313 of file class.ilSetup.php.

Referenced by checkToolsSetup().

        {
                // create test file and run zip
                $fp = fopen(ILIAS_ABSOLUTE_PATH."/test.dat", "w");
                        
                fwrite($fp, "test");
                fclose($fp);
                                        
                if (file_exists(ILIAS_ABSOLUTE_PATH."/test.dat"))
                {
                        $curDir = getcwd();
                        chdir(ILIAS_ABSOLUTE_PATH);
                                
                        $zipCmd = $a_zip_path." -m zip_test_file.zip test.dat";
                                
                        exec($zipCmd);
                                
                        chdir($curDir);

                }
        
                // check wether zip generated test file or not
                if (file_exists(ILIAS_ABSOLUTE_PATH."/zip_test_file.zip"))
                {
                        unlink(ILIAS_ABSOLUTE_PATH."/zip_test_file.zip");
                        return true;
                }
                else
                {
                        unlink(ILIAS_ABSOLUTE_PATH."/test.dat");
                        return false;
                }
        }

Here is the caller graph for this function:

ilSetup::updateMasterSettings ( a_formdata  ) 

updates settings

Parameters:
array form data
Returns:
boolean

Definition at line 983 of file class.ilSetup.php.

References ilFile::deleteTrailingSlash(), and ilUtil::stripSlashes().

Referenced by ilSetupGUI::changeMasterSettings().

        {
                $convert_path = preg_replace("/\\\\/","/",ilUtil::stripSlashes($a_formdata["convert_path"]));
                $zip_path = preg_replace("/\\\\/","/",ilUtil::stripSlashes($a_formdata["zip_path"]));
                $unzip_path = preg_replace("/\\\\/","/",ilUtil::stripSlashes($a_formdata["unzip_path"]));
                $java_path = preg_replace("/\\\\/","/",ilUtil::stripSlashes($a_formdata["java_path"]));
                $htmldoc_path = preg_replace("/\\\\/","/",ilUtil::stripSlashes($a_formdata["htmldoc_path"]));
                $fop_path = preg_replace("/\\\\/","/",ilUtil::stripSlashes($a_formdata["fop_path"]));
                $scan_type = preg_replace("/\\\\/","/",ilUtil::stripSlashes($a_formdata["vscanner_type"]));
                $scan_command = preg_replace("/\\\\/","/",ilUtil::stripSlashes($a_formdata["scan_command"]));
                $clean_command = preg_replace("/\\\\/","/",ilUtil::stripSlashes($a_formdata["clean_command"]));

                $this->ini->setVariable("tools", "convert", $convert_path);
                $this->ini->setVariable("tools", "zip", $zip_path);
                $this->ini->setVariable("tools", "unzip", $unzip_path);
                $this->ini->setVariable("tools", "java", $java_path);
                $this->ini->setVariable("tools", "htmldoc", $htmldoc_path);
                $this->ini->setVariable("tools", "fop", $fop_path);
                $this->ini->setVariable("tools", "vscantype", $scan_type);
                $this->ini->setVariable("tools", "scancommand", $scan_command);
                $this->ini->setVariable("tools", "cleancommand", $clean_command);

                $form_log_path = preg_replace("/\\\\/","/",ilFile::deleteTrailingSlash(ilUtil::stripSlashes($a_formdata["log_path"])));
                $log_path = substr($form_log_path,0,strrpos($form_log_path,"/"));
                $log_file = substr($form_log_path,strlen($log_path)+1);

                $this->ini->setVariable("log", "path", $log_path);
                $this->ini->setVariable("log", "file", $log_file);
                $this->ini->setVariable("log", "enabled", (isset($a_formdata["chk_log_status"])) ? "0" : 1);

                if (!$this->ini->write())
                {
                        $this->error = get_class($this).": ".$this->ini->getError();
                        return false;
                }

                return true;
        }

Here is the call graph for this function:

Here is the caller graph for this function:

ilSetup::updateNewClient ( a_old_client_id  ) 

update client.ini & move data dirs does not work correctly at this time - DISABLED

Returns:
boolean

Definition at line 186 of file class.ilSetup.php.

References ilUtil::delDir(), and saveNewClient().

        {
                return true;
                //var_dump("<pre>",$this->client,"</pre>");exit;

                if ($a_old_client_id != $this->client->getId())
                {
                        // check for existing client dir
                        if (file_exists(ILIAS_ABSOLUTE_PATH."/".ILIAS_WEB_DIR."/".$this->client->getId()))
                        {
                                $this->raiseError($this->lng->txt("client_id_already_exists"),$this->error_obj->MESSAGE);
                        }
                        
                        if (!$this->saveNewClient())
                        {
                                $this->raiseError($this->lng->txt("save_error"),$this->error_obj->MESSAGE);
                        }
                        
                        ilUtil::delDir(ILIAS_ABSOLUTE_PATH."/".ILIAS_WEB_DIR."/".$a_old_client_id);
                        ilUtil::delDir(ILIAS_DATA_DIR."/".$a_old_client_id);    
                }
                
                //everything okay
                $this->ini_client_exists = true;

                return true;            
        }

Here is the call graph for this function:


Field Documentation

ilSetup::$access_mode

Definition at line 78 of file class.ilSetup.php.

ilSetup::$auth

Definition at line 77 of file class.ilSetup.php.

ilSetup::$db
ilSetup::$default_client

Definition at line 72 of file class.ilSetup.php.

ilSetup::$dsn = ""

Definition at line 62 of file class.ilSetup.php.

ilSetup::$error = ""

Definition at line 39 of file class.ilSetup.php.

Referenced by getError().

ilSetup::$ilias_nic_server = "http://homer.ilias.uni-koeln.de/ilias-nic/index.php"

Definition at line 45 of file class.ilSetup.php.

ilSetup::$ini

Definition at line 37 of file class.ilSetup.php.

Referenced by ilSetupGUI::displayDeleteConfirmation().

ilSetup::$ini_client_exists = false

Definition at line 42 of file class.ilSetup.php.

ilSetup::$ini_file_path

Definition at line 38 of file class.ilSetup.php.

ilSetup::$ini_ilias_exists = false

Definition at line 41 of file class.ilSetup.php.

ilSetup::$preliminaries = true

Definition at line 48 of file class.ilSetup.php.

ilSetup::$preliminaries_result = array()

Definition at line 47 of file class.ilSetup.php.

ilSetup::$safe_mode

Definition at line 74 of file class.ilSetup.php.

ilSetup::$safe_mode_exec_dir

Definition at line 75 of file class.ilSetup.php.

ilSetup::$setup_defaults

Definition at line 44 of file class.ilSetup.php.

ilSetup::$setup_password

Definition at line 71 of file class.ilSetup.php.

ilSetup::$SQL_FILE = "../sql/ilias3.sql"

Definition at line 55 of file class.ilSetup.php.


The documentation for this class was generated from the following file: