Public Member Functions

ilObjAssessmentFolder Class Reference

Inheritance diagram for ilObjAssessmentFolder:
Collaboration diagram for ilObjAssessmentFolder:

Public Member Functions

 ilObjAssessmentFolder ($a_id=0, $a_call_by_reference=true)
 Constructor public.
 update ()
 update object data
 ilClone ($a_parent_ref)
 copy all entries of your object.
 delete ()
 delete object and all related data
 initDefaultRoles ()
 init default roles settings
 notify ($a_event, $a_ref_id, $a_parent_non_rbac_id, $a_node_id, $a_params=0)
 notifys an object about an event occured Based on the event happend, each object may decide how it reacts.
 _enableAssessmentLogging ($a_enable)
 enable assessment logging
 _setLogLanguage ($a_language)
 set the log language
 _enabledAssessmentLogging ()
 check wether assessment logging is enabled or not
 _getLogLanguage ()
 retrieve the log language for assessment logging
 _addLog ($user_id, $object_id, $logtext, $question_id="", $original_id="")
 Add an assessment log entry.
getLog ($ts_from, $ts_to, $test_id)
 Retrieve assessment log datasets from the database.
 getNrOfLogEntries ($test_obj_id)
 Returns the number of log entries for a given test id.

Detailed Description

Definition at line 36 of file class.ilObjAssessmentFolder.php.


Member Function Documentation

ilObjAssessmentFolder::_addLog ( user_id,
object_id,
logtext,
question_id = "",
original_id = "" 
)

Add an assessment log entry.

Add an assessment log entry

Parameters:
integer $user_id The user id of the acting user
integer $object_id The database id of the modified test object
string $logtext The textual description for the log entry
integer $question_id The database id of a modified question (optional)
integer $original_id The database id of the original of a modified question (optional)
Returns:
array Array containing the datasets between $ts_from and $ts_to for the test with the id $test_id

Definition at line 273 of file class.ilObjAssessmentFolder.php.

References $ilUser, $query, $result, and $user_id.

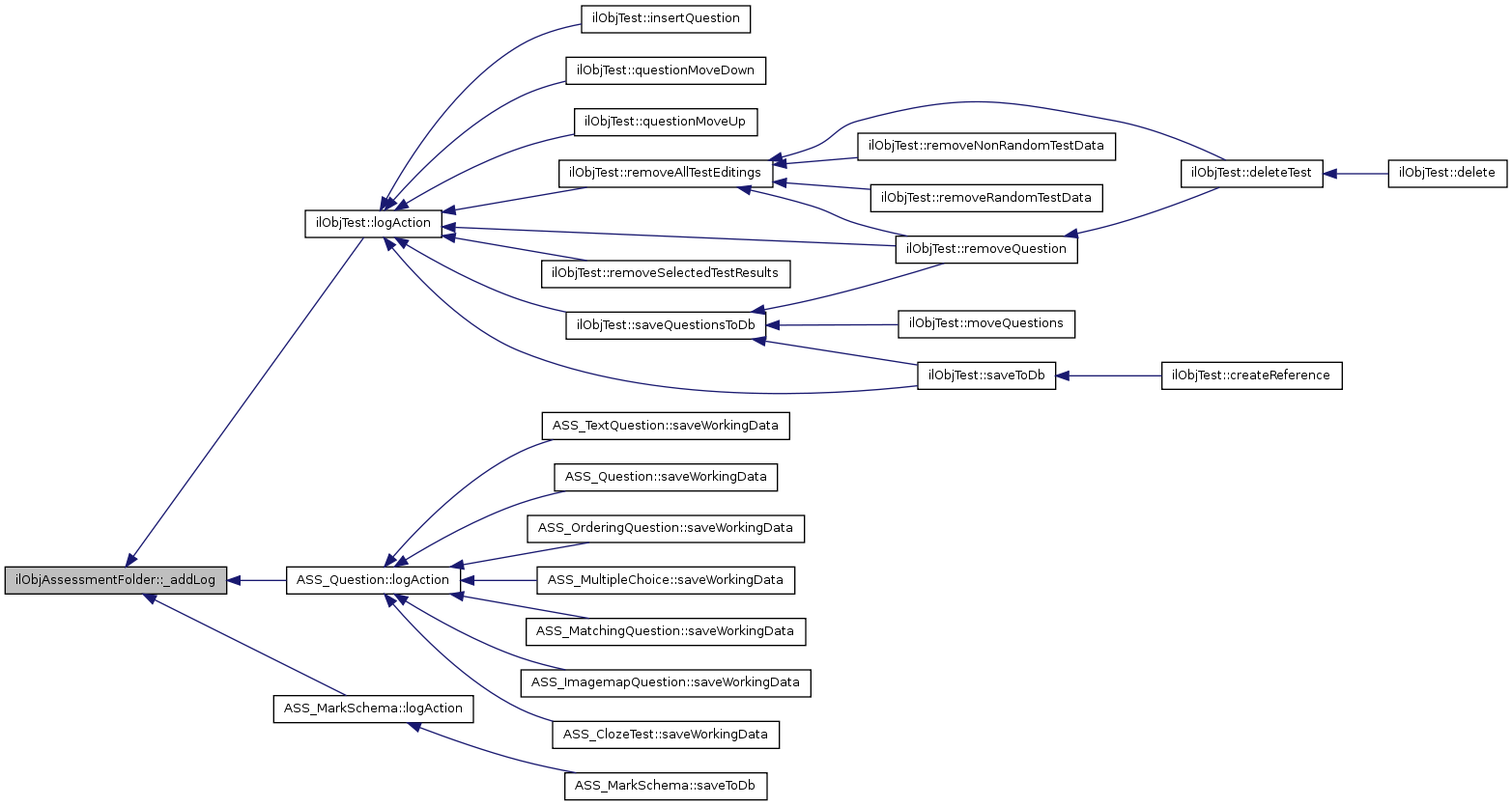
Referenced by ilObjTest::logAction(), ASS_Question::logAction(), and ASS_MarkSchema::logAction().

        {
                global $ilUser, $ilDB;
                if (strlen($question_id) == 0)
                {
                        $question_id = "NULL";
                }
                else
                {
                        $question_id = $ilDB->quote($question_id . "");
                }
                if (strlen($original_id) == 0)
                {
                        $original_id = "NULL";
                }
                else
                {
                        $original_id = $ilDB->quote($original_id . "");
                }
                $query = sprintf("INSERT INTO ass_log (ass_log_id, user_fi, obj_fi, logtext, question_fi, original_fi, TIMESTAMP) VALUES (NULL, %s, %s, %s, %s, %s, NULL)",
                        $ilDB->quote($user_id . ""),
                        $ilDB->quote($object_id . ""),
                        $ilDB->quote($logtext . ""),
                        $question_id,
                        $original_id
                );
                $result = $ilDB->query($query);
        }

Here is the caller graph for this function:

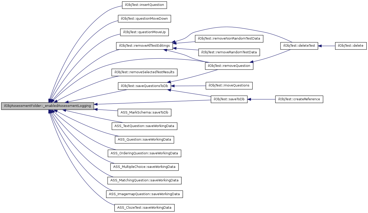
ilObjAssessmentFolder::_enableAssessmentLogging ( a_enable  ) 

enable assessment logging

Definition at line 212 of file class.ilObjAssessmentFolder.php.

References ilObject::$ilias.

        {
                global $ilias;

                if ($a_enable)
                {
                        $ilias->setSetting("assessment_logging", 1);
                }
                else
                {
                        $ilias->setSetting("assessment_logging", 0);
                }
        }

ilObjAssessmentFolder::_enabledAssessmentLogging (  ) 
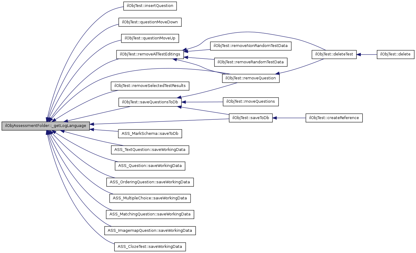
ilObjAssessmentFolder::_getLogLanguage (  ) 
ilObjAssessmentFolder::_setLogLanguage ( a_language  ) 

set the log language

Definition at line 229 of file class.ilObjAssessmentFolder.php.

References ilObject::$ilias.

        {
                global $ilias;

                $ilias->setSetting("assessment_log_language", $a_language);
        }

ilObjAssessmentFolder::delete (  ) 

delete object and all related data

public

Returns:
boolean true if all object data were removed; false if only a references were removed

Reimplemented from ilObject.

Definition at line 104 of file class.ilObjAssessmentFolder.php.

        {
                // always call parent delete function first!!
                if (!parent::delete())
                {
                        return false;
                }

                //put here your module specific stuff

                return true;
        }

& ilObjAssessmentFolder::getLog ( ts_from,
ts_to,
test_id 
)

Retrieve assessment log datasets from the database.

Retrieve assessment log datasets from the database

Parameters:
string $ts_from Timestamp of the starting date/time period
string $ts_to Timestamp of the ending date/time period
integer $test_id Database id of the ILIAS test object
Returns:
array Array containing the datasets between $ts_from and $ts_to for the test with the id $test_id

Definition at line 312 of file class.ilObjAssessmentFolder.php.

References $key, $log, $query, $result, and $row.

        {
                $log = array();
                $query = sprintf("SELECT *, TIMESTAMP + 0 AS TIMESTAMP14 FROM ass_log WHERE obj_fi = %s AND TIMESTAMP + 0 > %s AND TIMESTAMP + 0 < %s ORDER BY TIMESTAMP14",
                        $this->ilias->db->quote($test_id . ""),
                        $this->ilias->db->quote($ts_from . ""),
                        $this->ilias->db->quote($ts_to . "")
                );
                $result = $this->ilias->db->query($query);
                while ($row = $result->fetchRow(DB_FETCHMODE_ASSOC))
                {
                        if (!array_key_exists($row["TIMESTAMP14"], $log))
                        {
                                $log[$row["TIMESTAMP14"]] = array();
                        }
                        array_push($log[$row["TIMESTAMP14"]], $row);
                }
                ksort($log);
                // flatten array
                $log_array = array();
                foreach ($log as $key => $value)
                {
                        foreach ($value as $index => $row)
                        {
                                array_push($log_array, $row);
                        }
                }
                return $log_array;
        }

ilObjAssessmentFolder::getNrOfLogEntries ( test_obj_id  ) 

Returns the number of log entries for a given test id.

Returns the number of log entries for a given test id

Parameters:
integer $test_obj_id Database id of the ILIAS test object
Returns:
integer The number of log entries for the test object

Definition at line 350 of file class.ilObjAssessmentFolder.php.

References $query, $result, and $row.

        {
                $query = sprintf("SELECT COUNT(obj_fi) AS logcount FROM ass_log WHERE obj_fi = %s",
                        $this->ilias->db->quote($test_obj_id . "")
                );
                $result = $this->ilias->db->query($query);
                if ($result->numRows())
                {
                        $row = $result->fetchRow(DB_FETCHMODE_ASSOC);
                        return $row["logcount"];
                }
                else
                {
                        return 0;
                }
        }

ilObjAssessmentFolder::ilClone ( a_parent_ref  ) 

copy all entries of your object.

public

Parameters:
integer ref_id of parent object
Returns:
integer new ref id

Reimplemented from ilObject.

Definition at line 75 of file class.ilObjAssessmentFolder.php.

References $rbacadmin.

        {
                global $rbacadmin;

                // always call parent ilClone function first!!
                $new_ref_id = parent::ilClone($a_parent_ref);

                // get object instance of ilCloned object
                //$newObj =& $this->ilias->obj_factory->getInstanceByRefId($new_ref_id);

                // create a local role folder & default roles
                //$roles = $newObj->initDefaultRoles();

                // ...finally assign role to creator of object
                //$rbacadmin->assignUser($roles[0], $newObj->getOwner(), "n");

                // always destroy objects in ilClone method because ilClone() is recursive and creates instances for each object in subtree!
                //unset($newObj);

                // ... and finally always return new reference ID!!
                return $new_ref_id;
        }

ilObjAssessmentFolder::ilObjAssessmentFolder ( a_id = 0,
a_call_by_reference = true 
)

Constructor public.

Parameters:
integer reference_id or object_id
boolean treat the id as reference_id (true) or object_id (false)

Definition at line 44 of file class.ilObjAssessmentFolder.php.

References ilObject::ilObject().

        {
                $this->type = "assf";
                $this->ilObject($a_id,$a_call_by_reference);
        }

Here is the call graph for this function:

ilObjAssessmentFolder::initDefaultRoles (  ) 

init default roles settings

If your module does not require any default roles, delete this method (For an example how this method is used, look at ilObjForum)

public

Returns:
array object IDs of created local roles.

Reimplemented from ilObject.

Definition at line 126 of file class.ilObjAssessmentFolder.php.

References $rbacadmin, and $roles.

        {
                global $rbacadmin;

                // create a local role folder
                //$rfoldObj = $this->createRoleFolder("Local roles","Role Folder of forum obj_no.".$this->getId());

                // create moderator role and assign role to rolefolder...
                //$roleObj = $rfoldObj->createRole("Moderator","Moderator of forum obj_no.".$this->getId());
                //$roles[] = $roleObj->getId();

                //unset($rfoldObj);
                //unset($roleObj);

                return $roles ? $roles : array();
        }

ilObjAssessmentFolder::notify ( a_event,
a_ref_id,
a_parent_non_rbac_id,
a_node_id,
a_params = 0 
)

notifys an object about an event occured Based on the event happend, each object may decide how it reacts.

If you are not required to handle any events related to your module, just delete this method. (For an example how this method is used, look at ilObjGroup)

public

Parameters:
string event
integer reference id of object where the event occured
array passes optional parameters if required
Returns:
boolean

Reimplemented from ilObject.

Definition at line 156 of file class.ilObjAssessmentFolder.php.

References $_GET, $tree, and ilObject::getType().

        {
                global $tree;

                switch ($a_event)
                {
                        case "link":

                                //var_dump("<pre>",$a_params,"</pre>");
                                //echo "Module name ".$this->getRefId()." triggered by link event. Objects linked into target object ref_id: ".$a_ref_id;
                                //exit;
                                break;

                        case "cut":

                                //echo "Module name ".$this->getRefId()." triggered by cut event. Objects are removed from target object ref_id: ".$a_ref_id;
                                //exit;
                                break;

                        case "copy":

                                //var_dump("<pre>",$a_params,"</pre>");
                                //echo "Module name ".$this->getRefId()." triggered by copy event. Objects are copied into target object ref_id: ".$a_ref_id;
                                //exit;
                                break;

                        case "paste":

                                //echo "Module name ".$this->getRefId()." triggered by paste (cut) event. Objects are pasted into target object ref_id: ".$a_ref_id;
                                //exit;
                                break;

                        case "new":

                                //echo "Module name ".$this->getRefId()." triggered by paste (new) event. Objects are applied to target object ref_id: ".$a_ref_id;
                                //exit;
                                break;
                }

                // At the beginning of the recursive process it avoids second call of the notify function with the same parameter
                if ($a_node_id==$_GET["ref_id"])
                {
                        $parent_obj =& $this->ilias->obj_factory->getInstanceByRefId($a_node_id);
                        $parent_type = $parent_obj->getType();
                        if($parent_type == $this->getType())
                        {
                                $a_node_id = (int) $tree->getParentId($a_node_id);
                        }
                }

                parent::notify($a_event,$a_ref_id,$a_parent_non_rbac_id,$a_node_id,$a_params);
        }

Here is the call graph for this function:

ilObjAssessmentFolder::update (  ) 

update object data

public

Returns:
boolean

Reimplemented from ilObject.

Definition at line 56 of file class.ilObjAssessmentFolder.php.

        {
                if (!parent::update())
                {
                        return false;
                }

                // put here object specific stuff

                return true;
        }


The documentation for this class was generated from the following file: