Public Member Functions

ilObjGlossary Class Reference

Inheritance diagram for ilObjGlossary:
Collaboration diagram for ilObjGlossary:

Public Member Functions

 ilObjGlossary ($a_id=0, $a_call_by_reference=true)
 Constructor public.
 create ($a_upload=false)
 create glossary object
 read ()
 read data of content object
 getDescription ()
 get description of glossary object
 setDescription ($a_description)
 set description of glossary object
 setVirtualMode ($a_mode)
 set glossary type (virtual: fixed/level/subtree, normal:none)
 getVirtualMode ()
 get glossary type (normal or virtual)
 isVirtual ()
 returns true if glossary type is virtual (any mode)
 getTitle ()
 get title of glossary object
 setTitle ($a_title)
 set title of glossary object
 setOnline ($a_online)
 getOnline ()
 _lookupOnline ($a_id)
 check wether content object is online
 setActiveGlossaryMenu ($a_act_glo_menu)
 isActiveGlossaryMenu ()
 setActiveDownloads ($a_down)
 isActiveDownloads ()
 update ()
 assign a meta data object to glossary object
 getTermList ($searchterm="")
 get term list
 createImportDirectory ()
 creates data directory for import files (data_dir/glo_data/glo_<id>/import, depending on data directory that is set in ILIAS setup/ini)
 getImportDirectory ()
 get import directory of glossary
 createExportDirectory ($a_type="xml")
 creates data directory for export files (data_dir/glo_data/glo_<id>/export, depending on data directory that is set in ILIAS setup/ini)
 getExportDirectory ($a_type="xml")
 get export directory of glossary
 getExportFiles ()
 get export files
 setPublicExportFile ($a_type, $a_file)
 specify public export file for type
 getPublicExportFile ($a_type)
 get public export file
 exportHTML ($a_target_dir, $log)
 export html package
 exportHTMLGlossaryTerms (&$a_glo_gui, $a_target_dir)
 export glossary terms
 exportHTMLMOB ($a_target_dir, &$a_glo_gui, $a_mob_id)
 export media object to html
 exportHTMLFile ($a_target_dir, $a_file_id)
 export file object
 exportXML (&$a_xml_writer, $a_inst, $a_target_dir, &$expLog)
 export object to xml (see ilias_co.dtd)
 exportXMLGlossaryItems (&$a_xml_writer, $a_inst, &$expLog)
 export page objects to xml (see ilias_co.dtd)
 exportXMLMetaData (&$a_xml_writer)
 export content objects meta data to xml (see ilias_co.dtd)
 exportXMLMediaObjects (&$a_xml_writer, $a_inst, $a_target_dir, &$expLog)
 export media objects to xml (see ilias_co.dtd)
 exportFileItems ($a_target_dir, &$expLog)
 export files of file itmes
 modifyExportIdentifier ($a_tag, $a_param, $a_value)
 ilClone ($a_parent_ref)
 copy all properties and subobjects of a glossary
 delete ()
 delete glossary and all related data
 notify ($a_event, $a_ref_id, $a_parent_non_rbac_id, $a_node_id, $a_params=0)
 notifys an object about an event occured Based on the event happend, each object may decide how it reacts.
 getXMLZip ()

Detailed Description

Definition at line 36 of file class.ilObjGlossary.php.


Member Function Documentation

ilObjGlossary::_lookupOnline ( a_id  ) 

check wether content object is online

Definition at line 178 of file class.ilObjGlossary.php.

References $q, and ilUtil::yn2tf().

Referenced by ilRepositoryExplorer::isClickable().

        {
                global $ilDB;

                $q = "SELECT * FROM glossary WHERE id = '".$a_id."'";
                $lm_set = $ilDB->query($q);
                $lm_rec = $lm_set->fetchRow(DB_FETCHMODE_ASSOC);

                return ilUtil::yn2tf($lm_rec["online"]);
        }

Here is the call graph for this function:

Here is the caller graph for this function:

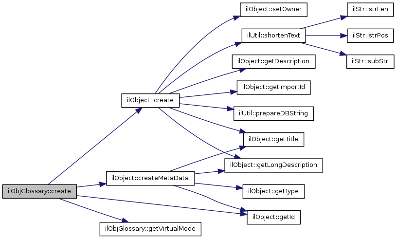
ilObjGlossary::create ( a_upload = false  ) 

create glossary object

Definition at line 52 of file class.ilObjGlossary.php.

References $q, ilObject::create(), ilObject::createMetaData(), ilObject::getId(), and getVirtualMode().

        {
                global $ilDB;

                parent::create();
                
                // meta data will be created by
                // import parser
                if (!$a_upload)
                {
                        $this->createMetaData();
                }
                
                $q = "INSERT INTO glossary (id, online, virtual) VALUES ".
                        " (".$ilDB->quote($this->getId()).",".$ilDB->quote("n").",".$ilDB->quote($this->getVirtualMode()).")";
                $ilDB->query($q);

        }

Here is the call graph for this function:

ilObjGlossary::createExportDirectory ( a_type = "xml"  ) 

creates data directory for export files (data_dir/glo_data/glo_<id>/export, depending on data directory that is set in ILIAS setup/ini)

Definition at line 357 of file class.ilObjGlossary.php.

References ilUtil::getDataDir(), ilObject::getId(), and ilUtil::makeDir().

        {
                $glo_data_dir = ilUtil::getDataDir()."/glo_data";
                ilUtil::makeDir($glo_data_dir);
                if(!is_writable($glo_data_dir))
                {
                        $this->ilias->raiseError("Glossary Data Directory (".$glo_data_dir
                                .") not writeable.",$this->ilias->error_obj->FATAL);
                }
                // create glossary directory (data_dir/glo_data/glo_<id>)
                $glo_dir = $glo_data_dir."/glo_".$this->getId();
                ilUtil::makeDir($glo_dir);
                if(!@is_dir($glo_dir))
                {
                        $this->ilias->raiseError("Creation of Glossary Directory failed.",$this->ilias->error_obj->FATAL);
                }

                // create Export subdirectory (data_dir/glo_data/glo_<id>/Export)
                switch ($a_type)
                {
                        // html
                        case "html":
                                $export_dir = $glo_dir."/export_html";
                                break;
                                
                        default:                // = xml
                                $export_dir = $glo_dir."/export";
                                break;
                }
                ilUtil::makeDir($export_dir);

                if(!@is_dir($export_dir))
                {
                        $this->ilias->raiseError("Creation of Export Directory failed.",$this->ilias->error_obj->FATAL);
                }
        }

Here is the call graph for this function:

ilObjGlossary::createImportDirectory (  ) 

creates data directory for import files (data_dir/glo_data/glo_<id>/import, depending on data directory that is set in ILIAS setup/ini)

Definition at line 316 of file class.ilObjGlossary.php.

References ilUtil::getDataDir(), ilObject::getId(), and ilUtil::makeDir().

        {
                $glo_data_dir = ilUtil::getDataDir()."/glo_data";
                ilUtil::makeDir($glo_data_dir);
                if(!is_writable($glo_data_dir))
                {
                        $this->ilias->raiseError("Glossary Data Directory (".$glo_data_dir
                                .") not writeable.",$this->ilias->error_obj->FATAL);
                }

                // create glossary directory (data_dir/glo_data/glo_<id>)
                $glo_dir = $glo_data_dir."/glo_".$this->getId();
                ilUtil::makeDir($glo_dir);
                if(!@is_dir($glo_dir))
                {
                        $this->ilias->raiseError("Creation of Glossary Directory failed.",$this->ilias->error_obj->FATAL);
                }
                // create Import subdirectory (data_dir/glo_data/glo_<id>/import)
                $import_dir = $glo_dir."/import";
                ilUtil::makeDir($import_dir);
                if(!@is_dir($import_dir))
                {
                        $this->ilias->raiseError("Creation of Export Directory failed.",$this->ilias->error_obj->FATAL);
                }
        }

Here is the call graph for this function:

ilObjGlossary::delete (  ) 

delete glossary and all related data

this method has been tested on may 9th 2004 meta data, terms, definitions, definition meta data and definition pages have been deleted correctly as desired

public

Returns:
boolean true if all object data were removed; false if only a references were removed

Reimplemented from ilObject.

Definition at line 963 of file class.ilObjGlossary.php.

References $q, ilObject::deleteMetaData(), and getTermList().

        {
                // always call parent delete function first!!
                if (!parent::delete())
                {
                        return false;
                }

                // delete terms
                $terms = $this->getTermList();
                foreach ($terms as $term)
                {
                        $term_obj =& new ilGlossaryTerm($term["id"]);
                        $term_obj->delete();
                }
                
                // delete glossary data entry
                $q = "DELETE FROM glossary WHERE id = ".$this->getId();
                $this->ilias->db->query($q);

                // delete meta data
                $this->deleteMetaData();
/*
                $nested = new ilNestedSetXML();
                $nested->init($this->getId(), $this->getType());
                $nested->deleteAllDBData();
*/

                return true;
        }

Here is the call graph for this function:

ilObjGlossary::exportFileItems ( a_target_dir,
&$  expLog 
)

export files of file itmes

Definition at line 903 of file class.ilObjGlossary.php.

References $file_obj.

Referenced by exportXML().

        {
                include_once("classes/class.ilObjFile.php");

                foreach ($this->file_ids as $file_id)
                {
                        $expLog->write(date("[y-m-d H:i:s] ")."File Item ".$file_id);
                        $file_obj = new ilObjFile($file_id, false);
                        $file_obj->export($a_target_dir);
                        unset($file_obj);
                }
        }

Here is the caller graph for this function:

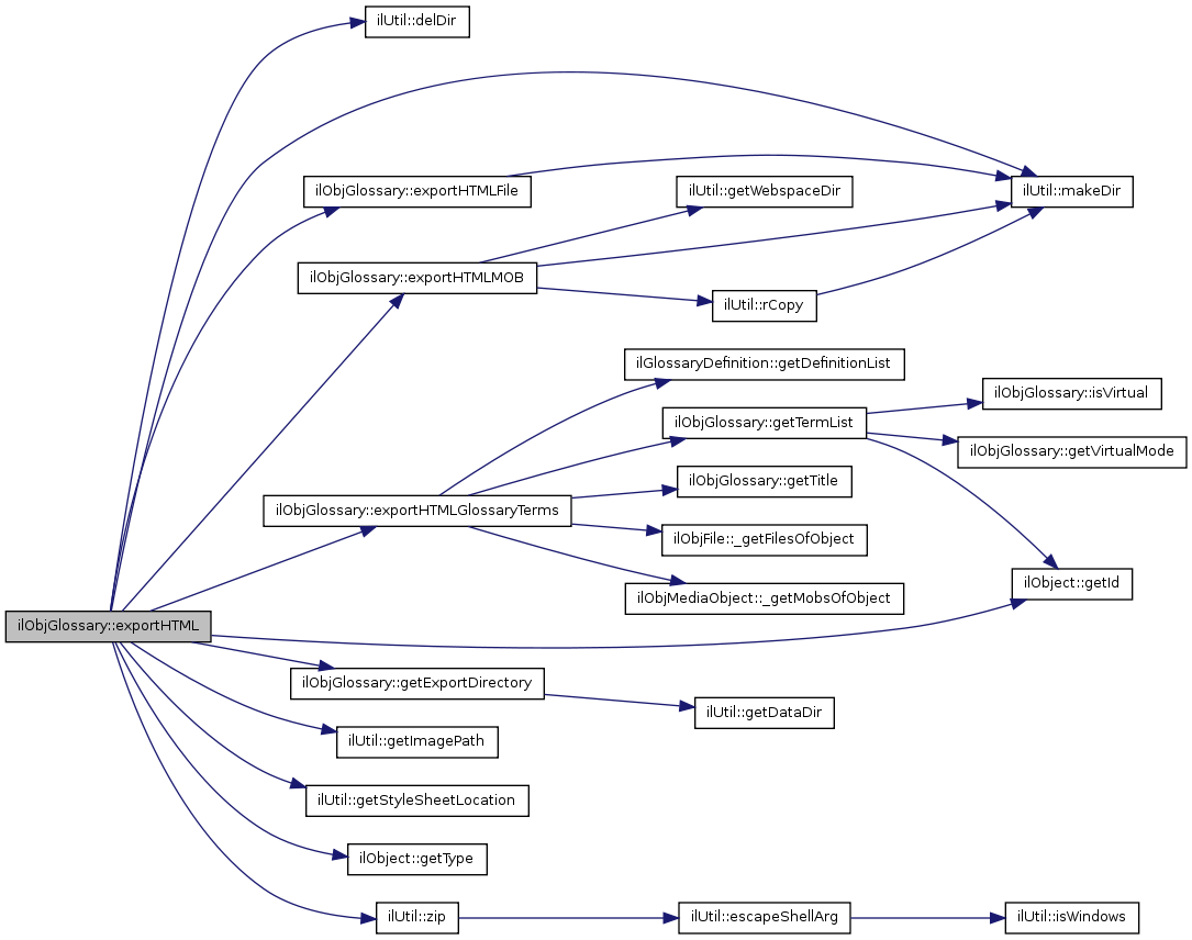
ilObjGlossary::exportHTML ( a_target_dir,
log 
)

export html package

Definition at line 486 of file class.ilObjGlossary.php.

References $_GET, $file, ilObject::$ilias, $location_stylesheet, $tpl, ilUtil::delDir(), exportHTMLFile(), exportHTMLGlossaryTerms(), exportHTMLMOB(), getExportDirectory(), ilObject::getId(), ilUtil::getImagePath(), ilUtil::getStyleSheetLocation(), ilObject::getType(), ilUtil::makeDir(), and ilUtil::zip().

        {
                global $ilias, $tpl;

                // initialize temporary target directory
                ilUtil::delDir($a_target_dir);
                ilUtil::makeDir($a_target_dir);
                $mob_dir = $a_target_dir."/mobs";
                ilUtil::makeDir($mob_dir);
                $file_dir = $a_target_dir."/files";
                ilUtil::makeDir($file_dir);

                // export system style sheet
                $location_stylesheet = ilUtil::getStyleSheetLocation("filesystem");
                $style_name = $ilias->account->prefs["style"].".css";
                copy($location_stylesheet, $a_target_dir."/".$style_name);
                $location_stylesheet = ilUtil::getStyleSheetLocation();
                
                // export content style sheet
                /*
                if ($this->getStyleSheetId() < 1)
                {*/
                        $cont_stylesheet = "content/content.css";
                        copy($cont_stylesheet, $a_target_dir."/content.css");
                /*}
                else
                {
                        $style = new ilObjStyleSheet($this->getStyleSheetId());
                        $style->writeCSSFile($a_target_dir."/content.css");
                }*/
                
                // export syntax highlighting style
                $syn_stylesheet = "content/syntaxhighlight.css";
                copy($syn_stylesheet, $a_target_dir."/syntaxhighlight.css");

                // get glossary presentation gui class
                include_once("content/classes/class.ilGlossaryPresentationGUI.php");
                $_GET["cmd"] = "nop";
                $glo_gui =& new ilGlossaryPresentationGUI();
                $glo_gui->setOfflineMode(true);
                
                // could be implemented in the future if other export
                // formats are supported (e.g. scorm)
                //$glo_gui->setExportFormat($a_export_format);

                // export terms
                $this->exportHTMLGlossaryTerms($glo_gui, $a_target_dir);
                                
                // export all media objects
                foreach ($this->offline_mobs as $mob)
                {
                        $this->exportHTMLMOB($a_target_dir, $glo_gui, $mob, "_new");
                }
                $_GET["obj_type"]  = "MediaObject";
                $_GET["obj_id"]  = $a_mob_id;
                $_GET["cmd"] = "";
                
                // export all file objects
                foreach ($this->offline_files as $file)
                {
                        $this->exportHTMLFile($a_target_dir, $file);
                }
                
                // export images
                $image_dir = $a_target_dir."/images";
                ilUtil::makeDir($image_dir);
                ilUtil::makeDir($image_dir."/browser");
                copy(ilUtil::getImagePath("enlarge.gif", false, "filesystem"),
                        $image_dir."/enlarge.gif");
                copy(ilUtil::getImagePath("browser/blank.gif", false, "filesystem"),
                        $image_dir."/browser/plus.gif");
                copy(ilUtil::getImagePath("browser/blank.gif", false, "filesystem"),
                        $image_dir."/browser/minus.gif");
                copy(ilUtil::getImagePath("browser/blank.gif", false, "filesystem"),
                        $image_dir."/browser/blank.gif");
                copy(ilUtil::getImagePath("icon_st.gif", false, "filesystem"),
                        $image_dir."/icon_st.gif");
                copy(ilUtil::getImagePath("icon_pg.gif", false, "filesystem"),
                        $image_dir."/icon_pg.gif");
                copy(ilUtil::getImagePath("nav_arr_L.gif", false, "filesystem"),
                        $image_dir."/nav_arr_L.gif");
                copy(ilUtil::getImagePath("nav_arr_R.gif", false, "filesystem"),
                        $image_dir."/nav_arr_R.gif");
                        
                // template workaround: reset of template 
                $tpl = new ilTemplate("tpl.main.html", true, true);
                $tpl->setVariable("LOCATION_STYLESHEET",$location_stylesheet);
                $tpl->addBlockFile("CONTENT", "content", "tpl.adm_content.html");
                
                // zip everything
                if (true)
                {
                        // zip it all
                        $date = time();
                        $zip_file = $this->getExportDirectory("html")."/".$date."__".IL_INST_ID."__".
                                $this->getType()."_".$this->getId().".zip";
//echo "zip-".$a_target_dir."-to-".$zip_file;
                        ilUtil::zip($a_target_dir, $zip_file);
                        ilUtil::delDir($a_target_dir);
                }
        }

Here is the call graph for this function:

ilObjGlossary::exportHTMLFile ( a_target_dir,
a_file_id 
)

export file object

Definition at line 726 of file class.ilObjGlossary.php.

References $file_obj, and ilUtil::makeDir().

Referenced by exportHTML().

        {
                $file_dir = $a_target_dir."/files/file_".$a_file_id;
                ilUtil::makeDir($file_dir);
                include_once("classes/class.ilObjFile.php");
                $file_obj = new ilObjFile($a_file_id, false);
                $source_file = $file_obj->getDirectory($file_obj->getVersion())."/".$file_obj->getFileName();
                if (!is_file($source_file))
                {
                        $source_file = $file_obj->getDirectory()."/".$file_obj->getFileName();
                }
                copy($source_file, $file_dir."/".$file_obj->getFileName());
        }

Here is the call graph for this function:

Here is the caller graph for this function:

ilObjGlossary::exportHTMLGlossaryTerms ( &$  a_glo_gui,
a_target_dir 
)

export glossary terms

Definition at line 592 of file class.ilObjGlossary.php.

References $_GET, $file, $ilUser, ilObjFile::_getFilesOfObject(), ilObjMediaObject::_getMobsOfObject(), ilGlossaryDefinition::getDefinitionList(), getTermList(), and getTitle().

Referenced by exportHTML().

        {
                global $ilUser;
                
                // index.html file
                $a_glo_gui->tpl = new ilTemplate("tpl.main.html", true, true);
                $style_name = $ilUser->prefs["style"].".css";;
                $a_glo_gui->tpl->setVariable("LOCATION_STYLESHEET","./".$style_name);
                $a_glo_gui->tpl->addBlockFile("CONTENT", "content", "tpl.adm_content.html");
                $a_glo_gui->tpl->setVariable("HEADER", $this->getTitle());

                $content = $a_glo_gui->listTerms();
                $file = $a_target_dir."/index.html";
                                                
                // open file
                if (!($fp = @fopen($file,"w+")))
                {
                        die ("<b>Error</b>: Could not open \"".$file."\" for writing".
                                " in <b>".__FILE__."</b> on line <b>".__LINE__."</b><br />");
                }
                chmod($file, 0770);
                fwrite($fp, $content);
                fclose($fp);
                
                $terms = $this->getTermList();
                
                $this->offline_mobs = array();
                $this->offline_files = array();
                
                foreach($terms as $term)
                {
                        $a_glo_gui->tpl = new ilTemplate("tpl.main.html", true, true);
                        //$tpl->addBlockFile("CONTENT", "content", "tpl.adm_content.html");
                        
                        // set style
                        $style_name = $ilUser->prefs["style"].".css";;
                        $a_glo_gui->tpl->setVariable("LOCATION_STYLESHEET","./".$style_name);

                        $_GET["term_id"] = $term["id"];
                        $_GET["frame"] = "_new";
                        $content =& $a_glo_gui->listDefinitions();
                        $file = $a_target_dir."/term_".$term["id"].".html";
                                                        
                        // open file
                        if (!($fp = @fopen($file,"w+")))
                        {
                                die ("<b>Error</b>: Could not open \"".$file."\" for writing".
                                        " in <b>".__FILE__."</b> on line <b>".__LINE__."</b><br />");
                        }
                        chmod($file, 0770);
                        fwrite($fp, $content);
                        fclose($fp);

                        // store linked/embedded media objects of glosssary term
                        include_once("content/classes/class.ilGlossaryDefinition.php");
                        $defs = ilGlossaryDefinition::getDefinitionList($term["id"]);
                        foreach($defs as $def)
                        {
                                $def_mobs = ilObjMediaObject::_getMobsOfObject("gdf:pg", $def["id"]);
                                foreach($def_mobs as $def_mob)
                                {
                                        $this->offline_mobs[$def_mob] = $def_mob;
                                }
                                
                                // get all files of page
                                include_once("classes/class.ilObjFile.php");
                                $def_files = ilObjFile::_getFilesOfObject("gdf:pg", $def["id"]);
                                $this->offline_files = array_merge($this->offline_files, $def_files);

                        }
                }
        }

Here is the call graph for this function:

Here is the caller graph for this function:

ilObjGlossary::exportHTMLMOB ( a_target_dir,
&$  a_glo_gui,
a_mob_id 
)

export media object to html

Definition at line 668 of file class.ilObjGlossary.php.

References $_GET, $file, $tpl, ilUtil::getWebspaceDir(), ilUtil::makeDir(), and ilUtil::rCopy().

Referenced by exportHTML().

        {
                global $tpl;

                $mob_dir = $a_target_dir."/mobs";

                $source_dir = ilUtil::getWebspaceDir()."/mobs/mm_".$a_mob_id;
                if (@is_dir($source_dir))
                {
                        ilUtil::makeDir($mob_dir."/mm_".$a_mob_id);
                        ilUtil::rCopy($source_dir, $mob_dir."/mm_".$a_mob_id);
                }
                
                $tpl = new ilTemplate("tpl.main.html", true, true);
                $tpl->addBlockFile("CONTENT", "content", "tpl.adm_content.html");
                $_GET["obj_type"]  = "MediaObject";
                $_GET["mob_id"]  = $a_mob_id;
                $_GET["cmd"] = "";
                $content =& $a_glo_gui->media();
                $file = $a_target_dir."/media_".$a_mob_id.".html";

                // open file
                if (!($fp = @fopen($file,"w+")))
                {
                        die ("<b>Error</b>: Could not open \"".$file."\" for writing".
                                " in <b>".__FILE__."</b> on line <b>".__LINE__."</b><br />");
                }
                chmod($file, 0770);
                fwrite($fp, $content);
                fclose($fp);
                
                // fullscreen
                include_once("content/classes/Media/class.ilObjMediaObject.php");
                $mob_obj = new ilObjMediaObject($a_mob_id);
                if ($mob_obj->hasFullscreenItem())
                {
                        $tpl = new ilTemplate("tpl.main.html", true, true);
                        $tpl->addBlockFile("CONTENT", "content", "tpl.adm_content.html");
                        $_GET["mob_id"]  = $a_mob_id;
                        $_GET["cmd"] = "fullscreen";
                        $content =& $a_glo_gui->fullscreen();
                        $file = $a_target_dir."/fullscreen_".$a_mob_id.".html";
        
                        // open file
                        if (!($fp = @fopen($file,"w+")))
                        {
                                die ("<b>Error</b>: Could not open \"".$file."\" for writing".
                                        " in <b>".__FILE__."</b> on line <b>".__LINE__."</b><br />");
                        }
                        chmod($file, 0770);
                        fwrite($fp, $content);
                        fclose($fp);
                }
        }

Here is the call graph for this function:

Here is the caller graph for this function:

ilObjGlossary::exportXML ( &$  a_xml_writer,
a_inst,
a_target_dir,
&$  expLog 
)

export object to xml (see ilias_co.dtd)

Parameters:
object $a_xml_writer ilXmlWriter object that receives the xml data

Definition at line 747 of file class.ilObjGlossary.php.

References $file_ids, $ilBench, exportFileItems(), exportXMLGlossaryItems(), exportXMLMediaObjects(), exportXMLMetaData(), ilGlossaryDefinition::getDefinitionList(), and getTermList().

        {
                global $ilBench;

                // export glossary
                $attrs = array();
                $attrs["Type"] = "Glossary";
                $a_xml_writer->xmlStartTag("ContentObject", $attrs);

                // MetaData
                $this->exportXMLMetaData($a_xml_writer);

                // collect media objects
                $terms = $this->getTermList();
                $this->mob_ids = array();
                $this->file_ids = array();
                foreach ($terms as $term)
                {
                        include_once "./content/classes/class.ilGlossaryDefinition.php";
                        
                        $defs = ilGlossaryDefinition::getDefinitionList($term[id]);

                        foreach($defs as $def)
                        {
                                $this->page_object =& new ilPageObject("gdf",
                                        $def["id"], $this->halt_on_error);
                                $this->page_object->buildDom();
                                $this->page_object->insertInstIntoIDs(IL_INST_ID);
                                $mob_ids = $this->page_object->collectMediaObjects(false);
                                $file_ids = $this->page_object->collectFileItems();
                                foreach($mob_ids as $mob_id)
                                {
                                        $this->mob_ids[$mob_id] = $mob_id;
                                }
                                foreach($file_ids as $file_id)
                                {
                                        $this->file_ids[$file_id] = $file_id;
                                }
                        }
                }

                // export media objects
                $expLog->write(date("[y-m-d H:i:s] ")."Start Export Media Objects");
                $ilBench->start("GlossaryExport", "exportMediaObjects");
                $this->exportXMLMediaObjects($a_xml_writer, $a_inst, $a_target_dir, $expLog);
                $ilBench->stop("GlossaryExport", "exportMediaObjects");
                $expLog->write(date("[y-m-d H:i:s] ")."Finished Export Media Objects");

                // FileItems
                $expLog->write(date("[y-m-d H:i:s] ")."Start Export File Items");
                $ilBench->start("ContentObjectExport", "exportFileItems");
                $this->exportFileItems($a_target_dir, $expLog);
                $ilBench->stop("ContentObjectExport", "exportFileItems");
                $expLog->write(date("[y-m-d H:i:s] ")."Finished Export File Items");

                // Glossary
                $expLog->write(date("[y-m-d H:i:s] ")."Start Export Glossary Items");
                $ilBench->start("GlossaryExport", "exportGlossaryItems");
                $this->exportXMLGlossaryItems($a_xml_writer, $a_inst, $expLog);
                $ilBench->stop("GlossaryExport", "exportGlossaryItems");
                $expLog->write(date("[y-m-d H:i:s] ")."Finished Export Glossary Items");

                $a_xml_writer->xmlEndTag("ContentObject");
        }

Here is the call graph for this function:

ilObjGlossary::exportXMLGlossaryItems ( &$  a_xml_writer,
a_inst,
&$  expLog 
)

export page objects to xml (see ilias_co.dtd)

Parameters:
object $a_xml_writer ilXmlWriter object that receives the xml data

Definition at line 818 of file class.ilObjGlossary.php.

References $ilBench, exportXMLMetaData(), and getTermList().

Referenced by exportXML().

        {
                global $ilBench;

                $attrs = array();
                $a_xml_writer->xmlStartTag("Glossary", $attrs);

                // MetaData
                $this->exportXMLMetaData($a_xml_writer);

                $terms = $this->getTermList();

                // export glossary terms
                reset($terms);
                foreach ($terms as $term)
                {
                        $ilBench->start("GlossaryExport", "exportGlossaryItem");
                        $expLog->write(date("[y-m-d H:i:s] ")."Page Object ".$page["obj_id"]);

                        // export xml to writer object
                        $ilBench->start("GlossaryExport", "exportGlossaryItem_getGlossaryTerm");
                        $glo_term = new ilGlossaryTerm($term["id"]);
                        $ilBench->stop("GlossaryExport", "exportGlossaryItem_getGlossaryTerm");
                        $ilBench->start("GlossaryExport", "exportGlossaryItem_XML");
                        $glo_term->exportXML($a_xml_writer, $a_inst);
                        $ilBench->stop("GlossaryExport", "exportGlossaryItem_XML");

                        // collect all file items
                        /*
                        $ilBench->start("GlossaryExport", "exportGlossaryItem_CollectFileItems");
                        $file_ids = $page_obj->getFileItemIds();
                        foreach($file_ids as $file_id)
                        {
                                $this->file_ids[$file_id] = $file_id;
                        }
                        $ilBench->stop("GlossaryExport", "exportGlossaryItem_CollectFileItems");
                        */

                        unset($glo_term);

                        $ilBench->stop("GlossaryExport", "exportGlossaryItem");
                }

                $a_xml_writer->xmlEndTag("Glossary");
        }

Here is the call graph for this function:

Here is the caller graph for this function:

ilObjGlossary::exportXMLMediaObjects ( &$  a_xml_writer,
a_inst,
a_target_dir,
&$  expLog 
)

export media objects to xml (see ilias_co.dtd)

Parameters:
object $a_xml_writer ilXmlWriter object that receives the xml data

Definition at line 885 of file class.ilObjGlossary.php.

Referenced by exportXML().

        {
                include_once("content/classes/Media/class.ilObjMediaObject.php");

                foreach ($this->mob_ids as $mob_id)
                {
                        $expLog->write(date("[y-m-d H:i:s] ")."Media Object ".$mob_id);
                        $media_obj = new ilObjMediaObject($mob_id);
                        $media_obj->exportXML($a_xml_writer, $a_inst);
                        $media_obj->exportFiles($a_target_dir);
                        unset($media_obj);
                }
        }

Here is the caller graph for this function:

ilObjGlossary::exportXMLMetaData ( &$  a_xml_writer  ) 

export content objects meta data to xml (see ilias_co.dtd)

Parameters:
object $a_xml_writer ilXmlWriter object that receives the xml data

Definition at line 870 of file class.ilObjGlossary.php.

References ilObject::getId(), and ilObject::getType().

Referenced by exportXML(), and exportXMLGlossaryItems().

        {
                include_once("Services/MetaData/classes/class.ilMD2XML.php");
                $md2xml = new ilMD2XML($this->getId(), 0, $this->getType());
                $md2xml->setExportMode(true);
                $md2xml->startExport();
                $a_xml_writer->appendXML($md2xml->getXML());
        }

Here is the call graph for this function:

Here is the caller graph for this function:

ilObjGlossary::getDescription (  ) 

get description of glossary object

Returns:
string description

Reimplemented from ilObject.

Definition at line 95 of file class.ilObjGlossary.php.

        {
                return parent::getDescription();
        }

ilObjGlossary::getExportDirectory ( a_type = "xml"  ) 

get export directory of glossary

Definition at line 397 of file class.ilObjGlossary.php.

References ilUtil::getDataDir().

Referenced by exportHTML(), and getExportFiles().

        {
                switch  ($a_type)
                {
                        case "html":
                                $export_dir = ilUtil::getDataDir()."/glo_data"."/glo_".$this->getId()."/export_html";
                                break;

                        default:                        // = xml
                                $export_dir = ilUtil::getDataDir()."/glo_data"."/glo_".$this->getId()."/export";
                                break;
                }

                return $export_dir;
        }

Here is the call graph for this function:

Here is the caller graph for this function:

ilObjGlossary::getExportFiles (  ) 

get export files

Definition at line 416 of file class.ilObjGlossary.php.

References $file, ilObject::$type, and getExportDirectory().

        {
                // initialize array
                $file = array();
                
                $types = array("xml", "html");

                foreach($types as $type)
                {
                        $dir = $this->getExportDirectory($type);
                        
                        // quit if import dir not available
                        if (!@is_dir($dir) or
                                !is_writeable($dir))
                        {
                                continue;
                        }

                        // open directory
                        $h_dir = dir($dir);

                        // get files and save the in the array
                        while ($entry = $h_dir->read())
                        {
                                if ($entry != "." and
                                        $entry != ".." and
                                        substr($entry, -4) == ".zip" and
                                        ereg("^[0-9]{10}_{2}[0-9]+_{2}(glo_)*[0-9]+\.zip\$", $entry))
                                {
                                        $file[$entry.$type] = array("type" => $type, "file" => $entry,
                                                "size" => filesize($dir."/".$entry));
                                }
                        }
        
                        // close import directory
                        $h_dir->close();
                }

                // sort files
                ksort ($file);
                reset ($file);
                return $file;
        }

Here is the call graph for this function:

ilObjGlossary::getImportDirectory (  ) 

get import directory of glossary

Definition at line 345 of file class.ilObjGlossary.php.

References ilUtil::getDataDir().

        {
                $export_dir = ilUtil::getDataDir()."/glo_data"."/glo_".$this->getId()."/import";

                return $export_dir;
        }

Here is the call graph for this function:

ilObjGlossary::getOnline (  ) 

Definition at line 170 of file class.ilObjGlossary.php.

Referenced by update().

        {
                return $this->online;
        }

Here is the caller graph for this function:

ilObjGlossary::getPublicExportFile ( a_type  ) 

get public export file

Parameters:
string $a_type type ("xml" / "html")
Returns:
string $a_file file name

Definition at line 478 of file class.ilObjGlossary.php.

        {
                return $this->public_export_file[$a_type];
        }

ilObjGlossary::getTermList ( searchterm = ""  ) 

get term list

Definition at line 258 of file class.ilObjGlossary.php.

References $list, $tree, ilObject::getId(), getVirtualMode(), and isVirtual().

Referenced by delete(), exportHTMLGlossaryTerms(), exportXML(), and exportXMLGlossaryItems().

        {
                if ($this->isVirtual())
                {
                        global $tree;
                        
                        $glo_ids = array();
                        
                        switch ($this->getVirtualMode())
                        {
                                case "level":
                                        $glo_arr = $tree->getChildsByType($tree->getParentId($this->getRefId()),"glo");
                                        
                                        foreach ($glo_arr as $glo)
                                        {
                                                {
                                                        $glo_ids[] = $glo['obj_id'];
                                                }
                                        }
                                        break;

                                case "subtree":
                                        $subtree_nodes = $tree->getSubTree($tree->getNodeData($tree->getParentId($this->getRefId())));

                                        foreach ($subtree_nodes as $node)
                                        {
                                                if ($node['type'] == 'glo')
                                                {
                                                        $glo_ids[] = $node['obj_id'];
                                                }
                                        }
                                        break;
                                
/* for futere enhancements
                                case "fixed":
                                        
                                        break;
*/
                                // fallback to none virtual mode in case of error
                                default:
                                        $glo_ids[] = $this->getId();
                                        break;
                        }
                }
                else
                {
                        $glo_ids = $this->getId();
                }
                
                $list = ilGlossaryTerm::getTermList($glo_ids,$searchterm);
                return $list;
        }

Here is the call graph for this function:

Here is the caller graph for this function:

ilObjGlossary::getTitle (  ) 

get title of glossary object

Returns:
string title

Reimplemented from ilObject.

Definition at line 151 of file class.ilObjGlossary.php.

Referenced by exportHTMLGlossaryTerms().

        {
                return parent::getTitle();
        }

Here is the caller graph for this function:

ilObjGlossary::getVirtualMode (  ) 

get glossary type (normal or virtual)

Definition at line 133 of file class.ilObjGlossary.php.

Referenced by create(), and getTermList().

        {
                return $this->virtual_mode;
        }

Here is the caller graph for this function:

ilObjGlossary::getXMLZip (  ) 

Reimplemented from ilObject.

Definition at line 1058 of file class.ilObjGlossary.php.

        {
                include_once("content/classes/class.ilGlossaryExport.php");

                $glo_exp = new ilGlossaryExport($this);

                return $glo_exp->buildExportFile();
        }

ilObjGlossary::ilClone ( a_parent_ref  ) 

copy all properties and subobjects of a glossary

public

Returns:
integer new ref id

Reimplemented from ilObject.

Definition at line 940 of file class.ilObjGlossary.php.

References $rbacadmin.

        {
                global $rbacadmin;

                // always call parent ilClone function first!!
                $new_ref_id = parent::ilClone($a_parent_ref);

                // todo: put here glossary specific stuff

                // ... and finally always return new reference ID!!
                return $new_ref_id;
        }

ilObjGlossary::ilObjGlossary ( a_id = 0,
a_call_by_reference = true 
)

Constructor public.

Definition at line 43 of file class.ilObjGlossary.php.

References ilObject::ilObject().

        {
                $this->type = "glo";
                $this->ilObject($a_id,$a_call_by_reference);
        }

Here is the call graph for this function:

ilObjGlossary::isActiveDownloads (  ) 

Definition at line 204 of file class.ilObjGlossary.php.

Referenced by update().

        {
                return $this->downloads_active;
        }

Here is the caller graph for this function:

ilObjGlossary::isActiveGlossaryMenu (  ) 

Definition at line 194 of file class.ilObjGlossary.php.

Referenced by update().

        {
                return $this->glo_menu_active;
        }

Here is the caller graph for this function:

ilObjGlossary::isVirtual (  ) 

returns true if glossary type is virtual (any mode)

Definition at line 141 of file class.ilObjGlossary.php.

Referenced by getTermList().

        {
                return $this->virtual;
        }

Here is the caller graph for this function:

ilObjGlossary::modifyExportIdentifier ( a_tag,
a_param,
a_value 
)

Definition at line 921 of file class.ilObjGlossary.php.

References ilObject::getId().

        {
                if ($a_tag == "Identifier" && $a_param == "Entry")
                {
                        $a_value = "il_".IL_INST_ID."_glo_".$this->getId();
                }

                return $a_value;
        }

Here is the call graph for this function:

ilObjGlossary::notify ( a_event,
a_ref_id,
a_parent_non_rbac_id,
a_node_id,
a_params = 0 
)

notifys an object about an event occured Based on the event happend, each object may decide how it reacts.

public

Parameters:
string event
integer reference id of object where the event occured
array passes optional paramters if required
Returns:
boolean

Reimplemented from ilObject.

Definition at line 1004 of file class.ilObjGlossary.php.

References $_GET, $tree, and ilObject::getType().

        {
                global $tree;
                
                switch ($a_event)
                {
                        case "link":
                                
                                //var_dump("<pre>",$a_params,"</pre>");
                                //echo "Glossary ".$this->getRefId()." triggered by link event. Objects linked into target object ref_id: ".$a_ref_id;
                                //exit;
                                break;
                        
                        case "cut":
                                
                                //echo "Glossary ".$this->getRefId()." triggered by cut event. Objects are removed from target object ref_id: ".$a_ref_id;
                                //exit;
                                break;
                                
                        case "copy":
                        
                                //var_dump("<pre>",$a_params,"</pre>");
                                //echo "Glossary ".$this->getRefId()." triggered by copy event. Objects are copied into target object ref_id: ".$a_ref_id;
                                //exit;
                                break;

                        case "paste":
                                
                                //echo "Glossary ".$this->getRefId()." triggered by paste (cut) event. Objects are pasted into target object ref_id: ".$a_ref_id;
                                //exit;
                                break;

                        case "new":

                                //echo "Glossary ".$this->getRefId()." triggered by paste (new) event. Objects are applied to target object ref_id: ".$a_ref_id;
                                //exit;
                                break;
                }
                
                // At the beginning of the recursive process it avoids second call of the notify function with the same parameter
                if ($a_node_id==$_GET["ref_id"])
                {       
                        $parent_obj =& $this->ilias->obj_factory->getInstanceByRefId($a_node_id);
                        $parent_type = $parent_obj->getType();
                        if($parent_type == $this->getType())
                        {
                                $a_node_id = (int) $tree->getParentId($a_node_id);
                        }
                }
                
                parent::notify($a_event,$a_ref_id,$a_parent_non_rbac_id,$a_node_id,$a_params);
        }

Here is the call graph for this function:

ilObjGlossary::read (  ) 

read data of content object

Definition at line 74 of file class.ilObjGlossary.php.

References $gl_set, $q, setActiveDownloads(), setActiveGlossaryMenu(), setOnline(), setPublicExportFile(), setVirtualMode(), and ilUtil::yn2tf().

        {
                parent::read();
#               echo "Glossary<br>\n";

                $q = "SELECT * FROM glossary WHERE id = '".$this->getId()."'";
                $gl_set = $this->ilias->db->query($q);
                $gl_rec = $gl_set->fetchRow(DB_FETCHMODE_ASSOC);
                $this->setOnline(ilUtil::yn2tf($gl_rec["online"]));
                $this->setVirtualMode($gl_rec["virtual"]);
                $this->setPublicExportFile("xml", $gl_rec["public_xml_file"]);
                $this->setPublicExportFile("html", $gl_rec["public_html_file"]);
                $this->setActiveGlossaryMenu(ilUtil::yn2tf($gl_rec["glo_menu_active"]));
                $this->setActiveDownloads(ilUtil::yn2tf($gl_rec["downloads_active"]));
        }

Here is the call graph for this function:

ilObjGlossary::setActiveDownloads ( a_down  ) 

Definition at line 199 of file class.ilObjGlossary.php.

Referenced by read().

        {
                $this->downloads_active = $a_down;
        }

Here is the caller graph for this function:

ilObjGlossary::setActiveGlossaryMenu ( a_act_glo_menu  ) 

Definition at line 189 of file class.ilObjGlossary.php.

Referenced by read().

        {
                $this->glo_menu_active = $a_act_glo_menu;
        }

Here is the caller graph for this function:

ilObjGlossary::setDescription ( a_description  ) 

set description of glossary object

Reimplemented from ilObject.

Definition at line 103 of file class.ilObjGlossary.php.

        {
                parent::setDescription($a_description);
        }

ilObjGlossary::setOnline ( a_online  ) 

Definition at line 165 of file class.ilObjGlossary.php.

Referenced by read().

        {
                $this->online = $a_online;
        }

Here is the caller graph for this function:

ilObjGlossary::setPublicExportFile ( a_type,
a_file 
)

specify public export file for type

Parameters:
string $a_type type ("xml" / "html")
string $a_file file name

Definition at line 466 of file class.ilObjGlossary.php.

Referenced by read().

        {
                $this->public_export_file[$a_type] = $a_file;
        }

Here is the caller graph for this function:

ilObjGlossary::setTitle ( a_title  ) 

set title of glossary object

Reimplemented from ilObject.

Definition at line 159 of file class.ilObjGlossary.php.

        {
                parent::setTitle($a_title);
//              $this->meta_data->setTitle($a_title);
        }

ilObjGlossary::setVirtualMode ( a_mode  ) 

set glossary type (virtual: fixed/level/subtree, normal:none)

Definition at line 112 of file class.ilObjGlossary.php.

Referenced by read().

        {
                switch ($a_mode)
                {
                        case "level":
                        case "subtree":
                        // case "fixed":
                                $this->virtual_mode = $a_mode;
                                $this->virtual = true;
                                break;
                                
                        default:
                                $this->virtual_mode = "none";
                                $this->virtual = false;
                                break;
                }
        }

Here is the caller graph for this function:

ilObjGlossary::update (  ) 

assign a meta data object to glossary object

Parameters:
object $a_meta_data meta data object get meta data object of glossary object
Returns:
object meta data object update object

Reimplemented from ilObject.

Definition at line 237 of file class.ilObjGlossary.php.

References $q, getOnline(), isActiveDownloads(), isActiveGlossaryMenu(), and ilObject::updateMetaData().

        {
                $this->updateMetaData();

                $q = "UPDATE glossary SET ".
                        " online = '".ilUtil::tf2yn($this->getOnline())."',".
                        " virtual = '".$this->getVirtualMode()."',".
                        " public_xml_file = '".$this->getPublicExportFile("xml")."',".
                        " public_html_file = '".$this->getPublicExportFile("html")."',".
                        " glo_menu_active = '".ilUtil::tf2yn($this->isActiveGlossaryMenu())."',".
                        " downloads_active = '".ilUtil::tf2yn($this->isActiveDownloads())."'".
                        " WHERE id = '".$this->getId()."'";
                $this->ilias->db->query($q);
                
                parent::update();
        }

Here is the call graph for this function:


The documentation for this class was generated from the following file: