Public Member Functions | Data Fields

ilLearningProgressBaseGUI Class Reference

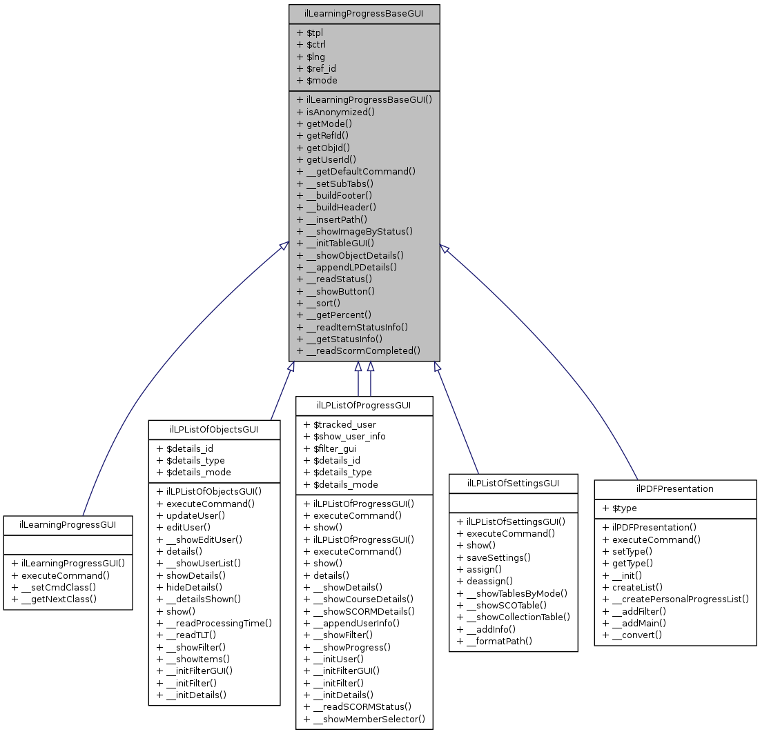
Inheritance diagram for ilLearningProgressBaseGUI:

Public Member Functions

 ilLearningProgressBaseGUI ($a_mode, $a_ref_id=0, $a_usr_id=0)
 isAnonymized ()
 getMode ()
 getRefId ()
 getObjId ()
 getUserId ()
 __getDefaultCommand ()
 __setSubTabs ($a_active)
 __buildFooter ()
 __buildHeader ()
 __insertPath (&$a_tpl, $a_ref_id)
 insert path
 __showImageByStatus (&$tpl, $a_status, $tpl_prefix="")
__initTableGUI ()
 __showObjectDetails (&$info, $item_id=0)
 show details about current object.
 __appendLPDetails (&$info, $item_id, $user_id)
 __readStatus ($a_obj_id, $user_id)
 __showButton ($a_link, $a_text, $a_target= '')
 __sort ($a_ids, $a_table, $a_field, $a_id_name)
 Function that sorts ids by a given table field using WHERE IN E.g: __sort(array(6,7),'usr_data','lastname','usr_id') => sorts by lastname.
 __getPercent ($max, $reached)
 __readItemStatusInfo ($a_items)
 __getStatusInfo ($a_obj_id, $a_user_id)
 __readScormCompleted ($a_obj_id)

Data Fields

 $tpl = null
 $ctrl = null
 $lng = null
 $ref_id = 0
 $mode = 0

Detailed Description

Definition at line 51 of file class.ilLearningProgressBaseGUI.php.


Member Function Documentation

ilLearningProgressBaseGUI::__appendLPDetails ( &$  info,
item_id,
user_id 
)

Definition at line 321 of file class.ilLearningProgressBaseGUI.php.

References $ilObjDataCache, $type, $user_id, __readStatus(), ilLearningProgress::_getProgress(), ilLPMarks::_lookupComment(), ilLPMarks::_lookupMark(), and ilFormat::_secondsToString().

Referenced by ilLPListOfProgressGUI::__showCourseDetails(), ilLPListOfProgressGUI::__showDetails(), ilLPListOfProgressGUI::__showSCORMDetails(), and ilLPListOfObjectsGUI::editUser().

        {
                global $ilObjDataCache;

                $type = $ilObjDataCache->lookupType($item_id);
                
                // Section learning_progress
                $info->addSection($this->lng->txt('trac_learning_progress'));
        
                switch($type)
                {
                        case 'lm':
                                include_once 'Services/Tracking/classes/class.ilLearningProgress.php';
                                $progress = ilLearningProgress::_getProgress($user_id,$item_id);
                        
                                if($progress['access_time'])
                                {
                                        $info->addProperty($this->lng->txt('last_access'),date('Y-m-d H:i:s',$progress['access_time']));
                                }
                                else
                                {
                                        $info->addProperty($this->lng->txt('last_access'),$this->lng->txt('trac_not_accessed'));
                                }
                                $info->addProperty($this->lng->txt('trac_visits'),(int) $progress['visits']);
                                $info->addProperty($this->lng->txt('trac_spent_time'),ilFormat::_secondsToString($progress['spent_time']));
                                $info->addProperty($this->lng->txt('trac_status'),$this->lng->txt($this->__readStatus($item_id,$user_id)));
                                break;

                        case 'tst':
                        case 'crs':
                        case 'sahs':
                                $info->addProperty($this->lng->txt('trac_status'),$this->lng->txt($this->__readStatus($item_id,$user_id)));
                                break;

                }

                include_once 'Services/Tracking/classes/class.ilLPMarks.php';
                if(strlen($mark = ilLPMarks::_lookupMark($user_id,$item_id)))
                {
                        $info->addProperty($this->lng->txt('trac_mark'),$mark);
                }
                if(strlen($comment = ilLPMarks::_lookupComment($user_id,$item_id)))
                {
                        $info->addProperty($this->lng->txt('trac_comment'),$comment);
                }
        }

Here is the call graph for this function:

Here is the caller graph for this function:

ilLearningProgressBaseGUI::__buildFooter (  ) 

Definition at line 189 of file class.ilLearningProgressBaseGUI.php.

References getMode().

Referenced by ilLearningProgressGUI::executeCommand().

        {
                switch($this->getMode())
                {
                        case LP_MODE_PERSONAL_DESKTOP:

                                $this->tpl->show(true);
                }
        }

Here is the call graph for this function:

Here is the caller graph for this function:

ilLearningProgressBaseGUI::__buildHeader (  ) 

Definition at line 199 of file class.ilLearningProgressBaseGUI.php.

References ilUtil::getImagePath(), getMode(), infoPanel(), and sendInfo().

Referenced by ilLearningProgressGUI::executeCommand().

        {
                if($this->getMode() == LP_MODE_PERSONAL_DESKTOP)
                {
                        $this->tpl->setCurrentBlock("header_image");
                        $this->tpl->setVariable("IMG_HEADER", ilUtil::getImagePath("icon_pd_b.gif"));
                        $this->tpl->parseCurrentBlock();
                        $this->tpl->setVariable("HEADER",$this->lng->txt("personal_desktop"));
                        
                        // set locator
                        $this->tpl->setVariable("TXT_LOCATOR", $this->lng->txt("locator"));
                        $this->tpl->touchBlock("locator_separator");
                        $this->tpl->setCurrentBlock("locator_item");
                        $this->tpl->setVariable("ITEM", $this->lng->txt("personal_desktop"));
                        $this->tpl->setVariable("LINK_ITEM",
                                                                        $this->ctrl->getLinkTargetByClass("ilpersonaldesktopgui"));
                        $this->tpl->parseCurrentBlock();
                        
                        $this->tpl->setCurrentBlock("locator_item");
                        $this->tpl->setVariable("ITEM", $this->lng->txt("learning_progress"));
                        $this->tpl->setVariable("LINK_ITEM",
                                                                        $this->ctrl->getLinkTargetByClass('illearningprogressgui'));
                        $this->tpl->parseCurrentBlock();
                
                        // catch feedback message
                        sendInfo();
                        // display infopanel if something happened
                        infoPanel();
                }

        }

Here is the call graph for this function:

Here is the caller graph for this function:

ilLearningProgressBaseGUI::__getDefaultCommand (  ) 

Definition at line 113 of file class.ilLearningProgressBaseGUI.php.

References $cmd.

Referenced by ilLPListOfSettingsGUI::executeCommand(), ilLPListOfProgressGUI::executeCommand(), and ilLPListOfObjectsGUI::executeCommand().

        {
                if(strlen($cmd = $this->ctrl->getCmd()))
                {
                        return $cmd;
                }
                return 'show';
        }

Here is the caller graph for this function:

ilLearningProgressBaseGUI::__getPercent ( max,
reached 
)

Definition at line 441 of file class.ilLearningProgressBaseGUI.php.

Referenced by __getStatusInfo(), and ilLPListOfObjectsGUI::__readProcessingTime().

        {
                if(!$max)
                {
                        return "0%";
                }

                return sprintf("%.2f%%",$reached / $max * 100);
        }

Here is the caller graph for this function:

ilLearningProgressBaseGUI::__getStatusInfo ( a_obj_id,
a_user_id 
)

Definition at line 478 of file class.ilLearningProgressBaseGUI.php.

References $res, $result, __getPercent(), __readScormCompleted(), ilTestResultCache::_getInstance(), and ilLearningProgress::_getProgress().

Referenced by ilLPListOfProgressGUI::__showCourseDetails(), ilLPListOfProgressGUI::__showProgress(), and ilLPListOfObjectsGUI::__showUserList().

        {
                switch($this->obj_data[$a_obj_id]['mode'])
                {
                        case LP_MODE_TEST_PASSED:
                                // Get stored test results
                                include_once './Services/Tracking/classes/class.ilTestResultCache.php';
                                $test_res_cache =& ilTestResultCache::_getInstance();
                                $result = $test_res_cache->get($a_obj_id);

                                foreach($result as $res)
                                {
                                        if($a_user_id == $res['user_id'])
                                        {
                                                return array($this->lng->txt('trac_reached_points'),
                                                                         $this->__getPercent($res['max_points'],$res['reached_points']));
                                        }
                                }
                                        return array($this->lng->txt('trac_reached_points'),
                                                                 "0.00%");
                                                                 
                        case LP_MODE_TLT:
                                if(!$this->obj_data[$a_obj_id]['tlt'])
                                {
                                        return false;
                                }
                                include_once './Services/Tracking/classes/class.ilLearningProgress.php';
                                $user_data = ilLearningProgress::_getProgress($a_user_id,$a_obj_id);

                                return array($this->lng->txt('trac_edit_time'),
                                                         $this->__getPercent($this->obj_data[$a_obj_id]['tlt'],$user_data['spent_time']));

                        case LP_MODE_VISITS:
                                if(!$this->obj_data[$a_obj_id]['visits'])
                                {
                                        return false;
                                }
                                $user_data = ilLearningProgress::_getProgress($a_user_id,$a_obj_id);

                                return array($this->lng->txt('trac_reached_visits'),
                                                         $this->__getPercent($this->obj_data[$a_obj_id]['visits'],$user_data['visits']));

                        case LP_MODE_SCORM:
                                if(!$this->obj_data[$a_obj_id]['scos'])
                                {
                                        return false;
                                }
                                $scorm_data = $this->__readScormCompleted($a_obj_id);
                                return array($this->lng->txt('trac_edited_scos'),
                                                         $this->__getPercent($this->obj_data[$a_obj_id]['scos'],$scorm_data[$a_user_id]));
                }
        }

Here is the call graph for this function:

Here is the caller graph for this function:

& ilLearningProgressBaseGUI::__initTableGUI (  ) 

Definition at line 282 of file class.ilLearningProgressBaseGUI.php.

        {
                include_once "./classes/class.ilTableGUI.php";

                return new ilTableGUI(0,false);
        }

ilLearningProgressBaseGUI::__insertPath ( &$  a_tpl,
a_ref_id 
)

insert path

Definition at line 234 of file class.ilLearningProgressBaseGUI.php.

References $counter, $data, $path, and $tree.

Referenced by ilLPListOfObjectsGUI::__showItems(), and ilLPListOfProgressGUI::__showProgress().

        {
                global $tree;

                $path_arr = $tree->getPathFull($a_ref_id);
                $counter = 0;
                foreach($tree->getPathFull($a_ref_id) as $data)
                {
                        if($counter++)
                        {
                                $path .= " -> ";
                        }
                        $path .= $data['title'];
                }
                $a_tpl->setCurrentBlock("path_item");
                $a_tpl->setVariable("PATH_ITEM",$path);
                $a_tpl->parseCurrentBlock();

                $a_tpl->setCurrentBlock("path");
                $a_tpl->parseCurrentBlock();

                return $path;
        }

Here is the caller graph for this function:

ilLearningProgressBaseGUI::__readItemStatusInfo ( a_items  ) 

Definition at line 451 of file class.ilLearningProgressBaseGUI.php.

References $ilObjDataCache, ilLPCollections::_getItems(), ilMDEducational::_getTypicalLearningTimeSeconds(), ilLPObjSettings::_lookupMode(), and ilLPObjSettings::_lookupVisits().

Referenced by ilLPListOfProgressGUI::__showCourseDetails(), ilLPListOfProgressGUI::__showProgress(), and ilLPListOfObjectsGUI::__showUserList().

        {
                global $ilObjDataCache;

                foreach($a_items as $item_id)
                {
                        $this->obj_data[$item_id]['mode'] = ilLPObjSettings::_lookupMode($item_id);
                        $this->obj_data[$item_id]['type'] = $ilObjDataCache->lookupType($item_id);
                        if($this->obj_data[$item_id]['mode'] == LP_MODE_TLT)
                        {
                                include_once './Services/MetaData/classes/class.ilMDEducational.php';
                                $this->obj_data[$item_id]['tlt'] = ilMDEducational::_getTypicalLearningTimeSeconds($item_id);
                        }
                        if($this->obj_data[$item_id]['mode'] == LP_MODE_VISITS)
                        {
                                include_once './Services/Tracking/classes/class.ilLPObjSettings.php';
                                $this->obj_data[$item_id]['visits'] = ilLPObjSettings::_lookupVisits($item_id);
                        }
                        if($this->obj_data[$item_id]['mode'] == LP_MODE_SCORM)
                        {
                                include_once './Services/Tracking/classes/class.ilLPCollections.php';
                                $this->obj_data[$item_id]['scos'] = count(ilLPCollections::_getItems($item_id));
                        }
                }
        }

Here is the call graph for this function:

Here is the caller graph for this function:

ilLearningProgressBaseGUI::__readScormCompleted ( a_obj_id  ) 

Definition at line 531 of file class.ilLearningProgressBaseGUI.php.

References ilObjSCORMTracking::_getCountCompletedPerUser(), and ilLPCollections::_getItems().

Referenced by __getStatusInfo().

        {
                if(is_array($this->scorm_data[$a_obj_id]))
                {
                        return $this->scorm_data[$a_obj_id];
                }

                include_once './content/classes/SCORM/class.ilObjSCORMTracking.php';
                include_once './Services/Tracking/classes/class.ilLPCollections.php';

                $this->scorm_data[$a_obj_id] = ilObjSCORMTracking::_getCountCompletedPerUser(ilLPCollections::_getItems($a_obj_id),$a_obj_id);
                return $this->scorm_data[$a_obj_id];
        }       

Here is the call graph for this function:

Here is the caller graph for this function:

ilLearningProgressBaseGUI::__readStatus ( a_obj_id,
user_id 
)

Definition at line 368 of file class.ilLearningProgressBaseGUI.php.

References $status, $user_id, ilLPStatusWrapper::_getCompleted(), and ilLPStatusWrapper::_getInProgress().

Referenced by __appendLPDetails(), ilLPListOfProgressGUI::__showCourseDetails(), ilLPListOfProgressGUI::__showProgress(), and ilLPListOfObjectsGUI::__showUserList().

        {
                include_once 'Services/Tracking/classes/class.ilLPStatusWrapper.php';

                if(in_array($user_id,ilLPStatusWrapper::_getInProgress($a_obj_id)))
                {
                        return $status = LP_STATUS_IN_PROGRESS;
                }
                elseif(in_array($user_id,ilLPStatusWrapper::_getCompleted($a_obj_id)))
                {
                        return $status = LP_STATUS_COMPLETED;
                }
                else
                {
                        return $status = LP_STATUS_NOT_ATTEMPTED;
                }
        }

Here is the call graph for this function:

Here is the caller graph for this function:

ilLearningProgressBaseGUI::__setSubTabs ( a_active  ) 

Definition at line 122 of file class.ilLearningProgressBaseGUI.php.

References $ilObjDataCache, $rbacsystem, getMode(), getUserId(), and isAnonymized().

Referenced by ilLearningProgressGUI::executeCommand(), and ilLPListOfProgressGUI::show().

        {
                global $rbacsystem,$ilObjDataCache;


                
                switch($this->getMode())
                {
                        case LP_MODE_PERSONAL_DESKTOP:

                                $this->tabs_gui->addSubTabTarget('trac_progress',
                                                                                                 $this->ctrl->getLinkTargetByClass('illplistofprogressgui',''),
                                                                                                 "","","",$a_active == LP_ACTIVE_PROGRESS);
                                $this->tabs_gui->addSubTabTarget('trac_objects',
                                                                                                 $this->ctrl->getLinkTargetByClass("illplistofobjectsgui",''),
                                                                                                 "","","",$a_active == LP_ACTIVE_OBJECTS);
                                break;


                        case LP_MODE_REPOSITORY:

                                if($rbacsystem->checkAccess('edit_learning_progress',$this->getRefId()))
                                {
                                        $this->ctrl->setParameterByClass('illplistofprogressgui','user_id',$this->getUserId());
                                        $this->tabs_gui->addSubTabTarget('trac_progress',
                                                                                           $this->ctrl->getLinkTargetByClass('illplistofprogressgui',''),
                                                                                           "","","",$a_active == LP_ACTIVE_PROGRESS);
                                        if(!$this->isAnonymized())
                                        {
                                                // Check if it is a course
                                                $sub_tab = ($ilObjDataCache->lookupType($ilObjDataCache->lookupObjId($this->getRefId())) == 'crs') ?
                                                        'trac_crs_objects' :
                                                        'trac_objects';

                                                $this->tabs_gui->addSubTabTarget($sub_tab,
                                                                                                                 $this->ctrl->getLinkTargetByClass("illplistofobjectsgui",''),
                                                                                                                 "","","",$a_active == LP_ACTIVE_OBJECTS);
                                        }
                                        $this->tabs_gui->addSubTabTarget('trac_settings',
                                                                                                         $this->ctrl->getLinkTargetByClass('illplistofsettingsgui',''),
                                                                                                         "","","",$a_active == LP_ACTIVE_SETTINGS);
                                }
                                break;

                        case LP_MODE_ADMINISTRATION:
                                
                                $this->tabs_gui->addSubTabTarget('trac_progress',
                                                                         $this->ctrl->getLinkTargetByClass('illplistofprogressgui',''),
                                                                         "","","",$a_active == LP_ACTIVE_PROGRESS);
                                $this->tabs_gui->addSubTabTarget('trac_objects',
                                                                         $this->ctrl->getLinkTargetByClass("illplistofobjectsgui",''),
                                                                         "","","",$a_active == LP_ACTIVE_OBJECTS);
                                break;

                        case LP_MODE_USER_FOLDER:
                                
                                // No tabs default class is lpprogressgui
                                break;

                        default:
                                die ('No valid mode given');
                                break;
                }

                return true;
        }

Here is the call graph for this function:

Here is the caller graph for this function:

ilLearningProgressBaseGUI::__showButton ( a_link,
a_text,
a_target = '' 
)

Definition at line 386 of file class.ilLearningProgressBaseGUI.php.

Referenced by ilLPListOfProgressGUI::details(), and ilLPListOfObjectsGUI::details().

        {
                $this->tpl->addBlockfile("BUTTONS", "buttons", "tpl.buttons.html");

                // display button
                $this->tpl->setCurrentBlock("btn_cell");
                $this->tpl->setVariable("BTN_LINK",$a_link);
                $this->tpl->setVariable("BTN_TXT",$a_text);
                if($a_target)
                {
                        $this->tpl->setVariable("BTN_TARGET",$a_target);
                }

                $this->tpl->parseCurrentBlock();
        }

Here is the caller graph for this function:

ilLearningProgressBaseGUI::__showImageByStatus ( &$  tpl,
a_status,
tpl_prefix = "" 
)

Definition at line 258 of file class.ilLearningProgressBaseGUI.php.

References $tpl, and ilUtil::getImagePath().

Referenced by ilLPListOfProgressGUI::__showCourseDetails(), ilLPListOfProgressGUI::__showProgress(), ilLPListOfProgressGUI::__showSCORMDetails(), and ilLPListOfObjectsGUI::__showUserList().

        {
                switch($a_status)
                {
                        case LP_STATUS_IN_PROGRESS:
                                $tpl->setVariable($tpl_prefix."STATUS_IMG",ilUtil::getImagePath('scorm/incomplete.gif'));
                                $tpl->setVariable($tpl_prefix."STATUS_ALT",$this->lng->txt($a_status));
                                break;

                        case LP_STATUS_COMPLETED:
                                $tpl->setVariable($tpl_prefix."STATUS_IMG",ilUtil::getImagePath('scorm/complete.gif'));
                                $tpl->setVariable($tpl_prefix."STATUS_ALT",$this->lng->txt($a_status));
                                break;
                        
                        case LP_STATUS_NOT_ATTEMPTED:
                                $tpl->setVariable($tpl_prefix."STATUS_IMG",ilUtil::getImagePath('scorm/not_attempted.gif'));
                                $tpl->setVariable($tpl_prefix."STATUS_ALT",$this->lng->txt($a_status));
                                break;
                }
                return true;
        }

Here is the call graph for this function:

Here is the caller graph for this function:

ilLearningProgressBaseGUI::__showObjectDetails ( &$  info,
item_id = 0 
)

show details about current object.

Uses an existing info_gui object.

Definition at line 293 of file class.ilLearningProgressBaseGUI.php.

References $ilObjDataCache, ilMDEducational::_getTypicalLearningTimeSeconds(), ilLPObjSettings::_lookupMode(), ilLPObjSettings::_lookupVisits(), ilLPObjSettings::_mode2Text(), and ilFormat::_secondsToString().

Referenced by ilLPListOfProgressGUI::__showCourseDetails(), ilLPListOfProgressGUI::__showDetails(), ilLPListOfProgressGUI::__showSCORMDetails(), ilLPListOfObjectsGUI::details(), and ilLPListOfObjectsGUI::editUser().

        {
                global $ilObjDataCache;

                $details_id = $item_id ? $item_id : $this->details_id;


                // Section object details
                $info->addSection($this->lng->txt('details'));
                $info->addProperty($this->lng->txt('title'),$ilObjDataCache->lookupTitle($details_id));
                if(strlen($desc = $ilObjDataCache->lookupDescription($details_id)))
                {
                        $info->addProperty($this->lng->txt('description'),$desc);
                }
                $info->addProperty($this->lng->txt('trac_mode'),ilLPObjSettings::_mode2Text(ilLPObjSettings::_lookupMode($details_id)));

                if(ilLPObjSettings::_lookupMode($details_id) == LP_MODE_VISITS)
                {
                        $info->addProperty($this->lng->txt('trac_required_visits'),ilLPObjSettings::_lookupVisits($details_id));
                }
                
                include_once './Services/MetaData/classes/class.ilMDEducational.php';
                if($seconds = ilMDEducational::_getTypicalLearningTimeSeconds($details_id))
                {
                        $info->addProperty($this->lng->txt('meta_typical_learning_time'),ilFormat::_secondsToString($seconds));
                }
        }

Here is the call graph for this function:

Here is the caller graph for this function:

ilLearningProgressBaseGUI::__sort ( a_ids,
a_table,
a_field,
a_id_name 
)

Function that sorts ids by a given table field using WHERE IN E.g: __sort(array(6,7),'usr_data','lastname','usr_id') => sorts by lastname.

Parameters:
array Array of ids
string table name
string table field
string id name
Returns:
array sorted ids

protected

Definition at line 415 of file class.ilLearningProgressBaseGUI.php.

References $query, $res, and $row.

Referenced by ilLPListOfObjectsGUI::__showItems(), ilLPListOfProgressGUI::__showMemberSelector(), ilLPListOfProgressGUI::__showProgress(), and ilLPListOfObjectsGUI::__showUserList().

        {
                global $ilDB;

                if(!$a_ids)
                {
                        return array();
                }

                // use database to sort user array
                $where = "WHERE ".$a_id_name." IN ('";
                $where .= implode("','",$a_ids);
                $where .= "') ";

                $query = "SELECT ".$a_id_name." FROM ".$a_table." ".
                        $where.
                        "ORDER BY ".$a_field;

                $res = $ilDB->query($query);
                while($row = $res->fetchRow(DB_FETCHMODE_OBJECT))
                {
                        $ids[] = $row->$a_id_name;
                }
                return $ids ? $ids : array();
        }

Here is the caller graph for this function:

ilLearningProgressBaseGUI::getMode (  ) 
ilLearningProgressBaseGUI::getObjId (  ) 
ilLearningProgressBaseGUI::getRefId (  ) 

Definition at line 89 of file class.ilLearningProgressBaseGUI.php.

Referenced by ilLPListOfSettingsGUI::__showCollectionTable(), ilLPListOfProgressGUI::executeCommand(), and ilLearningProgressGUI::executeCommand().

        {
                return $this->ref_id;
        }

Here is the caller graph for this function:

ilLearningProgressBaseGUI::getUserId (  ) 

Definition at line 99 of file class.ilLearningProgressBaseGUI.php.

References $_GET.

Referenced by __setSubTabs(), ilLPListOfProgressGUI::executeCommand(), ilLearningProgressGUI::executeCommand(), and ilLPListOfProgressGUI::show().

        {
                if($this->usr_id)
                {
                        return $this->usr_id;
                }
                if((int) $_GET['user_id'])
                {
                        return (int) $_GET['user_id'];
                }
                return 0;
        }

Here is the caller graph for this function:

ilLearningProgressBaseGUI::ilLearningProgressBaseGUI ( a_mode,
a_ref_id = 0,
a_usr_id = 0 
)

Definition at line 61 of file class.ilLearningProgressBaseGUI.php.

References $ilCtrl, $ilObjDataCache, $ilTabs, $lng, $tpl, and ilObjUserTracking::_enabledUserRelatedData().

Referenced by ilLearningProgressGUI::ilLearningProgressGUI(), ilLPListOfObjectsGUI::ilLPListOfObjectsGUI(), ilLPListOfProgressGUI::ilLPListOfProgressGUI(), ilLPListOfSettingsGUI::ilLPListOfSettingsGUI(), and ilPDFPresentation::ilPDFPresentation().

        {
                global $tpl,$ilCtrl,$lng,$ilObjDataCache,$ilTabs;

                $this->tpl =& $tpl;
                $this->ctrl =& $ilCtrl;
                $this->lng =& $lng;
                $this->lng->loadLanguageModule('trac');
                $this->tabs_gui =& $ilTabs;

                $this->mode = $a_mode;
                $this->ref_id = $a_ref_id;
                $this->obj_id = $ilObjDataCache->lookupObjId($this->ref_id);
                $this->usr_id = $a_usr_id;

                $this->anonymized = (bool) !ilObjUserTracking::_enabledUserRelatedData();
        }

Here is the call graph for this function:

Here is the caller graph for this function:

ilLearningProgressBaseGUI::isAnonymized (  ) 

Definition at line 79 of file class.ilLearningProgressBaseGUI.php.

Referenced by __setSubTabs(), and ilLPListOfObjectsGUI::__showItems().

        {
                return $this->anonymized;
        }

Here is the caller graph for this function:


Field Documentation

ilLearningProgressBaseGUI::$ctrl = null

Definition at line 54 of file class.ilLearningProgressBaseGUI.php.

ilLearningProgressBaseGUI::$lng = null
ilLearningProgressBaseGUI::$mode = 0

Definition at line 59 of file class.ilLearningProgressBaseGUI.php.

ilLearningProgressBaseGUI::$ref_id = 0
ilLearningProgressBaseGUI::$tpl = null

The documentation for this class was generated from the following file: