Public Member Functions | Data Fields

ilMDSaxParser Class Reference

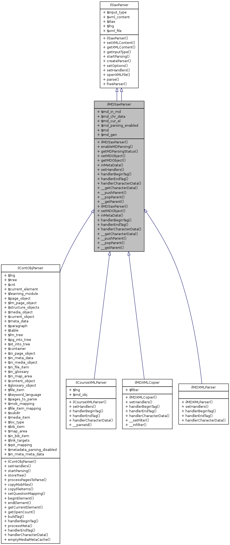
Inheritance diagram for ilMDSaxParser:
Collaboration diagram for ilMDSaxParser:

Public Member Functions

 ilMDSaxParser ($a_xml_file= '')
 Constructor.
 enableMDParsing ($a_status)
 getMDParsingStatus ()
 setMDObject (&$md)
getMDObject ()
 inMetaData ()
 setHandlers ($a_xml_parser)
 set event handlers
 handlerBeginTag ($a_xml_parser, $a_name, $a_attribs)
 handler for begin of element
 handlerEndTag ($a_xml_parser, $a_name)
 handler for end of element
 handlerCharacterData ($a_xml_parser, $a_data)
 handler for character data
 __getCharacterData ()
 __pushParent (&$md_obj)
__popParent ()
__getParent ()
 ilMDSaxParser ($a_xml_file= '')
 Constructor.
 setMDObject (&$md)
 inMetaData ()
 handlerBeginTag ($a_xml_parser, $a_name, $a_attribs)
 handler for begin of element
 handlerEndTag ($a_xml_parser, $a_name)
 handler for end of element
 handlerCharacterData ($a_xml_parser, $a_data)
 handler for character data
 __getCharacterData ()
 __pushParent (&$md_obj)
__popParent ()
__getParent ()

Data Fields

 $md_in_md = false
 $md_chr_data = ''
 $md_cur_el = null
 $md_parsing_enabled = null
 $md = null
 $md_gen

Detailed Description

Definition at line 39 of file class.ilMDSaxParser.php.


Member Function Documentation

ilMDSaxParser::__getCharacterData (  ) 

Definition at line 668 of file class.ilMDSaxParser.php.

Referenced by handlerEndTag().

        {
                return trim($this->md_chr_data);
        }

Here is the caller graph for this function:

ilMDSaxParser::__getCharacterData (  ) 

Definition at line 618 of file class.ilMDSaxParser.php.

        {
                return trim($this->md_chr_data);
        }

& ilMDSaxParser::__getParent (  ) 

Definition at line 688 of file class.ilMDSaxParser.php.

Referenced by ilMDXMLCopier::handlerBeginTag(), handlerBeginTag(), ilMDXMLCopier::handlerEndTag(), and handlerEndTag().

        {
                return $this->md_parent[count($this->md_parent) - 1];
        }

Here is the caller graph for this function:

& ilMDSaxParser::__getParent (  ) 

Definition at line 638 of file class.ilMDSaxParser.php.

        {
                return $this->md_parent[count($this->md_parent) - 1];
        }

& ilMDSaxParser::__popParent (  ) 

Definition at line 632 of file class.ilMDSaxParser.php.

        {
                $class =& array_pop($this->md_parent);
                unset($class);
                #echo '<br />Popped '.get_class($class);
        }

& ilMDSaxParser::__popParent (  ) 

Definition at line 682 of file class.ilMDSaxParser.php.

Referenced by ilMDXMLCopier::handlerEndTag(), and handlerEndTag().

        {
                $class = array_pop($this->md_parent);
                unset($class);
                #echo '<br />DELETE '.get_class($class);
        }

Here is the caller graph for this function:

ilMDSaxParser::__pushParent ( &$  md_obj  ) 

Definition at line 623 of file class.ilMDSaxParser.php.

        {
                $this->md_parent[] =& $md_obj;
                #echo '<br />';
                foreach($this->md_parent as $class)
                {
                        #echo get_class($class).' -> ';
                }
        }

ilMDSaxParser::__pushParent ( &$  md_obj  ) 

Definition at line 673 of file class.ilMDSaxParser.php.

Referenced by ilMDXMLCopier::handlerBeginTag(), and handlerBeginTag().

        {
                $this->md_parent[] =& $md_obj;
                #echo '<br />';
                foreach($this->md_parent as $class)
                {
                        #echo get_class($class).' -> ';
                }
        }

Here is the caller graph for this function:

ilMDSaxParser::enableMDParsing ( a_status  ) 

Definition at line 77 of file class.ilMDSaxParser.php.

Referenced by ilContObjParser::handlerBeginTag(), and ilContObjParser::handlerEndTag().

        {
                $this->md_parsing_enabled = (bool) $a_status;
        }

Here is the caller graph for this function:

& ilMDSaxParser::getMDObject (  ) 

Definition at line 90 of file class.ilMDSaxParser.php.

        {
                return is_object($this->md) ? $this->md : false;
        }

ilMDSaxParser::getMDParsingStatus (  ) 

Definition at line 81 of file class.ilMDSaxParser.php.

Referenced by handlerBeginTag(), handlerCharacterData(), and handlerEndTag().

        {
                return (bool) $this->md_parsing_enabled;
        }

Here is the caller graph for this function:

ilMDSaxParser::handlerBeginTag ( a_xml_parser,
a_name,
a_attribs 
)

handler for begin of element

Reimplemented in ilContObjParser, ilCourseXMLParser, ilMDXMLCopier, and ilMDXMLParser.

Definition at line 118 of file class.ilMDSaxParser.php.

References __getParent(), __pushParent(), and getMDParsingStatus().

        {
                include_once 'Services/MetaData/classes/class.ilMDLanguageItem.php';

                if(!$this->getMDParsingStatus())
                {
                        return;
                }

                switch($a_name)
                {
                        case 'MetaData':
                                $this->md_in_md = true;
                                $this->__pushParent($this->md);
                                break;

                        case 'General':
                                $this->md_gen =& $this->md->addGeneral();
                                $this->md_gen->setStructure($a_attribs['Structure']);
                                $this->md_gen->save();
                                $this->__pushParent($this->md_gen);
                                break;

                        case 'Identifier':
                                $par =& $this->__getParent();
                                $this->md_ide =& $par->addIdentifier();
                                $this->md_ide->setCatalog($a_attribs['Catalog']);
                                $this->md_ide->setEntry($a_attribs['Entry']);
                                $this->md_ide->save();
                                $this->__pushParent($this->md_ide);
                                break;

                        case 'Title':
                                $par =& $this->__getParent();
                                $par->setTitleLanguage(new ilMDLanguageItem($a_attribs['Language']));
                                break;

                        case 'Language':
                                $par =& $this->__getParent();
                                $this->md_lan =& $par->addLanguage();
                                $this->md_lan->setLanguage(new ilMDLanguageItem($a_attribs['Language']));
                                $this->md_lan->save();
                                $this->__pushParent($this->md_lan);
                                break;

                        case 'Description':
                                $par =& $this->__getParent();
                                
                                if(strtolower(get_class($par)) == 'ilmdrights' or
                                   strtolower(get_class($par)) == 'ilmdannotation' or
                                   strtolower(get_class($par)) == 'ilmdclassification')
                                {
                                        $par->setDescriptionLanguage(new ilMDLanguageItem($a_attribs['Language']));
                                        break;
                                }
                                else
                                {
                                        $this->md_des =& $par->addDescription();
                                        $this->md_des->setDescriptionLanguage(new ilMDLanguageItem($a_attribs['Language']));
                                        $this->md_des->save();
                                        $this->__pushParent($this->md_des);
                                        break;
                                }

                        case 'Keyword':
                                $par =& $this->__getParent();
                                $this->md_key =& $par->addKeyword();
                                $this->md_key->setKeywordLanguage(new ilMDLanguageItem($a_attribs['Language']));
                                $this->md_key->save();
                                $this->__pushParent($this->md_key);
                                break;

                        case 'Coverage':
                                $par =& $this->__getParent();
                                $par->setCoverageLanguage(new ilMDLanguageItem($a_attribs['Language']));
                                break;

                        case 'Lifecycle':
                                $par =& $this->__getParent();
                                $this->md_lif =& $par->addLifecycle();
                                $this->md_lif->setStatus($a_attribs['Status']);
                                $this->md_lif->save();
                                $this->__pushParent($this->md_lif);
                                break;

                        case 'Version':
                                $par =& $this->__getParent();
                                $par->setVersionLanguage(new ilMDLanguageItem($a_attribs['Language']));
                                break;

                        case 'Contribute':
                                $par =& $this->__getParent();
                                $this->md_con =& $par->addContribute();
                                $this->md_con->setRole($a_attribs['Role']);
                                $this->md_con->save();
                                $this->__pushParent($this->md_con);
                                break;

                        case 'Entity':
                                $par =& $this->__getParent();

                                if(strtolower(get_class($par)) == 'ilmdcontribute')
                                {
                                        $this->md_ent =& $par->addEntity();
                                        $this->md_ent->save();
                                        $this->__pushParent($this->md_ent);
                                        break;
                                }
                                else
                                {
                                        // single element in 'Annotation'
                                        break;
                                }
                        case 'Date':
                                break;

                        case 'Meta-Metadata':
                                $par =& $this->__getParent();
                                $this->md_met =& $par->addMetaMetadata();
                                $this->md_met->setMetaDataScheme($a_attribs['MetadataScheme']);
                                $this->md_met->setLanguage(new ilMDLanguageItem($a_attribs['Language']));
                                $this->md_met->save();
                                $this->__pushParent($this->md_met);
                                break;
                                
                        case 'Technical':
                                $par =& $this->__getParent();
                                $this->md_tec =& $par->addTechnical();
                                $this->md_tec->save();
                                $this->__pushParent($this->md_tec);
                                break;

                        case 'Format':
                                $par =& $this->__getParent();
                                $this->md_for =& $par->addFormat();
                                $this->md_for->save();
                                $this->__pushParent($this->md_for);
                                break;

                        case 'Size':
                                break;

                        case 'Location':
                                $par =& $this->__getParent();
                                $this->md_loc =& $par->addLocation();
                                $this->md_loc->setLocationType($a_attribs['Type']);
                                $this->md_loc->save();
                                $this->__pushParent($this->md_loc);
                                break;

                        case 'Requirement':
                                $par =& $this->__getParent();
                                $this->md_req =& $par->addRequirement();
                                $this->md_req->save();
                                $this->__pushParent($this->md_req);
                                break;

                        case 'OrComposite':
                                $par =& $this->__getParent();
                                $this->md_orc =& $par->addOrComposite();
                                $this->__pushParent($this->md_orc);
                                break;

                        case 'Type':
                                break;

                        case 'OperatingSystem':
                                $par =& $this->__getParent();
                                $par->setOperatingSystemName($a_attribs['Name']);
                                $par->setOperatingSystemMinimumVersion($a_attribs['MinimumVersion']);
                                $par->setOperatingSystemMaximumVersion($a_attribs['MaximumVersion']);
                                break;

                        case 'Browser':
                                $par =& $this->__getParent();
                                $par->setBrowserName($a_attribs['Name']);
                                $par->setBrowserMinimumVersion($a_attribs['MinimumVersion']);
                                $par->setBrowserMaximumVersion($a_attribs['MaximumVersion']);
                                break;

                        case 'InstallationRemarks':
                                $par =& $this->__getParent();
                                $par->setInstallationRemarksLanguage(new ilMDLanguageItem($a_attribs['Language']));
                                break;

                        case 'OtherPlatformRequirements':
                                $par =& $this->__getParent();
                                $par->setOtherPlatformRequirementsLanguage(new ilMDLanguageItem($a_attribs['Language']));
                                break;

                        case 'Duration':
                                break;

                        case 'Educational':
                                $par =& $this->__getParent();
                                $this->md_edu =& $par->addEducational();
                                $this->md_edu->setInteractivityType($a_attribs['InteractivityType']);
                                $this->md_edu->setLearningResourceType($a_attribs['LearningResourceType']);
                                $this->md_edu->setInteractivityLevel($a_attribs['InteractivityLevel']);
                                $this->md_edu->setSemanticDensity($a_attribs['SemanticDensity']);
                                $this->md_edu->setIntendedEndUserRole($a_attribs['IntendedEndUserRole']);
                                $this->md_edu->setContext($a_attribs['Context']);
                                $this->md_edu->setDifficulty($a_attribs['Difficulty']);
                                $this->md_edu->save();
                                $this->__pushParent($this->md_edu);
                                break;

                        case 'TypicalAgeRange':
                                $par =& $this->__getParent();
                                $this->md_typ =& $par->addTypicalAgeRange();
                                $this->md_typ->setTypicalAgeRangeLanguage(new ilMDLanguageItem($a_attribs['Language']));
                                $this->md_typ->save();
                                $this->__pushParent($this->md_typ);
                                break;

                        case 'TypicalLearningTime':
                                break;

                        case 'Rights':
                                $par =& $this->__getParent();
                                $this->md_rig =& $par->addRights();
                                $this->md_rig->setCosts($a_attribs['Costs']);
                                $this->md_rig->setCopyrightAndOtherRestrictions($a_attribs['CopyrightAndOtherRestrictions']);
                                $this->md_rig->save();
                                $this->__pushParent($this->md_rig);
                                break;

                        case 'Relation':
                                $par =& $this->__getParent();
                                $this->md_rel =& $par->addRelation();
                                $this->md_rel->setKind($a_attribs['Kind']);
                                $this->md_rel->save();
                                $this->__pushParent($this->md_rel);
                                break;

                        case 'Resource':
                                break;
                                
                        case 'Identifier_':
                                $par =& $this->__getParent();
                                $this->md_ide_ =& $par->addIdentifier_();
                                $this->md_ide_->setCatalog($a_attribs['Catalog']);
                                $this->md_ide_->setEntry($a_attribs['Entry']);
                                $this->md_ide_->save();
                                $this->__pushParent($this->md_ide_);
                                break;

                        case 'Annotation':
                                $par =& $this->__getParent();
                                $this->md_ann =& $par->addAnnotation();
                                $this->md_ann->save();
                                $this->__pushParent($this->md_ann);
                                break;

                        case 'Classification':
                                $par =& $this->__getParent();
                                $this->md_cla =& $par->addClassification();
                                $this->md_cla->setPurpose($a_attribs['Purpose']);
                                $this->md_cla->save();
                                $this->__pushParent($this->md_cla);
                                break;

                        case 'TaxonPath':
                                $par =& $this->__getParent();
                                $this->md_taxp =& $par->addTaxonPath();
                                $this->md_taxp->save();
                                $this->__pushParent($this->md_taxp);
                                break;

                        case 'Source':
                                $par =& $this->__getParent();
                                $par->setSourceLanguage(new ilMDLanguageItem($a_attribs['Language']));
                                break;

                        case 'Taxon':
                                $par =& $this->__getParent();
                                $this->md_tax =& $par->addTaxon();
                                $this->md_tax->setTaxonLanguage(new ilMDLanguageItem($a_attribs['Language']));
                                $this->md_tax->setTaxonId($a_attribs['Id']);
                                $this->md_tax->save();
                                $this->__pushParent($this->md_tax);
                                break;
                }
        }

Here is the call graph for this function:

ilMDSaxParser::handlerBeginTag ( a_xml_parser,
a_name,
a_attribs 
)

handler for begin of element

Reimplemented in ilContObjParser, ilCourseXMLParser, ilMDXMLCopier, and ilMDXMLParser.

Definition at line 83 of file class.ilMDSaxParser.php.

References __getParent(), and __pushParent().

        {
                include_once 'Services/Migration/DBUpdate_426/classes/class.ilMDLanguageItem.php';

                switch($a_name)
                {
                        case 'MetaData':
                                $this->md_in_md = true;
                                $this->__pushParent($this->md);
                                break;

                        case 'General':
                                $this->md_gen =& $this->md->addGeneral();
                                $this->md_gen->setStructure($a_attribs['Structure']);
                                $this->md_gen->save();
                                $this->__pushParent($this->md_gen);
                                break;

                        case 'Identifier':
                                $par =& $this->__getParent();
                                $this->md_ide =& $par->addIdentifier();
                                $this->md_ide->setCatalog($a_attribs['Catalog']);
                                $this->md_ide->setEntry($a_attribs['Entry']);
                                $this->md_ide->save();
                                $this->__pushParent($this->md_ide);
                                break;

                        case 'Title':
                                $par =& $this->__getParent();
                                $par->setTitleLanguage(new ilMDLanguageItem($a_attribs['Language']));
                                break;

                        case 'Language':
                                $par =& $this->__getParent();
                                $this->md_lan =& $par->addLanguage();
                                $this->md_lan->setLanguage(new ilMDLanguageItem($a_attribs['Language']));
                                $this->md_lan->save();
                                $this->__pushParent($this->md_lan);
                                break;

                        case 'Description':
                                $par =& $this->__getParent();
                                
                                if(strtolower(get_class($par)) == 'ilmdrights' or
                                   strtolower(get_class($par)) == 'ilmdannotation' or
                                   strtolower(get_class($par)) == 'ilmdclassification')
                                {
                                        $par->setDescriptionLanguage(new ilMDLanguageItem($a_attribs['Language']));
                                        break;
                                }
                                else
                                {
                                        $this->md_des =& $par->addDescription();
                                        $this->md_des->setDescriptionLanguage(new ilMDLanguageItem($a_attribs['Language']));
                                        $this->md_des->save();
                                        $this->__pushParent($this->md_des);
                                        break;
                                }

                        case 'Keyword':
                                $par =& $this->__getParent();
                                $this->md_key =& $par->addKeyword();
                                $this->md_key->setKeywordLanguage(new ilMDLanguageItem($a_attribs['Language']));
                                $this->md_key->save();
                                $this->__pushParent($this->md_key);
                                break;

                        case 'Coverage':
                                $par =& $this->__getParent();
                                $par->setCoverageLanguage(new ilMDLanguageItem($a_attribs['Language']));
                                break;

                        case 'Lifecycle':
                                $par =& $this->__getParent();
                                $this->md_lif =& $par->addLifecycle();
                                $this->md_lif->setStatus($a_attribs['Status']);
                                $this->md_lif->save();
                                $this->__pushParent($this->md_lif);
                                break;

                        case 'Version':
                                $par =& $this->__getParent();
                                $par->setVersionLanguage(new ilMDLanguageItem($a_attribs['Language']));
                                break;

                        case 'Contribute':
                                $par =& $this->__getParent();
                                $this->md_con =& $par->addContribute();
                                $this->md_con->setRole($a_attribs['Role']);
                                $this->md_con->save();
                                $this->__pushParent($this->md_con);
                                break;

                        case 'Entity':
                                $par =& $this->__getParent();

                                if(strtolower(get_class($par)) == 'ilmdcontribute')
                                {
                                        $this->md_ent =& $par->addEntity();
                                        $this->md_ent->save();
                                        $this->__pushParent($this->md_ent);
                                        break;
                                }
                                else
                                {
                                        // single element in 'Annotation'
                                        break;
                                }
                        case 'Date':
                                break;

                        case 'Meta-Metadata':
                                $par =& $this->__getParent();
                                $this->md_met =& $par->addMetaMetadata();
                                $this->md_met->setMetaDataScheme($a_attribs['MetadataScheme']);
                                $this->md_met->setLanguage(new ilMDLanguageItem($a_attribs['Language']));
                                $this->md_met->save();
                                $this->__pushParent($this->md_met);
                                break;
                                
                        case 'Technical':
                                $par =& $this->__getParent();
                                $this->md_tec =& $par->addTechnical();
                                $this->md_tec->save();
                                $this->__pushParent($this->md_tec);
                                break;

                        case 'Format':
                                $par =& $this->__getParent();
                                $this->md_for =& $par->addFormat();
                                $this->md_for->save();
                                $this->__pushParent($this->md_for);
                                break;

                        case 'Size':
                                break;

                        case 'Location':
                                $par =& $this->__getParent();
                                $this->md_loc =& $par->addLocation();
                                $this->md_loc->setLocationType($a_attribs['Type']);
                                $this->md_loc->save();
                                $this->__pushParent($this->md_loc);
                                break;

                        case 'Requirement':
                                $par =& $this->__getParent();
                                $this->md_req =& $par->addRequirement();
                                $this->md_req->save();
                                $this->__pushParent($this->md_req);
                                break;

                        case 'OrComposite':
                                $par =& $this->__getParent();
                                $this->md_orc =& $par->addOrComposite();
                                $this->__pushParent($this->md_orc);
                                break;

                        case 'Type':
                                break;

                        case 'OperatingSystem':
                                $par =& $this->__getParent();
                                $par->setOperatingSystemName($a_attribs['Name']);
                                $par->setOperatingSystemMinimumVersion($a_attribs['MinimumVersion']);
                                $par->setOperatingSystemMaximumVersion($a_attribs['MaximumVersion']);
                                break;

                        case 'Browser':
                                $par =& $this->__getParent();
                                $par->setBrowserName($a_attribs['Name']);
                                $par->setBrowserMinimumVersion($a_attribs['MinimumVersion']);
                                $par->setBrowserMaximumVersion($a_attribs['MaximumVersion']);
                                break;

                        case 'InstallationRemarks':
                                $par =& $this->__getParent();
                                $par->setInstallationRemarksLanguage(new ilMDLanguageItem($a_attribs['Language']));
                                break;

                        case 'OtherPlatformRequirements':
                                $par =& $this->__getParent();
                                $par->setOtherPlatformRequirementsLanguage(new ilMDLanguageItem($a_attribs['Language']));
                                break;

                        case 'Duration':
                                break;

                        case 'Educational':
                                $par =& $this->__getParent();
                                $this->md_edu =& $par->addEducational();
                                $this->md_edu->setInteractivityType($a_attribs['InteractivityType']);
                                $this->md_edu->setLearningResourceType($a_attribs['LearningResourceType']);
                                $this->md_edu->setInteractivityLevel($a_attribs['InteractivityLevel']);
                                $this->md_edu->setSemanticDensity($a_attribs['SemanticDensity']);
                                $this->md_edu->setIntendedEndUserRole($a_attribs['IntendedEndUserRole']);
                                $this->md_edu->setContext($a_attribs['Context']);
                                $this->md_edu->setDifficulty($a_attribs['Difficulty']);
                                $this->md_edu->save();
                                $this->__pushParent($this->md_edu);
                                break;

                        case 'TypicalAgeRange':
                                $par =& $this->__getParent();
                                $this->md_typ =& $par->addTypicalAgeRange();
                                $this->md_typ->setTypicalAgeRangeLanguage(new ilMDLanguageItem($a_attribs['Language']));
                                $this->md_typ->save();
                                $this->__pushParent($this->md_typ);
                                break;

                        case 'TypicalLearningTime':
                                break;

                        case 'Rights':
                                $par =& $this->__getParent();
                                $this->md_rig =& $par->addRights();
                                $this->md_rig->setCosts($a_attribs['Costs']);
                                $this->md_rig->setCopyrightAndOtherRestrictions($a_attribs['CopyrightAndOtherRestrictions']);
                                $this->md_rig->save();
                                $this->__pushParent($this->md_rig);
                                break;

                        case 'Relation':
                                $par =& $this->__getParent();
                                $this->md_rel =& $par->addRelation();
                                $this->md_rel->setKind($a_attribs['Kind']);
                                $this->md_rel->save();
                                $this->__pushParent($this->md_rel);
                                break;

                        case 'Resource':
                                break;
                                
                        case 'Identifier_':
                                $par =& $this->__getParent();
                                $this->md_ide_ =& $par->addIdentifier_();
                                $this->md_ide_->setCatalog($a_attribs['Catalog']);
                                $this->md_ide_->setEntry($a_attribs['Entry']);
                                $this->md_ide_->save();
                                $this->__pushParent($this->md_ide_);
                                break;

                        case 'Annotation':
                                $par =& $this->__getParent();
                                $this->md_ann =& $par->addAnnotation();
                                $this->md_ann->save();
                                $this->__pushParent($this->md_ann);
                                break;

                        case 'Classification':
                                $par =& $this->__getParent();
                                $this->md_cla =& $par->addClassification();
                                $this->md_cla->setPurpose($a_attribs['Purpose']);
                                $this->md_cla->save();
                                $this->__pushParent($this->md_cla);
                                break;

                        case 'TaxonPath':
                                $par =& $this->__getParent();
                                $this->md_taxp =& $par->addTaxonPath();
                                $this->md_taxp->save();
                                $this->__pushParent($this->md_taxp);
                                break;

                        case 'Source':
                                $par =& $this->__getParent();
                                $par->setSourceLanguage(new ilMDLanguageItem($a_attribs['Language']));
                                break;

                        case 'Taxon':
                                $par =& $this->__getParent();
                                $this->md_tax =& $par->addTaxon();
                                $this->md_tax->setTaxonLanguage(new ilMDLanguageItem($a_attribs['Language']));
                                $this->md_tax->setTaxonId($a_attribs['Id']);
                                $this->md_tax->save();
                                $this->__pushParent($this->md_tax);
                                break;
                }
        }

Here is the call graph for this function:

ilMDSaxParser::handlerCharacterData ( a_xml_parser,
a_data 
)

handler for character data

Reimplemented in ilContObjParser, ilCourseXMLParser, ilMDXMLCopier, and ilMDXMLParser.

Definition at line 604 of file class.ilMDSaxParser.php.

References inMetaData().

        {
                if ($this->inMetaData() and $a_data != "\n")
                {
                        // Replace multiple tabs with one space
                        $a_data = preg_replace("/\t+/"," ",$a_data);

                        $this->md_chr_data .= $a_data;
                }
        }

Here is the call graph for this function:

ilMDSaxParser::handlerCharacterData ( a_xml_parser,
a_data 
)

handler for character data

Reimplemented in ilContObjParser, ilCourseXMLParser, ilMDXMLCopier, and ilMDXMLParser.

Definition at line 649 of file class.ilMDSaxParser.php.

References getMDParsingStatus(), and inMetaData().

        {
                if(!$this->getMDParsingStatus())
                {
                        return;
                }

                if ($this->inMetaData() and $a_data != "\n")
                {
                        // Replace multiple tabs with one space
                        $a_data = preg_replace("/\t+/"," ",$a_data);

                        $this->md_chr_data .= $a_data;
                }
        }

Here is the call graph for this function:

ilMDSaxParser::handlerEndTag ( a_xml_parser,
a_name 
)

handler for end of element

Reimplemented in ilContObjParser, ilCourseXMLParser, ilMDXMLCopier, and ilMDXMLParser.

Definition at line 366 of file class.ilMDSaxParser.php.

References __getCharacterData(), __getParent(), and __popParent().

        {
                switch($a_name)
                {
                        case 'MetaData':
                                $this->md_parent = array();
                                $this->md_in_md = false;
                                break;

                        case 'General':
                                $par =& $this->__getParent();
                                $par->update();
                                $this->__popParent();
                                break;

                        case 'Identifier':
                                $par =& $this->__getParent();
                                $par->update();
                                $this->__popParent();
                                break;

                        case 'Title':
                                $par =& $this->__getParent();
                                $par->setTitle($this->__getCharacterData());
                                break;

                        case 'Language':
                                $par =& $this->__getParent();
                                $par->update();
                                $this->__popParent();
                                break;

                        case 'Description':
                                $par =& $this->__getParent();
                                if(strtolower(get_class($par)) == 'ilmddescription')
                                {
                                        $par->setDescription($this->__getCharacterData());
                                        $par->update();
                                        $this->__popParent();
                                        break;
                                }
                                else
                                {
                                        $par->setDescription($this->__getCharacterData());
                                        break;
                                }

                        case 'Keyword':
                                $par =& $this->__getParent();
                                $par->setKeyword($this->__getCharacterData());
                                $par->update();
                                $this->__popParent();
                                break;

                        case 'Coverage':
                                $par =& $this->__getParent();
                                $par->setCoverage($this->__getCharacterData());
                                break;

                        case 'Lifecycle':
                                $par =& $this->__getParent();
                                $par->update();
                                $this->__popParent();
                                break;

                        case 'Version':
                                $par =& $this->__getParent();
                                $par->setVersion($this->__getCharacterData());
                                break;

                        case 'Contribute':
                                $par =& $this->__getParent();
                                $par->update();
                                $this->__popParent();
                                break;

                        case 'Entity':
                                $par =& $this->__getParent();

                                if(strtolower(get_class($par)) == 'ilmdentity')
                                {
                                        $par->setEntity($this->__getCharacterData());
                                        $par->update();
                                        $this->__popParent();
                                }
                                else
                                {
                                        // Single element in 'Annotation'
                                        $par->setEntity($this->__getCharacterData());
                                }
                                break;

                        case 'Date':
                                $par =& $this->__getParent();
                                $par->setDate($this->__getCharacterData());
                                break;
                                
                        case 'Meta-Metadata':
                                $par =& $this->__getParent();
                                $par->update();
                                $this->__popParent();
                                break;

                        case 'Technical':
                                $par =& $this->__getParent();
                                $par->update();
                                $this->__popParent();
                                break;

                        case 'Format':
                                $par =& $this->__getParent();
                                $par->setFormat($this->__getCharacterData());
                                $par->update();
                                $this->__popParent();
                                break;

                        case 'Size':
                                $par =& $this->__getParent();
                                $par->setSize($this->__getCharacterData());
                                break;

                        case 'Location':
                                $par =& $this->__getParent();
                                $par->setLocation($this->__getCharacterData());
                                $par->update();
                                $this->__popParent();
                                break;

                        case 'Requirement':
                                $par =& $this->__getParent();
                                $par->update();
                                $this->__popParent();
                                break;

                        case 'OrComposite':
                                $this->__popParent();
                                break;

                        case 'Type':
                                break;

                        case 'OperatingSystem':
                                break;

                        case 'Browser':
                                break;

                        case 'InstallationRemarks':
                                $par =& $this->__getParent();
                                $par->setInstallationRemarks($this->__getCharacterData());
                                break;

                        case 'OtherPlatformRequirements':
                                $par =& $this->__getParent();
                                $par->setOtherPlatformRequirements($this->__getCharacterData());
                                break;

                        case 'Duration':
                                $par =& $this->__getParent();
                                $par->setDuration($this->__getCharacterData());
                                break;

                        case 'Educational':
                                $par =& $this->__getParent();
                                $par->update();
                                $this->__popParent();
                                break;

                        case 'TypicalAgeRange':
                                $par =& $this->__getParent();
                                $par->setTypicalAgeRange($this->__getCharacterData());
                                $par->update();
                                $this->__popParent();
                                break;

                        case 'TypicalLearningTime':
                                $par =& $this->__getParent();
                                $par->setTypicalLearningTime($this->__getCharacterData());
                                break;

                        case 'Rights':
                                $par =& $this->__getParent();
                                $par->update();
                                $this->__popParent();
                                break;

                        case 'Relation':
                                $par =& $this->__getParent();
                                $par->update();
                                $this->__popParent();
                                break;

                        case 'Resource':
                                break;
                                
                        case 'Identifier_':
                                $par =& $this->__getParent();
                                $par->update();
                                $this->__popParent();
                                break;

                        case 'Annotation':
                                $par =& $this->__getParent();
                                $par->update();
                                $this->__popParent();
                                break;
                                
                        case 'Classification':
                                $par =& $this->__getParent();
                                $par->update();
                                $this->__popParent();
                                break;

                        case 'TaxonPath':
                                $par =& $this->__getParent();
                                $par->update();
                                $this->__popParent();
                                break;

                        case 'Taxon':
                                $par =& $this->__getParent();
                                $par->setTaxon($this->__getCharacterData());
                                $par->update();
                                $this->__popParent();
                                break;

                        case 'Source':
                                $par =& $this->__getParent();
                                $par->setSource($this->__getCharacterData());
                                break;
                                
                }
                $this->md_chr_data = '';
        }

Here is the call graph for this function:

ilMDSaxParser::handlerEndTag ( a_xml_parser,
a_name 
)

handler for end of element

Reimplemented in ilContObjParser, ilCourseXMLParser, ilMDXMLCopier, and ilMDXMLParser.

Definition at line 406 of file class.ilMDSaxParser.php.

References __getCharacterData(), __getParent(), __popParent(), and getMDParsingStatus().

        {
                if(!$this->getMDParsingStatus())
                {
                        return;
                }

                switch($a_name)
                {
                        case 'MetaData':
                                $this->md_parent = array();
                                $this->md_in_md = false;
                                break;

                        case 'General':
                                $par =& $this->__getParent();
                                $par->update();
                                $this->__popParent();
                                break;

                        case 'Identifier':
                                $par =& $this->__getParent();
                                $par->update();
                                $this->__popParent();
                                break;

                        case 'Title':
                                $par =& $this->__getParent();
                                $par->setTitle($this->__getCharacterData());
                                break;

                        case 'Language':
                                $par =& $this->__getParent();
                                $par->update();
                                $this->__popParent();
                                break;

                        case 'Description':
                                $par =& $this->__getParent();
                                if(strtolower(get_class($par)) == 'ilmddescription')
                                {
                                        $par->setDescription($this->__getCharacterData());
                                        $par->update();
                                        $this->__popParent();
                                        break;
                                }
                                else
                                {
                                        $par->setDescription($this->__getCharacterData());
                                        break;
                                }

                        case 'Keyword':
                                $par =& $this->__getParent();
                                $par->setKeyword($this->__getCharacterData());
                                $par->update();
                                $this->__popParent();
                                break;

                        case 'Coverage':
                                $par =& $this->__getParent();
                                $par->setCoverage($this->__getCharacterData());
                                break;

                        case 'Lifecycle':
                                $par =& $this->__getParent();
                                $par->update();
                                $this->__popParent();
                                break;

                        case 'Version':
                                $par =& $this->__getParent();
                                $par->setVersion($this->__getCharacterData());
                                break;

                        case 'Contribute':
                                $par =& $this->__getParent();
                                $par->update();
                                $this->__popParent();
                                break;

                        case 'Entity':
                                $par =& $this->__getParent();

                                if(strtolower(get_class($par)) == 'ilmdentity')
                                {
                                        $par->setEntity($this->__getCharacterData());
                                        $par->update();
                                        $this->__popParent();
                                }
                                else
                                {
                                        // Single element in 'Annotation'
                                        $par->setEntity($this->__getCharacterData());
                                }
                                break;

                        case 'Date':
                                $par =& $this->__getParent();
                                $par->setDate($this->__getCharacterData());
                                break;
                                
                        case 'Meta-Metadata':
                                $par =& $this->__getParent();
                                $par->update();
                                $this->__popParent();
                                break;

                        case 'Technical':
                                $par =& $this->__getParent();
                                $par->update();
                                $this->__popParent();
                                break;

                        case 'Format':
                                $par =& $this->__getParent();
                                $par->setFormat($this->__getCharacterData());
                                $par->update();
                                $this->__popParent();
                                break;

                        case 'Size':
                                $par =& $this->__getParent();
                                $par->setSize($this->__getCharacterData());
                                break;

                        case 'Location':
                                $par =& $this->__getParent();
                                $par->setLocation($this->__getCharacterData());
                                $par->update();
                                $this->__popParent();
                                break;

                        case 'Requirement':
                                $par =& $this->__getParent();
                                $par->update();
                                $this->__popParent();
                                break;

                        case 'OrComposite':
                                $this->__popParent();
                                break;

                        case 'Type':
                                break;

                        case 'OperatingSystem':
                                break;

                        case 'Browser':
                                break;

                        case 'InstallationRemarks':
                                $par =& $this->__getParent();
                                $par->setInstallationRemarks($this->__getCharacterData());
                                break;

                        case 'OtherPlatformRequirements':
                                $par =& $this->__getParent();
                                $par->setOtherPlatformRequirements($this->__getCharacterData());
                                break;

                        case 'Duration':
                                $par =& $this->__getParent();
                                $par->setDuration($this->__getCharacterData());
                                break;

                        case 'Educational':
                                $par =& $this->__getParent();
                                $par->update();
                                $this->__popParent();
                                break;

                        case 'TypicalAgeRange':
                                $par =& $this->__getParent();
                                $par->setTypicalAgeRange($this->__getCharacterData());
                                $par->update();
                                $this->__popParent();
                                break;

                        case 'TypicalLearningTime':
                                $par =& $this->__getParent();
                                $par->setTypicalLearningTime($this->__getCharacterData());
                                break;

                        case 'Rights':
                                $par =& $this->__getParent();
                                $par->update();
                                $this->__popParent();
                                break;

                        case 'Relation':
                                $par =& $this->__getParent();
                                $par->update();
                                $this->__popParent();
                                break;

                        case 'Resource':
                                break;
                                
                        case 'Identifier_':
                                $par =& $this->__getParent();
                                $par->update();
                                $this->__popParent();
                                break;

                        case 'Annotation':
                                $par =& $this->__getParent();
                                $par->update();
                                $this->__popParent();
                                break;
                                
                        case 'Classification':
                                $par =& $this->__getParent();
                                $par->update();
                                $this->__popParent();
                                break;

                        case 'TaxonPath':
                                $par =& $this->__getParent();
                                $par->update();
                                $this->__popParent();
                                break;

                        case 'Taxon':
                                $par =& $this->__getParent();
                                $par->setTaxon($this->__getCharacterData());
                                $par->update();
                                $this->__popParent();
                                break;

                        case 'Source':
                                $par =& $this->__getParent();
                                $par->setSource($this->__getCharacterData());
                                break;
                                
                }
                $this->md_chr_data = '';
        }

Here is the call graph for this function:

ilMDSaxParser::ilMDSaxParser ( a_xml_file = ''  ) 

Constructor.

public

Definition at line 66 of file class.ilMDSaxParser.php.

References ilSaxParser::$lng, $tree, and ilSaxParser::ilSaxParser().

Referenced by ilContObjParser::ilContObjParser(), ilCourseXMLParser::ilCourseXMLParser(), ilMDXMLCopier::ilMDXMLCopier(), and ilMDXMLParser::ilMDXMLParser().

        {
                global $lng, $tree;


                // Enable parsing. E.g qpl' s will set this value to false
                $this->md_parsing_enabled = true;

                parent::ilSaxParser($a_xml_file);
        }

Here is the call graph for this function:

Here is the caller graph for this function:

ilMDSaxParser::ilMDSaxParser ( a_xml_file = ''  ) 

Constructor.

public

Definition at line 62 of file class.ilMDSaxParser.php.

References ilSaxParser::$lng, $tree, and ilSaxParser::ilSaxParser().

        {
                global $lng, $tree;

                parent::ilSaxParser($a_xml_file);
        }

Here is the call graph for this function:

ilMDSaxParser::inMetaData (  ) 

Definition at line 74 of file class.ilMDSaxParser.php.

        {
                return $this->md_in_md;
        }

ilMDSaxParser::inMetaData (  ) 

Definition at line 95 of file class.ilMDSaxParser.php.

Referenced by handlerCharacterData().

        {
                return $this->md_in_md;
        }

Here is the caller graph for this function:

ilMDSaxParser::setHandlers ( a_xml_parser  ) 

set event handlers

Parameters:
resource reference to the xml parser private

Reimplemented from ilSaxParser.

Reimplemented in ilContObjParser, ilCourseXMLParser, ilMDXMLCopier, and ilMDXMLParser.

Definition at line 106 of file class.ilMDSaxParser.php.

        {
                xml_set_object($a_xml_parser,$this);
                xml_set_element_handler($a_xml_parser,'handlerBeginTag','handlerEndTag');
                xml_set_character_data_handler($a_xml_parser,'handlerCharacterData');
        }

ilMDSaxParser::setMDObject ( &$  md  ) 

Definition at line 69 of file class.ilMDSaxParser.php.

References $md.

        {
                $this->md =& $md;
        }

ilMDSaxParser::setMDObject ( &$  md  ) 

Definition at line 86 of file class.ilMDSaxParser.php.

References $md.

Referenced by ilCourseXMLParser::ilCourseXMLParser(), ilMDXMLCopier::ilMDXMLCopier(), and ilMDXMLParser::ilMDXMLParser().

        {
                $this->md =& $md;
        }

Here is the caller graph for this function:


Field Documentation

ilMDSaxParser::$md = null

Definition at line 53 of file class.ilMDSaxParser.php.

Referenced by setMDObject().

ilMDSaxParser::$md_chr_data = ''

Definition at line 42 of file class.ilMDSaxParser.php.

ilMDSaxParser::$md_cur_el = null

Definition at line 44 of file class.ilMDSaxParser.php.

ilMDSaxParser::$md_gen

Definition at line 58 of file class.ilMDSaxParser.php.

ilMDSaxParser::$md_in_md = false

Definition at line 41 of file class.ilMDSaxParser.php.

ilMDSaxParser::$md_parsing_enabled = null

Definition at line 49 of file class.ilMDSaxParser.php.


The documentation for this class was generated from the following files: