Public Member Functions | Data Fields

ilCourseObjective Class Reference

Public Member Functions

 ilCourseObjective (&$course_obj, $a_objective_id=0)
 setTitle ($a_title)
 getTitle ()
 setDescription ($a_description)
 getDescription ()
 setObjectiveId ($a_objective_id)
 getObjectiveId ()
 add ()
 update ()
 delete ()
 moveUp ()
 moveDown ()
 __setPosition ($a_position)
 __getPosition ()
 __setCreated ($a_created)
 __getCreated ()
 __read ()
 __getOrderColumn ()
 __updateTop ()
 __getLastPosition ()
 _getObjectiveIds ($course_id)
 _deleteAll ($course_id)
 __cleanStructure ()

Data Fields

 $db = null
 $course_obj = null
 $objective_id = null

Detailed Description

Definition at line 35 of file class.ilCourseObjective.php.


Member Function Documentation

ilCourseObjective::__cleanStructure (  ) 

Definition at line 322 of file class.ilCourseObjective.php.

References $counter, $query, $res, and $row.

Referenced by ilCourseObjective().

        {
                $query = "SELECT * FROM crs_objectives ".
                        "WHERE crs_id = '".$this->course_obj->getId()."' ".
                        "ORDER BY position";

                $res = $this->db->query($query);

                $counter = 0;
                while($row = $res->fetchRow(DB_FETCHMODE_OBJECT))
                {
                        if($row->position != ++$counter)
                        {
                                $query = "UPDATE crs_objectives SET ".
                                        "position = '".$counter."' ".
                                        "WHERE objective_id = '".$row->objective_id."'";

                                $this->db->query($query);
                        }
                }
                return true;
        }

Here is the caller graph for this function:

ilCourseObjective::__getCreated (  ) 

Definition at line 208 of file class.ilCourseObjective.php.

        {
                return $this->created;
        }

ilCourseObjective::__getLastPosition (  ) 

Definition at line 265 of file class.ilCourseObjective.php.

References $query, $res, and $row.

Referenced by moveDown().

        {
                $query = "SELECT MAX(position) AS pos FROM crs_objectives ".
                        "WHERE crs_id = '".$this->course_obj->getId()."'";

                $res = $this->db->query($query);
                while($row = $res->fetchRow(DB_FETCHMODE_OBJECT))
                {
                        return $row->pos;
                }
                return 0;
        }

Here is the caller graph for this function:

ilCourseObjective::__getOrderColumn (  ) 

Definition at line 237 of file class.ilCourseObjective.php.

        {
                switch($this->course_obj->getOrderType())
                {
                        case $this->course_obj->SORT_MANUAL:
                                return 'ORDER BY position';

                        case $this->course_obj->SORT_TITLE:
                                return 'ORDER BY title';

                        case $this->course_obj->SORT_ACTIVATION:
                                return 'ORDER BY create';
                }
                return false;
        }

ilCourseObjective::__getPosition (  ) 

Definition at line 200 of file class.ilCourseObjective.php.

Referenced by moveDown(), and moveUp().

        {
                return $this->position;
        }

Here is the caller graph for this function:

ilCourseObjective::__read (  ) 

Definition at line 214 of file class.ilCourseObjective.php.

References $query, $res, $row, __setCreated(), __setPosition(), getObjectiveId(), setDescription(), setObjectiveId(), and setTitle().

Referenced by ilCourseObjective(), moveDown(), and moveUp().

        {
                if($this->getObjectiveId())
                {
                        $query = "SELECT * FROM crs_objectives ".
                                "WHERE crs_id = '".$this->course_obj->getId()."' ".
                                "AND objective_id = '".$this->getObjectiveId()."'";
                                

                        $res = $this->db->query($query);
                        while($row = $res->fetchRow(DB_FETCHMODE_OBJECT))
                        {
                                $this->setObjectiveId($row->objective_id);
                                $this->setTitle($row->title);
                                $this->setDescription($row->description);
                                $this->__setPosition($row->position);
                                $this->__setCreated($row->created);
                        }
                        return true;
                }
                return false;
        }

Here is the call graph for this function:

Here is the caller graph for this function:

ilCourseObjective::__setCreated ( a_created  ) 

Definition at line 204 of file class.ilCourseObjective.php.

Referenced by __read().

        {
                $this->created = $a_created;
        }

Here is the caller graph for this function:

ilCourseObjective::__setPosition ( a_position  ) 

Definition at line 196 of file class.ilCourseObjective.php.

Referenced by __read().

        {
                $this->position = $a_position;
        }

Here is the caller graph for this function:

ilCourseObjective::__updateTop (  ) 

Definition at line 253 of file class.ilCourseObjective.php.

References $query.

Referenced by delete().

        {
                $query = "UPDATE crs_objectives ".
                        "SET position = position - 1 ".
                        "WHERE position > '".$this->__getPosition()."' ".
                        "AND crs_id = '".$this->course_obj->getId()."'";

                $this->db->query($query);

                return true;
        }

Here is the caller graph for this function:

ilCourseObjective::_deleteAll ( course_id  ) 

Definition at line 296 of file class.ilCourseObjective.php.

References $query, and _getObjectiveIds().

Referenced by ilObjCourse::delete().

        {
                global $ilDB;

                $ids = ilCourseObjective::_getObjectiveIds($course_id);
                
                if(!count($ids))
                {
                        return true;
                }
                $in = "IN ('";
                $in .= implode("','",$ids);
                $in .= "')";

                $query = "DELETE FROM crs_objective_lm WHERE objective_id ".$in;
                $ilDB->query($query);

                $query = "DELETE FROM crs_objective_tst WHERE objective_id ".$in;
                $ilDB->query($query);
                
                $query = "DELETE FROM crs_objective_qst WHERE objective_id ".$in;
                $ilDB->query($query);

                return true;
        }

Here is the call graph for this function:

Here is the caller graph for this function:

ilCourseObjective::_getObjectiveIds ( course_id  ) 

Definition at line 279 of file class.ilCourseObjective.php.

References $query, $res, and $row.

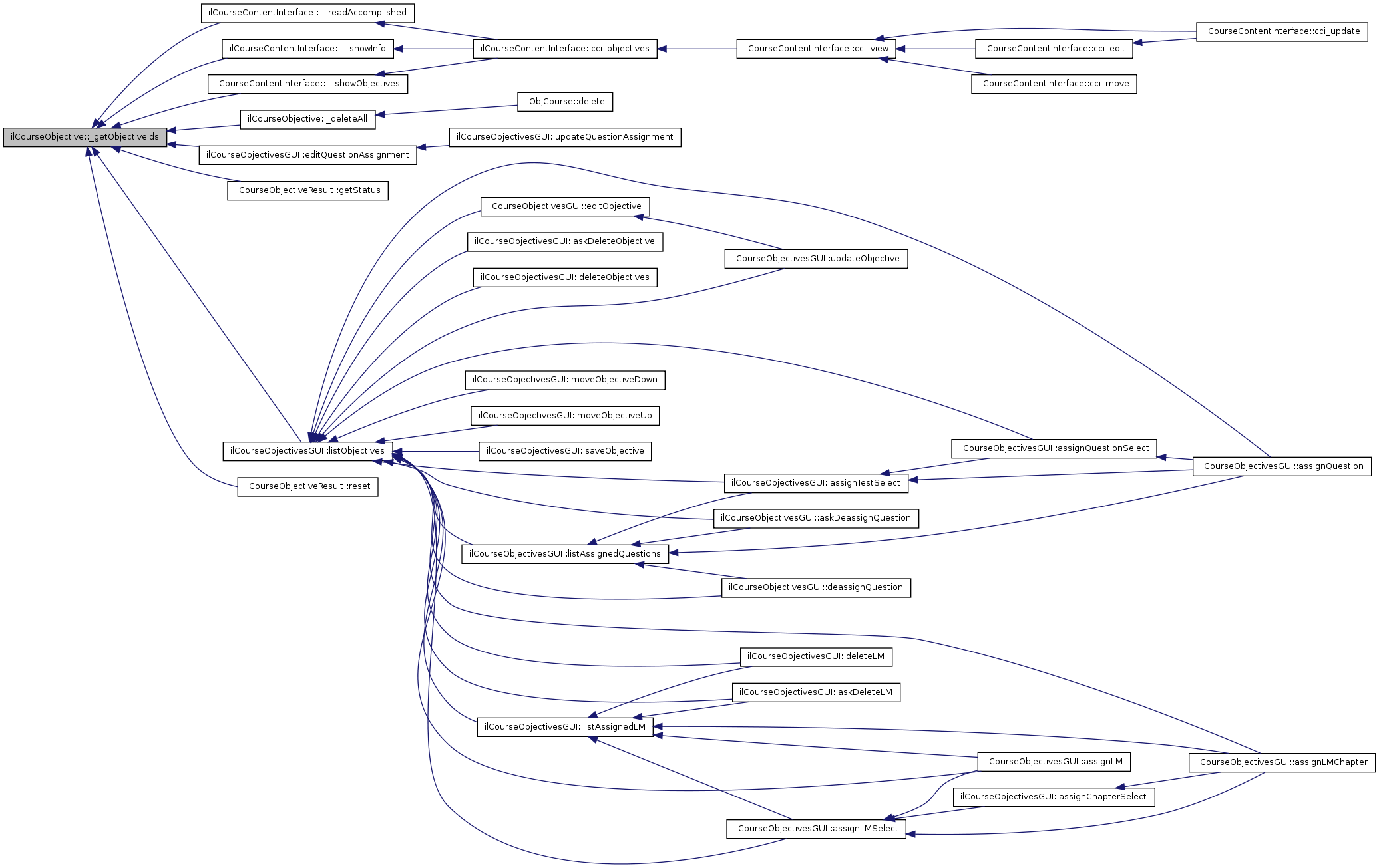
Referenced by ilCourseContentInterface::__readAccomplished(), ilCourseContentInterface::__showInfo(), ilCourseContentInterface::__showObjectives(), _deleteAll(), ilCourseObjectivesGUI::editQuestionAssignment(), ilCourseObjectiveResult::getStatus(), ilCourseObjectivesGUI::listObjectives(), and ilCourseObjectiveResult::reset().

        {
                global $ilDB;

                $query = "SELECT objective_id FROM crs_objectives ".
                        "WHERE crs_id = '".$course_id."' ".
                        "ORDER BY position";

                $res = $ilDB->query($query);
                while($row = $res->fetchRow(DB_FETCHMODE_OBJECT))
                {
                        $ids[] = $row->objective_id;
                }

                return $ids ? $ids : array();
        }

Here is the caller graph for this function:

ilCourseObjective::add (  ) 

Definition at line 82 of file class.ilCourseObjective.php.

References $query, getDescription(), and getTitle().

        {
                $query = "INSERT INTO crs_objectives ".
                        "SET crs_id = '".$this->course_obj->getId()."', ".
                        "title = '".ilUtil::prepareDBString($this->getTitle())."', ".
                        "description = '".ilUtil::prepareDBString($this->getDescription())."', ".
                        "position = '".($this->__getLastPosition() + 1)."', ".
                        "created = '".time()."'";

                $this->db->query($query);

                return true;
        }

Here is the call graph for this function:

ilCourseObjective::delete (  ) 

Definition at line 109 of file class.ilCourseObjective.php.

References $query, __updateTop(), and getObjectiveId().

        {
                include_once './course/classes/class.ilCourseObjectiveQuestion.php';

                $tmp_obj_qst =& new ilCourseObjectiveQuestion($this->getObjectiveId());
                $tmp_obj_qst->deleteAll();

                include_once './course/classes/class.ilCourseObjectiveLM.php';

                $tmp_obj_lm =& new ilCourseObjectiveLM($this->getObjectiveId());
                $tmp_obj_lm->deleteAll();


                $query = "DELETE FROM crs_objectives ".
                        "WHERE crs_id = '".$this->course_obj->getId()."' ".
                        "AND objective_id = '".$this->getObjectiveId()."'";

                $this->db->query($query);

                $this->__updateTop();
                
                return true;
        }

Here is the call graph for this function:

ilCourseObjective::getDescription (  ) 

Definition at line 69 of file class.ilCourseObjective.php.

Referenced by add(), and update().

        {
                return $this->description;
        }

Here is the caller graph for this function:

ilCourseObjective::getObjectiveId (  ) 

Definition at line 77 of file class.ilCourseObjective.php.

Referenced by __read(), delete(), moveDown(), and moveUp().

        {
                return $this->objective_id;
        }

Here is the caller graph for this function:

ilCourseObjective::getTitle (  ) 

Definition at line 61 of file class.ilCourseObjective.php.

Referenced by add(), and update().

        {
                return $this->title;
        }

Here is the caller graph for this function:

ilCourseObjective::ilCourseObjective ( &$  course_obj,
a_objective_id = 0 
)

Definition at line 42 of file class.ilCourseObjective.php.

References $course_obj, __cleanStructure(), and __read().

        {
                global $ilDB;

                $this->db =& $ilDB;
                $this->course_obj =& $course_obj;

                $this->objective_id = $a_objective_id;
                if($this->objective_id)
                {
                        $this->__read();
                }
                $this->__cleanStructure();
        }

Here is the call graph for this function:

ilCourseObjective::moveDown (  ) 

Definition at line 164 of file class.ilCourseObjective.php.

References $query, __getLastPosition(), __getPosition(), __read(), and getObjectiveId().

        {
                if(!$this->getObjectiveId())
                {
                        return false;
                }
                // Stop if position is last
                if($this->__getPosition() == $this->__getLastPosition())
                {
                        return false;
                }
                
                $query = "UPDATE crs_objectives ".
                        "SET position = position - 1 ".
                        "WHERE position = '".($this->__getPosition() + 1)."' ".
                        "AND crs_id = '".$this->course_obj->getId()."'";

                $this->db->query($query);
                
                $query = "UPDATE crs_objectives ".
                        "SET position = position + 1 ".
                        "WHERE objective_id = '".$this->getObjectiveId()."' ".
                        "AND crs_id = '".$this->course_obj->getId()."'";

                $this->db->query($query);

                $this->__read();

                return true;
        }

Here is the call graph for this function:

ilCourseObjective::moveUp (  ) 

Definition at line 133 of file class.ilCourseObjective.php.

References $query, __getPosition(), __read(), and getObjectiveId().

        {
                if(!$this->getObjectiveId())
                {
                        return false;
                }
                // Stop if position is first
                if($this->__getPosition() == 1)
                {
                        return false;
                }

                $query = "UPDATE crs_objectives ".
                        "SET position = position + 1 ".
                        "WHERE position = '".($this->__getPosition() - 1)."' ".
                        "AND crs_id = '".$this->course_obj->getId()."'";
                
                $this->db->query($query);
                
                $query = "UPDATE crs_objectives ".
                        "SET position = position - 1 ".
                        "WHERE objective_id = '".$this->getObjectiveId()."' ".
                        "AND crs_id = '".$this->course_obj->getId()."'";

                $this->db->query($query);

                $this->__read();

                return true;
        }

Here is the call graph for this function:

ilCourseObjective::setDescription ( a_description  ) 

Definition at line 65 of file class.ilCourseObjective.php.

Referenced by __read().

        {
                $this->description = $a_description;
        }

Here is the caller graph for this function:

ilCourseObjective::setObjectiveId ( a_objective_id  ) 

Definition at line 73 of file class.ilCourseObjective.php.

Referenced by __read().

        {
                $this->objective_id = $a_objective_id;
        }

Here is the caller graph for this function:

ilCourseObjective::setTitle ( a_title  ) 

Definition at line 57 of file class.ilCourseObjective.php.

Referenced by __read().

        {
                $this->title = $a_title;
        }

Here is the caller graph for this function:

ilCourseObjective::update (  ) 

Definition at line 96 of file class.ilCourseObjective.php.

References $query, getDescription(), and getTitle().

        {
                $query = "UPDATE crs_objectives ".
                        "SET title = '".ilUtil::prepareDBString($this->getTitle())."', ".
                        "description = '".ilUtil::prepareDBString($this->getDescription())."' ".
                        "WHERE objective_id = '".$this->getObjectiveId()."' ".
                        "AND crs_id = '".$this->course_obj->getId()."'";
                
                $this->db->query($query);
                
                return true;
        }

Here is the call graph for this function:


Field Documentation

ilCourseObjective::$course_obj = null

Definition at line 39 of file class.ilCourseObjective.php.

Referenced by ilCourseObjective().

ilCourseObjective::$db = null

Definition at line 37 of file class.ilCourseObjective.php.

ilCourseObjective::$objective_id = null

Definition at line 40 of file class.ilCourseObjective.php.


The documentation for this class was generated from the following file: