Public Member Functions | Data Fields

nusoap_base Class Reference

nusoap_base More...

Inheritance diagram for nusoap_base:

Public Member Functions

 debug ($string)
 adds debug data to the class level debug string
 expandEntities ($val)
 expands entities, e.g.
 getError ()
 returns error string if present
 setError ($str)
 sets error string
 isArraySimpleOrStruct ($val)
 detect if array is a simple array or a struct (associative array)
 serialize_val ($val, $name=false, $type=false, $name_ns=false, $type_ns=false, $attributes=false, $use='encoded')
 serializes PHP values in accordance w/ section 5.
 serializeEnvelope ($body, $headers=false, $namespaces=array(), $style='rpc', $use='encoded')
 serialize message
 formatDump ($str)
 contractQname ($qname)
 contracts a qualified name
 expandQname ($qname)
 expands a qualified name
 getLocalPart ($str)
 returns the local part of a prefixed string returns the original string, if not prefixed
 getPrefix ($str)
 returns the prefix part of a prefixed string returns false, if not prefixed
 getNamespaceFromPrefix ($prefix)
 pass it a prefix, it returns a namespace returns false if no namespace registered with the given prefix
 getPrefixFromNamespace ($ns)
 returns the prefix for a given namespace (or prefix) or false if no prefixes registered for the given namespace
 varDump ($data)
 debug ($string)
 adds debug data to the class level debug string
 expandEntities ($val)
 expands entities, e.g.
 getError ()
 returns error string if present
 setError ($str)
 sets error string
 isArraySimpleOrStruct ($val)
 detect if array is a simple array or a struct (associative array)
 serialize_val ($val, $name=false, $type=false, $name_ns=false, $type_ns=false, $attributes=false, $use='encoded')
 serializes PHP values in accordance w/ section 5.
 serializeEnvelope ($body, $headers=false, $namespaces=array(), $style='rpc', $use='encoded')
 serialize message
 formatDump ($str)
 contractQname ($qname)
 contracts a qualified name
 expandQname ($qname)
 expands a qualified name
 getLocalPart ($str)
 returns the local part of a prefixed string returns the original string, if not prefixed
 getPrefix ($str)
 returns the prefix part of a prefixed string returns false, if not prefixed
 getNamespaceFromPrefix ($prefix)
 pass it a prefix, it returns a namespace returns false if no namespace registered with the given prefix
 getPrefixFromNamespace ($ns)
 returns the prefix for a given namespace (or prefix) or false if no prefixes registered for the given namespace
 varDump ($data)

Data Fields

 $title = 'NuSOAP'
 $version = '0.6.7'
 $revision = '$Revision: 9095 $'
 $error_str = false
 $debug_str = ''
 $charencoding = true
 $XMLSchemaVersion = 'http://www.w3.org/2001/XMLSchema'
 $soap_defencoding = 'ISO-8859-1'
 $namespaces
 $usedNamespaces = array()
 $typemap
 $xmlEntities

Detailed Description

nusoap_base

Author:
Dietrich Ayala <dietrich@ganx4.com>
Version:
Id:
class.nusoap_base.php 9095 2005-11-08 13:17:14Z smeyer

public

Author:
Dietrich Ayala <dietrich@ganx4.com>
Version:
Id:
nusoap.php 9496 2005-12-21 11:11:46Z smeyer

public

Definition at line 61 of file class.nusoap_base.php.


Member Function Documentation

nusoap_base::contractQname ( qname  ) 

contracts a qualified name

Parameters:
string $string qname
Returns:
string contracted qname private

Definition at line 458 of file class.nusoap_base.php.

References getPrefixFromNamespace().

                                      {
                // get element namespace
                //$this->xdebug("Contract $qname");
                if (strrpos($qname, ':')) {
                        // get unqualified name
                        $name = substr($qname, strrpos($qname, ':') + 1);
                        // get ns
                        $ns = substr($qname, 0, strrpos($qname, ':'));
                        $p = $this->getPrefixFromNamespace($ns);
                        if ($p) {
                                return $p . ':' . $name;
                        }
                        return $qname;
                } else {
                        return $qname;
                }
        }

Here is the call graph for this function:

nusoap_base::contractQname ( qname  ) 

contracts a qualified name

Parameters:
string $string qname
Returns:
string contracted qname private

Definition at line 458 of file nusoap.php.

References getPrefixFromNamespace().

                                      {
                // get element namespace
                //$this->xdebug("Contract $qname");
                if (strrpos($qname, ':')) {
                        // get unqualified name
                        $name = substr($qname, strrpos($qname, ':') + 1);
                        // get ns
                        $ns = substr($qname, 0, strrpos($qname, ':'));
                        $p = $this->getPrefixFromNamespace($ns);
                        if ($p) {
                                return $p . ':' . $name;
                        }
                        return $qname;
                } else {
                        return $qname;
                }
        }

Here is the call graph for this function:

nusoap_base::debug ( string  ) 
nusoap_base::debug ( string  ) 

adds debug data to the class level debug string

Parameters:
string $string debug data private

Definition at line 144 of file nusoap.php.

                               {
                $this->debug_str .= get_class($this).": $string\n";
        }

nusoap_base::expandEntities ( val  ) 

expands entities, e.g.

changes '<' to '<'.

Parameters:
string $val The string in which to expand entities. private

Definition at line 154 of file class.nusoap_base.php.

Referenced by serialize_val(), and wsdl::serializeType().

                                      {
                if ($this->charencoding) {
                $val = str_replace('&', '&amp;', $val);
                $val = str_replace("'", '&apos;', $val);
                $val = str_replace('"', '&quot;', $val);
                $val = str_replace('<', '&lt;', $val);
                $val = str_replace('>', '&gt;', $val);
            }
            return $val;
        }

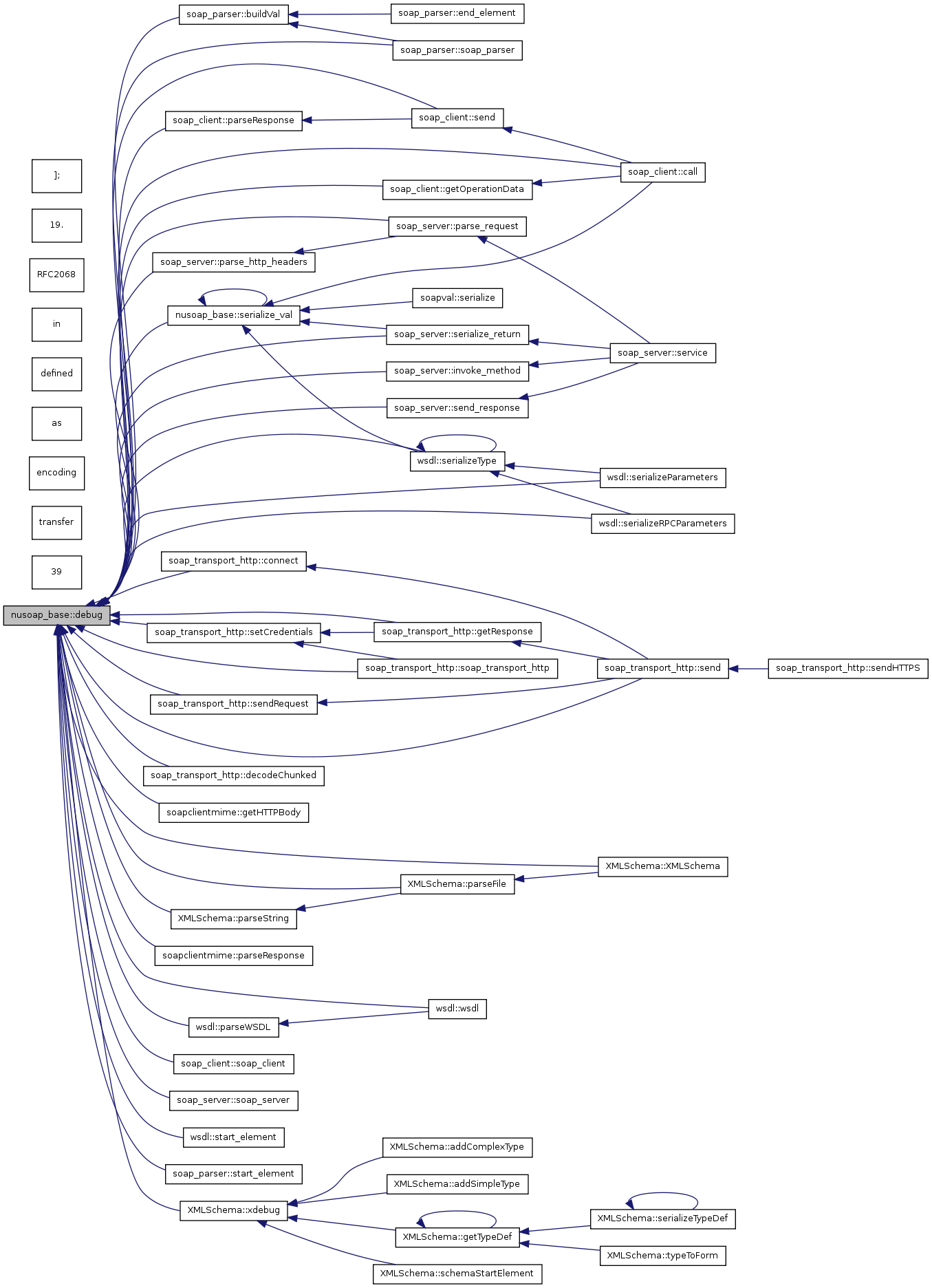
Here is the caller graph for this function:

nusoap_base::expandEntities ( val  ) 

expands entities, e.g.

changes '<' to '<'.

Parameters:
string $val The string in which to expand entities. private

Definition at line 154 of file nusoap.php.

                                      {
                if ($this->charencoding) {
                $val = str_replace('&', '&amp;', $val);
                $val = str_replace("'", '&apos;', $val);
                $val = str_replace('"', '&quot;', $val);
                $val = str_replace('<', '&lt;', $val);
                $val = str_replace('>', '&gt;', $val);
            }
            return $val;
        }

nusoap_base::expandQname ( qname  ) 

expands a qualified name

Parameters:
string $string qname
Returns:
string expanded qname private

Definition at line 483 of file class.nusoap_base.php.

Referenced by wsdl::addComplexType(), wsdl::addSimpleType(), XMLSchema::schemaStartElement(), and wsdl::start_element().

                                    {
                // get element prefix
                if(strpos($qname,':') && !ereg('^http://',$qname)){
                        // get unqualified name
                        $name = substr(strstr($qname,':'),1);
                        // get ns prefix
                        $prefix = substr($qname,0,strpos($qname,':'));
                        if(isset($this->namespaces[$prefix])){
                                return $this->namespaces[$prefix].':'.$name;
                        } else {
                                return $qname;
                        }
                } else {
                        return $qname;
                }
        }

Here is the caller graph for this function:

nusoap_base::expandQname ( qname  ) 

expands a qualified name

Parameters:
string $string qname
Returns:
string expanded qname private

Definition at line 483 of file nusoap.php.

                                    {
                // get element prefix
                if(strpos($qname,':') && !ereg('^http://',$qname)){
                        // get unqualified name
                        $name = substr(strstr($qname,':'),1);
                        // get ns prefix
                        $prefix = substr($qname,0,strpos($qname,':'));
                        if(isset($this->namespaces[$prefix])){
                                return $this->namespaces[$prefix].':'.$name;
                        } else {
                                return $qname;
                        }
                } else {
                        return $qname;
                }
        }

nusoap_base::formatDump ( str  ) 

Definition at line 446 of file class.nusoap_base.php.

                             {
                $str = htmlspecialchars($str);
                return nl2br($str);
    }

nusoap_base::formatDump ( str  ) 

Definition at line 446 of file nusoap.php.

                             {
                $str = htmlspecialchars($str);
                return nl2br($str);
    }

nusoap_base::getError (  ) 

returns error string if present

Returns:
boolean $string error string public

Definition at line 171 of file nusoap.php.

                           {
                if($this->error_str != ''){
                        return $this->error_str;
                }
                return false;
        }

nusoap_base::getError (  ) 

returns error string if present

Returns:
boolean $string error string public

Definition at line 171 of file class.nusoap_base.php.

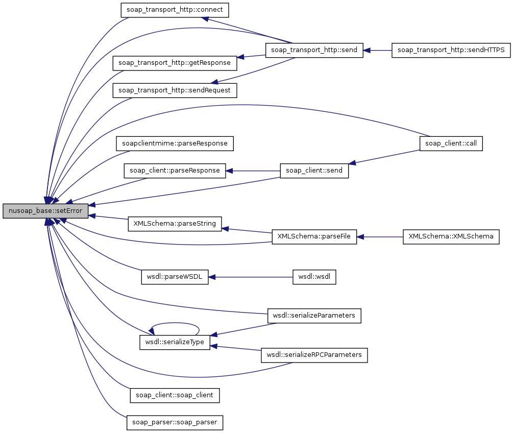
Referenced by soap_client::call(), wsdl::parseWSDL(), and soap_client::send().

                           {
                if($this->error_str != ''){
                        return $this->error_str;
                }
                return false;
        }

Here is the caller graph for this function:

nusoap_base::getLocalPart ( str  ) 

returns the local part of a prefixed string returns the original string, if not prefixed

Parameters:
string 
Returns:
string public

Definition at line 508 of file class.nusoap_base.php.

Referenced by wsdl::addOperation(), XMLSchema::schemaStartElement(), wsdl::serialize(), wsdl::serializeType(), wsdl::start_element(), and soap_parser::start_element().

                                   {
                if($sstr = strrchr($str,':')){
                        // get unqualified name
                        return substr( $sstr, 1 );
                } else {
                        return $str;
                }
        }

Here is the caller graph for this function:

nusoap_base::getLocalPart ( str  ) 

returns the local part of a prefixed string returns the original string, if not prefixed

Parameters:
string 
Returns:
string public

Definition at line 508 of file nusoap.php.

                                   {
                if($sstr = strrchr($str,':')){
                        // get unqualified name
                        return substr( $sstr, 1 );
                } else {
                        return $str;
                }
        }

nusoap_base::getNamespaceFromPrefix ( prefix  ) 

pass it a prefix, it returns a namespace returns false if no namespace registered with the given prefix

Parameters:
string 
Returns:
mixed public

Definition at line 541 of file class.nusoap_base.php.

Referenced by wsdl::addOperation(), XMLSchema::schemaStartElement(), and wsdl::serializeType().

                                                {
                if (isset($this->namespaces[$prefix])) {
                        return $this->namespaces[$prefix];
                }
                //$this->setError("No namespace registered for prefix '$prefix'");
                return false;
        }

Here is the caller graph for this function:

nusoap_base::getNamespaceFromPrefix ( prefix  ) 

pass it a prefix, it returns a namespace returns false if no namespace registered with the given prefix

Parameters:
string 
Returns:
mixed public

Definition at line 541 of file nusoap.php.

                                                {
                if (isset($this->namespaces[$prefix])) {
                        return $this->namespaces[$prefix];
                }
                //$this->setError("No namespace registered for prefix '$prefix'");
                return false;
        }

nusoap_base::getPrefix ( str  ) 

returns the prefix part of a prefixed string returns false, if not prefixed

Parameters:
string 
Returns:
mixed public

Definition at line 525 of file nusoap.php.

References $pos.

                                {
                if($pos = strrpos($str,':')){
                        // get prefix
                        return substr($str,0,$pos);
                }
                return false;
        }

nusoap_base::getPrefix ( str  ) 

returns the prefix part of a prefixed string returns false, if not prefixed

Parameters:
string 
Returns:
mixed public

Definition at line 525 of file class.nusoap_base.php.

References $pos.

Referenced by wsdl::addOperation(), XMLSchema::schemaStartElement(), wsdl::serialize(), wsdl::serializeType(), and soap_parser::start_element().

                                {
                if($pos = strrpos($str,':')){
                        // get prefix
                        return substr($str,0,$pos);
                }
                return false;
        }

Here is the caller graph for this function:

nusoap_base::getPrefixFromNamespace ( ns  ) 

returns the prefix for a given namespace (or prefix) or false if no prefixes registered for the given namespace

Parameters:
string 
Returns:
mixed public

Definition at line 557 of file nusoap.php.

                                             {
                foreach ($this->namespaces as $p => $n) {
                        if ($ns == $n || $ns == $p) {
                            $this->usedNamespaces[$p] = $n;
                                return $p;
                        }
                }
                return false;
        }

nusoap_base::getPrefixFromNamespace ( ns  ) 

returns the prefix for a given namespace (or prefix) or false if no prefixes registered for the given namespace

Parameters:
string 
Returns:
mixed public

Definition at line 557 of file class.nusoap_base.php.

Referenced by contractQname(), XMLSchema::schemaStartElement(), wsdl::serialize(), XMLSchema::serializeSchema(), wsdl::serializeType(), and wsdl::start_element().

                                             {
                foreach ($this->namespaces as $p => $n) {
                        if ($ns == $n || $ns == $p) {
                            $this->usedNamespaces[$p] = $n;
                                return $p;
                        }
                }
                return false;
        }

Here is the caller graph for this function:

nusoap_base::isArraySimpleOrStruct ( val  ) 

detect if array is a simple array or a struct (associative array)

Parameters:
$val The PHP array
Returns:
string (arraySimple|arrayStruct) private

Definition at line 195 of file class.nusoap_base.php.

Referenced by serialize_val(), wsdl::serializeParameters(), wsdl::serializeRPCParameters(), and wsdl::serializeType().

                                             {
        $keyList = array_keys($val);
                foreach ($keyList as $keyListValue) {
                        if (!is_int($keyListValue)) {
                                return 'arrayStruct';
                        }
                }
                return 'arraySimple';
        }

Here is the caller graph for this function:

nusoap_base::isArraySimpleOrStruct ( val  ) 

detect if array is a simple array or a struct (associative array)

Parameters:
$val The PHP array
Returns:
string (arraySimple|arrayStruct) private

Definition at line 195 of file nusoap.php.

                                             {
        $keyList = array_keys($val);
                foreach ($keyList as $keyListValue) {
                        if (!is_int($keyListValue)) {
                                return 'arrayStruct';
                        }
                }
                return 'arraySimple';
        }

nusoap_base::serialize_val ( val,
name = false,
type = false,
name_ns = false,
type_ns = false,
attributes = false,
use = 'encoded' 
)

serializes PHP values in accordance w/ section 5.

Type information is not serialized if $use == 'literal'.

Returns:
string public

Definition at line 212 of file nusoap.php.

References $type, $xml, debug(), expandEntities(), isArraySimpleOrStruct(), and serialize_val().

                                                                                                                           {
        if(is_object($val) && get_class($val) == 'soapval'){
                return $val->serialize($use);
        }
                $this->debug( "in serialize_val: $val, $name, $type, $name_ns, $type_ns, $attributes, $use");
                // if no name, use item
                $name = (!$name|| is_numeric($name)) ? 'soapVal' : $name;
                // if name has ns, add ns prefix to name
                $xmlns = '';
        if($name_ns){
                        $prefix = 'nu'.rand(1000,9999);
                        $name = $prefix.':'.$name;
                        $xmlns .= " xmlns:$prefix=\"$name_ns\"";
                }
                // if type is prefixed, create type prefix
                if($type_ns != '' && $type_ns == $this->namespaces['xsd']){
                        // need to fix this. shouldn't default to xsd if no ns specified
                    // w/o checking against typemap
                        $type_prefix = 'xsd';
                } elseif($type_ns){
                        $type_prefix = 'ns'.rand(1000,9999);
                        $xmlns .= " xmlns:$type_prefix=\"$type_ns\"";
                }
                // serialize attributes if present
                $atts = '';
                if($attributes){
                        foreach($attributes as $k => $v){
                                $atts .= " $k=\"$v\"";
                        }
                }
        // serialize if an xsd built-in primitive type
        if($type != '' && isset($this->typemap[$this->XMLSchemaVersion][$type])){
                if (is_bool($val)) {
                        if ($type == 'boolean') {
                                $val = $val ? 'true' : 'false';
                        } elseif (! $val) {
                                $val = 0;
                        }
                        } else if (is_string($val)) {
                                $val = $this->expandEntities($val);
                        }
                        if ($use == 'literal') {
                        return "<$name$xmlns>$val</$name>";
                } else {
                        return "<$name$xmlns xsi:type=\"xsd:$type\">$val</$name>";
                }
        }
                // detect type and serialize
                $xml = '';
                switch(true) {
                        case ($type == '' && is_null($val)):
                                if ($use == 'literal') {
                                        // TODO: depends on nillable
                                        $xml .= "<$name$xmlns/>";
                                } else {
                                        $xml .= "<$name$xmlns xsi:nil=\"true\"/>";
                                }
                                break;
                        case (is_bool($val) || $type == 'boolean'):
                        if ($type == 'boolean') {
                                $val = $val ? 'true' : 'false';
                        } elseif (! $val) {
                                $val = 0;
                        }
                                if ($use == 'literal') {
                                        $xml .= "<$name$xmlns $atts>$val</$name>";
                                } else {
                                        $xml .= "<$name$xmlns xsi:type=\"xsd:boolean\"$atts>$val</$name>";
                                }
                                break;
                        case (is_int($val) || is_long($val) || $type == 'int'):
                                if ($use == 'literal') {
                                        $xml .= "<$name$xmlns $atts>$val</$name>";
                                } else {
                                        $xml .= "<$name$xmlns xsi:type=\"xsd:int\"$atts>$val</$name>";
                                }
                                break;
                        case (is_float($val)|| is_double($val) || $type == 'float'):
                                if ($use == 'literal') {
                                        $xml .= "<$name$xmlns $atts>$val</$name>";
                                } else {
                                        $xml .= "<$name$xmlns xsi:type=\"xsd:float\"$atts>$val</$name>";
                                }
                                break;
                        case (is_string($val) || $type == 'string'):
                                $val = $this->expandEntities($val);
                                if ($use == 'literal') {
                                        $xml .= "<$name$xmlns $atts>$val</$name>";
                                } else {
                                        $xml .= "<$name$xmlns xsi:type=\"xsd:string\"$atts>$val</$name>";
                                }
                                break;
                        case is_object($val):
                                $name = get_class($val);
                                foreach(get_object_vars($val) as $k => $v){
                                        $pXml = isset($pXml) ? $pXml.$this->serialize_val($v,$k,false,false,false,false,$use) : $this->serialize_val($v,$k,false,false,false,false,$use);
                                }
                                $xml .= '<'.$name.'>'.$pXml.'</'.$name.'>';
                                break;
                        break;
                        case (is_array($val) || $type):
                                // detect if struct or array
                                $valueType = $this->isArraySimpleOrStruct($val);
                if($valueType=='arraySimple' || ereg('^ArrayOf',$type)){
                                        $i = 0;
                                        if(is_array($val) && count($val)> 0){
                                                foreach($val as $v){
                                if(is_object($v) && get_class($v) ==  'soapval'){
                                                                $tt_ns = $v->type_ns;
                                                                $tt = $v->type;
                                                        } elseif (is_array($v)) {
                                                                $tt = $this->isArraySimpleOrStruct($v);
                                                        } else {
                                                                $tt = gettype($v);
                                }
                                                        $array_types[$tt] = 1;
                                                        $xml .= $this->serialize_val($v,'item',false,false,false,false,$use);
                                                        ++$i;
                                                }
                                                if(count($array_types) > 1){
                                                        $array_typename = 'xsd:ur-type';
                                                } elseif(isset($tt) && isset($this->typemap[$this->XMLSchemaVersion][$tt])) {
                                                        if ($tt == 'integer') {
                                                                $tt = 'int';
                                                        }
                                                        $array_typename = 'xsd:'.$tt;
                                                } elseif(isset($tt) && $tt == 'arraySimple'){
                                                        $array_typename = 'SOAP-ENC:Array';
                                                } elseif(isset($tt) && $tt == 'arrayStruct'){
                                                        $array_typename = 'unnamed_struct_use_soapval';
                                                } else {
                                                        // if type is prefixed, create type prefix
                                                        if ($tt_ns != '' && $tt_ns == $this->namespaces['xsd']){
                                                                 $array_typename = 'xsd:' . $tt;
                                                        } elseif ($tt_ns) {
                                                                $tt_prefix = 'ns' . rand(1000, 9999);
                                                                $array_typename = "$tt_prefix:$tt";
                                                                $xmlns .= " xmlns:$tt_prefix=\"$tt_ns\"";
                                                        } else {
                                                                $array_typename = $tt;
                                                        }
                                                }
                                                $array_type = $i;
                                                if ($use == 'literal') {
                                                        $type_str = '';
                                                } else if (isset($type) && isset($type_prefix)) {
                                                        $type_str = " xsi:type=\"$type_prefix:$type\"";
                                                } else {
                                                        $type_str = " xsi:type=\"SOAP-ENC:Array\" SOAP-ENC:arrayType=\"".$array_typename."[$array_type]\"";
                                                }
                                        // empty array
                                        } else {
                                                if ($use == 'literal') {
                                                        $type_str = '';
                                                } else if (isset($type) && isset($type_prefix)) {
                                                        $type_str = " xsi:type=\"$type_prefix:$type\"";
                                                } else {
                                                        $type_str = " xsi:type=\"SOAP-ENC:Array\"";
                                                }
                                        }
                                        $xml = "<$name$xmlns$type_str$atts>".$xml."</$name>";
                                } else {
                                        // got a struct
                                        if(isset($type) && isset($type_prefix)){
                                                $type_str = " xsi:type=\"$type_prefix:$type\"";
                                        } else {
                                                $type_str = '';
                                        }
                                        if ($use == 'literal') {
                                                $xml .= "<$name$xmlns $atts>";
                                        } else {
                                                $xml .= "<$name$xmlns$type_str$atts>";
                                        }
                                        foreach($val as $k => $v){
                                                // Apache Map
                                                if ($type == 'Map' && $type_ns == 'http://xml.apache.org/xml-soap') {
                                                        $xml .= '<item>';
                                                        $xml .= $this->serialize_val($k,'key',false,false,false,false,$use);
                                                        $xml .= $this->serialize_val($v,'value',false,false,false,false,$use);
                                                        $xml .= '</item>';
                                                } else {
                                                        $xml .= $this->serialize_val($v,$k,false,false,false,false,$use);
                                                }
                                        }
                                        $xml .= "</$name>";
                                }
                                break;
                        default:
                                $xml .= 'not detected, got '.gettype($val).' for '.$val;
                                break;
                }
                return $xml;
        }

Here is the call graph for this function:

nusoap_base::serialize_val ( val,
name = false,
type = false,
name_ns = false,
type_ns = false,
attributes = false,
use = 'encoded' 
)

serializes PHP values in accordance w/ section 5.

Type information is not serialized if $use == 'literal'.

Returns:
string public

Definition at line 212 of file class.nusoap_base.php.

References $type, $xml, debug(), expandEntities(), and isArraySimpleOrStruct().

Referenced by soap_client::call(), soapval::serialize(), soap_server::serialize_return(), serialize_val(), and wsdl::serializeType().

                                                                                                                           {
        if(is_object($val) && get_class($val) == 'soapval'){
                return $val->serialize($use);
        }
                $this->debug( "in serialize_val: $val, $name, $type, $name_ns, $type_ns, $attributes, $use");
                // if no name, use item
                $name = (!$name|| is_numeric($name)) ? 'soapVal' : $name;
                // if name has ns, add ns prefix to name
                $xmlns = '';
        if($name_ns){
                        $prefix = 'nu'.rand(1000,9999);
                        $name = $prefix.':'.$name;
                        $xmlns .= " xmlns:$prefix=\"$name_ns\"";
                }
                // if type is prefixed, create type prefix
                if($type_ns != '' && $type_ns == $this->namespaces['xsd']){
                        // need to fix this. shouldn't default to xsd if no ns specified
                    // w/o checking against typemap
                        $type_prefix = 'xsd';
                } elseif($type_ns){
                        $type_prefix = 'ns'.rand(1000,9999);
                        $xmlns .= " xmlns:$type_prefix=\"$type_ns\"";
                }
                // serialize attributes if present
                $atts = '';
                if($attributes){
                        foreach($attributes as $k => $v){
                                $atts .= " $k=\"$v\"";
                        }
                }
        // serialize if an xsd built-in primitive type
        if($type != '' && isset($this->typemap[$this->XMLSchemaVersion][$type])){
                if (is_bool($val)) {
                        if ($type == 'boolean') {
                                $val = $val ? 'true' : 'false';
                        } elseif (! $val) {
                                $val = 0;
                        }
                        } else if (is_string($val)) {
                                $val = $this->expandEntities($val);
                        }
                        if ($use == 'literal') {
                        return "<$name$xmlns>$val</$name>";
                } else {
                        return "<$name$xmlns xsi:type=\"xsd:$type\">$val</$name>";
                }
        }
                // detect type and serialize
                $xml = '';
                switch(true) {
                        case ($type == '' && is_null($val)):
                                if ($use == 'literal') {
                                        // TODO: depends on nillable
                                        $xml .= "<$name$xmlns/>";
                                } else {
                                        $xml .= "<$name$xmlns xsi:nil=\"true\"/>";
                                }
                                break;
                        case (is_bool($val) || $type == 'boolean'):
                        if ($type == 'boolean') {
                                $val = $val ? 'true' : 'false';
                        } elseif (! $val) {
                                $val = 0;
                        }
                                if ($use == 'literal') {
                                        $xml .= "<$name$xmlns $atts>$val</$name>";
                                } else {
                                        $xml .= "<$name$xmlns xsi:type=\"xsd:boolean\"$atts>$val</$name>";
                                }
                                break;
                        case (is_int($val) || is_long($val) || $type == 'int'):
                                if ($use == 'literal') {
                                        $xml .= "<$name$xmlns $atts>$val</$name>";
                                } else {
                                        $xml .= "<$name$xmlns xsi:type=\"xsd:int\"$atts>$val</$name>";
                                }
                                break;
                        case (is_float($val)|| is_double($val) || $type == 'float'):
                                if ($use == 'literal') {
                                        $xml .= "<$name$xmlns $atts>$val</$name>";
                                } else {
                                        $xml .= "<$name$xmlns xsi:type=\"xsd:float\"$atts>$val</$name>";
                                }
                                break;
                        case (is_string($val) || $type == 'string'):
                                $val = $this->expandEntities($val);
                                if ($use == 'literal') {
                                        $xml .= "<$name$xmlns $atts>$val</$name>";
                                } else {
                                        $xml .= "<$name$xmlns xsi:type=\"xsd:string\"$atts>$val</$name>";
                                }
                                break;
                        case is_object($val):
                                $name = get_class($val);
                                foreach(get_object_vars($val) as $k => $v){
                                        $pXml = isset($pXml) ? $pXml.$this->serialize_val($v,$k,false,false,false,false,$use) : $this->serialize_val($v,$k,false,false,false,false,$use);
                                }
                                $xml .= '<'.$name.'>'.$pXml.'</'.$name.'>';
                                break;
                        break;
                        case (is_array($val) || $type):
                                // detect if struct or array
                                $valueType = $this->isArraySimpleOrStruct($val);
                if($valueType=='arraySimple' || ereg('^ArrayOf',$type)){
                                        $i = 0;
                                        if(is_array($val) && count($val)> 0){
                                                foreach($val as $v){
                                if(is_object($v) && get_class($v) ==  'soapval'){
                                                                $tt_ns = $v->type_ns;
                                                                $tt = $v->type;
                                                        } elseif (is_array($v)) {
                                                                $tt = $this->isArraySimpleOrStruct($v);
                                                        } else {
                                                                $tt = gettype($v);
                                }
                                                        $array_types[$tt] = 1;
                                                        $xml .= $this->serialize_val($v,'item',false,false,false,false,$use);
                                                        ++$i;
                                                }
                                                if(count($array_types) > 1){
                                                        $array_typename = 'xsd:ur-type';
                                                } elseif(isset($tt) && isset($this->typemap[$this->XMLSchemaVersion][$tt])) {
                                                        if ($tt == 'integer') {
                                                                $tt = 'int';
                                                        }
                                                        $array_typename = 'xsd:'.$tt;
                                                } elseif(isset($tt) && $tt == 'arraySimple'){
                                                        $array_typename = 'SOAP-ENC:Array';
                                                } elseif(isset($tt) && $tt == 'arrayStruct'){
                                                        $array_typename = 'unnamed_struct_use_soapval';
                                                } else {
                                                        // if type is prefixed, create type prefix
                                                        if ($tt_ns != '' && $tt_ns == $this->namespaces['xsd']){
                                                                 $array_typename = 'xsd:' . $tt;
                                                        } elseif ($tt_ns) {
                                                                $tt_prefix = 'ns' . rand(1000, 9999);
                                                                $array_typename = "$tt_prefix:$tt";
                                                                $xmlns .= " xmlns:$tt_prefix=\"$tt_ns\"";
                                                        } else {
                                                                $array_typename = $tt;
                                                        }
                                                }
                                                $array_type = $i;
                                                if ($use == 'literal') {
                                                        $type_str = '';
                                                } else if (isset($type) && isset($type_prefix)) {
                                                        $type_str = " xsi:type=\"$type_prefix:$type\"";
                                                } else {
                                                        $type_str = " xsi:type=\"SOAP-ENC:Array\" SOAP-ENC:arrayType=\"".$array_typename."[$array_type]\"";
                                                }
                                        // empty array
                                        } else {
                                                if ($use == 'literal') {
                                                        $type_str = '';
                                                } else if (isset($type) && isset($type_prefix)) {
                                                        $type_str = " xsi:type=\"$type_prefix:$type\"";
                                                } else {
                                                        $type_str = " xsi:type=\"SOAP-ENC:Array\"";
                                                }
                                        }
                                        $xml = "<$name$xmlns$type_str$atts>".$xml."</$name>";
                                } else {
                                        // got a struct
                                        if(isset($type) && isset($type_prefix)){
                                                $type_str = " xsi:type=\"$type_prefix:$type\"";
                                        } else {
                                                $type_str = '';
                                        }
                                        if ($use == 'literal') {
                                                $xml .= "<$name$xmlns $atts>";
                                        } else {
                                                $xml .= "<$name$xmlns$type_str$atts>";
                                        }
                                        foreach($val as $k => $v){
                                                // Apache Map
                                                if ($type == 'Map' && $type_ns == 'http://xml.apache.org/xml-soap') {
                                                        $xml .= '<item>';
                                                        $xml .= $this->serialize_val($k,'key',false,false,false,false,$use);
                                                        $xml .= $this->serialize_val($v,'value',false,false,false,false,$use);
                                                        $xml .= '</item>';
                                                } else {
                                                        $xml .= $this->serialize_val($v,$k,false,false,false,false,$use);
                                                }
                                        }
                                        $xml .= "</$name>";
                                }
                                break;
                        default:
                                $xml .= 'not detected, got '.gettype($val).' for '.$val;
                                break;
                }
                return $xml;
        }

Here is the call graph for this function:

Here is the caller graph for this function:

nusoap_base::serializeEnvelope ( body,
headers = false,
namespaces = array(),
style = 'rpc',
use = 'encoded' 
)

serialize message

Parameters:
string body
string headers optional
array namespaces optional
string style optional (rpc|document)
string use optional (encoded|literal)
Returns:
string message public

Definition at line 417 of file class.nusoap_base.php.

References $namespaces.

Referenced by soap_client::call(), and soap_server::serialize_return().

                                                                                                    {
    // TODO: add an option to automatically run utf8_encode on $body and $headers
    // if $this->soap_defencoding is UTF-8.  Not doing this automatically allows
    // one to send arbitrary UTF-8 characters, not just characters that map to ISO-8859-1

        // serialize namespaces
    $ns_string = '';
        foreach(array_merge($this->namespaces,$namespaces) as $k => $v){
                $ns_string .= " xmlns:$k=\"$v\"";
        }
        if($style == 'rpc' && $use == 'encoded') {
                $ns_string = ' SOAP-ENV:encodingStyle="http://schemas.xmlsoap.org/soap/encoding/"' . $ns_string;
        }

        // serialize headers
        if($headers){
                $headers = "<SOAP-ENV:Header>".$headers."</SOAP-ENV:Header>";
        }
        // serialize envelope
        return
        '<?xml version="1.0" encoding="'.$this->soap_defencoding .'"?'.">".
        '<SOAP-ENV:Envelope'.$ns_string.">".
        $headers.
        "<SOAP-ENV:Body>".
                $body.
        "</SOAP-ENV:Body>".
        "</SOAP-ENV:Envelope>";
    }

Here is the caller graph for this function:

nusoap_base::serializeEnvelope ( body,
headers = false,
namespaces = array(),
style = 'rpc',
use = 'encoded' 
)

serialize message

Parameters:
string body
string headers optional
array namespaces optional
string style optional (rpc|document)
string use optional (encoded|literal)
Returns:
string message public

Definition at line 417 of file nusoap.php.

References $namespaces.

                                                                                                    {
    // TODO: add an option to automatically run utf8_encode on $body and $headers
    // if $this->soap_defencoding is UTF-8.  Not doing this automatically allows
    // one to send arbitrary UTF-8 characters, not just characters that map to ISO-8859-1

        // serialize namespaces
    $ns_string = '';
        foreach(array_merge($this->namespaces,$namespaces) as $k => $v){
                $ns_string .= " xmlns:$k=\"$v\"";
        }
        if($style == 'rpc' && $use == 'encoded') {
                $ns_string = ' SOAP-ENV:encodingStyle="http://schemas.xmlsoap.org/soap/encoding/"' . $ns_string;
        }

        // serialize headers
        if($headers){
                $headers = "<SOAP-ENV:Header>".$headers."</SOAP-ENV:Header>";
        }
        // serialize envelope
        return
        '<?xml version="1.0" encoding="'.$this->soap_defencoding .'"?'.">".
        '<SOAP-ENV:Envelope'.$ns_string.">".
        $headers.
        "<SOAP-ENV:Body>".
                $body.
        "</SOAP-ENV:Body>".
        "</SOAP-ENV:Envelope>";
    }

nusoap_base::setError ( str  ) 

sets error string

Returns:
boolean $string error string private

Definition at line 184 of file nusoap.php.

                               {
                $this->error_str = $str;
        }

nusoap_base::setError ( str  ) 
nusoap_base::varDump ( data  ) 

Definition at line 567 of file nusoap.php.

References $data.

                            {
                ob_start();
                var_dump($data);
                $ret_val = ob_get_contents();
                ob_end_clean();
                return $ret_val;
        }

nusoap_base::varDump ( data  ) 

Definition at line 567 of file class.nusoap_base.php.

References $data.

Referenced by XMLSchema::addComplexType(), XMLSchema::addSimpleType(), soap_server::invoke_method(), XMLSchema::schemaStartElement(), soap_server::serialize_return(), wsdl::serializeParameters(), wsdl::serializeRPCParameters(), and wsdl::serializeType().

                            {
                ob_start();
                var_dump($data);
                $ret_val = ob_get_contents();
                ob_end_clean();
                return $ret_val;
        }

Here is the caller graph for this function:


Field Documentation

nusoap_base::$charencoding = true

Definition at line 70 of file class.nusoap_base.php.

nusoap_base::$debug_str = ''

Definition at line 67 of file class.nusoap_base.php.

nusoap_base::$error_str = false

Reimplemented in soap_client.

Definition at line 66 of file class.nusoap_base.php.

nusoap_base::$namespaces
Initial value:
 array(
                'SOAP-ENV' => 'http://schemas.xmlsoap.org/soap/envelope/',
                'xsd' => 'http://www.w3.org/2001/XMLSchema',
                'xsi' => 'http://www.w3.org/2001/XMLSchema-instance',
                'SOAP-ENC' => 'http://schemas.xmlsoap.org/soap/encoding/',
                'si' => 'http://soapinterop.org/xsd')

Reimplemented in soap_parser.

Definition at line 95 of file class.nusoap_base.php.

Referenced by serializeEnvelope(), and XMLSchema::XMLSchema().

nusoap_base::$revision = '$Revision: 9095 $'

Definition at line 65 of file class.nusoap_base.php.

nusoap_base::$soap_defencoding = 'ISO-8859-1'

Definition at line 87 of file class.nusoap_base.php.

nusoap_base::$title = 'NuSOAP'

Definition at line 63 of file class.nusoap_base.php.

nusoap_base::$typemap
Initial value:
 array(
        'http://www.w3.org/2001/XMLSchema' => array(
                'string'=>'string','boolean'=>'boolean','float'=>'double','double'=>'double','decimal'=>'double',
                'duration'=>'','dateTime'=>'string','time'=>'string','date'=>'string','gYearMonth'=>'',
                'gYear'=>'','gMonthDay'=>'','gDay'=>'','gMonth'=>'','hexBinary'=>'string','base64Binary'=>'string',
                
                'normalizedString'=>'string','token'=>'string','language'=>'','NMTOKEN'=>'','NMTOKENS'=>'','Name'=>'','NCName'=>'','ID'=>'',
                'IDREF'=>'','IDREFS'=>'','ENTITY'=>'','ENTITIES'=>'','integer'=>'integer','nonPositiveInteger'=>'integer',
                'negativeInteger'=>'integer','long'=>'integer','int'=>'integer','short'=>'integer','byte'=>'integer','nonNegativeInteger'=>'integer',
                'unsignedLong'=>'','unsignedInt'=>'','unsignedShort'=>'','unsignedByte'=>'','positiveInteger'=>''),
        'http://www.w3.org/1999/XMLSchema' => array(
                'i4'=>'','int'=>'integer','boolean'=>'boolean','string'=>'string','double'=>'double',
                'float'=>'double','dateTime'=>'string',
                'timeInstant'=>'string','base64Binary'=>'string','base64'=>'string','ur-type'=>'array'),
        'http://soapinterop.org/xsd' => array('SOAPStruct'=>'struct'),
        'http://schemas.xmlsoap.org/soap/encoding/' => array('base64'=>'string','array'=>'array','Array'=>'array'),
    'http://xml.apache.org/xml-soap' => array('Map')
        )

Definition at line 110 of file class.nusoap_base.php.

nusoap_base::$usedNamespaces = array()

Definition at line 101 of file class.nusoap_base.php.

Referenced by soap_client::call().

nusoap_base::$version = '0.6.7'

Definition at line 64 of file class.nusoap_base.php.

nusoap_base::$xmlEntities
Initial value:
 array('quot' => '"','amp' => '&',
                'lt' => '<','gt' => '>','apos' => "'")

Definition at line 135 of file class.nusoap_base.php.

nusoap_base::$XMLSchemaVersion = 'http://www.w3.org/2001/XMLSchema'

Definition at line 78 of file class.nusoap_base.php.


The documentation for this class was generated from the following files: