Public Member Functions

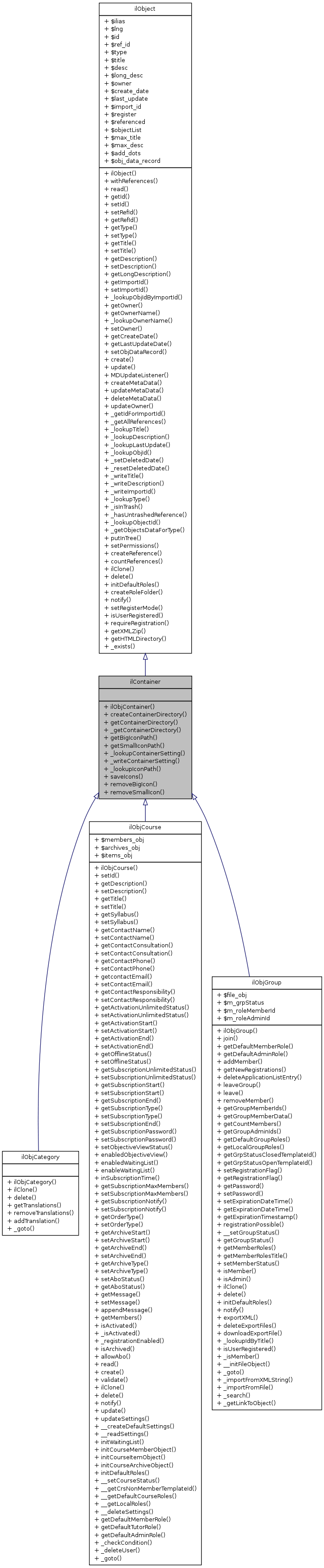
ilContainer Class Reference

Inheritance diagram for ilContainer:
Collaboration diagram for ilContainer:

Public Member Functions

 ilObjContainer ($a_id=0, $a_call_by_reference=true)
 Constructor public.
 createContainerDirectory ()
 getContainerDirectory ()
 _getContainerDirectory ($a_id)
 getBigIconPath ()
 getSmallIconPath ()
 _lookupContainerSetting ($a_id, $a_keyword)
 _writeContainerSetting ($a_id, $a_keyword, $a_value)
 _lookupIconPath ($a_id, $a_size)
 lookup icon path
 saveIcons ($a_big_icon, $a_small_icon)
 save container icons
 removeBigIcon ()
 remove big icon
 removeSmallIcon ()
 remove small icon

Detailed Description

Definition at line 39 of file class.ilContainer.php.


Member Function Documentation

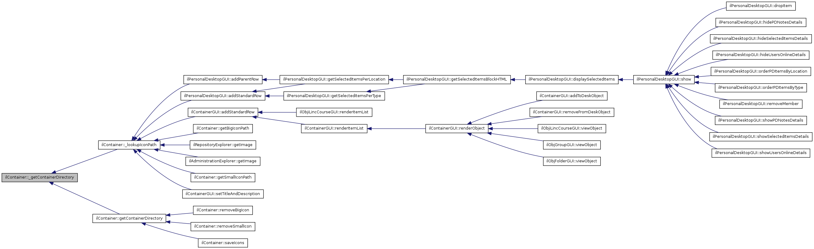
ilContainer::_getContainerDirectory ( a_id  ) 

Definition at line 72 of file class.ilContainer.php.

References ilUtil::getWebspaceDir().

Referenced by _lookupIconPath(), and getContainerDirectory().

        {
                return ilUtil::getWebspaceDir()."/container_data/obj_".$a_id;
        }

Here is the call graph for this function:

Here is the caller graph for this function:

ilContainer::_lookupContainerSetting ( a_id,
a_keyword 
)

Definition at line 87 of file class.ilContainer.php.

References $q, and $set.

Referenced by _lookupIconPath().

        {
                global $ilDB;
                
                $q = "SELECT * FROM container_settings WHERE ".
                                " id = ".$ilDB->quote($a_id)." AND ".
                                " keyword = ".$ilDB->quote($a_keyword);
                $set = $ilDB->query($q);
                $rec = $set->fetchRow(DB_FETCHMODE_ASSOC);
                
                return $rec["value"];
        }

Here is the caller graph for this function:

ilContainer::_lookupIconPath ( a_id,
a_size 
)

lookup icon path

Parameters:
int $a_id container object id
string $a_size "big" | "small"

Definition at line 118 of file class.ilContainer.php.

References $file_name, $size, _getContainerDirectory(), and _lookupContainerSetting().

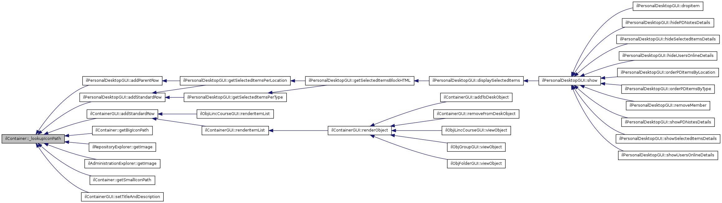
Referenced by ilPersonalDesktopGUI::addParentRow(), ilPersonalDesktopGUI::addStandardRow(), ilContainerGUI::addStandardRow(), getBigIconPath(), ilRepositoryExplorer::getImage(), ilAdministrationExplorer::getImage(), getSmallIconPath(), and ilContainerGUI::setTitleAndDescription().

        {
                $size = ($a_size == "small")
                        ? "small"
                        : "big";

                if (ilContainer::_lookupContainerSetting($a_id, "icon_".$size))
                {
                        $cont_dir = ilContainer::_getContainerDirectory($a_id);
                        $file_name = $cont_dir."/icon_".$a_size.".gif";
                        
                        if (is_file($file_name))
                        {
                                return $file_name;
                        }
                }
                
                return "";
        }

Here is the call graph for this function:

Here is the caller graph for this function:

ilContainer::_writeContainerSetting ( a_id,
a_keyword,
a_value 
)

Definition at line 100 of file class.ilContainer.php.

References $q.

Referenced by removeBigIcon(), removeSmallIcon(), and saveIcons().

        {
                global $ilDB;
                
                $q = "REPLACE INTO container_settings (id, keyword, value) VALUES".
                        " (".$ilDB->quote($a_id).", ".
                        $ilDB->quote($a_keyword).", ".
                        $ilDB->quote($a_value).")";

                $ilDB->query($q);
        }

Here is the caller graph for this function:

ilContainer::createContainerDirectory (  ) 

Definition at line 52 of file class.ilContainer.php.

References $webspace_dir, ilObject::getId(), ilUtil::getWebspaceDir(), and ilUtil::makeDir().

Referenced by saveIcons().

        {
                $webspace_dir = ilUtil::getWebspaceDir();
                $cont_dir = $webspace_dir."/container_data";
                if (!is_dir($cont_dir))
                {
                        ilUtil::makeDir($cont_dir);
                }
                $obj_dir = $cont_dir."/obj_".$this->getId();
                if (!is_dir($obj_dir))
                {
                        ilUtil::makeDir($obj_dir);
                }
        }

Here is the call graph for this function:

Here is the caller graph for this function:

ilContainer::getBigIconPath (  ) 

Definition at line 77 of file class.ilContainer.php.

References _lookupIconPath(), and ilObject::getId().

        {
                return ilContainer::_lookupIconPath($this->getId(), "big");
        }

Here is the call graph for this function:

ilContainer::getContainerDirectory (  ) 

Definition at line 67 of file class.ilContainer.php.

References _getContainerDirectory(), and ilObject::getId().

Referenced by removeBigIcon(), removeSmallIcon(), and saveIcons().

        {
                return $this->_getContainerDirectory($this->getId());
        }

Here is the call graph for this function:

Here is the caller graph for this function:

ilContainer::getSmallIconPath (  ) 

Definition at line 82 of file class.ilContainer.php.

References _lookupIconPath(), and ilObject::getId().

        {
                return ilContainer::_lookupIconPath($this->getId(), "small");
        }

Here is the call graph for this function:

ilContainer::ilObjContainer ( a_id = 0,
a_call_by_reference = true 
)

Constructor public.

Parameters:
integer reference_id or object_id
boolean treat the id as reference_id (true) or object_id (false)

Definition at line 47 of file class.ilContainer.php.

References ilObject::ilObject().

        {
                $this->ilObject($a_id, $a_call_by_reference);
        }

Here is the call graph for this function:

ilContainer::removeBigIcon (  ) 

remove big icon

Definition at line 195 of file class.ilContainer.php.

References _writeContainerSetting(), getContainerDirectory(), and ilObject::getId().

        {
                $cont_dir = $this->getContainerDirectory();
                $big_file_name = $cont_dir."/icon_big.gif";
                @unlink($big_file_name);
                ilContainer::_writeContainerSetting($this->getId(), "icon_big", 0);
        }

Here is the call graph for this function:

ilContainer::removeSmallIcon (  ) 

remove small icon

Definition at line 206 of file class.ilContainer.php.

References _writeContainerSetting(), getContainerDirectory(), and ilObject::getId().

        {
                $cont_dir = $this->getContainerDirectory();
                $small_file_name = $cont_dir."/icon_small.gif";
                @unlink($small_file_name);
                ilContainer::_writeContainerSetting($this->getId(), "icon_small", 0);
        }

Here is the call graph for this function:

ilContainer::saveIcons ( a_big_icon,
a_small_icon 
)

save container icons

Definition at line 141 of file class.ilContainer.php.

References $cmd, _writeContainerSetting(), createContainerDirectory(), ilUtil::escapeShellArg(), getContainerDirectory(), ilUtil::getConvertCmd(), and ilObject::getId().

        {
                global $ilDB;
                
                $this->createContainerDirectory();
                $cont_dir = $this->getContainerDirectory();
                
                // save big icon
                $big_geom = $this->ilias->getSetting("custom_icon_big_width")."x".
                        $this->ilias->getSetting("custom_icon_big_height");
                $big_file_name = $cont_dir."/icon_big.gif";
                if (is_file($a_big_icon["tmp_name"]))
                {
                        $a_big_icon["tmp_name"] = ilUtil::escapeShellArg($a_big_icon["tmp_name"]);
                        $big_file_name = ilUtil::escapeShellArg($big_file_name);
                        $cmd = ilUtil::getConvertCmd()." ".$a_big_icon["tmp_name"]."[0] -geometry $big_geom GIF:$big_file_name";
                        system($cmd);
                }

                if (is_file($cont_dir."/icon_big.gif"))
                {
                        ilContainer::_writeContainerSetting($this->getId(), "icon_big", 1);
                }
                else
                {
                        ilContainer::_writeContainerSetting($this->getId(), "icon_big", 0);
                }
        
                // save small icon
                $small_geom = $this->ilias->getSetting("custom_icon_small_width")."x".
                        $this->ilias->getSetting("custom_icon_small_height");
                $small_file_name = $cont_dir."/icon_small.gif";

                if (is_file($a_small_icon["tmp_name"]))
                {
                        $a_small_icon["tmp_name"] = ilUtil::escapeShellArg($a_small_icon["tmp_name"]);
                        $small_file_name = ilUtil::escapeShellArg($small_file_name);
                        $cmd = ilUtil::getConvertCmd()." ".$a_small_icon["tmp_name"]."[0] -geometry $small_geom GIF:$small_file_name";
                        system($cmd);
                }
                if (is_file($cont_dir."/icon_small.gif"))
                {
                        ilContainer::_writeContainerSetting($this->getId(), "icon_small", 1);
                }
                else
                {
                        ilContainer::_writeContainerSetting($this->getId(), "icon_small", 0);
                }

        }

Here is the call graph for this function:


The documentation for this class was generated from the following file: