Public Member Functions | Data Fields

ilMDEditorGUI Class Reference

Public Member Functions

 ilMDEditorGUI ($a_rbac_id, $a_obj_id, $a_obj_type)
executeCommand ()
 debug ()
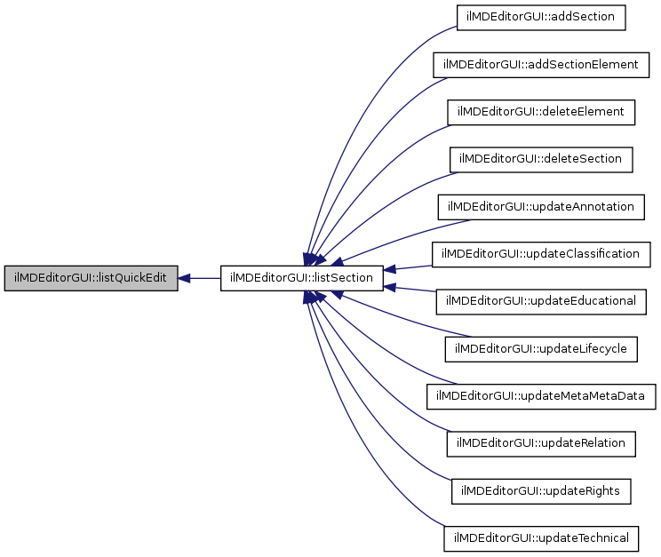
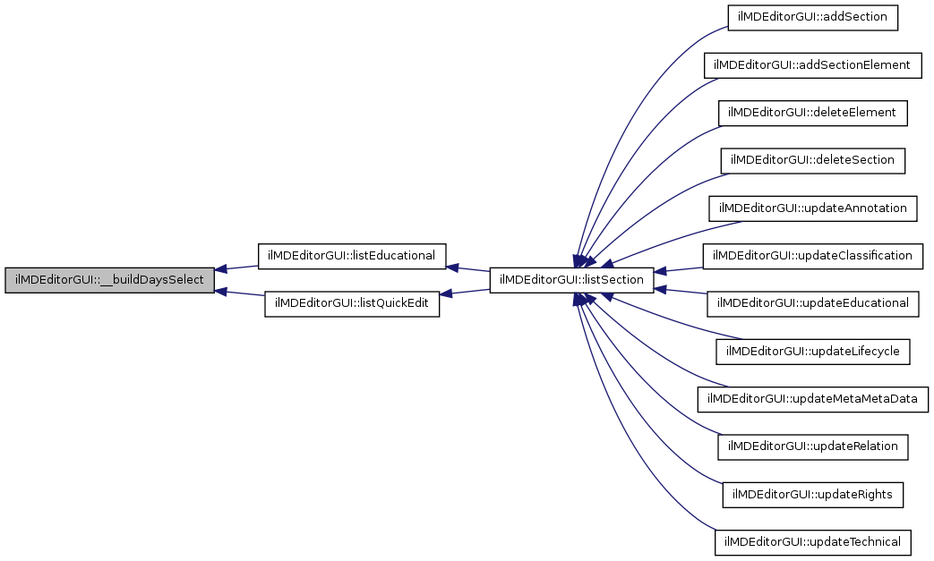
 listQuickEdit ()
 updateQuickEdit ()
 update quick edit properties
 listGeneral ()
 updateGeneral ()
 update general section
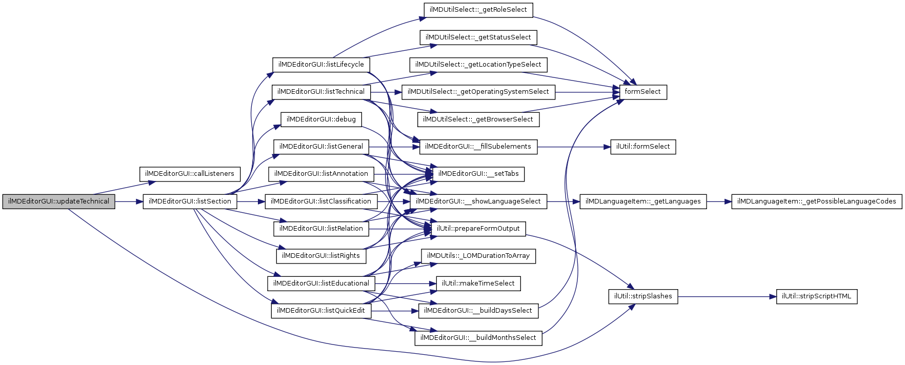
 updateTechnical ()
 listTechnical ()
 listLifecycle ()
 updateLifecycle ()
 listMetaMetaData ()
 updateMetaMetaData ()
 listRights ()
 updateRights ()
 listEducational ()
 updateEducational ()
 listRelation ()
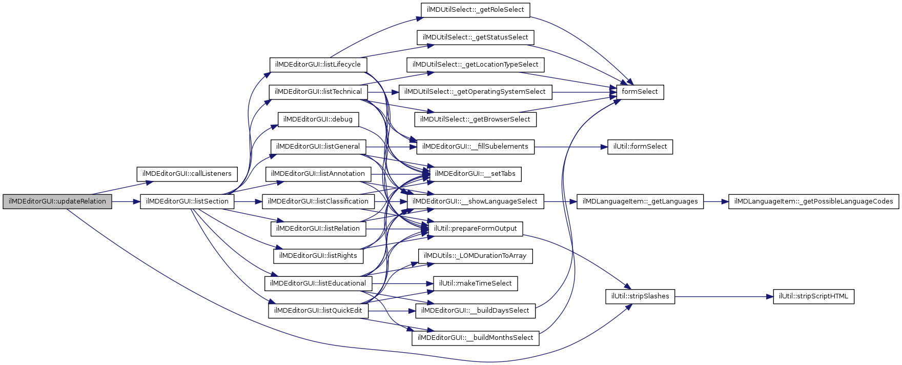
 updateRelation ()
 listAnnotation ()
 updateAnnotation ()
 listClassification ()
 updateClassification ()
 deleteElement ()
 deleteSection ()
 addSection ()
 addSectionElement ()
 listSection ()
 __fillSubelements ()
 __setTabs ($a_active)
 __showLanguageSelect ($a_name, $a_value="")
 shows language select box
 __buildMonthsSelect ($sel_month)
 __buildDaysSelect ($sel_day)
 addObserver (&$a_class, $a_method, $a_element)
 callListeners ($a_element)

Data Fields

 $ctrl = null
 $lng = null
 $tpl = null
 $md_obj = null
 $observers = array()
 $rbac_id = null
 $obj_id = null
 $obj_type = null

Detailed Description

Definition at line 38 of file class.ilMDEditorGUI.php.


Member Function Documentation

ilMDEditorGUI::__buildDaysSelect ( sel_day  ) 

Definition at line 2690 of file class.ilMDEditorGUI.php.

References formSelect().

Referenced by listEducational(), and listQuickEdit().

        {
                for($i = 0;$i <= 31;$i++)
                {
                        $options[$i] = sprintf('%02d',$i);
                }
                return ilUtil::formSelect($sel_day,'tlt[d]',$options,false,true);
        }

Here is the call graph for this function:

Here is the caller graph for this function:

ilMDEditorGUI::__buildMonthsSelect ( sel_month  ) 

Definition at line 2680 of file class.ilMDEditorGUI.php.

References formSelect().

Referenced by listEducational(), and listQuickEdit().

        {
                for($i = 0;$i <= 24;$i++)
                {
                        $options[$i] = sprintf('%02d',$i);
                }
                return ilUtil::formSelect($sel_month,'tlt[mo]',$options,false,true);
        }

Here is the call graph for this function:

Here is the caller graph for this function:

ilMDEditorGUI::__fillSubelements (  ) 

Definition at line 2589 of file class.ilMDEditorGUI.php.

References ilUtil::formSelect().

Referenced by listGeneral(), listLifecycle(), listMetaMetaData(), and listTechnical().

        {
                if(count($subs = $this->md_section->getPossibleSubelements()))
                {
                        //$subs = array_merge(array('' => 'meta_please_select'),$subs);

                        $this->tpl->setCurrentBlock("subelements");
                        $this->tpl->setVariable("SEL_SUBELEMENTS",ilUtil::formSelect('','section_element',$subs));
                        $this->tpl->setVariable("TXT_NEW_ELEMENT", $this->lng->txt("meta_new_element"));
                        $this->tpl->parseCurrentBlock();

                        $this->tpl->setVariable("TXT_ADD",$this->lng->txt('meta_add'));

                }
                return true;
        }

Here is the call graph for this function:

Here is the caller graph for this function:

ilMDEditorGUI::__setTabs ( a_active  ) 

Definition at line 2608 of file class.ilMDEditorGUI.php.

References $key.

Referenced by debug(), listAnnotation(), listClassification(), listEducational(), listGeneral(), listLifecycle(), listMetaMetaData(), listQuickEdit(), listRelation(), listRights(), and listTechnical().

        {
                $tabs = array('meta_quickedit' => 'listQuickEdit',
                                          'meta_general' => 'listGeneral',
                                          'meta_lifecycle' => 'listLifecycle',
                                          'meta_meta_metadata'  => 'listMetaMetadata',
                                          'meta_technical' => 'listTechnical',
                                          'meta_educational' => 'listEducational',
                                          'meta_rights' => 'listRights',
                                          'meta_relation' => 'listRelation',
                                          'meta_annotation' => 'listAnnotation',
                                          'meta_classification' => 'listClassification');

                if(DEVMODE)
                {
                        $tabs['debug'] = 'debug';
                }
                
                #include_once("classes/class.ilTabsGUI.php");
                #$tab_gui = new ilTabsGUI();
                #$tab_gui->setSubTabs();
                foreach($tabs as $key => $target)
                {
                        if($a_active == $key)
                        {
                                $active = true;
                        }
                        else
                        {
                                $active = false;
                        }
                        $this->ctrl->setParameter($this,'section',$key);
                        $this->tabs_gui->addSubTabTarget($key, $this->ctrl->getLinkTarget($this,'listSection'),
                                "", "", "", $active);
                }
                #$this->tpl->setVariable("SUB_TABS", $tab_gui->getHTML());
                return true;
        }

Here is the caller graph for this function:

ilMDEditorGUI::__showLanguageSelect ( a_name,
a_value = "" 
)

shows language select box

Definition at line 2651 of file class.ilMDEditorGUI.php.

References $tpl, and ilMDLanguageItem::_getLanguages().

Referenced by listAnnotation(), listClassification(), listEducational(), listGeneral(), listLifecycle(), listMetaMetaData(), listQuickEdit(), listRelation(), listRights(), and listTechnical().

        {
                include_once 'Services/MetaData/classes/class.ilMDLanguageItem.php';

                $tpl = new ilTemplate("tpl.lang_selection.html", true, true);

                foreach(ilMDLanguageItem::_getLanguages() as $code => $text)
                {
                        $tpl->setCurrentBlock("lg_option");
                        $tpl->setVariable("VAL_LG", $code);
                        $tpl->setVariable("TXT_LG", $text);

                        if ($a_value != "" &&
                                $a_value == $code)
                        {
                                $tpl->setVariable("SELECTED", "selected");
                        }

                        $tpl->parseCurrentBlock();
                }
                $tpl->setVariable("TXT_PLEASE_SELECT", $this->lng->txt("meta_please_select"));
                $tpl->setVariable("SEL_NAME", $a_name);

                $return = $tpl->get();
                unset($tpl);

                return $return;
        }

Here is the call graph for this function:

Here is the caller graph for this function:

ilMDEditorGUI::addObserver ( &$  a_class,
a_method,
a_element 
)

Definition at line 2702 of file class.ilMDEditorGUI.php.

        {
                $this->observers[$a_element]['class'] =& $a_class;
                $this->observers[$a_element]['method'] =& $a_method;

                return true;
        }

ilMDEditorGUI::addSection (  ) 

Definition at line 2358 of file class.ilMDEditorGUI.php.

References $_GET, and listSection().

        {
                // Switch section
                switch($_GET['section'])
                {
                        case 'meta_technical':
                                $this->md_section =& $this->md_obj->addTechnical();
                                $this->md_section->save();
                                break;


                        case 'meta_lifecycle':
                                $this->md_section =& $this->md_obj->addLifecycle();
                                $this->md_section->save();
                                $con =& $this->md_section->addContribute();
                                $con->save();

                                $ent =& $con->addEntity();
                                $ent->save();
                                break;

                        case 'meta_meta_metadata':
                                $this->md_section = $this->md_obj->addMetaMetadata();
                                $this->md_section->save();

                                $ide =& $this->md_section->addIdentifier();
                                $ide->save();

                                $con =& $this->md_section->addContribute();
                                $con->save();

                                $ent =& $con->addEntity();
                                $ent->save();
                                break;

                        case 'meta_rights':
                                $this->md_section = $this->md_obj->addRights();
                                $this->md_section->save();
                                break;
                                
                        case 'meta_educational':
                                $this->md_section = $this->md_obj->addEducational();
                                $this->md_section->save();
                                break;
                                
                        case 'meta_relation':
                                $this->md_section = $this->md_obj->addRelation();
                                $this->md_section->save();
                                $ident = $this->md_section->addIdentifier_();
                                $ident->save();
                                $des = $this->md_section->addDescription();
                                $des->save();
                                break;
                                
                        case 'meta_annotation':
                                $this->md_section = $this->md_obj->addAnnotation();
                                $this->md_section->save();
                                break;

                        case 'meta_classification':
                                $this->md_section = $this->md_obj->addClassification();
                                $this->md_section->save();
                                break;

                }
                
                $this->listSection();
                return true;
        }

Here is the call graph for this function:

ilMDEditorGUI::addSectionElement (  ) 

Definition at line 2428 of file class.ilMDEditorGUI.php.

References $_GET, $_POST, and listSection().

        {
                $section_element = (empty($_POST['section_element']))
                        ? $_GET['section_element']
                        : $_POST['section_element'];
                        

                // Switch section
                switch($_GET['section'])
                {
                        case 'meta_technical':
                                $this->md_section =& $this->md_obj->getTechnical();
                                break;

                        case 'meta_lifecycle':
                                $this->md_section =& $this->md_obj->getLifecycle();
                                break;

                        case 'meta_meta_metadata':
                                $this->md_section =& $this->md_obj->getMetaMetadata();
                                break;

                        case 'meta_general':
                                $this->md_section = $this->md_obj->getGeneral();
                                break;
                                
                        case 'meta_educational':
                                $this->md_section = $this->md_obj->getEducational();
                                break;

                        case 'meta_classification':
                                $arr = explode("_", $section_element);
                                $section_element = $arr[0];
                                $this->md_section = $this->md_obj->getClassification($arr[1]);
                                break;
                }

                // Switch new element
                switch($section_element)
                {
                        case 'meta_or_composite':
                                $md_new =& $this->md_section->addOrComposite();
                                $md_new = $md_new->addRequirement();
                                break;

                        case 'meta_requirement':
                                $md_new =& $this->md_section->addRequirement();
                                break;

                        case 'meta_location':
                                $md_new =& $this->md_section->addLocation();
                                break;

                        case 'meta_format':
                                $md_new = $this->md_section->addFormat();
                                break;

                        case 'meta_entity':
                                $md_new = $this->md_section->getContribute((int) $_GET['meta_index']);
                                $md_new = $md_new->addEntity();
                                break;

                        case 'meta_identifier':
                                $md_new = $this->md_section->addIdentifier();
                                break;

                        case 'meta_contribute':
                                $md_new =& $this->md_section->addContribute();
                                $md_new->save();
                                $md_new = $md_new->addEntity();
                                break;

                        case 'educational_language':
                        case 'meta_language':
                                $md_new = $this->md_section->addLanguage();
                                break;

                        case 'educational_description':
                        case 'meta_description':
                                $md_new = $this->md_section->addDescription();
                                break;

                        case 'Keyword':
                        case 'meta_keyword':
                                $md_new = $this->md_section->addKeyword();
                                break;

                        case 'educational_typical_age_range':
                                $md_new = $this->md_section->addTypicalAgeRange();
                                break;
                                
                        case 'relation_resource_identifier':
                                $rel = $this->md_obj->getRelation($_GET['meta_index']);
                                $md_new = $rel->addIdentifier_();
                                break;
                                
                        case 'relation_resource_description':
                                $rel = $this->md_obj->getRelation($_GET['meta_index']);
                                $md_new = $rel->addDescription();
                                break;
                                
                        case 'TaxonPath':
                                $md_new = $this->md_section->addTaxonPath();
                                $md_new->save();
                                $md_new = $md_new->addTaxon();
                                break;
                                
                        case 'Taxon':
                                $tax_path = $this->md_section->getTaxonPath($_GET['meta_index']);
                                $md_new = $tax_path->addTaxon();
                                break;
                }

                $md_new->save();

                $this->listSection();

                return true;
        }

Here is the call graph for this function:

ilMDEditorGUI::callListeners ( a_element  ) 

Definition at line 2709 of file class.ilMDEditorGUI.php.

Referenced by updateAnnotation(), updateClassification(), updateEducational(), updateGeneral(), updateLifecycle(), updateMetaMetaData(), updateQuickEdit(), updateRelation(), updateRights(), and updateTechnical().

        {
                if(isset($this->observers[$a_element]))
                {
                        $class =& $this->observers[$a_element]['class'];
                        $method = $this->observers[$a_element]['method'];

                        return $class->$method($a_element);
                }
                return false;
        }

Here is the caller graph for this function:

ilMDEditorGUI::debug (  ) 

Definition at line 88 of file class.ilMDEditorGUI.php.

References __setTabs().

Referenced by listSection().

        {
                include_once 'Services/MetaData/classes/class.ilMD2XML.php';


                $xml_writer =& new ilMD2XML($this->md_obj->getRBACId(),$this->md_obj->getObjId(),$this->md_obj->getObjType());
                $xml_writer->startExport();

                $this->tpl->addBlockFile('ADM_CONTENT','adm_content','tpl.md_editor.html','Services/MetaData');
                
                $this->__setTabs('meta_general');

                $this->tpl->setVariable("MD_CONTENT",htmlentities($xml_writer->getXML()));

                return true;
        }

Here is the call graph for this function:

Here is the caller graph for this function:

ilMDEditorGUI::deleteElement (  ) 

Definition at line 2334 of file class.ilMDEditorGUI.php.

References $_GET, ilMDFactory::_getInstance(), and listSection().

        {
                include_once 'Services/MetaData/classes/class.ilMDFactory.php';

                $md_element = ilMDFactory::_getInstance($_GET['meta_path'],$_GET['meta_index'],$_GET['meta_technical']);
                $md_element->delete();
                
                $this->listSection();

                return true;
        }

Here is the call graph for this function:

ilMDEditorGUI::deleteSection (  ) 

Definition at line 2346 of file class.ilMDEditorGUI.php.

References $_GET, ilMDFactory::_getInstance(), and listSection().

        {
                include_once 'Services/MetaData/classes/class.ilMDFactory.php';

                $md_element = ilMDFactory::_getInstance($_GET['section'],$_GET['meta_index']);
                $md_element->delete();
                
                $this->listSection();

                return true;
        }

Here is the call graph for this function:

& ilMDEditorGUI::executeCommand (  ) 

Definition at line 67 of file class.ilMDEditorGUI.php.

References $cmd, and $rbacsystem.

        {
                global $rbacsystem;

                $next_class = $this->ctrl->getNextClass($this);

                $cmd = $this->ctrl->getCmd();
                switch($next_class)
                {
                        default:
                                if(!$cmd)
                                {
                                        $cmd = "listSection";
                                }
                                $this->$cmd();
                                break;
                }
                return true;
        }

ilMDEditorGUI::ilMDEditorGUI ( a_rbac_id,
a_obj_id,
a_obj_type 
)

Definition at line 51 of file class.ilMDEditorGUI.php.

References $ilCtrl, $ilTabs, $lng, and $tpl.

        {
                global $ilCtrl,$lng,$tpl,$ilTabs;

                $this->md_obj =& new ilMD($a_rbac_id,$a_obj_id,$a_obj_type);
                $this->ctrl =& $ilCtrl;

                $this->lng =& $lng;
                $this->lng->loadLanguageModule('meta');

                $this->tpl =& $tpl;

                $this->tabs_gui =& $ilTabs;

        }

ilMDEditorGUI::listAnnotation (  ) 

Definition at line 2008 of file class.ilMDEditorGUI.php.

References __setTabs(), __showLanguageSelect(), and ilUtil::prepareFormOutput().

Referenced by listSection().

        {
                $this->tpl->addBlockFile('ADM_CONTENT','adm_content','tpl.md_editor.html','Services/MetaData');
                $this->__setTabs('meta_annotation');
                $this->tpl->addBlockFile('MD_CONTENT','md_content','tpl.md_annotation.html','Services/MetaData');

                $anno_ids = $this->md_obj->getAnnotationIds();
                if (!is_array($anno_ids) || count($anno_ids) == 0)
                {
                        $this->tpl->setCurrentBlock("no_annotation");
                        $this->tpl->setVariable("TXT_NO_ANNOTATION", $this->lng->txt("meta_no_annotation"));
                        $this->tpl->setVariable("TXT_ADD_ANNOTATION", $this->lng->txt("meta_add"));
                        $this->ctrl->setParameter($this, "section", "meta_annotation");
                        $this->tpl->setVariable("ACTION_ADD_ANNOTATION",
                                                                        $this->ctrl->getLinkTarget($this, "addSection"));
                        $this->tpl->parseCurrentBlock();
                }
                else
                {
                        foreach($anno_ids as $anno_id)
                        {
                                $this->ctrl->setParameter($this, 'meta_index', $anno_id);
                                $this->ctrl->setParameter($this, "section", "meta_annotation");

                                $this->md_section = $this->md_obj->getAnnotation($anno_id);
                                                                
                                $this->tpl->setCurrentBlock("annotation_loop");
                                $this->tpl->setVariable("ANNOTATION_ID", $anno_id);
                                $this->tpl->setVariable("TXT_ANNOTATION", $this->lng->txt("meta_annotation"));                          
                                $this->ctrl->setParameter($this, "meta_index", $anno_id);
                                $this->tpl->setVariable("ACTION_DELETE",
                                        $this->ctrl->getLinkTarget($this, "deleteSection"));
                                $this->ctrl->setParameter($this, "section", "meta_annotation");
                                $this->tpl->setVariable("ACTION_ADD",
                                        $this->ctrl->getLinkTarget($this, "addSection"));
                                $this->tpl->setVariable("TXT_DELETE", $this->lng->txt("meta_delete"));
                                $this->tpl->setVariable("TXT_ADD", $this->lng->txt("meta_add"));
                                
                                $this->tpl->setVariable("TXT_ENTITY", $this->lng->txt("meta_entity"));
                                $this->tpl->setVariable("VAL_ENTITY", ilUtil::prepareFormOutput($this->md_section->getEntity()));
                                $this->tpl->setVariable("TXT_DATE", $this->lng->txt("meta_date"));
                                $this->tpl->setVariable("VAL_DATE", ilUtil::prepareFormOutput($this->md_section->getDate()));
        
                                /* Description */
                                $this->tpl->setVariable("TXT_DESCRIPTION", $this->lng->txt("meta_description"));
                                $this->tpl->setVariable("TXT_VALUE", $this->lng->txt("meta_value"));
                                $this->tpl->setVariable("VAL_DESCRIPTION", ilUtil::prepareFormOutput($this->md_section->getDescription()));
                                $this->tpl->setVariable("TXT_LANGUAGE", $this->lng->txt("meta_language"));
                                $this->tpl->setVariable("VAL_DESCRIPTION_LANGUAGE",
                                        $this->__showLanguageSelect('annotation['.$anno_id.'][Language]',
                                        $this->md_section->getDescriptionLanguageCode()));
                                
                                $this->tpl->parseCurrentBlock();
                        }
                        
                        $this->tpl->setCurrentBlock("annotation");
                        $this->tpl->setVariable("EDIT_ACTION",$this->ctrl->getFormAction($this));
                        $this->tpl->setVariable("TXT_SAVE", $this->lng->txt("save"));
                        $this->tpl->parseCurrentBlock();
                }
        }               

Here is the call graph for this function:

Here is the caller graph for this function:

ilMDEditorGUI::listClassification (  ) 

Definition at line 2096 of file class.ilMDEditorGUI.php.

References __setTabs(), __showLanguageSelect(), and ilUtil::prepareFormOutput().

Referenced by listSection().

        {
                $this->tpl->addBlockFile('ADM_CONTENT','adm_content','tpl.md_editor.html','Services/MetaData');
                $this->__setTabs('meta_classification');
                $this->tpl->addBlockFile('MD_CONTENT','md_content','tpl.md_classification.html','Services/MetaData');

                $class_ids = $this->md_obj->getClassificationIds();
                if (!is_array($class_ids) || count($class_ids) == 0)
                {
                        $this->tpl->setCurrentBlock("no_classification");
                        $this->tpl->setVariable("TXT_NO_CLASSIFICATION", $this->lng->txt("meta_no_classification"));
                        $this->tpl->setVariable("TXT_ADD_CLASSIFICATION", $this->lng->txt("meta_add"));
                        $this->ctrl->setParameter($this, "section", "meta_classification");
                        $this->tpl->setVariable("ACTION_ADD_CLASSIFICATION",
                                $this->ctrl->getLinkTarget($this, "addSection"));
                        $this->tpl->parseCurrentBlock();
                }
                else
                {
                        foreach($class_ids as $class_id)
                        {
                                $this->md_section = $this->md_obj->getClassification($class_id);
                                $this->ctrl->setParameter($this, "section", "meta_classification");
                                
                                /* TaxonPath */
                                $tp_ids = $this->md_section->getTaxonPathIds();
                                foreach ($tp_ids as $tp_id)
                                {
                                        $tax_path = $this->md_section->getTaxonPath($tp_id);
                                        
                                        $tax_ids = $tax_path->getTaxonIds();
                                        
                                        foreach($tax_ids as $tax_id)
                                        {
                                                $taxon = $tax_path->getTaxon($tax_id);
                                                
                                                if (count($tax_ids) > 1)
                                                {
                                                        $this->tpl->setCurrentBlock("taxon_delete");
                                                        $this->ctrl->setParameter($this, "meta_index", $tax_id);
                                                        $this->ctrl->setParameter($this, "meta_path", "classification_taxon");
                                                        $this->tpl->setVariable("TAXONPATH_TAXON_LOOP_ACTION_DELETE",
                                                                $this->ctrl->getLinkTarget($this, "deleteElement"));
                                                        $this->tpl->setVariable("TAXONPATH_TAXON_LOOP_TXT_DELETE", $this->lng->txt("meta_delete"));
                                                        $this->tpl->parseCurrentBlock();
                                                }

                                                $this->tpl->setCurrentBlock("taxonpath_taxon_loop");
                                                $this->tpl->setVariable("TAXONPATH_TAXON_LOOP_NO", $tax_id);
                                                $this->tpl->setVariable("TAXONPATH_TAXON_LOOP_TAXONPATH_NO", $tp_id);
                                                $this->tpl->setVariable("TAXONPATH_TAXON_LOOP_TXT_TAXON", $this->lng->txt("meta_taxon"));
                                                $this->tpl->setVariable("TAXONPATH_TAXON_LOOP_TXT_VALUE", $this->lng->txt("meta_value"));
                                                $this->tpl->setVariable("TAXONPATH_TAXON_LOOP_VAL_TAXON", ilUtil::prepareFormOutput($taxon->getTaxon()));
                                                $this->tpl->setVariable("TAXONPATH_TAXON_LOOP_TXT_ID", $this->lng->txt("meta_id"));
                                                $this->tpl->setVariable("TAXONPATH_TAXON_LOOP_VAL_ID", ilUtil::prepareFormOutput($taxon->getTaxonId()));
                                                $this->tpl->setVariable("TAXONPATH_TAXON_LOOP_TXT_LANGUAGE", $this->lng->txt("meta_language"));
                                                $this->tpl->setVariable("TAXONPATH_TAXON_LOOP_VAL_TAXON_LANGUAGE",
                                                        $this->__showLanguageSelect('classification[TaxonPath][Taxon]['.$tax_id.'][Language]',
                                                        $taxon->getTaxonLanguageCode()));

                                                $this->ctrl->setParameter($this, "section_element", "Taxon_".$class_id);
                                                $this->ctrl->setParameter($this, "meta_index", $tp_id);
                                                $this->tpl->setVariable("TAXONPATH_TAXON_LOOP_ACTION_ADD",
                                                        $this->ctrl->getLinkTarget($this, "addSectionElement"));
                                                $this->tpl->setVariable("TAXONPATH_TAXON_LOOP_TXT_ADD", $this->lng->txt("meta_add"));
                                                $this->tpl->parseCurrentBlock();
                                        }

                                        if (count($tp_ids) > 1)
                                        {
                                                $this->tpl->setCurrentBlock("taxonpath_delete");
                                                $this->ctrl->setParameter($this, "meta_index", $tp_id);
                                                $this->ctrl->setParameter($this, "meta_path", "classification_taxon_path");
                                                $this->tpl->setVariable("TAXONPATH_LOOP_ACTION_DELETE",
                                                        $this->ctrl->getLinkTarget($this, "deleteElement"));
                                                $this->tpl->setVariable("TAXONPATH_LOOP_TXT_DELETE", $this->lng->txt("meta_delete"));
                                                $this->tpl->parseCurrentBlock();
                                        }

                                        $this->tpl->setCurrentBlock("taxonpath_loop");
                                        $this->tpl->setVariable("TAXONPATH_LOOP_NO", $tp_id);
                                        $this->tpl->setVariable("TAXONPATH_LOOP_ROWSPAN", (3 * count($tax_ids)) + 2);
                                        $this->tpl->setVariable("TAXONPATH_LOOP_TXT_TAXONPATH", $this->lng->txt("meta_taxon_path"));
                                        $this->tpl->setVariable("TAXONPATH_LOOP_TXT_SOURCE", $this->lng->txt("meta_source"));
                                        $this->tpl->setVariable("TAXONPATH_LOOP_TXT_VALUE", $this->lng->txt("meta_value"));
                                        $this->tpl->setVariable("TAXONPATH_LOOP_TXT_LANGUAGE", $this->lng->txt("meta_language"));
                                        $this->tpl->setVariable("TAXONPATH_LOOP_VAL_SOURCE", ilUtil::prepareFormOutput($tax_path->getSource()));
                                        $this->tpl->setVariable("TAXONPATH_LOOP_VAL_SOURCE_LANGUAGE",
                                                $this->__showLanguageSelect('classification[TaxonPath]['.$tp_id.'][Source][Language]',
                                                $tax_path->getSourceLanguageCode()));
                                        $this->ctrl->setParameter($this, "section_element", "TaxonPath_".$class_id);
                                        $this->ctrl->setParameter($this, "meta_index", $class_id);
                                        $this->tpl->setVariable("TAXONPATH_LOOP_ACTION_ADD",
                                                $this->ctrl->getLinkTarget($this, "addSectionElement"));
                                        $this->tpl->setVariable("TAXONPATH_LOOP_TXT_ADD", $this->lng->txt("meta_add"));
                                        $this->tpl->parseCurrentBlock();
                                }

                                /* Description */
                                $this->tpl->setVariable("TXT_DESCRIPTION", $this->lng->txt("meta_description"));
                                $this->tpl->setVariable("TXT_VALUE", $this->lng->txt("meta_value"));
                                $this->tpl->setVariable("VAL_DESCRIPTION",
                                        ilUtil::prepareFormOutput($this->md_section->getDescription()));
                                $this->tpl->setVariable("TXT_LANGUAGE", $this->lng->txt("meta_language"));
                                $this->tpl->setVariable("VAL_DESCRIPTION_LANGUAGE",
                                        $this->__showLanguageSelect('classification['.$class_id.'][Language]',
                                        $this->md_section->getDescriptionLanguageCode()));

                                /* Keyword */
                                $key_ids = $this->md_section->getKeywordIds();
                                foreach ($key_ids as $key_id)
                                {
                                        if (count($key_ids) > 1)
                                        {
                                                $this->ctrl->setParameter($this, "meta_index", $key_id);
                                                $this->ctrl->setParameter($this, "meta_path", "classification_keyword");
                                                $this->tpl->setCurrentBlock("keyword_delete");
                                                $this->tpl->setVariable("KEYWORD_LOOP_ACTION_DELETE",
                                                        $this->ctrl->getLinkTarget($this, "deleteElement"));
                                                $this->tpl->setVariable("KEYWORD_LOOP_TXT_DELETE", $this->lng->txt("meta_delete"));
                                                $this->tpl->parseCurrentBlock();
                                        }
                                        
                                        $keyword = $this->md_section->getKeyword($key_id);
                                        $this->tpl->setCurrentBlock("keyword_loop");
                                        $this->tpl->setVariable("KEYWORD_LOOP_NO", $key_id);
                                        $this->tpl->setVariable("KEYWORD_LOOP_TXT_KEYWORD", $this->lng->txt("meta_keyword"));
                                        $this->tpl->setVariable("KEYWORD_LOOP_TXT_VALUE", $this->lng->txt("meta_value"));
                                        $this->tpl->setVariable("KEYWORD_LOOP_VAL",
                                                ilUtil::prepareFormOutput($keyword->getKeyword()));
                                        $this->tpl->setVariable("KEYWORD_LOOP_TXT_LANGUAGE", $this->lng->txt("meta_language"));
                                        $this->tpl->setVariable("KEYWORD_LOOP_VAL_LANGUAGE",
                                                $this->__showLanguageSelect('classification[Keyword]['.$key_id.'][Language]',
                                                $keyword->getKeywordLanguageCode()));
                                        $this->ctrl->setParameter($this, "meta_index", $class_id);
                                        $this->ctrl->setParameter($this, "section_element", "Keyword_".$class_id);
                                        $this->tpl->setVariable("KEYWORD_LOOP_ACTION_ADD",
                                                $this->ctrl->getLinkTarget($this, "addSectionElement"));
                                        $this->tpl->setVariable("KEYWORD_LOOP_TXT_ADD", $this->lng->txt("meta_add"));
                                        $this->tpl->parseCurrentBlock();
                                }
                                
                                $this->tpl->setCurrentBlock("classification_loop");
                                $this->tpl->setVariable("TXT_CLASSIFICATION", $this->lng->txt("meta_classification"));
                                $this->ctrl->setParameter($this, "meta_index", $class_id);
                                $this->tpl->setVariable("ACTION_DELETE",
                                        $this->ctrl->getLinkTarget($this, "deleteSection"));
                                $this->tpl->setVariable("TXT_DELETE", $this->lng->txt("meta_delete"));
                                $this->tpl->setVariable("ACTION_ADD",
                                        $this->ctrl->getLinkTarget($this, "addSection"));
                                $this->tpl->setVariable("TXT_ADD", $this->lng->txt("meta_add"));
        
                                $this->tpl->setVariable("TXT_NEW_ELEMENT", $this->lng->txt("meta_new_element"));
                                $this->tpl->setVariable("TXT_TAXONPATH", $this->lng->txt("meta_taxon_path"));
                                $this->tpl->setVariable("TXT_KEYWORD", $this->lng->txt("meta_keyword"));
                                $this->tpl->setVariable("TXT_ADD", $this->lng->txt("meta_add"));
                                
                                $this->tpl->setVariable("TXT_PLEASE_SELECT", $this->lng->txt("meta_please_select"));
                                $this->tpl->setVariable("CLASS_ID", $class_id);
                                $this->tpl->setVariable("TXT_PURPOSE", $this->lng->txt("meta_purpose"));
                                $this->tpl->setVariable("TXT_DESCIPLINE", $this->lng->txt("meta_learning_resource_type"));
                                $this->tpl->setVariable("TXT_IDEA", $this->lng->txt("meta_idea"));
                                $this->tpl->setVariable("TXT_PREREQUISITE", $this->lng->txt("meta_prerequisite"));
                                $this->tpl->setVariable("TXT_EDUCATIONALOBJECTIVE", $this->lng->txt("meta_educational_objective"));
                                $this->tpl->setVariable("TXT_ACCESSIBILITYRESTRICTIONS", $this->lng->txt("meta_accessibility_restrictions"));
                                $this->tpl->setVariable("TXT_EDUCATIONALLEVEL", $this->lng->txt("meta_educational_level"));
                                $this->tpl->setVariable("TXT_SKILLLEVEL", $this->lng->txt("meta_skill_level"));
                                $this->tpl->setVariable("TXT_SECURITYLEVEL", $this->lng->txt("meta_security_level"));
                                $this->tpl->setVariable("TXT_COMPETENCY", $this->lng->txt("meta_competency"));
                                $this->tpl->setVariable("VAL_PURPOSE_" . strtoupper($this->md_section->getPurpose()), " selected");
                                $this->tpl->parseCurrentBlock();
                        }
                        
                        $this->tpl->setCurrentBlock("classification");
                        $this->tpl->setVariable("EDIT_ACTION",
                                $this->ctrl->getFormAction($this));
                        $this->tpl->setVariable("TXT_SAVE", $this->lng->txt("save"));
                        $this->tpl->parseCurrentBlock();
                }
        }

Here is the call graph for this function:

Here is the caller graph for this function:

ilMDEditorGUI::listEducational (  ) 

Definition at line 1516 of file class.ilMDEditorGUI.php.

References $id, __buildDaysSelect(), __buildMonthsSelect(), __setTabs(), __showLanguageSelect(), ilMDUtils::_LOMDurationToArray(), ilUtil::makeTimeSelect(), and ilUtil::prepareFormOutput().

Referenced by listSection().

        {
                $this->tpl->addBlockFile('ADM_CONTENT','adm_content','tpl.md_editor.html','Services/MetaData');
                $this->__setTabs('meta_educational');
                $this->tpl->addBlockFile('MD_CONTENT','md_content','tpl.md_educational.html','Services/MetaData');

                if(!is_object($this->md_section = $this->md_obj->getEducational()))
                {
                        $this->tpl->setCurrentBlock("no_educational");
                        $this->tpl->setVariable("TXT_NO_EDUCATIONAL", $this->lng->txt("meta_no_educational"));
                        $this->tpl->setVariable("TXT_ADD_EDUCATIONAL", $this->lng->txt("meta_add"));
                        $this->ctrl->setParameter($this, "section", "meta_educational");
                        $this->tpl->setVariable("ACTION_ADD_EDUCATIONAL",
                                $this->ctrl->getLinkTarget($this, "addSection"));
                        $this->tpl->parseCurrentBlock();
                }
                else
                {
                        $this->ctrl->setReturn($this,'listEducational');
                        $this->ctrl->setParameter($this,'section','meta_educational');
                        $this->tpl->setVariable("EDIT_ACTION",$this->ctrl->getFormAction($this));

                        $this->ctrl->setParameter($this, "meta_index", $this->md_section->getMetaId());
                        $this->tpl->setVariable("ACTION_DELETE",
                                                                        $this->ctrl->getLinkTarget($this, "deleteSection"));

                        $this->tpl->setVariable("TXT_EDUCATIONAL", $this->lng->txt("meta_educational"));
                        $this->tpl->setVariable("TXT_DELETE", $this->lng->txt("meta_delete"));
                        $this->tpl->setVariable("TXT_NEW_ELEMENT", $this->lng->txt("meta_new_element"));
                        $this->tpl->setVariable("TXT_TYPICALAGERANGE", $this->lng->txt("meta_typical_age_range"));
                        $this->tpl->setVariable("TXT_DESCRIPTION", $this->lng->txt("meta_description"));
                        $this->tpl->setVariable("TXT_LANGUAGE", $this->lng->txt("meta_language"));
                        $this->tpl->setVariable("TXT_ADD", $this->lng->txt("meta_add"));
                        $this->tpl->setVariable("TXT_PLEASE_SELECT", $this->lng->txt("meta_please_select"));

                        $this->tpl->setVariable("TXT_INTERACTIVITYTYPE", $this->lng->txt("meta_interactivity_type"));
                        $this->tpl->setVariable("TXT_LEARNINGRESOURCETYPE", $this->lng->txt("meta_learning_resource_type"));
                        $this->tpl->setVariable("TXT_INTERACTIVITYLEVEL", $this->lng->txt("meta_interactivity_level"));
                        $this->tpl->setVariable("TXT_SEMANTICDENSITY", $this->lng->txt("meta_semantic_density"));
                        $this->tpl->setVariable("TXT_INTENDEDENDUSERROLE", $this->lng->txt("meta_intended_end_user_role"));
                        $this->tpl->setVariable("TXT_CONTEXT", $this->lng->txt("meta_context"));
                        $this->tpl->setVariable("TXT_DIFFICULTY", $this->lng->txt("meta_difficulty"));
                        
                        $this->tpl->setVariable("VAL_INTERACTIVITYTYPE_" . strtoupper($this->md_section->getInteractivityType()), " selected");
                        $this->tpl->setVariable("VAL_LEARNINGRESOURCETYPE_" . strtoupper($this->md_section->getLearningResourceType()), " selected");
                        $this->tpl->setVariable("VAL_INTERACTIVITYLEVEL_" . strtoupper($this->md_section->getInteractivityLevel()), " selected");
                        $this->tpl->setVariable("VAL_SEMANTICDENSITY_" . strtoupper($this->md_section->getSemanticDensity()), " selected");
                        $this->tpl->setVariable("VAL_INTENDEDENDUSERROLE_" . strtoupper($this->md_section->getIntendedEndUserRole()), " selected");
                        $this->tpl->setVariable("VAL_CONTEXT_" . strtoupper($this->md_section->getContext()), " selected");
                        $this->tpl->setVariable("VAL_DIFFICULTY_" . strtoupper($this->md_section->getDifficulty()), " selected");
                        #$this->tpl->setVariable("VAL_TYPICALLEARNINGTIME", ilUtil::prepareFormOutput($this->md_section->getTypicalLearningTime()));
                        
                        $this->tpl->setVariable("TXT_ACTIVE", $this->lng->txt("meta_active"));
                        $this->tpl->setVariable("TXT_EXPOSITIVE", $this->lng->txt("meta_expositive"));
                        $this->tpl->setVariable("TXT_MIXED", $this->lng->txt("meta_mixed"));
                        $this->tpl->setVariable("TXT_EXERCISE", $this->lng->txt("meta_exercise"));
                        $this->tpl->setVariable("TXT_SIMULATION", $this->lng->txt("meta_simulation"));
                        $this->tpl->setVariable("TXT_QUESTIONNAIRE", $this->lng->txt("meta_questionnaire"));
                        $this->tpl->setVariable("TXT_DIAGRAMM", $this->lng->txt("meta_diagramm"));
                        $this->tpl->setVariable("TXT_FIGURE", $this->lng->txt("meta_figure"));
                        $this->tpl->setVariable("TXT_GRAPH", $this->lng->txt("meta_graph"));
                        $this->tpl->setVariable("TXT_INDEX", $this->lng->txt("meta_index"));
                        $this->tpl->setVariable("TXT_SLIDE", $this->lng->txt("meta_slide"));
                        $this->tpl->setVariable("TXT_TABLE", $this->lng->txt("meta_table"));
                        $this->tpl->setVariable("TXT_NARRATIVETEXT", $this->lng->txt("meta_narrative_text"));
                        $this->tpl->setVariable("TXT_EXAM", $this->lng->txt("meta_exam"));
                        $this->tpl->setVariable("TXT_EXPERIMENT", $this->lng->txt("meta_experiment"));
                        $this->tpl->setVariable("TXT_PROBLEMSTATEMENT", $this->lng->txt("meta_problem_statement"));
                        $this->tpl->setVariable("TXT_SELFASSESSMENT", $this->lng->txt("meta_self_assessment"));
                        $this->tpl->setVariable("TXT_LECTURE", $this->lng->txt("meta_lecture"));
                        $this->tpl->setVariable("TXT_VERYLOW", $this->lng->txt("meta_very_low"));
                        $this->tpl->setVariable("TXT_LOW", $this->lng->txt("meta_low"));
                        $this->tpl->setVariable("TXT_MEDIUM", $this->lng->txt("meta_medium"));
                        $this->tpl->setVariable("TXT_HIGH", $this->lng->txt("meta_high"));
                        $this->tpl->setVariable("TXT_VERYHIGH", $this->lng->txt("meta_very_high"));
                        $this->tpl->setVariable("TXT_TEACHER", $this->lng->txt("meta_teacher"));
                        $this->tpl->setVariable("TXT_AUTHOR", $this->lng->txt("meta_author"));
                        $this->tpl->setVariable("TXT_LEARNER", $this->lng->txt("meta_learner"));
                        $this->tpl->setVariable("TXT_MANAGER", $this->lng->txt("meta_manager"));
                        $this->tpl->setVariable("TXT_SCHOOL", $this->lng->txt("meta_school"));
                        $this->tpl->setVariable("TXT_HIGHEREDUCATION", $this->lng->txt("meta_higher_education"));
                        $this->tpl->setVariable("TXT_TRAINING", $this->lng->txt("meta_training"));
                        $this->tpl->setVariable("TXT_OTHER", $this->lng->txt("meta_other"));
                        $this->tpl->setVariable("TXT_VERYEASY", $this->lng->txt("meta_very_easy"));
                        $this->tpl->setVariable("TXT_EASY", $this->lng->txt("meta_easy"));
                        $this->tpl->setVariable("TXT_DIFFICULT", $this->lng->txt("meta_difficult"));
                        $this->tpl->setVariable("TXT_VERYDIFFICULT", $this->lng->txt("meta_very_difficult"));
                        $this->tpl->setVariable("TXT_TYPICALLEARNINGTIME", $this->lng->txt("meta_typical_learning_time"));


                        // Typical learning time
                        $tlt = array(0,0,0,0,0);
                        $valid = true;

                        include_once 'Services/MetaData/classes/class.ilMDUtils.php';
                        
                        if(!$tlt = ilMDUtils::_LOMDurationToArray($this->md_section->getTypicalLearningTime()))
                        {
                                if(strlen($this->md_section->getTypicalLearningTime()))
                                {
                                        $tlt = array(0,0,0,0,0);
                                        $valid = false;
                                }
                        }

                        $this->tpl->setVariable("TXT_MONTH",$this->lng->txt('md_months'));              
                        $this->tpl->setVariable("SEL_MONTHS",$this->__buildMonthsSelect($tlt[0]));
                        $this->tpl->setVariable("SEL_DAYS",$this->__buildDaysSelect($tlt[1]));
                
                        $this->tpl->setVariable("TXT_DAYS",$this->lng->txt('md_days'));
                        $this->tpl->setVariable("TXT_TIME",$this->lng->txt('md_time'));

                        $this->tpl->setVariable("TXT_TYPICAL_LEARN_TIME",$this->lng->txt('meta_typical_learning_time'));
                        $this->tpl->setVariable("SEL_TLT",ilUtil::makeTimeSelect('tlt',$tlt[4] ? false : true,
                                                                                                                                         $tlt[2],$tlt[3],$tlt[4],
                                                                                                                                         false));
                        $this->tpl->setVariable("TLT_HINT",$tlt[4] ? '(hh:mm:ss)' : '(hh:mm)');

                        if(!$valid)
                        {
                                $this->tpl->setCurrentBlock("tlt_not_valid");
                                $this->tpl->setVariable("TXT_CURRENT_VAL",$this->lng->txt('meta_current_value'));
                                $this->tpl->setVariable("TLT",$this->md_section->getTypicalLearningTime());
                                $this->tpl->setVariable("INFO_TLT_NOT_VALID",$this->lng->txt('meta_info_tlt_not_valid'));
                                $this->tpl->parseCurrentBlock();
                        }


                        /* TypicalAgeRange */
                        $first = true;
                        foreach($ids = $this->md_section->getTypicalAgeRangeIds() as $id)
                        {
                                if ($first)
                                {
                                        $this->tpl->setCurrentBlock("agerange_head");
                                        $this->tpl->setVariable("TYPICALAGERANGE_LOOP_TXT_TYPICALAGERANGE",
                                                $this->lng->txt("meta_typical_age_range"));
                                        $this->tpl->setVariable("ROWSPAN_AGERANGE", count($ids));
                                        $this->tpl->parseCurrentBlock();
                                        $first = false;
                                }
                                        
                                $md_age = $this->md_section->getTypicalAgeRange($id);
                                
                                $this->ctrl->setParameter($this, 'meta_index', $id);
                                $this->ctrl->setParameter($this, 'meta_path', 'educational_typical_age_range');
        
                                $this->tpl->setCurrentBlock("typicalagerange_delete");
                                $this->tpl->setVariable("TYPICALAGERANGE_LOOP_ACTION_DELETE",
                                        $this->ctrl->getLinkTarget($this, "deleteElement"));
                                $this->tpl->setVariable("TYPICALAGERANGE_LOOP_TXT_DELETE", $this->lng->txt("meta_delete"));
                                $this->tpl->parseCurrentBlock();

                                $this->tpl->setCurrentBlock("typicalagerange_loop");
                                $this->tpl->setVariable("TYPICALAGERANGE_LOOP_TXT_VALUE", $this->lng->txt("meta_value"));
                                $this->tpl->setVariable("TYPICALAGERANGE_LOOP_VAL", ilUtil::prepareFormOutput($md_age->getTypicalAgeRange()));
                                $this->tpl->setVariable("TYPICALAGERANGE_LOOP_NO", $id);
                                $this->tpl->setVariable("TYPICALAGERANGE_LOOP_TXT_LANGUAGE", $this->lng->txt("meta_language"));
                                $this->tpl->setVariable("TYPICALAGERANGE_LOOP_VAL_LANGUAGE",
                                        $this->__showLanguageSelect('educational[TypicalAgeRange]['.$id.'][Language]',
                                        $md_age->getTypicalAgeRangeLanguageCode()));
                                $this->ctrl->setParameter($this, "section_element", "educational_typical_age_range");
                                $this->tpl->setVariable("TYPICALAGERANGE_LOOP_ACTION_ADD",
                                        $this->ctrl->getLinkTarget($this, "addSectionElement"));
                                $this->tpl->setVariable("TYPICALAGERANGE_LOOP_TXT_ADD", $this->lng->txt("meta_add"));
                                $this->tpl->parseCurrentBlock();
                        }

                        /* Description */
                        $first = true;
                        foreach($ids = $this->md_section->getDescriptionIds() as $id)
                        {
                                if ($first)
                                {
                                        $this->tpl->setCurrentBlock("desc_head");
                                        $this->tpl->setVariable("DESCRIPTION_LOOP_TXT_DESCRIPTION", $this->lng->txt("meta_description"));
                                        $this->tpl->setVariable("ROWSPAN_DESC", count($ids));
                                        $this->tpl->parseCurrentBlock();
                                        $first = false;
                                }

                                $md_des = $this->md_section->getDescription($id);
                                
                                $this->ctrl->setParameter($this, 'meta_index', $id);
                                $this->ctrl->setParameter($this, 'meta_path', 'educational_description');
                                
                                $this->tpl->setCurrentBlock("description_loop");
                                $this->tpl->setVariable("DESCRIPTION_LOOP_NO", $id);
                                $this->tpl->setVariable("DESCRIPTION_LOOP_TXT_VALUE", $this->lng->txt("meta_value"));
                                $this->tpl->setVariable("DESCRIPTION_LOOP_VAL", ilUtil::prepareFormOutput($md_des->getDescription()));
                                $this->tpl->setVariable("DESCRIPTION_LOOP_TXT_LANGUAGE", $this->lng->txt("meta_language"));
                                $this->tpl->setVariable("DESCRIPTION_LOOP_VAL_LANGUAGE",
                                        $this->__showLanguageSelect('educational[Description]['.$id.'][Language]',
                                                $md_des->getDescriptionLanguageCode()));
                                $this->tpl->setVariable("DESCRIPTION_LOOP_ACTION_DELETE",
                                        $this->ctrl->getLinkTarget($this, "deleteElement"));
                                $this->tpl->setVariable("DESCRIPTION_LOOP_TXT_DELETE", $this->lng->txt("meta_delete"));
                                $this->ctrl->setParameter($this, "section_element", "educational_description");
                                $this->tpl->setVariable("DESCRIPTION_LOOP_ACTION_ADD",
                                        $this->ctrl->getLinkTarget($this, "addSectionElement"));
                                $this->tpl->setVariable("DESCRIPTION_LOOP_TXT_ADD", $this->lng->txt("meta_add"));
                                $this->tpl->parseCurrentBlock();
                        }


                        /* Language */
                        $first = true;
                        foreach($ids = $this->md_section->getLanguageIds() as $id)
                        {
                                if ($first)
                                {
                                        $this->tpl->setCurrentBlock("language_head");
                                        $this->tpl->setVariable("LANGUAGE_LOOP_TXT_LANGUAGE", $this->lng->txt("meta_language"));
                                        $this->tpl->setVariable("ROWSPAN_LANG", count($ids));
                                        $this->tpl->parseCurrentBlock();
                                        $first = false;
                                }
                                
                                $md_lang = $this->md_section->getLanguage($id);
                                
                                $this->ctrl->setParameter($this, 'meta_index', $id);
                                $this->ctrl->setParameter($this, 'meta_path', 'educational_language');

                                $this->tpl->setCurrentBlock("language_loop");
                                $this->tpl->setVariable("LANGUAGE_LOOP_VAL_LANGUAGE",
                                        $this->__showLanguageSelect('educational[Language]['.$id.']',
                                                $md_lang->getLanguageCode()));

                                $this->tpl->setVariable("LANGUAGE_LOOP_ACTION_DELETE",
                                        $this->ctrl->getLinkTarget($this, "deleteElement"));
                                $this->tpl->setVariable("LANGUAGE_LOOP_TXT_DELETE", $this->lng->txt("meta_delete"));
                                $this->ctrl->setParameter($this, "section_element", "educational_language");
                                $this->tpl->setVariable("LANGUAGE_LOOP_ACTION_ADD",
                                        $this->ctrl->getLinkTarget($this, "addSectionElement"));
                                $this->tpl->setVariable("LANGUAGE_LOOP_TXT_ADD", $this->lng->txt("meta_add"));
                                $this->tpl->parseCurrentBlock();

                        }

                        $this->tpl->setVariable("TXT_SAVE", $this->lng->txt("save"));

                        $this->tpl->setCurrentBlock("educational");
                        $this->tpl->parseCurrentBlock();
                }
        }

Here is the call graph for this function:

Here is the caller graph for this function:

ilMDEditorGUI::listGeneral (  ) 

Definition at line 562 of file class.ilMDEditorGUI.php.

References $id, __fillSubelements(), __setTabs(), __showLanguageSelect(), and ilUtil::prepareFormOutput().

Referenced by listSection().

        {
                if(!is_object($this->md_section = $this->md_obj->getGeneral()))
                {
                        $this->md_section = $this->md_obj->addGeneral();
                        $this->md_section->save();
                }

                $this->tpl->addBlockFile('ADM_CONTENT','adm_content','tpl.md_editor.html','Services/MetaData');
                
                $this->__setTabs('meta_general');

                $this->tpl->addBlockFile('MD_CONTENT','md_content','tpl.md_general.html','Services/MetaData');

                $this->ctrl->setReturn($this,'listGeneral');
                $this->ctrl->setParameter($this,'section','meta_general');
                $this->tpl->setVariable("EDIT_ACTION",$this->ctrl->getFormAction($this));

                $this->__fillSubelements();
                
                $this->tpl->setVariable("TXT_GENERAL", $this->lng->txt("meta_general"));
                $this->tpl->setVariable("TXT_IDENTIFIER", $this->lng->txt("meta_identifier"));
                $this->tpl->setVariable("TXT_LANGUAGE", $this->lng->txt("meta_language"));
                $this->tpl->setVariable("TXT_KEYWORD", $this->lng->txt("meta_keyword"));
                $this->tpl->setVariable("TXT_DESCRIPTION", $this->lng->txt("meta_description"));
                $this->tpl->setVariable("TXT_STRUCTURE", $this->lng->txt("meta_structure"));
                $this->tpl->setVariable("TXT_PLEASE_SELECT", $this->lng->txt("meta_please_select"));
                $this->tpl->setVariable("TXT_ATOMIC", $this->lng->txt("meta_atomic"));
                $this->tpl->setVariable("TXT_COLLECTION", $this->lng->txt("meta_collection"));
                $this->tpl->setVariable("TXT_NETWORKED", $this->lng->txt("meta_networked"));
                $this->tpl->setVariable("TXT_HIERARCHICAL", $this->lng->txt("meta_hierarchical"));
                $this->tpl->setVariable("TXT_LINEAR", $this->lng->txt("meta_linear"));

                // Structure
                $this->tpl->setVariable("STRUCTURE_VAL_".strtoupper($this->md_section->getStructure())," selected=selected");

                // Identifier
                $first = true;
                foreach($ids = $this->md_section->getIdentifierIds() as $id)
                {
                        $md_ide = $this->md_section->getIdentifier($id);

                        // 
                        if ($first)
                        {
                                $this->tpl->setCurrentBlock("id_head");
                                $this->tpl->setVariable("IDENTIFIER_LOOP_TXT_IDENTIFIER", $this->lng->txt("meta_identifier"));
                                $this->tpl->setVariable("IDENTIFIER_LOOP_TXT_CATALOG", $this->lng->txt("meta_catalog"));
                                $this->tpl->setVariable("IDENTIFIER_LOOP_TXT_ENTRY", $this->lng->txt("meta_entry"));
                                $this->tpl->setVariable("ROWSPAN_ID", count($ids));
                                $this->tpl->parseCurrentBlock();
                                $first = false;
                        }
                        
                        if(count($ids) > 1)
                        {
                                $this->ctrl->setParameter($this,'meta_index',$id);
                                $this->ctrl->setParameter($this,'meta_path','meta_identifier');

                                if ($md_ide->getCatalog() != "ILIAS")
                                {
                                        $this->tpl->setCurrentBlock("identifier_delete");
                                        $this->tpl->setVariable("IDENTIFIER_LOOP_ACTION_DELETE",$this->ctrl->getLinkTarget($this,'deleteElement'));
                                        $this->tpl->setVariable("IDENTIFIER_LOOP_TXT_DELETE",$this->lng->txt('delete'));
                                        $this->tpl->parseCurrentBlock();
                                }
                        }

                        $this->tpl->setCurrentBlock("identifier_loop");
                        if ($md_ide->getCatalog() == "ILIAS")
                        {
                                $this->tpl->setVariable("DISABLE_IDENT", ' disabled="disabled" ');
                        }
                        $this->tpl->setVariable("IDENTIFIER_LOOP_NO", $id);
                        $this->tpl->setVariable("IDENTIFIER_LOOP_VAL_IDENTIFIER_CATALOG", 
                                                                        ilUtil::prepareFormOutput($md_ide->getCatalog()));
                        $this->tpl->setVariable("IDENTIFIER_LOOP_VAL_IDENTIFIER_ENTRY", 
                                                                        ilUtil::prepareFormOutput($md_ide->getEntry()));
                        $this->tpl->parseCurrentBlock();
                }


                // Language
                $first = true;
                foreach($ids = $this->md_section->getLanguageIds() as $id)
                {
                        $md_lan = $this->md_section->getLanguage($id);
                        
                        if ($first)
                        {
                                $this->tpl->setCurrentBlock("language_head");
                                $this->tpl->setVariable("ROWSPAN_LANG", count($ids));
                                $this->tpl->setVariable("LANGUAGE_LOOP_TXT_LANGUAGE", $this->lng->txt("meta_language"));
                                $this->tpl->parseCurrentBlock();
                                $first = false;
                        }

                        if (count($ids) > 1)
                        {
                                $this->ctrl->setParameter($this,'meta_index',$id);
                                $this->ctrl->setParameter($this,'meta_path','meta_language');

                                $this->tpl->setCurrentBlock("language_delete");
                                $this->tpl->setVariable("LANGUAGE_LOOP_ACTION_DELETE",$this->ctrl->getLinkTarget($this,'deleteElement'));
                                $this->tpl->setVariable("LANGUAGE_LOOP_TXT_DELETE", $this->lng->txt("meta_delete"));
                                $this->tpl->parseCurrentBlock();
                        }
                        $this->tpl->setCurrentBlock("language_loop");
                        $this->tpl->setVariable("LANGUAGE_LOOP_VAL_LANGUAGE", $this->__showLanguageSelect('gen_language['.$id.'][language]',
                                                                                                                                                                                $md_lan->getLanguageCode()));
                        $this->tpl->parseCurrentBlock();
                }

                // TITLE
                $this->tpl->setVariable("TXT_TITLE",$this->lng->txt('title'));
                $this->tpl->setVariable("VAL_TITLE",ilUtil::prepareFormOutput($this->md_section->getTitle()));
                $this->tpl->setVariable("VAL_TITLE_LANGUAGE",$this->__showLanguageSelect('gen_title_language',
                                                                                                                                                           $this->md_section->getTitleLanguageCode()));


                // DESCRIPTION
                foreach($ids = $this->md_section->getDescriptionIds() as $id)
                { 
                        $md_des = $this->md_section->getDescription($id);

                        if (count($ids) > 1)
                        {
                                $this->ctrl->setParameter($this,'meta_index',$id);
                                $this->ctrl->setParameter($this,'meta_path','meta_description');

                                $this->tpl->setCurrentBlock("description_delete");
                                $this->tpl->setVariable("DESCRIPTION_LOOP_ACTION_DELETE",$this->ctrl->getLinkTarget($this,'deleteElement'));
                                $this->tpl->setVariable("DESCRIPTION_LOOP_TXT_DELETE", $this->lng->txt("meta_delete"));
                                $this->tpl->parseCurrentBlock();
                        }

                        $this->tpl->setCurrentBlock("description_loop");
                        $this->tpl->setVariable("DESCRIPTION_LOOP_NO",$id);
                        $this->tpl->setVariable("DESCRIPTION_LOOP_TXT_DESCRIPTION", $this->lng->txt("meta_description"));
                        $this->tpl->setVariable("DESCRIPTION_LOOP_TXT_VALUE", $this->lng->txt("meta_value"));
                        $this->tpl->setVariable("DESCRIPTION_LOOP_VAL", ilUtil::prepareFormOutput($md_des->getDescription()));
                        $this->tpl->setVariable("DESCRIPTION_LOOP_TXT_LANGUAGE", $this->lng->txt("meta_language"));
                        $this->tpl->setVariable("DESCRIPTION_LOOP_VAL_LANGUAGE", $this->__showLanguageSelect("gen_description[".$id.'][language]', 
                                                                                                                                                                  $md_des->getDescriptionLanguageCode()));
                        $this->tpl->parseCurrentBlock();
                }

                // KEYWORD
                $first = true;
                foreach($ids = $this->md_section->getKeywordIds() as $id)
                {
                        $md_key = $this->md_section->getKeyword($id);
                        
                        if ($first)
                        {
                                $this->tpl->setCurrentBlock("keyword_head");
                                $this->tpl->setVariable("ROWSPAN_KEYWORD", count($ids));
                                $this->tpl->setVariable("KEYWORD_LOOP_TXT_KEYWORD", $this->lng->txt("meta_keyword"));
                                $this->tpl->parseCurrentBlock();
                                $first = false;
                        }


                        if(count($ids) > 1)
                        {
                                $this->ctrl->setParameter($this,'meta_index',$id);
                                $this->ctrl->setParameter($this,'meta_path','meta_keyword');

                                $this->tpl->setCurrentBlock("keyword_delete");
                                $this->tpl->setVariable("KEYWORD_LOOP_ACTION_DELETE",$this->ctrl->getLinkTarget($this,'deleteElement'));
                                $this->tpl->setVariable("KEYWORD_LOOP_TXT_DELETE", $this->lng->txt("meta_delete"));
                                $this->tpl->parseCurrentBlock();
                        }
                        
                        $this->tpl->setCurrentBlock("keyword_loop");
                        $this->tpl->setVariable("KEYWORD_LOOP_NO",$id);
                        $this->tpl->setVariable("KEYWORD_LOOP_TXT_VALUE", $this->lng->txt("meta_value"));
                        $this->tpl->setVariable("KEYWORD_LOOP_VAL", ilUtil::prepareFormOutput($md_key->getKeyword()));
                        $this->tpl->setVariable("KEYWORD_LOOP_TXT_LANGUAGE", $this->lng->txt("meta_language"));
                        $this->tpl->setVariable("KEYWORD_LOOP_VAL_LANGUAGE", $this->__showLanguageSelect("gen_keyword[".$id.'][language]',
                                                                                                                                                                           $md_key->getKeywordLanguageCode()));

                        $this->tpl->parseCurrentBlock();
                }

                // Coverage
                $this->tpl->setVariable("COVERAGE_LOOP_TXT_COVERAGE",$this->lng->txt('meta_coverage'));
                $this->tpl->setVariable("COVERAGE_LOOP_VAL",ilUtil::prepareFormOutput($this->md_section->getCoverage()));
                $this->tpl->setVariable("COVERAGE_LOOP_TXT_LANGUAGE",$this->lng->txt('meta_language'));
                $this->tpl->setVariable("COVERAGE_LOOP_VAL_LANGUAGE",$this->__showLanguageSelect('gen_coverage_language',
                                                                                                                                                                                 $this->md_section->getCoverageLanguageCode()));

                $this->tpl->setVariable("TXT_SAVE",$this->lng->txt('save'));
        }

Here is the call graph for this function:

Here is the caller graph for this function:

ilMDEditorGUI::listLifecycle (  ) 

Definition at line 1096 of file class.ilMDEditorGUI.php.

References __fillSubelements(), __setTabs(), __showLanguageSelect(), ilMDUtilSelect::_getRoleSelect(), ilMDUtilSelect::_getStatusSelect(), and ilUtil::prepareFormOutput().

Referenced by listSection().

        {
                $this->tpl->addBlockFile('ADM_CONTENT','adm_content','tpl.md_editor.html','Services/MetaData');
                $this->__setTabs('meta_lifecycle');
                $this->tpl->addBlockFile('MD_CONTENT','md_content','tpl.md_lifecycle.html','Services/MetaData');


                $this->ctrl->setParameter($this, "section", "meta_lifecycle");
                if(!is_object($this->md_section = $this->md_obj->getLifecycle()))
                {
                        $this->tpl->setCurrentBlock("no_lifecycle");
                        $this->tpl->setVariable("TXT_NO_LIFECYCLE", $this->lng->txt("meta_no_lifecycle"));
                        $this->tpl->setVariable("TXT_ADD_LIFECYCLE", $this->lng->txt("meta_add"));
                        $this->tpl->setVariable("ACTION_ADD_LIFECYCLE",$this->ctrl->getLinkTarget($this, "addSection"));
                        $this->tpl->parseCurrentBlock();

                        return true;
                }
                $this->ctrl->setReturn($this,'listLifecycle');
                $this->ctrl->setParameter($this, "meta_index", $this->md_section->getMetaId());

                $this->tpl->setVariable("EDIT_ACTION",$this->ctrl->getFormAction($this));
                $this->tpl->setVariable("TXT_LIFECYCLE",$this->lng->txt('meta_lifecycle'));

                // Delete link
                $this->tpl->setVariable("ACTION_DELETE",
                                                                $this->ctrl->getLinkTarget($this, "deleteSection"));
                $this->tpl->setVariable("TXT_DELETE",$this->lng->txt('delete'));

                // New element
                $this->__fillSubelements();

                // Status
                $this->tpl->setVariable("TXT_STATUS",$this->lng->txt('meta_status'));
                $this->tpl->setVariable("SEL_STATUS",ilMDUtilSelect::_getStatusSelect($this->md_section->getStatus(),
                                                                                                                                                        "lif_status",
                                                                                                                                                        array(0 => $this->lng->txt('meta_please_select'))));
                // Version
                $this->tpl->setVariable("TXT_VERSION",$this->lng->txt('meta_version'));
                $this->tpl->setVariable("VAL_VERSION",ilUtil::prepareFormOutput($this->md_section->getVersion()));

                $this->tpl->setVariable("TXT_LANGUAGE",$this->lng->txt('meta_language'));
                $this->tpl->setVariable("VAL_VERSION_LANGUAGE",$this->__showLanguageSelect('lif_language',
                                                                                                                                                                   $this->md_section->getVersionLanguageCode()));

                // Contributes
                foreach(($ids = $this->md_section->getContributeIds()) as $con_id)
                {
                        $md_con = $this->md_section->getContribute($con_id);

                        if(count($ids) > 1)
                        {
                                $this->ctrl->setParameter($this,'meta_index',$con_id);
                                $this->ctrl->setParameter($this,'meta_path','meta_contribute');
                                
                                $this->tpl->setCurrentBlock("contribute_delete");
                                $this->tpl->setVariable("CONTRIBUTE_LOOP_ACTION_DELETE",$this->ctrl->getLinkTarget($this,'deleteElement'));
                                $this->tpl->setVariable("CONTRIBUTE_LOOP_TXT_DELETE",$this->lng->txt('delete'));
                                $this->tpl->parseCurrentBlock();
                        }
                        // Entities
                        foreach($ent_ids = $md_con->getEntityIds() as $ent_id)
                        {
                                $md_ent = $md_con->getEntity($ent_id);
                                
                                $this->ctrl->setParameter($this,'meta_path','meta_entity');
                                
                                if(count($ent_ids) > 1)
                                {
                                        $this->tpl->setCurrentBlock("contribute_entity_delete");
                                        
                                        $this->ctrl->setParameter($this,'meta_index',$ent_id);
                                        $this->tpl->setVariable("CONTRIBUTE_ENTITY_LOOP_ACTION_DELETE",$this->ctrl->getLinkTarget($this,'deleteElement'));
                                        $this->tpl->setVariable("CONTRIBUTE_ENTITY_LOOP_TXT_DELETE",$this->lng->txt('delete'));
                                        $this->tpl->parseCurrentBlock();
                                }
                                
                                $this->tpl->setCurrentBlock("contribute_entity_loop");

                                $this->tpl->setVariable("CONTRIBUTE_ENTITY_LOOP_CONTRIBUTE_NO",$con_id);
                                $this->tpl->setVariable("CONTRIBUTE_ENTITY_LOOP_NO",$ent_id);
                                $this->tpl->setVariable("CONTRIBUTE_ENTITY_LOOP_VAL_ENTITY",ilUtil::prepareFormOutput($md_ent->getEntity()));
                                $this->tpl->setVariable("CONTRIBUTE_ENTITY_LOOP_TXT_ENTITY",$this->lng->txt('meta_entity'));
                                $this->tpl->parseCurrentBlock();
                        }
                        $this->tpl->setCurrentBlock("contribute_loop");
                        
                        $this->ctrl->setParameter($this,'section_element','meta_entity');
                        $this->ctrl->setParameter($this,'meta_index',$con_id);
                        $this->tpl->setVariable("CONTRIBUTE_ENTITY_LOOP_ACTION_ADD",$this->ctrl->getLinkTarget($this,'addSectionElement'));
                        $this->tpl->setVariable("CONTRIBUTE_ENTITY_LOOP_TXT_ADD",
                                $this->lng->txt('add')." ".$this->lng->txt('meta_entity'));

                        $this->tpl->setVariable("CONTRIBUTE_LOOP_ROWSPAN",2 + count($ent_ids));
                        $this->tpl->setVariable("CONTRIBUTE_LOOP_TXT_CONTRIBUTE",$this->lng->txt('meta_contribute'));
                        $this->tpl->setVariable("CONTRIBUTE_LOOP_TXT_ROLE",$this->lng->txt('meta_role'));
                        $this->tpl->setVariable("SEL_CONTRIBUTE_ROLE",ilMDUtilSelect::_getRoleSelect($md_con->getRole(),
                                "met_contribute[".$con_id."][Role]",
                                array(0 => $this->lng->txt('meta_please_select'))));
                        $this->tpl->setVariable("CONTRIBUTE_LOOP_TXT_DATE",$this->lng->txt('meta_date'));
                        $this->tpl->setVariable("CONTRIBUTE_LOOP_NO",$con_id);
                        $this->tpl->setVariable("CONTRIBUTE_LOOP_VAL_DATE",ilUtil::prepareFormOutput($md_con->getDate()));
                        
                        $this->tpl->parseCurrentBlock();
                }
                $this->tpl->setVariable("TXT_SAVE",$this->lng->txt('save'));

        }

Here is the call graph for this function:

Here is the caller graph for this function:

ilMDEditorGUI::listMetaMetaData (  ) 

Definition at line 1258 of file class.ilMDEditorGUI.php.

References $id, __fillSubelements(), __setTabs(), __showLanguageSelect(), ilMDUtilSelect::_getRoleSelect(), and ilUtil::prepareFormOutput().

        {
                $this->tpl->addBlockFile('ADM_CONTENT','adm_content','tpl.md_editor.html','Services/MetaData');
                $this->__setTabs('meta_meta_metadata');
                $this->tpl->addBlockFile('MD_CONTENT','md_content','tpl.md_meta_metadata.html','Services/MetaData');


                $this->ctrl->setParameter($this, "section", "meta_meta_metadata");
                if(!is_object($this->md_section = $this->md_obj->getMetaMetadata()))
                {
                        $this->tpl->setCurrentBlock("no_meta_meta");
                        $this->tpl->setVariable("TXT_NO_META_META", $this->lng->txt("meta_no_meta_metadata"));
                        $this->tpl->setVariable("TXT_ADD_META_META", $this->lng->txt("meta_add"));
                        $this->tpl->setVariable("ACTION_ADD_META_META",$this->ctrl->getLinkTarget($this, "addSection"));
                        $this->tpl->parseCurrentBlock();

                        return true;
                }
                $this->ctrl->setReturn($this,'listMetaMetaData');
                $this->ctrl->setParameter($this, "meta_index", $this->md_section->getMetaId());

                $this->tpl->setVariable("EDIT_ACTION",$this->ctrl->getFormAction($this));
                $this->tpl->setVariable("TXT_META_METADATA",$this->lng->txt('meta_meta_metadata'));

                // Delete link
                $this->tpl->setVariable("ACTION_DELETE",
                                                                $this->ctrl->getLinkTarget($this, "deleteSection"));
                $this->tpl->setVariable("TXT_DELETE",$this->lng->txt('delete'));

                // New element
                $this->__fillSubelements();

                $this->tpl->setVariable("TXT_LANGUAGE",$this->lng->txt('meta_language'));

                $this->tpl->setVariable("VAL_LANGUAGE",$this->__showLanguageSelect('met_language',$this->md_section->getLanguageCode()));
                $this->tpl->setVariable("TXT_METADATASCHEME",$this->lng->txt('meta_metadatascheme'));
                $this->tpl->setVariable("VAL_METADATASCHEME",$this->md_section->getMetaDataScheme());


                // Identifier
                foreach($ids = $this->md_section->getIdentifierIds() as $id)
                {
                        $md_ide = $this->md_section->getIdentifier($id);

                        if(count($ids) > 1)
                        {
                                $this->ctrl->setParameter($this,'meta_index',$id);
                                $this->ctrl->setParameter($this,'meta_path','meta_identifier');
                                
                                $this->tpl->setCurrentBlock("identifier_delete");
                                $this->tpl->setVariable("IDENTIFIER_LOOP_ACTION_DELETE",$this->ctrl->getLinkTarget($this,'deleteElement'));
                                $this->tpl->setVariable("IDENTIFIER_LOOP_TXT_DELETE",$this->lng->txt('delete'));
                                $this->tpl->parseCurrentBlock();
                        }

                        $this->tpl->setCurrentBlock("identifier_loop");
                        $this->tpl->setVariable("IDENTIFIER_LOOP_NO", $id);
                        $this->tpl->setVariable("IDENTIFIER_LOOP_TXT_IDENTIFIER", $this->lng->txt("meta_identifier"));
                        $this->tpl->setVariable("IDENTIFIER_LOOP_TXT_CATALOG", $this->lng->txt("meta_catalog"));
                        $this->tpl->setVariable("IDENTIFIER_LOOP_VAL_IDENTIFIER_CATALOG", 
                                                                        ilUtil::prepareFormOutput($md_ide->getCatalog()));
                        $this->tpl->setVariable("IDENTIFIER_LOOP_TXT_ENTRY", $this->lng->txt("meta_entry"));
                        $this->tpl->setVariable("IDENTIFIER_LOOP_VAL_IDENTIFIER_ENTRY", 
                                                                        ilUtil::prepareFormOutput($md_ide->getEntry()));
                        $this->tpl->parseCurrentBlock();
                }

                // Contributes
                foreach(($ids = $this->md_section->getContributeIds()) as $con_id)
                {
                        $md_con = $this->md_section->getContribute($con_id);

                        if(count($ids) > 1)
                        {
                                $this->ctrl->setParameter($this,'meta_index',$con_id);
                                $this->ctrl->setParameter($this,'meta_path','meta_contribute');
                                
                                $this->tpl->setCurrentBlock("contribute_delete");
                                $this->tpl->setVariable("CONTRIBUTE_LOOP_ACTION_DELETE",$this->ctrl->getLinkTarget($this,'deleteElement'));
                                $this->tpl->setVariable("CONTRIBUTE_LOOP_TXT_DELETE",$this->lng->txt('delete'));
                                $this->tpl->parseCurrentBlock();
                        }
                        // Entities
                        foreach($ent_ids = $md_con->getEntityIds() as $ent_id)
                        {
                                $md_ent = $md_con->getEntity($ent_id);
                                
                                $this->ctrl->setParameter($this,'meta_path','meta_entity');
                                
                                if(count($ent_ids) > 1)
                                {
                                        $this->tpl->setCurrentBlock("contribute_entity_delete");
                                        
                                        $this->ctrl->setParameter($this,'meta_index',$ent_id);
                                        $this->tpl->setVariable("CONTRIBUTE_ENTITY_LOOP_ACTION_DELETE",$this->ctrl->getLinkTarget($this,'deleteElement'));
                                        $this->tpl->setVariable("CONTRIBUTE_ENTITY_LOOP_TXT_DELETE",$this->lng->txt('delete'));
                                        $this->tpl->parseCurrentBlock();
                                }
                                
                                $this->tpl->setCurrentBlock("contribute_entity_loop");

                                $this->ctrl->setParameter($this,'section_element','meta_entity');
                                $this->ctrl->setParameter($this,'meta_index',$con_id);
                                $this->tpl->setVariable("CONTRIBUTE_ENTITY_LOOP_ACTION_ADD",$this->ctrl->getLinkTarget($this,'addSectionElement'));
                                $this->tpl->setVariable("CONTRIBUTE_ENTITY_LOOP_TXT_ADD",$this->lng->txt('add'));


                                $this->tpl->setVariable("CONTRIBUTE_ENTITY_LOOP_CONTRIBUTE_NO",$con_id);
                                $this->tpl->setVariable("CONTRIBUTE_ENTITY_LOOP_NO",$ent_id);
                                $this->tpl->setVariable("CONTRIBUTE_ENTITY_LOOP_VAL_ENTITY",ilUtil::prepareFormOutput($md_ent->getEntity()));
                                $this->tpl->setVariable("CONTRIBUTE_ENTITY_LOOP_TXT_ENTITY",$this->lng->txt('meta_entity'));
                                $this->tpl->parseCurrentBlock();
                        }
                        $this->tpl->setCurrentBlock("contribute_loop");
                        $this->tpl->setVariable("CONTRIBUTE_LOOP_ROWSPAN",2 + count($ent_ids));
                        $this->tpl->setVariable("CONTRIBUTE_LOOP_TXT_CONTRIBUTE",$this->lng->txt('meta_contribute'));
                        $this->tpl->setVariable("CONTRIBUTE_LOOP_TXT_ROLE",$this->lng->txt('meta_role'));
                        $this->tpl->setVariable("SEL_CONTRIBUTE_ROLE",ilMDUtilSelect::_getRoleSelect($md_con->getRole(),
                                                                                                                                                                        "met_contribute[".$con_id."][Role]",
                                                                                                                                                                        array(0 => $this->lng->txt('meta_please_select'))));
                        $this->tpl->setVariable("CONTRIBUTE_LOOP_TXT_DATE",$this->lng->txt('meta_date'));
                        $this->tpl->setVariable("CONTRIBUTE_LOOP_NO",$con_id);
                        $this->tpl->setVariable("CONTRIBUTE_LOOP_VAL_DATE",ilUtil::prepareFormOutput($md_con->getDate()));
                        
                        $this->tpl->parseCurrentBlock();
                }
                $this->tpl->setVariable("TXT_SAVE",$this->lng->txt('save'));
        }

Here is the call graph for this function:

ilMDEditorGUI::listQuickEdit (  ) 

Definition at line 108 of file class.ilMDEditorGUI.php.

References $id, $keywords, $lang, __buildDaysSelect(), __buildMonthsSelect(), __setTabs(), __showLanguageSelect(), ilMDUtils::_LOMDurationToArray(), ilUtil::makeTimeSelect(), and ilUtil::prepareFormOutput().

Referenced by listSection().

        {
                if(!is_object($this->md_section = $this->md_obj->getGeneral()))
                {
                        $this->md_section = $this->md_obj->addGeneral();
                        $this->md_section->save();
                }

                $this->tpl->addBlockFile('ADM_CONTENT','adm_content','tpl.md_editor.html','Services/MetaData');
                
                $this->__setTabs('meta_quickedit');

                $this->tpl->addBlockFile('MD_CONTENT','md_content','tpl.md_quick_edit.html','Services/MetaData');

                $this->ctrl->setReturn($this,'listGeneral');
                $this->ctrl->setParameter($this,'section','meta_general');
                $this->tpl->setVariable("EDIT_ACTION",$this->ctrl->getFormAction($this));

                $this->tpl->setVariable("TXT_QUICK_EDIT", $this->lng->txt("meta_quickedit"));
                $this->tpl->setVariable("TXT_LANGUAGE", $this->lng->txt("meta_language"));
                $this->tpl->setVariable("TXT_KEYWORD", $this->lng->txt("meta_keyword"));
                $this->tpl->setVariable("TXT_DESCRIPTION", $this->lng->txt("meta_description"));
                $this->tpl->setVariable("TXT_PLEASE_SELECT", $this->lng->txt("meta_please_select"));

                // Language
                $first = true;
                foreach($ids = $this->md_section->getLanguageIds() as $id)
                {
                        $md_lan = $this->md_section->getLanguage($id);
                        
                        if ($first)
                        {
                                $this->tpl->setCurrentBlock("language_head");
                                $this->tpl->setVariable("ROWSPAN_LANG", count($ids));
                                $this->tpl->setVariable("LANGUAGE_LOOP_TXT_LANGUAGE", $this->lng->txt("meta_language"));
                                $this->tpl->parseCurrentBlock();
                                $first = false;
                        }

                        if (count($ids) > 1)
                        {
                                $this->ctrl->setParameter($this,'meta_index',$id);
                                $this->ctrl->setParameter($this,'meta_path','meta_language');

                                $this->tpl->setCurrentBlock("language_delete");
                                $this->tpl->setVariable("LANGUAGE_LOOP_ACTION_DELETE",$this->ctrl->getLinkTarget($this,'deleteElement'));
                                $this->tpl->setVariable("LANGUAGE_LOOP_TXT_DELETE", $this->lng->txt("meta_delete"));
                                $this->tpl->parseCurrentBlock();
                        }
                        $this->tpl->setCurrentBlock("language_loop");
                        $this->tpl->setVariable("LANGUAGE_LOOP_VAL_LANGUAGE", $this->__showLanguageSelect('gen_language['.$id.'][language]',
                                                                                                                                                                                $md_lan->getLanguageCode()));
                        $this->tpl->parseCurrentBlock();
                }

                if ($first)
                {
                        $this->tpl->setCurrentBlock("language_head");
                        $this->tpl->setVariable("ROWSPAN_LANG", 1);
                        $this->tpl->setVariable("LANGUAGE_LOOP_TXT_LANGUAGE", $this->lng->txt("meta_language"));
                        $this->tpl->parseCurrentBlock();
                        $this->tpl->setCurrentBlock("language_loop");
                        $this->tpl->setVariable("LANGUAGE_LOOP_VAL_LANGUAGE", $this->__showLanguageSelect('gen_language[][language]',
                                ""));
                        $this->tpl->parseCurrentBlock();
                }

                // TITLE
                $this->tpl->setVariable("TXT_TITLE",$this->lng->txt('title'));
                $this->tpl->setVariable("VAL_TITLE",ilUtil::prepareFormOutput($this->md_section->getTitle()));
                $this->tpl->setVariable("VAL_TITLE_LANGUAGE",$this->__showLanguageSelect('gen_title_language',
                                                                                                                                                           $this->md_section->getTitleLanguageCode()));

                // DESCRIPTION
                foreach($ids = $this->md_section->getDescriptionIds() as $id)
                { 
                        $md_des = $this->md_section->getDescription($id);

                        if (count($ids) > 1)
                        {
                                $this->ctrl->setParameter($this,'meta_index',$id);
                                $this->ctrl->setParameter($this,'meta_path','meta_description');

                                $this->tpl->setCurrentBlock("description_delete");
                                $this->tpl->setVariable("DESCRIPTION_LOOP_ACTION_DELETE",$this->ctrl->getLinkTarget($this,'deleteElement'));
                                $this->tpl->setVariable("DESCRIPTION_LOOP_TXT_DELETE", $this->lng->txt("meta_delete"));
                                $this->tpl->parseCurrentBlock();
                        }

                        $this->tpl->setCurrentBlock("description_loop");
                        $this->tpl->setVariable("DESCRIPTION_LOOP_NO",$id);
                        $this->tpl->setVariable("DESCRIPTION_LOOP_TXT_DESCRIPTION", $this->lng->txt("meta_description"));
                        $this->tpl->setVariable("DESCRIPTION_LOOP_TXT_VALUE", $this->lng->txt("meta_value"));
                        $this->tpl->setVariable("DESCRIPTION_LOOP_VAL",ilUtil::prepareFormOutput($md_des->getDescription()));
                        $this->tpl->setVariable("DESCRIPTION_LOOP_TXT_LANGUAGE", $this->lng->txt("meta_language"));
                        $this->tpl->setVariable("DESCRIPTION_LOOP_VAL_LANGUAGE", $this->__showLanguageSelect("gen_description[".$id.'][language]', 
                                                                                                                                                                  $md_des->getDescriptionLanguageCode()));
                        $this->tpl->parseCurrentBlock();
                }

                // KEYWORD
                $first = true;
                $keywords = array();
                foreach($ids = $this->md_section->getKeywordIds() as $id)
                {
                        $md_key = $this->md_section->getKeyword($id);
                        $keywords[$md_key->getKeywordLanguageCode()][]
                                = $md_key->getKeyword();
                }
                
                foreach($keywords as $lang => $keyword_set)
                {
                        if ($first)
                        {
                                $this->tpl->setCurrentBlock("keyword_head");
                                $this->tpl->setVariable("ROWSPAN_KEYWORD", count($keywords));
                                $this->tpl->setVariable("TXT_COMMA_SEP2",$this->lng->txt('comma_separated'));
                                $this->tpl->setVariable("KEYWORD_LOOP_TXT_KEYWORD", $this->lng->txt("keywords"));
                                $this->tpl->parseCurrentBlock();
                                $first = false;
                        }

                        $this->tpl->setCurrentBlock("keyword_loop");
                        $this->tpl->setVariable("KEYWORD_LOOP_VAL", ilUtil::prepareFormOutput(
                                implode($keyword_set, ", ")));
                        $this->tpl->setVariable("LANG", $lang);
                        $this->tpl->setVariable("KEYWORD_LOOP_VAL_LANGUAGE", $this->__showLanguageSelect("keyword[language][$lang]",
                                                                                                                                                                           $lang));
                        $this->tpl->parseCurrentBlock();
                }

                if (count($keywords) == 0)
                {
                        $this->tpl->setCurrentBlock("keyword_head");
                        $this->tpl->setVariable("ROWSPAN_KEYWORD", 1);
                        $this->tpl->setVariable("TXT_COMMA_SEP2",$this->lng->txt('comma_separated'));
                        $this->tpl->setVariable("KEYWORD_LOOP_TXT_KEYWORD", $this->lng->txt("keywords"));
                        $this->tpl->parseCurrentBlock();
                        $this->tpl->setCurrentBlock("keyword_loop");
                        $this->tpl->setVariable("KEYWORD_LOOP_VAL_LANGUAGE", $this->__showLanguageSelect("keyword[language][$lang]",
                                $lang));
                }
                
                // Lifecycle...
                // Authors
                $this->tpl->setVariable("TXT_AUTHORS",$this->lng->txt('authors'));
                $this->tpl->setVariable("TXT_COMMA_SEP",$this->lng->txt('comma_separated'));
                if(is_object($this->md_section = $this->md_obj->getLifecycle()))
                {
                        $sep = $ent_str = "";
                        foreach(($ids = $this->md_section->getContributeIds()) as $con_id)
                        {
                                $md_con = $this->md_section->getContribute($con_id);
                                if ($md_con->getRole() == "Author")
                                {
                                        foreach($ent_ids = $md_con->getEntityIds() as $ent_id)
                                        {
                                                $md_ent = $md_con->getEntity($ent_id);
                                                $ent_str = $ent_str.$sep.$md_ent->getEntity();
                                                $sep = ", ";
                                        }
                                }
                        }
                        $this->tpl->setVariable("AUTHORS_VAL", ilUtil::prepareFormOutput($ent_str));
                }
                
                
                // Rights...
                // Copyright
                if(is_object($this->md_section = $this->md_obj->getRights()))
                {
                        $this->tpl->setVariable("COPYRIGHT_VAL", ilUtil::prepareFormOutput($this->md_section->getDescription()));
                }
                $this->tpl->setVariable("TXT_COPYRIGHT",$this->lng->txt('meta_copyright'));

                // Educational...
                // Typical learning time
                // creates entries like 2H59M12S. If entry is not parsable => warning.

                #if(is_object($this->md_section = $this->md_obj->getEducational()))
                #{
                #       $this->tpl->setVariable("VAL_TYPICAL_LEARN_TIME", ilUtil::prepareFormOutput($this->md_section->getTypicalLearningTime()));
                #}
                
                $tlt = array(0,0,0,0,0);
                $valid = true;
                if(is_object($this->md_section = $this->md_obj->getEducational()))
                {
                        include_once 'Services/MetaData/classes/class.ilMDUtils.php';
                        
                        if(!$tlt = ilMDUtils::_LOMDurationToArray($this->md_section->getTypicalLearningTime()))
                        {
                                if(strlen($this->md_section->getTypicalLearningTime()))
                                {
                                        $tlt = array(0,0,0,0,0);
                                        $valid = false;
                                }
                        }
                }
                $this->tpl->setVariable("TXT_MONTH",$this->lng->txt('md_months'));              
                $this->tpl->setVariable("SEL_MONTHS",$this->__buildMonthsSelect($tlt[0]));
                $this->tpl->setVariable("SEL_DAYS",$this->__buildDaysSelect($tlt[1]));
                
                $this->tpl->setVariable("TXT_DAYS",$this->lng->txt('md_days'));
                $this->tpl->setVariable("TXT_TIME",$this->lng->txt('md_time'));

                $this->tpl->setVariable("TXT_TYPICAL_LEARN_TIME",$this->lng->txt('meta_typical_learning_time'));
                $this->tpl->setVariable("SEL_TLT",ilUtil::makeTimeSelect('tlt',$tlt[4] ? false : true,
                                                                                                                                 $tlt[2],$tlt[3],$tlt[4],
                                                                                                                                 false));
                $this->tpl->setVariable("TLT_HINT",$tlt[4] ? '(hh:mm:ss)' : '(hh:mm)');

                if(!$valid)
                {
                        $this->tpl->setCurrentBlock("tlt_not_valid");
                        $this->tpl->setVariable("TXT_CURRENT_VAL",$this->lng->txt('meta_current_value'));
                        $this->tpl->setVariable("TLT",$this->md_section->getTypicalLearningTime());
                        $this->tpl->setVariable("INFO_TLT_NOT_VALID",$this->lng->txt('meta_info_tlt_not_valid'));
                        $this->tpl->parseCurrentBlock();
                }
                
        
                $this->tpl->setVariable("TXT_SAVE",$this->lng->txt('save'));
        }

Here is the call graph for this function:

Here is the caller graph for this function:

ilMDEditorGUI::listRelation (  ) 

Definition at line 1831 of file class.ilMDEditorGUI.php.

References __setTabs(), __showLanguageSelect(), and ilUtil::prepareFormOutput().

Referenced by listSection().

        {
                $this->tpl->addBlockFile('ADM_CONTENT','adm_content','tpl.md_editor.html','Services/MetaData');
                $this->__setTabs('meta_relation');
                $this->tpl->addBlockFile('MD_CONTENT','md_content','tpl.md_relation.html','Services/MetaData');

                $rel_ids = $this->md_obj->getRelationIds();
                if (!is_array($rel_ids) || count($rel_ids) == 0)
                {
                        $this->tpl->setCurrentBlock("no_relation");
                        $this->tpl->setVariable("TXT_NO_RELATION", $this->lng->txt("meta_no_relation"));
                        $this->tpl->setVariable("TXT_ADD_RELATION", $this->lng->txt("meta_add"));
                        $this->ctrl->setParameter($this, "section", "meta_relation");
                        $this->tpl->setVariable("ACTION_ADD_RELATION",
                                $this->ctrl->getLinkTarget($this, "addSection"));
                        $this->tpl->parseCurrentBlock();
                }
                else
                {
                        foreach($rel_ids as $rel_id)
                        {
                                $this->md_section = $this->md_obj->getRelation($rel_id);
                                
                                $this->ctrl->setParameter($this, 'meta_index', $rel_id);
                                $this->ctrl->setParameter($this, "section", "meta_relation");
                                
                                /* Identifier_ */
                                $res_ids = $this->md_section->getIdentifier_Ids();
                                foreach ($res_ids as $res_id)
                                {
                                        $ident = $this->md_section->getIdentifier_($res_id);
                                        $this->ctrl->setParameter($this, "meta_index", $res_id);

                                        if (count($res_ids) > 1)
                                        {
                                                $this->tpl->setCurrentBlock("identifier_delete");
                                                $this->ctrl->setParameter($this, "meta_path", "relation_resource_identifier");
                                                $this->tpl->setVariable("IDENTIFIER_LOOP_ACTION_DELETE",
                                                        $this->ctrl->getLinkTarget($this, "deleteElement"));
                                                $this->tpl->setVariable("IDENTIFIER_LOOP_TXT_DELETE", $this->lng->txt("meta_delete"));
                                                $this->tpl->parseCurrentBlock();
                                        }

                                        $this->tpl->setCurrentBlock("identifier_loop");

                                        $this->tpl->setVariable("IDENTIFIER_LOOP_NO", $res_id);
                                        $this->tpl->setVariable("IDENTIFIER_LOOP_TXT_IDENTIFIER", $this->lng->txt("meta_identifier"));
                                        $this->ctrl->setParameter($this, 'meta_index', $rel_id);
                                        $this->ctrl->setParameter($this, "section_element", "relation_resource_identifier");
                                        $this->tpl->setVariable("IDENTIFIER_LOOP_ACTION_ADD",
                                                $this->ctrl->getLinkTarget($this, "addSectionElement"));
                                        $this->tpl->setVariable("IDENTIFIER_LOOP_TXT_ADD", $this->lng->txt("meta_add"));
                                        $this->tpl->setVariable("IDENTIFIER_LOOP_TXT_ENTRY", $this->lng->txt("meta_entry"));
                                        $this->tpl->setVariable("IDENTIFIER_LOOP_TXT_CATALOG", $this->lng->txt("meta_catalog"));
                                        $this->tpl->setVariable("IDENTIFIER_LOOP_VAL_CATALOG",
                                                ilUtil::prepareFormOutput($ident->getCatalog()));
                                        $this->tpl->setVariable("IDENTIFIER_LOOP_VAL_ENTRY",
                                                ilUtil::prepareFormOutput($ident->getEntry()));
                                        $this->tpl->parseCurrentBlock();
                                }
        
                                /* Description */
                                $res_dess = $this->md_section->getDescriptionIds();
                                foreach ($res_dess as $res_des)
                                {
                                        $des = $this->md_section->getDescription($res_des);
                                        $this->ctrl->setParameter($this, "meta_index", $res_des);

                                        if (count($res_dess) > 1)
                                        {
                                                $this->tpl->setCurrentBlock("description_delete");
                                                $this->ctrl->setParameter($this, "meta_path", "relation_resource_description");
                                                $this->tpl->setVariable("DESCRIPTION_LOOP_ACTION_DELETE",
                                                        $this->ctrl->getLinkTarget($this, "deleteElement"));
                                                $this->tpl->setVariable("DESCRIPTION_LOOP_TXT_DELETE", $this->lng->txt("meta_delete"));
                                                $this->tpl->parseCurrentBlock();
                                        }
        
                                        $this->tpl->setCurrentBlock("description_loop");
                                        $this->tpl->setVariable("DESCRIPTION_LOOP_NO", $res_des);
                                        $this->tpl->setVariable("DESCRIPTION_LOOP_TXT_DESCRIPTION", $this->lng->txt("meta_description"));
                                        $this->ctrl->setParameter($this, 'meta_index', $rel_id);
                                        $this->ctrl->setParameter($this, "section_element", "relation_resource_description");
                                        $this->tpl->setVariable("DESCRIPTION_LOOP_ACTION_ADD",
                                                $this->ctrl->getLinkTarget($this, "addSectionElement"));
                                        $this->tpl->setVariable("DESCRIPTION_LOOP_TXT_ADD", $this->lng->txt("meta_add"));
                                        $this->tpl->setVariable("DESCRIPTION_LOOP_TXT_VALUE", $this->lng->txt("meta_value"));
                                        $this->tpl->setVariable("DESCRIPTION_LOOP_TXT_LANGUAGE", $this->lng->txt("meta_language"));
                                        $this->tpl->setVariable("DESCRIPTION_LOOP_VAL",
                                                ilUtil::prepareFormOutput($des->getDescription()));
                                        $this->tpl->setVariable("DESCRIPTION_LOOP_VAL_LANGUAGE",
                                                $this->__showLanguageSelect('relation[Resource][Description]['.$res_des.'][Language]',
                                                $des->getDescriptionLanguageCode()));
                                        $this->tpl->parseCurrentBlock();
                                }
                                
                                $this->tpl->setCurrentBlock("relation_loop");
                                $this->tpl->setVariable("REL_ID", $rel_id);
                                $this->tpl->setVariable("TXT_RELATION", $this->lng->txt("meta_relation"));                              
                                $this->ctrl->setParameter($this, "meta_index", $this->md_section->getMetaId());
                                $this->tpl->setVariable("ACTION_DELETE",
                                                                                $this->ctrl->getLinkTarget($this, "deleteSection"));
                                $this->ctrl->setParameter($this, "section", "meta_relation");
                                $this->tpl->setVariable("ACTION_ADD",
                                                                                $this->ctrl->getLinkTarget($this, "addSection"));
                                $this->tpl->setVariable("TXT_DELETE", $this->lng->txt("meta_delete"));
                                $this->tpl->setVariable("TXT_ADD", $this->lng->txt("meta_add"));
                                $this->tpl->setVariable("TXT_NEW_ELEMENT", $this->lng->txt("meta_new_element"));
                                $this->tpl->setVariable("TXT_KIND", $this->lng->txt("meta_kind"));
                                $this->tpl->setVariable("TXT_PLEASE_SELECT", $this->lng->txt("meta_please_select"));
                                $this->tpl->setVariable("TXT_ISPARTOF", $this->lng->txt("meta_is_part_of"));
                                $this->tpl->setVariable("TXT_HASPART", $this->lng->txt("meta_has_part"));
                                $this->tpl->setVariable("TXT_ISVERSIONOF", $this->lng->txt("meta_is_version_of"));
                                $this->tpl->setVariable("TXT_HASVERSION", $this->lng->txt("meta_has_version"));
                                $this->tpl->setVariable("TXT_ISFORMATOF", $this->lng->txt("meta_is_format_of"));
                                $this->tpl->setVariable("TXT_HASFORMAT", $this->lng->txt("meta_has_format"));
                                $this->tpl->setVariable("TXT_REFERENCES", $this->lng->txt("meta_references"));
                                $this->tpl->setVariable("TXT_ISREFERENCEDBY", $this->lng->txt("meta_is_referenced_by"));
                                $this->tpl->setVariable("TXT_ISBASEDON", $this->lng->txt("meta_is_based_on"));
                                $this->tpl->setVariable("TXT_ISBASISFOR", $this->lng->txt("meta_is_basis_for"));
                                $this->tpl->setVariable("TXT_REQUIRES", $this->lng->txt("meta_requires"));
                                $this->tpl->setVariable("TXT_ISREQUIREDBY", $this->lng->txt("meta_is_required_by"));
                                $this->tpl->setVariable("TXT_RESOURCE", $this->lng->txt("meta_resource"));
                                $this->tpl->setVariable("VAL_KIND_" . strtoupper($this->md_section->getKind()), " selected");
                                $this->tpl->parseCurrentBlock();
                        }
                        
                        $this->tpl->setCurrentBlock("relation");
                        $this->tpl->setVariable("EDIT_ACTION",$this->ctrl->getFormAction($this));
                        $this->tpl->setVariable("TXT_SAVE", $this->lng->txt("save"));
                        $this->tpl->parseCurrentBlock();
                }
        }               

Here is the call graph for this function:

Here is the caller graph for this function:

ilMDEditorGUI::listRights (  ) 

Definition at line 1439 of file class.ilMDEditorGUI.php.

References __setTabs(), __showLanguageSelect(), and ilUtil::prepareFormOutput().

Referenced by listSection().

        {
                $this->tpl->addBlockFile('ADM_CONTENT','adm_content','tpl.md_editor.html','Services/MetaData');
                $this->__setTabs('meta_rights');
                $this->tpl->addBlockFile('MD_CONTENT','md_content','tpl.md_rights.html','Services/MetaData');

                if(!is_object($this->md_section = $this->md_obj->getRights()))
                {
                        $this->tpl->setCurrentBlock("no_rights");
                        $this->tpl->setVariable("TXT_NO_RIGHTS", $this->lng->txt("meta_no_rights"));
                        $this->tpl->setVariable("TXT_ADD_RIGHTS", $this->lng->txt("meta_add"));
                        $this->ctrl->setParameter($this, "section", "meta_rights");
                        $this->tpl->setVariable("ACTION_ADD_RIGHTS",
                                $this->ctrl->getLinkTarget($this, "addSection"));
                        $this->tpl->parseCurrentBlock();
                }
                else
                {
        
                        $this->ctrl->setReturn($this,'listRights');
                        $this->ctrl->setParameter($this,'section','meta_rights');
                        $this->tpl->setVariable("EDIT_ACTION",$this->ctrl->getFormAction($this));

                        $this->tpl->setVariable("TXT_RIGHTS", $this->lng->txt("meta_rights"));
                        $this->tpl->setVariable("TXT_COST", $this->lng->txt("meta_cost"));
                        $this->tpl->setVariable("TXT_COPYRIGHTANDOTHERRESTRICTIONS", $this->lng->txt("meta_copyright_and_other_restrictions"));
                        $this->tpl->setVariable("TXT_PLEASE_SELECT", $this->lng->txt("meta_please_select"));
                        $this->tpl->setVariable("TXT_YES", $this->lng->txt("meta_yes"));
                        $this->tpl->setVariable("TXT_NO", $this->lng->txt("meta_no"));

                        $this->ctrl->setParameter($this, "section", "meta_rights");
                        $this->ctrl->setParameter($this, "meta_index", $this->md_section->getMetaId());
                        $this->tpl->setVariable("ACTION_DELETE",
                                $this->ctrl->getLinkTarget($this, "deleteSection"));

                        $this->tpl->setVariable("TXT_DELETE", $this->lng->txt("meta_delete"));

                        $this->tpl->setVariable("VAL_COST_".strtoupper($this->md_section->getCosts()), " selected");
                        $this->tpl->setVariable("VAL_COPYRIGHTANDOTHERRESTRICTIONS_".
                                strtoupper($this->md_section->getCopyrightAndOtherRestrictions()), " selected");

                        $this->tpl->setVariable("DESCRIPTION_LOOP_TXT_DESCRIPTION", $this->lng->txt("meta_description"));
                        $this->tpl->setVariable("DESCRIPTION_LOOP_TXT_VALUE", $this->lng->txt("meta_value"));
                        $this->tpl->setVariable("DESCRIPTION_LOOP_VAL", ilUtil::prepareFormOutput($this->md_section->getDescription()));
                        $this->tpl->setVariable("DESCRIPTION_LOOP_TXT_LANGUAGE", $this->lng->txt("meta_language"));
                        $this->tpl->setVariable("DESCRIPTION_LOOP_VAL_LANGUAGE",
                        $this->__showLanguageSelect('rights[DescriptionLanguage]',
                                $this->md_section->getDescriptionLanguageCode()));

                        $this->tpl->setVariable("TXT_SAVE", $this->lng->txt("save"));
        
                        $this->tpl->setCurrentBlock("rights");
                        $this->tpl->parseCurrentBlock();
                        
                }
        }

Here is the call graph for this function:

Here is the caller graph for this function:

ilMDEditorGUI::listSection (  ) 

Definition at line 2548 of file class.ilMDEditorGUI.php.

References $_REQUEST, debug(), listAnnotation(), listClassification(), listEducational(), listGeneral(), listLifecycle(), listQuickEdit(), listRelation(), listRights(), and listTechnical().

Referenced by addSection(), addSectionElement(), deleteElement(), deleteSection(), updateAnnotation(), updateClassification(), updateEducational(), updateLifecycle(), updateMetaMetaData(), updateRelation(), updateRights(), and updateTechnical().

        {
                switch($_REQUEST['section'])
                {
                        case 'meta_general':
                                return $this->listGeneral();

                        case 'meta_lifecycle':
                                return $this->listLifecycle();

                        case 'meta_technical':
                                return $this->listTechnical();

                        case 'meta_meta_metadata':
                                return $this->listMetaMetadata();
                                
                        case 'debug':
                                return $this->debug();
                                
                        case 'meta_rights':
                                return $this->listRights();
                                
                        case 'meta_educational':
                                return $this->listEducational();

                        case 'meta_relation':
                                return $this->listRelation();

                        case 'meta_annotation':
                                return $this->listAnnotation();

                        case 'meta_classification':
                                return $this->listClassification();

                        default:
                                return $this->listQuickEdit();
                }
        }               

Here is the call graph for this function:

Here is the caller graph for this function:

ilMDEditorGUI::listTechnical (  ) 

Definition at line 886 of file class.ilMDEditorGUI.php.

References $id, __fillSubelements(), __setTabs(), __showLanguageSelect(), ilMDUtilSelect::_getBrowserSelect(), ilMDUtilSelect::_getLocationTypeSelect(), ilMDUtilSelect::_getOperatingSystemSelect(), and ilUtil::prepareFormOutput().

Referenced by listSection().

        {
                $this->tpl->addBlockFile('ADM_CONTENT','adm_content','tpl.md_editor.html','Services/MetaData');
                $this->__setTabs('meta_technical');
                $this->tpl->addBlockFile('MD_CONTENT','md_content','tpl.md_technical.html','Services/MetaData');


                $this->ctrl->setParameter($this, "section", "meta_technical");
                if(!is_object($this->md_section = $this->md_obj->getTechnical()))
                {
                        $this->tpl->setCurrentBlock("no_technical");
                        $this->tpl->setVariable("TXT_NO_TECHNICAL", $this->lng->txt("meta_no_technical"));
                        $this->tpl->setVariable("TXT_ADD_TECHNICAL", $this->lng->txt("meta_add"));
                        $this->tpl->setVariable("ACTION_ADD_TECHNICAL",$this->ctrl->getLinkTarget($this, "addSection"));
                        $this->tpl->parseCurrentBlock();

                        return true;
                }
                $this->ctrl->setReturn($this,'listTechnical');
                $this->ctrl->setParameter($this, "meta_index", $this->md_section->getMetaId());

                $this->tpl->setVariable("EDIT_ACTION",$this->ctrl->getFormAction($this));
                $this->tpl->setVariable("TXT_TECHNICAL",$this->lng->txt('meta_technical'));

                // Delete link
                $this->tpl->setVariable("ACTION_DELETE",
                                                                $this->ctrl->getLinkTarget($this, "deleteSection"));
                $this->tpl->setVariable("TXT_DELETE",$this->lng->txt('delete'));

                // New element
                $this->__fillSubelements();

                // Format
                foreach($ids = $this->md_section->getFormatIds() as $id)
                {
                        $md_for =& $this->md_section->getFormat($id);

                        $this->tpl->setCurrentBlock("format_loop");

                        $this->ctrl->setParameter($this,'meta_index',$id);
                        $this->ctrl->setParameter($this,'meta_path','meta_format');
                        $this->tpl->setVariable("FORMAT_LOOP_ACTION_DELETE",$this->ctrl->getLinkTarget($this,'deleteElement'));
                        $this->tpl->setVariable("FORMAT_LOOP_TXT_DELETE",$this->lng->txt('delete'));

                        $this->tpl->setVariable("FORMAT_LOOP_NO",$id);
                        $this->tpl->setVariable("FORMAT_LOOP_TXT_FORMAT",$this->lng->txt('meta_format'));
                        $this->tpl->setVariable("FORMAT_LOOP_VAL",ilUtil::prepareFormOutput($md_for->getFormat()));

                        $this->tpl->parseCurrentBlock();
                }
                // Size
                $this->tpl->setVariable("SIZE_TXT_SIZE",$this->lng->txt('meta_size'));
                $this->tpl->setVariable("SIZE_VAL",ilUtil::prepareFormOutput($this->md_section->getSize()));

                // Location
                foreach($ids = $this->md_section->getLocationIds() as $id)
                {
                        $md_loc =& $this->md_section->getLocation($id);

                        $this->tpl->setCurrentBlock("location_loop");

                        $this->ctrl->setParameter($this,'meta_index',$id);
                        $this->ctrl->setParameter($this,'meta_path','meta_location');
                        $this->tpl->setVariable("LOCATION_LOOP_ACTION_DELETE",$this->ctrl->getLinkTarget($this,'deleteElement'));
                        $this->tpl->setVariable("LOCATION_LOOP_TXT_DELETE",$this->lng->txt('delete'));

                        $this->tpl->setVariable("LOCATION_LOOP_TXT_LOCATION",$this->lng->txt('meta_location'));
                        $this->tpl->setVariable("LOCATION_LOOP_NO",$id);
                        $this->tpl->setVariable("LOCATION_LOOP_TXT_TYPE",$this->lng->txt('meta_type'));
                        $this->tpl->setVariable("LOCATION_LOOP_VAL",ilUtil::prepareFormOutput($md_loc->getLocation()));

                        $this->tpl->setVariable("SEL_LOCATION_TYPE",
                                                                        ilMDUtilSelect::_getLocationTypeSelect($md_loc->getLocationType(),
                                                                                                                                                   "met_location[".$id."][Type]",
                                                                                                                                                   array(0 => $this->lng->txt('meta_please_select'))));
                        $this->tpl->parseCurrentBlock();
                }
                // Requirement
                foreach($ids = $this->md_section->getRequirementIds() as $id)
                {
                        $md_re =& $this->md_section->getRequirement($id);

                        $this->tpl->setCurrentBlock("requirement_loop");

                        $this->ctrl->setParameter($this,'meta_index',$id);
                        $this->ctrl->setParameter($this,'meta_path','meta_requirement');
                        $this->tpl->setVariable("REQUIREMENT_LOOP_ACTION_DELETE",$this->ctrl->getLinkTarget($this,'deleteElement'));
                        $this->tpl->setVariable("REQUIREMENT_LOOP_TXT_DELETE",$this->lng->txt('delete'));

                        $this->tpl->setVariable("REQUIREMENT_LOOP_TXT_REQUIREMENT",$this->lng->txt('meta_requirement'));
                        $this->tpl->setVariable("REQUIREMENT_LOOP_TXT_TYPE",$this->lng->txt('meta_type'));
                        $this->tpl->setVariable("REQUIREMENT_LOOP_TXT_OPERATINGSYSTEM",$this->lng->txt('meta_operating_system'));
                        $this->tpl->setVariable("REQUIREMENT_LOOP_TXT_BROWSER",$this->lng->txt('meta_browser'));
                        $this->tpl->setVariable("REQUIREMENT_LOOP_TXT_NAME",$this->lng->txt('meta_name'));
                        $this->tpl->setVariable("REQUIREMENT_LOOP_TXT_MINIMUMVERSION",$this->lng->txt('meta_minimum_version'));
                        $this->tpl->setVariable("REQUIREMENT_LOOP_TXT_MAXIMUMVERSION",$this->lng->txt('meta_maximum_version'));

                        $this->tpl->setVariable("REQUIREMENT_LOOP_NO",$id);
                        $this->tpl->setVariable("REQUIREMENT_SEL_OS_NAME",
                                                                        ilMDUtilSelect::_getOperatingSystemSelect($md_re->getOperatingSystemName(),
                                                                                                                                                   "met_re[".$id."][os][name]",
                                                                                                                                                   array(0 => $this->lng->txt('meta_please_select'))));
                        $this->tpl->setVariable("REQUIREMENT_SEL_BROWSER_NAME",
                                                                        ilMDUtilSelect::_getBrowserSelect($md_re->getBrowserName(),
                                                                                                                                                   "met_re[".$id."][browser][name]",
                                                                                                                                                   array(0 => $this->lng->txt('meta_please_select'))));

                        $this->tpl->setVariable("REQUIREMENT_LOOP_VAL_OPERATINGSYSTEM_MINIMUMVERSION",
                                                                        ilUtil::prepareFormOutput($md_re->getOperatingSystemMinimumVersion()));
                        
                        $this->tpl->setVariable("REQUIREMENT_LOOP_VAL_OPERATINGSYSTEM_MAXIMUMVERSION",
                                                                        ilUtil::prepareFormOutput($md_re->getOperatingSystemMaximumVersion()));

                        $this->tpl->setVariable("REQUIREMENT_LOOP_VAL_BROWSER_MINIMUMVERSION",
                                                                        ilUtil::prepareFormOutput($md_re->getBrowserMinimumVersion()));
                        
                        $this->tpl->setVariable("REQUIREMENT_LOOP_VAL_BROWSER_MAXIMUMVERSION",
                                                                        ilUtil::prepareFormOutput($md_re->getBrowserMaximumVersion()));
                        $this->tpl->parseCurrentBlock();

                }
                // OrComposite
                foreach($ids = $this->md_section->getOrCompositeIds() as $or_id)
                {
                        $md_or =& $this->md_section->getOrComposite($or_id);
                        foreach($ids = $md_or->getRequirementIds() as $id)
                        {
                                $md_re =& $this->md_section->getRequirement($id);

                                $this->tpl->setCurrentBlock("orrequirement_loop");

                                $this->ctrl->setParameter($this,'meta_index',$id);
                                $this->ctrl->setParameter($this,'meta_path','meta_requirement');
                                $this->tpl->setVariable("ORREQUIREMENT_LOOP_ACTION_DELETE",$this->ctrl->getLinkTarget($this,'deleteElement'));
                                $this->tpl->setVariable("ORREQUIREMENT_LOOP_TXT_DELETE",$this->lng->txt('delete'));

                                $this->tpl->setVariable("ORREQUIREMENT_LOOP_TXT_REQUIREMENT",$this->lng->txt('meta_requirement'));
                                $this->tpl->setVariable("ORREQUIREMENT_LOOP_TXT_TYPE",$this->lng->txt('meta_type'));
                                $this->tpl->setVariable("ORREQUIREMENT_LOOP_TXT_OPERATINGSYSTEM",$this->lng->txt('meta_operating_system'));
                                $this->tpl->setVariable("ORREQUIREMENT_LOOP_TXT_BROWSER",$this->lng->txt('meta_browser'));
                                $this->tpl->setVariable("ORREQUIREMENT_LOOP_TXT_NAME",$this->lng->txt('meta_name'));
                                $this->tpl->setVariable("ORREQUIREMENT_LOOP_TXT_MINIMUMVERSION",$this->lng->txt('meta_minimum_version'));
                                $this->tpl->setVariable("ORREQUIREMENT_LOOP_TXT_MAXIMUMVERSION",$this->lng->txt('meta_maximum_version'));

                                $this->tpl->setVariable("ORREQUIREMENT_LOOP_NO",$id);
                                $this->tpl->setVariable("ORREQUIREMENT_SEL_OS_NAME",
                                                                                ilMDUtilSelect::_getOperatingSystemSelect($md_re->getOperatingSystemName(),
                                                                                                                                                                  "met_re[".$id."][os][name]",
                                                                                                                                                                  array(0 => $this->lng->txt('meta_please_select'))));
                                $this->tpl->setVariable("ORREQUIREMENT_SEL_BROWSER_NAME",
                                                                                ilMDUtilSelect::_getBrowserSelect($md_re->getBrowserName(),
                                                                                                                                                  "met_re[".$id."][browser][name]",
                                                                                                                                                  array(0 => $this->lng->txt('meta_please_select'))));

                                $this->tpl->setVariable("ORREQUIREMENT_LOOP_VAL_OPERATINGSYSTEM_MINIMUMVERSION",
                                                                                ilUtil::prepareFormOutput($md_re->getOperatingSystemMinimumVersion()));
                        
                                $this->tpl->setVariable("ORREQUIREMENT_LOOP_VAL_OPERATINGSYSTEM_MAXIMUMVERSION",
                                                                                ilUtil::prepareFormOutput($md_re->getOperatingSystemMaximumVersion()));

                                $this->tpl->setVariable("ORREQUIREMENT_LOOP_VAL_BROWSER_MINIMUMVERSION",
                                                                                ilUtil::prepareFormOutput($md_re->getBrowserMinimumVersion()));
                        
                                $this->tpl->setVariable("ORREQUIREMENT_LOOP_VAL_BROWSER_MAXIMUMVERSION",
                                                                                ilUtil::prepareFormOutput($md_re->getBrowserMaximumVersion()));
                                $this->tpl->parseCurrentBlock();
                        }
                        $this->tpl->setCurrentBlock("orcomposite_loop");

                        $this->ctrl->setParameter($this,'meta_index',$or_id);
                        $this->ctrl->setParameter($this,'meta_path','meta_or_composite');
                        $this->ctrl->setParameter($this,'meta_technical',$this->md_section->getMetaId());
                        $this->tpl->setVariable("ORCOMPOSITE_LOOP_ACTION_DELETE",$this->ctrl->getLinkTarget($this,'deleteElement'));
                        $this->tpl->setVariable("ORCOMPOSITE_LOOP_TXT_DELETE",$this->lng->txt('delete'));

                        $this->tpl->setVariable("ORCOMPOSITE_LOOP_TXT_ORCOMPOSITE",$this->lng->txt('meta_or_composite'));
                        $this->tpl->parseCurrentBlock();
                }

                // InstallationRemarks
                $this->tpl->setVariable("INSTALLATIONREMARKS_TXT_INSTALLATIONREMARKS",$this->lng->txt('meta_installation_remarks'));
                $this->tpl->setVariable("INSTALLATIONREMARKS_TXT_LANGUAGE",$this->lng->txt('meta_language'));

                $this->tpl->setVariable("INSTALLATIONREMARKS_VAL",ilUtil::prepareFormOutput($this->md_section->getInstallationRemarks()));
                $this->tpl->setVariable("INSTALLATIONREMARKS_VAL_LANGUAGE",
                                                                $this->__showLanguageSelect('inst_language',
                                                                                                                        $this->md_section->getInstallationRemarksLanguageCode()));

                // Other platform requirement
                $this->tpl->setVariable("OTHERPLATTFORMREQUIREMENTS_TXT_OTHERPLATTFORMREQUIREMENTS",
                                                                $this->lng->txt('meta_other_plattform_requirements'));
                $this->tpl->setVariable("OTHERPLATTFORMREQUIREMENTS_TXT_LANGUAGE",$this->lng->txt('meta_language'));

                $this->tpl->setVariable("OTHERPLATTFORMREQUIREMENTS_VAL",
                                                                ilUtil::prepareFormOutput($this->md_section->getOtherPlatformRequirements()));
                $this->tpl->setVariable("OTHERPLATTFORMREQUIREMENTS_VAL_LANGUAGE",
                                                                $this->__showLanguageSelect('opr_language',
                                                                                                                        $this->md_section->getOtherPlatformRequirementsLanguageCode()));

                // Duration
                $this->tpl->setVariable("DURATION_TXT_DURATION",$this->lng->txt('meta_duration'));
                $this->tpl->setVariable("DURATION_VAL",ilUtil::prepareFormOutput($this->md_section->getDuration()));

                $this->tpl->setCurrentBlock("technical");
                $this->tpl->setVariable("TXT_SAVE",$this->lng->txt('save'));
                $this->tpl->parseCurrentBlock();
        }

Here is the call graph for this function:

Here is the caller graph for this function:

ilMDEditorGUI::updateAnnotation (  ) 

Definition at line 2070 of file class.ilMDEditorGUI.php.

References $_POST, $id, callListeners(), listSection(), and ilUtil::stripSlashes().

        {
                include_once 'Services/MetaData/classes/class.ilMDLanguageItem.php';

                // relation
                foreach($ids = $this->md_obj->getAnnotationIds() as $id)
                {
                        // entity
                        $annotation = $this->md_obj->getAnnotation($id);
                        $annotation->setEntity(ilUtil::stripSlashes($_POST['annotation'][$id]['Entity']));
                        $annotation->setDate(ilUtil::stripSlashes($_POST['annotation'][$id]['Date']));
                        $annotation->setDescription(ilUtil::stripSlashes($_POST['annotation'][$id]['Description']));
                        $annotation->setDescriptionLanguage(
                                new ilMDLanguageItem($_POST['annotation'][$id]['Language']));

                        $annotation->update();
                }
                
                $this->callListeners('Annotation');
                sendinfo($this->lng->txt("saved_successfully"));
                $this->listSection();
        }

Here is the call graph for this function:

ilMDEditorGUI::updateClassification (  ) 

Definition at line 2277 of file class.ilMDEditorGUI.php.

References $_POST, $id, callListeners(), listSection(), and ilUtil::stripSlashes().

        {
                include_once 'Services/MetaData/classes/class.ilMDLanguageItem.php';

                // relation
                foreach($ids = $this->md_obj->getClassificationIds() as $id)
                {
                        // entity
                        $classification = $this->md_obj->getClassification($id);
                        $classification->setPurpose($_POST['classification'][$id]['Purpose']);
                        
                        $classification->setDescription(ilUtil::stripSlashes($_POST['classification'][$id]['Description']));
                        $classification->setDescriptionLanguage(
                                new ilMDLanguageItem($_POST['classification'][$id]['Language']));

                        $classification->update();
                        
                        $key_ids = $classification->getKeywordIds();
                        foreach ($key_ids as $key_id)
                        {
                                $keyword = $classification->getKeyword($key_id);
                                $keyword->setKeyword(ilUtil::stripSlashes($_POST['classification']['Keyword'][$key_id]['Value']));
                                $keyword->setKeywordLanguage(
                                        new ilMDLanguageItem($_POST['classification']['Keyword'][$key_id]['Language']));
                                $keyword->update();
                        }
                        
                        $tp_ids = $classification->getTaxonPathIds();
                        foreach ($tp_ids as $tp_id)
                        {
                                $tax_path = $classification->getTaxonPath($tp_id);
                                $tax_path->setSource(ilUtil::stripSlashes($_POST['classification']['TaxonPath'][$tp_id]['Source']['Value']));
                                $tax_path->setSourceLanguage(
                                        new ilMDLanguageItem($_POST['classification']['TaxonPath'][$tp_id]['Source']['Language']));
                                $tax_path->update();

                                $tax_ids = $tax_path->getTaxonIds();
                                        
                                foreach($tax_ids as $tax_id)
                                {
                                        $taxon = $tax_path->getTaxon($tax_id);
                                        $taxon->setTaxon(ilUtil::stripSlashes($_POST['classification']['TaxonPath']['Taxon'][$tax_id]['Value']));
                                        $taxon->setTaxonLanguage(
                                                new ilMDLanguageItem($_POST['classification']['TaxonPath']['Taxon'][$tax_id]['Language']));
                                        $taxon->setTaxonId(ilUtil::stripSlashes($_POST['classification']['TaxonPath']['Taxon'][$tax_id]['Id']));
                                        $taxon->update();
                                }
                        }


                }
                
                $this->callListeners('Classification');
                sendinfo($this->lng->txt("saved_successfully"));
                $this->listSection();
        }

Here is the call graph for this function:

ilMDEditorGUI::updateEducational (  ) 

Definition at line 1762 of file class.ilMDEditorGUI.php.

References $_POST, $id, callListeners(), listSection(), and ilUtil::stripSlashes().

        {
                include_once 'Services/MetaData/classes/class.ilMDLanguageItem.php';

                // update rights section
                $this->md_section = $this->md_obj->getEducational();
                $this->md_section->setInteractivityType($_POST['educational']['InteractivityType']);
                $this->md_section->setLearningResourceType($_POST['educational']['LearningResourceType']);
                $this->md_section->setInteractivityLevel($_POST['educational']['InteractivityLevel']);
                $this->md_section->setSemanticDensity($_POST['educational']['SemanticDensity']);
                $this->md_section->setIntendedEndUserRole($_POST['educational']['IntendedEndUserRole']);
                $this->md_section->setContext($_POST['educational']['Context']);
                $this->md_section->setDifficulty($_POST['educational']['Difficulty']);


                // TLT
                
                if($_POST['tlt']['mo'] or $_POST['tlt']['d'] or 
                   $_POST['tlt']['h'] or $_POST['tlt']['m'] or $_POST['tlt']['s'])
                {
                        $this->md_section->setPhysicalTypicalLearningTime($_POST['tlt']['mo'],$_POST['tlt']['d'],
                                                                                                                          $_POST['tlt']['h'],$_POST['tlt']['m'],$_POST['tlt']['s']);
                }
                else
                {
                        $this->md_section->setTypicalLearningTime('');
                }
                $this->callListeners('Educational');


                /* TypicalAgeRange */
                foreach($ids = $this->md_section->getTypicalAgeRangeIds() as $id)
                {
                        $md_age = $this->md_section->getTypicalAgeRange($id);
                        $md_age->setTypicalAgeRange(ilUtil::stripSlashes($_POST['educational']['TypicalAgeRange'][$id]['Value']));
                        $md_age->setTypicalAgeRangeLanguage(
                                new ilMDLanguageItem($_POST['educational']['TypicalAgeRange'][$id]['Language']));
                        $md_age->update();
                }

                /* Description */
                foreach($ids = $this->md_section->getDescriptionIds() as $id)
                {
                        $md_des = $this->md_section->getDescription($id);
                        $md_des->setDescription(ilUtil::stripSlashes($_POST['educational']['Description'][$id]['Value']));
                        $md_des->setDescriptionLanguage(
                                new ilMDLanguageItem($_POST['educational']['Description'][$id]['Language']));
                        $md_des->update();
                }

                /* Language */
                foreach($ids = $this->md_section->getLanguageIds() as $id)
                {
                        $md_lang = $this->md_section->getLanguage($id);
                        $md_lang->setLanguage(
                                new ilMDLanguageItem($_POST['educational']['Language'][$id]));
                        $md_lang->update();
                }
                
                $this->md_section->update();
                
                $this->callListeners('Educational');

                $this->listSection();
        }

Here is the call graph for this function:

ilMDEditorGUI::updateGeneral (  ) 

update general section

Definition at line 760 of file class.ilMDEditorGUI.php.

References $_POST, $data, $id, callListeners(), and ilUtil::stripSlashes().

        {
                include_once 'Services/MetaData/classes/class.ilMDLanguageItem.php';
                
                // General values
                $this->md_section = $this->md_obj->getGeneral();
                $this->md_section->setStructure($_POST['gen_structure']);
                $this->md_section->setTitle(ilUtil::stripSlashes($_POST['gen_title']));
                $this->md_section->setTitleLanguage(new ilMDLanguageItem($_POST['gen_title_language']));
                $this->md_section->setCoverage(ilUtil::stripSlashes($_POST['gen_coverage']));
                $this->md_section->setCoverageLanguage(new ilMDLanguageItem($_POST['gen_coverage_language']));
                $this->md_section->update();

                // Identifier
                if(is_array($_POST['gen_identifier']))
                {
                        foreach($_POST['gen_identifier'] as $id => $data)
                        {
                                $md_ide = $this->md_section->getIdentifier($id);
                                $md_ide->setCatalog(ilUtil::stripSlashes($data['Catalog']));
                                $md_ide->setEntry(ilUtil::stripSlashes($data['Entry']));
                                $md_ide->update();
                        }
                }

                // Language
                if(is_array($_POST['gen_language']))
                {
                        foreach($_POST['gen_language'] as $id => $data)
                        {
                                $md_lan = $this->md_section->getLanguage($id);
                                $md_lan->setLanguage(new ilMDLanguageItem($data['language']));
                                $md_lan->update();
                        }
                }
                // Description
                if(is_array($_POST['gen_description']))
                {
                        foreach($_POST['gen_description'] as $id => $data)
                        {
                                $md_des = $this->md_section->getDescription($id);
                                $md_des->setDescription(ilUtil::stripSlashes($data['description']));
                                $md_des->setDescriptionLanguage(new ilMDLanguageItem($data['language']));
                                $md_des->update();
                        }
                }
                // Keyword
                if(is_array($_POST['gen_keyword']))
                {
                        foreach($_POST['gen_keyword'] as $id => $data)
                        {
                                $md_key = $this->md_section->getKeyword($id);

                                $md_key->setKeyword(ilUtil::stripSlashes($data['keyword']));
                                $md_key->setKeywordLanguage(new ilMDLanguageItem($data['language']));
                                $md_key->update();
                        }
                }
                $this->callListeners('General');

                // Redirect here to read new title and description
                // Otherwise ('Lifecycle' 'technical' ...) simply call listSection()
                $this->ctrl->setParameter($this, "section", "meta_general");
                sendinfo($this->lng->txt("saved_successfully"), true);
                $this->ctrl->redirect($this,'listSection');
        }

Here is the call graph for this function:

ilMDEditorGUI::updateLifecycle (  ) 

Definition at line 1205 of file class.ilMDEditorGUI.php.

References $_POST, $data, $id, callListeners(), listSection(), and ilUtil::stripSlashes().

        {
                include_once 'Services/MetaData/classes/class.ilMDLanguageItem.php';

                // update metametadata section
                $this->md_section = $this->md_obj->getLifecycle();
                $this->md_section->setVersionLanguage(new ilMDLanguageItem($_POST['lif_language']));
                $this->md_section->setVersion(ilUtil::stripSlashes($_POST['lif_version']));
                $this->md_section->setStatus($_POST['lif_status']);
                $this->md_section->update();

                // Identifier
                if(is_array($_POST['met_identifier']))
                {
                        foreach($_POST['met_identifier'] as $id => $data)
                        {
                                $md_ide = $this->md_section->getIdentifier($id);
                                $md_ide->setCatalog(ilUtil::stripSlashes($data['Catalog']));
                                $md_ide->setEntry(ilUtil::stripSlashes($data['Entry']));
                                $md_ide->update();
                        }
                }
                // Contribute
                if(is_array($_POST['met_contribute']))
                {
                        foreach($_POST['met_contribute'] as $id => $data)
                        {
                                $md_con =& $this->md_section->getContribute($id);
                                $md_con->setRole(ilUtil::stripSlashes($data['Role']));
                                $md_con->setDate(ilUtil::stripSlashes($data['Date']));
                                $md_con->update();

                                if(is_array($_POST['met_entity'][$id]))
                                {
                                        foreach($_POST['met_entity'][$id] as $ent_id => $data)
                                        {
                                                $md_ent =& $md_con->getEntity($ent_id);
                                                $md_ent->setEntity(ilUtil::stripSlashes($data['Entity']));
                                                $md_ent->update();
                                        }
                                }
                        }
                }
                $this->callListeners('Lifecycle');
                sendinfo($this->lng->txt("saved_successfully"));
                $this->listSection();
                return true;
        }               

Here is the call graph for this function:

ilMDEditorGUI::updateMetaMetaData (  ) 

Definition at line 1388 of file class.ilMDEditorGUI.php.

References $_POST, $data, $id, callListeners(), listSection(), and ilUtil::stripSlashes().

        {
                include_once 'Services/MetaData/classes/class.ilMDLanguageItem.php';

                // update metametadata section
                $this->md_section = $this->md_obj->getMetaMetadata();
                $this->md_section->setLanguage(new ilMDLanguageItem($_POST['met_language']));
                $this->md_section->update();

                // Identifier
                if(is_array($_POST['met_identifier']))
                {
                        foreach($_POST['met_identifier'] as $id => $data)
                        {
                                $md_ide = $this->md_section->getIdentifier($id);
                                $md_ide->setCatalog(ilUtil::stripSlashes($data['Catalog']));
                                $md_ide->setEntry(ilUtil::stripSlashes($data['Entry']));
                                $md_ide->update();
                        }
                }
                // Contribute
                if(is_array($_POST['met_contribute']))
                {
                        foreach($_POST['met_contribute'] as $id => $data)
                        {
                                $md_con =& $this->md_section->getContribute($id);
                                $md_con->setRole(ilUtil::stripSlashes($data['Role']));
                                $md_con->setDate(ilUtil::stripSlashes($data['Date']));
                                $md_con->update();

                                if(is_array($_POST['met_entity'][$id]))
                                {
                                        foreach($_POST['met_entity'][$id] as $ent_id => $data)
                                        {
                                                $md_ent =& $md_con->getEntity($ent_id);
                                                $md_ent->setEntity(ilUtil::stripSlashes($data['Entity']));
                                                $md_ent->update();
                                        }
                                }
                        }
                }
                $this->callListeners('MetaMetaData');
                sendinfo($this->lng->txt("saved_successfully"));
                $this->listSection();
                return true;
        }               

Here is the call graph for this function:

ilMDEditorGUI::updateQuickEdit (  ) 

update quick edit properties

Definition at line 336 of file class.ilMDEditorGUI.php.

References $_POST, $auth, $data, $id, $keywords, $lang, callListeners(), and ilUtil::stripSlashes().

        {
                include_once 'Services/MetaData/classes/class.ilMDLanguageItem.php';

                // General values
                $this->md_section = $this->md_obj->getGeneral();
                $this->md_section->setTitle(ilUtil::stripSlashes($_POST['gen_title']));
                $this->md_section->setTitleLanguage(new ilMDLanguageItem($_POST['gen_title_language']));
                $this->md_section->update();

                // Language
                if(is_array($_POST['gen_language']))
                {
                        foreach($_POST['gen_language'] as $id => $data)
                        {
                                if ($id > 0)
                                {
                                        $md_lan = $this->md_section->getLanguage($id);
                                        $md_lan->setLanguage(new ilMDLanguageItem($data['language']));
                                        $md_lan->update();
                                }
                                else
                                {
                                        $md_lan = $this->md_section->addLanguage();
                                        $md_lan->setLanguage(new ilMDLanguageItem($data['language']));
                                        $md_lan->save();
                                }
                        }
                }
                // Description
                if(is_array($_POST['gen_description']))
                {
                        foreach($_POST['gen_description'] as $id => $data)
                        {
                                $md_des = $this->md_section->getDescription($id);
                                $md_des->setDescription(ilUtil::stripSlashes($data['description']));
                                $md_des->setDescriptionLanguage(new ilMDLanguageItem($data['language']));
                                $md_des->update();
                        }
                }
                
                
                // Keyword
                if(is_array($_POST["keywords"]["value"]))
                {
                        $new_keywords = array();
                        foreach($_POST["keywords"]["value"] as $lang => $keywords)
                        {
                                $language = $_POST["keyword"]["language"][$lang];
                                $keywords = explode(",", $keywords);
                                foreach($keywords as $keyword)
                                {
                                        $new_keywords[$language][] = trim($keyword);
                                }
                        }
                        
                        // update existing author entries (delete if not entered)
                        foreach($ids = $this->md_section->getKeywordIds() as $id)
                        {
                                $md_key = $this->md_section->getKeyword($id);

                                $lang = $md_key->getKeywordLanguageCode();
                                
                                // entered keyword already exists
                                if (is_array($new_keywords[$lang]) &&
                                        in_array($md_key->getKeyword(), $new_keywords[$lang]))
                                {
                                        unset($new_keywords[$lang]
                                                [array_search($md_key->getKeyword(), $new_keywords[$lang])]);
                                }
                                else  // existing keyword has not been entered again -> delete
                                {
                                        $md_key->delete();
                                }
                        }
                        
                        // insert entered, but not existing keywords
                        foreach ($new_keywords as $lang => $key_arr)
                        {
                                foreach($key_arr as $keyword)
                                {
                                        if ($keyword != "")
                                        {
                                                $md_key = $this->md_section->addKeyword();
                                                $md_key->setKeyword(ilUtil::stripSlashes($keyword));
                                                $md_key->setKeywordLanguage(new ilMDLanguageItem($lang));
                                                $md_key->save();
                                        }
                                }
                        }

                }
                $this->callListeners('General');
                
                //Rights...
                // Copyright
                if ($_POST["rights_copyright"] != "")
                {
                        if(!is_object($this->md_section = $this->md_obj->getRights()))
                        {
                                $this->md_section = $this->md_obj->addRights();
                                $this->md_section->save();
                        }
                        $this->md_section->setCopyrightAndOtherRestrictions("Yes");
                        $this->md_section->setDescription(ilUtil::stripSlashes($_POST["rights_copyright"]));
                        $this->md_section->update();
                }
                else
                {
                        if(is_object($this->md_section = $this->md_obj->getRights()))
                        {
                                $this->md_section->setCopyrightAndOtherRestrictions("No");
                                $this->md_section->setDescription("");
                                $this->md_section->update();
                        }
                }
                $this->callListeners('Rights');

                //Educational...
                // Typical Learning Time
                if($_POST['tlt']['mo'] or $_POST['tlt']['d'] or 
                   $_POST["tlt"]['h'] or $_POST['tlt']['m'] or $_POST['tlt']['s'])
                {
                        if(!is_object($this->md_section = $this->md_obj->getEducational()))
                        {
                                $this->md_section = $this->md_obj->addEducational();
                                $this->md_section->save();
                        }
                        $this->md_section->setPhysicalTypicalLearningTime($_POST['tlt']['mo'],$_POST['tlt']['d'],
                                                                                                                          $_POST['tlt']['h'],$_POST['tlt']['m'],$_POST['tlt']['s']);
                        $this->md_section->update();
                }
                else
                {
                        if(is_object($this->md_section = $this->md_obj->getEducational()))
                        {
                                $this->md_section->setPhysicalTypicalLearningTime(0,0,0,0,0);
                                $this->md_section->update();
                        }
                }
                $this->callListeners('Educational');
                //Lifecycle...
                // Authors
                if ($_POST["life_authors"] != "")
                {
                        if(!is_object($this->md_section = $this->md_obj->getLifecycle()))
                        {
                                $this->md_section = $this->md_obj->addLifecycle();
                                $this->md_section->save();
                        }
                        
                        // determine all entered authors
                        $auth_arr = explode(",", $_POST["life_authors"]);
                        for($i = 0; $i < count($auth_arr); $i++)
                        {
                                $auth_arr[$i] = trim($auth_arr[$i]);
                        }
                        
                        $md_con_author = "";
                        
                        // update existing author entries (delete if not entered)
                        foreach(($ids = $this->md_section->getContributeIds()) as $con_id)
                        {
                                $md_con = $this->md_section->getContribute($con_id);
                                if ($md_con->getRole() == "Author")
                                {
                                        foreach($ent_ids = $md_con->getEntityIds() as $ent_id)
                                        {
                                                $md_ent = $md_con->getEntity($ent_id);
                                                
                                                // entered author already exists
                                                if (in_array($md_ent->getEntity(), $auth_arr))
                                                {
                                                        unset($auth_arr[array_search($md_ent->getEntity(), $auth_arr)]);
                                                }
                                                else  // existing author has not been entered again -> delete
                                                {
                                                        $md_ent->delete();
                                                }
                                        }
                                        $md_con_author = $md_con;
                                }
                        }
                        
                        // insert enterd, but not existing authors
                        if (count($auth_arr) > 0)
                        {
                                if (!is_object($md_con_author))
                                {
                                        $md_con_author = $this->md_section->addContribute();
                                        $md_con_author->setRole("Author");
                                        $md_con_author->save();
                                }
                                foreach ($auth_arr as $auth)
                                {
                                        $md_ent = $md_con_author->addEntity();
                                        $md_ent->setEntity(ilUtil::stripSlashes($auth));
                                        $md_ent->save();
                                }
                        }
                }
                else    // nothing has been entered: delete all author contribs
                {
                        if(is_object($this->md_section = $this->md_obj->getLifecycle()))
                        {
                                foreach(($ids = $this->md_section->getContributeIds()) as $con_id)
                                {
                                        $md_con = $this->md_section->getContribute($con_id);
                                        if ($md_con->getRole() == "Author")
                                        {
                                                $md_con->delete();
                                        }
                                }
                        }
                }
                $this->callListeners('Lifecycle');
                
                // Redirect here to read new title and description
                // Otherwise ('Lifecycle' 'technical' ...) simply call listSection()
                sendinfo($this->lng->txt("saved_successfully"), true);
                $this->ctrl->redirect($this,'listSection');
        }

Here is the call graph for this function:

ilMDEditorGUI::updateRelation (  ) 

Definition at line 1965 of file class.ilMDEditorGUI.php.

References $_POST, $id, callListeners(), listSection(), and ilUtil::stripSlashes().

        {
                include_once 'Services/MetaData/classes/class.ilMDLanguageItem.php';

                // relation
                foreach($ids = $this->md_obj->getRelationIds() as $id)
                {
                        // kind
                        $relation = $this->md_obj->getRelation($id);
                        $relation->setKind($_POST['relation'][$id]['Kind']);
                        
                        $relation->update();
                        
                        // identifiers
                        $res_idents = $relation->getIdentifier_Ids();
                        foreach ($res_idents as $res_id)
                        {
                                $ident = $relation->getIdentifier_($res_id);
                                $ident->setCatalog(ilUtil::stripSlashes($_POST['relation']['Resource']['Identifier'][$res_id][Catalog]));
                                $ident->setEntry(ilUtil::stripSlashes($_POST['relation']['Resource']['Identifier'][$res_id][Entry]));
                                $ident->update();
                        }
                        
                        // descriptions
                        $res_dess = $relation->getDescriptionIds();
                        foreach ($res_dess as $res_des)
                        {
                                $des = $relation->getDescription($res_des);
                                $des->setDescription(ilUtil::stripSlashes($_POST['relation']['Resource']['Description'][$res_des][Value]));
                                $des->setDescriptionLanguage(
                                        new ilMDLanguageItem($_POST['relation']['Resource']['Description'][$res_des]['Language']));
                                $des->update();
                        }
                }
                
                $this->callListeners('Relation');
                sendinfo($this->lng->txt("saved_successfully"));
                $this->listSection();
        }

Here is the call graph for this function:

ilMDEditorGUI::updateRights (  ) 

Definition at line 1496 of file class.ilMDEditorGUI.php.

References $_POST, callListeners(), listSection(), and ilUtil::stripSlashes().

        {
                include_once 'Services/MetaData/classes/class.ilMDLanguageItem.php';

                // update rights section
                $this->md_section = $this->md_obj->getRights();
                $this->md_section->setCosts($_POST['rights']['Cost']);
                $this->md_section->setCopyrightAndOtherRestrictions($_POST['rights']['CopyrightAndOtherRestrictions']);
                $this->md_section->setDescriptionLanguage(new ilMDLanguageItem($_POST['rights']['DescriptionLanguage']));
                $this->md_section->setDescription(ilUtil::stripSlashes($_POST['rights']['Description']));
                $this->md_section->update();
                
                $this->callListeners('Rights');
                sendinfo($this->lng->txt("saved_successfully"));
                $this->listSection();
        }

Here is the call graph for this function:

ilMDEditorGUI::updateTechnical (  ) 

Definition at line 827 of file class.ilMDEditorGUI.php.

References $_POST, $data, $id, callListeners(), listSection(), and ilUtil::stripSlashes().

        {
                include_once 'Services/MetaData/classes/class.ilMDLanguageItem.php';

                // update technical section
                $this->md_section = $this->md_obj->getTechnical();
                $this->md_section->setSize(ilUtil::stripSlashes($_POST['met_size']));
                $this->md_section->setInstallationRemarks(ilUtil::stripSlashes($_POST['met_inst']));
                $this->md_section->setInstallationRemarksLanguage(new ilMDLanguageItem($_POST['inst_language']));
                $this->md_section->setOtherPlatformRequirements(ilUtil::stripSlashes($_POST['met_opr']));
                $this->md_section->setOtherPlatformRequirementsLanguage(new ilMDLanguageItem($_POST['opr_language']));
                $this->md_section->setDuration(ilUtil::stripSlashes($_POST['duration']));
                $this->md_section->update();

                // Format
                if(is_array($_POST['met_format']))
                {
                        foreach($_POST['met_format'] as $id => $data)
                        {
                                $md_for = $this->md_section->getFormat($id);
                                $md_for->setFormat(ilUtil::stripSlashes($data['Format']));
                                $md_for->update();
                        }
                }
                // Location
                if(is_array($_POST['met_location']))
                {
                        foreach($_POST['met_location'] as $id => $data)
                        {
                                $md_loc = $this->md_section->getLocation($id);
                                $md_loc->setLocation(ilUtil::stripSlashes($data['Location']));
                                $md_loc->setLocationType(ilUtil::stripSlashes($data['Type']));
                                $md_loc->update();
                        }
                }
                if(is_array($_POST['met_re']))
                {
                        foreach($_POST['met_re'] as $id => $data)
                        {

                                $md_re = $this->md_section->getRequirement($id);
                                $md_re->setOperatingSystemName(ilUtil::stripSlashes($data['os']['name']));
                                $md_re->setOperatingSystemMinimumVersion(ilUtil::stripSlashes($data['os']['MinimumVersion']));
                                $md_re->setOperatingSystemMaximumVersion(ilUtil::stripSlashes($data['os']['MaximumVersion']));
                                $md_re->setBrowserName(ilUtil::stripSlashes($data['browser']['name']));
                                $md_re->setBrowserMinimumVersion(ilUtil::stripSlashes($data['browser']['MinimumVersion']));
                                $md_re->setBrowserMaximumVersion(ilUtil::stripSlashes($data['browser']['MaximumVersion']));
                                $md_re->update();
                        }
                }
                $this->callListeners('Technical');

                sendinfo($this->lng->txt("saved_successfully"));
                $this->listSection();
                return true;
        }

Here is the call graph for this function:


Field Documentation

ilMDEditorGUI::$ctrl = null

Definition at line 40 of file class.ilMDEditorGUI.php.

ilMDEditorGUI::$lng = null

Definition at line 41 of file class.ilMDEditorGUI.php.

Referenced by ilMDEditorGUI().

ilMDEditorGUI::$md_obj = null

Definition at line 43 of file class.ilMDEditorGUI.php.

ilMDEditorGUI::$obj_id = null

Definition at line 48 of file class.ilMDEditorGUI.php.

ilMDEditorGUI::$obj_type = null

Definition at line 49 of file class.ilMDEditorGUI.php.

ilMDEditorGUI::$observers = array()

Definition at line 45 of file class.ilMDEditorGUI.php.

ilMDEditorGUI::$rbac_id = null

Definition at line 47 of file class.ilMDEditorGUI.php.

ilMDEditorGUI::$tpl = null

Definition at line 42 of file class.ilMDEditorGUI.php.

Referenced by __showLanguageSelect(), and ilMDEditorGUI().


The documentation for this class was generated from the following file: