Namespaces | Functions

calendar/includes/inc.inbox.php File Reference

Go to the source code of this file.

Namespaces

namespace  dateplaner
 

Database Class.


Functions

 formatDate ($timestampStart, $timestampEnd, $singleRotation)
 function formatDate
 createTable ($Dates, $DateID, $Gui, $db, $mode)
 function createTable
 getContent ($DB)
 function getContent($begin_ts, $end_ts) get Content for the inbox about group dates
 setInboxView ($Gui, $DB)
 function setInboxView($radio_button, $DB) the Main function of the week view called from the executed file

Function Documentation

createTable ( Dates,
DateID,
Gui,
db,
mode 
)

function createTable

Creates a table with dates for display in inbox

html template file: 1_inbox_dates.htm

Parameters:
array $dates Starttime
integer $timestampEnd Endtime
gui $Gui Object of class Gui
db $db Object of class db
mode $mode defines radio buttons 0: buttons for "deleted dates" other: array $DP_language Array for labels
Returns:
array $retArray public

Definition at line 120 of file inc.inbox.php.

References $DP_language, $Gui, $id, $x, and formatDate().

Referenced by setInboxView().

{
global $DP_language;
for ( $i = 0; $i < sizeof($Dates); $i++ )
{
        if ( $Dates[$i][6] == 0 )
        {
                // Not a single rotation date
                $formattedtime = formatDate($Dates[$i][1], $Dates[$i][2], false);
        }
        else
        {
                // single rotation date
                $formattedtime = formatDate($Dates[$i][6], $Dates[$i][2], true);
        }
        
        $timestamp = $Dates[$i][6];
        $id = $Dates[$i][0];
        if ($mode != "0")
        {
                // view for new and changed dates
                
                $col1 = "<input type='radio' name=$DateID value='ok-$id-$timestamp'>";
        }
        else
        {
                // view for deleted dates
                $col1 = "";
        }
        $col2 = "<input type='radio' name=$DateID value='del-$id-$timestamp'>";
        $col3 = "<input type='radio' checked name=$DateID value='noChange-$id-$timestamp'>";    
        $col4 = "$formattedtime";// Time / Date 
        $col5 = $Dates[$i][3];// Shorttext 
        $col6 = $db->getGroupName($Dates[$i][4]);// Groupname 
        
        if ( $Dates[$i][6] == 0 )
        {
                // not a single rotation date   
                switch ($Dates[$i][5])
                {
                        // type of rotation
                        case 0:
                                $col7 = $DP_language[r_nonrecurring];
                                break;
                        case 1:
                                $col7 = $DP_language[r_day];
                                break;
                        case 2:
                                $col7 = $DP_language[r_week];
                                break;
                        case 3:
                                $col7 = $DP_language[r_14];
                                break;
                        case 4:
                                $col7 = $DP_language[r_4_weeks];
                                break;
                        case 5:
                                $col7 = $DP_language[r_month];
                                break;
                        case 6:
                                $col7 = $DP_language[r_halfyear];
                                break;
                        case 7:
                                $col7 = $DP_language[r_year];
                                break;
                        default:
                                $col7 = " ";
                }               
        }
        else
        {
                // single rotation date
                $col7 = $DP_language[singleDate];
                        
        }
        
                        
        eval ("\$Termine = \"".$Gui->getTemplate("inbox_dates")."\";");
        $x = $x.$Termine;       // attach row
        
        $DateID++;
}
$Termine = $x;
$retArray = array($DateID, $Termine); 
return $retArray;       
}

Here is the call graph for this function:

Here is the caller graph for this function:

formatDate ( timestampStart,
timestampEnd,
singleRotation 
)

function formatDate

Displays a timespace

Parameters:
timestamp $timestampStart Starttime
timestamp $timestampEnd Endtime
Returns:
string $timestring public

Definition at line 50 of file inc.inbox.php.

References $start.

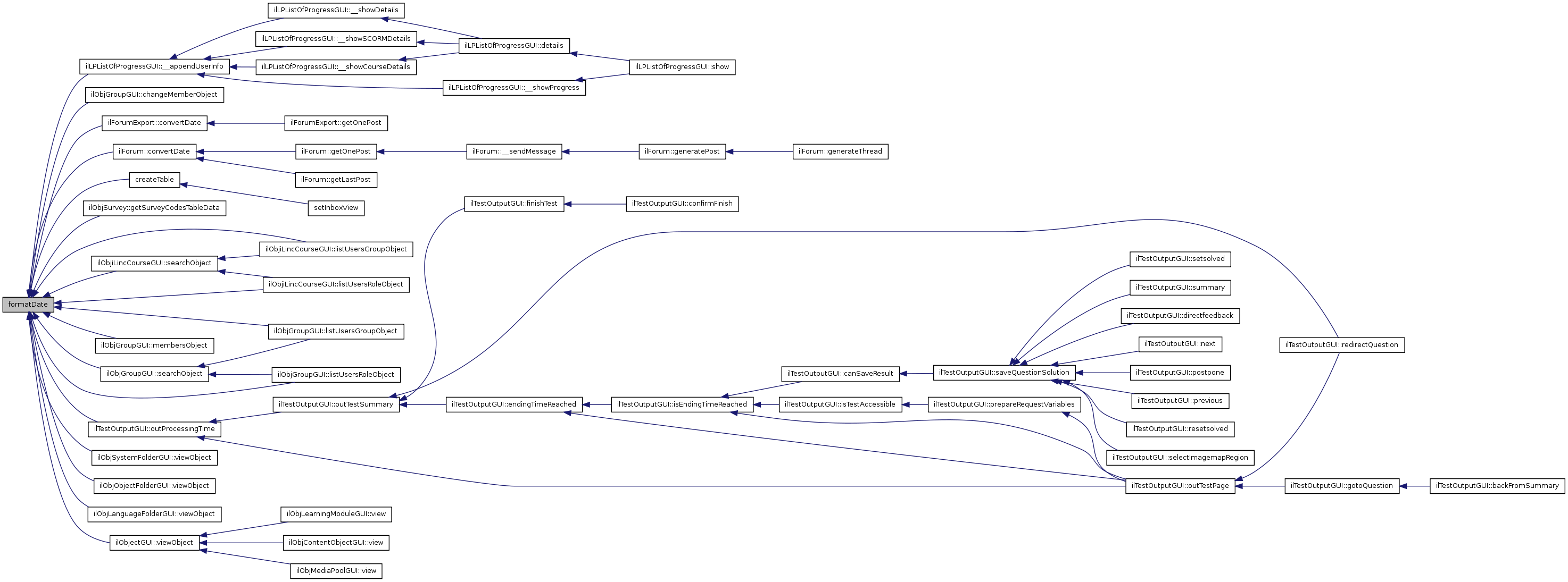
Referenced by ilLPListOfProgressGUI::__appendUserInfo(), ilObjGroupGUI::changeMemberObject(), ilForumExport::convertDate(), ilForum::convertDate(), createTable(), ilObjSurvey::getSurveyCodesTableData(), ilObjiLincCourseGUI::listUsersGroupObject(), ilObjGroupGUI::listUsersGroupObject(), ilObjiLincCourseGUI::listUsersRoleObject(), ilObjGroupGUI::listUsersRoleObject(), ilObjGroupGUI::membersObject(), ilTestOutputGUI::outProcessingTime(), ilObjiLincCourseGUI::searchObject(), ilObjGroupGUI::searchObject(), ilObjSystemFolderGUI::viewObject(), ilObjObjectFolderGUI::viewObject(), ilObjLanguageFolderGUI::viewObject(), and ilObjectGUI::viewObject().

{
        
        $start = new TimestampToDate();
        $end = new TimestampToDate();

        $start->ttd( $timestampStart );
        $end->ttd( $timestampEnd );
                         
        if ($start->day_of_year == $end->day_of_year)
        {
                // Start and End of date on the same day
                // hour:minute-hour:minute day. month year
                
                $timestring =   "$start->hour_long:$start->minutes-$end->hour_long:$end->minutes 
                                                $start->day_of_month. $start->monthname $start->year_long";
        }
        else
        {
                if ( $start->monthnumber == $end->monthnumber)
                {
                        // Start and End of date in the same month
                        // hour:minute-hour:minute
                        // day. - day. month year
                
                        $timestring =   "$start->hour_long:$start->minutes-$end->hour_long:$end->minutes<br>
                                                         $start->day_of_month. - $end->day_of_month. $start->monthname $start->year_long";
                }
                else
                {
                        // other cases
                        // hour:minute-hour:minute
                        // day. month year -
                        // day. month year
                        
                        $timestring =   "$start->hour_long:$start->minutes-$end->hour_long:$end->minutes<br>
                                                         $start->day_of_month. $start->monthname $end->year_long - <br>
                                                         $end->day_of_month. $end->monthname $start->year_long";
                
                }
        }
        if ($singleRotation)
        {
                $timestring =   "$start->hour_long:$end->minutes-$end->hour_long:$end->minutes $end->day_of_month. $end->monthname $end->year_long";
                                
        }
         
        
        return $timestring;
}

Here is the caller graph for this function:

getContent ( DB  ) 

function getContent($begin_ts, $end_ts) get Content for the inbox about group dates

Parameters:
$DB (object of th db class ) string $DP_UId ( actual User ID )
Returns:
Array [][][] $DATE [0] newDates ( new Dates ) [1] changedDates ( changed Dates ) [2] deletedDates ( deleted Dates )

Definition at line 217 of file inc.inbox.php.

References $DB, and $DP_UId.

Referenced by ilQTIParser::handlerParseEndTag(), setInboxView(), setMonthView(), and setWeekView().

{

        global $DP_UId;

        // Get Dates from Database
        $newDates                       = $DB->getchangedDates($DP_UId, 0);
        $changedDates           = $DB->getchangedDates($DP_UId, 1);
        $deletedDates           = $DB->getchangedDates($DP_UId, 2);

        $DATE[0]=$newDates;
        $DATE[1]=$changedDates;
        $DATE[2]=$deletedDates;
        return $DATE;

} // end func

Here is the caller graph for this function:

setInboxView ( Gui,
DB 
)

function setInboxView($radio_button, $DB) the Main function of the week view called from the executed file

Parameters:
int $Gui (object of the gui class )
int $DB (object of the db class ) array $DP_language ( include Languageproperties ) array $DP_CSS ( contains CSS Strings from the conf.gui file ) array $_SESSION ( DP_Starttime include Start Time of during on day in week view and DP_Endtimeinclude End Time of during on day in week view) sting $actualtemplate ( current template ) string $templatefolder ( current used template folder )
Returns:
Array Return [0] string week_navigation ( contains the navigation output ) [1] string week_float ( contains the output ) [2] array S_Datum ( contains Date from Table Top )

Definition at line 251 of file inc.inbox.php.

References $_SESSION, $actualtemplate, $centertxt, $DB, $DP_CSS, $DP_language, $Gui, $tableBorder, $templatefolder, createTable(), and getContent().

{
        global $DP_language, $DP_CSS, $_SESSION, $templatefolder , $actualtemplate;

        $DATE                   = getContent($DB);
        $newDates               = $DATE[0];
        $changedDates   = $DATE[1];
        $deletedDates   = $DATE[2];

        //*******************************************************************************************************
    $DateID = 0;
        // fill table with new dates 
        if ($newDates != false)
        {
                
        $array  = createTable($newDates, $DateID, $Gui, $DB, 1);
        $DateID = $array[0];
        $neueTermine = $array[1];
                eval ("\$tblhead_newdates = \"".$Gui->getTemplate("inbox_tblheadnewdates")."\";");
    }
    else
    {
        $neueTermine = "<tr class='tblrow2'><td align='center' colspan=7 >$DP_language[no_entry]</td></tr>";
    }
    
    //*******************************************************************************************************
    // fill table with changed dates 
    if ($changedDates != false)
    {
        $array  = createTable($changedDates,$DateID, $Gui, $DB, 1);
        $DateID = $array[0];
        $geaenderteTermine = $array[1];
                eval ("\$tblhead_changeddates = \"".$Gui->getTemplate("inbox_tblheadchangeddates")."\";");
    }
    else
    {
                $geaenderteTermine = "<tr class='tblrow2'><td align='center' colspan=7 >$DP_language[no_entry]</td></tr>";
    }
    //*******************************************************************************************************
    // fill table with deletet dates 
    if ($deletedDates != false)
    {
        $array  = createTable($deletedDates,$DateID, $Gui, $DB, 0);
        $DateID = $array[0];
        $geloeschteTermine = $array[1];
                eval ("\$tblhead_deleteddates = \"".$Gui->getTemplate("inbox_tblheaddeleteddates")."\";");
    }
    else
    {
                $geloeschteTermine = "<tr class='tblrow2'><td align='center' colspan=7 >$DP_language[no_entry]</td></tr>";
    }
    //*******************************************************************************************************
    $tableBorder = 1;

        if($tblhead_deleteddates or $tblhead_changeddates or $tblhead_newdates) {
                eval ("\$execute = \"".$Gui->getTemplate("inbox_btnexecute")."\";");
        }
    
    eval ("\$centertxt = \"".$Gui->getTemplate("inbox_main")."\";");
    
        Return $centertxt;
}

Here is the call graph for this function: