Public Member Functions

ilFormat Class Reference

Public Member Functions

 ilFormat ()
 getDateDE ()
 input2date ($AInputDate)
 Prft eingegebes Datum und wandelt es in DB-konformen Syntax um Eingabe: TT.MM.JJJJ oder T.M.JJ oder TT.MM.JJJJ HH:MM:SS oder T.M.JJ HH:MM:SS Bei zweistelliger Jahresangabe wird bei YY > 70 19, bei YY < 70 20 vorgestellt Ausgabe: YYYY-MM-DD oder YYYY-MM-DD HH:MM:SS OPTIONAL wird die aktuelle Systemzeit hinzugefgt (Ausgabe: YYYY-MM-DD hh:mm:ss).
 dateDB2timestamp ($ADatumSQL)
 db-datetime to timestamp
 dateDE2timestamp ($ADatum)
 German datetime to timestamp.
 fdateDB2dateDE ($t)
 formats db-datetime to german date
 ftimestamp2dateDE ($t)
 formats timestamp to german date
 ftimestamp2datetimeDE ($t)
 formats timestamp to german datetime
 ftimestamp2dateDB ($t)
 formats timestamp to db-date
 ftimestamp2datetimeDB ($aTimestamp)
 Timestamp to database datetime.
 compareDates ($ADate1, $ADate2)
 Datum vergleichen Erwartet timestamps Liefert das aktuellere Datum als Timestamp zurck.
 checkDecimal ($var)
 Prft Zahlen mit Nachkommastellen und erlaubt ein Komma als Nachstellentrenner.
 fGeld ()
 formatiert Geldwerte (Format: 00,00 + Eurosymbol).
 fProzent ()
 formatiert Prozentzahlen (Format: 00,00%).
 runden ($value)
 Floats auf 2 Nachkommastellen runden.
 fmtDateTime ($a_str, $a_dateformat, $a_timeformat, $a_mode="datetime")
 formatting function for dates
 fmtFloat ($a_float, $a_decimals="", $a_th="")
 format a float
 unixtimestamp2datetime ($a_unix_timestamp="")
 formatDate ($a_date, $a_mode="datetime", $a_omit_seconds=false)
 formatUnixTime ($ut, $with_time=false)
 dateDiff ($a_ts1, $a_ts2)
 datetime2unixTS ($a_datetime)
 converts datetime to a unix timestamp
 _secondsToString ($seconds)
 converts seconds to string: Long: 7 days 4 hour(s) ...
 _secondsToShortString ($seconds)
 converts seconds to string: Long: 7 days 4 hour(s) ...

Detailed Description

Definition at line 39 of file class.ilFormat.php.


Member Function Documentation

ilFormat::_secondsToShortString ( seconds  ) 

converts seconds to string: Long: 7 days 4 hour(s) ...

Parameters:
string datetime
Returns:
integer unix timestamp

Definition at line 562 of file class.ilFormat.php.

References $lng, and $rest.

Referenced by ilObjUserFolderGUI::_addLearningProgressWorksheet(), and ilObjUserFolderGUI::learningProgressObject().

        {
                global $lng;

                $seconds = $seconds ? $seconds : 0;

                global $lng;

                $days = floor($seconds / 86400);
                $rest = $seconds % 86400;

                $hours = floor($rest / 3600);
                $rest = $rest % 3600;

                $minutes = floor($rest / 60);
                $rest = $rest % 60;

                return sprintf("%02d:%02d:%02d:%02d",$days,$hours,$minutes,$rest);

        }

Here is the caller graph for this function:

ilFormat::_secondsToString ( seconds  ) 

converts seconds to string: Long: 7 days 4 hour(s) ...

Parameters:
string datetime
Returns:
integer unix timestamp

Definition at line 510 of file class.ilFormat.php.

References $lng, and $rest.

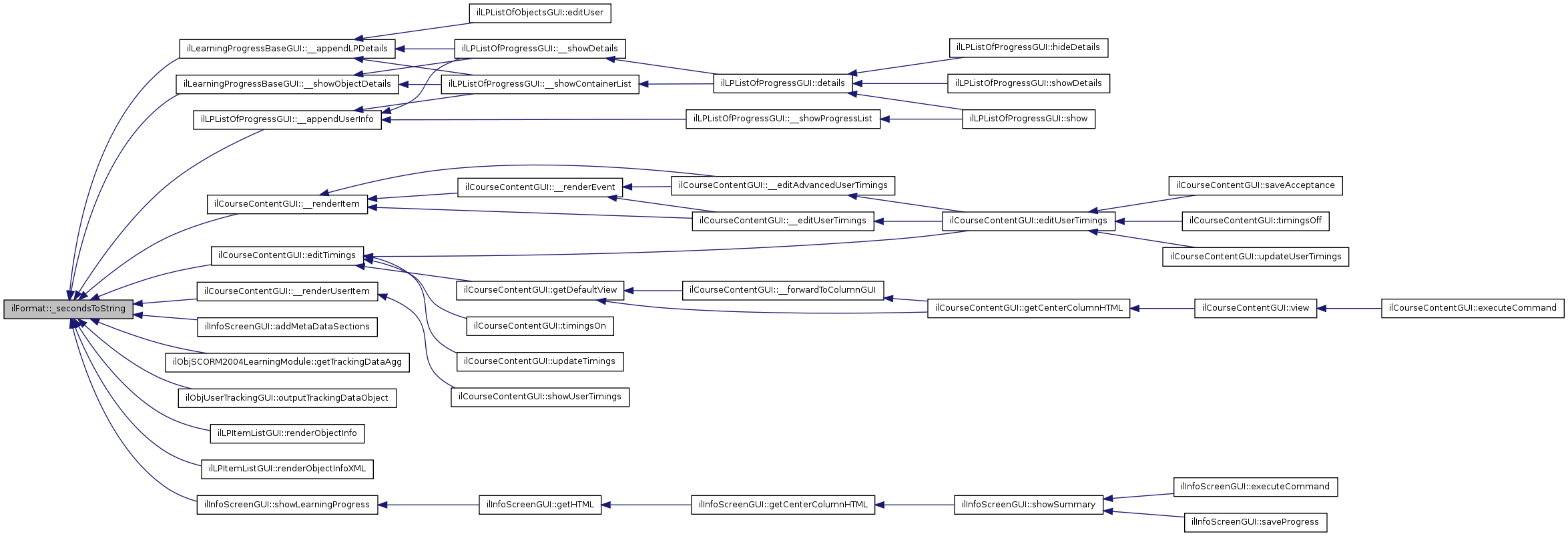
Referenced by ilLearningProgressBaseGUI::__appendLPDetails(), ilLPListOfProgressGUI::__appendUserInfo(), ilCourseContentGUI::__renderItem(), ilCourseContentGUI::__renderUserItem(), ilLearningProgressBaseGUI::__showObjectDetails(), ilInfoScreenGUI::addMetaDataSections(), ilCourseContentGUI::editTimings(), ilObjSCORM2004LearningModule::getTrackingDataAgg(), ilObjUserTrackingGUI::outputTrackingDataObject(), ilLPItemListGUI::renderObjectInfo(), ilLPItemListGUI::renderObjectInfoXML(), and ilInfoScreenGUI::showLearningProgress().

        {
                global $lng;

                $seconds = $seconds ? $seconds : 0;

                global $lng;

                $days = floor($seconds / 86400);
                $rest = $seconds % 86400;

                $hours = floor($rest / 3600);
                $rest = $rest % 3600;

                $minutes = floor($rest / 60);

                if($days)
                {
                        $message = $days . ' '. $lng->txt('days');
                }
                if($hours)
                {
                        if($message)
                        {
                                $message .= ' ';
                        }
                        $message .= ($hours . ' '. $lng->txt('hours'));
                }
                if($minutes)
                {
                        if($message)
                        {
                                $message .= ' ';
                        }
                        $message .= ($minutes . ' '. $lng->txt('minutes'));
                }
                if(!$days and !$hours and !$minutes)
                {
                        return $seconds .' '. $lng->txt('seconds');
                }
                else
                {
                        return $message;
                }
        }

Here is the caller graph for this function:

ilFormat::checkDecimal ( var  ) 

Prft Zahlen mit Nachkommastellen und erlaubt ein Komma als Nachstellentrenner.

Parameters:
string 

Definition at line 231 of file class.ilFormat.php.

Referenced by ilPaymentCouponGUI::saveCouponForm().

        {
                return doubleval(ereg_replace (",",".",$var));
        }

Here is the caller graph for this function:

ilFormat::compareDates ( ADate1,
ADate2 
)

Datum vergleichen Erwartet timestamps Liefert das aktuellere Datum als Timestamp zurck.

Parameters:
string 
string 

Definition at line 216 of file class.ilFormat.php.

        {
                if ($ADate1 > $ADate2)
                {
                        return $ADate1;
                }
                
                return $ADate2;
        }

ilFormat::dateDB2timestamp ( ADatumSQL  ) 

db-datetime to timestamp

Parameters:
string 

Definition at line 124 of file class.ilFormat.php.

References $timestamp.

        {
                $timestamp = substr($ADatumSQL, 0, 4).
                                         substr($ADatumSQL, 5, 2).
                                         substr($ADatumSQL, 8, 2).
                                         substr($ADatumSQL, 11, 2).
                                         substr($ADatumSQL, 14, 2).
                                         substr($ADatumSQL, 17, 2);

                return $timestamp;
        }

ilFormat::dateDE2timestamp ( ADatum  ) 

German datetime to timestamp.

Parameters:
string 

Definition at line 140 of file class.ilFormat.php.

References $timestamp.

Referenced by ilObjGroup::registrationPossible().

        {
                $timestamp = substr($ADatum, 6, 4).
                                         substr($ADatum, 3, 2).
                                         substr($ADatum, 0, 2).
                                         substr($ADatum, 11, 2).
                                         substr($ADatum, 14, 2).
                                         substr($ADatum, 17, 2);
                                         
                return $timestamp;
        }

Here is the caller graph for this function:

ilFormat::dateDiff ( a_ts1,
a_ts2 
)

Definition at line 456 of file class.ilFormat.php.

        {
                $r = $a_ts2 - $a_ts1;
                
                $dd = floor($r/86400);

                if ($dd <= 9)
                        $dd = "0".$dd;

                $r = $r % 86400;
                
                $hh = floor($r/3600);
                
                if ($hh <= 9)
                        $hh = "0".$hh;
                
                $r = $r % 3600;
                
                $mm = floor($r/60) ;
                
                if ($mm <= 9)
                        $mm = "0".$mm;
                
                $r = $r % 60;
                $ss = $r;

                if ($ss <= 9)
                        $ss = "0".$ss;

                return $hh.":".$mm.":".$ss;
        }

ilFormat::datetime2unixTS ( a_datetime  ) 

converts datetime to a unix timestamp

Parameters:
string datetime
Returns:
integer unix timestamp

Definition at line 494 of file class.ilFormat.php.

        {
                $arrDT = explode(" ", $a_datetime);
                $arrD = explode("-", $arrDT[0]);
                $arrT = explode(":", $arrDT[1]);

                return mktime($arrT[0], $arrT[1], $arrT[2], $arrD[1], $arrD[2], $arrD[0]);
        }

ilFormat::fdateDB2dateDE ( t  ) 

formats db-datetime to german date

Parameters:
string 

Definition at line 157 of file class.ilFormat.php.

References $t.

Referenced by ilObjGroup::getExpirationDateTime().

        {
                return sprintf("%02d.%02d.%04d",substr($t, 8, 2),substr($t, 5, 2),substr($t, 0, 4));
        }

Here is the caller graph for this function:

ilFormat::fGeld (  ) 

formatiert Geldwerte (Format: 00,00 + Eurosymbol).

Weiteres siehe fProzent

Definition at line 240 of file class.ilFormat.php.

        {
                $num_args = func_num_args();
                
                $geld = func_get_arg(0);
                
                if ($num_args == 1)
                {
                        $test = intval($geld);
                        
                        if (!$test)
                                return "&nbsp;";
                }
                
                return number_format($geld,2,",",".")." &euro;";
        }

ilFormat::fmtDateTime ( a_str,
a_dateformat,
a_timeformat,
a_mode = "datetime" 
)

formatting function for dates

In different languages, dates are formatted different. fmtDate expects a sql timestamp and a date format. Optional you may specify a time format. If you skip this parameter no time is displayed The format options follows the rules of the PHP date-function. See in the PHP manual for a list of possible formatting options public

Parameters:
string date date, given in sql-format YYYY-MM-DD HH:MM:SS
string date format (default is Y-m-d)
string time format (default is H:i:s)
string format mode (datetime, time or date)
Returns:
string formatted date

Definition at line 303 of file class.ilFormat.php.

References $d.

Referenced by formatDate().

        {
                //no format defined. set to default format
                if ($a_dateformat == "")
                {
                        $a_dateformat = "Y-m-d";
                }
                
                // same for time format
                if ($a_timeformat == "")
                {
                        $a_timeformat = "H:i:s";
                }

                //get values from given sql-date
                $d = substr($a_str,8,2);
                $m = substr($a_str,5,2);
                $y = substr($a_str,0,4);
                $h = substr($a_str,11,2);
                $i = substr($a_str,14,2);
                $s = substr($a_str,17,4);

                // Minimum date is 1.1.1970
                if(($y < 1970) or
                   ($y == 1970 and ($m < 1 or $d < 1)))
                {
                        $y = 1970;
                        $m = 1;
                        $d = 2;
                        $h = $i = $s = 0;
                }

                if ($a_mode == "time")
                {
                        return date($a_timeformat,mktime($h,$i,$s,1,1,1999));           
                }
                
                if ($a_mode == "date")
                {
                        return date($a_dateformat,mktime($h,$i,$s,$m,$d,$y));           
                }

                return date($a_dateformat." ".$a_timeformat,mktime($h,$i,$s,$m,$d,$y));         
        }

Here is the caller graph for this function:

ilFormat::fmtFloat ( a_float,
a_decimals = "",
a_th = "" 
)

format a float

this functions takes php's number_format function and formats the given value with appropriate thousand and decimal separator. public

Parameters:
float the float to format
integer count of decimals
integer display thousands separator
Returns:
string formatted number

Definition at line 360 of file class.ilFormat.php.

        {
                //thousandskomma?
                if (!empty($a_th))
                {
                        if ($a_th == "-lang_sep_thousand-")
                        {
                                $a_th = ",";
                        }
                }
                
                //decimalpoint?
                $dec = $a_decimals;
                
                if ($dec == "-lang_sep_decimal-")
                {
                        $dec = ".";
                }

                return number_format($a_float, $a_decimals, $dec, $a_th);
        }

ilFormat::formatDate ( a_date,
a_mode = "datetime",
a_omit_seconds = false 
)

Definition at line 403 of file class.ilFormat.php.

References $lng, and fmtDateTime().

Referenced by ilFileDataImportForum::__readFiles(), ilFileDataImportMail::__readFiles(), ilFileDataImportGroup::__readFiles(), ilObjSurveyGUI::browseForQuestionsObject(), ilQuestionpoolExport::buildExportFileXLS(), ilTestCertificate::exchangeCertificateVariables(), ilPDNewsTableGUI::fillRow(), ilNewsForContextTableGUI::fillRow(), ilNewsForContextBlockGUI::fillRow(), ilPDMailBlockGUI::fillRow(), ilMail::formatNotificationMessage(), ilFileDataForum::getFiles(), ilFileDataExercise::getFiles(), ilFileDataForum::getFilesOfPost(), ilTestServiceGUI::getPassOverview(), ilPDMailGUI::getPDMailHTML(), ilFileDataMail::getUnsentFiles(), ilObjTestGUI::historyObject(), ilObjAssessmentFolderGUI::logsObject(), ilObjSurveyGUI::maintenanceObject(), ilObjExerciseGUI::membersObject(), ilTestCertificate::outCertificate(), ilObjTestGUI::outUserGroupTable(), ilMailFolderGUI::printMail(), ilObjQuestionPoolGUI::printObject(), ilObjTestGUI::questionBrowser(), ilObjQuestionPoolGUI::questionsObject(), ilObjSurveyQuestionPoolGUI::questionsObject(), ilLPItemListGUI::renderObjectInfoXML(), ilPaymentCouponGUI::showCoupons(), ilMailFolderGUI::showFolder(), ilMailFolderGUI::showMail(), and ilNewsForContextBlockGUI::showNews().

        {
                global $lng;
                
                // return when no datetime is given
                if ($a_date == "0000-00-00 00:00:00")
                {
                        return $lng->txt("no_date");
                }

                $dateformat = $lng->txt("lang_dateformat");
                if ($a_omit_seconds && ($lng->txt("lang_timeformat_no_sec") != "-lang_timeformat_no_sec-"))
                {
                        $timeformat = $lng->txt("lang_timeformat_no_sec");
                }
                else
                {
                        $timeformat = $lng->txt("lang_timeformat");
                }
                
                if ($dateformat == "-lang_dateformat-")
                {
                        $dateformat = "";
                }
                
                if ($timeformat == "-lang_timeformat-")
                {
                        $timeformat = "";
                }

                return ilFormat::fmtDateTime($a_date,$dateformat,$timeformat,$a_mode);
        }

Here is the call graph for this function:

Here is the caller graph for this function:

ilFormat::formatUnixTime ( ut,
with_time = false 
)

Definition at line 436 of file class.ilFormat.php.

References $lng.

Referenced by ilPDFPresentation::__addMain(), ilPDFPresentation::__createObjectDetails(), ilAdminUserSearchGUI::__fillUserTable(), ilCourseContentGUI::__getItemHTML(), ilLPListOfProgressGUI::__renderContainerRow(), ilLPListOfObjectsGUI::__renderContainerRow(), ilCourseContentGUI::__renderEvent(), ilCourseContentGUI::__renderItem(), ilCourseContentGUI::__renderUserItem(), ilCourseObjectivePresentationGUI::__showLearningMaterials(), ilCourseContentGUI::__showMaterial(), ilEventAppointment::_appointmentToString(), ilPaymentStatisticGUI::addCustomer(), ilObjPaymentSettingsGUI::addCustomerObject(), ilObjRemoteCourseGUI::availabilityToString(), ilMemberExportGUI::confirmDeleteExportFile(), ilMemberExport::createCSV(), ilObjCourseGUI::deleteSubscribers(), ilCourseContentGUI::editTimings(), ilObjCourseGUI::fetchPrintSubscriberData(), ilAdvancedMDRecordExportFilesTableGUI::fillRow(), ilAdvancedMDSubstitution::getParsedSubstitutions(), ilObjUser::getProfileAsString(), ilObjCourseGUI::infoScreen(), ilAdvancedMDRecordGUI::parseInfoPage(), ilObjCourseGUI::printMembersObject(), ilEventAdministrationGUI::printViewMembers(), ilObjCourseGUI::removeFromWaitingList(), ilLPItemListGUI::renderObjectDetailsXML(), ilLPItemListGUI::renderObjectInfoXML(), ilCourseRegisterGUI::showRegistrationForm(), ilCourseArchivesGUI::view(), and ilObjUserFolderGUI::viewObject().

        {
                global $lng;

                $format = $lng->txt('lang_dateformat');

                if($with_time)
                {
                        $format .= (' '.$lng->txt('lang_timeformat_no_sec'));
                }
                return date($format,$ut);
        }

Here is the caller graph for this function:

ilFormat::fProzent (  ) 

formatiert Prozentzahlen (Format: 00,00%).

Wenn nix oder eine Null bergeben wird, wird ein Leerzeichen zurckgegeben Wenn mehr als ein Parameter bergeben wird, wird die Ausgabe auch bei Wert Null erzwungen

Definition at line 262 of file class.ilFormat.php.

        {
                $num_args = func_num_args();
                
                $prozent = func_get_arg(0);

                if ($num_args == 1)
                {
                        $test = intval($prozent);
                        
                        if (!$test)
                                return "&nbsp;";
                }
                
                return number_format($prozent,2,",",".")."%";
        }

ilFormat::ftimestamp2dateDB ( t  ) 

formats timestamp to db-date

Parameters:
string 

Definition at line 187 of file class.ilFormat.php.

References $t.

Referenced by ilObjSurveyGUI::browseForQuestionsObject(), ilQuestionpoolExport::buildExportFileXLS(), ilObjSurvey::canStartSurvey(), ilTestServiceGUI::getPassOverview(), ilObjSurvey::getSurveyCodesForExport(), ilObjQuestionPoolGUI::printObject(), ilObjTestGUI::questionBrowser(), ilObjQuestionPoolGUI::questionsObject(), and ilObjSurveyQuestionPoolGUI::questionsObject().

        {
                return sprintf("%04d-%02d-%02d",substr($t, 0, 4),substr($t, 4, 2),substr($t, 6, 2));
        }

Here is the caller graph for this function:

ilFormat::ftimestamp2dateDE ( t  ) 

formats timestamp to german date

Parameters:
string 

Definition at line 167 of file class.ilFormat.php.

References $t.

        {
                return sprintf("%02d.%02d.%04d",substr($t, 6, 2),substr($t, 4, 2),substr($t, 0, 4));
        }

ilFormat::ftimestamp2datetimeDB ( aTimestamp  ) 

Timestamp to database datetime.

Parameters:
string $aTimestamp String in timestamp format
Returns:
string Database datetime in format yyyy-mm-dd hh:mm:ss

Definition at line 198 of file class.ilFormat.php.

Referenced by ilTestOutputGUI::endingTimeReached(), ilObjSurvey::getSurveyCodesTableData(), ilObjTestGUI::historyObject(), ilObjTest::isExecutable(), ilObjAssessmentFolderGUI::logsObject(), and ilObjSurveyGUI::maintenanceObject().

        {
                $date = "";
                if (preg_match("/(\d{4})(\d{2})(\d{2})(\d{2})(\d{2})(\d{2})/", $aTimestamp, $matches))
                {
                        $date = "$matches[1]-$matches[2]-$matches[3] $matches[4]:$matches[5]:$matches[6]";
                }
                return $date;
        }

Here is the caller graph for this function:

ilFormat::ftimestamp2datetimeDE ( t  ) 

formats timestamp to german datetime

Parameters:
string 

Definition at line 177 of file class.ilFormat.php.

References $t.

        {
                return sprintf("%02d.%02d.%04d %02d:%02d:%02d",substr($t, 6, 2),substr($t, 4, 2),substr($t, 0, 4),substr($t, 8, 2),substr($t, 10, 2),substr($t, 12, 2));
        }

ilFormat::getDateDE (  ) 

Definition at line 47 of file class.ilFormat.php.

Referenced by ilObjGroup::registrationPossible().

        {
                $date = getdate();
                $datum = sprintf("%02d.%02d.%04d", $date["mday"],$date["mon"],$date["year"]);
                return $datum;
        }

Here is the caller graph for this function:

ilFormat::ilFormat (  ) 

Definition at line 41 of file class.ilFormat.php.

        {
                return;
        }

ilFormat::input2date ( AInputDate  ) 

Prft eingegebes Datum und wandelt es in DB-konformen Syntax um Eingabe: TT.MM.JJJJ oder T.M.JJ oder TT.MM.JJJJ HH:MM:SS oder T.M.JJ HH:MM:SS Bei zweistelliger Jahresangabe wird bei YY > 70 19, bei YY < 70 20 vorgestellt Ausgabe: YYYY-MM-DD oder YYYY-MM-DD HH:MM:SS OPTIONAL wird die aktuelle Systemzeit hinzugefgt (Ausgabe: YYYY-MM-DD hh:mm:ss).

Parameters:
string 

Definition at line 62 of file class.ilFormat.php.

References $d.

Referenced by ilObjGroup::setExpirationDateTime().

        {

                $date=""; $y=""; $m=""; $d="";
//              if (ereg("([0-9]{1,2}).([0-9]{1,2}).([0-9]{2,4})",$idate,$p))
                if (ereg("([0-9]{1,2}).([0-9]{1,2}).([0-9]{2,4})",$AInputDate,$p))
                {
                
                        $d = $p[1];
                        $m = $p[2];
                        $y = $p[3];
                        
                        if (($d>0 && $d<32) && ($m>0 && $m<13) && (strlen($y)!=3))
                        {
                                if (strlen($d) == 1) $d = "0".$d;
                                if (strlen($m) == 1) $m = "0".$m;

                                if (strlen($y) == 2)
                                {
                                        if ($y>=70) $y = $y + 1900;
                                        if ($y<70) $y = $y + 2000;
                                }
                                
                                // is valid?
                                checkdate($m, $d, $y);

                                // Ausgabe mit Uhrzeit

                // Uhrzeit holen
                $uhrzeit = substr($AInputDate, -8);

                // Uhrzeit auf Gltigkeit prfen
                if (ereg("([0-9]{2}):([0-9]{2}):([0-9]{2})",$AInputDate,$p))
                {
                                        $h   = $p[1];
                                        $min = $p[2];
                                        $s   = $p[3];
                                        
                                        if (($h>-1 && $h<24) && ($min>-1 && $min<60) && ($s>-1 && $s<60))
                                        {
                                                // Uhrzeit stimmt/ist vorhanden
                                                $date = sprintf("%04d-%02d-%02d %02d:%02d:%02d",$y,$m,$d,$h,$min,$s);
                                        }
                                }
                                else
                                {
                                        // Uhrzeit ist falsch/fehlt; hnge aktuelle Zeit an
                                        $zeit = getdate();
                                        $date = sprintf("%04d-%02d-%02d %02d:%02d:%02d",$y,$m,$d,$zeit["hours"],$zeit["minutes"],$zeit["seconds"]);
                                }
                                // Ausgabe ohne Uhrzeit
                                //$date = sprintf("%04d-%02d-%02d",$y,$m,$d);
                                return $date;
                        }
                }
        }

Here is the caller graph for this function:

ilFormat::runden ( value  ) 

Floats auf 2 Nachkommastellen runden.

Parameters:
float 

Definition at line 283 of file class.ilFormat.php.

        {
                return round($value * 100) / 100;
        }

ilFormat::unixtimestamp2datetime ( a_unix_timestamp = ""  ) 

Definition at line 382 of file class.ilFormat.php.

Referenced by ilTestCertificate::exchangeCertificateVariables(), and ilTestCertificate::outCertificate().

        {
                if (strlen($a_unix_timestamp) == 0)
                {
                        return strftime("%Y-%m-%d %H:%M:%S");
                }
                else
                {
                        return strftime("%Y-%m-%d %H:%M:%S", $a_unix_timestamp);
                }
        }

Here is the caller graph for this function:


The documentation for this class was generated from the following file: