Public Member Functions | Data Fields

ilPaymentBookings Class Reference

Public Member Functions

 ilPaymentBookings ($a_user_id= '', $a_admin_view=false)
 setBookingId ($a_booking_id)
 getBookingId ()
 setTransaction ($a_transaction)
 getTransaction ()
 setPobjectId ($a_pobject_id)
 getPobjectId ()
 setCustomerId ($a_customer_id)
 getCustomerId ()
 setVendorId ($a_vendor_id)
 getVendorId ()
 setPayMethod ($a_pay_method)
 getPayMethod ()
 setOrderDate ($a_order_date)
 getOrderDate ()
 setDuration ($a_duration)
 getDuration ()
 setPrice ($a_price)
 getPrice ()
 setDiscount ($a_discount)
 getDiscount ()
 setPayed ($a_payed)
 getPayedStatus ()
 setAccess ($a_access)
 getAccessStatus ()
 setVoucher ($a_voucher)
 getVoucher ()
 setTransactionExtern ($a_transaction_extern)
 getTransactionExtern ()
 add ()
 update ()
 delete ()
 getBookingsOfCustomer ($a_usr_id)
 getBookings ()
 getBooking ($a_booking_id)
 _getCountBookingsByVendor ($a_vendor_id)
 _getCountBookingsByCustomer ($a_vendor_id)
 _getCountBookingsByObject ($a_pobject_id)
 _hasAccess ($a_pobject_id, $a_user_id=0)
 _getActivation ($a_pobject_id, $a_user_id=0)
 _getCountBookingsByPayMethod ($a_pm)
 __read ()
 __getVendorIds ()

Data Fields

 $user_id = null
 $db = null
 $bookings = array()
 $booking_id = null
 $payed = null
 $access = null
 $admin_view = false

Detailed Description

Definition at line 35 of file class.ilPaymentBookings.php.


Member Function Documentation

ilPaymentBookings::__getVendorIds (  ) 

Definition at line 587 of file class.ilPaymentBookings.php.

References ilPaymentTrustees::_getVendorsForObjects(), ilPaymentTrustees::_hasStatisticPermissionByVendor(), and ilPaymentVendors::_isVendor().

Referenced by __read().

        {
                if(ilPaymentVendors::_isVendor($this->user_id))
                {
                        $vendors[] = $this->user_id;
                }
                if($vend = ilPaymentTrustees::_getVendorsForObjects($this->user_id))
                {
                        foreach($vend as $v)
                        {
                                if(ilPaymentTrustees::_hasStatisticPermissionByVendor($this->user_id,$v))
                                {
                                        $vendors[] = $v;
                                        #vendors = array_merge($vendors,$v);
                                }
                        }
                }
                return $vendors ? $vendors : array();
        }

Here is the call graph for this function:

Here is the caller graph for this function:

ilPaymentBookings::__read (  ) 

Definition at line 481 of file class.ilPaymentBookings.php.

References $_SESSION, $res, and __getVendorIds().

Referenced by ilPaymentBookings().

        {
                $query = 'SELECT * FROM payment_statistic as ps, payment_objects as po';
                if ($_SESSION["pay_statistics"]["customer"] or $_SESSION['pay_statistics']['vendor'])
                {
                        $query .= ', usr_data as ud';
                }
                $query .= " WHERE ps.pobject_id = po.pobject_id ";

                if ($_SESSION["pay_statistics"]["transaction_value"] != "")
                {
                        if ($_SESSION["pay_statistics"]["transaction_type"] == 0)
                        {
                                $query .= "AND transaction_extern LIKE '" . $_SESSION["pay_statistics"]["transaction_value"] . "%' ";
                        }
                        else if ($_SESSION["pay_statistics"]["transaction_type"] == 1)
                        {
                                $query .= "AND transaction_extern LIKE '%" . $_SESSION["pay_statistics"]["transaction_value"] . "' ";
                        }
                }
                if ($_SESSION["pay_statistics"]["customer"] != "")
                {
                        $query .= "AND ud.login LIKE '%" . $_SESSION["pay_statistics"]["customer"] . "%' " .
                                          "AND ud.usr_id = ps.customer_id ";
                }
                if ($_SESSION["pay_statistics"]["from"]["day"] != "" &&
                        $_SESSION["pay_statistics"]["from"]["month"] != "" &&
                        $_SESSION["pay_statistics"]["from"]["year"] != "")
                {
                        $from = mktime(0, 0, 0, $_SESSION["pay_statistics"]["from"]["month"], 
                                                   $_SESSION["pay_statistics"]["from"]["day"], $_SESSION["pay_statistics"]["from"]["year"]);
                        $query .= "AND order_date >= '" . $from . "' ";
                }
                if ($_SESSION["pay_statistics"]["til"]["day"] != "" &&
                        $_SESSION["pay_statistics"]["til"]["month"] != "" &&
                        $_SESSION["pay_statistics"]["til"]["year"] != "")
                {
                        $til = mktime(23, 59, 59, $_SESSION["pay_statistics"]["til"]["month"], 
                                                  $_SESSION["pay_statistics"]["til"]["day"], $_SESSION["pay_statistics"]["til"]["year"]);
                        $query .= "AND order_date <= '" . $til . "' ";
                }
                if ($_SESSION["pay_statistics"]["payed"] == "0" ||
                        $_SESSION["pay_statistics"]["payed"] == "1")
                {
                        $query .= "AND payed = '" . $_SESSION["pay_statistics"]["payed"] . "' ";
                }
                if ($_SESSION["pay_statistics"]["access"] == "0" ||
                        $_SESSION["pay_statistics"]["access"] == "1")
                {
                        $query .= "AND access = '" . $_SESSION["pay_statistics"]["access"] . "' ";
                }
                if ($_SESSION["pay_statistics"]["pay_method"] == "1" ||
                        $_SESSION["pay_statistics"]["pay_method"] == "2" ||
                        $_SESSION["pay_statistics"]["pay_method"] == "3")
                {
                        $query .= "AND b_pay_method = '" . $_SESSION["pay_statistics"]["pay_method"] . "' ";
                }
                
                if(!$this->admin_view)
                {
                        $vendors = $this->__getVendorIds();
                        if (is_array($vendors) &&
                                count($vendors) > 0)
                        {
                                $in = 'ps.b_vendor_id IN (';
                                $in .= implode(',',$vendors);
                                $in .= ')';
                                
                                $query .= "AND ".$in." ";
                        }
                }
                else
                {
                        if($_SESSION['pay_statistics']['vendor'])
                        {
                                $query .= "AND ud.login LIKE '%" . $_SESSION["pay_statistics"]["vendor"] . "%' " .
                                        "AND ud.usr_id = ps.b_vendor_id ";
                        }
                }
                $query .= "ORDER BY order_date DESC";

                $res = $this->db->query($query);
                while($row = $res->fetchRow(DB_FETCHMODE_OBJECT))
                {
                        $this->bookings[$row->booking_id]['booking_id'] = $row->booking_id;
                        $this->bookings[$row->booking_id]['transaction'] = $row->transaction;
                        $this->bookings[$row->booking_id]['pobject_id'] = $row->pobject_id;
                        $this->bookings[$row->booking_id]['customer_id'] = $row->customer_id;
                        $this->bookings[$row->booking_id]['order_date'] = $row->order_date;
                        $this->bookings[$row->booking_id]['duration'] = $row->duration;
                        $this->bookings[$row->booking_id]['price'] = $row->price;
                        $this->bookings[$row->booking_id]['discount'] = $row->discount;
                        $this->bookings[$row->booking_id]['payed'] = $row->payed;
                        $this->bookings[$row->booking_id]['access'] = $row->access;
                        $this->bookings[$row->booking_id]['ref_id'] = $row->ref_id;
                        $this->bookings[$row->booking_id]['status'] = $row->status;
                        $this->bookings[$row->booking_id]['pay_method'] = $row->pay_method;
                        $this->bookings[$row->booking_id]['vendor_id'] = $row->vendor_id;
                        $this->bookings[$row->booking_id]['b_vendor_id'] = $row->b_vendor_id;
                        $this->bookings[$row->booking_id]['b_pay_method'] = $row->b_pay_method;
                        $this->bookings[$row->booking_id]['voucher'] = $row->voucher;
                        $this->bookings[$row->booking_id]['transaction_extern'] = $row->transaction_extern;                     
                }

        }

Here is the call graph for this function:

Here is the caller graph for this function:

ilPaymentBookings::_getActivation ( a_pobject_id,
a_user_id = 0 
)

Definition at line 390 of file class.ilPaymentBookings.php.

References $ilias, and $res.

        {
                global $ilDB,$ilias;

                $usr_id = $a_user_id ? $a_user_id : $ilias->account->getId();
                
                $query = "SELECT * FROM payment_statistic ".
                        "WHERE pobject_id = '".$a_pobject_id."' ".
                        "AND customer_id = '".$usr_id."' ".
                        "AND payed = '1' ".
                        "AND access = '1'";

                $res = $ilDB->query($query);
                while($row = $res->fetchRow(DB_FETCHMODE_OBJECT))
                {
                        $orderDateYear = date("Y", $row->order_date);
                        $orderDateMonth = date("m", $row->order_date);
                        $orderDateDay = date("d", $row->order_date);
                        $orderDateHour = date("H", $row->order_date);
                        $orderDateMinute = date("i", $row->order_date);
                        $orderDateSecond = date("s", $row->order_date);
                        if (($orderDateMonth + $row->duration) > 12)
                        {
                                $years = floor(($orderDateMonth + $row->duration) / 12);
                                $months = ($orderDateMonth + $row->duration) - (12 * $years);
                                $orderDateYear += $years;
                                $orderDateMonth = $months;
                        }
                        else
                        {
                                $orderDateMonth += $row->duration;
                        }
                        $startDate =  date("Y-m-d H:i:s", $row->order_date);
                        $endDate = date("Y-m-d H:i:s", mktime($orderDateHour, $orderDateMinute, $orderDateSecond, $orderDateMonth, $orderDateDay, $orderDateYear));
                        if (date("Y-m-d H:i:s") >= $startDate &&
                                date("Y-m-d H:i:s") <= $endDate)
                        {
                                $activation = array(
                                        "activation_start" => $row->order_date,
                                        "activation_end" => mktime($orderDateHour, $orderDateMinute, $orderDateSecond, $orderDateMonth, $orderDateDay, $orderDateYear)
                                );
                                return $activation;
                        }
                }                       
                return false;
        }

ilPaymentBookings::_getCountBookingsByCustomer ( a_vendor_id  ) 

Definition at line 318 of file class.ilPaymentBookings.php.

References $res.

Referenced by ilPersonalDesktopGUI::setTabs().

        {
                global $ilDB;
                
                $query = "SELECT COUNT(booking_id) AS bid FROM payment_statistic ".
                        "WHERE customer_id = '".$a_vendor_id."'";

                $res = $ilDB->query($query);
                while($row = $res->fetchRow(DB_FETCHMODE_OBJECT))
                {
                        return $row->bid;
                }
                return 0;
        }

Here is the caller graph for this function:

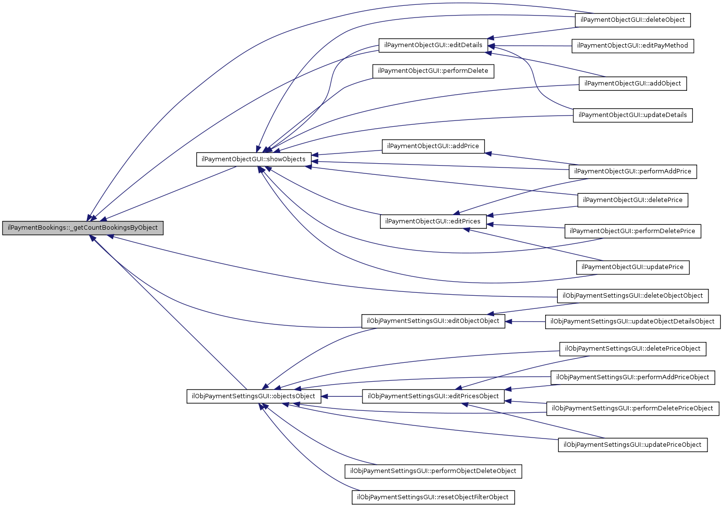
ilPaymentBookings::_getCountBookingsByObject ( a_pobject_id  ) 

Definition at line 332 of file class.ilPaymentBookings.php.

References $res.

Referenced by ilPaymentObjectGUI::deleteObject(), ilObjPaymentSettingsGUI::deleteObjectObject(), ilPaymentObjectGUI::editDetails(), ilObjPaymentSettingsGUI::editObjectObject(), ilObjPaymentSettingsGUI::objectsObject(), and ilPaymentObjectGUI::showObjects().

        {
                global $ilDB;

                $query = "SELECT COUNT(booking_id) AS bid FROM payment_statistic ".
                        "WHERE pobject_id = '".$a_pobject_id."'";

                $res = $ilDB->query($query);
                while($row = $res->fetchRow(DB_FETCHMODE_OBJECT))
                {
                        return $row->bid;
                }
                return 0;
        }

Here is the caller graph for this function:

ilPaymentBookings::_getCountBookingsByPayMethod ( a_pm  ) 

Definition at line 437 of file class.ilPaymentBookings.php.

References $res.

        {
                switch($a_pm)
                {
                        case 'pm_bill':
                                $query = "SELECT COUNT(booking_id) AS bid FROM payment_statistic ".
                                        "WHERE pay_method = '1'";

                                $res = $ilDB->query($query);
                                while($row = $res->fetchRow(DB_FETCHMODE_OBJECT))
                                {
                                        return $row->bid;
                                }
                                return 0;

                        case 'pm_bmf':
                                $query = "SELECT COUNT(booking_id) AS bid FROM payment_statistic ".
                                        "WHERE pay_method = '2'";

                                $res = $ilDB->query($query);
                                while($row = $res->fetchRow(DB_FETCHMODE_OBJECT))
                                {
                                        return $row->bid;
                                }
                                return 0;

                        case 'pm_paypal':
                                $query = "SELECT COUNT(booking_id) AS bid FROM payment_statistic ".
                                        "WHERE pay_method = '3'";

                                $res = $ilDB->query($query);
                                while($row = $res->fetchRow(DB_FETCHMODE_OBJECT))
                                {
                                        return $row->bid;
                                }
                                return 0;

                        default:
                                return 0;
                }
        }

ilPaymentBookings::_getCountBookingsByVendor ( a_vendor_id  ) 

Definition at line 303 of file class.ilPaymentBookings.php.

References $res.

Referenced by ilObjPaymentSettingsGUI::deleteVendors(), and ilObjPaymentSettingsGUI::vendorsObject().

        {
                global $ilDB;
                
                $query = "SELECT COUNT(booking_id) AS bid FROM payment_statistic ".
                        "WHERE b_vendor_id = '".$a_vendor_id."'";

                $res = $ilDB->query($query);
                while($row = $res->fetchRow(DB_FETCHMODE_OBJECT))
                {
                        return $row->bid;
                }
                return 0;
        }

Here is the caller graph for this function:

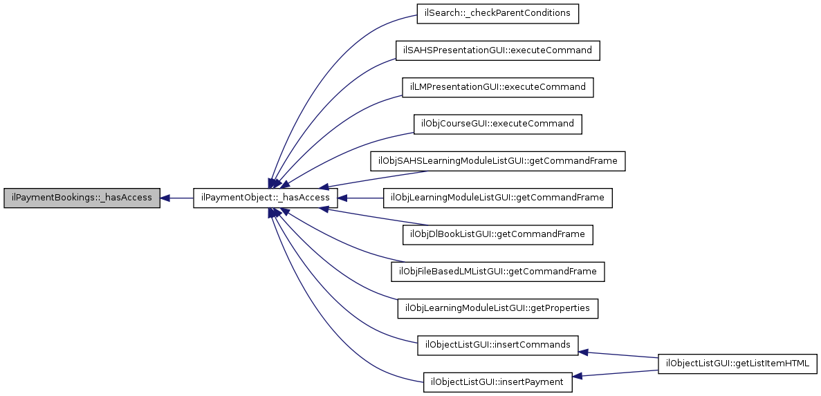
ilPaymentBookings::_hasAccess ( a_pobject_id,
a_user_id = 0 
)

Definition at line 347 of file class.ilPaymentBookings.php.

References $ilias, and $res.

Referenced by ilPaymentObject::_hasAccess().

        {
                global $ilDB,$ilias;

                $usr_id = $a_user_id ? $a_user_id : $ilias->account->getId();
                
                $query = "SELECT * FROM payment_statistic ".
                        "WHERE pobject_id = '".$a_pobject_id."' ".
                        "AND customer_id = '".$usr_id."' ".
                        "AND payed = '1' ".
                        "AND access = '1'";

                $res = $ilDB->query($query);
                while($row = $res->fetchRow(DB_FETCHMODE_OBJECT))
                {
                        $orderDateYear = date("Y", $row->order_date);
                        $orderDateMonth = date("m", $row->order_date);
                        $orderDateDay = date("d", $row->order_date);
                        $orderDateHour = date("H", $row->order_date);
                        $orderDateMinute = date("i", $row->order_date);
                        $orderDateSecond = date("s", $row->order_date);
                        if (($orderDateMonth + $row->duration) > 12)
                        {
                                $years = floor(($orderDateMonth + $row->duration) / 12);
                                $months = ($orderDateMonth + $row->duration) - (12 * $years);
                                $orderDateYear += $years;
                                $orderDateMonth = $months;
                        }
                        else
                        {
                                $orderDateMonth += $row->duration;
                        }
                        $startDate =  date("Y-m-d H:i:s", $row->order_date);
                        $endDate = date("Y-m-d H:i:s", mktime($orderDateHour, $orderDateMinute, $orderDateSecond, $orderDateMonth, $orderDateDay, $orderDateYear));
                        if (date("Y-m-d H:i:s") >= $startDate &&
                                date("Y-m-d H:i:s") <= $endDate)
                        {
                                return true;
                        }
                }                       
                return false;
        }

Here is the caller graph for this function:

ilPaymentBookings::add (  ) 

Definition at line 181 of file class.ilPaymentBookings.php.

References getAccessStatus(), getCustomerId(), getDiscount(), getDuration(), getOrderDate(), getPayedStatus(), getPayMethod(), getPobjectId(), getPrice(), getTransaction(), getTransactionExtern(), getVendorId(), and getVoucher().

        {
                $query = sprintf("INSERT INTO payment_statistic VALUES('',".
                                                 "'%s','%s','%s','%s','%s','%s','%s','%s','%s','%s','%s','%s','%s')",
                                                 $this->getTransaction(),
                                                 $this->getPobjectId(),
                                                 $this->getCustomerId(),
                                                 $this->getVendorId(),
                                                 $this->getPayMethod(),
                                                 $this->getOrderDate(),
                                                 $this->getDuration(),
                                                 $this->getPrice(),
                                                 $this->getDiscount(),
                                                 $this->getPayedStatus(),
                                                 $this->getAccessStatus(),
                                                 $this->getVoucher(),
                                                 $this->getTransactionExtern());

                $this->db->query($query);

                return $this->db->getLastInsertId();
        }

Here is the call graph for this function:

ilPaymentBookings::delete (  ) 

Definition at line 219 of file class.ilPaymentBookings.php.

References getBookingId().

        {
                if($this->getBookingId())
                {
                        $query = "DELETE FROM payment_statistic ".
                                "WHERE booking_id = '".$this->getBookingId()."'";

                        $this->db->query($query);

                        return true;
                }
                return false;
        }

Here is the call graph for this function:

ilPaymentBookings::getAccessStatus (  ) 

Definition at line 160 of file class.ilPaymentBookings.php.

Referenced by add(), and update().

        {
                return $this->access;
        }

Here is the caller graph for this function:

ilPaymentBookings::getBooking ( a_booking_id  ) 

Definition at line 270 of file class.ilPaymentBookings.php.

References $res.

        {
                $query = 'SELECT * FROM payment_statistic as ps, payment_objects as po '.
                        "WHERE ps.pobject_id = po.pobject_id ".
                        "AND booking_id = '".$a_booking_id."'";

                $res = $this->db->query($query);
                while($row = $res->fetchRow(DB_FETCHMODE_OBJECT))
                {
                        $booking['booking_id'] = $row->booking_id;
                        $booking['transaction'] = $row->transaction;
                        $booking['pobject_id'] = $row->pobject_id;
                        $booking['customer_id'] = $row->customer_id;
                        $booking['order_date'] = $row->order_date;
                        $booking['duration'] = $row->duration;
                        $booking['price'] = $row->price;
                        $booking['discount'] = $row->discount;                  
                        $booking['payed'] = $row->payed;
                        $booking['access'] = $row->access;
                        $booking['ref_id'] = $row->ref_id;
                        $booking['status'] = $row->status;
                        $booking['pay_method'] = $row->pay_method;
                        $booking['vendor_id'] = $row->vendor_id;
                        $booking['b_vendor_id'] = $row->b_vendor_id;
                        $booking['b_pay_method'] = $row->b_pay_method;
                        $booking['voucher'] = $row->voucher;
                        $booking['transaction_extern'] = $row->transaction_extern;
                }
                return $booking ? $booking : array();
        }

ilPaymentBookings::getBookingId (  ) 

Definition at line 72 of file class.ilPaymentBookings.php.

Referenced by delete(), and update().

        {
                return $this->booking_id;
        }

Here is the caller graph for this function:

ilPaymentBookings::getBookings (  ) 

Definition at line 265 of file class.ilPaymentBookings.php.

        {
                return $this->bookings ? $this->bookings : array();
        }

ilPaymentBookings::getBookingsOfCustomer ( a_usr_id  ) 

Definition at line 233 of file class.ilPaymentBookings.php.

References $res.

        {
                $query = 'SELECT * FROM payment_statistic as ps, payment_objects as po '.
                        "WHERE ps.pobject_id = po.pobject_id ".
                        "AND customer_id = '".$a_usr_id."' ".
                        "ORDER BY order_date DESC";

                $res = $this->db->query($query);
                while($row = $res->fetchRow(DB_FETCHMODE_OBJECT))
                {
                        $booking[$row->booking_id]['booking_id'] = $row->booking_id;
                        $booking[$row->booking_id]['transaction'] = $row->transaction;
                        $booking[$row->booking_id]['pobject_id'] = $row->pobject_id;
                        $booking[$row->booking_id]['customer_id'] = $row->customer_id;
                        $booking[$row->booking_id]['order_date'] = $row->order_date;
                        $booking[$row->booking_id]['duration'] = $row->duration;
                        $booking[$row->booking_id]['price'] = $row->price;
                        $booking[$row->booking_id]['discount'] = $row->discount;
                        $booking[$row->booking_id]['payed'] = $row->payed;
                        $booking[$row->booking_id]['access'] = $row->access;
                        $booking[$row->booking_id]['ref_id'] = $row->ref_id;
                        $booking[$row->booking_id]['status'] = $row->status;
                        $booking[$row->booking_id]['pay_method'] = $row->pay_method;
                        $booking[$row->booking_id]['vendor_id'] = $row->vendor_id;
                        $booking[$row->booking_id]['b_vendor_id'] = $row->b_vendor_id;
                        $booking[$row->booking_id]['b_pay_method'] = $row->b_pay_method;
                        $booking[$row->booking_id]['voucher'] = $row->voucher;
                        $booking[$row->booking_id]['transaction_extern'] = $row->transaction_extern;
                }
                return $booking ? $booking : array();
        }

ilPaymentBookings::getCustomerId (  ) 

Definition at line 96 of file class.ilPaymentBookings.php.

Referenced by add().

        {
                return $this->customer_id;
        }

Here is the caller graph for this function:

ilPaymentBookings::getDiscount (  ) 

Definition at line 144 of file class.ilPaymentBookings.php.

Referenced by add().

        {
                return $this->discount;
        }

Here is the caller graph for this function:

ilPaymentBookings::getDuration (  ) 

Definition at line 128 of file class.ilPaymentBookings.php.

Referenced by add().

        {
                return $this->duration;
        }

Here is the caller graph for this function:

ilPaymentBookings::getOrderDate (  ) 

Definition at line 120 of file class.ilPaymentBookings.php.

Referenced by add().

        {
                return $this->order_date;
        }

Here is the caller graph for this function:

ilPaymentBookings::getPayedStatus (  ) 

Definition at line 152 of file class.ilPaymentBookings.php.

Referenced by add(), and update().

        {
                return $this->payed;
        }

Here is the caller graph for this function:

ilPaymentBookings::getPayMethod (  ) 

Definition at line 112 of file class.ilPaymentBookings.php.

Referenced by add().

        {
                return $this->pay_method;
        }

Here is the caller graph for this function:

ilPaymentBookings::getPobjectId (  ) 

Definition at line 88 of file class.ilPaymentBookings.php.

Referenced by add().

        {
                return $this->pobject_id;
        }

Here is the caller graph for this function:

ilPaymentBookings::getPrice (  ) 

Definition at line 136 of file class.ilPaymentBookings.php.

Referenced by add().

        {
                return $this->price;
        }

Here is the caller graph for this function:

ilPaymentBookings::getTransaction (  ) 

Definition at line 80 of file class.ilPaymentBookings.php.

Referenced by add().

        {
                return $this->transaction;
        }

Here is the caller graph for this function:

ilPaymentBookings::getTransactionExtern (  ) 

Definition at line 176 of file class.ilPaymentBookings.php.

Referenced by add().

        {
                return $this->transaction_extern;
        }

Here is the caller graph for this function:

ilPaymentBookings::getVendorId (  ) 

Definition at line 104 of file class.ilPaymentBookings.php.

Referenced by add().

        {
                return $this->vendor_id;
        }

Here is the caller graph for this function:

ilPaymentBookings::getVoucher (  ) 

Definition at line 168 of file class.ilPaymentBookings.php.

Referenced by add().

        {
                return $this->voucher;
        }

Here is the caller graph for this function:

ilPaymentBookings::ilPaymentBookings ( a_user_id = '',
a_admin_view = false 
)

Definition at line 53 of file class.ilPaymentBookings.php.

References __read().

        {
                global $ilDB;

                $this->admin_view = $a_admin_view;
                $this->user_id = $a_user_id;
                $this->db =& $ilDB;

                if($a_user_id)
                {
                        $this->__read();
                }
        }

Here is the call graph for this function:

ilPaymentBookings::setAccess ( a_access  ) 

Definition at line 156 of file class.ilPaymentBookings.php.

        {
                $this->access = $a_access;
        }

ilPaymentBookings::setBookingId ( a_booking_id  ) 

Definition at line 68 of file class.ilPaymentBookings.php.

        {
                return $this->booking_id = $a_booking_id;
        }

ilPaymentBookings::setCustomerId ( a_customer_id  ) 

Definition at line 92 of file class.ilPaymentBookings.php.

        {
                $this->customer_id = $a_customer_id;
        }

ilPaymentBookings::setDiscount ( a_discount  ) 

Definition at line 140 of file class.ilPaymentBookings.php.

        {
                $this->discount = $a_discount;
        }

ilPaymentBookings::setDuration ( a_duration  ) 

Definition at line 124 of file class.ilPaymentBookings.php.

        {
                $this->duration = $a_duration;
        }

ilPaymentBookings::setOrderDate ( a_order_date  ) 

Definition at line 116 of file class.ilPaymentBookings.php.

        {
                $this->order_date = $a_order_date;
        }

ilPaymentBookings::setPayed ( a_payed  ) 

Definition at line 148 of file class.ilPaymentBookings.php.

        {
                $this->payed = $a_payed;
        }

ilPaymentBookings::setPayMethod ( a_pay_method  ) 

Definition at line 108 of file class.ilPaymentBookings.php.

        {
                $this->pay_method = $a_pay_method;
        }

ilPaymentBookings::setPobjectId ( a_pobject_id  ) 

Definition at line 84 of file class.ilPaymentBookings.php.

        {
                $this->pobject_id = $a_pobject_id;
        }

ilPaymentBookings::setPrice ( a_price  ) 

Definition at line 132 of file class.ilPaymentBookings.php.

        {
                $this->price = $a_price;
        }

ilPaymentBookings::setTransaction ( a_transaction  ) 

Definition at line 76 of file class.ilPaymentBookings.php.

        {
                $this->transaction = $a_transaction;
        }

ilPaymentBookings::setTransactionExtern ( a_transaction_extern  ) 

Definition at line 172 of file class.ilPaymentBookings.php.

        {
                $this->transaction_extern = $a_transaction_extern;
        }

ilPaymentBookings::setVendorId ( a_vendor_id  ) 

Definition at line 100 of file class.ilPaymentBookings.php.

        {
                $this->vendor_id = $a_vendor_id;
        }

ilPaymentBookings::setVoucher ( a_voucher  ) 

Definition at line 164 of file class.ilPaymentBookings.php.

        {
                $this->voucher = $a_voucher;
        }

ilPaymentBookings::update (  ) 

Definition at line 204 of file class.ilPaymentBookings.php.

References getAccessStatus(), getBookingId(), and getPayedStatus().

        {
                if($this->getBookingId())
                {
                        $query = "UPDATE payment_statistic ".
                                "SET payed = '".(int) $this->getPayedStatus()."', ".
                                "access = '".(int) $this->getAccessStatus()."' ".
                                "WHERE booking_id = '".$this->getBookingId()."'";
                        $this->db->query($query);

                        return true;
                }
                return false;
        }

Here is the call graph for this function:


Field Documentation

ilPaymentBookings::$access = null

Definition at line 47 of file class.ilPaymentBookings.php.

ilPaymentBookings::$admin_view = false

Definition at line 48 of file class.ilPaymentBookings.php.

ilPaymentBookings::$booking_id = null

Definition at line 45 of file class.ilPaymentBookings.php.

ilPaymentBookings::$bookings = array()

Definition at line 43 of file class.ilPaymentBookings.php.

ilPaymentBookings::$db = null

Definition at line 41 of file class.ilPaymentBookings.php.

ilPaymentBookings::$payed = null

Definition at line 46 of file class.ilPaymentBookings.php.

ilPaymentBookings::$user_id = null

Definition at line 40 of file class.ilPaymentBookings.php.


The documentation for this class was generated from the following file: