Public Member Functions | Data Fields

soap_server Class Reference

soap_server allows the user to create a SOAP server that is capable of receiving messages and returning responses More...

Inheritance diagram for soap_server:
Collaboration diagram for soap_server:

Public Member Functions

 soap_server ($wsdl=false)
 constructor the optional parameter is a path to a WSDL file that you'd like to bind the server instance to.
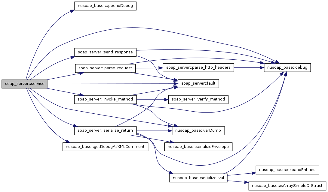
 service ($data)
 processes request and returns response
 parse_http_headers ()
 parses HTTP request headers.
 parse_request ($data='')
 parses a request
 invoke_method ()
 invokes a PHP function for the requested SOAP method
 serialize_return ()
 serializes the return value from a PHP function into a full SOAP Envelope
 send_response ()
 sends an HTTP response
 verify_method ($operation, $request)
 takes the value that was created by parsing the request and compares to the method's signature, if available.
 add_to_map ($methodname, $in, $out)
 add a method to the dispatch map
 register ($name, $in=false, $out=false, $namespace=false, $soapaction=false, $style=false, $use=false, $documentation='')
 register a service with the server
 fault ($faultcode, $faultstring, $faultactor='', $faultdetail='')
 create a fault.
 webDescription ()
 prints html description of services
 configureWSDL ($serviceName, $namespace=false, $endpoint=false, $style='rpc', $transport= 'http://schemas.xmlsoap.org/soap/http', $schemaTargetNamespace=false)
 sets up wsdl object this acts as a flag to enable internal WSDL generation
 soap_server ($wsdl=false)
 constructor the optional parameter is a path to a WSDL file that you'd like to bind the server instance to.
 service ($data)
 processes request and returns response
 parse_http_headers ()
 parses HTTP request headers.
 parse_request ($data='')
 parses a request
 invoke_method ()
 invokes a PHP function for the requested SOAP method
 serialize_return ()
 serializes the return value from a PHP function into a full SOAP Envelope
 send_response ()
 sends an HTTP response
 verify_method ($operation, $request)
 takes the value that was created by parsing the request and compares to the method's signature, if available.
 parseRequest ($headers, $data)
 processes SOAP message received from client
 getHTTPBody ($soapmsg)
 gets the HTTP body for the current response.
 getHTTPContentType ()
 gets the HTTP content type for the current response.
 getHTTPContentTypeCharset ()
 gets the HTTP content type charset for the current response.
 add_to_map ($methodname, $in, $out)
 add a method to the dispatch map (this has been replaced by the register method)
 register ($name, $in=array(), $out=array(), $namespace=false, $soapaction=false, $style=false, $use=false, $documentation='', $encodingStyle='')
 register a service function with the server
 fault ($faultcode, $faultstring, $faultactor='', $faultdetail='')
 Specify a fault to be returned to the client.
 configureWSDL ($serviceName, $namespace=false, $endpoint=false, $style='rpc', $transport= 'http://schemas.xmlsoap.org/soap/http', $schemaTargetNamespace=false)
 Sets up wsdl object.
 soap_server ($wsdl=false)
 constructor the optional parameter is a path to a WSDL file that you'd like to bind the server instance to.
 service ($data)
 processes request and returns response
 parse_http_headers ()
 parses HTTP request headers.
 parse_request ($data='')
 parses a request
 invoke_method ()
 invokes a PHP function for the requested SOAP method
 serialize_return ()
 serializes the return value from a PHP function into a full SOAP Envelope
 send_response ()
 sends an HTTP response
 verify_method ($operation, $request)
 takes the value that was created by parsing the request and compares to the method's signature, if available.
 parseRequest ($headers, $data)
 processes SOAP message received from client
 getHTTPBody ($soapmsg)
 gets the HTTP body for the current response.
 getHTTPContentType ()
 gets the HTTP content type for the current response.
 getHTTPContentTypeCharset ()
 gets the HTTP content type charset for the current response.
 add_to_map ($methodname, $in, $out)
 add a method to the dispatch map (this has been replaced by the register method)
 register ($name, $in=array(), $out=array(), $namespace=false, $soapaction=false, $style=false, $use=false, $documentation='', $encodingStyle='')
 register a service function with the server
 fault ($faultcode, $faultstring, $faultactor='', $faultdetail='')
 Specify a fault to be returned to the client.
 configureWSDL ($serviceName, $namespace=false, $endpoint=false, $style='rpc', $transport= 'http://schemas.xmlsoap.org/soap/http', $schemaTargetNamespace=false)
 Sets up wsdl object.

Data Fields

 $headers = array()
 $request = ''
 $requestHeaders = ''
 $document = ''
 $requestSOAP = ''
 $methodURI = ''
 $methodname = ''
 $methodparams = array()
 $xml_encoding = ''
 $SOAPAction = ''
 $outgoing_headers = array()
 $response = ''
 $responseHeaders = ''
 $responseSOAP = ''
 $methodreturn = false
 $methodreturnisliteralxml = false
 $fault = false
 $result = 'successful'
 $operations = array()
 $wsdl = false
 $externalWSDLURL = false
 $debug_flag = false
 $decode_utf8 = true

Detailed Description

soap_server allows the user to create a SOAP server that is capable of receiving messages and returning responses

NOTE: WSDL functionality is experimental

Author:
Dietrich Ayala <dietrich@ganx4.com> public

NOTE: WSDL functionality is experimental

Author:
Dietrich Ayala <dietrich@ganx4.com>
Version:
Id:
class.soap_server.php 14918 2007-10-07 17:02:40Z rkuester

public

NOTE: WSDL functionality is experimental

Author:
Dietrich Ayala <dietrich@ganx4.com>
Version:
Id:
nusoap.php 16602 2008-05-08 14:27:44Z rkuester

public

Definition at line 2313 of file nusoap.php.


Member Function Documentation

soap_server::add_to_map ( methodname,
in,
out 
)

add a method to the dispatch map

Parameters:
string $methodname
string $in array of input values
string $out array of output values public

Definition at line 2865 of file nusoap.php.

References $methodname, and $out.

                                                 {
                        $this->operations[$methodname] = array('name' => $methodname,'in' => $in,'out' => $out);
        }

soap_server::add_to_map ( methodname,
in,
out 
)

add a method to the dispatch map (this has been replaced by the register method)

Parameters:
string $methodname
string $in array of input values
string $out array of output values public
Deprecated:

Definition at line 3903 of file nusoap.php.

References $methodname, and $out.

                                                 {
                        $this->operations[$methodname] = array('name' => $methodname,'in' => $in,'out' => $out);
        }

soap_server::add_to_map ( methodname,
in,
out 
)

add a method to the dispatch map (this has been replaced by the register method)

Parameters:
string $methodname
string $in array of input values
string $out array of output values public
Deprecated:

Definition at line 872 of file class.soap_server.php.

References $methodname, and $out.

                                                 {
                        $this->operations[$methodname] = array('name' => $methodname,'in' => $in,'out' => $out);
        }

soap_server::configureWSDL ( serviceName,
namespace = false,
endpoint = false,
style = 'rpc',
transport = 'http://schemas.xmlsoap.org/soap/http',
schemaTargetNamespace = false 
)

Sets up wsdl object.

Acts as a flag to enable internal WSDL generation

Parameters:
string $serviceName, name of the service
mixed $namespace optional 'tns' service namespace or false
mixed $endpoint optional URL of service endpoint or false
string $style optional (rpc|document) WSDL style (also specified by operation)
string $transport optional SOAP transport
mixed $schemaTargetNamespace optional 'types' targetNamespace for service schema or false

Definition at line 4002 of file nusoap.php.

References $namespace, and nusoap_base::setError().

                                                                                                             ://schemas.xmlsoap.org/soap/http', $schemaTargetNamespace = false)
    {
        global $HTTP_SERVER_VARS;

                if (isset($_SERVER)) {
                        $SERVER_NAME = $_SERVER['SERVER_NAME'];
                        $SERVER_PORT = $_SERVER['SERVER_PORT'];
                        $SCRIPT_NAME = isset($_SERVER['PHP_SELF']) ? $_SERVER['PHP_SELF'] : $_SERVER['SCRIPT_NAME'];
                        $HTTPS = $_SERVER['HTTPS'];
                } elseif (isset($HTTP_SERVER_VARS)) {
                        $SERVER_NAME = $HTTP_SERVER_VARS['SERVER_NAME'];
                        $SERVER_PORT = $HTTP_SERVER_VARS['SERVER_PORT'];
                        $SCRIPT_NAME = isset($HTTP_SERVER_VARS['PHP_SELF']) ? $HTTP_SERVER_VARS['PHP_SELF'] : $HTTP_SERVER_VARS['SCRIPT_NAME'];
                        $HTTPS = $HTTP_SERVER_VARS['HTTPS'];
                } else {
                        $this->setError("Neither _SERVER nor HTTP_SERVER_VARS is available");
                }
                if ($SERVER_PORT == 80) {
                        $SERVER_PORT = '';
                } else {
                        $SERVER_PORT = ':' . $SERVER_PORT;
                }
        if(false == $namespace) {
            $namespace = "http://$SERVER_NAME/soap/$serviceName";
        }
        
        if(false == $endpoint) {
                if ($HTTPS == '1' || $HTTPS == 'on') {
                        $SCHEME = 'https';
                } else {
                        $SCHEME = 'http';
                }
            $endpoint = "$SCHEME://$SERVER_NAME$SERVER_PORT$SCRIPT_NAME";
        }
        
        if(false == $schemaTargetNamespace) {
            $schemaTargetNamespace = $namespace;
        }
        
                $this->wsdl = new wsdl;
                $this->wsdl->serviceName = $serviceName;
        $this->wsdl->endpoint = $endpoint;
                $this->wsdl->namespaces['tns'] = $namespace;
                $this->wsdl->namespaces['soap'] = 'http://schemas.xmlsoap.org/wsdl/soap/';
                $this->wsdl->namespaces['wsdl'] = 'http://schemas.xmlsoap.org/wsdl/';
                if ($schemaTargetNamespace != $namespace) {
                        $this->wsdl->namespaces['types'] = $schemaTargetNamespace;
                }
        $this->wsdl->schemas[$schemaTargetNamespace][0] = new xmlschema('', '', $this->wsdl->namespaces);
        $this->wsdl->schemas[$schemaTargetNamespace][0]->schemaTargetNamespace = $schemaTargetNamespace;
        $this->wsdl->schemas[$schemaTargetNamespace][0]->imports['http://schemas.xmlsoap.org/soap/encoding/'][0] = array('location' => '', 'loaded' => true);
        $this->wsdl->schemas[$schemaTargetNamespace][0]->imports['http://schemas.xmlsoap.org/wsdl/'][0] = array('location' => '', 'loaded' => true);
        $this->wsdl->bindings[$serviceName.'Binding'] = array(
                'name'=>$serviceName.'Binding',
            'style'=>$style,
            'transport'=>$transport,
            'portType'=>$serviceName.'PortType');
        $this->wsdl->ports[$serviceName.'Port'] = array(
                'binding'=>$serviceName.'Binding',
            'location'=>$endpoint,
            'bindingType'=>'http://schemas.xmlsoap.org/wsdl/soap/');
    }

Here is the call graph for this function:

soap_server::configureWSDL ( serviceName,
namespace = false,
endpoint = false,
style = 'rpc',
transport = 'http://schemas.xmlsoap.org/soap/http',
schemaTargetNamespace = false 
)

sets up wsdl object this acts as a flag to enable internal WSDL generation

Parameters:
string $serviceName, name of the service
string $namespace optional tns namespace
string $endpoint optional URL of service endpoint
string $style optional (rpc|document) WSDL style (also specified by operation)
string $transport optional SOAP transport
string $schemaTargetNamespace optional targetNamespace for service schema

Definition at line 3062 of file nusoap.php.

References $GLOBALS, and $namespace.

                                                                                                             ://schemas.xmlsoap.org/soap/http', $schemaTargetNamespace = false)
    {
                $SERVER_NAME = isset($_SERVER['SERVER_NAME']) ? $_SERVER['SERVER_NAME'] : $GLOBALS['SERVER_NAME'];
                $SERVER_PORT = isset($_SERVER['SERVER_PORT']) ? $_SERVER['SERVER_PORT'] : $GLOBALS['SERVER_PORT'];
                if ($SERVER_PORT == 80) {
                        $SERVER_PORT = '';
                } else {
                        $SERVER_PORT = ':' . $SERVER_PORT;
                }
                $SCRIPT_NAME = isset($_SERVER['SCRIPT_NAME']) ? $_SERVER['SCRIPT_NAME'] : $GLOBALS['SCRIPT_NAME'];
        if(false == $namespace) {
            $namespace = "http://$SERVER_NAME/soap/$serviceName";
        }
        
        if(false == $endpoint) {
                if (isset($_SERVER['HTTPS'])) {
                        $HTTPS = $_SERVER['HTTPS'];
                } elseif (isset($GLOBALS['HTTPS'])) {
                        $HTTPS = $GLOBALS['HTTPS'];
                } else {
                        $HTTPS = '0';
                }
                if ($HTTPS == '1' || $HTTPS == 'on') {
                        $SCHEME = 'https';
                } else {
                        $SCHEME = 'http';
                }
            $endpoint = "$SCHEME://$SERVER_NAME$SERVER_PORT$SCRIPT_NAME";
        }
        
        if(false == $schemaTargetNamespace) {
            $schemaTargetNamespace = $namespace;
        }
        
                $this->wsdl = new wsdl;
                $this->wsdl->serviceName = $serviceName;
        $this->wsdl->endpoint = $endpoint;
                $this->wsdl->namespaces['tns'] = $namespace;
                $this->wsdl->namespaces['soap'] = 'http://schemas.xmlsoap.org/wsdl/soap/';
                $this->wsdl->namespaces['wsdl'] = 'http://schemas.xmlsoap.org/wsdl/';
                if ($schemaTargetNamespace != $namespace) {
                        $this->wsdl->namespaces['types'] = $schemaTargetNamespace;
                }
        $this->wsdl->schemas[$schemaTargetNamespace][0] = new xmlschema('', '', $this->wsdl->namespaces);
        $this->wsdl->schemas[$schemaTargetNamespace][0]->schemaTargetNamespace = $schemaTargetNamespace;
        $this->wsdl->schemas[$schemaTargetNamespace][0]->imports['http://schemas.xmlsoap.org/soap/encoding/'][0] = array('location' => '', 'loaded' => true);
        $this->wsdl->schemas[$schemaTargetNamespace][0]->imports['http://schemas.xmlsoap.org/wsdl/'][0] = array('location' => '', 'loaded' => true);
        $this->wsdl->bindings[$serviceName.'Binding'] = array(
                'name'=>$serviceName.'Binding',
            'style'=>$style,
            'transport'=>$transport,
            'portType'=>$serviceName.'PortType');
        $this->wsdl->ports[$serviceName.'Port'] = array(
                'binding'=>$serviceName.'Binding',
            'location'=>$endpoint,
            'bindingType'=>'http://schemas.xmlsoap.org/wsdl/soap/');
    }

soap_server::configureWSDL ( serviceName,
namespace = false,
endpoint = false,
style = 'rpc',
transport = 'http://schemas.xmlsoap.org/soap/http',
schemaTargetNamespace = false 
)

Sets up wsdl object.

Acts as a flag to enable internal WSDL generation

Parameters:
string $serviceName, name of the service
mixed $namespace optional 'tns' service namespace or false
mixed $endpoint optional URL of service endpoint or false
string $style optional (rpc|document) WSDL style (also specified by operation)
string $transport optional SOAP transport
mixed $schemaTargetNamespace optional 'types' targetNamespace for service schema or false

Definition at line 971 of file class.soap_server.php.

References $namespace, and nusoap_base::setError().

                                                                                                             ://schemas.xmlsoap.org/soap/http', $schemaTargetNamespace = false)
    {
        global $HTTP_SERVER_VARS;

                if (isset($_SERVER)) {
                        $SERVER_NAME = $_SERVER['SERVER_NAME'];
                        $SERVER_PORT = $_SERVER['SERVER_PORT'];
                        $SCRIPT_NAME = isset($_SERVER['PHP_SELF']) ? $_SERVER['PHP_SELF'] : $_SERVER['SCRIPT_NAME'];
                        $HTTPS = $_SERVER['HTTPS'];
                } elseif (isset($HTTP_SERVER_VARS)) {
                        $SERVER_NAME = $HTTP_SERVER_VARS['SERVER_NAME'];
                        $SERVER_PORT = $HTTP_SERVER_VARS['SERVER_PORT'];
                        $SCRIPT_NAME = isset($HTTP_SERVER_VARS['PHP_SELF']) ? $HTTP_SERVER_VARS['PHP_SELF'] : $HTTP_SERVER_VARS['SCRIPT_NAME'];
                        $HTTPS = $HTTP_SERVER_VARS['HTTPS'];
                } else {
                        $this->setError("Neither _SERVER nor HTTP_SERVER_VARS is available");
                }
                if ($SERVER_PORT == 80) {
                        $SERVER_PORT = '';
                } else {
                        $SERVER_PORT = ':' . $SERVER_PORT;
                }
        if(false == $namespace) {
            $namespace = "http://$SERVER_NAME/soap/$serviceName";
        }
        
        if(false == $endpoint) {
                if ($HTTPS == '1' || $HTTPS == 'on') {
                        $SCHEME = 'https';
                } else {
                        $SCHEME = 'http';
                }
            $endpoint = "$SCHEME://$SERVER_NAME$SERVER_PORT$SCRIPT_NAME";
        }
        
        if(false == $schemaTargetNamespace) {
            $schemaTargetNamespace = $namespace;
        }
        
                $this->wsdl = new wsdl;
                $this->wsdl->serviceName = $serviceName;
        $this->wsdl->endpoint = $endpoint;
                $this->wsdl->namespaces['tns'] = $namespace;
                $this->wsdl->namespaces['soap'] = 'http://schemas.xmlsoap.org/wsdl/soap/';
                $this->wsdl->namespaces['wsdl'] = 'http://schemas.xmlsoap.org/wsdl/';
                if ($schemaTargetNamespace != $namespace) {
                        $this->wsdl->namespaces['types'] = $schemaTargetNamespace;
                }
        $this->wsdl->schemas[$schemaTargetNamespace][0] = new xmlschema('', '', $this->wsdl->namespaces);
        $this->wsdl->schemas[$schemaTargetNamespace][0]->schemaTargetNamespace = $schemaTargetNamespace;
        $this->wsdl->schemas[$schemaTargetNamespace][0]->imports['http://schemas.xmlsoap.org/soap/encoding/'][0] = array('location' => '', 'loaded' => true);
        $this->wsdl->schemas[$schemaTargetNamespace][0]->imports['http://schemas.xmlsoap.org/wsdl/'][0] = array('location' => '', 'loaded' => true);
        $this->wsdl->bindings[$serviceName.'Binding'] = array(
                'name'=>$serviceName.'Binding',
            'style'=>$style,
            'transport'=>$transport,
            'portType'=>$serviceName.'PortType');
        $this->wsdl->ports[$serviceName.'Port'] = array(
                'binding'=>$serviceName.'Binding',
            'location'=>$endpoint,
            'bindingType'=>'http://schemas.xmlsoap.org/wsdl/soap/');
    }

Here is the call graph for this function:

soap_server::fault ( faultcode,
faultstring,
faultactor = '',
faultdetail = '' 
)

create a fault.

this also acts as a flag to the server that a fault has occured.

Parameters:
string faultcode
string faultstring
string faultactor
string faultdetail public

Definition at line 2926 of file nusoap.php.

Referenced by fault(), invoke_method(), parse_request(), parseRequest(), send_response(), serialize_return(), and service().

                                                                              {
                $this->fault = new soap_fault($faultcode,$faultactor,$faultstring,$faultdetail);
        }

Here is the caller graph for this function:

soap_server::fault ( faultcode,
faultstring,
faultactor = '',
faultdetail = '' 
)

Specify a fault to be returned to the client.

This also acts as a flag to the server that a fault has occured.

Parameters:
string $faultcode
string $faultstring
string $faultactor
string $faultdetail public

Definition at line 3983 of file nusoap.php.

References fault(), and nusoap_base::getDebug().

                                                                              {
                if ($faultdetail == '' && $this->debug_flag) {
                        $faultdetail = $this->getDebug();
                }
                $this->fault = new soap_fault($faultcode,$faultactor,$faultstring,$faultdetail);
                $this->fault->soap_defencoding = $this->soap_defencoding;
        }

Here is the call graph for this function:

soap_server::fault ( faultcode,
faultstring,
faultactor = '',
faultdetail = '' 
)

Specify a fault to be returned to the client.

This also acts as a flag to the server that a fault has occured.

Parameters:
string $faultcode
string $faultstring
string $faultactor
string $faultdetail public

Definition at line 952 of file class.soap_server.php.

References fault(), and nusoap_base::getDebug().

                                                                              {
                if ($faultdetail == '' && $this->debug_flag) {
                        $faultdetail = $this->getDebug();
                }
                $this->fault = new soap_fault($faultcode,$faultactor,$faultstring,$faultdetail);
                $this->fault->soap_defencoding = $this->soap_defencoding;
        }

Here is the call graph for this function:

soap_server::getHTTPBody ( soapmsg  ) 

gets the HTTP body for the current response.

Parameters:
string $soapmsg The SOAP payload
Returns:
string The HTTP body, which includes the SOAP payload private

Reimplemented in nusoapservermime.

Definition at line 3865 of file nusoap.php.

                                       {
                return $soapmsg;
        }

soap_server::getHTTPBody ( soapmsg  ) 

gets the HTTP body for the current response.

Parameters:
string $soapmsg The SOAP payload
Returns:
string The HTTP body, which includes the SOAP payload private

Reimplemented in nusoapservermime.

Definition at line 834 of file class.soap_server.php.

Referenced by send_response().

                                       {
                return $soapmsg;
        }

Here is the caller graph for this function:

soap_server::getHTTPContentType (  ) 

gets the HTTP content type for the current response.

Note: getHTTPBody must be called before this.

Returns:
string the HTTP content type for the current response. private

Reimplemented in nusoapservermime.

Definition at line 3877 of file nusoap.php.

                                      {
                return 'text/xml';
        }

soap_server::getHTTPContentType (  ) 

gets the HTTP content type for the current response.

Note: getHTTPBody must be called before this.

Returns:
string the HTTP content type for the current response. private

Reimplemented in nusoapservermime.

Definition at line 846 of file class.soap_server.php.

Referenced by send_response().

                                      {
                return 'text/xml';
        }

Here is the caller graph for this function:

soap_server::getHTTPContentTypeCharset (  ) 

gets the HTTP content type charset for the current response.

returns false for non-text content types.

Note: getHTTPBody must be called before this.

Returns:
string the HTTP content type charset for the current response. private

Reimplemented in nusoapservermime.

Definition at line 3890 of file nusoap.php.

                                             {
                return $this->soap_defencoding;
        }

soap_server::getHTTPContentTypeCharset (  ) 

gets the HTTP content type charset for the current response.

returns false for non-text content types.

Note: getHTTPBody must be called before this.

Returns:
string the HTTP content type charset for the current response. private

Reimplemented in nusoapservermime.

Definition at line 859 of file class.soap_server.php.

Referenced by send_response().

                                             {
                return $this->soap_defencoding;
        }

Here is the caller graph for this function:

soap_server::invoke_method (  ) 

invokes a PHP function for the requested SOAP method

The following fields are set by this function (when successful)

methodreturn

Note that the PHP function that is called may also set the following fields to affect the response sent to the client

responseHeaders outgoing_headers

This sets the fault field on error

private

Definition at line 3497 of file nusoap.php.

References nusoap_base::appendDebug(), nusoap_base::debug(), fault(), nusoap_base::varDump(), and verify_method().

                                 {
                $this->debug('in invoke_method, methodname=' . $this->methodname . ' methodURI=' . $this->methodURI . ' SOAPAction=' . $this->SOAPAction);

                if ($this->wsdl) {
                        if ($this->opData = $this->wsdl->getOperationData($this->methodname)) {
                                $this->debug('in invoke_method, found WSDL operation=' . $this->methodname);
                                $this->appendDebug('opData=' . $this->varDump($this->opData));
                        } elseif ($this->opData = $this->wsdl->getOperationDataForSoapAction($this->SOAPAction)) {
                                // Note: hopefully this case will only be used for doc/lit, since rpc services should have wrapper element
                                $this->debug('in invoke_method, found WSDL soapAction=' . $this->SOAPAction . ' for operation=' . $this->opData['name']);
                                $this->appendDebug('opData=' . $this->varDump($this->opData));
                                $this->methodname = $this->opData['name'];
                        } else {
                                $this->debug('in invoke_method, no WSDL for operation=' . $this->methodname);
                                $this->fault('Client', "Operation '" . $this->methodname . "' is not defined in the WSDL for this service");
                                return;
                        }
                } else {
                        $this->debug('in invoke_method, no WSDL to validate method');
                }

                // if a . is present in $this->methodname, we see if there is a class in scope,
                // which could be referred to. We will also distinguish between two deliminators,
                // to allow methods to be called a the class or an instance
                $class = '';
                $method = '';
                if (strpos($this->methodname, '..') > 0) {
                        $delim = '..';
                } else if (strpos($this->methodname, '.') > 0) {
                        $delim = '.';
                } else {
                        $delim = '';
                }

                if (strlen($delim) > 0 && substr_count($this->methodname, $delim) == 1 &&
                        class_exists(substr($this->methodname, 0, strpos($this->methodname, $delim)))) {
                        // get the class and method name
                        $class = substr($this->methodname, 0, strpos($this->methodname, $delim));
                        $method = substr($this->methodname, strpos($this->methodname, $delim) + strlen($delim));
                        $this->debug("in invoke_method, class=$class method=$method delim=$delim");
                }

                // does method exist?
                if ($class == '') {
                        if (!function_exists($this->methodname)) {
                                $this->debug("in invoke_method, function '$this->methodname' not found!");
                                $this->result = 'fault: method not found';
                                $this->fault('Client',"method '$this->methodname' not defined in service");
                                return;
                        }
                } else {
                        $method_to_compare = (substr(phpversion(), 0, 2) == '4.') ? strtolower($method) : $method;
                        if (!in_array($method_to_compare, get_class_methods($class))) {
                                $this->debug("in invoke_method, method '$this->methodname' not found in class '$class'!");
                                $this->result = 'fault: method not found';
                                $this->fault('Client',"method '$this->methodname' not defined in service");
                                return;
                        }
                }

                // evaluate message, getting back parameters
                // verify that request parameters match the method's signature
                if(! $this->verify_method($this->methodname,$this->methodparams)){
                        // debug
                        $this->debug('ERROR: request not verified against method signature');
                        $this->result = 'fault: request failed validation against method signature';
                        // return fault
                        $this->fault('Client',"Operation '$this->methodname' not defined in service.");
                        return;
                }

                // if there are parameters to pass
                $this->debug('in invoke_method, params:');
                $this->appendDebug($this->varDump($this->methodparams));
                $this->debug("in invoke_method, calling '$this->methodname'");
                if (!function_exists('call_user_func_array')) {
                        if ($class == '') {
                                $this->debug('in invoke_method, calling function using eval()');
                                $funcCall = "\$this->methodreturn = $this->methodname(";
                        } else {
                                if ($delim == '..') {
                                        $this->debug('in invoke_method, calling class method using eval()');
                                        $funcCall = "\$this->methodreturn = ".$class."::".$method."(";
                                } else {
                                        $this->debug('in invoke_method, calling instance method using eval()');
                                        // generate unique instance name
                                        $instname = "\$inst_".time();
                                        $funcCall = $instname." = new ".$class."(); ";
                                        $funcCall .= "\$this->methodreturn = ".$instname."->".$method."(";
                                }
                        }
                        if ($this->methodparams) {
                                foreach ($this->methodparams as $param) {
                                        if (is_array($param)) {
                                                $this->fault('Client', 'NuSOAP does not handle complexType parameters correctly when using eval; call_user_func_array must be available');
                                                return;
                                        }
                                        $funcCall .= "\"$param\",";
                                }
                                $funcCall = substr($funcCall, 0, -1);
                        }
                        $funcCall .= ');';
                        $this->debug('in invoke_method, function call: '.$funcCall);
                        @eval($funcCall);
                } else {
                        if ($class == '') {
                                $this->debug('in invoke_method, calling function using call_user_func_array()');
                                $call_arg = "$this->methodname";        // straight assignment changes $this->methodname to lower case after call_user_func_array()
                        } elseif ($delim == '..') {
                                $this->debug('in invoke_method, calling class method using call_user_func_array()');
                                $call_arg = array ($class, $method);
                        } else {
                                $this->debug('in invoke_method, calling instance method using call_user_func_array()');
                                $instance = new $class ();
                                $call_arg = array(&$instance, $method);
                        }
                        $this->methodreturn = call_user_func_array($call_arg, $this->methodparams);
                }
        $this->debug('in invoke_method, methodreturn:');
        $this->appendDebug($this->varDump($this->methodreturn));
                $this->debug("in invoke_method, called method $this->methodname, received $this->methodreturn of type ".gettype($this->methodreturn));
        }

Here is the call graph for this function:

soap_server::invoke_method (  ) 

invokes a PHP function for the requested SOAP method

The following fields are set by this function (when successful)

methodreturn

Note that the PHP function that is called may also set the following fields to affect the response sent to the client

responseHeaders outgoing_headers

This sets the fault field on error

private

Definition at line 466 of file class.soap_server.php.

References nusoap_base::appendDebug(), nusoap_base::debug(), fault(), nusoap_base::varDump(), and verify_method().

                                 {
                $this->debug('in invoke_method, methodname=' . $this->methodname . ' methodURI=' . $this->methodURI . ' SOAPAction=' . $this->SOAPAction);

                if ($this->wsdl) {
                        if ($this->opData = $this->wsdl->getOperationData($this->methodname)) {
                                $this->debug('in invoke_method, found WSDL operation=' . $this->methodname);
                                $this->appendDebug('opData=' . $this->varDump($this->opData));
                        } elseif ($this->opData = $this->wsdl->getOperationDataForSoapAction($this->SOAPAction)) {
                                // Note: hopefully this case will only be used for doc/lit, since rpc services should have wrapper element
                                $this->debug('in invoke_method, found WSDL soapAction=' . $this->SOAPAction . ' for operation=' . $this->opData['name']);
                                $this->appendDebug('opData=' . $this->varDump($this->opData));
                                $this->methodname = $this->opData['name'];
                        } else {
                                $this->debug('in invoke_method, no WSDL for operation=' . $this->methodname);
                                $this->fault('Client', "Operation '" . $this->methodname . "' is not defined in the WSDL for this service");
                                return;
                        }
                } else {
                        $this->debug('in invoke_method, no WSDL to validate method');
                }

                // if a . is present in $this->methodname, we see if there is a class in scope,
                // which could be referred to. We will also distinguish between two deliminators,
                // to allow methods to be called a the class or an instance
                $class = '';
                $method = '';
                if (strpos($this->methodname, '..') > 0) {
                        $delim = '..';
                } else if (strpos($this->methodname, '.') > 0) {
                        $delim = '.';
                } else {
                        $delim = '';
                }

                if (strlen($delim) > 0 && substr_count($this->methodname, $delim) == 1 &&
                        class_exists(substr($this->methodname, 0, strpos($this->methodname, $delim)))) {
                        // get the class and method name
                        $class = substr($this->methodname, 0, strpos($this->methodname, $delim));
                        $method = substr($this->methodname, strpos($this->methodname, $delim) + strlen($delim));
                        $this->debug("in invoke_method, class=$class method=$method delim=$delim");
                }

                // does method exist?
                if ($class == '') {
                        if (!function_exists($this->methodname)) {
                                $this->debug("in invoke_method, function '$this->methodname' not found!");
                                $this->result = 'fault: method not found';
                                $this->fault('Client',"method '$this->methodname' not defined in service");
                                return;
                        }
                } else {
                        $method_to_compare = (substr(phpversion(), 0, 2) == '4.') ? strtolower($method) : $method;
                        if (!in_array($method_to_compare, get_class_methods($class))) {
                                $this->debug("in invoke_method, method '$this->methodname' not found in class '$class'!");
                                $this->result = 'fault: method not found';
                                $this->fault('Client',"method '$this->methodname' not defined in service");
                                return;
                        }
                }

                // evaluate message, getting back parameters
                // verify that request parameters match the method's signature
                if(! $this->verify_method($this->methodname,$this->methodparams)){
                        // debug
                        $this->debug('ERROR: request not verified against method signature');
                        $this->result = 'fault: request failed validation against method signature';
                        // return fault
                        $this->fault('Client',"Operation '$this->methodname' not defined in service.");
                        return;
                }

                // if there are parameters to pass
                $this->debug('in invoke_method, params:');
                $this->appendDebug($this->varDump($this->methodparams));
                $this->debug("in invoke_method, calling '$this->methodname'");
                if (!function_exists('call_user_func_array')) {
                        if ($class == '') {
                                $this->debug('in invoke_method, calling function using eval()');
                                $funcCall = "\$this->methodreturn = $this->methodname(";
                        } else {
                                if ($delim == '..') {
                                        $this->debug('in invoke_method, calling class method using eval()');
                                        $funcCall = "\$this->methodreturn = ".$class."::".$method."(";
                                } else {
                                        $this->debug('in invoke_method, calling instance method using eval()');
                                        // generate unique instance name
                                        $instname = "\$inst_".time();
                                        $funcCall = $instname." = new ".$class."(); ";
                                        $funcCall .= "\$this->methodreturn = ".$instname."->".$method."(";
                                }
                        }
                        if ($this->methodparams) {
                                foreach ($this->methodparams as $param) {
                                        if (is_array($param)) {
                                                $this->fault('Client', 'NuSOAP does not handle complexType parameters correctly when using eval; call_user_func_array must be available');
                                                return;
                                        }
                                        $funcCall .= "\"$param\",";
                                }
                                $funcCall = substr($funcCall, 0, -1);
                        }
                        $funcCall .= ');';
                        $this->debug('in invoke_method, function call: '.$funcCall);
                        @eval($funcCall);
                } else {
                        if ($class == '') {
                                $this->debug('in invoke_method, calling function using call_user_func_array()');
                                $call_arg = "$this->methodname";        // straight assignment changes $this->methodname to lower case after call_user_func_array()
                        } elseif ($delim == '..') {
                                $this->debug('in invoke_method, calling class method using call_user_func_array()');
                                $call_arg = array ($class, $method);
                        } else {
                                $this->debug('in invoke_method, calling instance method using call_user_func_array()');
                                $instance = new $class ();
                                $call_arg = array(&$instance, $method);
                        }
                        $this->methodreturn = call_user_func_array($call_arg, $this->methodparams);
                }
        $this->debug('in invoke_method, methodreturn:');
        $this->appendDebug($this->varDump($this->methodreturn));
                $this->debug("in invoke_method, called method $this->methodname, received $this->methodreturn of type ".gettype($this->methodreturn));
        }

Here is the call graph for this function:

soap_server::invoke_method (  ) 

invokes a PHP function for the requested SOAP method

The following fields are set by this function (when successful)

methodreturn

Note that the PHP function that is called may also set the following fields to affect the response sent to the client

responseHeaders outgoing_headers

This sets the fault field on error

private

Definition at line 2634 of file nusoap.php.

References nusoap_base::debug(), fault(), nusoap_base::varDump(), and verify_method().

Referenced by service().

                                 {
                $this->debug('entering invoke_method');
                // does method exist?
                if(!function_exists($this->methodname)){
                        // "method not found" fault here
                        $this->debug("method '$this->methodname' not found!");
                        $this->result = 'fault: method not found';
                        $this->fault('Server',"method '$this->methodname' not defined in service");
                        return;
                }
                if($this->wsdl){
                        if(!$this->opData = $this->wsdl->getOperationData($this->methodname)){
                        //if(
                        $this->fault('Server',"Operation '$this->methodname' is not defined in the WSDL for this service");
                                return;
                    }
                    $this->debug('opData is ' . $this->varDump($this->opData));
                }
                $this->debug("method '$this->methodname' exists");
                // evaluate message, getting back parameters
                // verify that request parameters match the method's signature
                if(! $this->verify_method($this->methodname,$this->methodparams)){
                        // debug
                        $this->debug('ERROR: request not verified against method signature');
                        $this->result = 'fault: request failed validation against method signature';
                        // return fault
                        $this->fault('Server',"Operation '$this->methodname' not defined in service.");
                        return;
                }

                // if there are parameters to pass
        $this->debug('params var dump '.$this->varDump($this->methodparams));
                if($this->methodparams){
                        $this->debug("calling '$this->methodname' with params");
                        if (! function_exists('call_user_func_array')) {
                                $this->debug('calling method using eval()');
                                $funcCall = $this->methodname.'(';
                                foreach($this->methodparams as $param) {
                                        $funcCall .= "\"$param\",";
                                }
                                $funcCall = substr($funcCall, 0, -1).')';
                                $this->debug('function call:<br>'.$funcCall);
                                @eval("\$this->methodreturn = $funcCall;");
                        } else {
                                $this->debug('calling method using call_user_func_array()');
                                $this->methodreturn = call_user_func_array("$this->methodname",$this->methodparams);
                        }
                } else {
                        // call method w/ no parameters
                        $this->debug("calling $this->methodname w/ no params");
                        $m = $this->methodname;
                        $this->methodreturn = @$m();
                }
        $this->debug('methodreturn var dump'.$this->varDump($this->methodreturn));
                $this->debug("leaving invoke_method: called method $this->methodname, received $this->methodreturn of type ".gettype($this->methodreturn));
        }

Here is the call graph for this function:

Here is the caller graph for this function:

soap_server::parse_http_headers (  ) 

parses HTTP request headers.

The following fields are set by this function (when successful)

headers request xml_encoding SOAPAction

private

Definition at line 3324 of file nusoap.php.

References $headers, nusoap_base::debug(), and nusoap_base::setError().

                                      {
                global $HTTP_SERVER_VARS;

                $this->request = '';
                $this->SOAPAction = '';
                if(function_exists('getallheaders')){
                        $this->debug("In parse_http_headers, use getallheaders");
                        $headers = getallheaders();
                        foreach($headers as $k=>$v){
                                $k = strtolower($k);
                                $this->headers[$k] = $v;
                                $this->request .= "$k: $v\r\n";
                                $this->debug("$k: $v");
                        }
                        // get SOAPAction header
                        if(isset($this->headers['soapaction'])){
                                $this->SOAPAction = str_replace('"','',$this->headers['soapaction']);
                        }
                        // get the character encoding of the incoming request
                        if(isset($this->headers['content-type']) && strpos($this->headers['content-type'],'=')){
                                $enc = str_replace('"','',substr(strstr($this->headers["content-type"],'='),1));
                                if(eregi('^(ISO-8859-1|US-ASCII|UTF-8)$',$enc)){
                                        $this->xml_encoding = strtoupper($enc);
                                } else {
                                        $this->xml_encoding = 'US-ASCII';
                                }
                        } else {
                                // should be US-ASCII for HTTP 1.0 or ISO-8859-1 for HTTP 1.1
                                $this->xml_encoding = 'ISO-8859-1';
                        }
                } elseif(isset($_SERVER) && is_array($_SERVER)){
                        $this->debug("In parse_http_headers, use _SERVER");
                        foreach ($_SERVER as $k => $v) {
                                if (substr($k, 0, 5) == 'HTTP_') {
                                        $k = str_replace(' ', '-', strtolower(str_replace('_', ' ', substr($k, 5))));                                            $k = strtolower(substr($k, 5));
                                } else {
                                        $k = str_replace(' ', '-', strtolower(str_replace('_', ' ', $k)));                                               $k = strtolower($k);
                                }
                                if ($k == 'soapaction') {
                                        // get SOAPAction header
                                        $k = 'SOAPAction';
                                        $v = str_replace('"', '', $v);
                                        $v = str_replace('\\', '', $v);
                                        $this->SOAPAction = $v;
                                } else if ($k == 'content-type') {
                                        // get the character encoding of the incoming request
                                        if (strpos($v, '=')) {
                                                $enc = substr(strstr($v, '='), 1);
                                                $enc = str_replace('"', '', $enc);
                                                $enc = str_replace('\\', '', $enc);
                                                if (eregi('^(ISO-8859-1|US-ASCII|UTF-8)$', $enc)) {
                                                        $this->xml_encoding = strtoupper($enc);
                                                } else {
                                                        $this->xml_encoding = 'US-ASCII';
                                                }
                                        } else {
                                                // should be US-ASCII for HTTP 1.0 or ISO-8859-1 for HTTP 1.1
                                                $this->xml_encoding = 'ISO-8859-1';
                                        }
                                }
                                $this->headers[$k] = $v;
                                $this->request .= "$k: $v\r\n";
                                $this->debug("$k: $v");
                        }
                } elseif (is_array($HTTP_SERVER_VARS)) {
                        $this->debug("In parse_http_headers, use HTTP_SERVER_VARS");
                        foreach ($HTTP_SERVER_VARS as $k => $v) {
                                if (substr($k, 0, 5) == 'HTTP_') {
                                        $k = str_replace(' ', '-', strtolower(str_replace('_', ' ', substr($k, 5))));                                            $k = strtolower(substr($k, 5));
                                } else {
                                        $k = str_replace(' ', '-', strtolower(str_replace('_', ' ', $k)));                                               $k = strtolower($k);
                                }
                                if ($k == 'soapaction') {
                                        // get SOAPAction header
                                        $k = 'SOAPAction';
                                        $v = str_replace('"', '', $v);
                                        $v = str_replace('\\', '', $v);
                                        $this->SOAPAction = $v;
                                } else if ($k == 'content-type') {
                                        // get the character encoding of the incoming request
                                        if (strpos($v, '=')) {
                                                $enc = substr(strstr($v, '='), 1);
                                                $enc = str_replace('"', '', $enc);
                                                $enc = str_replace('\\', '', $enc);
                                                if (eregi('^(ISO-8859-1|US-ASCII|UTF-8)$', $enc)) {
                                                        $this->xml_encoding = strtoupper($enc);
                                                } else {
                                                        $this->xml_encoding = 'US-ASCII';
                                                }
                                        } else {
                                                // should be US-ASCII for HTTP 1.0 or ISO-8859-1 for HTTP 1.1
                                                $this->xml_encoding = 'ISO-8859-1';
                                        }
                                }
                                $this->headers[$k] = $v;
                                $this->request .= "$k: $v\r\n";
                                $this->debug("$k: $v");
                        }
                } else {
                        $this->debug("In parse_http_headers, HTTP headers not accessible");
                        $this->setError("HTTP headers not accessible");
                }
        }

Here is the call graph for this function:

soap_server::parse_http_headers (  ) 

parses HTTP request headers.

The following fields are set by this function (when successful)

headers request xml_encoding SOAPAction

private

Definition at line 293 of file class.soap_server.php.

References $headers, nusoap_base::debug(), and nusoap_base::setError().

                                      {
                global $HTTP_SERVER_VARS;

                $this->request = '';
                $this->SOAPAction = '';
                if(function_exists('getallheaders')){
                        $this->debug("In parse_http_headers, use getallheaders");
                        $headers = getallheaders();
                        foreach($headers as $k=>$v){
                                $k = strtolower($k);
                                $this->headers[$k] = $v;
                                $this->request .= "$k: $v\r\n";
                                $this->debug("$k: $v");
                        }
                        // get SOAPAction header
                        if(isset($this->headers['soapaction'])){
                                $this->SOAPAction = str_replace('"','',$this->headers['soapaction']);
                        }
                        // get the character encoding of the incoming request
                        if(isset($this->headers['content-type']) && strpos($this->headers['content-type'],'=')){
                                $enc = str_replace('"','',substr(strstr($this->headers["content-type"],'='),1));
                                if(eregi('^(ISO-8859-1|US-ASCII|UTF-8)$',$enc)){
                                        $this->xml_encoding = strtoupper($enc);
                                } else {
                                        $this->xml_encoding = 'US-ASCII';
                                }
                        } else {
                                // should be US-ASCII for HTTP 1.0 or ISO-8859-1 for HTTP 1.1
                                $this->xml_encoding = 'ISO-8859-1';
                        }
                } elseif(isset($_SERVER) && is_array($_SERVER)){
                        $this->debug("In parse_http_headers, use _SERVER");
                        foreach ($_SERVER as $k => $v) {
                                if (substr($k, 0, 5) == 'HTTP_') {
                                        $k = str_replace(' ', '-', strtolower(str_replace('_', ' ', substr($k, 5))));                                            $k = strtolower(substr($k, 5));
                                } else {
                                        $k = str_replace(' ', '-', strtolower(str_replace('_', ' ', $k)));                                               $k = strtolower($k);
                                }
                                if ($k == 'soapaction') {
                                        // get SOAPAction header
                                        $k = 'SOAPAction';
                                        $v = str_replace('"', '', $v);
                                        $v = str_replace('\\', '', $v);
                                        $this->SOAPAction = $v;
                                } else if ($k == 'content-type') {
                                        // get the character encoding of the incoming request
                                        if (strpos($v, '=')) {
                                                $enc = substr(strstr($v, '='), 1);
                                                $enc = str_replace('"', '', $enc);
                                                $enc = str_replace('\\', '', $enc);
                                                if (eregi('^(ISO-8859-1|US-ASCII|UTF-8)$', $enc)) {
                                                        $this->xml_encoding = strtoupper($enc);
                                                } else {
                                                        $this->xml_encoding = 'US-ASCII';
                                                }
                                        } else {
                                                // should be US-ASCII for HTTP 1.0 or ISO-8859-1 for HTTP 1.1
                                                $this->xml_encoding = 'ISO-8859-1';
                                        }
                                }
                                $this->headers[$k] = $v;
                                $this->request .= "$k: $v\r\n";
                                $this->debug("$k: $v");
                        }
                } elseif (is_array($HTTP_SERVER_VARS)) {
                        $this->debug("In parse_http_headers, use HTTP_SERVER_VARS");
                        foreach ($HTTP_SERVER_VARS as $k => $v) {
                                if (substr($k, 0, 5) == 'HTTP_') {
                                        $k = str_replace(' ', '-', strtolower(str_replace('_', ' ', substr($k, 5))));                                            $k = strtolower(substr($k, 5));
                                } else {
                                        $k = str_replace(' ', '-', strtolower(str_replace('_', ' ', $k)));                                               $k = strtolower($k);
                                }
                                if ($k == 'soapaction') {
                                        // get SOAPAction header
                                        $k = 'SOAPAction';
                                        $v = str_replace('"', '', $v);
                                        $v = str_replace('\\', '', $v);
                                        $this->SOAPAction = $v;
                                } else if ($k == 'content-type') {
                                        // get the character encoding of the incoming request
                                        if (strpos($v, '=')) {
                                                $enc = substr(strstr($v, '='), 1);
                                                $enc = str_replace('"', '', $enc);
                                                $enc = str_replace('\\', '', $enc);
                                                if (eregi('^(ISO-8859-1|US-ASCII|UTF-8)$', $enc)) {
                                                        $this->xml_encoding = strtoupper($enc);
                                                } else {
                                                        $this->xml_encoding = 'US-ASCII';
                                                }
                                        } else {
                                                // should be US-ASCII for HTTP 1.0 or ISO-8859-1 for HTTP 1.1
                                                $this->xml_encoding = 'ISO-8859-1';
                                        }
                                }
                                $this->headers[$k] = $v;
                                $this->request .= "$k: $v\r\n";
                                $this->debug("$k: $v");
                        }
                } else {
                        $this->debug("In parse_http_headers, HTTP headers not accessible");
                        $this->setError("HTTP headers not accessible");
                }
        }

Here is the call graph for this function:

soap_server::parse_http_headers (  ) 

parses HTTP request headers.

The following fields are set by this function (when successful)

headers request xml_encoding SOAPAction

private

Definition at line 2451 of file nusoap.php.

References nusoap_base::debug().

Referenced by parse_request().

                                      {
                global $HTTP_SERVER_VARS;
                global $_SERVER;

                $this->request = '';
                if(function_exists('getallheaders')){
                        $this->headers = getallheaders();
                        foreach($this->headers as $k=>$v){
                                $this->request .= "$k: $v\r\n";
                                $this->debug("$k: $v");
                        }
                        // get SOAPAction header
                        if(isset($this->headers['SOAPAction'])){
                                $this->SOAPAction = str_replace('"','',$this->headers['SOAPAction']);
                        }
                        // get the character encoding of the incoming request
                        if(strpos($this->headers['Content-Type'],'=')){
                                $enc = str_replace('"','',substr(strstr($this->headers["Content-Type"],'='),1));
                                if(eregi('^(ISO-8859-1|US-ASCII|UTF-8)$',$enc)){
                                        $this->xml_encoding = strtoupper($enc);
                                } else {
                                        $this->xml_encoding = 'US-ASCII';
                                }
                        } else {
                                // should be US-ASCII, but for XML, let's be pragmatic and admit UTF-8 is most common
                                $this->xml_encoding = 'UTF-8';
                        }
                } elseif(isset($_SERVER) && is_array($_SERVER)){
                        foreach ($_SERVER as $k => $v) {
                                if (substr($k, 0, 5) == 'HTTP_') {
                                        $k = str_replace(' ', '-', ucwords(strtolower(str_replace('_', ' ', substr($k, 5)))));
                                } else {
                                        $k = str_replace(' ', '-', ucwords(strtolower(str_replace('_', ' ', $k))));
                                }
                                if ($k == 'Soapaction') {
                                        // get SOAPAction header
                                        $k = 'SOAPAction';
                                        $v = str_replace('"', '', $v);
                                        $v = str_replace('\\', '', $v);
                                        $this->SOAPAction = $v;
                                } else if ($k == 'Content-Type') {
                                        // get the character encoding of the incoming request
                                        if (strpos($v, '=')) {
                                                $enc = substr(strstr($v, '='), 1);
                                                $enc = str_replace('"', '', $enc);
                                                $enc = str_replace('\\', '', $enc);
                                                if (eregi('^(ISO-8859-1|US-ASCII|UTF-8)$', $enc)) {
                                                        $this->xml_encoding = strtoupper($enc);
                                                } else {
                                                        $this->xml_encoding = 'US-ASCII';
                                                }
                                        } else {
                                                // should be US-ASCII, but for XML, let's be pragmatic and admit UTF-8 is most common
                                                $this->xml_encoding = 'UTF-8';
                                        }
                                }
                                $this->headers[$k] = $v;
                                $this->request .= "$k: $v\r\n";
                                $this->debug("$k: $v");
                        }
                } elseif (is_array($HTTP_SERVER_VARS)) {
                        foreach ($HTTP_SERVER_VARS as $k => $v) {
                                if (substr($k, 0, 5) == 'HTTP_') {
                                        $k = str_replace(' ', '-', ucwords(strtolower(str_replace('_', ' ', substr($k, 5)))));
                                        if ($k == 'Soapaction') {
                                                // get SOAPAction header
                                                $k = 'SOAPAction';
                                                $v = str_replace('"', '', $v);
                                                $v = str_replace('\\', '', $v);
                                                $this->SOAPAction = $v;
                                        } else if ($k == 'Content-Type') {
                                                // get the character encoding of the incoming request
                                                if (strpos($v, '=')) {
                                                        $enc = substr(strstr($v, '='), 1);
                                                        $enc = str_replace('"', '', $enc);
                                                        $enc = str_replace('\\', '', $enc);
                                                        if (eregi('^(ISO-8859-1|US-ASCII|UTF-8)$', $enc)) {
                                                                $this->xml_encoding = strtoupper($enc);
                                                        } else {
                                                                $this->xml_encoding = 'US-ASCII';
                                                        }
                                                } else {
                                                        // should be US-ASCII, but for XML, let's be pragmatic and admit UTF-8 is most common
                                                        $this->xml_encoding = 'UTF-8';
                                                }
                                        }
                                        $this->headers[$k] = $v;
                                        $this->request .= "$k: $v\r\n";
                                        $this->debug("$k: $v");
                                }
                        }
                }
        }

Here is the call graph for this function:

Here is the caller graph for this function:

soap_server::parse_request ( data = ''  ) 

parses a request

The following fields are set by this function (when successful)

headers request xml_encoding SOAPAction request requestSOAP methodURI methodname methodparams requestHeaders document

This sets the fault field on error

Parameters:
string $data XML string private

Definition at line 3450 of file nusoap.php.

References $data, nusoap_base::debug(), fault(), parse_http_headers(), and parseRequest().

                                         {
                $this->debug('entering parse_request()');
                $this->parse_http_headers();
                $this->debug('got character encoding: '.$this->xml_encoding);
                // uncompress if necessary
                if (isset($this->headers['content-encoding']) && $this->headers['content-encoding'] != '') {
                        $this->debug('got content encoding: ' . $this->headers['content-encoding']);
                        if ($this->headers['content-encoding'] == 'deflate' || $this->headers['content-encoding'] == 'gzip') {
                        // if decoding works, use it. else assume data wasn't gzencoded
                                if (function_exists('gzuncompress')) {
                                        if ($this->headers['content-encoding'] == 'deflate' && $degzdata = @gzuncompress($data)) {
                                                $data = $degzdata;
                                        } elseif ($this->headers['content-encoding'] == 'gzip' && $degzdata = gzinflate(substr($data, 10))) {
                                                $data = $degzdata;
                                        } else {
                                                $this->fault('Client', 'Errors occurred when trying to decode the data');
                                                return;
                                        }
                                } else {
                                        $this->fault('Client', 'This Server does not support compressed data');
                                        return;
                                }
                        }
                }
                $this->request .= "\r\n".$data;
                $data = $this->parseRequest($this->headers, $data);
                $this->requestSOAP = $data;
                $this->debug('leaving parse_request');
        }

Here is the call graph for this function:

soap_server::parse_request ( data = ''  ) 

parses a request

The following fields are set by this function (when successful)

headers request xml_encoding SOAPAction request requestSOAP methodURI methodname methodparams requestHeaders document

This sets the fault field on error

Parameters:
string $data XML string private

Definition at line 2567 of file nusoap.php.

References $data, nusoap_base::debug(), fault(), and parse_http_headers().

Referenced by service().

                                         {
                $this->debug('entering parse_request() on '.date('H:i Y-m-d'));
                $this->parse_http_headers();
                $this->debug('got character encoding: '.$this->xml_encoding);
                // uncompress if necessary
                if (isset($this->headers['Content-Encoding']) && $this->headers['Content-Encoding'] != '') {
                        $this->debug('got content encoding: ' . $this->headers['Content-Encoding']);
                        if ($this->headers['Content-Encoding'] == 'deflate' || $this->headers['Content-Encoding'] == 'gzip') {
                        // if decoding works, use it. else assume data wasn't gzencoded
                                if (function_exists('gzuncompress')) {
                                        if ($this->headers['Content-Encoding'] == 'deflate' && $degzdata = @gzuncompress($data)) {
                                                $data = $degzdata;
                                        } elseif ($this->headers['Content-Encoding'] == 'gzip' && $degzdata = gzinflate(substr($data, 10))) {
                                                $data = $degzdata;
                                        } else {
                                                $this->fault('Server', 'Errors occurred when trying to decode the data');
                                                return;
                                        }
                                } else {
                                        $this->fault('Server', 'This Server does not support compressed data');
                                        return;
                                }
                        }
                }
                $this->request .= "\r\n".$data;
                $this->requestSOAP = $data;
                // parse response, get soap parser obj
                $parser = new soap_parser($data,$this->xml_encoding);
                // parser debug
                $this->debug("parser debug: \n".$parser->debug_str);
                // if fault occurred during message parsing
                if($err = $parser->getError()){
                        $this->result = 'fault: error in msg parsing: '.$err;
                        $this->fault('Server',"error in msg parsing:\n".$err);
                // else successfully parsed request into soapval object
                } else {
                        // get/set methodname
                        $this->methodURI = $parser->root_struct_namespace;
                        $this->methodname = $parser->root_struct_name;
                        $this->debug('method name: '.$this->methodname);
                        $this->debug('calling parser->get_response()');
                        $this->methodparams = $parser->get_response();
                        // get SOAP headers
                        $this->requestHeaders = $parser->getHeaders();
            // add document for doclit support
            $this->document = $parser->document;
                }
                $this->debug('leaving parse_request() on '.date('H:i Y-m-d'));
        }

Here is the call graph for this function:

Here is the caller graph for this function:

soap_server::parse_request ( data = ''  ) 

parses a request

The following fields are set by this function (when successful)

headers request xml_encoding SOAPAction request requestSOAP methodURI methodname methodparams requestHeaders document

This sets the fault field on error

Parameters:
string $data XML string private

Definition at line 419 of file class.soap_server.php.

References $data, nusoap_base::debug(), fault(), parse_http_headers(), and parseRequest().

                                         {
                $this->debug('entering parse_request()');
                $this->parse_http_headers();
                $this->debug('got character encoding: '.$this->xml_encoding);
                // uncompress if necessary
                if (isset($this->headers['content-encoding']) && $this->headers['content-encoding'] != '') {
                        $this->debug('got content encoding: ' . $this->headers['content-encoding']);
                        if ($this->headers['content-encoding'] == 'deflate' || $this->headers['content-encoding'] == 'gzip') {
                        // if decoding works, use it. else assume data wasn't gzencoded
                                if (function_exists('gzuncompress')) {
                                        if ($this->headers['content-encoding'] == 'deflate' && $degzdata = @gzuncompress($data)) {
                                                $data = $degzdata;
                                        } elseif ($this->headers['content-encoding'] == 'gzip' && $degzdata = gzinflate(substr($data, 10))) {
                                                $data = $degzdata;
                                        } else {
                                                $this->fault('Client', 'Errors occurred when trying to decode the data');
                                                return;
                                        }
                                } else {
                                        $this->fault('Client', 'This Server does not support compressed data');
                                        return;
                                }
                        }
                }
                $this->request .= "\r\n".$data;
                $data = $this->parseRequest($this->headers, $data);
                $this->requestSOAP = $data;
                $this->debug('leaving parse_request');
        }

Here is the call graph for this function:

soap_server::parseRequest ( headers,
data 
)

processes SOAP message received from client

Parameters:
array $headers The HTTP headers
string $data unprocessed request data from client
Returns:
mixed value of the message, decoded into a PHP type private

Reimplemented in nusoapservermime.

Definition at line 3816 of file nusoap.php.

References $data, $headers, nusoap_base::debug(), fault(), and nusoap_base::setError().

                                           {
                $this->debug('Entering parseRequest() for data of length ' . strlen($data) . ' and type ' . $headers['content-type']);
                if (!strstr($headers['content-type'], 'text/xml')) {
                        $this->setError('Request not of type text/xml');
                        return false;
                }
                if (strpos($headers['content-type'], '=')) {
                        $enc = str_replace('"', '', substr(strstr($headers["content-type"], '='), 1));
                        $this->debug('Got response encoding: ' . $enc);
                        if(eregi('^(ISO-8859-1|US-ASCII|UTF-8)$',$enc)){
                                $this->xml_encoding = strtoupper($enc);
                        } else {
                                $this->xml_encoding = 'US-ASCII';
                        }
                } else {
                        // should be US-ASCII for HTTP 1.0 or ISO-8859-1 for HTTP 1.1
                        $this->xml_encoding = 'ISO-8859-1';
                }
                $this->debug('Use encoding: ' . $this->xml_encoding . ' when creating soap_parser');
                // parse response, get soap parser obj
                $parser = new soap_parser($data,$this->xml_encoding,'',$this->decode_utf8);
                // parser debug
                $this->debug("parser debug: \n".$parser->getDebug());
                // if fault occurred during message parsing
                if($err = $parser->getError()){
                        $this->result = 'fault: error in msg parsing: '.$err;
                        $this->fault('Client',"error in msg parsing:\n".$err);
                // else successfully parsed request into soapval object
                } else {
                        // get/set methodname
                        $this->methodURI = $parser->root_struct_namespace;
                        $this->methodname = $parser->root_struct_name;
                        $this->debug('methodname: '.$this->methodname.' methodURI: '.$this->methodURI);
                        $this->debug('calling parser->get_response()');
                        $this->methodparams = $parser->get_response();
                        // get SOAP headers
                        $this->requestHeaders = $parser->getHeaders();
            // add document for doclit support
            $this->document = $parser->document;
                }
         }

Here is the call graph for this function:

soap_server::parseRequest ( headers,
data 
)

processes SOAP message received from client

Parameters:
array $headers The HTTP headers
string $data unprocessed request data from client
Returns:
mixed value of the message, decoded into a PHP type private

Reimplemented in nusoapservermime.

Definition at line 785 of file class.soap_server.php.

References $data, $headers, nusoap_base::debug(), fault(), and nusoap_base::setError().

Referenced by parse_request().

                                           {
                $this->debug('Entering parseRequest() for data of length ' . strlen($data) . ' and type ' . $headers['content-type']);
                if (!strstr($headers['content-type'], 'text/xml')) {
                        $this->setError('Request not of type text/xml');
                        return false;
                }
                if (strpos($headers['content-type'], '=')) {
                        $enc = str_replace('"', '', substr(strstr($headers["content-type"], '='), 1));
                        $this->debug('Got response encoding: ' . $enc);
                        if(eregi('^(ISO-8859-1|US-ASCII|UTF-8)$',$enc)){
                                $this->xml_encoding = strtoupper($enc);
                        } else {
                                $this->xml_encoding = 'US-ASCII';
                        }
                } else {
                        // should be US-ASCII for HTTP 1.0 or ISO-8859-1 for HTTP 1.1
                        $this->xml_encoding = 'ISO-8859-1';
                }
                $this->debug('Use encoding: ' . $this->xml_encoding . ' when creating soap_parser');
                // parse response, get soap parser obj
                $parser = new soap_parser($data,$this->xml_encoding,'',$this->decode_utf8);
                // parser debug
                $this->debug("parser debug: \n".$parser->getDebug());
                // if fault occurred during message parsing
                if($err = $parser->getError()){
                        $this->result = 'fault: error in msg parsing: '.$err;
                        $this->fault('Client',"error in msg parsing:\n".$err);
                // else successfully parsed request into soapval object
                } else {
                        // get/set methodname
                        $this->methodURI = $parser->root_struct_namespace;
                        $this->methodname = $parser->root_struct_name;
                        $this->debug('methodname: '.$this->methodname.' methodURI: '.$this->methodURI);
                        $this->debug('calling parser->get_response()');
                        $this->methodparams = $parser->get_response();
                        // get SOAP headers
                        $this->requestHeaders = $parser->getHeaders();
            // add document for doclit support
            $this->document = $parser->document;
                }
         }

Here is the call graph for this function:

Here is the caller graph for this function:

soap_server::register ( name,
in = array(),
out = array(),
namespace = false,
soapaction = false,
style = false,
use = false,
documentation = '',
encodingStyle = '' 
)

register a service function with the server

Parameters:
string $name the name of the PHP function, class.method or class..method
array $in assoc array of input values: key = param name, value = param type
array $out assoc array of output values: key = param name, value = param type
mixed $namespace the element namespace for the method or false
mixed $soapaction the soapaction for the method or false
mixed $style optional (rpc|document) or false Note: when 'document' is specified, parameter and return wrappers are created for you automatically
mixed $use optional (encoded|literal) or false
string $documentation optional Description to include in WSDL
string $encodingStyle optional (usually 'http://schemas.xmlsoap.org/soap/encoding/' for encoded) public

Definition at line 3921 of file nusoap.php.

References $namespace, $out, and nusoap_base::setError().

                                                                                                                                                        {
                global $HTTP_SERVER_VARS;

                if($this->externalWSDLURL){
                        die('You cannot bind to an external WSDL file, and register methods outside of it! Please choose either WSDL or no WSDL.');
                }
                if (! $name) {
                        die('You must specify a name when you register an operation');
                }
                if (!is_array($in)) {
                        die('You must provide an array for operation inputs');
                }
                if (!is_array($out)) {
                        die('You must provide an array for operation outputs');
                }
                if(false == $namespace) {
                }
                if(false == $soapaction) {
                        if (isset($_SERVER)) {
                                $SERVER_NAME = $_SERVER['SERVER_NAME'];
                                $SCRIPT_NAME = isset($_SERVER['PHP_SELF']) ? $_SERVER['PHP_SELF'] : $_SERVER['SCRIPT_NAME'];
                        } elseif (isset($HTTP_SERVER_VARS)) {
                                $SERVER_NAME = $HTTP_SERVER_VARS['SERVER_NAME'];
                                $SCRIPT_NAME = isset($HTTP_SERVER_VARS['PHP_SELF']) ? $HTTP_SERVER_VARS['PHP_SELF'] : $HTTP_SERVER_VARS['SCRIPT_NAME'];
                        } else {
                                $this->setError("Neither _SERVER nor HTTP_SERVER_VARS is available");
                        }
                        $soapaction = "http://$SERVER_NAME$SCRIPT_NAME/$name";
                }
                if(false == $style) {
                        $style = "rpc";
                }
                if(false == $use) {
                        $use = "encoded";
                }
                if ($use == 'encoded' && $encodingStyle = '') {
                        $encodingStyle = 'http://schemas.xmlsoap.org/soap/encoding/';
                }

                $this->operations[$name] = array(
            'name' => $name,
            'in' => $in,
            'out' => $out,
            'namespace' => $namespace,
            'soapaction' => $soapaction,
            'style' => $style);
        if($this->wsdl){
                $this->wsdl->addOperation($name,$in,$out,$namespace,$soapaction,$style,$use,$documentation,$encodingStyle);
            }
                return true;
        }

Here is the call graph for this function:

soap_server::register ( name,
in = array(),
out = array(),
namespace = false,
soapaction = false,
style = false,
use = false,
documentation = '',
encodingStyle = '' 
)

register a service function with the server

Parameters:
string $name the name of the PHP function, class.method or class..method
array $in assoc array of input values: key = param name, value = param type
array $out assoc array of output values: key = param name, value = param type
mixed $namespace the element namespace for the method or false
mixed $soapaction the soapaction for the method or false
mixed $style optional (rpc|document) or false Note: when 'document' is specified, parameter and return wrappers are created for you automatically
mixed $use optional (encoded|literal) or false
string $documentation optional Description to include in WSDL
string $encodingStyle optional (usually 'http://schemas.xmlsoap.org/soap/encoding/' for encoded) public

Definition at line 890 of file class.soap_server.php.

References $namespace, $out, and nusoap_base::setError().

                                                                                                                                                        {
                global $HTTP_SERVER_VARS;

                if($this->externalWSDLURL){
                        die('You cannot bind to an external WSDL file, and register methods outside of it! Please choose either WSDL or no WSDL.');
                }
                if (! $name) {
                        die('You must specify a name when you register an operation');
                }
                if (!is_array($in)) {
                        die('You must provide an array for operation inputs');
                }
                if (!is_array($out)) {
                        die('You must provide an array for operation outputs');
                }
                if(false == $namespace) {
                }
                if(false == $soapaction) {
                        if (isset($_SERVER)) {
                                $SERVER_NAME = $_SERVER['SERVER_NAME'];
                                $SCRIPT_NAME = isset($_SERVER['PHP_SELF']) ? $_SERVER['PHP_SELF'] : $_SERVER['SCRIPT_NAME'];
                        } elseif (isset($HTTP_SERVER_VARS)) {
                                $SERVER_NAME = $HTTP_SERVER_VARS['SERVER_NAME'];
                                $SCRIPT_NAME = isset($HTTP_SERVER_VARS['PHP_SELF']) ? $HTTP_SERVER_VARS['PHP_SELF'] : $HTTP_SERVER_VARS['SCRIPT_NAME'];
                        } else {
                                $this->setError("Neither _SERVER nor HTTP_SERVER_VARS is available");
                        }
                        $soapaction = "http://$SERVER_NAME$SCRIPT_NAME/$name";
                }
                if(false == $style) {
                        $style = "rpc";
                }
                if(false == $use) {
                        $use = "encoded";
                }
                if ($use == 'encoded' && $encodingStyle = '') {
                        $encodingStyle = 'http://schemas.xmlsoap.org/soap/encoding/';
                }

                $this->operations[$name] = array(
            'name' => $name,
            'in' => $in,
            'out' => $out,
            'namespace' => $namespace,
            'soapaction' => $soapaction,
            'style' => $style);
        if($this->wsdl){
                $this->wsdl->addOperation($name,$in,$out,$namespace,$soapaction,$style,$use,$documentation,$encodingStyle);
            }
                return true;
        }

Here is the call graph for this function:

soap_server::register ( name,
in = false,
out = false,
namespace = false,
soapaction = false,
style = false,
use = false,
documentation = '' 
)

register a service with the server

Parameters:
string $methodname
string $in assoc array of input values: key = param name, value = param type
string $out assoc array of output values: key = param name, value = param type
string $namespace
string $soapaction
string $style optional (rpc|document)
string $use optional (encoded|literal)
string $documentation optional Description to include in WSDL public

Definition at line 2882 of file nusoap.php.

References $GLOBALS, $namespace, and $out.

                                                                                                                                  {
                if($this->externalWSDLURL){
                        die('You cannot bind to an external WSDL file, and register methods outside of it! Please choose either WSDL or no WSDL.');
                }
            if(false == $in) {
                }
                if(false == $out) {
                }
                if(false == $namespace) {
                }
                if(false == $soapaction) {
                        $SERVER_NAME = isset($_SERVER['SERVER_NAME']) ? $_SERVER['SERVER_NAME'] : $GLOBALS['SERVER_NAME'];
                        $SCRIPT_NAME = isset($_SERVER['SCRIPT_NAME']) ? $_SERVER['SCRIPT_NAME'] : $GLOBALS['SCRIPT_NAME'];
                        $soapaction = "http://$SERVER_NAME$SCRIPT_NAME/$name";
                }
                if(false == $style) {
                        $style = "rpc";
                }
                if(false == $use) {
                        $use = "encoded";
                }
                
                $this->operations[$name] = array(
            'name' => $name,
            'in' => $in,
            'out' => $out,
            'namespace' => $namespace,
            'soapaction' => $soapaction,
            'style' => $style);
        if($this->wsdl){
                $this->wsdl->addOperation($name,$in,$out,$namespace,$soapaction,$style,$use,$documentation);
            }
                return true;
        }

soap_server::send_response (  ) 

sends an HTTP response

The following fields are set by this function (when successful)

outgoing_headers response

private

Definition at line 3718 of file nusoap.php.

References nusoap_base::debug(), fault(), nusoap_base::getDebugAsXMLComment(), getHTTPBody(), getHTTPContentType(), and getHTTPContentTypeCharset().

                                 {
                $this->debug('Enter send_response');
                if ($this->fault) {
                        $payload = $this->fault->serialize();
                        $this->outgoing_headers[] = "HTTP/1.0 500 Internal Server Error";
                        $this->outgoing_headers[] = "Status: 500 Internal Server Error";
                } else {
                        $payload = $this->responseSOAP;
                        // Some combinations of PHP+Web server allow the Status
                        // to come through as a header.  Since OK is the default
                        // just do nothing.
                        // $this->outgoing_headers[] = "HTTP/1.0 200 OK";
                        // $this->outgoing_headers[] = "Status: 200 OK";
                }
        // add debug data if in debug mode
                if(isset($this->debug_flag) && $this->debug_flag){
                $payload .= $this->getDebugAsXMLComment();
        }
                $this->outgoing_headers[] = "Server: $this->title Server v$this->version";
                ereg('\$Revisio' . 'n: ([^ ]+)', $this->revision, $rev);
                $this->outgoing_headers[] = "X-SOAP-Server: $this->title/$this->version (".$rev[1].")";
                // Let the Web server decide about this
                //$this->outgoing_headers[] = "Connection: Close\r\n";
                $payload = $this->getHTTPBody($payload);
                $type = $this->getHTTPContentType();
                $charset = $this->getHTTPContentTypeCharset();
                $this->outgoing_headers[] = "Content-Type: $type" . ($charset ? '; charset=' . $charset : '');
                //begin code to compress payload - by John
                // NOTE: there is no way to know whether the Web server will also compress
                // this data.
                if (strlen($payload) > 1024 && isset($this->headers) && isset($this->headers['accept-encoding'])) {     
                        if (strstr($this->headers['accept-encoding'], 'gzip')) {
                                if (function_exists('gzencode')) {
                                        if (isset($this->debug_flag) && $this->debug_flag) {
                                                $payload .= "<!-- Content being gzipped -->";
                                        }
                                        $this->outgoing_headers[] = "Content-Encoding: gzip";
                                        $payload = gzencode($payload);
                                } else {
                                        if (isset($this->debug_flag) && $this->debug_flag) {
                                                $payload .= "<!-- Content will not be gzipped: no gzencode -->";
                                        }
                                }
                        } elseif (strstr($this->headers['accept-encoding'], 'deflate')) {
                                // Note: MSIE requires gzdeflate output (no Zlib header and checksum),
                                // instead of gzcompress output,
                                // which conflicts with HTTP 1.1 spec (http://www.w3.org/Protocols/rfc2616/rfc2616-sec3.html#sec3.5)
                                if (function_exists('gzdeflate')) {
                                        if (isset($this->debug_flag) && $this->debug_flag) {
                                                $payload .= "<!-- Content being deflated -->";
                                        }
                                        $this->outgoing_headers[] = "Content-Encoding: deflate";
                                        $payload = gzdeflate($payload);
                                } else {
                                        if (isset($this->debug_flag) && $this->debug_flag) {
                                                $payload .= "<!-- Content will not be deflated: no gzcompress -->";
                                        }
                                }
                        }
                }
                //end code
                $this->outgoing_headers[] = "Content-Length: ".strlen($payload);
                reset($this->outgoing_headers);
                foreach($this->outgoing_headers as $hdr){
                        header($hdr, false);
                }
                print $payload;
                $this->response = join("\r\n",$this->outgoing_headers)."\r\n\r\n".$payload;
        }

Here is the call graph for this function:

soap_server::send_response (  ) 

sends an HTTP response

The following fields are set by this function (when successful)

outgoing_headers response

private

Definition at line 687 of file class.soap_server.php.

References nusoap_base::debug(), fault(), nusoap_base::getDebugAsXMLComment(), getHTTPBody(), getHTTPContentType(), and getHTTPContentTypeCharset().

                                 {
                $this->debug('Enter send_response');
                if ($this->fault) {
                        $payload = $this->fault->serialize();
                        $this->outgoing_headers[] = "HTTP/1.0 500 Internal Server Error";
                        $this->outgoing_headers[] = "Status: 500 Internal Server Error";
                } else {
                        $payload = $this->responseSOAP;
                        // Some combinations of PHP+Web server allow the Status
                        // to come through as a header.  Since OK is the default
                        // just do nothing.
                        // $this->outgoing_headers[] = "HTTP/1.0 200 OK";
                        // $this->outgoing_headers[] = "Status: 200 OK";
                }
        // add debug data if in debug mode
                if(isset($this->debug_flag) && $this->debug_flag){
                $payload .= $this->getDebugAsXMLComment();
        }
                $this->outgoing_headers[] = "Server: $this->title Server v$this->version";
                ereg('\$Revisio' . 'n: ([^ ]+)', $this->revision, $rev);
                $this->outgoing_headers[] = "X-SOAP-Server: $this->title/$this->version (".$rev[1].")";
                // Let the Web server decide about this
                //$this->outgoing_headers[] = "Connection: Close\r\n";
                $payload = $this->getHTTPBody($payload);
                $type = $this->getHTTPContentType();
                $charset = $this->getHTTPContentTypeCharset();
                $this->outgoing_headers[] = "Content-Type: $type" . ($charset ? '; charset=' . $charset : '');
                //begin code to compress payload - by John
                // NOTE: there is no way to know whether the Web server will also compress
                // this data.
                if (strlen($payload) > 1024 && isset($this->headers) && isset($this->headers['accept-encoding'])) {     
                        if (strstr($this->headers['accept-encoding'], 'gzip')) {
                                if (function_exists('gzencode')) {
                                        if (isset($this->debug_flag) && $this->debug_flag) {
                                                $payload .= "<!-- Content being gzipped -->";
                                        }
                                        $this->outgoing_headers[] = "Content-Encoding: gzip";
                                        $payload = gzencode($payload);
                                } else {
                                        if (isset($this->debug_flag) && $this->debug_flag) {
                                                $payload .= "<!-- Content will not be gzipped: no gzencode -->";
                                        }
                                }
                        } elseif (strstr($this->headers['accept-encoding'], 'deflate')) {
                                // Note: MSIE requires gzdeflate output (no Zlib header and checksum),
                                // instead of gzcompress output,
                                // which conflicts with HTTP 1.1 spec (http://www.w3.org/Protocols/rfc2616/rfc2616-sec3.html#sec3.5)
                                if (function_exists('gzdeflate')) {
                                        if (isset($this->debug_flag) && $this->debug_flag) {
                                                $payload .= "<!-- Content being deflated -->";
                                        }
                                        $this->outgoing_headers[] = "Content-Encoding: deflate";
                                        $payload = gzdeflate($payload);
                                } else {
                                        if (isset($this->debug_flag) && $this->debug_flag) {
                                                $payload .= "<!-- Content will not be deflated: no gzcompress -->";
                                        }
                                }
                        }
                }
                //end code
                $this->outgoing_headers[] = "Content-Length: ".strlen($payload);
                reset($this->outgoing_headers);
                foreach($this->outgoing_headers as $hdr){
                        header($hdr, false);
                }
                print $payload;
                $this->response = join("\r\n",$this->outgoing_headers)."\r\n\r\n".$payload;
        }

Here is the call graph for this function:

soap_server::send_response (  ) 

sends an HTTP response

The following fields are set by this function (when successful)

outgoing_headers response

private

Definition at line 2773 of file nusoap.php.

References nusoap_base::debug(), and fault().

Referenced by service().

                                 {
                $this->debug('Enter send_response');
                if ($this->fault) {
                        $payload = $this->fault->serialize();
                        $this->outgoing_headers[] = "HTTP/1.0 500 Internal Server Error";
                        $this->outgoing_headers[] = "Status: 500 Internal Server Error";
                } else {
                        $payload = $this->responseSOAP;
                        // Some combinations of PHP+Web server allow the Status
                        // to come through as a header.  Since OK is the default
                        // just do nothing.
                        // $this->outgoing_headers[] = "HTTP/1.0 200 OK";
                        // $this->outgoing_headers[] = "Status: 200 OK";
                }
        // add debug data if in debug mode
                if(isset($this->debug_flag) && $this->debug_flag){
                        while (strpos($this->debug_str, '--')) {
                                $this->debug_str = str_replace('--', '- -', $this->debug_str);
                        }
                $payload .= "<!--\n" . $this->debug_str . "\n-->";
        }
                $this->outgoing_headers[] = "Server: $this->title Server v$this->version";
                ereg('\$Revisio' . 'n: ([^ ]+)', $this->revision, $rev);
                $this->outgoing_headers[] = "X-SOAP-Server: $this->title/$this->version (".$rev[1].")";
                // Let the Web server decide about this
                //$this->outgoing_headers[] = "Connection: Close\r\n";
                $this->outgoing_headers[] = "Content-Type: text/xml; charset=$this->soap_defencoding";
                //begin code to compress payload - by John
                if (strlen($payload) > 1024 && isset($this->headers) && isset($this->headers['Accept-Encoding'])) {     
                   if (strstr($this->headers['Accept-Encoding'], 'deflate')) {
                                if (function_exists('gzcompress')) {
                                        if (isset($this->debug_flag) && $this->debug_flag) {
                                                $payload .= "<!-- Content being deflated -->";
                                        }
                                        $this->outgoing_headers[] = "Content-Encoding: deflate";
                                        $payload = gzcompress($payload);
                                } else {
                                        if (isset($this->debug_flag) && $this->debug_flag) {
                                                $payload .= "<!-- Content will not be deflated: no gzcompress -->";
                                        }
                                }
                   } else if (strstr($this->headers['Accept-Encoding'], 'gzip')) {
                                if (function_exists('gzencode')) {
                                        if (isset($this->debug_flag) && $this->debug_flag) {
                                                $payload .= "<!-- Content being gzipped -->";
                                        }
                                        $this->outgoing_headers[] = "Content-Encoding: gzip";
                                        $payload = gzencode($payload);
                                } else {
                                        if (isset($this->debug_flag) && $this->debug_flag) {
                                                $payload .= "<!-- Content will not be gzipped: no gzencode -->";
                                        }
                                }
                        }
                }
                //end code
                $this->outgoing_headers[] = "Content-Length: ".strlen($payload);
                reset($this->outgoing_headers);
                foreach($this->outgoing_headers as $hdr){
                        header($hdr, false);
                }
                $this->response = join("\r\n",$this->outgoing_headers)."\r\n".$payload;
                print $payload;
        }

Here is the call graph for this function:

Here is the caller graph for this function:

soap_server::serialize_return (  ) 

serializes the return value from a PHP function into a full SOAP Envelope

The following fields are set by this function (when successful)

responseSOAP

This sets the fault field on error

private

Definition at line 600 of file class.soap_server.php.

References nusoap_base::appendDebug(), nusoap_base::debug(), fault(), nusoap_base::serialize_val(), nusoap_base::serializeEnvelope(), and nusoap_base::varDump().

                                    {
                $this->debug('Entering serialize_return methodname: ' . $this->methodname . ' methodURI: ' . $this->methodURI);
                // if fault
                if (isset($this->methodreturn) && (get_class($this->methodreturn) == 'soap_fault')) {
                        $this->debug('got a fault object from method');
                        $this->fault = $this->methodreturn;
                        return;
                } elseif ($this->methodreturnisliteralxml) {
                        $return_val = $this->methodreturn;
                // returned value(s)
                } else {
                        $this->debug('got a(n) '.gettype($this->methodreturn).' from method');
                        $this->debug('serializing return value');
                        if($this->wsdl){
                                // weak attempt at supporting multiple output params
                                if(sizeof($this->opData['output']['parts']) > 1){
                                $opParams = $this->methodreturn;
                            } else {
                                // TODO: is this really necessary?
                                $opParams = array($this->methodreturn);
                            }
                            $return_val = $this->wsdl->serializeRPCParameters($this->methodname,'output',$opParams);
                            $this->appendDebug($this->wsdl->getDebug());
                            $this->wsdl->clearDebug();
                                if($errstr = $this->wsdl->getError()){
                                        $this->debug('got wsdl error: '.$errstr);
                                        $this->fault('Server', 'unable to serialize result');
                                        return;
                                }
                        } else {
                                if (isset($this->methodreturn)) {
                                        $return_val = $this->serialize_val($this->methodreturn, 'return');
                                } else {
                                        $return_val = '';
                                        $this->debug('in absence of WSDL, assume void return for backward compatibility');
                                }
                        }
                }
                $this->debug('return value:');
                $this->appendDebug($this->varDump($return_val));

                $this->debug('serializing response');
                if ($this->wsdl) {
                        $this->debug('have WSDL for serialization: style is ' . $this->opData['style']);
                        if ($this->opData['style'] == 'rpc') {
                                $this->debug('style is rpc for serialization: use is ' . $this->opData['output']['use']);
                                if ($this->opData['output']['use'] == 'literal') {
                                        $payload = '<'.$this->methodname.'Response xmlns="'.$this->methodURI.'">'.$return_val.'</'.$this->methodname."Response>";
                                } else {
                                        $payload = '<ns1:'.$this->methodname.'Response xmlns:ns1="'.$this->methodURI.'">'.$return_val.'</ns1:'.$this->methodname."Response>";
                                }
                        } else {
                                $this->debug('style is not rpc for serialization: assume document');
                                $payload = $return_val;
                        }
                } else {
                        $this->debug('do not have WSDL for serialization: assume rpc/encoded');
                        $payload = '<ns1:'.$this->methodname.'Response xmlns:ns1="'.$this->methodURI.'">'.$return_val.'</ns1:'.$this->methodname."Response>";
                }
                $this->result = 'successful';
                if($this->wsdl){
                        //if($this->debug_flag){
                $this->appendDebug($this->wsdl->getDebug());
            //  }
                        if (isset($opData['output']['encodingStyle'])) {
                                $encodingStyle = $opData['output']['encodingStyle'];
                        } else {
                                $encodingStyle = '';
                        }
                        // Added: In case we use a WSDL, return a serialized env. WITH the usedNamespaces.
                        $this->responseSOAP = $this->serializeEnvelope($payload,$this->responseHeaders,$this->wsdl->usedNamespaces,$this->opData['style'],$encodingStyle);
                } else {
                        $this->responseSOAP = $this->serializeEnvelope($payload,$this->responseHeaders);
                }
                $this->debug("Leaving serialize_return");
        }

Here is the call graph for this function:

soap_server::serialize_return (  ) 

serializes the return value from a PHP function into a full SOAP Envelope

The following fields are set by this function (when successful)

responseSOAP

This sets the fault field on error

private

Definition at line 3631 of file nusoap.php.

References nusoap_base::appendDebug(), nusoap_base::debug(), fault(), nusoap_base::serialize_val(), nusoap_base::serializeEnvelope(), and nusoap_base::varDump().

                                    {
                $this->debug('Entering serialize_return methodname: ' . $this->methodname . ' methodURI: ' . $this->methodURI);
                // if fault
                if (isset($this->methodreturn) && (get_class($this->methodreturn) == 'soap_fault')) {
                        $this->debug('got a fault object from method');
                        $this->fault = $this->methodreturn;
                        return;
                } elseif ($this->methodreturnisliteralxml) {
                        $return_val = $this->methodreturn;
                // returned value(s)
                } else {
                        $this->debug('got a(n) '.gettype($this->methodreturn).' from method');
                        $this->debug('serializing return value');
                        if($this->wsdl){
                                // weak attempt at supporting multiple output params
                                if(sizeof($this->opData['output']['parts']) > 1){
                                $opParams = $this->methodreturn;
                            } else {
                                // TODO: is this really necessary?
                                $opParams = array($this->methodreturn);
                            }
                            $return_val = $this->wsdl->serializeRPCParameters($this->methodname,'output',$opParams);
                            $this->appendDebug($this->wsdl->getDebug());
                            $this->wsdl->clearDebug();
                                if($errstr = $this->wsdl->getError()){
                                        $this->debug('got wsdl error: '.$errstr);
                                        $this->fault('Server', 'unable to serialize result');
                                        return;
                                }
                        } else {
                                if (isset($this->methodreturn)) {
                                        $return_val = $this->serialize_val($this->methodreturn, 'return');
                                } else {
                                        $return_val = '';
                                        $this->debug('in absence of WSDL, assume void return for backward compatibility');
                                }
                        }
                }
                $this->debug('return value:');
                $this->appendDebug($this->varDump($return_val));

                $this->debug('serializing response');
                if ($this->wsdl) {
                        $this->debug('have WSDL for serialization: style is ' . $this->opData['style']);
                        if ($this->opData['style'] == 'rpc') {
                                $this->debug('style is rpc for serialization: use is ' . $this->opData['output']['use']);
                                if ($this->opData['output']['use'] == 'literal') {
                                        $payload = '<'.$this->methodname.'Response xmlns="'.$this->methodURI.'">'.$return_val.'</'.$this->methodname."Response>";
                                } else {
                                        $payload = '<ns1:'.$this->methodname.'Response xmlns:ns1="'.$this->methodURI.'">'.$return_val.'</ns1:'.$this->methodname."Response>";
                                }
                        } else {
                                $this->debug('style is not rpc for serialization: assume document');
                                $payload = $return_val;
                        }
                } else {
                        $this->debug('do not have WSDL for serialization: assume rpc/encoded');
                        $payload = '<ns1:'.$this->methodname.'Response xmlns:ns1="'.$this->methodURI.'">'.$return_val.'</ns1:'.$this->methodname."Response>";
                }
                $this->result = 'successful';
                if($this->wsdl){
                        //if($this->debug_flag){
                $this->appendDebug($this->wsdl->getDebug());
            //  }
                        if (isset($opData['output']['encodingStyle'])) {
                                $encodingStyle = $opData['output']['encodingStyle'];
                        } else {
                                $encodingStyle = '';
                        }
                        // Added: In case we use a WSDL, return a serialized env. WITH the usedNamespaces.
                        $this->responseSOAP = $this->serializeEnvelope($payload,$this->responseHeaders,$this->wsdl->usedNamespaces,$this->opData['style'],$encodingStyle);
                } else {
                        $this->responseSOAP = $this->serializeEnvelope($payload,$this->responseHeaders);
                }
                $this->debug("Leaving serialize_return");
        }

Here is the call graph for this function:

soap_server::serialize_return (  ) 

serializes the return value from a PHP function into a full SOAP Envelope

The following fields are set by this function (when successful)

responseSOAP

This sets the fault field on error

private

Definition at line 2702 of file nusoap.php.

References nusoap_base::debug(), fault(), nusoap_base::serialize_val(), nusoap_base::serializeEnvelope(), and nusoap_base::varDump().

Referenced by service().

                                    {
                $this->debug("Entering serialize_return");
                // if we got nothing back. this might be ok (echoVoid)
                if(isset($this->methodreturn) && ($this->methodreturn != '' || is_bool($this->methodreturn))) {
                        // if fault
                        if(get_class($this->methodreturn) == 'soap_fault'){
                                $this->debug('got a fault object from method');
                                $this->fault = $this->methodreturn;
                                return;
                        } elseif ($this->methodreturnisliteralxml) {
                                $return_val = $this->methodreturn;
                        // returned value(s)
                        } else {
                                $this->debug('got a(n) '.gettype($this->methodreturn).' from method');
                                $this->debug('serializing return value');
                                if($this->wsdl){
                                        // weak attempt at supporting multiple output params
                                        if(sizeof($this->opData['output']['parts']) > 1){
                                        $opParams = $this->methodreturn;
                                    } else {
                                        // TODO: is this really necessary?
                                        $opParams = array($this->methodreturn);
                                    }
                                    $return_val = $this->wsdl->serializeRPCParameters($this->methodname,'output',$opParams);
                                        if($errstr = $this->wsdl->getError()){
                                                $this->debug('got wsdl error: '.$errstr);
                                                $this->fault('Server', 'got wsdl error: '.$errstr);
                                                return;
                                        }
                                } else {
                                    $return_val = $this->serialize_val($this->methodreturn, 'return');
                                }
                        }
                        $this->debug('return val: '.$this->varDump($return_val));
                } else {
                        $return_val = '';
                        $this->debug('got no response from method');
                }
                $this->debug('serializing response');
                if ($this->wsdl) {
                        if ($this->opData['style'] == 'rpc') {
                                $payload = '<ns1:'.$this->methodname.'Response xmlns:ns1="'.$this->methodURI.'">'.$return_val.'</ns1:'.$this->methodname."Response>";
                        } else {
                                $payload = $return_val;
                        }
                } else {
                        $payload = '<ns1:'.$this->methodname.'Response xmlns:ns1="'.$this->methodURI.'">'.$return_val.'</ns1:'.$this->methodname."Response>";
                }
                $this->result = 'successful';
                if($this->wsdl){
                        //if($this->debug_flag){
                $this->debug("WSDL debug data:\n".$this->wsdl->debug_str);
            //  }
                        // Added: In case we use a WSDL, return a serialized env. WITH the usedNamespaces.
                        $this->responseSOAP = $this->serializeEnvelope($payload,$this->responseHeaders,$this->wsdl->usedNamespaces,$this->opData['style']);
                } else {
                        $this->responseSOAP = $this->serializeEnvelope($payload,$this->responseHeaders);
                }
                $this->debug("Leaving serialize_return");
        }

Here is the call graph for this function:

Here is the caller graph for this function:

soap_server::service ( data  ) 

processes request and returns response

Parameters:
string $data usually is the value of $HTTP_RAW_POST_DATA public

Definition at line 3262 of file nusoap.php.

References $data, nusoap_base::appendDebug(), nusoap_base::debug(), fault(), nusoap_base::getDebugAsXMLComment(), invoke_method(), parse_request(), send_response(), serialize_return(), and nusoap_base::varDump().

                               {
                global $HTTP_SERVER_VARS;

                if (isset($_SERVER['QUERY_STRING'])) {
                        $qs = $_SERVER['QUERY_STRING'];
                } elseif (isset($HTTP_SERVER_VARS['QUERY_STRING'])) {
                        $qs = $HTTP_SERVER_VARS['QUERY_STRING'];
                } else {
                        $qs = '';
                }
                $this->debug("In service, query string=$qs");

                if (ereg('wsdl', $qs) ){
                        $this->debug("In service, this is a request for WSDL");
                        if($this->externalWSDLURL){
              if (strpos($this->externalWSDLURL,"://")!==false) { // assume URL
                                header('Location: '.$this->externalWSDLURL);
              } else { // assume file
                header("Content-Type: text/xml\r\n");
                $fp = fopen($this->externalWSDLURL, 'r');
                fpassthru($fp);
              }
                        } elseif ($this->wsdl) {
                                header("Content-Type: text/xml; charset=ISO-8859-1\r\n");
                                print $this->wsdl->serialize($this->debug_flag);
                                if ($this->debug_flag) {
                                        $this->debug('wsdl:');
                                        $this->appendDebug($this->varDump($this->wsdl));
                                        print $this->getDebugAsXMLComment();
                                }
                        } else {
                                header("Content-Type: text/html; charset=ISO-8859-1\r\n");
                                print "This service does not provide WSDL";
                        }
                } elseif ($data == '' && $this->wsdl) {
                        $this->debug("In service, there is no data, so return Web description");
                        print $this->wsdl->webDescription();
                } else {
                        $this->debug("In service, invoke the request");
                        $this->parse_request($data);
                        if (! $this->fault) {
                                $this->invoke_method();
                        }
                        if (! $this->fault) {
                                $this->serialize_return();
                        }
                        $this->send_response();
                }
        }

Here is the call graph for this function:

soap_server::service ( data  ) 

processes request and returns response

Parameters:
string $data usually is the value of $HTTP_RAW_POST_DATA public

Definition at line 2399 of file nusoap.php.

References $data, $GLOBALS, fault(), invoke_method(), parse_request(), send_response(), serialize_return(), and webDescription().

                               {
                global $QUERY_STRING;
                if(isset($_SERVER['QUERY_STRING'])){
                        $qs = $_SERVER['QUERY_STRING'];
                } elseif(isset($GLOBALS['QUERY_STRING'])){
                        $qs = $GLOBALS['QUERY_STRING'];
 } elseif(isset($QUERY_STRING) && $QUERY_STRING != ''){
                        $qs = $QUERY_STRING;
                }

                if(isset($qs) && ereg('wsdl', $qs) ){
                        // This is a request for WSDL
                        if($this->externalWSDLURL){
              if (strpos($this->externalWSDLURL,"://")!==false) { // assume URL
                                header('Location: '.$this->externalWSDLURL);
              } else { // assume file
                header("Content-Type: text/xml\r\n");
                $fp = fopen($this->externalWSDLURL, 'r');
                fpassthru($fp);
              }
                        } else {
                                header("Content-Type: text/xml; charset=ISO-8859-1\r\n");
                                print $this->wsdl->serialize();
                        }
                } elseif($data == '' && $this->wsdl){
                        // print web interface
                        print $this->webDescription();
                } else {
                        // handle the request
                        $this->parse_request($data);
                        if (! $this->fault) {
                                $this->invoke_method();
                        }
                        if (! $this->fault) {
                                $this->serialize_return();
                        }
                        $this->send_response();
                }
        }

Here is the call graph for this function:

soap_server::service ( data  ) 

processes request and returns response

Parameters:
string $data usually is the value of $HTTP_RAW_POST_DATA public

Definition at line 231 of file class.soap_server.php.

References $data, nusoap_base::appendDebug(), nusoap_base::debug(), fault(), nusoap_base::getDebugAsXMLComment(), invoke_method(), parse_request(), send_response(), serialize_return(), and nusoap_base::varDump().

                               {
                global $HTTP_SERVER_VARS;

                if (isset($_SERVER['QUERY_STRING'])) {
                        $qs = $_SERVER['QUERY_STRING'];
                } elseif (isset($HTTP_SERVER_VARS['QUERY_STRING'])) {
                        $qs = $HTTP_SERVER_VARS['QUERY_STRING'];
                } else {
                        $qs = '';
                }
                $this->debug("In service, query string=$qs");

                if (ereg('wsdl', $qs) ){
                        $this->debug("In service, this is a request for WSDL");
                        if($this->externalWSDLURL){
              if (strpos($this->externalWSDLURL,"://")!==false) { // assume URL
                                header('Location: '.$this->externalWSDLURL);
              } else { // assume file
                header("Content-Type: text/xml\r\n");
                $fp = fopen($this->externalWSDLURL, 'r');
                fpassthru($fp);
              }
                        } elseif ($this->wsdl) {
                                header("Content-Type: text/xml; charset=ISO-8859-1\r\n");
                                print $this->wsdl->serialize($this->debug_flag);
                                if ($this->debug_flag) {
                                        $this->debug('wsdl:');
                                        $this->appendDebug($this->varDump($this->wsdl));
                                        print $this->getDebugAsXMLComment();
                                }
                        } else {
                                header("Content-Type: text/html; charset=ISO-8859-1\r\n");
                                print "This service does not provide WSDL";
                        }
                } elseif ($data == '' && $this->wsdl) {
                        $this->debug("In service, there is no data, so return Web description");
                        print $this->wsdl->webDescription();
                } else {
                        $this->debug("In service, invoke the request");
                        $this->parse_request($data);
                        if (! $this->fault) {
                                $this->invoke_method();
                        }
                        if (! $this->fault) {
                                $this->serialize_return();
                        }
                        $this->send_response();
                }
        }

Here is the call graph for this function:

soap_server::soap_server ( wsdl = false  ) 

constructor the optional parameter is a path to a WSDL file that you'd like to bind the server instance to.

Parameters:
mixed $wsdl file path or URL (string), or wsdl instance (object) public

Definition at line 168 of file class.soap_server.php.

References $wsdl, nusoap_base::appendDebug(), nusoap_base::debug(), nusoap_base::nusoap_base(), and nusoap_base::varDump().

                                         {
                parent::nusoap_base();
                // turn on debugging?
                global $debug;
                global $HTTP_SERVER_VARS;

                if (isset($_SERVER)) {
                        $this->debug("_SERVER is defined:");
                        $this->appendDebug($this->varDump($_SERVER));
                } elseif (isset($HTTP_SERVER_VARS)) {
                        $this->debug("HTTP_SERVER_VARS is defined:");
                        $this->appendDebug($this->varDump($HTTP_SERVER_VARS));
                } else {
                        $this->debug("Neither _SERVER nor HTTP_SERVER_VARS is defined.");
                }

                if (isset($debug)) {
                        $this->debug("In soap_server, set debug_flag=$debug based on global flag");
                        $this->debug_flag = $debug;
                } elseif (isset($_SERVER['QUERY_STRING'])) {
                        $qs = explode('&', $_SERVER['QUERY_STRING']);
                        foreach ($qs as $v) {
                                if (substr($v, 0, 6) == 'debug=') {
                                        $this->debug("In soap_server, set debug_flag=" . substr($v, 6) . " based on query string #1");
                                        $this->debug_flag = substr($v, 6);
                                }
                        }
                } elseif (isset($HTTP_SERVER_VARS['QUERY_STRING'])) {
                        $qs = explode('&', $HTTP_SERVER_VARS['QUERY_STRING']);
                        foreach ($qs as $v) {
                                if (substr($v, 0, 6) == 'debug=') {
                                        $this->debug("In soap_server, set debug_flag=" . substr($v, 6) . " based on query string #2");
                                        $this->debug_flag = substr($v, 6);
                                }
                        }
                }

                // wsdl
                if($wsdl){
                        $this->debug("In soap_server, WSDL is specified");
                        if (is_object($wsdl) && (get_class($wsdl) == 'wsdl')) {
                                $this->wsdl = $wsdl;
                                $this->externalWSDLURL = $this->wsdl->wsdl;
                                $this->debug('Use existing wsdl instance from ' . $this->externalWSDLURL);
                        } else {
                                $this->debug('Create wsdl from ' . $wsdl);
                                $this->wsdl = new wsdl($wsdl);
                                $this->externalWSDLURL = $wsdl;
                        }
                        $this->appendDebug($this->wsdl->getDebug());
                        $this->wsdl->clearDebug();
                        if($err = $this->wsdl->getError()){
                                die('WSDL ERROR: '.$err);
                        }
                }
        }

Here is the call graph for this function:

soap_server::soap_server ( wsdl = false  ) 

constructor the optional parameter is a path to a WSDL file that you'd like to bind the server instance to.

Parameters:
mixed $wsdl file path or URL (string), or wsdl instance (object) public

Definition at line 3199 of file nusoap.php.

References $wsdl, nusoap_base::appendDebug(), nusoap_base::debug(), nusoap_base::nusoap_base(), and nusoap_base::varDump().

                                         {
                parent::nusoap_base();
                // turn on debugging?
                global $debug;
                global $HTTP_SERVER_VARS;

                if (isset($_SERVER)) {
                        $this->debug("_SERVER is defined:");
                        $this->appendDebug($this->varDump($_SERVER));
                } elseif (isset($HTTP_SERVER_VARS)) {
                        $this->debug("HTTP_SERVER_VARS is defined:");
                        $this->appendDebug($this->varDump($HTTP_SERVER_VARS));
                } else {
                        $this->debug("Neither _SERVER nor HTTP_SERVER_VARS is defined.");
                }

                if (isset($debug)) {
                        $this->debug("In soap_server, set debug_flag=$debug based on global flag");
                        $this->debug_flag = $debug;
                } elseif (isset($_SERVER['QUERY_STRING'])) {
                        $qs = explode('&', $_SERVER['QUERY_STRING']);
                        foreach ($qs as $v) {
                                if (substr($v, 0, 6) == 'debug=') {
                                        $this->debug("In soap_server, set debug_flag=" . substr($v, 6) . " based on query string #1");
                                        $this->debug_flag = substr($v, 6);
                                }
                        }
                } elseif (isset($HTTP_SERVER_VARS['QUERY_STRING'])) {
                        $qs = explode('&', $HTTP_SERVER_VARS['QUERY_STRING']);
                        foreach ($qs as $v) {
                                if (substr($v, 0, 6) == 'debug=') {
                                        $this->debug("In soap_server, set debug_flag=" . substr($v, 6) . " based on query string #2");
                                        $this->debug_flag = substr($v, 6);
                                }
                        }
                }

                // wsdl
                if($wsdl){
                        $this->debug("In soap_server, WSDL is specified");
                        if (is_object($wsdl) && (get_class($wsdl) == 'wsdl')) {
                                $this->wsdl = $wsdl;
                                $this->externalWSDLURL = $this->wsdl->wsdl;
                                $this->debug('Use existing wsdl instance from ' . $this->externalWSDLURL);
                        } else {
                                $this->debug('Create wsdl from ' . $wsdl);
                                $this->wsdl = new wsdl($wsdl);
                                $this->externalWSDLURL = $wsdl;
                        }
                        $this->appendDebug($this->wsdl->getDebug());
                        $this->wsdl->clearDebug();
                        if($err = $this->wsdl->getError()){
                                die('WSDL ERROR: '.$err);
                        }
                }
        }

Here is the call graph for this function:

soap_server::soap_server ( wsdl = false  ) 

constructor the optional parameter is a path to a WSDL file that you'd like to bind the server instance to.

Parameters:
mixed $wsdl file path or URL (string), or wsdl instance (object) public

Definition at line 2346 of file nusoap.php.

References $_REQUEST, $wsdl, and nusoap_base::debug().

                                         {

                // turn on debugging?
                global $debug;
                global $_REQUEST;
                global $_SERVER;
                global $HTTP_SERVER_VARS;

                if (isset($debug)) {
                        $this->debug_flag = $debug;
                } else if (isset($_REQUEST['debug'])) {
                        $this->debug_flag = $_REQUEST['debug'];
                } else if (isset($_SERVER['QUERY_STRING'])) {
                        $qs = explode('&', $_SERVER['QUERY_STRING']);
                        foreach ($qs as $v) {
                                if (substr($v, 0, 6) == 'debug=') {
                                        $this->debug_flag = substr($v, 6);
                                }
                        }
                } else if (isset($HTTP_SERVER_VARS['QUERY_STRING'])) {
                        $qs = explode('&', $HTTP_SERVER_VARS['QUERY_STRING']);
                        foreach ($qs as $v) {
                                if (substr($v, 0, 6) == 'debug=') {
                                        $this->debug_flag = substr($v, 6);
                                }
                        }
                }

                // wsdl
                if($wsdl){
                        if (is_object($wsdl) && is_a($wsdl, 'wsdl')) {
                                $this->wsdl = $wsdl;
                                $this->externalWSDLURL = $this->wsdl->wsdl;
                                $this->debug('Use existing wsdl instance from ' . $this->externalWSDLURL);
                        } else {
                                $this->debug('Create wsdl from ' . $wsdl);
                                $this->wsdl = new wsdl($wsdl);
                                $this->externalWSDLURL = $wsdl;
                        }
                        $this->debug("wsdl...\n" . $this->wsdl->debug_str);
                        $this->wsdl->debug_str = '';
                        if($err = $this->wsdl->getError()){
                                die('WSDL ERROR: '.$err);
                        }
                }
        }

Here is the call graph for this function:

soap_server::verify_method ( operation,
request 
)

takes the value that was created by parsing the request and compares to the method's signature, if available.

Parameters:
string $operation The operation to be invoked
array $request The array of parameter values
Returns:
boolean Whether the operation was found private

Definition at line 3797 of file nusoap.php.

                                                   {
                if(isset($this->wsdl) && is_object($this->wsdl)){
                        if($this->wsdl->getOperationData($operation)){
                                return true;
                        }
            } elseif(isset($this->operations[$operation])){
                        return true;
                }
                return false;
        }

soap_server::verify_method ( operation,
request 
)

takes the value that was created by parsing the request and compares to the method's signature, if available.

Parameters:
string $operation The operation to be invoked
array $request The array of parameter values
Returns:
boolean Whether the operation was found private

Definition at line 766 of file class.soap_server.php.

                                                   {
                if(isset($this->wsdl) && is_object($this->wsdl)){
                        if($this->wsdl->getOperationData($operation)){
                                return true;
                        }
            } elseif(isset($this->operations[$operation])){
                        return true;
                }
                return false;
        }

soap_server::verify_method ( operation,
request 
)

takes the value that was created by parsing the request and compares to the method's signature, if available.

Parameters:
mixed 
Returns:
boolean private

Definition at line 2846 of file nusoap.php.

Referenced by invoke_method().

                                                   {
                if(isset($this->wsdl) && is_object($this->wsdl)){
                        if($this->wsdl->getOperationData($operation)){
                                return true;
                        }
            } elseif(isset($this->operations[$operation])){
                        return true;
                }
                return false;
        }

Here is the caller graph for this function:

soap_server::webDescription (  ) 

prints html description of services

private

Definition at line 2935 of file nusoap.php.

References $data, and $GLOBALS.

Referenced by service().

                             {
                $b = '
                <html><head><title>NuSOAP: '.$this->wsdl->serviceName.'</title>
                <style type="text/css">
                    body    { font-family: arial; color: #000000; background-color: #ffffff; margin: 0px 0px 0px 0px; }
                    p       { font-family: arial; color: #000000; margin-top: 0px; margin-bottom: 12px; }
                    pre { background-color: silver; padding: 5px; font-family: Courier New; font-size: x-small; color: #000000;}
                    ul      { margin-top: 10px; margin-left: 20px; }
                    li      { list-style-type: none; margin-top: 10px; color: #000000; }
                    .content{
                        margin-left: 0px; padding-bottom: 2em; }
                    .nav {
                        padding-top: 10px; padding-bottom: 10px; padding-left: 15px; font-size: .70em;
                        margin-top: 10px; margin-left: 0px; color: #000000;
                        background-color: #ccccff; width: 20%; margin-left: 20px; margin-top: 20px; }
                    .title {
                        font-family: arial; font-size: 26px; color: #ffffff;
                        background-color: #999999; width: 105%; margin-left: 0px;
                        padding-top: 10px; padding-bottom: 10px; padding-left: 15px;}
                    .hidden {
                        position: absolute; visibility: hidden; z-index: 200; left: 250px; top: 100px;
                        font-family: arial; overflow: hidden; width: 600;
                        padding: 20px; font-size: 10px; background-color: #999999;
                        layer-background-color:#FFFFFF; }
                    a,a:active  { color: charcoal; font-weight: bold; }
                    a:visited   { color: #666666; font-weight: bold; }
                    a:hover     { color: cc3300; font-weight: bold; }
                </style>
                <script language="JavaScript" type="text/javascript">
                <!--
                // POP-UP CAPTIONS...
                function lib_bwcheck(){ //Browsercheck (needed)
                    this.ver=navigator.appVersion
                    this.agent=navigator.userAgent
                    this.dom=document.getElementById?1:0
                    this.opera5=this.agent.indexOf("Opera 5")>-1
                    this.ie5=(this.ver.indexOf("MSIE 5")>-1 && this.dom && !this.opera5)?1:0;
                    this.ie6=(this.ver.indexOf("MSIE 6")>-1 && this.dom && !this.opera5)?1:0;
                    this.ie4=(document.all && !this.dom && !this.opera5)?1:0;
                    this.ie=this.ie4||this.ie5||this.ie6
                    this.mac=this.agent.indexOf("Mac")>-1
                    this.ns6=(this.dom && parseInt(this.ver) >= 5) ?1:0;
                    this.ns4=(document.layers && !this.dom)?1:0;
                    this.bw=(this.ie6 || this.ie5 || this.ie4 || this.ns4 || this.ns6 || this.opera5)
                    return this
                }
                var bw = new lib_bwcheck()
                //Makes crossbrowser object.
                function makeObj(obj){
                    this.evnt=bw.dom? document.getElementById(obj):bw.ie4?document.all[obj]:bw.ns4?document.layers[obj]:0;
                    if(!this.evnt) return false
                    this.css=bw.dom||bw.ie4?this.evnt.style:bw.ns4?this.evnt:0;
                    this.wref=bw.dom||bw.ie4?this.evnt:bw.ns4?this.css.document:0;
                    this.writeIt=b_writeIt;
                    return this
                }
                // A unit of measure that will be added when setting the position of a layer.
                //var px = bw.ns4||window.opera?"":"px";
                function b_writeIt(text){
                    if (bw.ns4){this.wref.write(text);this.wref.close()}
                    else this.wref.innerHTML = text
                }
                //Shows the messages
                var oDesc;
                function popup(divid){
                    if(oDesc = new makeObj(divid)){
                        oDesc.css.visibility = "visible"
                    }
                }
                function popout(){ // Hides message
                    if(oDesc) oDesc.css.visibility = "hidden"
                }
                //-->
                </script>
                </head>
                <body>
                <div class=content>
                        <br><br>
                        <div class=title>'.$this->wsdl->serviceName.'</div>
                        <div class=nav>
                                <p>View the <a href="'.(isset($GLOBALS['PHP_SELF']) ? $GLOBALS['PHP_SELF'] : $_SERVER['PHP_SELF']).'?wsdl">WSDL</a> for the service.
                                Click on an operation name to view it&apos;s details.</p>
                                <ul>';
                                foreach($this->wsdl->getOperations() as $op => $data){
                                    $b .= "<li><a href='#' onclick=\"popup('$op')\">$op</a></li>";
                                    // create hidden div
                                    $b .= "<div id='$op' class='hidden'>
                                    <a href='#' onclick='popout()'><font color='#ffffff'>Close</font></a><br><br>";
                                    foreach($data as $donnie => $marie){ // loop through opdata
                                                if($donnie == 'input' || $donnie == 'output'){ // show input/output data
                                                    $b .= "<font color='white'>".ucfirst($donnie).':</font><br>';
                                                    foreach($marie as $captain => $tenille){ // loop through data
                                                                if($captain == 'parts'){ // loop thru parts
                                                                    $b .= "&nbsp;&nbsp;$captain:<br>";
                                                        //if(is_array($tenille)){
                                                                        foreach($tenille as $joanie => $chachi){
                                                                                        $b .= "&nbsp;&nbsp;&nbsp;&nbsp;$joanie: $chachi<br>";
                                                                        }
                                                                //}
                                                                } else {
                                                                    $b .= "&nbsp;&nbsp;$captain: $tenille<br>";
                                                                }
                                                    }
                                                } else {
                                                    $b .= "<font color='white'>".ucfirst($donnie).":</font> $marie<br>";
                                                }
                                    }
                                        $b .= '</div>';
                                }
                                $b .= '
                                <ul>
                        </div>
                </div></body></html>';
                return $b;
    }

Here is the caller graph for this function:


Field Documentation

soap_server::$debug_flag = false

Definition at line 2337 of file nusoap.php.

soap_server::$decode_utf8 = true

Definition at line 83 of file class.soap_server.php.

soap_server::$document = ''

Definition at line 2317 of file nusoap.php.

soap_server::$externalWSDLURL = false

Definition at line 2336 of file nusoap.php.

soap_server::$fault = false

Definition at line 2331 of file nusoap.php.

soap_server::$headers = array()

Definition at line 2314 of file nusoap.php.

Referenced by parse_http_headers(), nusoapservermime::parseRequest(), and parseRequest().

soap_server::$methodname = ''

Definition at line 2320 of file nusoap.php.

Referenced by add_to_map().

soap_server::$methodparams = array()

Definition at line 2321 of file nusoap.php.

soap_server::$methodreturn = false

Definition at line 2329 of file nusoap.php.

soap_server::$methodreturnisliteralxml = false

Definition at line 2330 of file nusoap.php.

soap_server::$methodURI = ''

Definition at line 2319 of file nusoap.php.

soap_server::$operations = array()

Definition at line 2334 of file nusoap.php.

soap_server::$outgoing_headers = array()

Definition at line 2325 of file nusoap.php.

soap_server::$request = ''

Definition at line 2315 of file nusoap.php.

soap_server::$requestHeaders = ''

Definition at line 2316 of file nusoap.php.

soap_server::$requestSOAP = ''

Definition at line 2318 of file nusoap.php.

soap_server::$response = ''

Definition at line 2326 of file nusoap.php.

soap_server::$responseHeaders = ''

Definition at line 2327 of file nusoap.php.

soap_server::$responseSOAP = ''

Definition at line 2328 of file nusoap.php.

soap_server::$result = 'successful'

Definition at line 2332 of file nusoap.php.

soap_server::$SOAPAction = ''

Definition at line 2323 of file nusoap.php.

soap_server::$wsdl = false

Definition at line 2335 of file nusoap.php.

Referenced by soap_server().

soap_server::$xml_encoding = ''

Definition at line 2322 of file nusoap.php.


The documentation for this class was generated from the following files: