Public Member Functions | Static Public Member Functions | Private Member Functions

ilUtil Class Reference
[Services/Utilities]

util class various functions, usage as namespace More...

Public Member Functions

 getImageTagByType ($a_type, $a_path, $a_big=false)
 Builds an html image tag TODO: function still in use, but in future use getImagePath and move HTML-Code to your template file public.
 getTypeIconPath ($a_type, $a_obj_id, $a_size= 'small')
 Get type icon path path Return image path for icon_xxx.gifs Or (if enabled) path to custom icon.
 getImagePath ($img, $module_path="", $mode="output", $offline=false)
 get image path (for images located in a template directory)
 getHtmlPath ($relative_path)
 get url of path
 getStyleSheetLocation ($mode="output", $a_css_name="", $a_css_location="")
 get full style sheet file name (path inclusive) of current user
 getP3PLocation ()
 Get p3p file path.
 getNewContentStyleSheetLocation ($mode="output")
 get full style sheet file name (path inclusive) of current user
 formSelect ($selected, $varname, $options, $multiple=false, $direct_text=false, $size="0", $style_class="", $attribs="", $disabled=false)
 Builds a select form field with options and shows the selected option first.
 getSelectName ($selected, $values)
 ???
 formCheckbox ($checked, $varname, $value, $disabled=false)
 ??? public
 formDisabledRadioButton ($checked, $varname, $value, $disabled)
 ???
 formRadioButton ($checked, $varname, $value)
 ??? public
 formInput ($varname, $value, $disabled=false)
 create html input area
 checkInput ($vars)
 ???
 setPathStr ($a_path)
 ??? public
 switchColor ($a_num, $a_css1, $a_css2)
 switches style sheets for each even $a_num (used for changing colors of different result rows)
 showTabs ($a_hl, $a_o)
 show the tabs in admin section
 checkFormEmpty ($emptyFields)
 ??? public
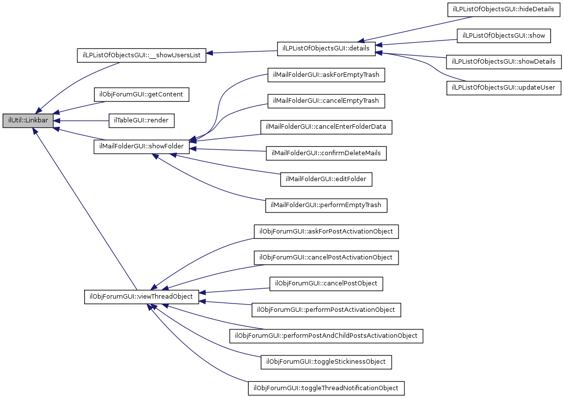
 Linkbar ($AScript, $AHits, $ALimit, $AOffset, $AParams=array(), $ALayout=array())
 Linkbar Diese Funktion erzeugt einen typischen Navigationsbalken mit "Previous"- und "Next"-Links und den entsprechenden Seitenzahlen.
 makeClickable ($a_text, $detectGotoLinks=false)
 makeClickable In Texten enthaltene URLs und Mail-Adressen klickbar machen
 StopWatch ($begin=-1)
 StopWatch benchmark scriptcode.
 makeDateSelect ($prefix, $year="", $month="", $day="", $startyear="", $a_long_month=true, $a_further_options=array())
 Creates a combination of HTML selects for date inputs.
 makeTimeSelect ($prefix, $short=true, $hour="", $minute="", $second="", $a_use_default=true, $a_further_options=array())
 Creates a combination of HTML selects for time inputs.
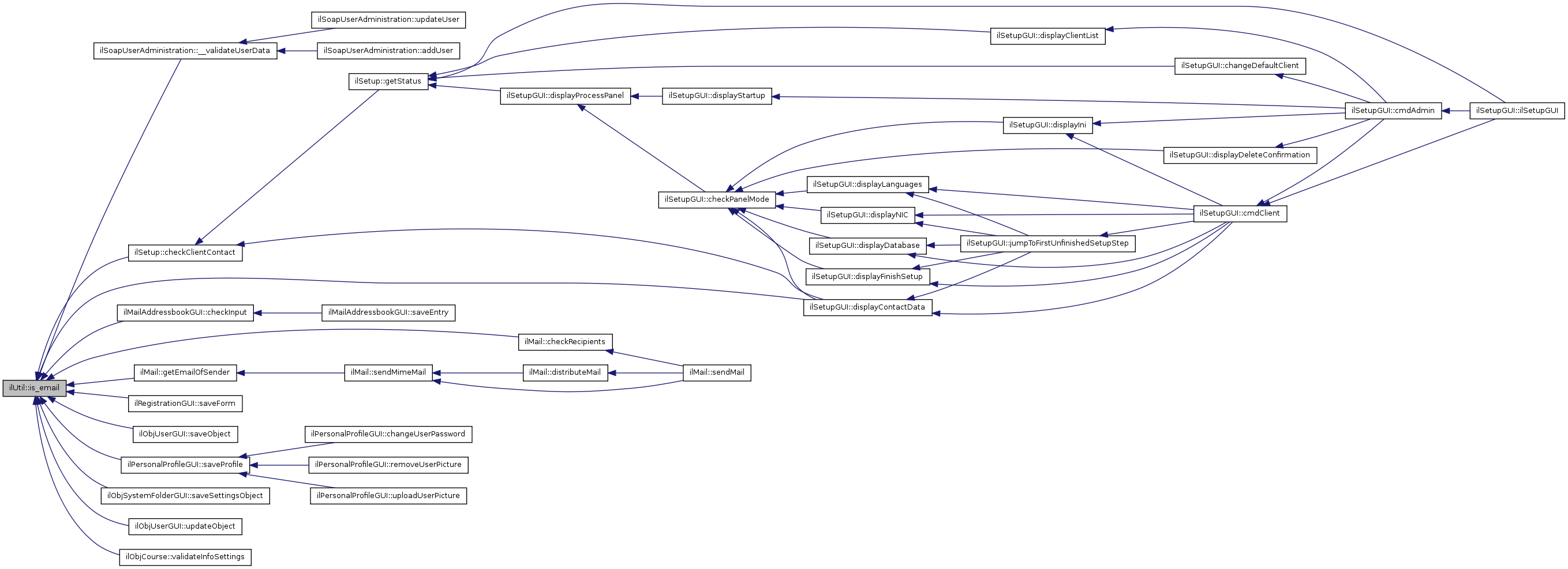
 is_email ($a_email)
 isPassword ($a_passwd)
 isLogin ($a_login)
 shortenText ($a_str, $a_len, $a_dots=false, $a_next_blank=false)
 shorten a string to given length.
 shortenWords ($a_str, $a_len=30, $a_dots=true)
 Ensure that the maximum word lenght within a text is not longer than $a_len.
 attribsToArray ($a_str)
 converts a string of format var1 = "val1" var2 = "val2" ...
 rCopy ($a_sdir, $a_tdir, $preserveTimeAttributes=false)
 Copies content of a directory $a_sdir recursively to a directory $a_tdir.
 getWebspaceDir ($mode="filesystem")
 get webspace directory
 getDataDir ()
 get data directory (outside webspace)
 getUsersOnline ($a_user_id=0)
 reads all active sessions from db and returns users that are online OR returns only one active user if a user_id is given
 getAssociatedUsersOnline ($a_user_id)
 reads all active sessions from db and returns users that are online and who have a local role in a group or a course for which the the current user has also a local role.
 ilTempnam ()
 Create a temporary file in an ILIAS writable directory.
 createDirectory ($a_dir, $a_mod=0755)
 create directory
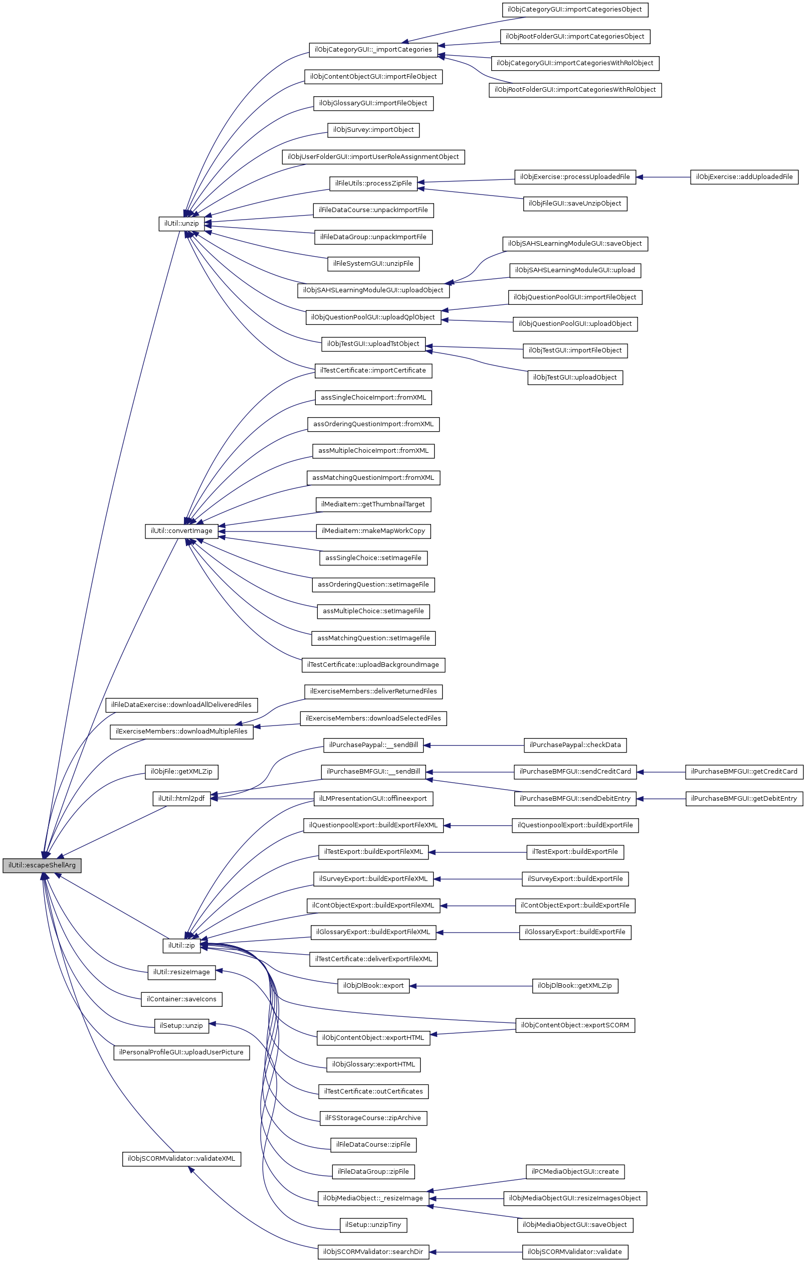
 unzip ($a_file, $overwrite=false)
 unzip file
 zip ($a_dir, $a_file)
 zips given directory/file into given zip.file
 getConvertCmd ()
 get convert command
 convertImage ($a_from, $a_to, $a_target_format="", $a_geometry="")
 convert image
 resizeImage ($a_from, $a_to, $a_width, $a_height)
 resize image
 html2pdf ($html, $pdf_file)
 produce pdf out of html with htmldoc
 deliverData ($a_data, $a_filename, $mime="application/octet-stream", $charset="")
 deliver data for download via browser.
 deliverFile ($a_file, $a_filename, $a_mime= '')
 deliver file for download via browser.
 readFile ($a_file)
 there are some known problems with the original readfile method, which sometimes truncates delivered files regardless of php.ini setting (see http://de.php.net/manual/en/function.readfile.php) use this method to avoid these problems.
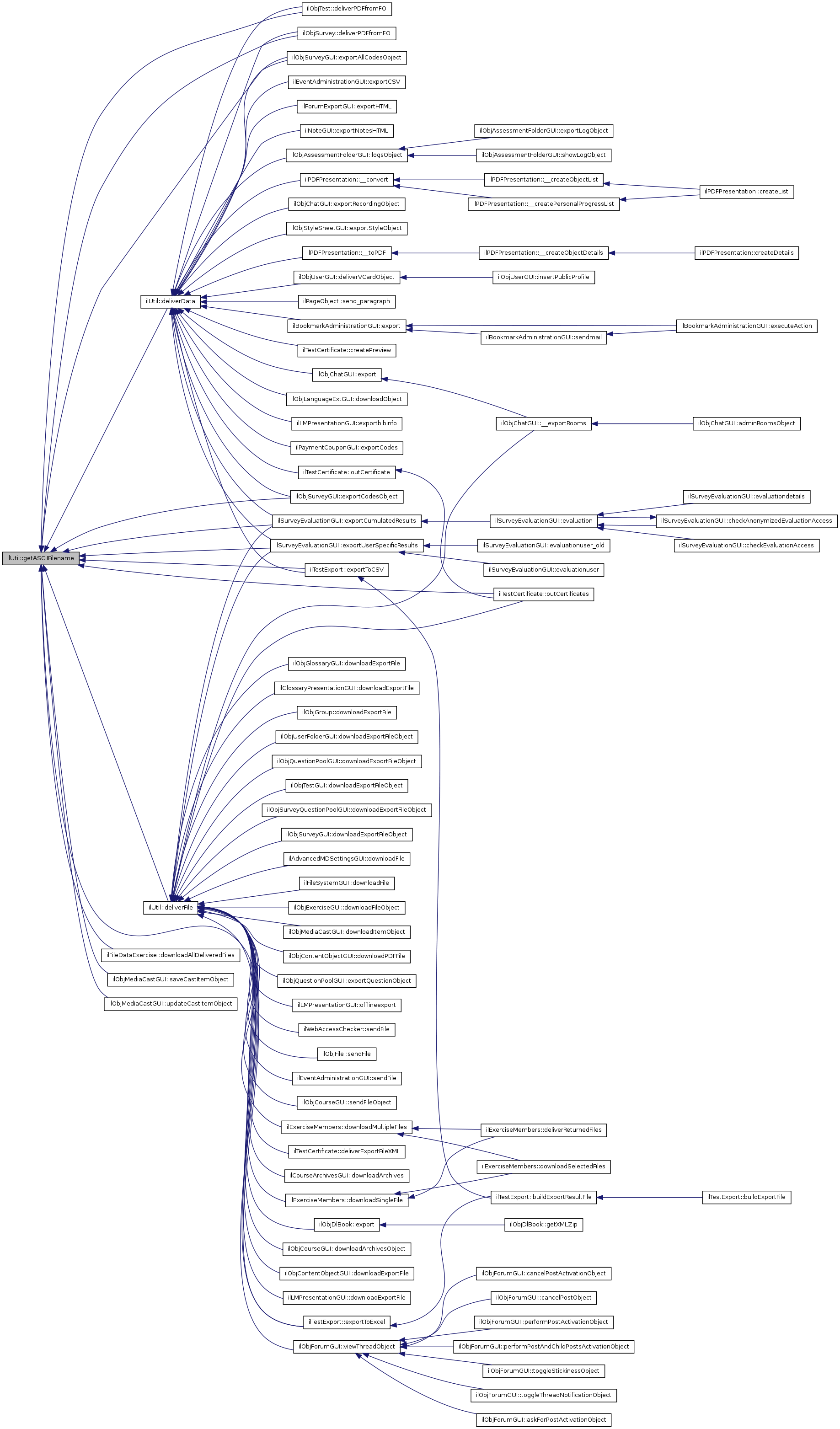
 getASCIIFilename ($a_filename)
 convert utf8 to ascii filename
 getJavaPath ()
 get full java path (dir + java command)
 appendUrlParameterString ($a_url, $a_par)
 append URL parameter string ("par1=value1&par2=value2...") to given URL string
 makeDir ($a_dir)
 creates a new directory and inherits all filesystem permissions of the parent directory You may pass only the name of your new directory or with the entire path or relative path information.
 makeDirParents ($a_dir)
 Create a new directory and all parent directories.
 delDir ($a_dir)
 removes a dir and all its content (subdirs and files) recursively
 getDir ($a_dir)
 get directory
 getGroupId ($a_parent_ref)
 get the tree_id of a group where an object with the passed ref_id belongs to.
 stripSlashes ($a_str, $a_strip_html=true, $a_allow="")
 strip slashes if magic qoutes is enabled
 secureString ($a_str, $a_strip_html=true, $a_allow="")
 Remove unsecure tags.
 getSecureTags ()
 maskSecureTags ($a_str, $allow_array)
 unmaskSecureTags ($a_str, $allow_array)
 maskAttributeTag ($a_str, $tag, $tag_att)
 unmaskAttributeTag ($a_str, $tag, $tag_att)
 maskTag ($a_str, $t, $fix_param="")
 unmaskTag ($a_str, $t, $fix_param="")
 secureLink ($a_str)
 stripScriptHTML ($a_str, $a_allow="", $a_rm_js=true)
 strip only html tags (4.0) from text $allowed contains tags to be allowed, in format tags a and b are allowed todo: needs to be optimized-> not very efficient
 addSlashes ($a_str)
 add slashes if magic qoutes is disabled don't use that for db inserts/updates! use prepareDBString instead
 prepareFormOutput ($a_str, $a_strip=false)
 prepares string output for html forms public
 prepareDBString ($a_str)
 prepare a string for db writing (insert/update)
 removeItemFromDesktops ($a_id)
 removes object from all user's desktops public
 extractParameterString ($a_parstr)
 extracts parameter value pairs from a string into an array
 assembleParameterString ($a_par_arr)
 dumpString ($a_str)
 dumps ord values of every character of string $a_str
 yn2tf ($a_yn)
 convert "y"/"n" to true/false
 tf2yn ($a_tf)
 convert true/false to "y"/"n"
 sort_func ($a, $b)
 sub-function to sort an array
 sort_func_numeric ($a, $b)
 sub-function to sort an array
 sortArray ($array, $a_array_sortby, $a_array_sortorder=0, $a_numeric=false, $a_keep_keys=false)
 sortArray
 unique_multi_array ($array, $sub_key)
 Make a multi-dimensional array to have only DISTINCT values for a certain "column".
 getGDSupportedImageType ($a_desired_type)
 returns the best supported image type by this PHP build
 deducibleSize ($a_mime)
 checks if mime type is provided by getimagesize()
 redirect ($a_script)
 http redirect to other script
 insertInstIntoID ($a_value)
 inserts installation id into ILIAS id
 groupNameExists ($a_group_name, $a_id=0)
 checks if group name already exists.
 searchGroups ($a_search_str)
 getMemString ()
 get current memory usage as string
 isWindows ()
 check wether the current client system is a windows system
 escapeShellArg ($a_arg)
 escapeShellCmd ($a_arg)
 escape shell cmd
 excelTime ($year="", $month="", $day="", $hour="", $minute="", $second="")
 renameExecutables ($a_dir)
 Rename uploaded executables for security reasons.
 rRenameSuffix ($a_dir, $a_old_suffix, $a_new_suffix)
 Renames all files with certain suffix and gives them a new suffix.
 isAPICall ()
 KT_replaceParam ($qstring, $paramName, $paramValue)
 replaceUrlParameterString ($url, $parametersArray)
 generatePasswords ($a_number)
 removeTrailingPathSeparators ($path)
 array_php2js ($data)
 convert php arrays to javascript arrays
 virusHandling ($a_file, $a_orig_name="", $a_clean=true)
 scan file for viruses and clean files if possible
 moveUploadedFile ($a_file, $a_name, $a_target, $a_raise_errors=true)
 move uploaded file
 date_mysql2time ($mysql_date_time)
 make time object from mysql_date_time
processCSVRow (&$row, $quoteAll=FALSE, $separator=";", $outUTF8=FALSE, $compatibleWithMSExcel=TRUE)
 Convertes an array for CSV usage.
 isDN ($a_str)
 isIPv4 ($a_str)
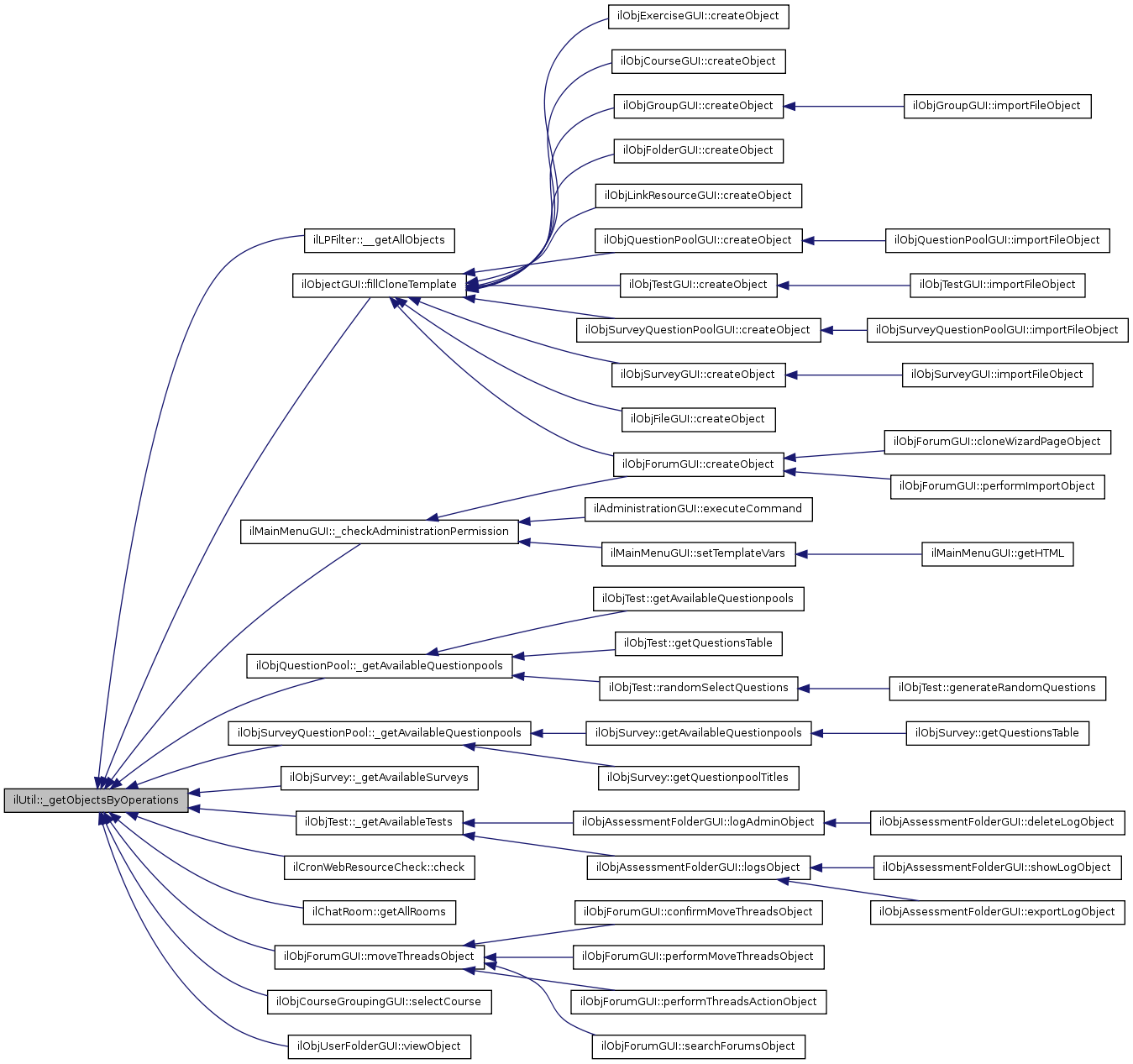
 _getObjectsByOperations ($a_obj_type, $a_operation, $a_usr_id=0, $limit=0)
 Get all objects of a specific type and check access This function is not recursive, instead it parses the serialized rbac_pa entries.
 insertLatexImages ($a_text, $a_start="\[tex\]", $a_end="\[\/tex\]", $a_cgi=URL_TO_LATEX)
 replace [text]...[/tex] tags with formula image code
 buildLatexImages ($a_text, $a_dir, $a_start="\[tex\]", $a_end="\[\/tex\]", $a_cgi=URL_TO_LATEX)
 replace [text]...[/tex] tags with formula image code //////// added additional parameters to make this method usable for other start and end tags as well
 prepareTextareaOutput ($txt_output, $prepare_for_latex_output=FALSE)
 Prepares a string for a text area output where latex code may be in it If the text is HTML-free, CHR(13) will be converted to a line break.
 int2array ($seconds, $periods=null)
 Return an array of date segments.
 timearray2string ($duration)
 Return a string of time periods.
 getFileSizeInfo ()
 __extractRefId ($role_title)
 extract ref id from role title, e.g.
 __extractId ($ilias_id, $inst_id)
 extract ref id from role title, e.g.
 _sortIds ($a_ids, $a_table, $a_field, $a_id_name)
 Function that sorts ids by a given table field using WHERE IN E.g: __sort(array(6,7),'usr_data','lastname','usr_id') => sorts by lastname.
 getMySQLTimestamp ($a_ts)
 Get MySQL timestamp in 4.1.x or higher format (yyyy-mm-dd hh:mm:ss) This function converts a timestamp, if MySQL 4.0 is used.
 quoteArray ($a_array)
 Quotes all members of an array for usage in DB query statement.
 sendInfo ($a_info="", $a_keep=false)
 sends a message to the recent page if you call ilUtil::sendInfo without any parameter, function will display a stored message in session and delete it afterwards public
 infoPanel ($a_keep=true)
 dirsize ($directory)
 get size of directory

Static Public Member Functions

static _sanitizeFilemame ($a_filename)

Private Member Functions

 replaceLinkProperties ($matches)
 replaces target _blank with _self and the link text with the according object title.

Detailed Description

util class various functions, usage as namespace

Author:
Sascha Hofmann <saschahofmann@gmx.de>
Alex Killing <alex.killing@gmx.de>
Version:
Id:
class.ilUtil.php 20450 2009-07-07 10:25:44Z mjansen

Definition at line 37 of file class.ilUtil.php.


Member Function Documentation

ilUtil::__extractId ( ilias_id,
inst_id 
)

extract ref id from role title, e.g.

893 from 'il_122_role_893'

Parameters:
ilias id with format like il_<instid>_<objTyp>_ID
int inst_id Installation ID must match inst id in param ilias_id
Returns:
id or false

Definition at line 3750 of file class.ilUtil.php.

Referenced by ilGroupImportParser::__save(), ilObjUser::_getUserData(), ilUserImportParser::extractRolesBeginTag(), ilSoapRBACAdministration::getRoles(), ilObjectXMLParser::handlerBeginTag(), ilFileXMLParser::handlerBeginTag(), ilExerciseXMLParser::handlerBeginTag(), ilUserImportParser::importBeginTag(), ilSoapUserAdministration::importUsers(), and ilUserImportParser::verifyBeginTag().

        {

                $test_str = explode('_',$ilias_id);

                if ($test_str[0] == 'il' && $test_str[1] == $inst_id && count($test_str) == 4)
                {
                        $test2 = (int) $test_str[3];
                        return is_numeric ($test2) ? (int) $test2 : false;
                }
                return false;
        }

Here is the caller graph for this function:

ilUtil::__extractRefId ( role_title  ) 

extract ref id from role title, e.g.

893 from 'il_crs_member_893'

Parameters:
role_title with format like il_crs_member_893
Returns:
ref id or false

Definition at line 3728 of file class.ilUtil.php.

Referenced by ilSoapRoleObjectXMLWriter::start().

        {

                $test_str = explode('_',$role_title);

                if ($test_str[0] == 'il')
                {
                        $test2 = (int) $test_str[3];
                        return is_numeric ($test2) ? (int) $test2 : false;
                }
                return false;
        }

Here is the caller graph for this function:

ilUtil::_getObjectsByOperations ( a_obj_type,
a_operation,
a_usr_id = 0,
limit = 0 
)

Get all objects of a specific type and check access This function is not recursive, instead it parses the serialized rbac_pa entries.

Get all objects of a specific type where access is granted for the given operation. This function does a checkAccess call for all objects in the object hierarchy and return only the objects of the given type. Please note if access is not granted to any object in the hierarchy the function skips all objects under it. Example: You want a list of all Courses that are visible and readable for the user. The function call would be: $your_list = IlUtil::getObjectsByOperation ("crs", "visible"); Lets say there is a course A where the user would have access to according to his role assignments. Course A lies within a group object which is not readable for the user. Therefore course A won't appear in the result list although the queried operations 'read' would actually permit the user to access course A.

public

Parameters:
string/array object type 'lm' or array('lm','sahs')
string permission to check e.g. 'visible' or 'read'
int id of user in question
int limit of results. if not given it defaults to search max hits.If limit is -1 limit is unlimited
Returns:
array of obj_ids

Definition at line 3377 of file class.ilUtil.php.

References $ilias, $res, ilRbacReview::_getOperationIdsByName(), and quoteArray().

Referenced by ilLPFilter::__getAllObjects(), ilMainMenuGUI::_checkAdministrationPermission(), ilObjQuestionPool::_getAvailableQuestionpools(), ilObjSurveyQuestionPool::_getAvailableQuestionpools(), ilObjSurvey::_getAvailableSurveys(), ilObjTest::_getAvailableTests(), ilCronWebResourceCheck::check(), ilObjectGUI::fillCloneTemplate(), ilChatRoom::getAllRooms(), ilObjForumGUI::moveThreadsObject(), ilObjCourseGroupingGUI::selectCourse(), and ilObjUserFolderGUI::viewObject().

        {
                global $ilDB,$rbacreview,$ilAccess,$ilUser,$ilias;

                if(!is_array($a_obj_type))
                {
                        $where = "WHERE type = ".$ilDB->quote($a_obj_type)." ";
                }
                else
                {
                        $where = "WHERE type IN(";
                        $where .= implode(",",ilUtil::quoteArray($a_obj_type));
                        $where .= ") ";
                }

                // limit number of results default is search result limit
                if(!$limit)
                {
                        $limit = $ilias->getSetting('search_max_hits',100);
                }
                if($limit == -1)
                {
                        $limit = 10000;
                }

                // default to logged in usr
                $a_usr_id = $a_usr_id ? $a_usr_id : $ilUser->getId();
                $a_roles = $rbacreview->assignedRoles($a_usr_id);

                // Since no rbac_pa entries are available for the system role. This function returns !all! ref_ids in the case the user
                // is assigned to the system role
                if($rbacreview->isAssigned($a_usr_id,SYSTEM_ROLE_ID))
                {
                        $query = "SELECT ref_id FROM object_reference AS obr LEFT JOIN object_data AS obd USING(obj_id) ".
                                "LEFT JOIN tree ON obr.ref_id = tree.child ".
                                $where.
                                "AND tree = 1";

                        $res = $ilDB->query($query);
                        $counter = 0;
                        while($row = $res->fetchRow(DB_FETCHMODE_OBJECT))
                        {
                                
                                if($counter++ >= $limit)
                                {
                                        break;
                                }
                                $ref_ids[] = $row->ref_id;
                        }
                        return $ref_ids ? $ref_ids : array();
                } // End Administrators
                
                // Check ownership if it is not asked for edit_permission or a create permission
                if($a_operation == 'edit_permissions' or strpos($a_operation,'create') !== false)
                {
                        $check_owner = ") ";
                }
                else
                {
                        $check_owner = "OR owner = ".$ilDB->quote($a_usr_id).") ";
                }

                $ops_ids = ilRbacReview::_getOperationIdsByName(array($a_operation));
                $ops_id = $ops_ids[0];

                $and = "AND ((rol_id IN(".implode(",",ilUtil::quoteArray($a_roles)).") ";
                

                $query = "SELECT DISTINCT(obr.ref_id),obr.obj_id,type FROM rbac_pa ".
                        "LEFT JOIN object_reference AS obr  ON obr.ref_id = rbac_pa.ref_id ".
                        "LEFT JOIN object_data AS obd ON obd.obj_id = obr.obj_id ".
                        $where.
                        $and.
                        "AND (ops_id LIKE ".$ilDB->quote("%i:".$ops_id."%"). " ".
                        "OR ops_id LIKE".$ilDB->quote("%:\"".$ops_id."\";%").")) ".
                        $check_owner;

                $res = $ilDB->query($query);
                $counter = 0;
                while($row = $res->fetchRow(DB_FETCHMODE_OBJECT))
                {
                        if($counter >= $limit)
                        {
                                break;
                        }
                        // Check deleted, hierarchical access ...
                        if($ilAccess->checkAccessOfUser($a_usr_id,$a_operation,'',$row->ref_id,$row->type,$row->obj_id))
                        {
                                $counter++;
                                $ref_ids[] = $row->ref_id;
                        }
                }
                return $ref_ids ? $ref_ids : array();
        }

Here is the call graph for this function:

Here is the caller graph for this function:

static ilUtil::_sanitizeFilemame ( a_filename  )  [static]

Definition at line 3948 of file class.ilUtil.php.

Referenced by ilFileDataForum::storeUploadedFile(), and ilFileDataMail::storeUploadedFile().

        {
                return strip_tags($a_filename);
        }       

Here is the caller graph for this function:

ilUtil::_sortIds ( a_ids,
a_table,
a_field,
a_id_name 
)

Function that sorts ids by a given table field using WHERE IN E.g: __sort(array(6,7),'usr_data','lastname','usr_id') => sorts by lastname.

Parameters:
array Array of ids
string table name
string table field
string id name
Returns:
array sorted ids

protected

Definition at line 3775 of file class.ilUtil.php.

References $res, and quoteArray().

Referenced by ilEventAdministrationGUI::editMembers(), ilEventAdministrationGUI::eventsList(), ilEventAdministrationGUI::exportCSV(), ilMemberExport::fetchUsers(), ilObjRoleGUI::permObject(), ilLDAPSettingsGUI::prepareRoleSelect(), ilRadiusSettingsGUI::prepareRoleSelection(), ilEventAdministrationGUI::printViewMembers(), ilObjCourseGroupingGUI::selectCourse(), ilMailSearchCoursesGUI::showMembers(), and ilEventAdministrationGUI::updateMembers().

        {
                global $ilDB;

                if(!$a_ids)
                {
                        return array();
                }

                // use database to sort user array
                $where = "WHERE ".$a_id_name." IN (";
                $where .= implode(",", ilUtil::quoteArray($a_ids));
                $where .= ") ";

                $query = "SELECT ".$a_id_name." FROM ".$a_table." ".
                        $where.
                        "ORDER BY ".$a_field;

                $res = $ilDB->query($query);
                while($row = $res->fetchRow(DB_FETCHMODE_OBJECT))
                {
                        $ids[] = $row->$a_id_name;
                }
                return $ids ? $ids : array();
        }

Here is the call graph for this function:

Here is the caller graph for this function:

ilUtil::addSlashes ( a_str  ) 

add slashes if magic qoutes is disabled don't use that for db inserts/updates! use prepareDBString instead

Definition at line 2432 of file class.ilUtil.php.

Referenced by ilObjUserTrackingGUI::getSearchTermsCondition().

        {
                if (ini_get("magic_quotes_gpc"))
                {
                        return $a_str;
                }
                else
                {
                        return addslashes($a_str);
                }
        }

Here is the caller graph for this function:

ilUtil::appendUrlParameterString ( a_url,
a_par 
)
ilUtil::array_php2js ( data  ) 

convert php arrays to javascript arrays

Author:
gigi@orsone.com public
Parameters:
array 
Returns:
string

Definition at line 3158 of file class.ilUtil.php.

References $data.

Referenced by ilObjRoleGUI::__showAssignedUsersTable(), ilObjExerciseGUI::__showMembersSelect(), ilObjiLincCourseGUI::__showMembersTable(), ilObjGroupGUI::__showMembersTable(), ilPermissionGUI::__showPermissionsCreateSection(), ilObjUserGUI::__showRolesTable(), ilObjRoleFolderGUI::__showRolesTable(), ilLMStatisticsGUI::__showSearchGroupTable(), ilObjCourseGUI::__showSearchGroupTable(), ilObjiLincCourseGUI::__showSearchGroupTable(), ilObjRoleGUI::__showSearchGroupTable(), ilObjGroupGUI::__showSearchGroupTable(), ilLMStatisticsGUI::__showSearchRoleTable(), ilObjCourseGUI::__showSearchRoleTable(), ilObjiLincCourseGUI::__showSearchRoleTable(), ilObjRoleGUI::__showSearchRoleTable(), ilObjGroupGUI::__showSearchRoleTable(), ilLMStatisticsGUI::__showSearchUserTable(), ilObjCourseGUI::__showSearchUserTable(), ilObjiLincCourseGUI::__showSearchUserTable(), ilObjRoleGUI::__showSearchUserTable(), ilObjGroupGUI::__showSearchUserTable(), ilObjContentObjectGUI::editPublicSection(), ilFeedbackGUI::fbList(), ilPublicSectionSelector::formatObject(), ilObjRoleTemplateGUI::permObject(), ilObjRoleGUI::permObject(), and ilObjectGUI::showActions().

        {
                if (empty($data))
                {
                        $data = array();
                }

                foreach($data as $k=>$datum)
                {
                        if(is_null($datum)) $data[$k] = 'null';
                        if(is_string($datum)) $data[$k] = "'" . $datum . "'";
                        if(is_array($datum)) $data[$k] = array_php2js($datum);
                }

                return "[" . implode(', ', $data) . "]";
        }

Here is the caller graph for this function:

ilUtil::assembleParameterString ( a_par_arr  ) 

Definition at line 2570 of file class.ilUtil.php.

References $target_arr.

Referenced by ilMediaItem::getParameterString().

        {
                if (is_array($a_par_arr))
                {
                        $target_arr = array();
                        foreach ($a_par_arr as $par => $val)
                        {
                                $target_arr[] = "$par=\"$val\"";
                        }
                        $target_str = implode(", ", $target_arr);
                }

                return $target_str;
        }

Here is the caller graph for this function:

ilUtil::attribsToArray ( a_str  ) 

converts a string of format var1 = "val1" var2 = "val2" ...

into an array

Parameters:
string $a_str string in format: var1 = "val1" var2 = "val2" ...
Returns:
array array of variable value pairs

Definition at line 1221 of file class.ilUtil.php.

Referenced by ilPCParagraph::input2xml(), and ilPCParagraph::xml2output().

        {
                $attribs = array();
                while (is_int(strpos($a_str, "=")))
                {
                        $eq_pos = strpos($a_str, "=");
                        $qu1_pos = strpos($a_str, "\"");
                        $qu2_pos = strpos(substr($a_str, $qu1_pos + 1), "\"") + $qu1_pos + 1;
                        if (is_int($eq_pos) && is_int($qu1_pos) && is_int($qu2_pos))
                        {
                                $var = trim(substr($a_str, 0, $eq_pos));
                                $val = trim(substr($a_str, $qu1_pos + 1, ($qu2_pos - $qu1_pos) - 1));
                                $attribs[$var] = $val;
                                $a_str = substr($a_str, $qu2_pos + 1);
                        }
                        else
                        {
                                $a_str = "";
                        }
                }
                return $attribs;
        }

Here is the caller graph for this function:

ilUtil::buildLatexImages ( a_text,
a_dir,
a_start = "\[tex\]",
a_end = "\[\/tex\]",
a_cgi = URL_TO_LATEX 
)

replace [text]...[/tex] tags with formula image code //////// added additional parameters to make this method usable for other start and end tags as well

Definition at line 3519 of file class.ilUtil.php.

References $GLOBALS.

Referenced by ilGlossaryPresentationGUI::listTermByGiven(), and ilPageObjectGUI::showPage().

        {
                $result_text = $a_text;

                if ($a_cgi != "")
                {
                        while (preg_match('/' . $a_start . '(.*?)' . $a_end . '/ie', $result_text, $found))
                        {
                                $cnt = (int) $GLOBALS["teximgcnt"]++;
                                // get image from cgi and write it to file
                                $fpr = @fopen($a_cgi."?".rawurlencode($found[1]), "r");
                                $lcnt = 0;
                                if ($fpr)
                                {
                                        while(!feof($fpr))
                                        {
                                                $buf = fread($fpr, 1024);
                                                if ($lcnt == 0)
                                                {
                                                        if (is_int(strpos(strtoupper(substr($buf, 0, 5)), "GIF")))
                                                        {
                                                                $suffix = "gif";
                                                        }
                                                        else
                                                        {
                                                                $suffix = "png";
                                                        }
                                                        $fpw = fopen($a_dir."/teximg/img".$cnt.".".$suffix, "w");
                                                }
                                                $lcnt++;
                                                fwrite($fpw, $buf);
                                        }
                                        fclose($fpw);
                                        fclose($fpr);
                                }

                                // replace tex-tag
                                $img_str = "./teximg/img".$cnt.".".$suffix;
                                $result_text = str_replace($found[0],
                                        '<img alt="'.$found[1].'" src="'.$img_str.'" />', $result_text);
                        }
                }

                return $result_text;
        }

Here is the caller graph for this function:

ilUtil::checkFormEmpty ( emptyFields  ) 

??? public

Parameters:
array 
Returns:
string

Definition at line 624 of file class.ilUtil.php.

        {

                $feedback = "";

                foreach ($emptyFields as $key => $val)
                {
                        if ($val == "") {
                                if ($feedback != "") $feedback .= ", ";
                                $feedback .= $key;
                        }
                }

                return $feedback;
        }

ilUtil::checkInput ( vars  ) 

???

Parameters:
string 

Definition at line 517 of file class.ilUtil.php.

        {
                // TO DO:
                // Diese Funktion soll Formfeldeingaben berprfen (empty und required)
        }

ilUtil::convertImage ( a_from,
a_to,
a_target_format = "",
a_geometry = "" 
)

convert image

Parameters:
string $a_from source file
string $a_to target file
string $a_target_format target image file format

Definition at line 1636 of file class.ilUtil.php.

References escapeShellArg(), and getConvertCmd().

Referenced by assSingleChoiceImport::fromXML(), assOrderingQuestionImport::fromXML(), assMultipleChoiceImport::fromXML(), assMatchingQuestionImport::fromXML(), ilMediaItem::getThumbnailTarget(), ilTestCertificate::importCertificate(), ilMediaItem::makeMapWorkCopy(), assSingleChoice::setImageFile(), assOrderingQuestion::setImageFile(), assMultipleChoice::setImageFile(), assMatchingQuestion::setImageFile(), and ilTestCertificate::uploadBackgroundImage().

        {
                $format_str = ($a_target_format != "")
                ? strtoupper($a_target_format).":"
                : "";
                $geometry = ($a_geometry != "")
                ? " -geometry ".$a_geometry."x".$a_geometry." "
                : "";
                $convert_cmd = ilUtil::getConvertCmd()." ".
                ilUtil::escapeShellArg($a_from)." ".$geometry.ilUtil::escapeShellArg($format_str.$a_to);
                system($convert_cmd);
        }

Here is the call graph for this function:

Here is the caller graph for this function:

ilUtil::createDirectory ( a_dir,
a_mod = 0755 
)

create directory

deprecated use makeDir() instead!

Definition at line 1497 of file class.ilUtil.php.

References makeDir().

Referenced by ilObjCategoryGUI::_importCategories(), ilMediaItem::createWorkDirectory(), ilTempnam(), ilSetup::unzip(), and unzip().

        {
                ilUtil::makeDir($a_dir);
                //@mkdir($a_dir);
                //@chmod($a_dir, $a_mod);
        }

Here is the call graph for this function:

Here is the caller graph for this function:

ilUtil::date_mysql2time ( mysql_date_time  ) 

make time object from mysql_date_time

Definition at line 3267 of file class.ilUtil.php.

Referenced by ilTestServiceGUI::getResultsUserdata(), and ilFileXMLWriter::start().

                                                    {
                list($datum, $uhrzeit) = explode (" ",$mysql_date_time);
                list($jahr, $monat, $tag) = explode("-", $datum);
                list($std, $min, $sec) = explode(":", $uhrzeit);
                return mktime ((int) $std, (int) $min, (int) $sec, (int) $monat, (int) $tag, (int) $jahr);
         }

Here is the caller graph for this function:

ilUtil::deducibleSize ( a_mime  ) 

checks if mime type is provided by getimagesize()

Parameters:
string $a_mime mime format
Returns:
boolean returns true if size is deducible by getimagesize()

Definition at line 2797 of file class.ilUtil.php.

Referenced by ilObjMediaObject::_saveTempFileAsMediaObject(), ilPCMediaObjectGUI::create(), ilObjMediaObjectGUI::editObject(), ilMediaItem::getOriginalSize(), and ilObjMediaObjectGUI::saveObject().

        {
                if (($a_mime == "image/gif") || ($a_mime == "image/jpeg") ||
                ($a_mime == "image/png") || ($a_mime == "application/x-shockwave-flash") ||
                ($a_mime == "image/tiff") || ($a_mime == "image/x-ms-bmp") ||
                ($a_mime == "image/psd") || ($a_mime == "image/iff"))
                {
                        return true;
                }
                else
                {
                        return false;
                }
        }

Here is the caller graph for this function:

ilUtil::delDir ( a_dir  ) 

removes a dir and all its content (subdirs and files) recursively

public

Parameters:
string dir to delete
Author:
Unknown <flexer@cutephp.com> (source: http://www.php.net/rmdir)

Definition at line 2030 of file class.ilUtil.php.

References $file, and $files.

Referenced by ilFileDataChat::__deleteOld(), ilFileDataGroup::_deleteAll(), ilFileDataChat::_ilFileDataChat(), ilSurveyExport::buildExportFileXML(), ilObjFile::clearDataDirectory(), ilClient::delete(), ilObjMediaObject::delete(), ilFileSystemStorage::delete(), assQuestion::delete(), SurveyQuestion::delete(), ilObjSurvey::delete(), ilObjSAHSLearningModule::delete(), ilObjAICCLearningModule::delete(), ilObjContentObject::delete(), ilObjFileBasedLM::delete(), ilObjFile::delete(), ilFileDataExercise::delete(), ilObjSurveyQuestionPool::deleteAllData(), ilTestCertificate::deleteCertificate(), ilFileSystemStorage::deleteDirectory(), ilFileDataCourse::deleteDirectory(), ilFileDataGroup::deleteDirectory(), ilObjContentObjectGUI::deleteExportFile(), ilObjGlossaryGUI::deleteExportFile(), ilObjQuestionPoolGUI::deleteExportFileObject(), ilObjTestGUI::deleteExportFileObject(), ilObjSurveyQuestionPoolGUI::deleteExportFileObject(), ilObjSurveyGUI::deleteExportFileObject(), ilFileSystemGUI::deleteFile(), ilObjMediaObjectGUI::deleteFileObject(), ilObjQuestionPool::deleteQuestionpool(), ilObjSurvey::deleteSurveyRecord(), ilObjTest::deleteTest(), ilTestCertificate::deliverExportFileXML(), ilFileDataExercise::downloadAllDeliveredFiles(), ilExerciseMembers::downloadMultipleFiles(), ilObjContentObject::exportHTML(), ilObjGlossary::exportHTML(), ilObjContentObject::exportSCORM(), ilFileDataChat::ilFileDataChat(), ilObjUserFolderGUI::importCancelledObject(), ilTestCertificate::importCertificate(), ilObjContentObjectGUI::importFileObject(), ilObjGlossaryGUI::importFileObject(), ilObjSurvey::importObject(), ilObjUserFolderGUI::importUserRoleAssignmentObject(), ilObjUserFolderGUI::importUsersObject(), ilObjQuestionPoolGUI::importVerifiedFileObject(), ilObjTestGUI::importVerifiedFileObject(), ilTestCertificate::outCertificates(), ilObjExercise::processUploadedFile(), ilObjFileGUI::saveUnzipObject(), assSingleChoice::syncImages(), assMultipleChoice::syncImages(), ilFileDataImportForum::unlinkLast(), ilFileDataImportMail::unlinkLast(), ilFileDataImportGroup::unlinkLast(), ilSetup::updateNewClient(), ilObjQuestionPoolGUI::uploadQplObject(), and ilObjTestGUI::uploadTstObject().

        {
                if (!is_dir($a_dir) || is_int(strpos($a_dir, "..")))
                {
                        return;
                }

                $current_dir = opendir($a_dir);

                $files = array();

                // this extra loop has been necessary because of a strange bug
                // at least on MacOS X. A looped readdir() didn't work
                // correctly with larger directories
                // when an unlink happened inside the loop. Getting all files
                // into the memory first solved the problem.
                while($entryname = readdir($current_dir))
                {
                        $files[] = $entryname;
                }

                foreach($files as $file)
                {
                        if(is_dir($a_dir."/".$file) and ($file != "." and $file!=".."))
                        {
                                ilUtil::delDir(${a_dir}."/".${file});
                        }
                        elseif ($file != "." and $file != "..")
                        {
                                unlink(${a_dir}."/".${file});
                        }
                }

                closedir($current_dir);
                @rmdir(${a_dir});
        }

Here is the caller graph for this function:

ilUtil::deliverData ( a_data,
a_filename,
mime = "application/octet-stream",
charset = "" 
)

deliver data for download via browser.

We need to set the following headers to make downloads work using IE in HTTPS mode.

Definition at line 1705 of file class.ilUtil.php.

References exit, and getASCIIFilename().

Referenced by ilPDFPresentation::__convert(), ilPDFPresentation::__toPDF(), ilTestCertificate::createPreview(), ilObjTest::deliverPDFfromFO(), ilObjSurvey::deliverPDFfromFO(), ilObjUserGUI::deliverVCardObject(), ilObjLanguageExtGUI::downloadObject(), ilBookmarkAdministrationGUI::export(), ilObjChatGUI::export(), ilObjSurveyGUI::exportAllCodesObject(), ilLMPresentationGUI::exportbibinfo(), ilPaymentCouponGUI::exportCodes(), ilObjSurveyGUI::exportCodesObject(), ilEventAdministrationGUI::exportCSV(), ilSurveyEvaluationGUI::exportCumulatedResults(), ilForumExportGUI::exportHTML(), ilNoteGUI::exportNotesHTML(), ilObjChatGUI::exportRecordingObject(), ilObjStyleSheetGUI::exportStyleObject(), ilTestExport::exportToCSV(), ilSurveyEvaluationGUI::exportUserSpecificResults(), ilObjAssessmentFolderGUI::logsObject(), ilTestCertificate::outCertificate(), and ilPageObject::send_paragraph().

        {
                $disposition = "attachment"; // "inline" to view file in browser or "attachment" to download to hard disk
                //              $mime = "application/octet-stream"; // or whatever the mime type is

                if (isset($_SERVER["HTTPS"])) {

                        // Added different handling for IE and HTTPS => send pragma after content informations
                        #header("Pragma: ");
                        #header("Cache-Control: ");
                        #header("Expires: Mon, 26 Jul 1997 05:00:00 GMT");
                        #header("Last-Modified: " . gmdate("D, d M Y H:i:s") . " GMT");
                        #header("Cache-Control: no-store, no-cache, must-revalidate"); // HTTP/1.1
                        #header("Cache-Control: post-check=0, pre-check=0", false);
                }
                else if ($disposition == "attachment")
                {
                        header("Cache-control: private");
                }
                else
                {
                        header("Cache-Control: no-cache, must-revalidate");
                        header("Pragma: no-cache");
                }

                $ascii_filename = ilUtil::getASCIIFilename($a_filename);

                if (strlen($charset))
                {
                        $charset = "; charset=$charset";
                }
                header("Content-Type: $mime$charset");
                header("Content-Disposition:$disposition; filename=\"".$ascii_filename."\"");
                header("Content-Description: ".$ascii_filename);
                header("Content-Length: ".(string)(strlen($a_data)));

                if($_SERVER['HTTPS'])
                {
            header('Cache-Control: must-revalidate, post-check=0, pre-check=0');
            header('Pragma: public');
                }

                header("Connection: close");
                echo $a_data;
                exit;
        }

Here is the call graph for this function:

Here is the caller graph for this function:

ilUtil::deliverFile ( a_file,
a_filename,
a_mime = '' 
)

deliver file for download via browser.

We need to set the following headers to make downloads work using IE in HTTPS mode.

Definition at line 1758 of file class.ilUtil.php.

References exit, getASCIIFilename(), and readFile().

Referenced by ilObjChatGUI::__exportRooms(), ilTestCertificate::deliverExportFileXML(), ilCourseArchivesGUI::downloadArchives(), ilObjCourseGUI::downloadArchivesObject(), ilObjContentObjectGUI::downloadExportFile(), ilLMPresentationGUI::downloadExportFile(), ilObjGlossaryGUI::downloadExportFile(), ilGlossaryPresentationGUI::downloadExportFile(), ilObjGroup::downloadExportFile(), ilObjUserFolderGUI::downloadExportFileObject(), ilObjQuestionPoolGUI::downloadExportFileObject(), ilObjTestGUI::downloadExportFileObject(), ilObjSurveyQuestionPoolGUI::downloadExportFileObject(), ilObjSurveyGUI::downloadExportFileObject(), ilAdvancedMDSettingsGUI::downloadFile(), ilFileSystemGUI::downloadFile(), ilObjExerciseGUI::downloadFileObject(), ilObjMediaCastGUI::downloadItemObject(), ilExerciseMembers::downloadMultipleFiles(), ilObjContentObjectGUI::downloadPDFFile(), ilExerciseMembers::downloadSingleFile(), ilObjDlBook::export(), ilSurveyEvaluationGUI::exportCumulatedResults(), ilObjQuestionPoolGUI::exportQuestionObject(), ilTestExport::exportToExcel(), ilSurveyEvaluationGUI::exportUserSpecificResults(), ilLMPresentationGUI::offlineexport(), ilTestCertificate::outCertificates(), ilWebAccessChecker::sendFile(), ilObjFile::sendFile(), ilEventAdministrationGUI::sendFile(), ilObjCourseGUI::sendFileObject(), and ilObjForumGUI::viewThreadObject().

        {
                $disposition = "attachment"; // "inline" to view file in browser or "attachment" to download to hard disk

                if(strlen($a_mime))
                {
                        $mime = $a_mime;
                }
                else
                {
                        $mime = "application/octet-stream"; // or whatever the mime type is
                }
                if (isset($_SERVER["HTTPS"]))
                {
                        // Added different handling for IE and HTTPS => send pragma after content informations

                        #header("Pragma: ");
                        #header("Pragma: no-cache");
                        #header("Cache-Control: ");
                        #header("Expires: Mon, 26 Jul 1997 05:00:00 GMT");
                        #header("Last-Modified: " . gmdate("D, d M Y H:i:s") . " GMT");
                        #header("Cache-Control: no-store, no-cache, must-revalidate"); // HTTP/1.1
                        ##header("Cache-Control: post-check=0, pre-check=0", false);
                }
                else if ($disposition == "attachment")
                {
                        header("Cache-control: private");
                }
                else
                {
                        header("Cache-Control: no-cache, must-revalidate");
                        header("Pragma: no-cache");
                }

                $ascii_filename = ilUtil::getASCIIFilename($a_filename);

                header("Content-Type: $mime");
                header("Content-Disposition:$disposition; filename=\"".$ascii_filename."\"");
                header("Content-Description: ".$ascii_filename);
                header("Content-Length: ".(string)(filesize($a_file)));

                if($_SERVER['HTTPS'])
                {
            header('Cache-Control: must-revalidate, post-check=0, pre-check=0');
            header('Pragma: public');
                }

                header("Connection: close");
                ilUtil::readFile( $a_file );
                exit;
        }

Here is the call graph for this function:

Here is the caller graph for this function:

ilUtil::dirsize ( directory  ) 

get size of directory

Parameters:
string $directory
Returns:
integer

Definition at line 3922 of file class.ilUtil.php.

Referenced by ilFileDataExercise::downloadAllDeliveredFiles().

    {
                if (!is_dir($directory))
                        return -1;
                $size = 0;
                if ($DIR = opendir($directory))
                {
                        while (($dirfile = readdir($DIR)) !== false)
                        {
                                if (is_link($directory . DIRECTORY_SEPARATOR  . $dirfile) || $dirfile == '.' || $dirfile == '..')
                                        continue;
                                if (is_file($directory .  DIRECTORY_SEPARATOR   . $dirfile))
                                        $size += filesize($directory . DIRECTORY_SEPARATOR   . $dirfile);
                                else if (is_dir($directory . DIRECTORY_SEPARATOR   . $dirfile))
                                {
                                        $dirSize = dirsize($directory .  DIRECTORY_SEPARATOR   . $dirfile);
                                        if ($dirSize >= 0)
                                                $size += $dirSize;
                                        else return -1;
                                }
                        }
                        closedir($DIR);
                }
                return $size;
        }

Here is the caller graph for this function:

ilUtil::dumpString ( a_str  ) 

dumps ord values of every character of string $a_str

Definition at line 2588 of file class.ilUtil.php.

References $ret.

        {
                $ret = $a_str.": ";
                for($i=0; $i<strlen($a_str); $i++)
                {
                        $ret.= ord(substr($a_str,$i,1))." ";
                }
                return $ret;
        }

ilUtil::escapeShellArg ( a_arg  ) 

Definition at line 2933 of file class.ilUtil.php.

References isWindows().

Referenced by convertImage(), ilFileDataExercise::downloadAllDeliveredFiles(), ilExerciseMembers::downloadMultipleFiles(), ilObjFile::getXMLZip(), html2pdf(), resizeImage(), ilContainer::saveIcons(), ilSetup::unzip(), unzip(), ilPersonalProfileGUI::uploadUserPicture(), ilObjSCORMValidator::validateXML(), and zip().

        {
                global $PHP_OS;

                if (ini_get("safe_mode") == 1 || ilUtil::isWindows())
                {
                        return $a_arg;
                }
                else
                {
                        return escapeshellarg($a_arg);
                }
        }

Here is the call graph for this function:

Here is the caller graph for this function:

ilUtil::escapeShellCmd ( a_arg  ) 

escape shell cmd

public

Parameters:
@return 

Definition at line 2954 of file class.ilUtil.php.

Referenced by ilImagemapPreview::createPreview().

        {
                if(ini_get('safe_mode') == 1)
                {
                        return $a_arg;
                }
                setlocale(LC_CTYPE, "UTF8", "en_US.UTF-8"); // fix for PHP escapeshellcmd bug. See: http://bugs.php.net/bug.php?id=45132
                return escapeshellcmd($a_arg);
        }

Here is the caller graph for this function:

ilUtil::excelTime ( year = "",
month = "",
day = "",
hour = "",
minute = "",
second = "" 
)

Definition at line 2985 of file class.ilUtil.php.

Referenced by ilObjUserFolder::createExcelExport(), ilTestExport::exportToCSV(), and ilTestExport::exportToExcel().

        {
                $starting_time = mktime(0, 0, 0, 1, 2, 1970);
                if (strcmp("$year$month$day$hour$minute$second", "") == 0)
                {
                        $target_time = time();
                }
                else
                {
                        if ($year < 1970)
                        {
                                return 0;
                        }
                }
                $target_time = mktime($hour, $minute, $second, $month, $day, $year);
                $difference = $target_time - $starting_time;
                $days = (($difference - ($difference % 86400)) / 86400);
                $difference = $difference - ($days * 86400) + 3600;
                return ($days + 25570 + ($difference / 86400));
        }

Here is the caller graph for this function:

ilUtil::extractParameterString ( a_parstr  ) 

extracts parameter value pairs from a string into an array

Parameters:
string $a_parstr parameter string (format: par1="value1", par2="value2", ...)
Returns:
array array of parameter value pairs

Definition at line 2523 of file class.ilUtil.php.

References $ok.

Referenced by ilPCMediaObjectGUI::saveAliasProperties(), and ilMediaItem::setParameters().

        {
                // parse parameters in array
                $par = array();
                $ok=true;
                while(($spos=strpos($a_parstr,"=")) && $ok)
                {
                        // extract parameter
                        $cpar = substr($a_parstr,0,$spos);
                        $a_parstr = substr($a_parstr,$spos,strlen($a_parstr)-$spos);
                        while(substr($cpar,0,1)=="," ||substr($cpar,0,1)==" " || substr($cpar,0,1)==chr(13) || substr($cpar,0,1)==chr(10))
                        $cpar = substr($cpar,1,strlen($cpar)-1);
                        while(substr($cpar,strlen($cpar)-1,1)==" " || substr($cpar,strlen($cpar)-1,1)==chr(13) || substr($cpar,strlen($cpar)-1,1)==chr(10))
                        $cpar = substr($cpar,0,strlen($cpar)-1);
                        
                        // parameter name should only
                        $cpar_old = "";
                        while($cpar != $cpar_old)
                        {
                                $cpar_old = $cpar;
                                $cpar = eregi_replace("[^a-zA-Z0-9_]", "", $cpar);
                        }

                        // extract value
                        if ($cpar != "")
                        {
                                if($spos=strpos($a_parstr,"\""))
                                {
                                        $a_parstr = substr($a_parstr,$spos+1,strlen($a_parstr)-$spos);
                                        $spos=strpos($a_parstr,"\"");
                                        if(is_int($spos))
                                        {
                                                $cval = substr($a_parstr,0,$spos);
                                                $par[$cpar]=$cval;
                                                $a_parstr = substr($a_parstr,$spos+1,strlen($a_parstr)-$spos-1);
                                        }
                                        else
                                        $ok=false;
                                }
                                else
                                $ok=false;
                        }
                }

                if($ok) return $par; else return false;
        }

Here is the caller graph for this function:

ilUtil::formCheckbox ( checked,
varname,
value,
disabled = false 
)

??? public

Parameters:
string 
string 
string 
boolean disabled checked checkboxes (default: false)
Returns:
string

Definition at line 394 of file class.ilUtil.php.

Referenced by ilRepositorySearchGUI::__fillGroupTable(), ilAdminUserSearchGUI::__fillGroupTable(), ilRepositorySearchGUI::__fillRoleTable(), ilAdminUserSearchGUI::__fillRoleTable(), ilRepositorySearchGUI::__fillUserTable(), ilAdminUserSearchGUI::__fillUserTable(), ilLPListOfSettingsGUI::__showCollectionTable(), ilLPListOfObjectsGUI::__showEditUser(), ilLPListOfSettingsGUI::__showSCOTable(), ilObjUserFolderGUI::__showSelectTable(), ilObjCourseGUI::__showSubscribers(), ilObjUserFolderGUI::__showTextTable(), ilObjCourseGUI::__showWaitingList(), ilObjCategoryGUI::_importCategoriesForm(), ilCourseUserFieldsGUI::addSelectField(), ilSearchResultPresentationGUI::addStandardRow(), ilCourseUserFieldsGUI::addTextField(), ilObjUserFolderGUI::appliedUsersObject(), ilObjCategoryGUI::assignRolesObject(), ilObjChatGUI::blockedUsersObject(), ilObjForumGUI::cloneWizardPageObject(), ilObjUserGUI::createObject(), ilObjForumGUI::createObject(), ilObjiLincCourseGUI::createObject(), ilObjiLincCourseGUI::displayEditForm(), ilRegistrationGUI::displayForm(), ilCourseItemAdministrationGUI::edit(), ilObjUserFolderGUI::editAppliedUsersObject(), ilRegistrationSettingsGUI::editEmailAssignments(), ilCourseUserFieldsGUI::editField(), ilObjLinkResourceGUI::editItemObject(), ilObjLinkResourceGUI::editItemsObject(), ilObjCourseGUI::editMemberObject(), ilObjUserGUI::editObject(), ilObjExerciseGUI::editObject(), ilObjCourseGUI::editObject(), ilCourseObjectivesGUI::editQuestionAssignment(), ilRegistrationSettingsGUI::editRoles(), ilFeedbackGUI::fbList(), ilObjContentObjectGUI::linkChecker(), ilObjLinkResourceGUI::linkCheckerObject(), ilCourseObjectivesGUI::listAssignedQuestions(), ilConditionHandlerInterface::listConditions(), ilObjCourseGroupingGUI::listGroupings(), ilCourseObjectivesGUI::listMaterialAssignment(), ilCourseObjectivesGUI::listObjectives(), ilCourseObjectivesGUI::listQuestionAssignment(), ilObjUserFolderGUI::listUserDefinedFieldsObject(), ilLMStatisticsGUI::listUsersGroup(), ilObjCourseGUI::listUsersGroupObject(), ilObjiLincCourseGUI::listUsersGroupObject(), ilObjRoleGUI::listUsersGroupObject(), ilObjGroupGUI::listUsersGroupObject(), ilObjCategoryGUI::listUsersObject(), ilLMStatisticsGUI::listUsersRole(), ilObjCourseGUI::listUsersRoleObject(), ilObjiLincCourseGUI::listUsersRoleObject(), ilObjRoleGUI::listUsersRoleObject(), ilObjGroupGUI::listUsersRoleObject(), ilObjCourseGUI::mailMembersObject(), ilObjiLincCourseGUI::mailMembersObject(), ilObjGroupGUI::mailMembersObject(), ilEventAdministrationGUI::materials(), ilObjExerciseGUI::membersObject(), ilObjPaymentSettingsGUI::payMethodsObject(), ilPaymentTrusteeGUI::performSearch(), ilObjChatGUI::recordingsObject(), ilLDAPSettingsGUI::roleMapping(), ilLMStatisticsGUI::search(), ilObjPaymentSettingsGUI::searchObject(), ilObjCourseGUI::searchObject(), ilObjiLincCourseGUI::searchObject(), ilObjRoleGUI::searchObject(), ilObjGroupGUI::searchObject(), ilObjCourseGroupingGUI::selectCourse(), ilObjCourseGUI::selectStarterObject(), ilLDAPSettingsGUI::serverList(), ilObjUserFolderGUI::settingsObject(), ilMemberExportGUI::show(), ilCourseUserFieldsGUI::show(), ilMailAddressbookGUI::showAddressbook(), ilCourseRegisterGUI::showAgreement(), ilCourseAgreementGUI::showAgreement(), ilPaymentCouponGUI::showCodes(), ilMailingListsGUI::showMailingLists(), ilMailingListsGUI::showMembersList(), ilPaymentCouponGUI::showObjects(), ilObjPrivacySecurityGUI::showPrivacy(), ilSearchresultGUI::showResults(), ilMailSearchGUI::showResults(), ilSearchGUI::showSearch(), ilPaymentTrusteeGUI::showTrustees(), ilStartUpGUI::showUserAgreement(), ilLDAPSettingsGUI::userMapping(), ilObjPaymentSettingsGUI::vendorsObject(), ilRegistrationSettingsGUI::view(), ilCourseArchivesGUI::view(), ilObjChatGUI::viewObject(), and ilObjForumGUI::viewThreadObject().

        {
                $str = "<input type=\"checkbox\" name=\"".$varname."\"";

                if ($checked == 1)
                {
                        $str .= " checked=\"checked\"";
                }

                if ($disabled)
                {
                        $str .= " disabled=\"disabled\"";
                }

                $array_var = false;

                if (substr($varname,-2) == "[]")
                {
                        $array_var = true;
                }

                // if varname ends with [], use varname[-2] + _ + value as id tag (e.g. "user_id[]" => "user_id_15")
                if ($array_var)
                {
                        $varname_id = substr($varname,0,-2)."_".$value;
                }
                else
                {
                        $varname_id = $varname;
                }

                // dirty removal of other "[]" in string
                $varname_id = ereg_replace("\[","_",$varname_id);
                $varname_id = ereg_replace("\]","",$varname_id);

                $str .= " value=\"".$value."\" id=\"".$varname_id."\" />\n";

                return $str;
        }

Here is the caller graph for this function:

ilUtil::formDisabledRadioButton ( checked,
varname,
value,
disabled 
)

???

Parameters:
string 

Definition at line 443 of file class.ilUtil.php.

          {
            if ($disabled) {
              $str = "<input disabled type=\"radio\" name=\"".$varname."\"";
            }
            else {
              $str = "<input type=\"radio\" name=\"".$varname."\"";
            }
            if ($checked == 1)
              {
                $str .= " checked=\"checked\"";
              }

            $str .= " value=\"".$value."\"";
            $str .= " id=\"".$value."\" />\n";

            return $str;

          }

ilUtil::formInput ( varname,
value,
disabled = false 
)

create html input area

Parameters:
string $varname name of form variable
string $value value and id of input
boolean $disabled if true, input appears disabled
Returns:
string string

Definition at line 496 of file class.ilUtil.php.

        {

            $str = "<input type=\"input\" name=\"".$varname."\"";
                if ($disabled)
                {
                        $str .= " disabled";
                }

                $str .= " value=\"".$value."\"";

                $str .= " id=\"".$value."\" />\n";

                return $str;
        }

ilUtil::formRadioButton ( checked,
varname,
value 
)

??? public

Parameters:
string 
string 
string 
Returns:
string

Definition at line 472 of file class.ilUtil.php.

Referenced by ilRepositorySearchGUI::__showSearch(), ilAdminUserSearchGUI::__showSearch(), ilObjiLincCourseGUI::changeMemberObject(), ilObjUserFolderGUI::chooseFieldTypeObject(), ilObjiLincClassroomGUI::create(), ilObjForumGUI::createObject(), ilObjGroupGUI::createObject(), ilObjiLincClassroomGUI::displayEditForm(), ilCourseItemAdministrationGUI::edit(), ilObjCourseGUI::editObject(), ilObjGroupGUI::editObject(), ilCourseUserFieldsGUI::fieldSelection(), ilObjForumGUI::moveThreadsObject(), ilObjExerciseGUI::newMembersObject(), ilObjRoleTemplateGUI::permObject(), ilObjRoleGUI::permObject(), ilObjectGUI::searchCloneSourceObject(), ilLMStatisticsGUI::searchUserForm(), ilObjiLincCourseGUI::searchUserFormObject(), ilObjRoleGUI::searchUserFormObject(), ilObjGroupGUI::searchUserFormObject(), ilObjCourseGUI::searchUserObject(), ilLDAPSettingsGUI::serverList(), ilObjSearchSettingsGUI::settingsObject(), ilFeedbackGUI::showBarometer(), ilFeedbackGUI::showBarometerById(), ilPaymentBillAdminGUI::showBillData(), ilPaymentPurchaseGUI::showDetails(), ilPersonalProfileGUI::showProfile(), ilSearchGUI::showSearch(), ilObjCategoryGUI::showSortingSettings(), ilObjRootFolderGUI::showSortingSettings(), ilRegistrationSettingsGUI::view(), and ilObjExerciseGUI::viewObject().

        {
                $str = "<input type=\"radio\" name=\"".$varname."\"";
                if ($checked == 1)
                {
                        $str .= " checked=\"checked\"";
                }

                $str .= " value=\"".$value."\"";

                $str .= " id=\"".$value."\" />\n";

                return $str;
        }

Here is the caller graph for this function:

ilUtil::formSelect ( selected,
varname,
options,
multiple = false,
direct_text = false,
size = "0",
style_class = "",
attribs = "",
disabled = false 
)

Builds a select form field with options and shows the selected option first.

public

Parameters:
string/array value to be selected
string variable name in formular
array array with $options (key = lang_key, value = long name)
boolean multiple selection list true/false
boolean if true, the option values are displayed directly, otherwise they are handled as language variable keys and the corresponding language variable is displayed
int size
string style class
array additional attributes (key = attribute name, value = attribute value)
boolean disabled

Definition at line 298 of file class.ilUtil.php.

References $lng.

Referenced by ilMDEditorGUI::__fillSubelements(), ilRepositorySearchGUI::__fillUserSearch(), ilAdminUserSearchGUI::__fillUserSearch(), ilRegistrationGUI::__showRoleSelection(), ilObjCourseGUI::__showSubscribersTable(), ilPersonalProfileGUI::__showUserDefinedFields(), ilObjUserGUI::__showUserDefinedFields(), ilObjPaymentSettingsGUI::__showVendorsTable(), ilObjCourseGUI::__showWaitingListTable(), ilFeedbackGUI::addBarometer(), ilEventAdministrationGUI::addEvent(), ilColumnGUI::addHiddenBlockSelector(), ilObjSystemFolderGUI::benchmarkObject(), ilObjAdvancedEditingGUI::categoryObject(), ilObjGroupGUI::changeMemberObject(), ilObjSystemFolderGUI::checkObject(), ilObjCourseGroupingGUI::create(), ilFeedbackGUI::edit(), ilObjCourseGroupingGUI::edit(), ilObjStyleSettingsGUI::editContentStylesObject(), ilObjLinkResourceGUI::editItemObject(), ilPaymentStatisticGUI::editStatistic(), ilObjPaymentSettingsGUI::editStatisticObject(), ilTable2GUI::fillActionRow(), ilLPFilterGUI::getHTML(), ilObjUserFolderGUI::importUserRoleAssignmentObject(), ilLocationInputGUI::insert(), ilDurationInputGUI::insert(), ilObjExerciseGUI::membersObject(), ilCourseArchivesGUI::selectArchiveLanguage(), ilLDAPSettingsGUI::serverList(), ilObjSearchSettingsGUI::settingsObject(), ilObjLinkResourceGUI::showAddItemObject(), ilCourseRegisterGUI::showCourseDefinedFields(), ilCourseAgreementGUI::showCourseDefinedFields(), ilInfoScreenGUI::showLearningProgress(), ilInternalLinkGUI::showLinkHelp(), ilPageObjectGUI::showPage(), ilBookmarkAdministrationGUI::showPossibleSubObjects(), ilRegistrationGUI::showUserDefinedFields(), and ilObjLanguageExtGUI::viewObject().

        {
                global $lng;

                if ($multiple == true)
                {
                        $multiple = " multiple=\"multiple\"";
                }
                else
                {
                        $multiple = "";
                        $size = 0;
                }

                if ($style_class != "")
                {
                        $class = " class=\"".$style_class."\"";
                }
                else
                {
                        $class = "";
                }

                if (is_array($attribs))
                {
                        foreach ($attribs as $key => $val)
                        {
                                $attributes .= " ".$key."=\"".$val."\"";
                        }
                }
                if($disabled)
                {
                        $disabled = ' disabled=\"disabled\"';
                }

                $str = "<select name=\"".$varname ."\"".$multiple." $class size=\"".$size."\" $attributes $disabled>\n";

                foreach ($options as $key => $val)
                {
                        if ($direct_text)
                        {
                                $str .= " <option value=\"".$key."\"";
                        }
                        else
                        {
                                $str .= " <option value=\"".$val."\"";
                        }
                        if (is_array($selected) )
                        {
                                if (in_array($key,$selected))
                                {
                                        $str .= " selected=\"selected\"";
                                }
                        }
                        else if ($selected == $key)
                        {
                                $str .= " selected=\"selected\"";
                        }

                        if ($direct_text)
                        {
                                $str .= ">".$val."</option>\n";
                        }
                        else
                        {
                                $str .= ">".$lng->txt($val)."</option>\n";
                        }
                }

                $str .= "</select>\n";

                return $str;
        }

Here is the caller graph for this function:

ilUtil::generatePasswords ( a_number  ) 

Definition at line 3108 of file class.ilUtil.php.

References $ret.

Referenced by ShibAuth::generateLogin(), ilSOAPAuth::login(), ShibAuth::login(), ilRegistrationGUI::saveForm(), and ilPersonalProfileGUI::showProfile().

    {
        $ret = array();
        srand((double) microtime()*1000000);

        for ($i=1; $i<=$a_number; $i++)
        {
            $length  = rand(6,10);
            $next  = rand(1,2);
            //$chars = "abcdefghijklmnopqrstuvwxyz0123456789ABCDEFGHIJKLMNOPQRSTUVWXYZ";
            $vowels = "aeiou";
            $consonants = "bcdfghjklmnpqrstvwxyz";
            $pw = "";

            for ($j=0; $j < $length; $j++)
            {
                switch ($next)
                {
                    case 1:
                                        $pw.= $consonants[rand(0,strlen($consonants)-1)];
                                        $next = 2;
                    break;

                    case 2:
                                        $pw.= $vowels[rand(0,strlen($vowels)-1)];
                                        $next = 1;
                                break;
                }
             }

             $ret[] = $pw;
         }

         return $ret;
    }

Here is the caller graph for this function:

ilUtil::getASCIIFilename ( a_filename  ) 

convert utf8 to ascii filename

Parameters:
string $a_filename utf8 filename

Implementation note: /// The proper way to convert charsets is mb_convert_encoding. /// Unfortunately Multibyte String functions are not an /// installation requirement for ILIAS 3. /// Codelines behind three slashes '///' show how we would do /// it using mb_convert_encoding. /// Note that mb_convert_encoding has the bad habit of /// substituting unconvertable characters with HTML /// entitities. Thats why we need a regular expression which /// replaces HTML entities with their first character. /// e.g. ä => a

$ascii_filename = mb_convert_encoding($a_filename, 'ISO_8859-1','UTF-8'); ///$ascii_filename = preg_replace('/&(.)[^;]*;/","\1', $ascii_filename);

$ascii_filename = mb_convert_encoding($a_filename,'US-ASCII','UTF-8'); ///$ascii_filename = preg_replace('/&(.)[^;]*;/','\1', $ascii_filename);

Definition at line 1842 of file class.ilUtil.php.

Referenced by deliverData(), deliverFile(), ilObjTest::deliverPDFfromFO(), ilObjSurvey::deliverPDFfromFO(), ilFileDataExercise::downloadAllDeliveredFiles(), ilObjSurveyGUI::exportAllCodesObject(), ilObjSurveyGUI::exportCodesObject(), ilSurveyEvaluationGUI::exportCumulatedResults(), ilTestExport::exportToCSV(), ilTestExport::exportToExcel(), ilSurveyEvaluationGUI::exportUserSpecificResults(), ilTestCertificate::outCertificates(), ilObjMediaCastGUI::saveCastItemObject(), and ilObjMediaCastGUI::updateCastItemObject().

        {
                // The filename must be converted to ASCII, as of RFC 2183,
                // section 2.3.
                // Despite the RFC, Internet Explorer on Windows supports
                // ISO 8895-1 encoding for the file name. We use this fact, to
                // produce a better result, if the user uses IE.


                $user_agent = strtolower($_SERVER["HTTP_USER_AGENT"]);
                if ((is_integer(strpos($user_agent, "msie"))) && is_integer(strpos($user_agent, "win")))
                {

                        $ascii_filename = utf8_decode($a_filename);
                }
                else
                {

                        $ascii_filename = htmlentities($a_filename,ENT_NOQUOTES,'UTF-8');
                        $ascii_filename = preg_replace('/\&(.)[^;]*;/','\\1', $ascii_filename);
                        $ascii_filename = preg_replace('/[\x7f-\xff]/','_', $ascii_filename);
                }

                // Windows does not allow the following characters in filenames:
                // \/:*?"<>|
                if (is_integer(strpos($user_agent, "win")))
                {
                        $ascii_filename = preg_replace('/[:\x5c\/\*\?\"<>\|]/','_', $ascii_filename);
                }

                return $ascii_filename;
        }

Here is the caller graph for this function:

ilUtil::getAssociatedUsersOnline ( a_user_id  ) 

reads all active sessions from db and returns users that are online and who have a local role in a group or a course for which the the current user has also a local role.

Parameters:
integer user_id User ID of the current user.
Returns:
array

Definition at line 1394 of file class.ilUtil.php.

References $ilias, $user, and quoteArray().

Referenced by ilUsersOnlineBlockGUI::getUsers().

        {
                global $ilias, $ilDB;

                $pd_set = new ilSetting("pd");
                $atime = $pd_set->get("user_activity_time") * 60;
                $ctime = time();

                // The difference between active time and session time
                $time_diff = 0;

                // Get a list of object id's of all courses and groups for which
                // the current user has local roles.
                // Note: we have to use DISTINCT here, because a user may assume
                // multiple roles in a group or a course.
                $q = "SELECT DISTINCT dat.obj_id as obj_id ".
                "FROM rbac_ua AS ua ".
                "JOIN rbac_fa AS fa ON fa.rol_id = ua.rol_id ".
                "JOIN object_reference AS r1 ON r1.ref_id = fa.parent ".
                "JOIN tree ON tree.child = r1.ref_id ".
                "JOIN object_reference AS r2 ON r2.ref_id = tree.parent ".
                "JOIN object_data AS dat ON dat.obj_id = r2.obj_id ".
                "WHERE ua.usr_id = ".$ilDB->quote($a_user_id)." ".
                "AND fa.assign = 'y' ".
                "AND dat.type IN ('grp','crs')";
                $r = $ilias->db->query($q);
                while ($row = $r->fetchRow(DB_FETCHMODE_ASSOC))
                {
                        $groups_and_courses_of_user[] = $row["obj_id"];
                }

                // If the user is not in a course or a group, he has no associated users.
                if (count($groups_and_courses_of_user) == 0)
                {
                        $q = "SELECT count(user_id) as num,ctime,user_id,firstname,lastname,title,login,last_login ".
                        "FROM usr_session ".
                        "JOIN usr_data ON user_id=usr_id ".
                        "WHERE user_id = ".$ilDB->quote($a_user_id)." ".
                        " AND agree_date != '0000-00-00 00:00:00' ".
                        "AND expires > UNIX_TIMESTAMP() - ".$time_diff." ".
                        "GROUP BY user_id";
                }
                else
                {
                        $q = "SELECT count(user_id) as num,s.ctime,s.user_id,ud.firstname,ud.lastname,ud.title,ud.login,ud.last_login ".
                        "FROM usr_session AS s ".
                        "JOIN usr_data AS ud ON ud.usr_id = s.user_id ".
                        "JOIN rbac_ua AS ua ON ua.usr_id = s.user_id ".
                        "JOIN rbac_fa AS fa ON fa.rol_id = ua.rol_id ".
                        "JOIN tree ON tree.child = fa.parent ".
                        "JOIN object_reference AS or1 ON or1.ref_id = tree.parent ".
                        "JOIN object_data AS od ON od.obj_id = or1.obj_id ".
                        "WHERE s.user_id != 0 ".
                        "AND s.expires > UNIX_TIMESTAMP() - ".$time_diff." ".
                        "AND fa.assign = 'y' ".
                        " AND ud.agree_date != '0000-00-00 00:00:00' ".
                        "AND od.obj_id IN (".implode(",",ilUtil::quoteArray($groups_and_courses_of_user)).") ".
                        "GROUP BY s.user_id ".
                        "ORDER BY ud.lastname, ud.firstname";
                }
                $r = $ilias->db->query($q);

                while ($user = $r->fetchRow(DB_FETCHMODE_ASSOC))
                {
                        if ($atime <= 0
                                || $user["ctime"] + $atime > $ctime)
                        {
                                $users[$user["user_id"]] = $user;
                        }
                }

                return $users ? $users : array();
        }

Here is the call graph for this function:

Here is the caller graph for this function:

ilUtil::getConvertCmd (  ) 

get convert command

Definition at line 1621 of file class.ilUtil.php.

Referenced by ilObjUser::_uploadPersonalPicture(), convertImage(), ilImagemapPreview::createPreview(), resizeImage(), ilContainer::saveIcons(), and ilPersonalProfileGUI::uploadUserPicture().

        {
                return PATH_TO_CONVERT;
                //global $ilias;

                //return $ilias->getSetting("convert_path");
        }

Here is the caller graph for this function:

ilUtil::getDataDir (  ) 

get data directory (outside webspace)

Definition at line 1335 of file class.ilUtil.php.

Referenced by ilAdvancedMDRecordImportFiles::__construct(), ilAdvancedMDRecordExportFiles::__construct(), ilLuceneIndexer::__indexFiles(), ilChatServerConfig::__writeConfigFile(), ilObjQuestionPool::_createImportDirectory(), ilObjTest::_createImportDirectory(), ilObjCategoryGUI::_getImportDir(), ilObjQuestionPool::_getImportDirectory(), ilObjTest::_getImportDirectory(), ilObjUserFolder::createExportDirectory(), ilObjQuestionPool::createExportDirectory(), ilObjTest::createExportDirectory(), ilObjSurveyQuestionPool::createExportDirectory(), ilObjSurvey::createExportDirectory(), ilObjContentObject::createExportDirectory(), ilObjGlossary::createExportDirectory(), ilObjTest::createImportDirectory(), ilObjSurveyQuestionPool::createImportDirectory(), ilObjSurvey::createImportDirectory(), ilObjContentObject::createImportDirectory(), ilObjGlossary::createImportDirectory(), ilMediaItem::createWorkDirectory(), ilObjSurveyQuestionPool::deleteAllData(), ilObjQuestionPool::deleteQuestionpool(), ilObjSurvey::deleteSurveyRecord(), ilObjTest::deleteTest(), ilObjContentObject::getDataDirectory(), ilObjUserFolder::getExportDirectory(), ilObjQuestionPool::getExportDirectory(), ilObjTest::getExportDirectory(), ilObjSurveyQuestionPool::getExportDirectory(), ilObjSurvey::getExportDirectory(), ilObjContentObject::getExportDirectory(), ilObjGlossary::getExportDirectory(), ilObjUserFolderGUI::getImportDir(), ilObjQuestionPool::getImportDirectory(), ilObjTest::getImportDirectory(), ilObjSurveyQuestionPool::getImportDirectory(), ilObjSurvey::getImportDirectory(), ilObjContentObject::getImportDirectory(), ilObjGlossary::getImportDirectory(), ilMediaItem::getWorkDirectory(), ilTempnam(), and ilFileSystemStorage::init().

        {
                return CLIENT_DATA_DIR;
                //global $ilias;

                //return $ilias->ini->readVariable("server", "data_dir");
        }

Here is the caller graph for this function:

ilUtil::getDir ( a_dir  ) 

get directory

Definition at line 2071 of file class.ilUtil.php.

References $dirs, and $files.

Referenced by ilObjMediaObjectGUI::editFilesObject(), ilAdvancedMDRecordExportFiles::getFiles(), ilTestCertificate::importCertificate(), ilObjUserFolderGUI::importUserRoleAssignmentObject(), and ilFileSystemGUI::listFiles().

        {
                $current_dir = opendir($a_dir);

                $dirs = array();
                $files = array();
                while($entry = readdir($current_dir))
                {
                        if(is_dir($a_dir."/".$entry))
                        {
                                $dirs[$entry] = array("type" => "dir", "entry" => $entry);
                        }
                        else
                        {
                                $size = filesize($a_dir."/".$entry);
                                $files[$entry] = array("type" => "file", "entry" => $entry,
                                "size" => $size);
                        }
                }
                ksort($dirs);
                ksort($files);

                return array_merge($dirs, $files);
        }

Here is the caller graph for this function:

ilUtil::getFileSizeInfo (  ) 

Definition at line 3706 of file class.ilUtil.php.

References $lng.

        {
                global $lng;

                // get the value for the maximal uploadable filesize from the php.ini (if available)
                $umf=get_cfg_var("upload_max_filesize");
                // get the value for the maximal post data from the php.ini (if available)
                $pms=get_cfg_var("post_max_size");

                // use the smaller one as limit
                $max_filesize=min($umf, $pms);
                if (!$max_filesize) $max_filesize=max($umf, $pms);

                return $lng->txt("file_notice")." $max_filesize.";
         }

ilUtil::getGDSupportedImageType ( a_desired_type  ) 

returns the best supported image type by this PHP build

Parameters:
string $desired_type desired image type ("jpg" | "gif" | "png")
Returns:
string supported image type ("jpg" | "gif" | "png" | "")

Definition at line 2760 of file class.ilUtil.php.

Referenced by ilMediaItem::getMapWorkCopyType().

        {
                $a_desired_type = strtolower($a_desired_type);
                // get supported Image Types
                $im_types = ImageTypes();

                switch($a_desired_type)
                {
                        case "jpg":
                        if ($im_types & IMG_JPG) return "jpg";
                        if ($im_types & IMG_GIF) return "gif";
                        if ($im_types & IMG_PNG) return "png";
                        break;

                        case "gif":
                        if ($im_types & IMG_GIF) return "gif";
                        if ($im_types & IMG_JPG) return "jpg";
                        if ($im_types & IMG_PNG) return "png";
                        break;

                        case "png":
                        if ($im_types & IMG_PNG) return "png";
                        if ($im_types & IMG_JPG) return "jpg";
                        if ($im_types & IMG_GIF) return "gif";
                        break;
                }

                return "";
        }

Here is the caller graph for this function:

ilUtil::getGroupId ( a_parent_ref  ) 

get the tree_id of a group where an object with the passed ref_id belongs to.

DEPRECATED

Parameters:
string ref_id of an object that is in a group public
Returns:
integer the ref_id of the group or boolean false if no group was found

Definition at line 2104 of file class.ilUtil.php.

References $ilias.

        {
                return false;

                global $ilias, $ilDB;

                $q = "SELECT DISTINCT tree FROM grp_tree WHERE child=".
                        $ilDB->quote($a_parent_ref);
                $r = $ilias->db->query($q);
                $row = $r->fetchRow();

                return $row[0] ? $row[0] : false;
        }

ilUtil::getHtmlPath ( relative_path  ) 

get url of path

Author:
Brandon Blackmoor <brandon.blackmoor@jfcom.mil> public
Parameters:
$relative_path string complete path to file, relative to web root (e.g. /data/pfplms103/mobs/mm_732/athena_standing.jpg)

Definition at line 165 of file class.ilUtil.php.

Referenced by ilObjMediaObject::_getURL(), SurveyTextQuestionGUI::getPrintView(), SurveyOrdinalQuestionGUI::getPrintView(), SurveyNominalQuestionGUI::getPrintView(), SurveyMatrixQuestionGUI::getPrintView(), assSingleChoiceGUI::getSolutionOutput(), assMultipleChoiceGUI::getSolutionOutput(), ilTestOutputGUI::outUserResultsOverview(), and ilObjSurveyGUI::printViewObject().

    {
        if (substr($relative_path, 0, 2) == './')
        {
            $relative_path = (substr($relative_path, 1));
        }
        if (substr($relative_path, 0, 1) != '/')
        {
            $relative_path = '/' . $relative_path;
        }
        $htmlpath = ILIAS_HTTP_PATH . $relative_path;
        return $htmlpath;
    }

Here is the caller graph for this function:

ilUtil::getImagePath ( img,
module_path = "",
mode = "output",
offline = false 
)

get image path (for images located in a template directory)

public

Parameters:
string full image filename (e.g. myimage.gif)
boolean should be set to true, if the image is within a module template directory (e.g. content/templates/default/images/test.gif)

Definition at line 112 of file class.ilUtil.php.

References $ilCtrl, $ilias, and $img.

Referenced by ilLearningProgressBaseGUI::__buildHeader(), ilCourseContentGUI::__editAdvancedUserTimings(), ilCourseContentGUI::__editUserTimings(), ilSearchresultGUI::__formatTitle(), ilLearningProgressBaseGUI::__getLegendHTML(), ilCourseContentGUI::__getOptions(), ilLPListOfObjectsGUI::__listObjects(), ilLPListOfProgressGUI::__renderContainerRow(), ilLPListOfObjectsGUI::__renderContainerRow(), ilCourseContentGUI::__renderEvent(), ilCourseContentGUI::__renderUserItem(), ilObjLinkResourceGUI::__setHeader(), ilObjChatGUI::__setHeader(), ilObjRoleGUI::__setHeader(), ilObjLinkResourceGUI::__setLocator(), ilObjChatGUI::__showActiveUsers(), ilObjUserFolderGUI::__showAppliedUsersTable(), ilObjRoleGUI::__showAssignedUsersTable(), ilObjectGUI::__showClipboardTable(), ilLPListOfSettingsGUI::__showCollectionTable(), ilLPListOfProgressGUI::__showContainerList(), ilPaymentShoppingCartGUI::__showCouponInput(), ilObjCourseGUI::__showDeleteMembersTable(), ilObjCourseGUI::__showDeleteSubscriberTable(), ilObjCourseGUI::__showEditMemberTable(), ilCourseContentGUI::__showEvents(), ilCourseObjectivePresentationGUI::__showHideLinks(), ilLearningProgressBaseGUI::__showImageByStatus(), ilPaymentShoppingCartGUI::__showItemsTable(), ilCourseObjectivePresentationGUI::__showLearningMaterials(), ilCourseContentGUI::__showMaterial(), ilObjiLincCourseGUI::__showMembersTable(), ilObjGroupGUI::__showMembersTable(), ilCourseObjectivePresentationGUI::__showObjectives(), ilObjectStatusGUI::__showObjectSummaryTable(), ilObjChatGUI::__showOnlineUsers(), ilLPListOfProgressGUI::__showProgressList(), ilObjCourseGUI::__showRemoveFromWaitingListTable(), ilObjUserGUI::__showRolesTable(), ilObjCategoryGUI::__showRolesTable(), ilObjRoleFolderGUI::__showRolesTable(), ilLPListOfSettingsGUI::__showSCOTable(), ilRepositorySearchGUI::__showSearch(), ilAdminUserSearchGUI::__showSearch(), ilLMStatisticsGUI::__showSearchGroupTable(), ilRepositorySearchGUI::__showSearchGroupTable(), ilAdminUserSearchGUI::__showSearchGroupTable(), ilObjCourseGUI::__showSearchGroupTable(), ilObjiLincCourseGUI::__showSearchGroupTable(), ilObjRoleGUI::__showSearchGroupTable(), ilObjGroupGUI::__showSearchGroupTable(), ilSearchGUI::__showSearchInResults(), ilAdvancedSearchGUI::__showSearchInResults(), ilLMStatisticsGUI::__showSearchRoleTable(), ilRepositorySearchGUI::__showSearchRoleTable(), ilAdminUserSearchGUI::__showSearchRoleTable(), ilObjCourseGUI::__showSearchRoleTable(), ilObjiLincCourseGUI::__showSearchRoleTable(), ilObjRoleGUI::__showSearchRoleTable(), ilObjGroupGUI::__showSearchRoleTable(), ilObjPaymentSettingsGUI::__showSearchUserSPTable(), ilLMStatisticsGUI::__showSearchUserTable(), ilRepositorySearchGUI::__showSearchUserTable(), ilAdminUserSearchGUI::__showSearchUserTable(), ilPaymentTrusteeGUI::__showSearchUserTable(), ilPaymentStatisticGUI::__showSearchUserTable(), ilObjPaymentSettingsGUI::__showSearchUserTable(), ilObjCourseGUI::__showSearchUserTable(), ilObjiLincCourseGUI::__showSearchUserTable(), ilObjRoleGUI::__showSearchUserTable(), ilObjGroupGUI::__showSearchUserTable(), ilObjCourseGUI::__showSubscribersTable(), ilPaymentTrusteeGUI::__showTrusteesTable(), ilLPListOfObjectsGUI::__showUsersList(), ilObjCategoryGUI::__showUsersTable(), ilObjPaymentSettingsGUI::__showVendorsTable(), ilObjCourseGUI::__showWaitingListTable(), ilObject::_getIcon(), ilObjUser::_getPersonalPicturePath(), ilFeedbackGUI::addBarometer(), ilPaymentStatisticGUI::addCustomer(), ilObjPaymentSettingsGUI::addCustomerObject(), ilGlossaryTermGUI::addDefinition(), ilEventAdministrationGUI::addEvent(), ilSearchResultPresentationGUI::addHeaderRow(), ilPDSelectedItemsBlockGUI::addHeaderRow(), ilContainerGUI::addHeaderRow(), ilCourseObjectivesGUI::addObjective(), ilPDSelectedItemsBlockGUI::addParentRow(), ilPaymentObjectGUI::addPrice(), ilObjPaymentSettingsGUI::addPriceObject(), ilPDSelectedItemsBlockGUI::addStandardRow(), ilContainerGUI::addStandardRow(), ilObjRoleGUI::askDeleteDesktopItemObject(), ilObjLinkResourceGUI::askDeleteItemsObject(), ilCourseObjectivesGUI::askDeleteObjective(), ilObjChatGUI::askDeleteRecordingsObject(), ilObjChatGUI::blockedUsersObject(), ilObjSurveyGUI::browseForQuestionsObject(), ilPaymentBaseGUI::buildHeader(), SurveyOrdinalQuestionGUI::categories(), SurveyNominalQuestionGUI::categories(), SurveyMatrixQuestionGUI::categories(), ilTestCertificateGUI::certificateEditor(), ilObjiLincCourseGUI::changeMemberObject(), ilObjGroupGUI::changeMemberObject(), ilObjContentObjectGUI::chapters(), ilObjForumGUI::cloneWizardPageObject(), ilContainerGUI::cloneWizardPageObject(), ilObjiLincCourseGUI::confirmationObject(), ilObjGroupGUI::confirmationObject(), ilGlossaryTermGUI::confirmDefinitionDeletion(), ilObjContentObjectGUI::confirmDeleteExportFile(), ilObjGlossaryGUI::confirmDeleteExportFile(), ilObjUserFolderGUI::confirmDeleteExportFileObject(), ilObjQuestionPoolGUI::confirmDeleteExportFileObject(), ilObjTestGUI::confirmDeleteExportFileObject(), ilObjSurveyQuestionPoolGUI::confirmDeleteExportFileObject(), ilObjSurveyGUI::confirmDeleteExportFileObject(), ilPDExternalFeedBlockGUI::confirmDeleteFeedBlock(), ilObjMediaCastGUI::confirmDeletionItemsObject(), ilNewsItemGUI::confirmDeletionNewsItems(), ilObjMediaPoolGUI::confirmRemove(), ilObjGlossaryGUI::confirmTermDeletion(), ilObjSurveyGUI::constraintsObject(), ilGlossaryTermGUI::create(), ilObjQuestionPoolGUI::createObject(), ilObjTestGUI::createObject(), ilObjSurveyQuestionPoolGUI::createObject(), ilObjSurveyGUI::createObject(), ilObjContentObjectGUI::createObject(), ilObjFileBasedLMGUI::createObject(), ilObjGlossaryGUI::createObject(), ilObjForumGUI::createObject(), ilObjCourseGUI::createObject(), ilObjCategoryGUI::createObject(), ilObjGroupGUI::createObject(), ilObjFolderGUI::createObject(), ilObjectGUI::createObject(), ilBookmarkAdministrationGUI::delete(), ilObjContentObjectGUI::delete(), ilObjStyleSheetGUI::deleteObject(), ilObjectGUI::deleteObject(), ilObjTestGUI::deleteSingleUserResultsObject(), ilObjStyleSheetFolderGUI::deleteStyleObject(), ilObjStyleSettingsGUI::deleteStyleObject(), ilObjExerciseGUI::deliverObject(), ilGlossaryLocatorGUI::display(), ilObjSystemFolderGUI::displayBasicSettings(), ilRegistrationGUI::displayForm(), ilBookmarkAdministrationGUI::displayHeader(), ilPDNewsGUI::displayHeader(), ilPDNotesGUI::displayHeader(), ilLMEditorGUI::displayLocator(), ilFeedbackGUI::edit(), ilPCTableGUI::edit(), ilCourseItemAdministrationGUI::edit(), ilObjUserFolderGUI::editAppliedUsersObject(), ilPaymentObjectGUI::editDetails(), ilRegistrationSettingsGUI::editEmailAssignments(), ilObjMediaObjectGUI::editFilesObject(), ilObjLinkResourceGUI::editItemObject(), ilObjLinkResourceGUI::editItemsObject(), ilObjMediaObjectGUI::editMapAreasObject(), ilEventAdministrationGUI::editMembers(), ilObjTypeDefinitionGUI::editObject(), ilCourseObjectivesGUI::editObjective(), ilObjPaymentSettingsGUI::editObjectObject(), ilPaymentObjectGUI::editPrices(), ilObjPaymentSettingsGUI::editPricesObject(), assTextSubsetGUI::editQuestion(), assSingleChoiceGUI::editQuestion(), assMultipleChoiceGUI::editQuestion(), assMatchingQuestionGUI::editQuestion(), assImagemapQuestionGUI::editQuestion(), ilCourseObjectivesGUI::editQuestionAssignment(), ilRegistrationSettingsGUI::editRoles(), ilPDNewsBlockGUI::editSettings(), ilPaymentStatisticGUI::editStatistic(), ilObjPaymentSettingsGUI::editStatisticObject(), ilGlossaryTermGUI::editTerm(), ilCourseContentGUI::editTimings(), ilEventAdministrationGUI::editUser(), ilObjPaymentSettingsGUI::editVendor(), ilEventAdministrationGUI::eventsList(), ilPersonalDesktopGUI::executeCommand(), ilPageEditorGUI::executeCommand(), ilTermDefinitionEditorGUI::executeCommand(), ilObjMediaPoolGUI::explorer(), ilObjContentObjectGUI::explorer(), ilObjContentObject::exportHTML(), ilObjGlossary::exportHTML(), ilObjContentObjectGUI::exportList(), ilObjGlossaryGUI::exportList(), ilObjUserFolderGUI::exportObject(), ilObjQuestionPoolGUI::exportObject(), ilObjTestGUI::exportObject(), ilObjSurveyQuestionPoolGUI::exportObject(), ilObjSurveyGUI::exportObject(), ilFeedbackGUI::fbList(), ilTable2GUI::fillActionRow(), ilObjectGUI::fillCloneSearchTemplate(), ilObjectGUI::fillCloneTemplate(), ilBlockGUI::fillDetailRow(), ilTable2GUI::fillHeader(), ilCopyWizardPage::fillMainBlock(), ilBlockGUI::fillMoveLink(), ilUsersOnlineBlockGUI::fillRow(), ilPDNewsTableGUI::fillRow(), ilSCORMPresentationGUI::finishSahs(), ilSAHSPresentationGUI::finishSahs(), ilMediaPoolExplorer::formatHeader(), ilLMExplorer::formatHeader(), ilLMEditorExplorer::formatHeader(), ilIntLinkRepItemExplorer::formatHeader(), ilForumExplorer::formatHeader(), ilStyleScopeExplorer::formatHeader(), ilAdministrationExplorer::formatHeader(), ilSCORMExplorer::formatObject(), ilHACPExplorer::formatObject(), ilAICCExplorer::formatObject(), ilPublicSectionSelector::formatObject(), ilForumExplorer::formatObject(), ilFileExplorer::formatObject(), ilHistoryGUI::getHistoryTable(), ilLPFilterGUI::getHTML(), ilPDNewsBlockGUI::getHTML(), ilNewsForContextBlockGUI::getHTML(), ilNavigationHistoryGUI::getHTML(), ilInfoScreenGUI::getHTML(), ilBlockGUI::getHTML(), ilMailExplorer::getImage(), ilCopyWizardExplorer::getImage(), ilLMTOCExplorer::getImage(), ilTableOfContentsExplorer::getImage(), ilExplorer::getImage(), ilPDSelectedItemsBlockGUI::getIntroduction(), ilContainerGUI::getIntroduction(), ilBookmarkBlockGUI::getListRowData(), ilPDNotesBlockGUI::getListRowData(), ilNoteGUI::getNoteListHTML(), ilSCORMExplorer::getOutputIcons(), ilTestServiceGUI::getPassDetailsOverview(), ilNoteGUI::getPDNoteHTML(), ilSCORM13Player::getPlayer(), SurveyTextQuestionGUI::getPrintView(), SurveyOrdinalQuestionGUI::getPrintView(), SurveyNominalQuestionGUI::getPrintView(), SurveyMatrixQuestionGUI::getPrintView(), ilObjUserGUI::getPublicProfile(), ilObjSurvey::getQuestionblocksTable(), ilObjQuestionPool::getQuestionsTable(), ilObjSurveyQuestionPool::getQuestionsTable(), ilObjSurvey::getQuestionsTable(), ilTestServiceGUI::getResultsSignature(), assTextSubsetGUI::getSolutionOutput(), assTextQuestionGUI::getSolutionOutput(), assSingleChoiceGUI::getSolutionOutput(), assOrderingQuestionGUI::getSolutionOutput(), assNumericGUI::getSolutionOutput(), assMultipleChoiceGUI::getSolutionOutput(), assMatchingQuestionGUI::getSolutionOutput(), assJavaAppletGUI::getSolutionOutput(), assImagemapQuestionGUI::getSolutionOutput(), assFlashAppGUI::getSolutionOutput(), assClozeTestGUI::getSolutionOutput(), ilObjGlossaryGUI::getTemplate(), assOrderingQuestionGUI::getTestOutput(), assMatchingQuestionGUI::getTestOutput(), getTypeIconPath(), ilBookmarkBlockGUI::ilBookmarkBlockGUI(), ilExternalFeedBlockGUI::ilExternalFeedBlockGUI(), ilLMPresentationGUI::ilLMHead(), ilLMPresentationGUI::ilLMNavigation(), ilLMPresentationGUI::ilMedia(), ilNewsForContextBlockGUI::ilNewsForContextBlockGUI(), ilNoteGUI::ilNoteGUI(), ilPDExternalFeedBlockGUI::ilPDExternalFeedBlockGUI(), ilPDFeedbackBlockGUI::ilPDFeedbackBlockGUI(), ilPDMailBlockGUI::ilPDMailBlockGUI(), ilPDNewsBlockGUI::ilPDNewsBlockGUI(), ilPDNotesBlockGUI::ilPDNotesBlockGUI(), ilPDSysMessageBlockGUI::ilPDSysMessageBlockGUI(), ilLMPresentationGUI::ilTOC(), ilUsersOnlineBlockGUI::ilUsersOnlineBlockGUI(), ilObjSAHSLearningModuleGUI::importObject(), ilEventAdministrationGUI::initForm(), ilConditionHandlerInterface::initFormCondition(), ilAdvancedMDSettingsGUI::initFormSubstitutions(), ilNewsForContextBlockGUI::initSettingsForm(), ilObjFileGUI::initSingleUploadForm(), ilObjFileGUI::initZipUploadForm(), ilDateTimeInputGUI::insert(), ilPropertyFormGUI::insertItem(), ilObjectListGUI::insertPayment(), ilSCORMPresentationGUI::launchSahs(), ilHACPPresentationGUI::launchSahs(), ilSAHSPresentationGUI::launchSahs(), ilAICCPresentationGUI::launchSahs(), ilObjContentObjectGUI::linkChecker(), ilObjLinkResourceGUI::linkCheckerObject(), ilCourseObjectivesGUI::listAssignedQuestions(), ilConditionHandlerInterface::listConditions(), ilGlossaryTermGUI::listDefinitions(), ilGlossaryPresentationGUI::listDefinitions(), ilObjRoleGUI::listDesktopItemsObject(), ilObjGroupGUI::listExportFilesObject(), ilFileSystemGUI::listFiles(), ilObjCourseGroupingGUI::listGroupings(), ilObjMediaCastGUI::listItemsObject(), ilCourseObjectivesGUI::listMaterialAssignment(), ilObjMediaPoolGUI::listMedia(), ilCourseObjectivesGUI::listObjectives(), ilCourseObjectivesGUI::listQuestionAssignment(), ilObjCourseGUI::listStructureObject(), ilRegistrationGUI::login(), ilObjAssessmentFolderGUI::logsObject(), ilObjCourseGUI::mailMembersObject(), ilObjiLincCourseGUI::mailMembersObject(), ilObjGroupGUI::mailMembersObject(), ilObjSurveyGUI::maintenanceObject(), ilObjTestGUI::marksObject(), ilEventAdministrationGUI::materials(), ilGlossaryPresentationGUI::media(), ilObjExerciseGUI::membersObject(), ilObjCourseGUI::membersObject(), ilObjUserFolderGUI::newAccountMailObject(), ilSAHSPresentationGUI::outputInfoScreen(), ilLMPresentationGUI::outputInfoScreen(), ilTestOutputGUI::outQuestionSummary(), ilSurveyExecutionGUI::outSurveyPage(), ilObjTestGUI::outUserGroupTable(), ilObjSurveyGUI::outUserGroupTable(), ilTestOutputGUI::outUserResultsOverview(), ilTestOutputGUI::outWorkingForm(), ilPermissionGUI::owner(), ilObjContentObjectGUI::pages(), ilObjPaymentSettingsGUI::payMethodsObject(), ilPermissionGUI::perm(), ilObjRoleTemplateGUI::permObject(), ilObjRoleGUI::permObject(), ilSurveyPhrasesGUI::phrases(), ilPersonalDesktopGUI::prepareContentView(), ilNewsItemGUI::prepareFormNewsItem(), ilSearchresultGUI::prepareOutput(), ilSearchGUI::prepareOutput(), ilAdvancedSearchGUI::prepareOutput(), ilObjLanguageExtGUI::prepareOutput(), ilGlossaryPresentationGUI::prepareOutput(), ilObjForumGUI::prepareThreadScreen(), ilObjCourseGUI::printMembersObject(), ilObjSurveyGUI::printViewObject(), ilObjContentObjectGUI::properties(), ilObjTestGUI::propertiesObject(), ilObjSurveyGUI::propertiesObject(), ilObjTestGUI::questionBrowser(), ilObjQuestionPoolGUI::questionsObject(), ilObjTestGUI::questionsObject(), ilObjSurveyQuestionPoolGUI::questionsObject(), ilObjSurveyGUI::questionsObject(), ilObjGlossaryGUI::quickList(), ilObjChatGUI::recordingsObject(), ilObjiLincClassroomGUI::removeClassroom(), ilTableGUI::render(), ilTable2GUI::render(), ilTableGUI::renderHeader(), ilLPSAHSItemListGUI::renderTypeImage(), ilLPObjectiveItemListGUI::renderTypeImage(), ilLPEventListGUI::renderTypeImage(), ilLDAPSettingsGUI::roleMapping(), ilObjTestGUI::scoringObject(), ilObjectGUI::searchCloneSourceObject(), ilObjCourseGroupingGUI::selectCourse(), ilObjCourseGUI::selectStarterObject(), ilObjMediaObjectGUI::setAdminTabs(), ilObjectGUIAdapter::setAdminTabs(), ilObjSAHSLearningModuleGUI::setTabs(), ilStructureObjectGUI::setTabs(), ilObjContentObjectGUI::setTabs(), ilLMPageObjectGUI::setTabs(), ilEditClipboardGUI::setTabs(), ilObjFileBasedLMGUI::setTabs(), ilMainMenuGUI::setTemplateVars(), ilObjUserTrackingGUI::settingsObject(), ilObjUserGUI::setTitleAndDescription(), ilObjLanguageExtGUI::setTitleAndDescription(), ilObjQuestionPoolGUI::setTitleAndDescription(), ilObjectGUI::setTitleAndDescription(), ilContainerGUI::setTitleAndDescription(), ilTemplate::setTreeFlatIcon(), ilTemplate::setUpperIcon(), ilLPListOfSettingsGUI::show(), ilPersonalDesktopGUI::show(), ilCourseUserFieldsGUI::show(), ilObjUserFolderGUI::showActions(), ilObjContentObjectGUI::showActions(), ilLMObjectGUI::showActions(), ilObjStyleSheetFolderGUI::showActions(), ilObjStyleSettingsGUI::showActions(), ilObjectGUI::showActions(), ilContainerGUI::showAdministrationPanel(), ilPasswordAssistanceGUI::showAssignPasswordForm(), ilPasswordAssistanceGUI::showAssistanceForm(), ilFeedbackGUI::showBarometerById(), ilPaymentBillAdminGUI::showBillData(), ilPaymentCouponGUI::showCodes(), ilPurchaseBMFGUI::showCreditCard(), ilPurchaseBMFGUI::showDebitEntry(), ilPaymentPurchaseGUI::showDetails(), ilLMPresentationGUI::showDownloadList(), ilGlossaryPresentationGUI::showDownloadList(), ilObjForumGUI::showExplorerObject(), ilPDExternalFeedBlockGUI::showFeedItem(), ilExternalFeedBlockGUI::showFeedItem(), ilPDNewsBlockGUI::showFeedUrl(), ilNewsForContextBlockGUI::showFeedUrl(), ilMemberExportGUI::showFileList(), ilMailFolderGUI::showFolder(), ilMailGUI::showHeader(), ilPersonalProfileGUI::showjsMath(), ilInfoScreenGUI::showLearningProgress(), ilInternalLinkGUI::showLinkHelp(), ilPersonalProfileGUI::showLocation(), ilStartUpGUI::showLogin(), ilPDMailBlockGUI::showMail(), ilPersonalProfileGUI::showMailOptions(), ilObjMediaPoolGUI::showMedia(), ilMailGUI::showMenu(), ilPasswordAssistanceGUI::showMessageForm(), ilObjGroupGUI::showNewRegistrationsObject(), ilNewsForContextBlockGUI::showNews(), ilPDNotesBlockGUI::showNote(), ilPaymentCouponGUI::showObjects(), ilPageObjectGUI::showPage(), ilPurchaseBMFGUI::showPaymentType(), ilPurchaseBMFGUI::showPersonalData(), ilLMPresentationGUI::showPrintView(), ilLMPresentationGUI::showPrintViewSelection(), ilPersonalProfileGUI::showProfile(), ilPersonalProfileGUI::showProfile2(), ilCourseRegisterGUI::showRegistrationForm(), ilRegisterGUI::showRegistrationForm(), ilSearchresultGUI::showResults(), ilMailSearchGUI::showResults(), ilPaymentObjectGUI::showSelectedObject(), ilCourseContentGUI::showStartObjects(), ilLMPresentationGUI::showTableOfContents(), ilRepositoryGUI::showTree(), ilAdministrationGUI::showTree(), ilMailFolderGUI::showUser(), ilPasswordAssistanceGUI::showUsernameAssistanceForm(), ilUsersOnlineBlockGUI::showUserProfile(), ilPersonalDesktopGUI::showUserProfile(), ilCourseContentGUI::showUserTimings(), ilStructureObjectGUI::subchap(), ilObjectGUI::trashObject(), ilObjQuestionPoolGUI::uploadQplObject(), ilObjTestGUI::uploadTstObject(), ilBookmarkAdministrationGUI::view(), ilStructureObjectGUI::view(), ilEditClipboardGUI::view(), ilCourseArchivesGUI::view(), ilObjExerciseGUI::viewObject(), ilObjChatGUI::viewObject(), and ilObjForumGUI::viewThreadObject().

        {
                global $ilias, $styleDefinition, $ilCtrl;

                if ($module_path != "")
                {
                        $module_path = "/".$module_path;
                }

                // default image
                $default_img = ".".$module_path."/templates/default/images/".$img;

                if (is_object($styleDefinition))
                {
                        $image_dir = $styleDefinition->getImageDirectory($ilias->account->prefs["style"]);
                }
                if ($ilUser->skin == "default")
                {
                        $user_img = ".".$module_path."/templates/default/".$image_dir."/".$img;
                        $skin_img = ".".$module_path."/templates/default/images/".$img;
                }
                else if (is_object($styleDefinition) && $ilUser->skin != "default")
                {
                        $user_img = "./Customizing/global/skin/".
                                $ilias->account->skin.$module_path."/".$image_dir."/".$img;
                        $skin_img = "./Customizing/global/skin/".
                                $ilias->account->skin.$module_path."/images/".$img;
                }

                if ($offline)
                {
                        return "./images/".$img;
                }
                else if (@file_exists($user_img) && $image_dir != "")
                {
                        return $user_img;               // found image for skin and style
                }
                else if (file_exists($skin_img))
                {
                        return $skin_img;               // found image in skin/images
                }

                return $default_img;                    // take image in default
        }

Here is the caller graph for this function:

ilUtil::getImageTagByType ( a_type,
a_path,
a_big = false 
)

Builds an html image tag TODO: function still in use, but in future use getImagePath and move HTML-Code to your template file public.

Parameters:
string object type
string tpl path

Definition at line 46 of file class.ilUtil.php.

References $filename, and $lng.

Referenced by ilObjiLincCourseGUI::confirmationObject(), ilObjGroupGUI::confirmationObject(), ilBookmarkAdministrationGUI::delete(), ilObjUserFolderGUI::deleteObject(), ilObjRoleFolderGUI::deleteObject(), ilObjectGUI::deleteObject(), ilObjTypeDefinitionGUI::displayList(), ilObjSystemFolderGUI::displayList(), ilObjectGUI::displayList(), ilObjTypeDefinitionGUI::editObject(), ilObjiLincClassroomGUI::removeClassroom(), ilObjUserFolderGUI::showActionConfirmation(), and ilObjectGUI::trashObject().

        {
                global $lng;

                if ($a_big)
                {
                        $big = "_b";
                }
                $filename = "icon_".$a_type."$big.gif";

                return "<img src=\"".ilUtil::getImagePath($filename)."\" alt=\"".$lng->txt("obj_".$a_type)."\" title=\"".$lng->txt("obj_".$a_type)."\" border=\"0\" vspace=\"0\"/>";
                //return "<img src=\"".$a_path."/images/"."icon_".$a_type."$big.gif\" alt=\"".$lng->txt("obj_".$a_type)."\" title=\"".$lng->txt("obj_".$a_type)."\" border=\"0\" vspace=\"0\"/>";
        }

Here is the caller graph for this function:

ilUtil::getJavaPath (  ) 

get full java path (dir + java command)

Definition at line 1893 of file class.ilUtil.php.

Referenced by ilObjSCORMValidator::validateXML().

        {
                return PATH_TO_JAVA;
                //global $ilias;

                //return $ilias->getSetting("java_path");
        }

Here is the caller graph for this function:

ilUtil::getMemString (  ) 

get current memory usage as string

Definition at line 2915 of file class.ilUtil.php.

        {
                $my_pid = getmypid();
                return ("MEMORY USAGE (% KB PID ): ".`ps -eo%mem,rss,pid | grep $my_pid`);
        }

ilUtil::getMySQLTimestamp ( a_ts  ) 

Get MySQL timestamp in 4.1.x or higher format (yyyy-mm-dd hh:mm:ss) This function converts a timestamp, if MySQL 4.0 is used.

Parameters:
string MySQL timestamp string
Returns:
string MySQL 4.1.x timestamp string

Definition at line 3808 of file class.ilUtil.php.

References $t.

Referenced by ilObjExercise::_lookupFeedbackTime(), ilObjExercise::_lookupSentTime(), ilObjExercise::_lookupStatusTime(), and ilObjExercise::getLastSubmission().

        {
                global $ilDB;

                if ($ilDB->isMysql4_1OrHigher())
                {
                        return $a_ts;
                }
                else
                {
                        $t = $a_ts;
                        $ts = substr($t, 0, 4)."-".substr($t, 4, 2)."-".substr($t, 6, 2).
                                " ".substr($t, 8, 2).":".substr($t, 10, 2).":".substr($t, 12, 2);
                        return $ts;
                }
        }

Here is the caller graph for this function:

ilUtil::getNewContentStyleSheetLocation ( mode = "output"  ) 

get full style sheet file name (path inclusive) of current user

public

Definition at line 252 of file class.ilUtil.php.

References $ilias.

Referenced by ilTinyMCE::addCustomRTESupport(), ilTinyMCE::addRTESupport(), doOutput(), and ilTemplate::setContentStyle().

        {
                global $ilias;

                // add version as parameter to force reload for new releases
                if ($mode != "filesystem")
                {
                        $vers = str_replace(" ", "-", $ilias->getSetting("ilias_version"));
                        $vers = "?vers=".str_replace(".", "-", $vers);
                }

                if ($ilias->account->skin == "default")
                {
                        $in_style = "./templates/".$ilias->account->skin."/".$ilias->account->prefs["style"]."_cont.css";
                }
                else
                {
                        $in_style = "./Customizing/global/skin/".$ilias->account->skin."/".$ilias->account->prefs["style"]."_cont.css";
                }

                if (is_file("./".$in_style))
                {
                        return $base.$in_style.$vers;
                }
                else
                {
                        return $base."templates/default/delos_cont.css".$vers;
                }
        }

Here is the caller graph for this function:

ilUtil::getP3PLocation (  ) 

Get p3p file path.

(Not in use yet, see class.ilTemplate.php->show())

public

Definition at line 220 of file class.ilUtil.php.

References $ilias.

        {
                global $ilias;

                if (defined("ILIAS_MODULE"))
                {
                        $base = '';
                        for($i = 0;$i < count(explode('/',ILIAS_MODULE));$i++)
                        {
                                $base .= "../Services/Privacy/";
                        }
                }
                else
                {
                        $base = "./Services/Privacy/";
                }

                if (is_file($base."w3c/p3p.xml"))
                {
                        return ILIAS_HTTP_PATH."w3c/p3p.xml";
                }
                else
                {
                        return ILIAS_HTTP_PATH."/w3c/p3p_template.xml";
                }
        }

ilUtil::getSecureTags (  ) 

Definition at line 2182 of file class.ilUtil.php.

Referenced by secureString().

        {
                return array("strong", "em", "u", "strike", "ol", "li", "ul", "p", "div",
                        "i", "b", "code", "sup", "sub", "pre", "gap", "a", "img");
        }

Here is the caller graph for this function:

ilUtil::getSelectName ( selected,
values 
)

???

public

Parameters:
string 
string 

Definition at line 380 of file class.ilUtil.php.

        {
                return($values[$selected]);
        }

ilUtil::getStyleSheetLocation ( mode = "output",
a_css_name = "",
a_css_location = "" 
)

get full style sheet file name (path inclusive) of current user

Parameters:
$mode string Output mode of the style sheet ("output" or "filesystem"). !"filesystem" generates the ILIAS version number as attribute to force the reload of the style sheet in a different ILIAS version
$a_css_name string The name of the style sheet. If empty, the default style name will be chosen
$a_css_location string The location of the style sheet e.g. a module path. This parameter only makes sense when $a_css_name is used public

Definition at line 189 of file class.ilUtil.php.

References $filename, $ilias, and if.

Referenced by ilPurchaseBMFGUI::__buildStylesheet(), ilPaymentPurchaseGUI::__buildStylesheet(), ilPaymentBaseGUI::__buildStylesheet(), ilObjChatGUI::__loadStylesheet(), ilInternalLinkGUI::changeTargetObject(), ilTestEvaluationGUI::detailedEvaluation(), ilPCParagraphGUI::edit(), ilObjTestGUI::executeCommand(), ilSCORMPresentationGUI::explorer(), ilHACPPresentationGUI::explorer(), ilSAHSPresentationGUI::explorer(), ilAICCPresentationGUI::explorer(), ilObjMediaPoolGUI::explorer(), ilObjContentObjectGUI::explorer(), ilObjFileBasedLMGUI::explorer(), ilLMPresentationGUI::exportbibinfo(), ilObjContentObject::exportHTML(), ilObjGlossary::exportHTML(), ilSCORMPresentationGUI::finishSahs(), ilSAHSPresentationGUI::finishSahs(), ilSCORM13Player::getPlayer(), assOrderingQuestionGUI::getTestOutput(), ilLMPresentationGUI::glossary(), ilLMPresentationGUI::ilMedia(), ilLMPresentationGUI::ilTOC(), ilInitialisation::initILIAS(), ilPCParagraphGUI::insert(), ilLMPresentationGUI::layout(), ilGlossaryPresentationGUI::media(), ilObjCourseGUI::membersGalleryObject(), ilObjiLincCourseGUI::membersGalleryObject(), ilObjGroupGUI::membersGalleryObject(), ilLMPresentationGUI::offlineexport(), ilTestOutputGUI::outCorrectSolution(), ilTestEvaluationGUI::outEvaluation(), ilTestOutputGUI::outParticipantsPassDetails(), ilTestOutputGUI::outParticipantsResultsOverview(), ilLMPresentationGUI::outputInfoScreen(), ilTestOutputGUI::outUserListOfAnswerPasses(), ilTestOutputGUI::outUserPassDetails(), ilTestOutputGUI::outUserResultsOverview(), ilObjCourseGUI::printMembersObject(), ilObjQuestionPoolGUI::printObject(), ilObjTestGUI::printobject(), ilEventAdministrationGUI::printViewMembers(), ilObjTestGUI::questionBrowser(), ilInternalLinkGUI::selectRepositoryItem(), ilObjSurveyGUI::setNewTemplate(), ilMainMenuGUI::setTemplateVars(), ilFramesetGUI::show(), ilContainerLinkListGUI::show(), ilObjDlBookGUI::showAbstract(), ilObjDlBookGUI::showCitation(), ilLMPresentationGUI::showDownloadList(), ilWysiwygUtil::showFootnote(), ilObjChatGUI::showFrames(), ilWysiwygUtil::showItl(), ilInternalLinkGUI::showLinkHelp(), ilTestOutputGUI::showListOfAnswers(), ilObjMediaPoolGUI::showMedia(), ilPageObjectGUI::showMediaFullscreen(), ilWysiwygUtil::showMoveCopyQuestion(), ilLMPresentationGUI::showPrintViewSelection(), ilLMPresentationGUI::showTableOfContents(), ilRepositoryGUI::showTree(), ilObjTestGUI::showUserResults(), ilWysiwygUtil::showXtl(), ilSCORM13Player::specialPage(), ilSCORMPresentationGUI::unloadSahs(), ilSAHSPresentationGUI::unloadSahs(), ilSCORMPresentationGUI::view(), ilSAHSPresentationGUI::view(), and ilAICCPresentationGUI::view().

        {
                global $ilias;

                // add version as parameter to force reload for new releases
                $stylesheet_name = (strlen($a_css_name)) ? $a_css_name : $ilias->account->prefs["style"].".css";
                if (strlen($a_css_location) && (strcmp(substr($a_css_location, -1), "/") != 0)) $a_css_location = $a_css_location . "/";

                $filename = "";
                if ($ilias->account->skin != "default")
                {
                        $filename = "./Customizing/global/skin/".$ilias->account->skin."/".$a_css_location.$stylesheet_name;
                }
                if (strlen($filename) == 0 || !file_exists($filename))
                {
                        $filename = "./" . $a_css_location . "templates/default/".$stylesheet_name;
                }
                $vers = "";
                if ($mode != "filesystem")
                {
                        $vers = str_replace(" ", "-", $ilias->getSetting("ilias_version"));
                        $vers = "?vers=".str_replace(".", "-", $vers);
                }
                return $filename . $vers;
        }

Here is the caller graph for this function:

ilUtil::getTypeIconPath ( a_type,
a_obj_id,
a_size = 'small' 
)

Get type icon path path Return image path for icon_xxx.gifs Or (if enabled) path to custom icon.

public

Parameters:
string obj_type
int obj_id
string size 'tiny','small' or 'big'

Definition at line 71 of file class.ilUtil.php.

References $ilSetting, ilContainer::_lookupIconPath(), and getImagePath().

Referenced by ilCourseContentGUI::__renderItem(), ilCourseContentGUI::__renderUserItem(), ilCourseContentGUI::__showEvents(), ilCourseContentGUI::__showMaterial(), ilCourseContentGUI::__showMaterials(), ilCourseObjectivePresentationGUI::__showOtherResources(), and ilLPItemListGUI::renderTypeImage().

        {
                global $ilSetting;
                
                if($ilSetting->get("custom_icons"))
                {
                        switch($a_type)
                        {
                                case 'cat':
                                case 'crs':
                                case 'grp':
                                        if(strlen($path = ilContainer::_lookupIconPath($a_obj_id,$a_size)))
                                        {
                                                return $path;
                                        }
                        }
                }
                
                switch($a_size)
                {
                        case 'tiny':
                                $postfix = '_s.gif';
                                break;
                        case 'big':
                                $postfix = '_b.gif';
                                break;
                        default:
                                $postfix = '.gif';
                                break;
                }
                return ilUtil::getImagePath('icon_'.$a_type.$postfix);
        }

Here is the call graph for this function:

Here is the caller graph for this function:

ilUtil::getUsersOnline ( a_user_id = 0  ) 

reads all active sessions from db and returns users that are online OR returns only one active user if a user_id is given

Parameters:
integer user_id (optional)
Returns:
array

Definition at line 1350 of file class.ilUtil.php.

References $ilias, and $user.

Referenced by ilObjUserGUI::editObject(), ilChatRoom::getOnlineUsers(), and ilUsersOnlineBlockGUI::getUsers().

        {
                global $ilias, $ilDB;

                $pd_set = new ilSetting("pd");
                $atime = $pd_set->get("user_activity_time") * 60;
                $ctime = time();
                
                if ($a_user_id == 0)
                {
                        $where = "WHERE user_id != 0 AND agree_date != '0000-00-00 00:00:00'";
                }
                else
                {
                        $where = "WHERE user_id = ".$ilDB->quote($a_user_id)." ";
                }

                $q = "SELECT count(user_id) as num,user_id,firstname,lastname,title,login,last_login,ctime FROM usr_session ".
                "LEFT JOIN usr_data ON user_id=usr_id ".$where.
                "AND expires>UNIX_TIMESTAMP() ".
                "GROUP BY user_id ".
                "ORDER BY lastname, firstname";
                $r = $ilias->db->query($q);

                while ($user = $r->fetchRow(DB_FETCHMODE_ASSOC))
                {
                        if ($atime <= 0
                                || $user["ctime"] + $atime > $ctime)
                        {
                                $users[$user["user_id"]] = $user;
                        }
                }

                return $users ? $users : array();
        }

Here is the caller graph for this function:

ilUtil::getWebspaceDir ( mode = "filesystem"  ) 

get webspace directory

Parameters:
string $mode use "filesystem" for filesystem operations and "output" for output operations, e.g. images

Definition at line 1309 of file class.ilUtil.php.

References $ilias.

Referenced by ilExternalFeed::_createCacheDirectory(), ilObjMediaObject::_createThumbnailDirectory(), ilObjFileBasedLMAccess::_determineStartUrl(), ilContainer::_getContainerDirectory(), ilObjMediaObject::_getDirectory(), ilObjMediaObject::_getThumbnailDirectory(), ilObjMediaObject::_getURL(), ilObjUser::_uploadPersonalPicture(), ilObjMediaObjectGUI::assignFullscreenObject(), ilObjMediaObjectGUI::assignStandardObject(), ilContObjParser::copyMobFiles(), ilContainer::createContainerDirectory(), ilObjSAHSLearningModule::createDataDirectory(), ilObjMediaObjectGUI::createDirectoryObject(), ilObjStyleSheet::delete(), ilObjMediaObjectGUI::deleteFileObject(), ilObjUserGUI::deliverVCardObject(), ilObjMediaObjectGUI::editFilesObject(), ilObjMediaObjectGUI::editMapArea(), ilObjMediaObjectGUI::editMapAreasObject(), ilObjMediaObject::exportFiles(), ilObjContentObject::exportHTMLMOB(), ilObjGlossary::exportHTMLMOB(), ilObjStyleSheet::getContentStylePath(), ilObjMediaObject::getDataDirectory(), ilObjSAHSLearningModule::getDataDirectory(), ilObjFileBasedLM::getDataDirectory(), ilFSStorageCourse::getOnlineLink(), ilFileDataCourse::getOnlineLink(), ilUserXMLWriter::getPictureValue(), ilObjUserGUI::getPublicProfile(), ilLMPresentationGUI::ilMedia(), ilFileSystemStorage::init(), ilGlossaryPresentationGUI::media(), ilPersonalProfileGUI::removeUserPicture(), ilObjMediaPoolGUI::showMedia(), ilPageObjectGUI::showMediaFullscreen(), ilPageObjectGUI::showPage(), ilLMPresentationGUI::showPrintView(), ilPersonalProfileGUI::showProfile(), ilObjMediaObjectGUI::uploadFileObject(), ilPersonalProfileGUI::uploadUserPicture(), ilObjForumGUI::viewThreadObject(), and ilObjStyleSheet::writeCSSFile().

        {
                global $ilias;

                if ($mode == "filesystem")
                {
                        return "./".ILIAS_WEB_DIR."/".$ilias->client_id;
                }
                else
                {
                        if (defined("ILIAS_MODULE"))
                        {
                                return "../".ILIAS_WEB_DIR."/".$ilias->client_id;
                        }
                        else
                        {
                                return "./".ILIAS_WEB_DIR."/".$ilias->client_id;
                        }
                }

                //return $ilias->ini->readVariable("server","webspace_dir");
        }

Here is the caller graph for this function:

ilUtil::groupNameExists ( a_group_name,
a_id = 0 
)

checks if group name already exists.

Groupnames must be unique for mailing purposes static function public

Parameters:
string groupname
integer obj_id of group to exclude from the check.
Returns:
boolean true if exists

Definition at line 2850 of file class.ilUtil.php.

References $ilErr.

Referenced by ilMail::checkRecipients(), ilMail::getUserIds(), and ilSoapGroupAdministration::groupExists().

        {
                global $ilDB,$ilErr;

                if (empty($a_group_name))
                {
                        $message = get_class($this)."::_NameExists(): No groupname given!";
                        $ilErr->raiseError($message,$ilErr->WARNING);
                }

                $clause = ($a_id) ? " AND obj_id != ".$ilDB->quote($a_id)." " : "";

                $q = "SELECT obj_id FROM object_data ".
                "WHERE title = ".$ilDB->quote($a_group_name)." ".
                "AND type = 'grp'".
                $clause;

                $r = $ilDB->query($q);

                if ($r->numRows())
                {
                        return true;
                }
                else
                {
                        return false;
                }
        }

Here is the caller graph for this function:

ilUtil::html2pdf ( html,
pdf_file 
)

produce pdf out of html with htmldoc

Parameters:
html String HTML-Data given to create pdf-file
pdf_file String Filename to save pdf in

Definition at line 1670 of file class.ilUtil.php.

References escapeShellArg().

Referenced by ilPurchasePaypal::__sendBill(), ilPurchaseBMFGUI::__sendBill(), and ilLMPresentationGUI::offlineexport().

        {
                //global $ilias;

                $html_file = str_replace(".pdf",".html",$pdf_file);

                $fp = fopen( $html_file ,"wb");
                fwrite($fp, $html);
                fclose($fp);

                $htmldoc_path = PATH_TO_HTMLDOC;
                //$htmldoc_path = $ilias->getSetting("htmldoc_path");

                $htmldoc = $htmldoc_path." ";
                $htmldoc .= "--no-toc ";
                $htmldoc .= "--no-jpeg ";
                $htmldoc .= "--webpage ";
                $htmldoc .= "--outfile " . ilUtil::escapeShellArg($pdf_file) . " ";
                $htmldoc .= "--bodyfont Arial ";
                $htmldoc .= "--charset iso-8859-15 ";
                $htmldoc .= "--color ";
                $htmldoc .= "--size A4  ";      // --landscape
                $htmldoc .= "--format pdf ";
                $htmldoc .= "--footer ... ";
                $htmldoc .= "--header ... ";
                $htmldoc .= "--left 60 ";
                // $htmldoc .= "--right 200 ";
                $htmldoc .= $html_file;
                exec($htmldoc);

        }

Here is the call graph for this function:

Here is the caller graph for this function:

ilUtil::ilTempnam (  ) 

Create a temporary file in an ILIAS writable directory.

Returns:
string File name of the temporary file

Definition at line 1473 of file class.ilUtil.php.

References createDirectory(), and getDataDir().

Referenced by ilObjTest::deliverPDFfromFO(), ilObjSurvey::deliverPDFfromFO(), ilFileDataExercise::downloadAllDeliveredFiles(), ilExerciseMembers::downloadMultipleFiles(), ilSurveyEvaluationGUI::exportCumulatedResults(), ilTestExport::exportToExcel(), ilSurveyEvaluationGUI::exportUserSpecificResults(), ilFileXMLParser::handlerBeginTag(), ilFileXMLParser::handlerEndTag(), ilImagemapPreview::ilImagemapPreview(), ilObjExercise::processUploadedFile(), ilUserImportParser::saveTempImage(), ilObjFileGUI::saveUnzipObject(), and ilBookmarkAdministrationGUI::sendmail().

        {
                $temp_path = ilUtil::getDataDir() . "/temp";
                if (!is_dir($temp_path))
                {
                        ilUtil::createDirectory($temp_path);
                }
                $temp_name = tempnam($temp_path, "tmp");
                // --->
                // added the following line because tempnam creates a backslash on some
                // Windows systems which leads to problems, because the "...\tmp..." can be
                // interpreted as "...{TAB-CHARACTER}...". The normal slash works fine
                // even under windows (Helmut Schottmüller, 2005-08-31)
                $temp_name = str_replace("\\", "/", $temp_name);
                // --->
                unlink($temp_name);
                return $temp_name;
        }

Here is the call graph for this function:

Here is the caller graph for this function:

ilUtil::infoPanel ( a_keep = true  ) 

Definition at line 3876 of file class.ilUtil.php.

References $_SESSION, $ilias, $lng, $tpl, and ilFrameTargetInfo::_getFrame().

Referenced by ilLearningProgressBaseGUI::__buildHeader(), ilObjLinkResourceGUI::__prepareOutput(), ilObjChatGUI::__prepareOutput(), ilObjRoleGUI::__prepareOutput(), ilObjiLincCourseGUI::changeMemberObject(), ilObjGroupGUI::changeMemberObject(), ilObjiLincCourseGUI::confirmationObject(), ilObjGroupGUI::confirmationObject(), ilBookmarkAdministrationGUI::displayHeader(), ilPDNewsGUI::displayHeader(), ilPDNotesGUI::displayHeader(), ilObjCategoryGUI::executeCommand(), ilObjRootFolderGUI::executeCommand(), ilPersonalDesktopGUI::prepareContentView(), ilSearchBaseGUI::prepareOutput(), ilObjectGUI::prepareOutput(), ilObjForumGUI::prepareThreadScreen(), ilPersonalDesktopGUI::show(), ilMailGUI::showHeader(), ilPersonalProfileGUI::showProfile(), ilPersonalProfileGUI::showProfile2(), and ilStartUpGUI::showUserAgreement().

        {
                global $tpl,$ilias,$lng;

                if (!empty($_SESSION["infopanel"]) and is_array($_SESSION["infopanel"]))
                {
                        $tpl->addBlockFile("INFOPANEL", "infopanel", "tpl.infopanel.html");
                        $tpl->setCurrentBlock("infopanel");

                        if (!empty($_SESSION["infopanel"]["text"]))
                        {
                                $link = "<a href=\"".$dir.$_SESSION["infopanel"]["link"]."\" target=\"".
                                        ilFrameTargetInfo::_getFrame("MainContent").
                                        "\">";
                                $link .= $lng->txt($_SESSION["infopanel"]["text"]);
                                $link .= "</a>";
                        }

                        // deactivated
                        if (!empty($_SESSION["infopanel"]["img"]))
                        {
                                $link .= "<td><a href=\"".$_SESSION["infopanel"]["link"]."\" target=\"".
                                        ilFrameTargetInfo::_getFrame("MainContent").
                                        "\">";
                                $link .= "<img src=\"".$ilias->tplPath.$ilias->account->prefs["skin"]."/images/".
                                        $_SESSION["infopanel"]["img"]."\" border=\"0\" vspace=\"0\"/>";
                                $link .= "</a></td>";
                        }

                        $tpl->setVariable("INFO_ICONS",$link);
                        $tpl->parseCurrentBlock();
                }

                //if (!$a_keep)
                //{
                                session_unregister("infopanel");
                //}
        }

Here is the call graph for this function:

Here is the caller graph for this function:

ilUtil::insertInstIntoID ( a_value  ) 

inserts installation id into ILIAS id

e.g. "il__pg_3" -> "il_43_pg_3"

Definition at line 2832 of file class.ilUtil.php.

Referenced by ilObjMediaObject::modifyExportIdentifier(), ilObjQuestionPool::modifyExportIdentifier(), and ilObjTest::modifyExportIdentifier().

        {
                if (substr($a_value, 0, 4) == "il__")
                {
                        $a_value = "il_".IL_INST_ID."_".substr($a_value, 4, strlen($a_value) - 4);
                }

                return $a_value;
        }

Here is the caller graph for this function:

ilUtil::insertLatexImages ( a_text,
a_start = "\[tex\]",
a_end = "\[\/tex\]",
a_cgi = URL_TO_LATEX 
)

replace [text]...[/tex] tags with formula image code

added additional parameters to make this method usable for other start and end tags as well

Definition at line 3478 of file class.ilUtil.php.

References $lng, and $tpl.

Referenced by ilGlossaryPresentationGUI::listTermByGiven(), ilObjGlossaryGUI::listTerms(), ilForum::prepareText(), prepareTextareaOutput(), and ilPageObjectGUI::showPage().

        {
                global $tpl, $lng, $ilUser;
                
                // - take care of html exports (-> see buildLatexImages)
                include_once "./Services/Administration/classes/class.ilSetting.php";
                $jsMathSetting = new ilSetting("jsMath");
                if ($jsMathSetting->get("enable") && ($ilUser->getPref("js_math") || ($ilUser->getPref("js_math") === FALSE && ($jsMathSetting->get("makedefault")))))
                {
                        $info = "";
                        if (!$tpl->out_jsmath_info)
                        {
                                include_once "./classes/class.ilTemplate.php";
                                $template = new ilTemplate("tpl.jsmath_warning.html", TRUE, TRUE);
                                $lng->loadLanguageModule("jsmath");
                                $template->setVariable("TEXT_JSMATH_NO_JAVASCRIPT", $lng->txt("jsmath_no_javascript"));
                                $info = $template->get();
                                $tpl->out_jsmath_info = TRUE;
                        }
                        $a_text = preg_replace("/\\\\([RZN])([^a-zA-Z]|<\/span>)/", "\\mathbb{"."$1"."}"."$2", $a_text);
                        $result_text = preg_replace('/' . $a_start . '(.*?)' . $a_end . '/ie',
                                "'<span class=\"math\">' . preg_replace('/[\\\\\\\\\\]{2}/', '\\cr', str_replace('<', '&lt;', str_replace('<br />', '', str_replace('<br>', '', '$1')))) . '</span>[[info]]'", $a_text);
                                        // added special handling for \\ -> \cr, < -> $lt; and removal of <br/> tags in jsMath expressions, H. Schottmüller, 2007-09-09
                        $result_text = str_replace("[[info]]", $info, $result_text);
                        $tpl->addJavaScript($jsMathSetting->get("path_to_jsmath") . "/easy/load.js");
                }
                else
                {
                        $result_text = preg_replace('/' . $a_start . '(.*?)' . $a_end . '/ie',
                                "'<img alt=\"'.htmlentities('$1').'\" src=\"$a_cgi?'.rawurlencode(str_replace('&amp;', '&', str_replace('&gt;', '>', str_replace('&lt;', '<', '$1')))).'\" ".
                                " />'", $a_text);
                }
                return $result_text;
        }

Here is the caller graph for this function:

ilUtil::int2array ( seconds,
periods = null 
)

Return an array of date segments.

Parameters:
int $seconds Number of seconds to be parsed
Returns:
mixed An array containing named segments

Definition at line 3623 of file class.ilUtil.php.

Referenced by ilObjExerciseAccess::_lookupRemainingWorkingTimeString(), ilObjExerciseGUI::infoScreen(), and ilObjExerciseGUI::viewObject().

        {
                // Define time periods
                if (!is_array($periods))
                {
                        $periods = array (
                        'years' => 31536000,
                        'months' => 2592000,
                        'days'  => 86400,
                        'hours' => 3600,
                        'minutes' => 60,
                        'seconds' => 1
                        );
                }

                // Loop
                $seconds = (float) $seconds;
                foreach ($periods as $period => $value)
                {
                        $count = floor($seconds / $value);

                        if ($count == 0)
                        {
                                continue;
                        }

                        $values[$period] = $count;
                        $seconds = $seconds % $value;
                }
                // Return
                if (empty($values))
                {
                        $values = null;
                }

                return $values;
        }

Here is the caller graph for this function:

ilUtil::is_email ( a_email  ) 

Definition at line 1078 of file class.ilUtil.php.

Referenced by ilSoapUserAdministration::__validateUserData(), ilSetup::checkClientContact(), ilMailAddressbookGUI::checkInput(), ilMail::checkRecipients(), ilSetupGUI::displayContactData(), ilMail::getEmailOfSender(), ilRegistrationGUI::saveForm(), ilObjUserGUI::saveObject(), ilPersonalProfileGUI::saveProfile(), ilObjSystemFolderGUI::saveSettingsObject(), ilObjUserGUI::updateObject(), and ilObjCourse::validateInfoSettings().

        {
                $tlds = strtolower(
                        "AC|AD|AE|AERO|AF|AG|AI|AL|AM|AN|AO|AQ|AR|ARPA|AS|ASIA|AT|AU|AW|AX|AZ|BA|BB|BD|BE|BF|BG|BH|BI|BIZ|BJ|BM|BN|BO|BR|BS|BT|BV|BW|BY|".
                        "BZ|CA|CAT|CC|CD|CF|CG|CH|CI|CK|CL|CM|CN|CO|COM|COOP|CR|CU|CV|CX|CY|CZ|DE|DJ|DK|DM|DO|DZ|EC|EDU|EE|EG|".
                        "ER|ES|ET|EU|FI|FJ|FK|FM|FO|FR|GA|GB|GD|GE|GF|GG|GH|GI|GL|GM|GN|GOV|GP|GQ|GR|GS|GT|GU|GW|GY|HK|HM|HN|HR|HT|".
                        "HU|ID|IE|IL|IM|IN|INFO|INT|IO|IQ|IR|IS|IT|JE|JM|JO|JOBS|JP|KE|KG|KH|KI|KM|KN|KP|KR|KW|KY|KZ|LA|LB|LC|".
                        "LI|LK|LR|LS|LT|LU|LV|LY|MA|MC|MD|ME|MG|MH|MIL|MK|ML|MM|MN|MO|MOBI|MP|MQ|MR|MS|MT|MU|MUSEUM|MV|MW|MX|".
                        "MY|MZ|NA|NAME|NC|NE|NET|NF|NG|NI|NL|NO|NP|NR|NU|NZ|OM|ORG|PA|PE|PF|PG|PH|PK|PL|PM|PN|PR|PRO|PS|".
                        "PT|PW|PY|QA|RE|RO|RS|RU|RW|SA|SB|SC|SD|SE|SG|SH|SI|SJ|SK|SL|SM|SN|SO|SR|ST|SU|SV|SY|SZ|TC|TD|TEL|".
                        "TF|TG|TH|TJ|TK|TL|TM|TN|TO|TP|TR|TRAVEL|TT|TV|TW|TZ|UA|UG|UK|US|UY|UZ|VA|VC|VE|VG|VI|VN|VU|".
                        "WF|WS|XN|YE|YT|YU|ZA|ZM|ZW");
                
                return(preg_match("/^[-_.[:alnum:]]+@((([[:alnum:]]|[[:alnum:]][[:alnum:]-]*[[:alnum:]])\.)+(".$tlds.")|(([0-9][0-9]?|[0-1][0-9][0-9]|[2][0-4][0-9]|[2][5][0-5])\.){3}([0-9][0-9]?|[0-1][0-9][0-9]|[2][0-4][0-9]|[2][5][0-5]))$/i",$a_email));
        }

Here is the caller graph for this function:

ilUtil::isAPICall (  ) 

Definition at line 3087 of file class.ilUtil.php.

Referenced by ilAdministrationGUI::ilAdministrationGUI(), and ilRepositoryGUI::ilRepositoryGUI().

                              {
                return  strpos($_SERVER["SCRIPT_FILENAME"],"api") !== false ||
                strpos($_SERVER["SCRIPT_FILENAME"],"dummy") !== false;
        }

Here is the caller graph for this function:

ilUtil::isDN ( a_str  ) 

Definition at line 3338 of file class.ilUtil.php.

Referenced by ilObjExternalToolsSettingsGUI::saveiLincObject(), and ilRadiusSettings::validateServers().

        {
                return(preg_match("/^[a-z]+([a-z0-9-]*[a-z0-9]+)?(\.([a-z]+([a-z0-9-]*[a-z0-9]+)?)+)*$/",$a_str));
        }

Here is the caller graph for this function:

ilUtil::isIPv4 ( a_str  ) 

Definition at line 3344 of file class.ilUtil.php.

Referenced by ilObjExternalToolsSettingsGUI::saveiLincObject(), and ilRadiusSettings::validateServers().

        {
                return(preg_match("/^(\d{1,2}|1\d\d|2[0-4]\d|25[0-5])\.(\d{1,2}|1\d\d|2[0-4]\d|25[0-5])\.".
                                                  "(\d{1,2}|1\d\d|2[0-4]\d|25[0-5])\.(\d{1,2}|1\d\d|2[0-4]\d|25[0-5])$/",$a_str));
        }

Here is the caller graph for this function:

ilUtil::isLogin ( a_login  ) 

Definition at line 1128 of file class.ilUtil.php.

Referenced by ilSoapUserAdministration::__validateUserData(), ilRegistrationGUI::saveForm(), ilObjUserGUI::saveObject(), and ilObjUserGUI::updateObject().

        {
                if (empty($a_login))
                {
                        return false;
                }

                if (strlen($a_login) < 3)
                {
                        return false;
                }

                // FIXME - If ILIAS is configured to use RFC 822
                //         compliant mail addresses we should not
                //         allow the @ character.
                if (!ereg("^[A-Za-z0-9_\.\+\*\@!\$\%\~\-]+$", $a_login))
                {
                        return false;
                }

                return true;
        }

Here is the caller graph for this function:

ilUtil::isPassword ( a_passwd  ) 

Definition at line 1100 of file class.ilUtil.php.

Referenced by ilSoapUserAdministration::__validateUserData(), ilPersonalProfileGUI::changeUserPassword(), ilRegistrationGUI::saveForm(), ilObjUserGUI::saveObject(), ilPasswordAssistanceGUI::submitAssignPasswordForm(), ilObjUserGUI::updateObject(), and ilObjGroupGUI::updateObject().

        {
                if (empty($a_passwd))
                {
                        return false;
                }

                if (strlen($a_passwd) < 6)
                {
                        return false;
                }
                // due to bug in php does not work
                //if (!ereg("^[A-Za-z0-9_\.\+\-\*\@!\$\%\~]+$", $a_passwd))

                if (!preg_match("/^[A-Za-z0-9_\.\+\?\#\-\*\@!\$\%\~]+$/", $a_passwd))
                {
                        return false;
                }

                return true;
        }

Here is the caller graph for this function:

ilUtil::isWindows (  ) 

check wether the current client system is a windows system

Definition at line 2924 of file class.ilUtil.php.

Referenced by escapeShellArg().

        {
                if (strtolower(substr(php_uname(), 0, 3)) == "win")
                {
                        return true;
                }
                return false;
        }

Here is the caller graph for this function:

ilUtil::KT_replaceParam ( qstring,
paramName,
paramValue 
)

Definition at line 3092 of file class.ilUtil.php.

Referenced by replaceUrlParameterString().

                                                                    {
                if (preg_match("/&" . $paramName . "=/", $qstring)) {
                        return preg_replace("/&" . $paramName . "=[^&]+/", "&" . $paramName . "=" . urlencode($paramValue), $qstring);
                } else {
                        return $qstring . "&" . $paramName . "=" . urlencode($paramValue);
                }
        }

Here is the caller graph for this function:

ilUtil::Linkbar ( AScript,
AHits,
ALimit,
AOffset,
AParams = array(),
ALayout = array() 
)

Linkbar Diese Funktion erzeugt einen typischen Navigationsbalken mit "Previous"- und "Next"-Links und den entsprechenden Seitenzahlen.

die komplette LinkBar wird zur?ckgegeben der Variablenname f?r den offset ist "offset"

Author:
Sascha Hofmann <shofmann@databay.de>

public

Parameters:
integer Name der Skriptdatei (z.B. test.php)
integer Anzahl der Elemente insgesamt
integer Anzahl der Elemente pro Seite
integer Das aktuelle erste Element in der Liste
array Die zu ?bergebenen Parameter in der Form $AParams["Varname"] = "Varwert" (optional)
array layout options (all optional) link => css name for -tag prev => value for 'previous page' (default: '<<') next => value for 'next page' (default: '>>')
Returns:
array linkbar or false on error

Definition at line 662 of file class.ilUtil.php.

Referenced by ilLPListOfObjectsGUI::__showUsersList(), ilObjForumGUI::getContent(), ilTableGUI::render(), ilMailFolderGUI::showFolder(), and ilObjForumGUI::viewThreadObject().

        {
                $LinkBar = "";

                $layout_link = "";
                $layout_prev = "&lt;&lt;";
                $layout_next = "&gt;&gt;";

                // layout options
                if (count($ALayout > 0))
                {
                        if ($ALayout["link"])
                        {
                                $layout_link = " class=\"".$ALayout["link"]."\"";
                        }

                        if ($ALayout["prev"])
                        {
                                $layout_prev = $ALayout["prev"];
                        }

                        if ($ALayout["next"])
                        {
                                $layout_next = $ALayout["next"];
                        }
                }

                // show links, if hits greater limit
                // or offset > 0 (can be > 0 due to former setting)
                if ($AHits > $ALimit || $AOffset > 0)
                {
                        if (!empty($AParams))
                        {
                                foreach ($AParams as $key => $value)
                                {
                                        $params.= $key."=".$value."&";
                                }
                        }
                        // if ($params) $params = substr($params,0,-1);
                        if(strpos($AScript,'&'))
                        {
                                $link = $AScript."&".$params."offset=";
                        }
                        else
                        {
                                $link = $AScript."?".$params."offset=";
                        }

                        // ?bergehe "zurck"-link, wenn offset 0 ist.
                        if ($AOffset >= 1)
                        {
                                $prevoffset = $AOffset - $ALimit;
                                if ($prevoffset < 0) $prevoffset = 0;
                                $LinkBar .= "<a".$layout_link." href=\"".$link.$prevoffset."\">".$layout_prev."&nbsp;</a>";
                        }

                        // Ben?tigte Seitenzahl kalkulieren
                        $pages=intval($AHits/$ALimit);

                        // Wenn ein Rest bleibt, addiere eine Seite
                        if (($AHits % $ALimit))
                        $pages++;

                        // Bei Offset = 0 keine Seitenzahlen anzeigen : DEAKTIVIERT
                        //                      if ($AOffset != 0) {

                        // ansonsten zeige Links zu den anderen Seiten an
                        for ($i = 1 ;$i <= $pages ; $i++)
                        {
                                $newoffset=$ALimit*($i-1);

                                if ($newoffset == $AOffset)
                                {
                                        $LinkBar .= "[".$i."] ";
                                }
                                else
                                {
                                        $LinkBar .= '<a '.$layout_link.' href="'.
                                                $link.$newoffset.'">['.$i.']</a> ';
                                }
                        }
                        //                      }

                        // Checken, ob letze Seite erreicht ist
                        // Wenn nicht, gebe einen "Weiter"-Link aus
                        if (! ( ($AOffset/$ALimit)==($pages-1) ) && ($pages!=1) )
                        {
                                $newoffset=$AOffset+$ALimit;
                                $LinkBar .= "<a".$layout_link." href=\"".$link.$newoffset."\">&nbsp;".$layout_next."</a>";
                        }

                        return $LinkBar;
                }
                else
                {
                        return false;
                }
        }

Here is the caller graph for this function:

ilUtil::makeClickable ( a_text,
detectGotoLinks = false 
)

makeClickable In Texten enthaltene URLs und Mail-Adressen klickbar machen

public

Parameters:
string $text: Der Text
boolean $detectGotoLinks if true, internal goto-links will be retargeted to _self and text is replaced by title
Returns:
string clickable link

Definition at line 770 of file class.ilUtil.php.

References $ret.

Referenced by ilPDNewsTableGUI::fillRow(), ilNewsForContextTableGUI::fillRow(), ilPDMailGUI::getPDMailHTML(), ilObjCourseGUI::infoScreen(), ilMailFolderGUI::showMail(), ilNewsForContextBlockGUI::showNews(), and ilObjForumGUI::viewThreadObject().

        {
                // New code, uses MediaWiki Sanitizer
                $ret = $a_text;
                
                // www-URL ohne ://-Angabe
                $ret = eregi_replace("([[:space:]]+)(www\.)([[:alnum:]#?/&=\.-]+)",
                        "\\1http://\\2\\3", $ret);

                // ftp-URL ohne ://-Angabe
                $ret = eregi_replace("([[:space:]]+)(ftp\.)([[:alnum:]#?/&=\.-]+)",
                        "\\1ftp://\\2\\3", $ret);
                
                // E-Mail (this does not work as expected, users must add mailto: manually)
                //$ret = eregi_replace("(([a-z0-9_]|\\-|\\.)+@([^[:space:]]*)([[:alnum:]-]))",
                //      "mailto:\\1", $ret);

                include_once("./Services/Utilities/classes/class.ilMWParserAdapter.php");
                $parser = new ilMWParserAdapter();
                $ret = $parser->replaceFreeExternalLinks($ret);
                        
                //
                // Old Behaviour is unsafe, Thanks to L4teral
                //
                /*
                        // URL mit ://-Angabe
                        $ret = eregi_replace("([[:alnum:]]+)://([^[:space:]]*)([[:alnum:]#?/&=-])",
                        "<a href=\"\\1://\\2\\3\" target=\"_blank\">\\1://\\2\\3</a>", $a_text);
        
                        // www-URL ohne ://-Angabe
                        $ret = eregi_replace("([[:space:]]+)(www\.)([[:alnum:]#?/&=\.-]+)",
                        "\\1<a href=\"http://\\2\\3\" target=\"_blank\">\\2\\3</a>", $ret);
        
                        // ftp-URL ohne ://-Angabe
                        $ret = eregi_replace("([[:space:]]+)(ftp\.)([[:alnum:]#?/&=\.-]+)",
                        "\\1<a href=\"ftp://\\2\\3\" target=\"_blank\">\\2\\3</a>", $ret);
        
                        // E-Mail
                        $ret = eregi_replace("(([a-z0-9_]|\\-|\\.)+@([^[:space:]]*)([[:alnum:]-]))",
                        "<a  href=\"mailto:\\1\">\\1</a>", $ret);
                }
                */

                // Should be Safe
                
                if ($detectGotoLinks)
                // replace target blank with self and text with object title.
                {
                        $regExp = "<a[^>]*href=\"(".str_replace("/","\/",ILIAS_HTTP_PATH)."\/goto.php\?target=\w+_(\d+)[^\"]*)\"[^>]*>[^<]*<\/a>";
//                      echo htmlentities($regExp);
                        $ret = preg_replace_callback(
                                "/".$regExp."/i",
                                array("ilUtil", "replaceLinkProperties"),
                                $ret);

                        // Static links
                        $regExp = "<a[^>]*href=\"(".str_replace("/","\/",ILIAS_HTTP_PATH)."\/goto_.*[a-z0-9]+_([0-9]+)\.html)\"[^>]*>[^<]*<\/a>";
//                      echo htmlentities($regExp);
                        $ret = preg_replace_callback(
                                "/".$regExp."/i",
                                array("ilUtil", "replaceLinkProperties"),
                                $ret);
                }

                return($ret);
        }

Here is the caller graph for this function:

ilUtil::makeDateSelect ( prefix,
year = "",
month = "",
day = "",
startyear = "",
a_long_month = true,
a_further_options = array() 
)

Creates a combination of HTML selects for date inputs.

Creates a combination of HTML selects for date inputs The select names are $prefix[y] for years, $prefix[m] for months and $prefix[d] for days.

public

Parameters:
string $prefix Prefix of the select name
integer $year Default value for year select
integer $month Default value for month select
integer $day Default value for day select
Returns:
string HTML select boxes
Author:
Aresch Yavari <ay@databay.de>
Helmut Schottmüller <hschottm@tzi.de>

Definition at line 910 of file class.ilUtil.php.

References $lng.

Referenced by ilCourseContentGUI::__renderItem(), ilPaymentCouponGUI::addCoupon(), ilCourseItemAdministrationGUI::edit(), ilObjCourseGUI::editObject(), ilRegistrationSettingsGUI::editRoleAccessLimitations(), ilCourseContentGUI::editTimings(), ilDateTimeInputGUI::insert(), ilObjAssessmentFolderGUI::logsObject(), ilObjTestGUI::propertiesObject(), ilObjSurveyGUI::propertiesObject(), ilObjTestGUI::scoringObject(), ilObjUserFolderGUI::setAccessRestrictionObject(), ilPaymentCouponGUI::showCoupons(), and ilObjUserFolderGUI::viewObject().

        {
                global $lng;

                $disabled = '';
                if(isset($a_further_options['disabled']) and $a_further_options['disabled'])
                {
                        $disabled = 'disabled="disabled" ';
                }

                $now = getdate();
                if (!strlen($year)) $year = $now["year"];
                if (!strlen($month)) $month = $now["mon"];
                if (!strlen($day)) $day = $now["mday"];

                $year = (int) $year;
                $month = (int) $month;
                $day = (int) $day;

                // build day select
                $sel_day .= "<select ".$disabled."name=\"".$prefix."[d]\" id=\"".$prefix."_d\">\n";

                for ($i = 1; $i <= 31; $i++)
                {
                        $sel_day .= "<option value=\"$i\">" . sprintf("%02d", $i) . "</option>\n";
                }
                $sel_day .= "</select>\n";
                $sel_day = preg_replace("/(value\=\"$day\")/", "$1 selected=\"selected\"", $sel_day);

                // build month select
                $sel_month .= "<select ".$disabled."name=\"".$prefix."[m]\" id=\"".$prefix."_m\">\n";

                for ($i = 1; $i <= 12; $i++)
                {
                        if($a_long_month)
                        {
                                $sel_month .= "<option value=\"$i\">" . $lng->txt("month_" . sprintf("%02d", $i) . "_long") . "</option>\n";
                        }
                        else
                        {
                                $sel_month .= "<option value=\"$i\">" . $i  . "</option>\n";
                        }
                }
                $sel_month .= "</select>\n";
                $sel_month = preg_replace("/(value\=\"$month\")/", "$1 selected=\"selected\"", $sel_month);

                // build year select
                $sel_year .= "<select ".$disabled."name=\"".$prefix."[y]\" id=\"".$prefix."_y\">\n";
                if ((strlen($startyear) == 0) || ($startyear > $year))
                {
                        $startyear = $year - 5;
                }
                for ($i = $startyear; $i <= $year + 5; $i++)
                {
                        $sel_year .= "<option value=\"$i\">" . sprintf("%04d", $i) . "</option>\n";
                }
                $sel_year .= "</select>\n";
                $sel_year = preg_replace("/(value\=\"$year\")/", "$1 selected=\"selected\"", $sel_year);

                $dateformat = $lng->text["lang_dateformat"];
                $dateformat = strtolower(preg_replace("/\W/", "", $dateformat));
                $dateformat = strtolower(preg_replace("/(\w)/", "%%$1", $dateformat));
                $dateformat = preg_replace("/%%d/", $sel_day, $dateformat);
                $dateformat = preg_replace("/%%m/", $sel_month, $dateformat);
                $dateformat = preg_replace("/%%y/", $sel_year, $dateformat);
                return $dateformat;
        }

Here is the caller graph for this function:

ilUtil::makeDir ( a_dir  ) 

creates a new directory and inherits all filesystem permissions of the parent directory You may pass only the name of your new directory or with the entire path or relative path information.

examples: a_dir = /tmp/test/your_dir a_dir = ../test/your_dir a_dir = your_dir (--> creates your_dir in current directory)

public

Parameters:
string [path] + directory name
Returns:
boolean

Definition at line 1928 of file class.ilUtil.php.

Referenced by ilFileDataCourse::__checkImportPath(), ilFileDataCourse::__checkPath(), ilFileDataChat::__createDirectory(), ilFileDataExercise::__initDirectory(), ilFileDataCourse::__initDirectory(), ilFileDataGroup::__initDirectory(), ilPurchasePaypal::__sendBill(), ilPurchaseBMFGUI::__sendBill(), ilChatServerConfig::__writeConfigFile(), ilExternalFeed::_createCacheDirectory(), ilObjQuestionPool::_createImportDirectory(), ilObjTest::_createImportDirectory(), ilFileDataImportForum::_initDirectory(), ilFileDataImportMail::_initDirectory(), ilFileDataImportGroup::_initDirectory(), ilFileDataImport::_initDirectory(), ilFileDataCourse::addDirectory(), ilFileDataGroup::addDirectory(), ilFileDataGroup::addGroupDirectory(), ilFileDataGroup::addImportDirectory(), ilQuestionpoolExport::buildExportFileXML(), ilTestExport::buildExportFileXML(), ilSurveyExport::buildExportFileXML(), ilContObjectExport::buildExportFileXML(), ilGlossaryExport::buildExportFileXML(), ilTestExport::buildExportResultFile(), ilContObjParser::copyFileItems(), ilContObjParser::copyMobFiles(), ilClient::create(), ilFSStorageCourse::createArchiveOnlineVersion(), ilContainer::createContainerDirectory(), ilObjSAHSLearningModule::createDataDirectory(), ilObjFileBasedLM::createDataDirectory(), createDirectory(), ilFileSystemGUI::createDirectory(), ilObjMediaObjectGUI::createDirectoryObject(), ilObjUserFolder::createExportDirectory(), ilObjQuestionPool::createExportDirectory(), ilObjTest::createExportDirectory(), ilObjSurveyQuestionPool::createExportDirectory(), ilObjSurvey::createExportDirectory(), ilObjContentObject::createExportDirectory(), ilObjGlossary::createExportDirectory(), ilObjTest::createImportDirectory(), ilObjSurveyQuestionPool::createImportDirectory(), ilObjSurvey::createImportDirectory(), ilObjContentObject::createImportDirectory(), ilObjGlossary::createImportDirectory(), ilFileDataCourse::createImportFile(), ilFileDataCourse::createOnlineVersion(), ilTestCertificate::deliverExportFileXML(), ilFileDataExercise::deliverFile(), ilFileDataExercise::downloadAllDeliveredFiles(), ilExerciseMembers::downloadMultipleFiles(), ilObjFile::export(), ilObjMediaObject::exportFiles(), ilObjContentObject::exportHTML(), ilObjGlossary::exportHTML(), ilObjContentObject::exportHTMLFile(), ilObjGlossary::exportHTMLFile(), ilObjContentObject::exportHTMLMOB(), ilObjGlossary::exportHTMLMOB(), ilObjContentObject::exportSCORM(), ilObjUserFolderGUI::importUserRoleAssignmentObject(), ilObjExercise::processUploadedFile(), rCopy(), ilSetup::saveMasterSetup(), ilObjFileGUI::saveUnzipObject(), ilFileXMLParser::setFileContents(), and ilObjFile::storeUnzipedFile().

        {
                $a_dir = trim($a_dir);

                // remove trailing slash (bugfix for php 4.2.x)
                if (substr($a_dir,-1) == "/")
                {
                        $a_dir = substr($a_dir,0,-1);
                }

                // check if a_dir comes with a path
                if (!($path = substr($a_dir,0, strrpos($a_dir,"/") - strlen($a_dir))))
                {
                        $path = ".";
                }

                // create directory with file permissions of parent directory
                umask(0000);
                return @mkdir($a_dir,fileperms($path));
        }

Here is the caller graph for this function:

ilUtil::makeDirParents ( a_dir  ) 

Create a new directory and all parent directories.

Creates a new directory and inherits all filesystem permissions of the parent directory If the parent directories doesn't exist, they will be created recursively. The directory name NEEDS TO BE an absolute path, because it seems that relative paths are not working with PHP's file_exists function.

Author:
Helmut Schottmüller <hschottm@tzi.de>
Parameters:
string $a_dir The directory name to be created public

Definition at line 1962 of file class.ilUtil.php.

References $dir, and $dirs.

Referenced by ilFSStorageCourse::addArchiveSubDirectory(), assJavaApplet::copyApplet(), assFlashApp::copyApplet(), assImagemapQuestion::copyImage(), assSingleChoice::copyImages(), assOrderingQuestion::copyImages(), assMultipleChoice::copyImages(), assMatchingQuestion::copyImages(), ilFileSystemStorage::create(), ilTestCertificate::createArchiveDirectory(), ilFSStorageCourse::createArchiveOnlineVersion(), ilObjFile::createDirectory(), ilFSStorageEvent::createDirectory(), assJavaApplet::duplicateApplet(), assFlashApp::duplicateApplet(), assImagemapQuestion::duplicateImage(), assSingleChoice::duplicateImages(), assOrderingQuestion::duplicateImages(), assMultipleChoice::duplicateImages(), assMatchingQuestion::duplicateImages(), SurveyQuestion::duplicateMaterials(), assSingleChoiceImport::fromXML(), assOrderingQuestionImport::fromXML(), assMultipleChoiceImport::fromXML(), assMatchingQuestionImport::fromXML(), assJavaAppletImport::fromXML(), assImagemapQuestionImport::fromXML(), ilObjUserFolderGUI::getImportDir(), ilObjSurvey::getImportDirectory(), ilObjFile::getUploadFile(), ilLMPresentationGUI::handleCodeParagraph(), ilAdvancedMDRecordImportFiles::init(), ilAdvancedMDRecordExportFiles::init(), ilFSStorageCourse::initArchiveDirectory(), ilFSStorageCourse::initInfoDirectory(), ilFSStorageCourse::initMemberExportDirectory(), ilObjQuestionPool::pasteFromClipboard(), ilTestCertificate::saveCertificate(), assFlashApp::setFlashFilename(), assSingleChoice::setImageFile(), assOrderingQuestion::setImageFile(), assMultipleChoice::setImageFile(), assMatchingQuestion::setImageFile(), assImagemapQuestion::setImageFilename(), assJavaApplet::setJavaAppletFilename(), SurveyQuestion::setMaterialsfile(), assSingleChoice::syncImages(), assMultipleChoice::syncImages(), ilTestCertificate::uploadBackgroundImage(), and assFlashApp::writeTmpFile().

        {
                $dirs = array($a_dir);
                $a_dir = dirname($a_dir);
                $last_dirname = '';
                while($last_dirname != $a_dir)
                {
                        array_unshift($dirs, $a_dir);
                        $last_dirname = $a_dir;
                        $a_dir = dirname($a_dir);
                }

                // find the first existing dir
                $reverse_paths = array_reverse($dirs, TRUE);
                $found_index = -1;
                foreach ($reverse_paths as $key => $value)
                {
                        if ($found_index == -1)
                        {
                                if (is_dir($value))
                                {
                                        $found_index = $key;
                                }
                        }
                }

                umask(0000);
                foreach ($dirs as $dirindex => $dir)
                {
                        // starting with the longest existing path
                        if ($dirindex >= $found_index)
                        {
                                if (! file_exists($dir))
                                {
                                        if (strcmp(substr($dir,strlen($dir)-1,1),"/") == 0)
                                        {
                                                // on some systems there is an error when there is a slash
                                                // at the end of a directory in mkdir, see Mantis #2554
                                                $dir = substr($dir,0,strlen($dir)-1);
                                        }
                                        if (! mkdir($dir, $umask))
                                        {
                                                error_log("Can't make directory: $dir");
                                                return false;
                                        }
                                }
                                elseif (! is_dir($dir))
                                {
                                        error_log("$dir is not a directory");
                                        return false;
                                }
                                else
                                {
                                        // get umask of the last existing parent directory
                                        $umask = fileperms($dir);
                                }
                        }
                }
                return true;
        }

Here is the caller graph for this function:

ilUtil::makeTimeSelect ( prefix,
short = true,
hour = "",
minute = "",
second = "",
a_use_default = true,
a_further_options = array() 
)

Creates a combination of HTML selects for time inputs.

Creates a combination of HTML selects for time inputs. The select names are $prefix[h] for hours, $prefix[m] for minutes and $prefix[s] for seconds.

public

Parameters:
string $prefix Prefix of the select name
boolean $short Set TRUE for a short time input (only hours and minutes). Default is TRUE
integer $hour Default hour value
integer $minute Default minute value
integer $second Default second value
Returns:
string HTML select boxes
Author:
Helmut Schottmüller <hschottm@tzi.de>

Definition at line 994 of file class.ilUtil.php.

References $lng.

Referenced by ilCourseItemAdministrationGUI::edit(), ilObjCourseGUI::editObject(), assTextSubsetGUI::editQuestion(), ilDateTimeInputGUI::insert(), ilMDEditorGUI::listEducational(), ilMDEditorGUI::listQuickEdit(), ilObjAssessmentFolderGUI::logsObject(), assQuestionGUI::outOtherQuestionData(), ilObjTestGUI::propertiesObject(), ilObjTestGUI::scoringObject(), and ilObjUserFolderGUI::setAccessRestrictionObject().

        {
                global $lng;
                
                $minute_steps = 1;
                $disabled = '';
                if(count($a_further_options))
                {
                        if(isset($a_further_options['minute_steps']))
                        {
                                $minute_steps = $a_further_options['minute_steps'];
                        }
                        if(isset($a_further_options['disabled']) and $a_further_options['disabled'])
                        {
                                $disabled = 'disabled="disabled" ';
                        }
                }
                
                if ($a_use_default and !strlen("$hour$minute$second")) {
                        $now = localtime();
                        $hour = $now[2];
                        $minute = $now[1];
                        $second = $now[0];
                } else {
                        $hour = (int)$hour;
                        $minute = (int)$minute;
                        $second = (int)$second;
                }
                // build hour select
                $sel_hour .= "<select ".$disabled."name=\"".$prefix."[h]\" id=\"".$prefix."_h\">\n";

                for ($i = 0; $i <= 23; $i++)
                {
                        $sel_hour .= "<option value=\"$i\">" . sprintf("%02d", $i) . "</option>\n";
                }
                $sel_hour .= "</select>\n";
                $sel_hour = preg_replace("/(value\=\"$hour\")/", "$1 selected=\"selected\"", $sel_hour);

                // build minutes select
                $sel_minute .= "<select ".$disabled."name=\"".$prefix."[m]\" id=\"".$prefix."_m\">\n";

                for ($i = 0; $i <= 59; $i = $i + $minute_steps)
                {
                        $sel_minute .= "<option value=\"$i\">" . sprintf("%02d", $i) . "</option>\n";
                }
                $sel_minute .= "</select>\n";
                $sel_minute = preg_replace("/(value\=\"$minute\")/", "$1 selected=\"selected\"", $sel_minute);

                if (!$short) {
                        // build seconds select
                        $sel_second .= "<select ".$disabled."name=\"".$prefix."[s]\" id=\"".$prefix."_s\">\n";

                        for ($i = 0; $i <= 59; $i++)
                        {
                                $sel_second .= "<option value=\"$i\">" . sprintf("%02d", $i) . "</option>\n";
                        }
                        $sel_second .= "</select>\n";
                        $sel_second = preg_replace("/(value\=\"$second\")/", "$1 selected=\"selected\"", $sel_second);
                }
                $timeformat = $lng->text["lang_timeformat"];
                if (strlen($timeformat) == 0) $timeformat = "H:i:s";
                $timeformat = strtolower(preg_replace("/\W/", "", $timeformat));
                $timeformat = preg_replace("/(\w)/", "%%$1", $timeformat);
                $timeformat = preg_replace("/%%h/", $sel_hour, $timeformat);
                $timeformat = preg_replace("/%%i/", $sel_minute, $timeformat);
                if ($short) {
                        $timeformat = preg_replace("/%%s/", "", $timeformat);
                } else {
                        $timeformat = preg_replace("/%%s/", $sel_second, $timeformat);
                }
                return $timeformat;
        }

Here is the caller graph for this function:

ilUtil::maskAttributeTag ( a_str,
tag,
tag_att 
)

Definition at line 2254 of file class.ilUtil.php.

References $ilLog.

Referenced by maskSecureTags().

        {
                global $ilLog;
                
                $ws = "[ \t\r\f\v\n]*";
                $att = $ws."[^>]*".$ws;
                
                while (eregi("<($tag$att($tag_att$ws=$ws\"(([\$@!*()~;,_0-9A-z/:=%\\.&#?+\\-])*)\")$att)>",
                        $a_str, $found))
                {
                        $un = array(".", "-", "+", "?", '$', "*", "(", ")");
                        $esc = array();
                        foreach($un as $v)
                        {
                                $esc[] = "\\".$v;
                        }
                        $ff = str_replace($un, $esc, $found[1]);
                        
                        $old_str = $a_str;
                        $a_str = eregi_replace("<".$ff.">",
                                "&lt;$tag $tag_att$tag_att=\"".$found[3]."\"&gt;", $a_str);
                        if ($old_str == $a_str)
                        {
                                $ilLog->write("ilUtil::maskA-".htmlentities($old_str)." == ".
                                        htmlentities($a_str));
                                return $a_str;
                        }
                }
                $a_str = str_ireplace("</$tag>",
                        "&lt;/$tag&gt;", $a_str);
                return $a_str;
        }

Here is the caller graph for this function:

ilUtil::maskSecureTags ( a_str,
allow_array 
)

Definition at line 2188 of file class.ilUtil.php.

References $t, maskAttributeTag(), and maskTag().

Referenced by secureString().

        {
                foreach ($allow_array as $t)
                {
                        switch($t)
                        {
                                case "a":
                                        $a_str = ilUtil::maskAttributeTag($a_str, "a", "href");
                                        break;
                                        
                                case "img":
                                        $a_str = ilUtil::maskAttributeTag($a_str, "img", "src");
                                        break;

                                case "p":
                                case "div":
                                        $a_str = ilUtil::maskTag($a_str, $t, array(
                                                array("param" => "align", "value" => "left"),
                                                array("param" => "align", "value" => "center"),
                                                array("param" => "align", "value" => "justify"),
                                                array("param" => "align", "value" => "right")
                                                ));
                                        break;

                                default:
                                        $a_str = ilUtil::maskTag($a_str, $t);
                                        break;
                        }
                }

                return $a_str;
        }

Here is the call graph for this function:

Here is the caller graph for this function:

ilUtil::maskTag ( a_str,
t,
fix_param = "" 
)

Definition at line 2316 of file class.ilUtil.php.

References $t.

Referenced by maskSecureTags().

        {
                $a_str = str_replace(array("<$t>", "<".strtoupper($t).">"),
                        "&lt;".$t."&gt;", $a_str);
                $a_str = str_replace(array("</$t>", "</".strtoupper($t).">"),
                        "&lt;/".$t."&gt;", $a_str);

                if (is_array($fix_param))
                {
                        foreach ($fix_param      as $p)
                        {
                                $k = $p["param"];
                                $v = $p["value"];
                                $a_str = str_replace("<$t $k=\"$v\">",
                                        "&lt;"."$t $k=\"$v\""."&gt;", $a_str);
                        }
                }

                return $a_str;
        }

Here is the caller graph for this function:

ilUtil::moveUploadedFile ( a_file,
a_name,
a_target,
a_raise_errors = true 
)

move uploaded file

Definition at line 3226 of file class.ilUtil.php.

References $ilias, $lng, sendInfo(), and virusHandling().

Referenced by ilObjCategoryGUI::_importCategories(), ilObjMediaObject::_saveTempFileAsMediaObject(), ilPCMediaObjectGUI::create(), ilEventFile::create(), ilCourseFile::create(), ilFileDataCourse::createImportFile(), ilFileDataGroup::createImportFile(), ilFileDataExercise::deliverFile(), ilObjFile::getUploadFile(), ilTestCertificate::importCertificate(), ilObjContentObjectGUI::importFileObject(), ilObjGlossaryGUI::importFileObject(), ilObjSurvey::importObject(), ilObjUserFolderGUI::importUserRoleAssignmentObject(), ilAdvancedMDRecordImportFiles::moveUploadedFile(), ilObjMediaCastGUI::saveCastItemObject(), ilObjMediaObjectGUI::saveObject(), ilObjMediaObjectGUI::savePropertiesObject(), assFlashApp::setFlashFilename(), assSingleChoice::setImageFile(), assOrderingQuestion::setImageFile(), assMultipleChoice::setImageFile(), assMatchingQuestion::setImageFile(), assImagemapQuestion::setImageFilename(), assJavaApplet::setJavaAppletFilename(), SurveyQuestion::setMaterialsfile(), ilFileDataImportForum::storeUploadedFile(), ilFileDataForum::storeUploadedFile(), ilFileDataExercise::storeUploadedFile(), ilFileDataMail::storeUploadedFile(), ilFileDataImportMail::storeUploadedFile(), ilFileDataImportGroup::storeUploadedFile(), ilObjMediaCastGUI::updateCastItemObject(), ilTestCertificate::uploadBackgroundImage(), ilObjMediaObjectGUI::uploadFileObject(), ilObjLanguageExtGUI::uploadObject(), ilObjSAHSLearningModuleGUI::uploadObject(), ilObjQuestionPoolGUI::uploadQplObject(), ilObjSurveyQuestionPoolGUI::uploadQuestionsObject(), ilObjSurveyQuestionPoolGUI::uploadSplObject(), ilObjTestGUI::uploadTstObject(), and ilPersonalProfileGUI::uploadUserPicture().

        {
                global $lng, $ilias;
//echo "<br>ilUtli::moveuploadedFile($a_name)";
                if (!is_file($a_file))
                {
                        $lng->txt("upload_error_file_not_found");
                }

                // virus handling
                $vir = ilUtil::virusHandling($a_file, $a_name);
                if (!$vir[0])
                {
                        unlink($a_file);
                        if ($a_raise_errors)
                        {
                                $ilias->raiseError($lng->txt("file_is_infected")."<br />".
                                        $vir[1],
                                        $ilias->error_obj->MESSAGE);
                        }
                        else
                        {
                                ilUtil::sendInfo($lng->txt("file_is_infected")."<br />".
                                        $vir[1], true);
                        }
                        return false;
                }
                else
                {
                        if ($vir[1] != "")
                        {
                                ilUtil::sendInfo($vir[1], true);
                        }
                        return move_uploaded_file($a_file, $a_target);
                }
        }

Here is the call graph for this function:

Here is the caller graph for this function:

ilUtil::prepareDBString ( a_str  ) 
ilUtil::prepareFormOutput ( a_str,
a_strip = false 
)

prepares string output for html forms public

Parameters:
string 
boolean true: strip slashes, if magic_quotes is enabled use this if $a_str comes from $_GET or $_POST var, use false, if $a_str comes from database
Returns:
string

Definition at line 2453 of file class.ilUtil.php.

References stripSlashes().

Referenced by ilBookmarkImportExport::__parseExport(), ilLPListOfObjectsGUI::__showEditUser(), ilPersonalProfileGUI::__showUserDefinedFields(), ilObjUserGUI::__showUserDefinedFields(), ilObjLanguageExtGUI::_getTranslationLink(), ilFeedbackGUI::addBarometer(), ilPaymentCouponGUI::addCoupon(), ilPaymentStatisticGUI::addCustomer(), ilObjPaymentSettingsGUI::addCustomerObject(), ilObjSurveyGUI::addHeadingObject(), ilInfoScreenGUI::addPropertyTextinput(), SurveyOrdinalQuestionGUI::categories(), SurveyMatrixQuestionGUI::categories(), ilObjSystemFolderGUI::changeHeaderTitleObject(), ilObjCourseGroupingGUI::create(), ilObjiLincClassroomGUI::create(), ilObjUserGUI::createObject(), ilObjQuestionPoolGUI::createObject(), ilObjTestGUI::createObject(), ilObjSurveyQuestionPoolGUI::createObject(), ilObjSurveyGUI::createObject(), ilObjContentObjectGUI::createObject(), ilObjFileBasedLMGUI::createObject(), ilObjGlossaryGUI::createObject(), ilObjExerciseGUI::createObject(), ilObjCategoryGUI::createObject(), ilObjiLincCourseGUI::createObject(), ilObjRoleTemplateGUI::createObject(), ilObjRoleGUI::createObject(), ilObjGroupGUI::createObject(), ilObjFolderGUI::createObject(), ilObjectGUI::createObject(), ilBookmarkAdministrationGUI::delete(), ilObjSystemFolderGUI::displayBasicSettings(), ilSetupGUI::displayContactData(), ilRegistrationGUI::displayForm(), ilObjiLincClassroomGUI::editClassroom(), ilCourseUserFieldsGUI::editField(), ilObjLinkResourceGUI::editItemObject(), ilObjUserGUI::editObject(), ilObjFileGUI::editObject(), ilObjExerciseGUI::editObject(), ilObjChatServerGUI::editObject(), ilObjCategoryGUI::editObject(), ilObjiLincCourseGUI::editObject(), ilObjRootFolderGUI::editObject(), ilObjRoleTemplateGUI::editObject(), ilObjRoleGUI::editObject(), ilObjGroupGUI::editObject(), ilObjectGUI::editObject(), ilContainerGUI::editPageContentObject(), assTextSubsetGUI::editQuestion(), assTextQuestionGUI::editQuestion(), assSingleChoiceGUI::editQuestion(), assOrderingQuestionGUI::editQuestion(), assNumericGUI::editQuestion(), assMultipleChoiceGUI::editQuestion(), assMatchingQuestionGUI::editQuestion(), assJavaAppletGUI::editQuestion(), assImagemapQuestionGUI::editQuestion(), assFlashAppGUI::editQuestion(), assClozeTestGUI::editQuestion(), SurveyTextQuestionGUI::editQuestion(), SurveyOrdinalQuestionGUI::editQuestion(), SurveyNominalQuestionGUI::editQuestion(), SurveyMetricQuestionGUI::editQuestion(), SurveyMatrixQuestionGUI::editQuestion(), ilObjPaymentSettingsGUI::editVendor(), ilMailFolderGUI::enterFolderData(), ilTestCertificate::exchangeCertificateVariables(), assTextSubsetGUI::feedback(), assTextQuestionGUI::feedback(), assSingleChoiceGUI::feedback(), assOrderingQuestionGUI::feedback(), assNumericGUI::feedback(), assMultipleChoiceGUI::feedback(), assMatchingQuestionGUI::feedback(), assJavaAppletGUI::feedback(), assImagemapQuestionGUI::feedback(), assFlashAppGUI::feedback(), assClozeTestGUI::feedback(), ilBibItemGUI::fill(), ilObjectGUI::fillCloneSearchTemplate(), ilBookmarkBlockGUI::fillRow(), ilMDCopyrightSelectionGUI::fillTemplate(), ilBookmarkExplorer::formatObject(), ilObjPaymentSettingsGUI::generalSettingsObject(), ilPaymentCouponGUI::generateCodes(), ilBookmarkAdministrationGUI::get_last(), ilFeedbackGUI::get_last(), ilObjAssessmentFolder::getFullPath(), ilLPFilterGUI::getHTML(), ilUserFilterGUI::getHTML(), ilBookmarkBlockGUI::getListRowData(), ilNoteGUI::getNoteListHTML(), ilTestServiceGUI::getPassListOfAnswersWithScoring(), SurveyMetricQuestion::getPreconditionSelectValue(), assSingleChoiceGUI::getPreview(), assMultipleChoiceGUI::getPreview(), assMatchingQuestionGUI::getPreview(), assImagemapQuestionGUI::getPreview(), assClozeTestGUI::getPreview(), SurveyOrdinalQuestionGUI::getPrintView(), SurveyNominalQuestionGUI::getPrintView(), SurveyMatrixQuestionGUI::getPrintView(), assSingleChoiceGUI::getSolutionOutput(), assMultipleChoiceGUI::getSolutionOutput(), assMatchingQuestionGUI::getSolutionOutput(), assClozeTestGUI::getSolutionOutput(), assTextQuestionGUI::getTestOutput(), assSingleChoiceGUI::getTestOutput(), assMultipleChoiceGUI::getTestOutput(), assMatchingQuestionGUI::getTestOutput(), assImagemapQuestionGUI::getTestOutput(), assClozeTestGUI::getTestOutput(), ilObjTest::getTestResult(), SurveyOrdinalQuestionGUI::getWorkingForm(), SurveyNominalQuestionGUI::getWorkingForm(), SurveyMatrixQuestionGUI::getWorkingForm(), ilObjTestGUI::historyObject(), ilTextInputGUI::insert(), ilTextAreaInputGUI::insert(), assQuestionGUI::linkChilds(), ilMDEditorGUI::listAnnotation(), ilMDEditorGUI::listClassification(), ilMDEditorGUI::listEducational(), ilMDEditorGUI::listGeneral(), ilMDEditorGUI::listLifecycle(), ilMDEditorGUI::listMetaMetaData(), ilMDEditorGUI::listQuickEdit(), ilMDEditorGUI::listRelation(), ilMDEditorGUI::listRights(), ilMDEditorGUI::listTechnical(), ilObjAssessmentFolderGUI::logsObject(), ilObjExerciseGUI::membersObject(), ilObjForumGUI::moveThreadsObject(), ilObjUserFolderGUI::newAccountMailObject(), ilObjPaymentSettingsGUI::objectsObject(), ilTestCertificate::outCertificate(), ilObjUserTrackingGUI::outputTrackingDataObject(), ilObjQuestionPoolGUI::printObject(), ilObjTestGUI::propertiesObject(), ilObjSurveyGUI::propertiesObject(), ilLDAPSettingsGUI::roleMapping(), ilObjSystemFolderGUI::saveSettingsObject(), ilObjCourseGUI::searchUserObject(), ilMailFormGUI::searchUsers(), ilObjSearchSettingsGUI::settingsObject(), ilObjLinkResourceGUI::showAddItemObject(), ilMailAddressbookGUI::showAddressbook(), ilMailAddressbookGUI::showAddressForm(), ilPaymentBillAdminGUI::showBillData(), ilPaymentCouponGUI::showCoupons(), ilPurchaseBMFGUI::showCreditCard(), ilPurchaseBMFGUI::showDebitEntry(), ilObjUserTrackingGUI::showForm(), ilStartUpGUI::showLogin(), ilPurchaseBMFGUI::showPersonalData(), ilPersonalProfileGUI::showProfile(), ilMailSearchGUI::showResults(), ilSearchGUI::showSearch(), ilAdvancedSearchGUI::showSearch(), ilMailFormGUI::showSearchForm(), ilPaymentStatisticGUI::showStatistics(), ilRegistrationGUI::showUserDefinedFields(), ilStartUpGUI::showUserMappingSelection(), ilObjPaymentSettingsGUI::statisticObject(), assClozeTest::updateClozeTextFromGaps(), ilRegistrationSettingsGUI::view(), ilBookmarkAdministrationGUI::view(), ilObjLanguageExtGUI::viewObject(), and ilObjForumGUI::viewThreadObject().

        {
                if($a_strip)
                {
                        $a_str = ilUtil::stripSlashes($a_str);
                }
                $a_str = htmlspecialchars($a_str);
                // Added replacement of curly brackets to prevent
                // problems with PEAR templates, because {xyz} will
                // be removed as unused template variable
                $a_str = str_replace("{", "&#123;", $a_str);
                $a_str = str_replace("}", "&#125;", $a_str);
                // needed for LaTeX conversion \\ in LaTeX is a line break
                // but without this replacement, php changes \\ to \
                $a_str = str_replace("\\", "&#92;", $a_str);
                return $a_str;
        }

Here is the call graph for this function:

Here is the caller graph for this function:

ilUtil::prepareTextareaOutput ( txt_output,
prepare_for_latex_output = FALSE 
)

Prepares a string for a text area output where latex code may be in it If the text is HTML-free, CHR(13) will be converted to a line break.

Parameters:
string $txt_output String which should be prepared for output public

Definition at line 3572 of file class.ilUtil.php.

References insertLatexImages().

        {
                $result = $txt_output;
                $is_html = $this->isHTML($result);
                if ($prepare_for_latex_output)
                {
                        $result = ilUtil::insertLatexImages($result, "<span class\=\"latex\">", "<\/span>", URL_TO_LATEX);
                        $result = ilUtil::insertLatexImages($result, "\[tex\]", "\[\/tex\]", URL_TO_LATEX);
                }
                
                // removed: did not work with magic_quotes_gpc = On
                if (!$is_html)
                {
                        // if the string does not contain HTML code, replace the newlines with HTML line breaks
                        $result = preg_replace("/[\n]/", "<br />", $result);
                }
                else
                {
                        // patch for problems with the <pre> tags in tinyMCE
                        if (preg_match_all("/(<pre>.*?<\/pre>)/ims", $result, $matches))
                        {
                                foreach ($matches[0] as $found)
                                {
                                        $replacement = "";
                                        if (strpos("\n", $found) === FALSE)
                                        {
                                                $replacement = "\n";
                                        }
                                        $removed = preg_replace("/<br\s*?\/>/ims", $replacement, $found);
                                        $result = str_replace($found, $removed, $result);
                                }
                        }
                }
                if ($prepare_for_latex_output)
                {
                        // replace special characters to prevent problems with the ILIAS template system
                        // eg. if someone uses {1} as an answer, nothing will be shown without the replacement
                        $result = str_replace("{", "&#123;", $result);
                        $result = str_replace("}", "&#125;", $result);
                        $result = str_replace("\\", "&#92;", $result);
                }
                return $result;
        }

Here is the call graph for this function:

& ilUtil::processCSVRow ( &$  row,
quoteAll = FALSE,
separator = ";",
outUTF8 = FALSE,
compatibleWithMSExcel = TRUE 
)

Convertes an array for CSV usage.

Processes an array as a CSV row and converts the array values to correct CSV values. The "converted" array is returned

Author:
Helmut Schottmüller <hschottm@gmx.de>
Parameters:
array $row The array containing the values for a CSV row
string $quoteAll Indicates to quote every value (=TRUE) or only values containing quotes and separators (=FALSE, default)
string $separator The value separator in the CSV row (used for quoting) (; = default)
Returns:
array The converted array ready for CSV use public

Definition at line 3287 of file class.ilUtil.php.

References $separator.

Referenced by ilObjUserFolder::createCSVExport(), and ilObjAssessmentFolderGUI::logsObject().

        {
                $resultarray = array();
                foreach ($row as $rowindex => $entry)
                {
                        $surround = FALSE;
                        if ($quoteAll)
                        {
                                $surround = TRUE;
                        }
                        if (strpos($entry, "\"") !== FALSE)
                        {
                                $entry = str_replace("\"", "\"\"", $entry);
                                $surround = TRUE;
                        }
                        if (strpos($entry, $separator) !== FALSE)
                        {
                                $surround = TRUE;
                        }
                        if ($compatibleWithMSExcel)
                        {
                                // replace all CR LF with LF (for Excel for Windows compatibility
                                $entry = str_replace(chr(13).chr(10), chr(10), $entry);
                        }
                        if ($surround)
                        {
                                if ($outUTF8)
                                {
                                        $resultarray[$rowindex] = "\"" . $entry . "\"";
                                }
                                else
                                {
                                        $resultarray[$rowindex] = utf8_decode("\"" . $entry . "\"");
                                }
                        }
                        else
                        {
                                if ($outUTF8)
                                {
                                        $resultarray[$rowindex] = $entry;
                                }
                                else
                                {
                                        $resultarray[$rowindex] = utf8_decode($entry);
                                }
                        }
                }
                return $resultarray;
        }

Here is the caller graph for this function:

ilUtil::quoteArray ( a_array  ) 

Quotes all members of an array for usage in DB query statement.

Definition at line 3828 of file class.ilUtil.php.

Referenced by ilCourseObjectiveResult::__deleteEntries(), ilRbacReview::__getParentRoles(), ilCourseObjectiveResult::__updatePassed(), ilCourseUserData::_checkRequired(), ilCourseObjective::_deleteAll(), ilNestedSetXML::_deleteAllChildMetaData(), ilCourseObjectiveResult::_getAccomplished(), ilLocalUser::_getAllUserIds(), ilObjSCORMTracking::_getCompleted(), ilObjSCORMTracking::_getCountCompletedPerUser(), ilSCORM2004Tracking::_getCountCompletedPerUser(), ilObjSCORMTracking::_getInProgress(), ilSCORM2004Tracking::_getItemProgressInfo(), _getObjectsByOperations(), ilRbacReview::_getOperationIdsByName(), ilObjSCORMTracking::_getProgressInfo(), ilCourseObjectiveResult::_getSuggested(), ilCourseUserData::_getValuesByObjId(), ilCourseItems::_hasChangeableTimings(), ilCourseItems::_hasCollectionTimings(), ilCourseItems::_hasTimings(), ilObjGroup::_isMember(), ilObject::_prepareCloneSelection(), ilCourseItems::_readActivationTimes(), ilCourseObjectiveResult::_readAssignedObjectives(), ilObjUser::_readUsersProfileData(), _sortIds(), ilObjUser::_toggleActiveStatusOfUsers(), ilCourseObjectiveResult::_updateObjectiveStatus(), ilLMObject::_writePublicAccessStatus(), ilRbacSystem::checkAccessOfUser(), ilExerciseMembers::deleteDeliveredFiles(), ilExerciseMembers::downloadSelectedFiles(), ilNewsItem::filterObjIdsPerNews(), getAssociatedUsersOnline(), ilObjGroup::getGroupMemberData(), ilObjGroup::getMemberRolesTitle(), ilRbacReview::getRolesByFilter(), ilMDConvert(), ilCourseParticipants::isGroupingMember(), ilMail::markRead(), ilMail::markUnread(), ilMail::moveMailsToFolder(), ilObjectDataCache::preloadObjectCache(), ilObjectDataCache::preloadReferenceCache(), ilNewsItem::queryNewsForMultipleContexts(), ilCourseObjectiveResult::reset(), ilRbacAdmin::revokePermission(), ilRbacAdmin::revokePermissionList(), and ilLMMenuEditor::updateActiveStatus().

        {
                global $ilDB;


                if(!is_array($a_array) or !count($a_array))
                {
                        return array("''");
                }

                foreach($a_array as $k => $item)
                {
                        $a_array[$k] = $ilDB->quote($item);
                }

                return $a_array;
        }

Here is the caller graph for this function:

ilUtil::rCopy ( a_sdir,
a_tdir,
preserveTimeAttributes = false 
)

Copies content of a directory $a_sdir recursively to a directory $a_tdir.

Parameters:
string $a_sdir source directory
string $a_tdir target directory
boolean $preserveTimeAttributes if true, ctime will be kept.
Returns:
boolean TRUE for sucess, FALSE otherwise public

Definition at line 1253 of file class.ilUtil.php.

References $dir, $file, and makeDir().

Referenced by ilFileSystemStorage::_copyDirectory(), ilObjFile::cloneObject(), ilContObjParser::copyFileItems(), ilContObjParser::copyMobFiles(), ilFSStorageCourse::createArchiveOnlineVersion(), ilObjDlBook::export(), ilObjFile::export(), ilObjMediaObject::exportFiles(), ilObjContentObject::exportHTMLMOB(), and ilObjGlossary::exportHTMLMOB().

        {
                // check if arguments are directories
                if (!@is_dir($a_sdir) or
                !@is_dir($a_tdir))
                {
                        return FALSE;
                }

                // read a_sdir, copy files and copy directories recursively
                $dir = opendir($a_sdir);

                while($file = readdir($dir))
                {
                        if ($file != "." and
                        $file != "..")
                        {
                                // directories
                                if (@is_dir($a_sdir."/".$file))
                                {
                                        if (!@is_dir($a_tdir."/".$file))
                                        {
                                                if (!ilUtil::makeDir($a_tdir."/".$file))
                                                return FALSE;

                                                //chmod($a_tdir."/".$file, 0775);
                                        }

                                        if (!ilUtil::rCopy($a_sdir."/".$file,$a_tdir."/".$file))
                                        {
                                                return FALSE;
                                        }
                                }

                                // files
                                if (@is_file($a_sdir."/".$file))
                                {
                                        if (!copy($a_sdir."/".$file,$a_tdir."/".$file))
                                        {
                                                return FALSE;
                                        }
                                        if ($preserveTimeAttributes)
                                                touch($a_tdir."/".$file, filectime($a_sdir."/".$file));
                                }
                        }
                }
                return TRUE;
        }

Here is the call graph for this function:

Here is the caller graph for this function:

ilUtil::readFile ( a_file  ) 

there are some known problems with the original readfile method, which sometimes truncates delivered files regardless of php.ini setting (see http://de.php.net/manual/en/function.readfile.php) use this method to avoid these problems.

Definition at line 1820 of file class.ilUtil.php.

Referenced by deliverFile(), and ilWebAccessChecker::sendFile().

        {
                $chunksize = 1*(1024*1024); // how many bytes per chunk
                $buffer = '';
                $handle = fopen($a_file, 'rb');
                if ($handle === false)
                {
                        return false;
                }
                while (!feof($handle))
                {
                        $buffer = fread($handle, $chunksize);
                        print $buffer;
                }
                return fclose($handle);
        }

Here is the caller graph for this function:

ilUtil::redirect ( a_script  ) 

http redirect to other script

Parameters:
string $a_script target script

Definition at line 2818 of file class.ilUtil.php.

References $log, and exit.

Referenced by ilObjLinkResourceGUI::_goto(), ilObjForumGUI::_goto(), ilObjForumGUI::addThreadObject(), ilObjCategoryGUI::addTranslationObject(), ilObjRootFolderGUI::addTranslationObject(), ilObjiLincCourseGUI::addUserObject(), ilObjGroupGUI::addUserObject(), ilObjiLincCourseGUI::agendaObject(), ilRegisterGUI::apply(), ilObjGroupGUI::assignApplicantsObject(), ilObjGroupGUI::assignMemberObject(), ilObjTestGUI::backToCourseObject(), ilObjTestGUI::backToRepositoryObject(), ilObjSurveyGUI::backToRepositoryObject(), ilPurchaseBMFGUI::cancel(), assQuestionGUI::cancel(), SurveyQuestionGUI::cancel(), ilLMPageObjectGUI::cancel(), ilCourseRegisterGUI::cancel(), ilRegisterGUI::cancel(), ilAdminUserSearchGUI::cancelDelete(), ilObjUserFolderGUI::cancelDeleteExportFileObject(), ilMailFolderGUI::cancelDeleteFolder(), ilMailFolderGUI::cancelEnterFolderData(), ilSurveyEvaluationGUI::cancelEvaluationAccess(), ilLMStatisticsGUI::cancelMember(), ilObjCourseGUI::cancelMemberObject(), ilObjiLincCourseGUI::cancelMemberObject(), ilObjGroupGUI::cancelMemberObject(), ilObjQuestionPoolGUI::cancelObject(), ilObjTestGUI::cancelObject(), ilObjSurveyQuestionPoolGUI::cancelObject(), ilObjSurveyGUI::cancelObject(), ilObjMediaPoolGUI::cancelObject(), ilObjContentObjectGUI::cancelObject(), ilObjFileBasedLMGUI::cancelObject(), ilObjGlossaryGUI::cancelObject(), ilObjForumGUI::cancelObject(), assQuestionGUI::cancelSync(), ilSetupGUI::changeAccessMode(), ilSetupGUI::changeDefaultClient(), ilSetupGUI::changeMasterPassword(), ilSetupGUI::changeMasterSettings(), ilObjectGUI::checkPermission(), ilInitialisation::checkUserAgreement(), ilInitialisation::checkUserClientIP(), ilObjectGUI::cloneAllObject(), ilContainerGUI::cloneAllObject(), ilInternalLinkGUI::closeLinkHelp(), ilSetupGUI::cmdClient(), ilObjUserFolderGUI::confirmaccessFreeObject(), ilObjUserFolderGUI::confirmaccessRestrictObject(), ilObjUserFolderGUI::confirmactivateObject(), ilObjUserFolderGUI::confirmdeactivateObject(), ilObjUserFolderGUI::confirmdeleteObject(), ilObjStyleSheetFolderGUI::confirmedDeleteObject(), ilObjStyleSettingsGUI::confirmedDeleteObject(), ilObjiLincCourseGUI::confirmedRemoveMemberObject(), ilObjGroupGUI::confirmedRemoveMemberObject(), ilObjUserFolderGUI::confirmexportObject(), ilFeedbackGUI::delete(), ilObjUserFolderGUI::deleteExportFileObject(), ilMailFolderGUI::deleteFolder(), ilObjChatGUI::deleteRoom(), ilSetupGUI::displayDeleteConfirmation(), ilSetupGUI::displayLogin(), ilSetupGUI::displayMasterSetup(), ilObjMediaObjectGUI::editImagemapForwardObject(), ilErrorHandling::errorHandler(), ilSearchController::executeCommand(), ilPersonalDesktopGUI::executeCommand(), ilMailGUI::executeCommand(), ilSAHSPresentationGUI::executeCommand(), ilObjMediaPoolGUI::executeCommand(), ilRepositoryGUI::executeCommand(), ilObjTestGUI::executeCreateQuestionObject(), ilObjSurveyGUI::executeCreateQuestionObject(), ilObjUserFolderGUI::exportObject(), ilInitialisation::handleMaintenanceMode(), ilNavigationHistoryGUI::handleNavigationRequest(), ilObjSurveyQuestionPoolGUI::importFileObject(), ilObjSurveyGUI::importFileObject(), ilObjContentObjectGUI::importFileObject(), ilObjGlossaryGUI::importFileObject(), ilObjCourseGUI::importFileObject(), ilObjGroupGUI::importFileObject(), ilObjQuestionPoolGUI::importVerifiedFileObject(), ilObjTestGUI::importVerifiedFileObject(), ilInitialisation::initILIAS(), ilEditClipboardGUI::insert(), ilObjSurveyGUI::inviteObject(), ilObjChatGUI::invitePD(), ilObjiLincClassroomGUI::joinClassroom(), ilObjiLincCourseGUI::joinObject(), ilPersonalDesktopGUI::jumpToBookmarks(), ilPersonalDesktopGUI::jumpToNotes(), ShibAuth::login(), ilSetupGUI::loginClient(), ilAuthRadius::loginObserver(), ilAuthLDAP::loginObserver(), ilMailSearchCoursesGUI::mailCourses(), ilMailSearchGroupsGUI::mailGroups(), ilMailSearchGroupsGUI::mailMembers(), ilMailSearchCoursesGUI::mailMembers(), ilMailingListsGUI::mailToList(), ilObjRoleGUI::mailToRoleObject(), ilMailAddressbookGUI::mailToUsers(), ilStartUpGUI::migrateAccount(), ilMailFolderGUI::performDeleteFolder(), ilObjForumGUI::performImportObject(), ilObjCourseGUI::performUnsubscribeObject(), ilStartUpGUI::processStartingPage(), ilObjTestGUI::questionsObject(), ilObjSurveyGUI::questionsObject(), ilObjExerciseGUI::redirectFeedbackMailObject(), ilObjGroupGUI::refuseApplicantsObject(), ilObjCourseGUI::removeBigIconObject(), ilObjCategoryGUI::removeBigIconObject(), ilObjRootFolderGUI::removeBigIconObject(), ilObjGroupGUI::removeBigIconObject(), ilObjCourseGUI::removeSmallIconObject(), ilObjCategoryGUI::removeSmallIconObject(), ilObjRootFolderGUI::removeSmallIconObject(), ilObjGroupGUI::removeSmallIconObject(), ilObjCourseGUI::removeTinyIconObject(), ilObjCategoryGUI::removeTinyIconObject(), ilObjRootFolderGUI::removeTinyIconObject(), ilObjGroupGUI::removeTinyIconObject(), ilObjCategoryGUI::removeTranslationObject(), ilObjRootFolderGUI::removeTranslationObject(), ilFeedbackGUI::save(), assQuestionGUI::save(), SurveyQuestionGUI::save(), ilLMPageObjectGUI::save(), ilObjStyleSettingsGUI::saveActiveStylesObject(), ilObjStyleSettingsGUI::saveBasicStyleSettingsObject(), assQuestionGUI::saveEdit(), ilMailFolderGUI::saveFolderSettings(), ilObjLinkResourceGUI::saveObject(), ilObjQuestionPoolGUI::saveObject(), ilObjTestGUI::saveObject(), ilObjSurveyQuestionPoolGUI::saveObject(), ilObjSurveyGUI::saveObject(), ilObjMediaPoolGUI::saveObject(), ilObjMediaCastGUI::saveObject(), ilObjContentObjectGUI::saveObject(), ilObjFileBasedLMGUI::saveObject(), ilObjGlossaryGUI::saveObject(), ilObjForumGUI::saveObject(), ilObjFileGUI::saveObject(), ilObjExerciseGUI::saveObject(), ilObjCourseGUI::saveObject(), ilObjChatGUI::saveObject(), GUI::saveObject(), ilObjStyleSheetFolderGUI::saveObject(), ilObjStyleSettingsGUI::saveObject(), ilObjStyleSettingsGUI::saveScopeObject(), ilObjStyleSettingsGUI::saveStyleSettingsObject(), ilMailFolderGUI::saveSubFolderSettings(), ilLMStatisticsGUI::searchCancelled(), ilObjGroupGUI::searchCancelledObject(), ilBookmarkAdministrationGUI::sendmail(), ilObjCourseGUI::sendMailToSelectedUsersObject(), ilObjAuthSettingsGUI::setAuthModeObject(), ilHelpGUI::showHelp(), ilObjFileBasedLMGUI::showLearningModule(), ilStartUpGUI::showLogin(), ilStartUpGUI::showUserAgreement(), ilCourseRegisterGUI::subscribe(), assQuestionGUI::sync(), ilSetupGUI::toggleClientList(), ilObjStyleSheetFolderGUI::toggleGlobalDefaultObject(), ilObjStyleSettingsGUI::toggleGlobalDefaultObject(), ilObjStyleSheetFolderGUI::toggleGlobalFixedObject(), ilObjStyleSettingsGUI::toggleGlobalFixedObject(), ilObjiLincCourseGUI::updateMemberStatusObject(), ilObjGroupGUI::updateMemberStatusObject(), ilObjForumGUI::updateObject(), ilObjFileGUI::updateObject(), ilObjCategoryGUI::updateObject(), ilObjiLincCourseGUI::updateObject(), ilObjRootFolderGUI::updateObject(), ilObjGroupGUI::updateObject(), ilObjSurveyGUI::uploadObject(), and ilObjSAHSLearningModuleGUI::uploadObject().

        {
                global $log, $PHP_SELF;
//$log->write("redirect FROM:".$PHP_SELF." to ".$a_script);
                        //vd($a_script);
                header("Location: ".$a_script);
                exit();
        }

Here is the caller graph for this function:

ilUtil::removeItemFromDesktops ( a_id  ) 

removes object from all user's desktops public

Parameters:
integer ref_id
Returns:
array user_ids of all affected users

Definition at line 2491 of file class.ilUtil.php.

Referenced by ilObjectGUI::confirmedDeleteObject(), ilObject::delete(), ilSoapCourseAdministration::deleteCourse(), and ilSoapObjectAdministration::deleteObject().

        {
                global $ilDB;

                $q = "SELECT user_id FROM desktop_item WHERE item_id = ".$ilDB->quote($a_id);
                $r = $ilDB->query($q);

                $users = array();

                while ($row = $r->fetchRow(DB_FETCHMODE_OBJECT))
                {
                        $users[] = $row->user_id;
                } // while

                if (count($users) > 0)
                {
                        $q = "DELETE FROM desktop_item WHERE item_id = ".
                                $ilDB->quote($a_id);
                        $ilDB->query($q);
                }

                return $users;
        }

Here is the caller graph for this function:

ilUtil::removeTrailingPathSeparators ( path  ) 
ilUtil::renameExecutables ( a_dir  ) 

Rename uploaded executables for security reasons.

Definition at line 3009 of file class.ilUtil.php.

References rRenameSuffix().

Referenced by ilObjMediaObject::_saveTempFileAsMediaObject(), ilPCMediaObjectGUI::create(), ilFileSystemGUI::renameFile(), ilObjMediaCastGUI::saveCastItemObject(), ilObjMediaObjectGUI::saveObject(), ilFileSystemGUI::unzipFile(), ilObjMediaCastGUI::updateCastItemObject(), ilFileSystemGUI::uploadFile(), ilObjMediaObjectGUI::uploadFileObject(), and ilObjSAHSLearningModuleGUI::uploadObject().

        {
                $def_arr = explode(",", SUFFIX_REPL_DEFAULT);
                foreach ($def_arr as $def)
                {
                        ilUtil::rRenameSuffix($a_dir, trim($def), "sec");
                }

                $def_arr = explode(",", SUFFIX_REPL_ADDITIONAL);
                foreach ($def_arr as $def)
                {
                        ilUtil::rRenameSuffix($a_dir, trim($def), "sec");
                }
        }

Here is the call graph for this function:

Here is the caller graph for this function:

ilUtil::replaceLinkProperties ( matches  )  [private]

replaces target _blank with _self and the link text with the according object title.

Parameters:
string $matches $matches[0] contains complete link $matches[1] contains href attribute $matches[2] contains id of goto link
Returns:
link containg a _self target, same href and new text content

Definition at line 848 of file class.ilUtil.php.

References $ref_id, $title, ilObject::_lookupObjId(), and ilObject::_lookupTitle().

        {
                $link = $matches[0];
                $ref_id = $matches[2];

                if ($ref_id > 0)
                {
                        $obj_id = ilObject::_lookupObjId($ref_id);
                        if ($obj_id > 0)
                        {
                                $title = ilObject::_lookupTitle($obj_id);
                                $link = "<a href=".$matches[1]." target=\"_self\">".$title."</a>";
                        }
                }
                return $link;
        }

Here is the call graph for this function:

ilUtil::replaceUrlParameterString ( url,
parametersArray 
)

Definition at line 3100 of file class.ilUtil.php.

References KT_replaceParam().

                                                                    {

                foreach ($parametersArray as $paramName => $paramValue ) {
                        $url = ilUtil::KT_replaceParam($url, $paramName, $paramValue);
                }
                return $url;
        }

Here is the call graph for this function:

ilUtil::resizeImage ( a_from,
a_to,
a_width,
a_height 
)

resize image

Parameters:
string $a_from source file
string $a_to target file
string $a_width target width
string $a_height target height

Definition at line 1657 of file class.ilUtil.php.

References escapeShellArg(), and getConvertCmd().

Referenced by ilObjMediaObject::_resizeImage().

        {
                $size = " -resize ".$a_width."x".$a_height."! ";
                $convert_cmd = ilUtil::getConvertCmd()." ".
                        ilUtil::escapeShellArg($a_from)." ".$size.ilUtil::escapeShellArg($a_to);
                system($convert_cmd);
        }

Here is the call graph for this function:

Here is the caller graph for this function:

ilUtil::rRenameSuffix ( a_dir,
a_old_suffix,
a_new_suffix 
)

Renames all files with certain suffix and gives them a new suffix.

This words recursively through a directory.

Parameters:
string $a_dir directory
string $a_old_suffix old suffix
string $a_new_suffix new suffix

public

Definition at line 3034 of file class.ilUtil.php.

References $dir, and $file.

Referenced by renameExecutables().

        {
                if ($a_dir == "/" || $a_dir == "" || is_int(strpos($a_dir, ".."))
                        || trim($a_old_suffix) == "")
                {
                        return false;
                }

                // check if argument is directory
                if (!@is_dir($a_dir))
                {
                        return false;
                }

                // read a_dir
                $dir = opendir($a_dir);

                while($file = readdir($dir))
                {
                        if ($file != "." and
                        $file != "..")
                        {
                                // directories
                                if (@is_dir($a_dir."/".$file))
                                {
                                        ilUtil::rRenameSuffix($a_dir."/".$file, $a_old_suffix, $a_new_suffix);
                                }

                                // files
                                if (@is_file($a_dir."/".$file))
                                {
                                        // first check for files with trailing dot
                                        if(strrpos($file,'.') == (strlen($file) - 1))
                                        {
                                                rename($a_dir.'/'.$file,substr($a_dir.'/'.$file,0,-1));
                                                $file = substr($file,0,-1);
                                        } 

                                        $path_info = pathinfo($a_dir."/".$file);
                                        
                                        if (strtolower($path_info["extension"]) ==
                                        strtolower($a_old_suffix))
                                        {
                                                $pos = strrpos($a_dir."/".$file, ".");
                                                $new_name = substr($a_dir."/".$file, 0, $pos).".".$a_new_suffix;
                                                rename($a_dir."/".$file, $new_name);
                                        }
                                }
                        }
                }
                return true;
        }

Here is the caller graph for this function:

ilUtil::searchGroups ( a_search_str  ) 

Definition at line 2885 of file class.ilUtil.php.

References $res.

Referenced by ilMailSearchGUI::showResults().

        {
                global $ilDB;

                $q = "SELECT * ".
                        "FROM object_data ,object_reference ".
                        "WHERE (object_data.title LIKE ".$ilDB->quote("%".$a_search_str."%")." ".
                        "OR object_data.description LIKE ".$ilDB->quote("%".$a_search_str."%").") ".
                        "AND object_data.type = 'grp' ".
                        "AND object_data.obj_id = object_reference.obj_id ".
                        "ORDER BY title ";

                $res = $ilDB->query($q);

                while ($row = $res->fetchRow(DB_FETCHMODE_OBJECT))
                {
                        // STORE DATA IN ARRAY WITH KEY obj_id
                        // SO DUPLICATE ENTRIES ( LINKED OBJECTS ) ARE UNIQUE
                        $ids[$row->obj_id] = array(
                        "ref_id"        => $row->ref_id,
                        "title"         => $row->title,
                        "description"   => $row->description);
                }

                return $ids ? $ids : array();
        }

Here is the caller graph for this function:

ilUtil::secureLink ( a_str  ) 

Definition at line 2355 of file class.ilUtil.php.

Referenced by ilExternalFeedItem::setMagpieItem().

        {
                $a_str = str_ireplace("javascript", "jvscrpt", $a_str);
                $a_str = str_ireplace(array("%00", "%0a", "%0d", "%1a", "&#00;", "&#x00;",
                        "&#0;", "&#x0;", "&#x0a;", "&#x0d;", "&#10;", "&#13;"), "-", $a_str);
                return $a_str;
        }

Here is the caller graph for this function:

ilUtil::secureString ( a_str,
a_strip_html = true,
a_allow = "" 
)

Remove unsecure tags.

Definition at line 2136 of file class.ilUtil.php.

References getSecureTags(), maskSecureTags(), stripScriptHTML(), and unmaskSecureTags().

Referenced by ilPDMailGUI::getPDMailHTML(), ilMailFormGUI::sendMessage(), ilMailFolderGUI::showMail(), and stripSlashes().

        {
                // check whether all allowed tags can be made secure
                $only_secure = true;
                $allow_tags = explode(">", $a_allow);
                $sec_tags = ilUtil::getSecureTags();
                $allow_array = array();
                foreach($allow_tags as $allow)
                {
                        if ($allow != "")
                        {
                                $allow = str_replace("<", "", $allow);

                                if (!in_array($allow, $sec_tags))
                                {
                                        $only_secure = false;
                                }
                                $allow_array[] = $allow;
                        }
                }

                // default behaviour: allow only secure tags 1:1
                if (($only_secure || $a_allow == "") && $a_strip_html)
                {
                        if ($a_allow == "")
                        {
                                $allow_array = array ("b", "i", "strong", "em", "code", "cite",
                                        "gap", "sub", "sup", "pre", "strike");
                        }

                        $a_str = ilUtil::maskSecureTags($a_str, $allow_array);
                        $a_str = strip_tags($a_str);            // strip all other tags
                        $a_str = ilUtil::unmaskSecureTags($a_str, $allow_array);
                }
                else
                {
                        // only for scripts, that need to allow more/other tags and parameters
                        if ($a_strip_html)
                        {
                                $a_str = ilUtil::stripScriptHTML($a_str, $a_allow);
                        }
                }

                return $a_str;
        }

Here is the call graph for this function:

Here is the caller graph for this function:

ilUtil::sendInfo ( a_info = "",
a_keep = false 
)

sends a message to the recent page if you call ilUtil::sendInfo without any parameter, function will display a stored message in session and delete it afterwards public

Parameters:
string message
boolean if true message is kept in session

Definition at line 3854 of file class.ilUtil.php.

References $_SESSION, and $tpl.

Referenced by ilLPListOfSettingsGUI::__addInfo(), ilLearningProgressBaseGUI::__buildHeader(), ilPurchaseBMFGUI::__buildLocator(), ilPaymentPurchaseGUI::__buildLocator(), ilPaymentBaseGUI::__buildLocator(), ilPDFPresentation::__convert(), ilObjExerciseGUI::__deassignMembers(), ilPaymentBillAdminGUI::__initBillVendorData(), ilLPListOfObjectsGUI::__listObjects(), ilRepositorySearchGUI::__performGroupSearch(), ilAdminUserSearchGUI::__performGroupSearch(), ilRepositorySearchGUI::__performRoleSearch(), ilAdminUserSearchGUI::__performRoleSearch(), ilRepositorySearchGUI::__performUserSearch(), ilAdminUserSearchGUI::__performUserSearch(), ilObjLinkResourceGUI::__prepareOutput(), ilObjChatGUI::__prepareOutput(), ilObjRoleGUI::__prepareOutput(), ilObjExerciseGUI::__saveStatus(), ilLMStatisticsGUI::__search(), ilPaymentTrusteeGUI::__search(), ilPaymentStatisticGUI::__search(), ilObjPaymentSettingsGUI::__search(), ilObjCourseGUI::__search(), ilObjiLincCourseGUI::__search(), ilObjRoleGUI::__search(), ilObjGroupGUI::__search(), ilObjExerciseGUI::__searchMembers(), ilUserFilter::__searchObjects(), ilObjPaymentSettingsGUI::__searchSP(), ilCourseArchivesGUI::__showArchivesMenu(), ilLPListOfProgressGUI::__showProgressList(), ilLPListOfSettingsGUI::__showSCOTable(), ilPurchaseBMFGUI::__showShoppingCart(), ilLPListOfObjectsGUI::__showUsersList(), ilPDFPresentation::__toPDF(), ilObjLinkResourceGUI::_goto(), ilObjQuestionPoolGUI::_goto(), ilObjTestGUI::_goto(), ilObjSurveyQuestionPoolGUI::_goto(), ilObjSurveyGUI::_goto(), ilObjSAHSLearningModuleGUI::_goto(), ilObjMediaCastGUI::_goto(), ilStructureObjectGUI::_goto(), ilObjContentObjectGUI::_goto(), ilLMPageObjectGUI::_goto(), ilObjFileBasedLMGUI::_goto(), ilObjGlossaryGUI::_goto(), ilGlossaryTermGUI::_goto(), ilObjForumGUI::_goto(), ilObjFileGUI::_goto(), ilObjExerciseGUI::_goto(), ilObjCourseGUI::_goto(), ilObjChatGUI::_goto(), ilObjCategoryGUI::_goto(), ilObjGroupGUI::_goto(), ilObjCategoryGUI::_importCategories(), ilObjChatServerGUI::activateObject(), ilMailFolderGUI::add(), assSingleChoiceGUI::add(), assMultipleChoiceGUI::add(), ilObjCourseGroupingGUI::add(), ilConditionHandlerInterface::add(), assImagemapQuestionGUI::addArea(), ilRegistrationSettingsGUI::addAssignment(), ilObjContentObjectGUI::addBibItemObject(), ilObjFileBasedLMGUI::addBibItemObject(), SurveyOrdinalQuestionGUI::addCategory(), SurveyNominalQuestionGUI::addCategory(), ilPageEditorGUI::addChangeComment(), SurveyMatrixQuestionGUI::addColumn(), ilPaymentStatisticGUI::addCustomer(), ilObjPaymentSettingsGUI::addCustomerObject(), ilObjTestGUI::addDefaultsObject(), ilObjCourseGUI::addFromWaitingList(), assQuestionGUI::addGIT(), SurveyQuestionGUI::addGIT(), ilCourseArchivesGUI::addHTMLArchive(), ilObjLinkResourceGUI::addItemObject(), SurveyQuestionGUI::addMaterial(), ilObjExerciseGUI::addMembersObject(), ilPaymentObjectGUI::addObject(), ilObjTestGUI::addParticipantsObject(), assQuestionGUI::addPG(), SurveyQuestionGUI::addPG(), ilPaymentObjectGUI::addPrice(), ilObjPaymentSettingsGUI::addPriceObject(), ilPermissionGUI::addRole(), ilLDAPSettingsGUI::addRoleAssignment(), ilObjChatGUI::addRoom(), ilObjChatGUI::addRoomObject(), SurveyOrdinalQuestionGUI::addSelectedPhrase(), SurveyMatrixQuestionGUI::addSelectedPhrase(), assQuestionGUI::addST(), SurveyQuestionGUI::addST(), ilObjCourseGUI::addStarterObject(), ilObjCourseGUI::addSubscribers(), assTextSubsetGUI::addSuggestedSolution(), assTextQuestionGUI::addSuggestedSolution(), assSingleChoiceGUI::addSuggestedSolution(), assQuestionTypeTemplateGUI::addSuggestedSolution(), assQuestionGUI::addSuggestedSolution(), assOrderingQuestionGUI::addSuggestedSolution(), assNumericGUI::addSuggestedSolution(), assMultipleChoiceGUI::addSuggestedSolution(), assMatchingQuestionGUI::addSuggestedSolution(), assJavaAppletGUI::addSuggestedSolution(), assImagemapQuestionGUI::addSuggestedSolution(), assFlashAppGUI::addSuggestedSolution(), assClozeTestGUI::addSuggestedSolution(), ilPaymentPurchaseGUI::addToShoppingCart(), ilObjDlBookGUI::addTranslation(), ilPaymentTrusteeGUI::addTrustee(), ilPaymentTrusteeGUI::addUser(), ilObjPaymentSettingsGUI::addUserObject(), ilObjiLincCourseGUI::addUserObject(), ilObjGroupGUI::addUserObject(), ilObjPaymentSettingsGUI::addVendorObject(), ilCourseArchivesGUI::addXMLArchive(), ilObjChatGUI::adminRoomsObject(), ilMailSearchGroupsGUI::adoptMembers(), ilMailSearchCoursesGUI::adoptMembers(), ilObjRoleTemplateGUI::adoptPermSaveObject(), ilObjRoleGUI::adoptPermSaveObject(), ilObjRoleFolderGUI::adoptPermSaveObject(), ilObjUserFolderGUI::appliedUsersObject(), ilRegisterGUI::apply(), ilObjTestGUI::applyDefaultsObject(), ilObjRoleGUI::askDeleteDesktopItemObject(), ilObjUserFolderGUI::askDeleteFieldObject(), ilObjCourseGroupingGUI::askDeleteGrouping(), ilObjLinkResourceGUI::askDeleteItemsObject(), ilCourseObjectivesGUI::askDeleteObjective(), ilObjChatGUI::askDeleteRecordingsObject(), ilMailFolderGUI::askForEmptyTrash(), assQuestionGUI::assessment(), ilObjQuestionPoolGUI::assessmentObject(), ilLPListOfSettingsGUI::assign(), ilConditionHandlerInterface::assign(), ilObjGroupGUI::assignApplicantsObject(), ilObjCourseGroupingGUI::assignCourse(), ilObjRoleGUI::assignDesktopItemObject(), ilCourseObjectivesGUI::assignMaterials(), ilObjGroupGUI::assignMemberObject(), ilObjCourseGUI::assignMembersObject(), ilCourseObjectivesGUI::assignQuestions(), ilObjCategoryGUI::assignRolesObject(), ilObjUserGUI::assignSaveObject(), ilObjCategoryGUI::assignSaveObject(), ilObjRoleGUI::assignUserObject(), ilObjCourseGUI::autoFillObject(), ilObjChatGUI::blockUserObject(), ilObjSurveyGUI::browseForQuestionsObject(), ilAdminUserSearchGUI::cancel(), ilStructureObjectGUI::cancel(), ilLMPageObjectGUI::cancel(), ilGlossaryTermGUI::cancel(), ilCourseRegisterGUI::cancel(), ilObjiLincUserGUI::cancel(), ilObjiLincClassroomGUI::cancel(), ilRegisterGUI::cancel(), ilAdminUserSearchGUI::cancelDelete(), ilObjiLincClassroomGUI::cancelDeleteClassroom(), ilObjUserTrackingGUI::cancelDeleteDataObject(), ilObjStyleSettingsGUI::cancelDeleteObject(), ilObjectGUI::cancelDeleteObject(), ilObjExerciseGUI::cancelEditObject(), ilObjiLincCourseGUI::canceledObject(), ilObjGroupGUI::canceledObject(), ilObjTestGUI::cancelMarksObject(), ilLMStatisticsGUI::cancelMember(), ilObjCourseGUI::cancelMemberObject(), ilObjiLincCourseGUI::cancelMemberObject(), ilObjGroupGUI::cancelMemberObject(), ilObjUserFolderGUI::cancelNewAccountMailObject(), ilObjUserGUI::cancelObject(), ilObjSearchSettingsGUI::cancelObject(), ilObjLanguageExtGUI::cancelObject(), ilObjAuthSettingsGUI::cancelObject(), ilObjQuestionPoolGUI::cancelObject(), ilObjTestGUI::cancelObject(), ilObjSurveyQuestionPoolGUI::cancelObject(), ilObjSurveyGUI::cancelObject(), ilObjMediaPoolGUI::cancelObject(), ilObjContentObjectGUI::cancelObject(), ilObjFileBasedLMGUI::cancelObject(), ilObjGlossaryGUI::cancelObject(), ilObjForumGUI::cancelObject(), ilObjChatGUI::cancelObject(), ilObjStyleSheetGUI::cancelObject(), ilObjRoleTemplateGUI::cancelObject(), ilObjRoleGUI::cancelObject(), ilObjExternalToolsSettingsGUI::cancelObject(), ilObjectGUI::cancelObject(), ilContainerGUI::cancelPageContentObject(), ilPaymentShoppingCartGUI::cancelPaypal(), ilObjSurveyGUI::cancelPropertiesObject(), ilObjGlossaryGUI::cancelTermDeletion(), ilObjUserFolderGUI::cancelUserFolderAction(), SurveyOrdinalQuestionGUI::categories(), SurveyNominalQuestionGUI::categories(), SurveyMatrixQuestionGUI::categories(), ilObjCourseGUI::cciResetObject(), ilTestCertificateGUI::certificateEditor(), ilSetupGUI::changeAccessMode(), ilSetupGUI::changeDefaultClient(), ilMailFolderGUI::changeFolder(), ilSetupGUI::changeMasterPassword(), ilSetupGUI::changeMasterSettings(), ilPermissionGUI::changeOwner(), ilPersonalProfileGUI::changeUserPassword(), ilSurveyEvaluationGUI::checkEvaluationAccess(), ilMailAddressbookGUI::checkInput(), ilTestOutputGUI::checkOnlineTestAccess(), ilTestOutputGUI::checkPassword(), ilObjectGUI::checkPermission(), assOrderingQuestion::checkSaveData(), assMatchingQuestion::checkSaveData(), ilConditionHandlerInterface::chi_update(), ilObjAdvancedEditingGUI::clearCategoryPageObject(), ilContainerGUI::clearObject(), ilObjectGUI::cloneAllObject(), ilContainerGUI::cloneAllObject(), ilEventAdministrationGUI::cloneEvent(), ilObjForumGUI::cloneWizardPageObject(), ilContainerGUI::cloneWizardPageObject(), ilObjChatGUI::closeFrame(), ilObjSurveyGUI::codesObject(), ilBookmarkAdministrationGUI::confirm(), ilObjUserFolderGUI::confirmaccessFreeObject(), ilObjUserFolderGUI::confirmaccessRestrictObject(), ilObjUserFolderGUI::confirmactivateObject(), ilObjiLincCourseGUI::confirmationObject(), ilObjGroupGUI::confirmationObject(), ilObjUserFolderGUI::confirmdeactivateObject(), ilObjGlossaryGUI::confirmDefinitionDeletion(), ilGlossaryTermGUI::confirmDefinitionDeletion(), ilSearchresultGUI::confirmDelete(), ilMailingListsGUI::confirmDelete(), ilMailAddressbookGUI::confirmDelete(), ilCourseUserFieldsGUI::confirmDelete(), ilEventAdministrationGUI::confirmDelete(), ilObjSurveyGUI::confirmDeleteAllUserDataObject(), ilObjTestGUI::confirmDeleteAllUserResultsObject(), ilCourseArchivesGUI::confirmDeleteArchives(), ilMailAttachmentGUI::confirmDeleteAttachments(), ilObjMDSettingsGUI::confirmDeleteEntries(), ilObjContentObjectGUI::confirmDeleteExportFile(), ilObjGlossaryGUI::confirmDeleteExportFile(), ilMemberExportGUI::confirmDeleteExportFile(), ilObjUserFolderGUI::confirmDeleteExportFileObject(), ilObjQuestionPoolGUI::confirmDeleteExportFileObject(), ilObjTestGUI::confirmDeleteExportFileObject(), ilObjSurveyQuestionPoolGUI::confirmDeleteExportFileObject(), ilObjSurveyGUI::confirmDeleteExportFileObject(), ilObjGroupGUI::confirmDeleteExportFileObject(), ilAdvancedMDSettingsGUI::confirmDeleteFields(), ilAdvancedMDSettingsGUI::confirmDeleteFiles(), ilEventAdministrationGUI::confirmDeleteFiles(), ilMailFolderGUI::confirmDeleteFolder(), ilObjCourseGUI::confirmDeleteInfoFilesObject(), ilMailFolderGUI::confirmDeleteMails(), ilMailingListsGUI::confirmDeleteMembers(), ilObjUserFolderGUI::confirmdeleteObject(), ilSurveyPhrasesGUI::confirmDeletePhrase(), ilObjQuestionPoolGUI::confirmDeleteQuestionsObject(), ilObjSurveyQuestionPoolGUI::confirmDeleteQuestionsObject(), ilAdvancedMDSettingsGUI::confirmDeleteRecords(), ilLDAPSettingsGUI::confirmDeleteRules(), ilObjTestGUI::confirmDeleteSelectedUserDataObject(), ilObjSurveyGUI::confirmDeleteSelectedUserDataObject(), ilNewsItemGUI::confirmDeletionNewsItems(), ilObjContentObjectGUI::confirmedDelete(), ilObjiLincClassroomGUI::confirmedDeleteClassroom(), ilObjRoleFolderGUI::confirmedDeleteObject(), ilObjectGUI::confirmedDeleteObject(), ilObjChatGUI::confirmedDeleteRoomObject(), ilObjiLincCourseGUI::confirmedRemoveMemberObject(), ilObjGroupGUI::confirmedRemoveMemberObject(), ilObjSurveyGUI::confirmInsertQuestionObject(), ilObjForumGUI::confirmMoveThreadsObject(), ilObjSurveyQuestionPoolGUI::confirmPasteQuestionsObject(), ilObjMediaPoolGUI::confirmRemove(), ilObjSurveyGUI::confirmRemoveHeadingForm(), ilObjTestGUI::confirmRemoveQuestionsObject(), ilObjSurveyGUI::confirmRemoveQuestionsObject(), SurveyOrdinalQuestionGUI::confirmSavePhrase(), SurveyMatrixQuestionGUI::confirmSavePhrase(), ilObjGlossaryGUI::confirmTermDeletion(), ilObjSurveyGUI::constraintsAddObject(), ilObjSurveyGUI::constraintsObject(), ilObjSurveyGUI::constraintStep1Object(), ilObjContentObjectGUI::copyChapter(), ilPageEditorGUI::copyLinkedMediaToClipboard(), ilObjQuestionPoolGUI::copyObject(), ilObjSurveyQuestionPoolGUI::copyObject(), ilStructureObjectGUI::copyPage(), ilObjContentObjectGUI::copyPage(), ilPCMediaObjectGUI::copyToClipboard(), ilObjMediaPoolGUI::copyToClipboard(), ilBookmarkAdministrationGUI::createBookmark(), ilBookmarkAdministrationGUI::createBookmarkFolder(), ilObjSurveyGUI::createConstraintsObject(), ilPDFPresentation::createDetails(), ilEventAdministrationGUI::createEvent(), ilObjQuestionPoolGUI::createExportFileObject(), ilObjTestGUI::createExportFileObject(), ilObjSurveyQuestionPoolGUI::createExportFileObject(), ilObjSurveyGUI::createExportFileObject(), ilPDFPresentation::createList(), ilObjSurveyGUI::createSurveyCodesObject(), ilObjForumGUI::createThreadObject(), ilContainerGUI::cutObject(), ilStructureObjectGUI::cutPage(), ilLPListOfSettingsGUI::deassign(), ilObjRoleGUI::deassignUserObject(), ilObjSurveyGUI::defineQuestionblock(), ilObjSurveyGUI::defineQuestionblockObject(), ilBookmarkAdministrationGUI::delete(), ilObjContentObjectGUI::delete(), ilCourseUserFieldsGUI::delete(), ilEventAdministrationGUI::delete(), ilCourseArchivesGUI::delete(), ilConditionHandlerInterface::delete(), ilObjTestGUI::deleteAllUserDataObject(), ilObjSurveyGUI::deleteAllUserDataObject(), ilObjMediaObjectGUI::deleteAreasObject(), ilRegistrationSettingsGUI::deleteAssignment(), ilMailAttachmentGUI::deleteAttachments(), SurveyOrdinalQuestionGUI::deleteCategory(), SurveyNominalQuestionGUI::deleteCategory(), ilPaymentCouponGUI::deleteCodes(), SurveyMatrixQuestionGUI::deleteColumn(), ilObjUserTrackingGUI::deleteDataObject(), ilObjRoleGUI::deleteDesktopItemsObject(), ilObjMDSettingsGUI::deleteEntries(), ilMemberExportGUI::deleteExportFile(), ilCourseUserFieldsGUI::deleteField(), ilObjUserFolderGUI::deleteFieldObject(), ilAdvancedMDSettingsGUI::deleteFields(), ilAdvancedMDSettingsGUI::deleteFiles(), ilEventAdministrationGUI::deleteFiles(), ilMailFolderGUI::deleteFolder(), ilObjCourseGroupingGUI::deleteGrouping(), assSingleChoiceGUI::deleteImage(), assMultipleChoiceGUI::deleteImage(), ilObjCourseGUI::deleteInfoFilesObject(), ilPaymentShoppingCartGUI::deleteItem(), ilObjLinkResourceGUI::deleteItemsObject(), ilObjAssessmentFolderGUI::deleteLogObject(), ilPDMailBlockGUI::deleteMail(), ilObjTestGUI::deleteMarkStepsObject(), ilObjCourseGUI::deleteMembersObject(), ilObjContentObjectGUI::deleteMenuEntry(), ilNoteGUI::deleteNotes(), ilObjUserFolderGUI::deleteObject(), ilPaymentObjectGUI::deleteObject(), ilObjStyleSheetGUI::deleteObject(), ilObjRoleFolderGUI::deleteObject(), ilObjectGUI::deleteObject(), ilCourseObjectivesGUI::deleteObjectives(), ilObjPaymentSettingsGUI::deleteObjectObject(), ilObjLinkResourceGUI::deleteParameterObject(), ilSurveyPhrasesGUI::deletePhrase(), ilSurveyPhrasesGUI::deletePhrasesForm(), ilPaymentObjectGUI::deletePrice(), ilObjPaymentSettingsGUI::deletePriceObject(), ilObjQuestionPoolGUI::deleteQuestionsObject(), ilObjSurveyQuestionPoolGUI::deleteQuestionsObject(), ilObjChatGUI::deleteRecordingsObject(), ilAdvancedMDSettingsGUI::deleteRecords(), ilLDAPSettingsGUI::deleteRoleMapping(), ilObjChatGUI::deleteRoom(), SurveyMatrixQuestionGUI::deleteRow(), ilLDAPSettingsGUI::deleteRules(), ilObjTestGUI::deleteSingleUserResultsObject(), ilObjSurveyGUI::deleteSingleUserResultsObject(), ilObjCourseGUI::deleteStarterObject(), ilPaymentStatisticGUI::deleteStatistic(), ilObjPaymentSettingsGUI::deleteStatisticObject(), ilObjStyleSheetFolderGUI::deleteStyleObject(), ilObjStyleSettingsGUI::deleteStyleObject(), ilObjCourseGUI::deleteSubscribers(), ilObjDlBookGUI::deleteTranslation(), ilPaymentTrusteeGUI::deleteTrustee(), ilObjCategoryGUI::deleteUserObject(), ilObjUserFolderGUI::deleteValueObject(), ilObjPaymentSettingsGUI::deleteVendors(), ilMailFolderGUI::deliverFile(), ilObjExerciseGUI::deliverFileObject(), ilObjExerciseGUI::deliverObject(), ilTestEvaluationGUI::detailedEvaluation(), ilSetupGUI::displayClientList(), ilSetupGUI::displayContactData(), ilSetupGUI::displayDatabase(), ilSetupGUI::displayDeleteConfirmation(), ilBookmarkAdministrationGUI::displayHeader(), ilPDNewsGUI::displayHeader(), ilPDNotesGUI::displayHeader(), ilSetupGUI::displayIni(), ilSetupGUI::displayLanguages(), ilObjUserFolderGUI::displayList(), ilSetupGUI::displayMasterSetup(), ilSetupGUI::displayNIC(), ilSetupGUI::displayTools(), ilCourseArchivesGUI::downloadArchives(), ilObjCourseGUI::downloadArchivesObject(), ilMemberExportGUI::downloadExportFile(), ilObjQuestionPoolGUI::downloadExportFileObject(), ilObjTestGUI::downloadExportFileObject(), ilObjSurveyQuestionPoolGUI::downloadExportFileObject(), ilObjSurveyGUI::downloadExportFileObject(), ilObjGroupGUI::downloadExportFileObject(), ilAdvancedMDSettingsGUI::downloadFile(), ilObjExerciseGUI::downloadFileObject(), ilObjChatGUI::drop(), ilObjQuestionPoolGUI::duplicateObject(), ilObjSurveyQuestionPoolGUI::duplicateObject(), ilObjCourseGroupingGUI::edit(), ilConditionHandlerInterface::edit(), ilObjUserFolderGUI::editAppliedUsersObject(), ilPaymentObjectGUI::editDetails(), ilCourseUserFieldsGUI::editField(), ilMailFolderGUI::editFolder(), ilObjLinkResourceGUI::editItemsObject(), ilObjChatServerGUI::editObject(), ilCourseObjectivesGUI::editObjective(), ilObjPaymentSettingsGUI::editObjectObject(), ilPaymentObjectGUI::editPayMethod(), ilPaymentObjectGUI::editPrices(), ilObjPaymentSettingsGUI::editPricesObject(), assOrderingQuestionGUI::editQuestion(), assMatchingQuestionGUI::editQuestion(), assJavaAppletGUI::editQuestion(), assImagemapQuestionGUI::editQuestion(), assFlashAppGUI::editQuestion(), ilPaymentStatisticGUI::editStatistic(), ilObjPaymentSettingsGUI::editStatisticObject(), ilObjPaymentSettingsGUI::editVendor(), ilObjForumGUI::enableForumNotificationObject(), ilTestOutputGUI::endingTimeReached(), ilTestEvaluationGUI::eval_a(), ilSurveyEvaluationGUI::evaluation(), ilSurveyEvaluationGUI::evaluationuser(), ilSurveyEvaluationGUI::evaluationuser_old(), ilPersonalDesktopGUI::executeCommand(), ilMailGUI::executeCommand(), ilObjQuestionPoolGUI::executeCommand(), ilObjMediaPoolGUI::executeCommand(), ilCourseItemAdministrationGUI::executeCommand(), ilObjCategoryGUI::executeCommand(), ilObjRootFolderGUI::executeCommand(), ilObjTestGUI::executeCreateQuestionObject(), ilObjSurveyGUI::executeCreateQuestionObject(), ilObjExternalFeedGUI::exitSave(), ilObjTestGUI::exportObject(), ilObjQuestionPoolGUI::exportQuestionObject(), ilObjSurveyQuestionPoolGUI::exportQuestionsObject(), ilObjChatGUI::exportRecordingObject(), ilAdvancedMDSettingsGUI::exportRecords(), ilPaymentShoppingCartGUI::finishPaypal(), ilObjContentObjectGUI::fixTree(), ilCtrl::getCallStructure(), ilPurchaseBMFGUI::getCreditCard(), ilPurchaseBMFGUI::getDebitEntry(), ilPurchaseBMFGUI::getPaymentType(), ilPurchaseBMFGUI::getPersonalData(), ilImagemapPreview::getPreviewFilename(), ilObjiLincCourseGUI::getSubItems(), ilObjGlossaryGUI::getTemplate(), ilGlossaryTermGUI::getTemplate(), ilObjSurveyGUI::handleWriteAccess(), ilLPFilterGUI::hide(), ilLPFilterGUI::hideSelected(), ilObjTestGUI::historyObject(), ilChatController::ilChatController(), ilObjectStatusGUI::ilObjectStatusGUI(), ilTestEvaluationGUI::ilTestEvaluationGUI(), ilObjUserFolderGUI::importCancelledObject(), ilObjCategoryGUI::importCancelledObject(), ilObjRootFolderGUI::importCancelledObject(), ilPaymentCouponGUI::importCodes(), ilBookmarkAdministrationGUI::importFile(), ilObjQuestionPoolGUI::importFileObject(), ilObjTestGUI::importFileObject(), ilObjSurveyQuestionPoolGUI::importFileObject(), ilObjSurveyGUI::importFileObject(), ilObjContentObjectGUI::importFileObject(), ilObjGlossaryGUI::importFileObject(), ilObjCourseGUI::importFileObject(), ilObjGroupGUI::importFileObject(), ilAdvancedMDSettingsGUI::importRecord(), ilObjUserFolderGUI::importUsersObject(), ilObjQuestionPoolGUI::importVerifiedFileObject(), ilObjTestGUI::importVerifiedFileObject(), ilObjTestGUI::infoScreen(), ilObjSurveyGUI::infoScreen(), ilObjChatGUI::input(), SurveyOrdinalQuestionGUI::insertAfterCategory(), SurveyNominalQuestionGUI::insertAfterCategory(), SurveyOrdinalQuestionGUI::insertBeforeCategory(), SurveyNominalQuestionGUI::insertBeforeCategory(), ilObjMediaPoolGUI::insertFromClipboard(), ilObjSurveyGUI::insertQuestions(), ilObjTestGUI::insertQuestionsAfterObject(), ilObjTestGUI::insertQuestionsBeforeObject(), ilObjTestGUI::insertQuestionsObject(), ilObjSurveyGUI::insertQuestionsObject(), ilObjTestGUI::insertRandomSelectionObject(), SurveyOrdinalQuestionGUI::insertStandardNumbers(), SurveyMatrixQuestionGUI::insertStandardNumbers(), ilObjChatGUI::invite(), ilObjSurveyGUI::inviteObject(), ilObjTestGUI::inviteParticipantsObject(), ilObjChatGUI::invitePD(), ilObjSurveyGUI::inviteUserGroupObject(), ilObjiLincCourseGUI::joinObject(), ilPersonalDesktopGUI::jumpToBookmarks(), ilSetupGUI::jumpToFirstUnfinishedSetupStep(), ilPersonalDesktopGUI::jumpToNotes(), assQuestionGUI::linkChilds(), SurveyQuestionGUI::linkChilds(), ilContainerGUI::linkObject(), ilCourseObjectivesGUI::listAssignedQuestions(), ilObjRoleGUI::listDesktopItemsObject(), ilObjLinkResourceGUI::listItemsObject(), ilCourseObjectivesGUI::listMaterialAssignment(), ilCourseObjectivesGUI::listQuestionAssignment(), ilObjCourseGUI::listStructureObject(), ilLMStatisticsGUI::listUsersGroup(), ilRepositorySearchGUI::listUsersGroup(), ilAdminUserSearchGUI::listUsersGroup(), ilObjCourseGUI::listUsersGroupObject(), ilObjiLincCourseGUI::listUsersGroupObject(), ilObjRoleGUI::listUsersGroupObject(), ilObjGroupGUI::listUsersGroupObject(), ilObjCategoryGUI::listUsersObject(), ilLMStatisticsGUI::listUsersRole(), ilRepositorySearchGUI::listUsersRole(), ilAdminUserSearchGUI::listUsersRole(), ilObjCourseGUI::listUsersRoleObject(), ilObjiLincCourseGUI::listUsersRoleObject(), ilObjRoleGUI::listUsersRoleObject(), ilObjGroupGUI::listUsersRoleObject(), ilMailSearchGroupsGUI::mail(), ilMailSearchCoursesGUI::mail(), ilMailingListsGUI::mailToList(), ilMailAddressbookGUI::mailToUsers(), ilObjLanguageExtGUI::maintainObject(), ilObjSurveyGUI::maintenanceObject(), ilMediaItem::makeMapWorkCopy(), ilTestScoringGUI::manscoring(), ilObjForumGUI::markAllReadObject(), ilObjTestGUI::marksObject(), ilObjExerciseGUI::membersObject(), SurveyOrdinalQuestionGUI::moveCategory(), SurveyNominalQuestionGUI::moveCategory(), ilObjContentObjectGUI::moveChapter(), ilCourseItemAdministrationGUI::moveDown(), ilSearchresultGUI::moveItem(), ilObjQuestionPoolGUI::moveObject(), ilCourseObjectivesGUI::moveObjectiveDown(), ilCourseObjectivesGUI::moveObjectiveUp(), ilObjContentObjectGUI::movePage(), ilObjSurveyGUI::moveQuestionsObject(), ilObjForumGUI::moveThreadsObject(), ilCourseItemAdministrationGUI::moveUp(), moveUploadedFile(), ilSurveyExecutionGUI::navigate(), ilObjExerciseGUI::newMembersObject(), ilObjPaymentSettingsGUI::objectsObject(), ilObjLanguageFolderGUI::out(), ilTestEvaluationGUI::outEvaluation(), ilSurveyExecutionGUI::outSurveyPage(), ilObjTestGUI::participantsObject(), ilObjQuestionPoolGUI::pasteObject(), ilObjSurveyQuestionPoolGUI::pasteObject(), ilContainerGUI::pasteObject(), ilPaymentObjectGUI::performAddPrice(), ilObjPaymentSettingsGUI::performAddPriceObject(), ilAdvancedSearchGUI::performAdvMDSearch(), ilMailingListsGUI::performDelete(), ilMailAddressbookGUI::performDelete(), ilPaymentStatisticGUI::performDelete(), ilPaymentObjectGUI::performDelete(), ilPaymentCouponGUI::performDeleteCodes(), ilMailFolderGUI::performDeleteFolder(), ilMailingListsGUI::performDeleteMembers(), ilObjPaymentSettingsGUI::performDeleteObject(), ilPaymentObjectGUI::performDeletePrice(), ilObjPaymentSettingsGUI::performDeletePriceObject(), ilPaymentTrusteeGUI::performDeleteTrustee(), ilObjCategoryGUI::performDeleteUsersObject(), ilObjPaymentSettingsGUI::performDeleteVendorsObject(), ilObjPaymentSettingsGUI::performEditVendorObject(), ilMailFolderGUI::performEmptyTrash(), ilObjForumGUI::performImportObject(), ilObjMailGUI::performImportObject(), ilObjForumGUI::performMoveThreadsObject(), ilObjPaymentSettingsGUI::performObjectDeleteObject(), ilObjForumGUI::performPostActivationObject(), ilObjForumGUI::performPostAndChildPostsActivationObject(), ilObjCourseGUI::performRemoveFromWaitingListObject(), ilSearchGUI::performSearch(), ilRepositorySearchGUI::performSearch(), ilAdvancedSearchGUI::performSearch(), ilAdminUserSearchGUI::performSearch(), ilPaymentTrusteeGUI::performSearch(), ilPaymentStatisticGUI::performSearch(), ilAdminUserSearchGUI::performSearchSimple(), ilObjPaymentSettingsGUI::performSearchSPObject(), ilObjForumGUI::performThreadsActionObject(), ilObjCourseGUI::performUnsubscribeObject(), ilPermissionGUI::perm(), ilObjRoleTemplateGUI::permObject(), ilPermissionGUI::permSave(), ilObjRoleTemplateGUI::permSaveObject(), ilObjRoleGUI::permSaveObject(), ilSurveyPhrasesGUI::phrases(), ilPersonalDesktopGUI::prepareContentView(), ilGlossaryPresentationGUI::prepareOutput(), ilObjectGUI::prepareOutput(), ilObjForumGUI::prepareThreadScreen(), ilObjTestGUI::printobject(), ilStartUpGUI::processStartingPage(), ilObjExercise::processUploadedFile(), ilObjTestGUI::propertiesObject(), ilObjTestGUI::questionsObject(), ilObjSurveyGUI::questionsObject(), ilObjTestGUI::randomQuestionsObject(), ilObjChatGUI::recordingsObject(), ilObjExerciseGUI::redirectFeedbackMailObject(), ilTestOutputGUI::redirectQuestion(), ilObjContentObjectGUI::refreshLinkCheck(), ilObjLinkResourceGUI::refreshLinkCheckObject(), ilObjGroupGUI::refuseApplicantsObject(), ilEventAdministrationGUI::register(), ilSetupGUI::reloadControlStructure(), ilObjMediaPoolGUI::remove(), ilObjiLincClassroomGUI::removeClassroom(), ilObjRecoveryFolderGUI::removeFromSystemObject(), ilObjectGUI::removeFromSystemObject(), ilObjCourseGUI::removeFromWaitingList(), ilObjCourseGUI::removeMembersObject(), ilObjTestGUI::removeParticipantObject(), ilObjTestGUI::removeQuestionsForm(), ilObjSurveyGUI::removeQuestionsForm(), ilObjTestGUI::removeQuestionsObject(), ilObjSurveyGUI::removeQuestionsObject(), ilObjCourseGUI::removeSubscribersObject(), ilSearchresultGUI::rename(), ilObjChatGUI::renameRoomObject(), ilCourseObjectivePresentationGUI::reset(), ilObjPaymentSettingsGUI::resetFilterObject(), ilObjPaymentSettingsGUI::resetObjectFilterObject(), ilSearchresultGUI::save(), ilRegistrationSettingsGUI::save(), ilRadiusSettingsGUI::save(), ilLDAPSettingsGUI::save(), ilFeedbackGUI::save(), assTextSubsetGUI::save(), assQuestionGUI::save(), SurveyQuestionGUI::save(), ilCourseUserFieldsGUI::save(), ilCourseAgreementGUI::save(), ilObjiLincUserGUI::save(), ilObjiLincClassroomGUI::save(), ilObjPrivacySecurityGUI::save_privacy(), ilCourseContentGUI::saveAcceptance(), ilObjMediaObjectGUI::saveAreaObject(), ilObjAdvancedEditingGUI::saveAssessmentSettingsObject(), ilRegistrationSettingsGUI::saveAssignment(), ilMailingListsGUI::saveAssignmentForm(), ilObjStyleSettingsGUI::saveBasicStyleSettingsObject(), ilObjSystemFolderGUI::saveBenchSettingsObject(), ilObjPaymentSettingsGUI::saveBmfSettingsObject(), ilObjAuthSettingsGUI::saveCASObject(), ilObjMediaCastGUI::saveCastItemObject(), SurveyOrdinalQuestionGUI::saveCategories(), SurveyNominalQuestionGUI::saveCategories(), ilObjAdvancedEditingGUI::saveCategorySettingsObject(), ilObjTestGUI::saveClientIPObject(), ilPaymentCouponGUI::saveCodeForm(), ilObjExerciseGUI::saveCommentsObject(), ilPaymentCouponGUI::saveCouponForm(), ilPaymentStatisticGUI::saveCustomer(), ilObjPaymentSettingsGUI::saveCustomerObject(), ilObjSurveyGUI::saveDefineQuestionblockObject(), ilMailFormGUI::saveDraft(), assTextSubsetGUI::saveEdit(), assQuestionGUI::saveEdit(), ilObjMDSettingsGUI::saveEntry(), ilMailAddressbookGUI::saveEntry(), ilAdvancedMDSettingsGUI::saveField(), ilCourseUserFieldsGUI::saveField(), ilObjUserFolderGUI::saveFieldObject(), ilMailFolderGUI::saveFolderSettings(), ilRegistrationGUI::saveForm(), ilMailingListsGUI::saveForm(), ilObjPaymentSettingsGUI::saveGeneralSettingsObject(), ilObjUserFolderGUI::saveGlobalUserSettingsObject(), ilObjSystemFolderGUI::saveHeaderTitleObject(), ilObjSurveyGUI::saveHeadingObject(), ilObjExternalToolsSettingsGUI::saveiLincObject(), ilObjExternalToolsSettingsGUI::savejsMathObject(), ilObjAuthSettingsGUI::saveLDAPObject(), ilObjAdvancedEditingGUI::saveLearningModuleSettingsObject(), ilObjContentObjectGUI::saveLinkCheck(), ilObjLinkResourceGUI::saveLinkCheckObject(), ilObjAuthSettingsGUI::saveLoginInfoObject(), ilPersonalProfileGUI::saveMailOptions(), ilLDAPSettingsGUI::saveMapping(), ilObjTestGUI::saveMarksObject(), ilEventAdministrationGUI::saveMaterials(), ilObjContentObjectGUI::saveMenuEntry(), ilObjUserFolderGUI::saveNewAccountMailObject(), ilObjUserGUI::saveObject(), ilObjQuestionPoolGUI::saveObject(), ilObjTestGUI::saveObject(), ilObjSurveyQuestionPoolGUI::saveObject(), ilObjSurveyGUI::saveObject(), ilObjMediaPoolGUI::saveObject(), ilObjMediaCastGUI::saveObject(), ilObjContentObjectGUI::saveObject(), ilObjFileBasedLMGUI::saveObject(), ilObjGlossaryGUI::saveObject(), ilObjForumGUI::saveObject(), ilObjFileGUI::saveObject(), ilObjExerciseGUI::saveObject(), ilObjCourseGUI::saveObject(), ilObjCategoryGUI::saveObject(), ilObjiLincCourseGUI::saveObject(), GUI::saveObject(), ilObjTypeDefinitionGUI::saveObject(), ilObjStyleSheetFolderGUI::saveObject(), ilObjStyleSettingsGUI::saveObject(), ilObjRoleTemplateGUI::saveObject(), ilObjRoleGUI::saveObject(), ilObjRoleFolderGUI::saveObject(), ilObjRecoveryFolderGUI::saveObject(), ilObjGroupGUI::saveObject(), ilObjFolderGUI::saveObject(), ilObjAssessmentFolderGUI::saveObject(), ilObjAdvancedEditingGUI::saveObject(), ilCourseObjectivesGUI::saveObjective(), ilMailOptionsGUI::saveOptions(), ilContainerGUI::savePageContentObject(), ilObjPaymentSettingsGUI::savePayMethodsObject(), ilObjPaymentSettingsGUI::savePaypalSettingsObject(), SurveyOrdinalQuestionGUI::savePhrase(), SurveyMatrixQuestionGUI::savePhrase(), ilPersonalProfileGUI::saveProfile(), ilInfoScreenGUI::saveProgress(), ilObjSCORMLearningModuleGUI::saveProperties(), ilObjSCORM2004LearningModuleGUI::saveProperties(), ilObjContentObjectGUI::saveProperties(), ilObjFileBasedLMGUI::saveProperties(), ilObjGlossaryGUI::saveProperties(), ilObjQuestionPoolGUI::savePropertiesObject(), ilObjTestGUI::savePropertiesObject(), ilObjSurveyQuestionPoolGUI::savePropertiesObject(), ilObjSurveyGUI::savePropertiesObject(), ilObjContentObjectGUI::savePublicSection(), ilAdvancedMDSettingsGUI::saveRecord(), ilSearchGUI::saveResult(), ilAdvancedSearchGUI::saveResult(), ilRegistrationSettingsGUI::saveRoleAccessLimitations(), ilLDAPSettingsGUI::saveRoleMapping(), SurveyMatrixQuestionGUI::saveRowColEditor(), ilObjTestGUI::saveScoringObject(), ilObjAuthSettingsGUI::saveScriptObject(), ilECSSettingsGUI::saveSettings(), ilObjPersonalDesktopSettingsGUI::saveSettings(), ilObjNewsSettingsGUI::saveSettings(), ilObjMDSettingsGUI::saveSettings(), ilObjUserTrackingGUI::saveSettingsObject(), ilObjSearchSettingsGUI::saveSettingsObject(), ilObjMediaCastGUI::saveSettingsObject(), ilObjSystemFolderGUI::saveSettingsObject(), ilObjAssessmentFolderGUI::saveSettingsObject(), ilObjAdvancedEditingGUI::saveSettingsObject(), ilObjAuthSettingsGUI::saveSHIBObject(), ilObjAuthSettingsGUI::saveSOAPObject(), ilContainerGUI::saveSortingObject(), ilObjStyleSettingsGUI::saveStyleSettingsObject(), ilMailFolderGUI::saveSubFolderSettings(), ilObjAdvancedEditingGUI::saveSurveySettingsObject(), ilObjGlossaryGUI::saveTerm(), ilGlossaryTermGUI::saveTerm(), ilObjFileGUI::saveUnzipObject(), assNumeric::saveWorkingData(), ilObjTestGUI::scoringObject(), ilLMStatisticsGUI::search(), ilMailSearchGUI::search(), ilMailFormGUI::search(), ilLMStatisticsGUI::searchCancelled(), ilObjUserFolderGUI::searchCancelledObject(), ilObjGroupGUI::searchCancelledObject(), ilObjectGUI::searchCloneSourceObject(), ilObjPaymentSettingsGUI::searchObject(), ilObjCourseGUI::searchObject(), ilObjiLincCourseGUI::searchObject(), ilObjRoleGUI::searchObject(), ilObjGroupGUI::searchObject(), ilMailFormGUI::searchRcpBc(), ilMailFormGUI::searchRcpCc(), ilMailFormGUI::searchRcpTo(), ilObjDlBookGUI::searchTranslation(), ilPaymentStatisticGUI::searchUser(), ilObjUserFolderGUI::searchUserObject(), ilObjCourseGUI::searchUserObject(), ilObjPaymentSettingsGUI::searchUserSPObject(), ilObjCourseGroupingGUI::selectCourse(), ilObjRoleGUI::selectDesktopItemObject(), ilLPFilterGUI::selector(), ilConditionHandlerInterface::selector(), ilLPFilterGUI::selectRoot(), ilPurchaseBMFGUI::sendCreditCard(), ilPurchaseBMFGUI::sendDebitEntry(), ilCourseAgreementGUI::sendInfoMessage(), ilObjCourseGUI::sendMailToSelectedUsersObject(), ilMailFormGUI::sendMessage(), ilObjMediaObjectGUI::setAdminTabs(), ilObjAuthSettingsGUI::setAuthModeObject(), ilPaymentShoppingCartGUI::setCoupon(), ilTestScoringGUI::setFeedbackManual(), ilObjMediaObjectGUI::setLink(), ilTestScoringGUI::setPointsManual(), ilLMPresentationGUI::setSessionVars(), ilObjMediaObjectGUI::setShapeObject(), ilPersonalDesktopGUI::show(), ilObjDlBookGUI::showAbstract(), ilStartUpGUI::showAccountMigration(), ilObjUserFolderGUI::showActionConfirmation(), ilMailingListsGUI::showAssignmentForm(), ilPaymentCouponGUI::showCodes(), ilPaymentCouponGUI::showCoupons(), ilPurchaseBMFGUI::showCreditCard(), ilPurchaseBMFGUI::showDebitEntry(), ilPaymentPurchaseGUI::showDetails(), ilObjContentObjectGUI::showEntrySelector(), ilMailFormGUI::showForm(), ilObjChatGUI::showInputFrame(), ilPaymentShoppingCartGUI::showItems(), ilPaymentBuyedObjectsGUI::showItems(), ilMailSearchGroupsGUI::showMembers(), ilMailSearchCoursesGUI::showMembers(), ilPaymentObjectGUI::showObjects(), ilPaymentStatisticGUI::showObjectSelector(), ilPaymentObjectGUI::showObjectSelector(), ilObjPaymentSettingsGUI::showObjectSelectorObject(), ilPageObjectGUI::showPage(), ilPurchaseBMFGUI::showPaymentType(), ilPurchaseBMFGUI::showPersonalData(), ilPersonalProfileGUI::showProfile(), ilPersonalProfileGUI::showProfile2(), ilObjiLincCourseGUI::showProfileObject(), ilCourseRegisterGUI::showRegistrationForm(), ilRegisterGUI::showRegistrationForm(), ilSearchresultGUI::showResults(), ilMailSearchGUI::showResults(), ilPaymentObjectGUI::showSelectedObject(), ilSearchGUI::showSelectRoot(), ilPaymentStatisticGUI::showStatistics(), ilObjForumGUI::showStatisticsObject(), ilObjForumGUI::showThreadFramesetObject(), ilPaymentTrusteeGUI::showTrustees(), ilStartUpGUI::showUserAgreement(), ilObjTestGUI::showUserResults(), ilCourseContentGUI::showUserTimings(), ilSurveyExecutionGUI::start(), ilObjChatGUI::startRecording(), ilObjPaymentSettingsGUI::statisticObject(), ilObjChatGUI::stopRecording(), ilCourseRegisterGUI::subscribe(), ilRegisterGUI::subscribe(), ilSetupGUI::toggleClientList(), ilObjForumGUI::toggleThreadNotificationObject(), ilObjectGUI::trashObject(), ilObjChatGUI::unblockUsersObject(), ilObjectGUI::undeleteObject(), ilObjAdvancedEditingGUI::undoLastCategoryChangeObject(), ilObjSurveyGUI::unfoldQuestionblockObject(), ilPaymentShoppingCartGUI::unlockBMFObjectsInShoppingCart(), ilPaymentShoppingCartGUI::unlockPAYPALObjectsInShoppingCart(), ilEventAdministrationGUI::unregister(), ilObjCourseGUI::unsubscribeObject(), ilSearchresultGUI::update(), ilPaymentTrusteeGUI::update(), ilPaymentBillAdminGUI::update(), ilEventAdministrationGUI::update(), ilObjCourseGroupingGUI::update(), ilCourseItemAdministrationGUI::update(), ilMDEditorGUI::updateAnnotation(), ilObjUserFolderGUI::updateAppliedUsersObject(), ilObjMediaObjectGUI::updateAreasObject(), ilObjAuthSettingsGUI::updateAuthModeDeterminationObject(), ilObjAuthSettingsGUI::updateAuthRolesObject(), ilBookmarkAdministrationGUI::updateBookmark(), ilBookmarkAdministrationGUI::updateBookmarkFolder(), ilMDEditorGUI::updateClassification(), ilObjiLincClassroomGUI::updateClassroom(), ilConditionHandlerInterface::updateCondition(), ilObjCourseGUI::updateCourseIconsObject(), ilPaymentObjectGUI::updateDetails(), ilMDEditorGUI::updateEducational(), ilObjMDSettingsGUI::updateEntry(), ilAdvancedMDSettingsGUI::updateField(), ilCourseUserFieldsGUI::updateField(), ilAdvancedMDSettingsGUI::updateFields(), ilObjUserFolderGUI::updateFieldsObject(), ilMDEditorGUI::updateGeneral(), ilLPFilterGUI::updateHidden(), ilObjCourseGUI::updateInfoObject(), ilObjCategoryGUI::updateInfoObject(), ilObjLinkResourceGUI::updateItemObject(), ilObjLinkResourceGUI::updateItemsObject(), ilMDEditorGUI::updateLifecycle(), ilObjCourseGUI::updateMemberObject(), ilEventAdministrationGUI::updateMembers(), ilObjExerciseGUI::updateMembersObject(), ilObjCourseGUI::updateMembersObject(), ilObjiLincCourseGUI::updateMemberStatusObject(), ilObjGroupGUI::updateMemberStatusObject(), ilObjContentObjectGUI::updateMenuEntry(), ilMDEditorGUI::updateMetaMetaData(), ilObjUserGUI::updateObject(), ilObjQuestionPoolGUI::updateObject(), ilObjSurveyQuestionPoolGUI::updateObject(), ilObjRemoteCourseGUI::updateObject(), ilObjForumGUI::updateObject(), ilObjFileGUI::updateObject(), ilObjExerciseGUI::updateObject(), ilObjCourseGUI::updateObject(), ilObjChatServerGUI::updateObject(), ilObjCategoryGUI::updateObject(), ilObjiLincCourseGUI::updateObject(), ilObjRootFolderGUI::updateObject(), ilObjRoleTemplateGUI::updateObject(), ilObjRoleGUI::updateObject(), ilObjGroupGUI::updateObject(), ilObjFolderGUI::updateObject(), ilObjectGUI::updateObject(), ilObjPaymentSettingsGUI::updateObjectDetailsObject(), ilCourseObjectivesGUI::updateObjective(), ilPaymentObjectGUI::updatePrice(), ilObjPaymentSettingsGUI::updatePriceObject(), ilCourseObjectivesGUI::updateQuestionAssignment(), ilMDEditorGUI::updateQuickEdit(), ilAdvancedMDSettingsGUI::updateRecord(), ilAdvancedMDSettingsGUI::updateRecords(), ilMDEditorGUI::updateRelation(), ilMDEditorGUI::updateRights(), ilLDAPSettingsGUI::updateRoleAssignment(), ilRegistrationSettingsGUI::updateRoles(), ilObjUserFolderGUI::updateSelectFieldObject(), ilPaymentStatisticGUI::updateStatistic(), ilObjPaymentSettingsGUI::updateStatisticObject(), ilAdvancedMDSettingsGUI::updateSubstitutions(), ilMDEditorGUI::updateTechnical(), ilObjGlossaryGUI::updateTerm(), ilGlossaryTermGUI::updateTerm(), ilObjUserFolderGUI::updateTextFieldObject(), ilCourseContentGUI::updateTimings(), ilLPListOfObjectsGUI::updateUser(), ilEventAdministrationGUI::updateUser(), ilCourseContentGUI::updateUserTimings(), ilMailAttachmentGUI::uploadFile(), ilObjExerciseGUI::uploadFileObject(), ilObjLanguageExtGUI::uploadObject(), ilObjSurveyGUI::uploadObject(), ilObjSAHSLearningModuleGUI::uploadObject(), ilObjMailGUI::uploadObject(), ilObjQuestionPoolGUI::uploadQplObject(), ilObjSurveyQuestionPoolGUI::uploadSplObject(), ilObjTestGUI::uploadTstObject(), ilPersonalProfileGUI::uploadUserPicture(), ilObjExerciseGUI::uploadZipObject(), ilObjPaymentSettingsGUI::vendorsObject(), ilObjChatGUI::viewObject(), ilObjMailGUI::viewObject(), ilObjForumGUI::viewThreadObject(), assTextSubsetGUI::writePostData(), assSingleChoiceGUI::writePostData(), assMultipleChoiceGUI::writePostData(), and assImagemapQuestionGUI::writePostData().

        {
                global $tpl;

                if (!empty($a_info))
                {
                        $_SESSION["info"] = $a_info;
                }
                if (!empty($_SESSION["info"]))
                {
                        $tpl->addBlockFile("MESSAGE", "message", "tpl.message.html");
        #               $tpl->setCurrentBlock("message");
                        $tpl->setVariable("INFO",$_SESSION["info"]);
        #               $tpl->parseCurrentBlock();
                }

                if (!$a_keep)
                {
                        session_unregister("info");
                }
        }

Here is the caller graph for this function:

ilUtil::setPathStr ( a_path  ) 

??? public

Parameters:
string 

Definition at line 528 of file class.ilUtil.php.

        {
                if ("" != $a_path && "/" != substr($a_path, -1))
                {
                        $a_path .= "/";
                        //$a_path = substr($a_path,1);
                }

                //return getcwd().$a_path;
                return $a_path;
        }

ilUtil::shortenText ( a_str,
a_len,
a_dots = false,
a_next_blank = false 
)

shorten a string to given length.

Adds 3 dots at the end of string (optional) TODO: do not cut within words (->wordwrap function) public

Parameters:
string string to be shortened
integer string length in chars
boolean adding 3 dots (true) or not (false, default)
truncate at first blank after $a_len characters
Returns:
string shortended string

Definition at line 1162 of file class.ilUtil.php.

References ilStr::strLen(), ilStr::strPos(), and ilStr::subStr().

Referenced by ilObjSystemFolder::_getHeaderTitleDescription(), ilObject::_writeDescription(), ilObject::create(), ilBookmarkAdministrationGUI::delete(), ilObjectGUI::displayList(), ilTree::fetchNodeData(), ilMediaPoolExplorer::formatHeader(), ilPublicSectionSelector::formatHeader(), ilLMExplorer::formatHeader(), ilLMEditorExplorer::formatHeader(), ilBookmarkExplorer::formatObject(), ilSCORMExplorer::formatObject(), ilHACPExplorer::formatObject(), ilAICCExplorer::formatObject(), ilPublicSectionSelector::formatObject(), ilExplorer::formatObject(), ilObjSystemFolder::getHeaderTitleTranslations(), ilPDNotesBlockGUI::getListRowData(), ilLMPresentationGUI::ilLMNavigation(), ilLMPresentationGUI::ilLocator(), ilGlossaryPresentationGUI::listTermByGiven(), ilObjGlossaryGUI::listTerms(), ilLDAPSettingsGUI::roleMapping(), ilObject::setDescription(), ilObject::setTitle(), ilGlossaryDefinition::updateShortText(), and ilBookmarkAdministrationGUI::view().

        {
                include_once("./Services/Utilities/classes/class.ilStr.php");
                if (ilStr::strLen($a_str) > $a_len)
                {
                        if ($a_next_blank)
                        {
                                $len = ilStr::strPos($a_str, " ", $a_len);
                        }
                        else
                        {
                                $len = $a_len;
                        }
                        $a_str = ilStr::subStr($a_str,0,$len);

                        if ($a_dots)
                        {
                                $a_str .= "...";
                        }
                }

                return $a_str;
        }

Here is the call graph for this function:

Here is the caller graph for this function:

ilUtil::shortenWords ( a_str,
a_len = 30,
a_dots = true 
)

Ensure that the maximum word lenght within a text is not longer than $a_len.

Parameters:
string input string
integer max. word length
boolean append "..." to shortened words

Definition at line 1194 of file class.ilUtil.php.

References ilStr::strLen(), and ilStr::subStr().

Referenced by ilNewsForContextBlockGUI::fillRow().

        {
                include_once("./Services/Utilities/classes/class.ilStr.php");
                $str_arr = explode(" ", $a_str);
                
                for ($i = 0; $i < count($str_arr); $i++)
                {
                        if (ilStr::strLen($str_arr[$i]) > $a_len)
                        {
                                $str_arr[$i] = ilStr::subStr($str_arr[$i], 0, $a_len);
                                if ($a_dots)
                                {
                                        $str_arr[$i].= "...";
                                }
                        }
                }
                
                return implode($str_arr, " ");
        }

Here is the call graph for this function:

Here is the caller graph for this function:

ilUtil::showTabs ( a_hl,
a_o 
)

show the tabs in admin section

old code, do not reuse this

public

Parameters:
integer column to highlight
array array with templatereplacements

Definition at line 571 of file class.ilUtil.php.

References $lng, and $tab.

        {
                global $lng;

                $tpltab = new ilTemplate("tpl.tabs.html", true, true);

                for ($i=1; $i<=4; $i++)
                {
                        $tpltab->setCurrentBlock("tab");
                        if ($a_hl == $i)
                        {
                                $tabtype = "tabactive";
                                $tab = $tabtype;
                        }
                        else
                        {
                                $tabtype = "tabinactive";
                                $tab = "tab";
                        }

                        switch ($i)
                        {
                                case 1:
                                $txt = $lng->txt("view_content");
                                break;
                                case 2:
                                $txt = $lng->txt("edit_properties");
                                break;
                                case 3:
                                $txt = $lng->txt("perm_settings");
                                break;
                                case 4:
                                $txt = $lng->txt("show_owner");
                                break;
                        } // switch
                        $tpltab->setVariable("CONTENT", $txt);
                        $tpltab->setVariable("TABTYPE", $tabtype);
                        $tpltab->setVariable("TAB", $tab);
                        $tpltab->setVariable("LINK", $a_o["LINK".$i]);
                        $tpltab->parseCurrentBlock();
                }

                return $tpltab->get();
        }

ilUtil::sort_func ( a,
b 
)

sub-function to sort an array

Parameters:
array $a
array $b
Returns:
boolean true on success / false on error

Definition at line 2637 of file class.ilUtil.php.

        {
                global $array_sortby,$array_sortorder;

                if ($array_sortorder == "asc")
                {
                        return strnatcasecmp($a[$array_sortby], $b[$array_sortby]);
                }

                if ($array_sortorder == "desc")
                {
                        return strnatcasecmp($b[$array_sortby], $a[$array_sortby]);
                }
        }

ilUtil::sort_func_numeric ( a,
b 
)

sub-function to sort an array

Parameters:
array $a
array $b
Returns:
boolean true on success / false on error

Definition at line 2660 of file class.ilUtil.php.

        {
                global $array_sortby,$array_sortorder;

                if ($array_sortorder == "asc")
                {
                        return $a["$array_sortby"] > $b["$array_sortby"];
                }

                if ($array_sortorder == "desc")
                {
                        return $a["$array_sortby"] < $b["$array_sortby"];
                }
        }

ilUtil::sortArray ( array,
a_array_sortby,
a_array_sortorder = 0,
a_numeric = false,
a_keep_keys = false 
)

sortArray

Parameters:
array array to sort
string sort_column
string sort_order (ASC or DESC)
bool sort numeric?
Returns:
array sorted array

Definition at line 2684 of file class.ilUtil.php.

Referenced by ilObjCourseGUI::__renderAdminsTable(), ilObjCourseGUI::__renderMembersTable(), ilObjCourseGUI::__renderTutorsTable(), ilAdminUserSearchGUI::__setTableGUIUserData(), ilCourseItems::__sort(), ilCourseContentGUI::__sortByStart(), ilCourseObjectivesGUI::__sortQuestions(), ilObjUserFolderGUI::_addLearningProgressWorksheet(), ilCourseObjectiveMaterials::_getAssignableMaterials(), ilNewsItem::_getNewsItemsOfUser(), ilObjiLincCourseGUI::changeMemberObject(), ilObjGroupGUI::changeMemberObject(), ilColumnGUI::determineBlocks(), ilSetupGUI::displayClientList(), ilObjLinkResourceGUI::editItemsObject(), ilObjTypeDefinitionGUI::editObject(), ilObjCourseGUI::fetchPrintMemberData(), ilObjCourseGUI::fetchPrintSubscriberData(), ilNewsItem::getAggregatedChildNewsData(), ilNewsItem::getAggregatedNewsData(), ilTable2GUI::getHTML(), ilObjUserFolderGUI::learningProgressObject(), ilObjLinkResourceGUI::listItemsObject(), ilObjCategoryGUI::listUsersObject(), ilObjCourseGUI::membersGalleryObject(), ilObjGroupGUI::membersGalleryObject(), ilObjExerciseGUI::membersObject(), ilObjRoleTemplateGUI::permObject(), ilObjRoleGUI::permObject(), ilObjUserFolderGUI::searchUserObject(), ilObjGroupGUI::showNewRegistrationsObject(), ilTableGUI::sortData(), ilLDAPSettingsGUI::sortMappingData(), ilExplorer::sortNodes(), ilEditClipboardGUI::view(), ilObjUserFolderGUI::viewObject(), ilObjLanguageFolderGUI::viewObject(), ilObjLanguageExtGUI::viewObject(), ilObjTypeDefinitionGUI::viewObject(), ilObjSystemFolderGUI::viewObject(), and ilObjectGUI::viewObject().

        {
                global $array_sortby,$array_sortorder;

                $array_sortby = $a_array_sortby;

                if ($a_array_sortorder == "desc")
                {
                        $array_sortorder = "desc";
                }
                else
                {
                        $array_sortorder = "asc";
                }
                if($a_numeric)
                {
                        if ($a_keep_keys)
                        {
                                uasort($array, array("ilUtil", "sort_func_numeric"));
                        }
                        else
                        {
                                usort($array, array("ilUtil", "sort_func_numeric"));
                        }
                }
                else
                {
                        if ($a_keep_keys)
                        {
                                uasort($array, array("ilUtil", "sort_func"));
                        }
                        else
                        {
                                usort($array, array("ilUtil", "sort_func"));
                        }
                }
                //usort($array,"ilUtil::sort_func");

                return $array;
        }

Here is the caller graph for this function:

ilUtil::StopWatch ( begin = -1  ) 

StopWatch benchmark scriptcode.

Usage: $t1 = StopWatch(); // starts the StopWatch // your code you want to benchmark $diff = StopWatch($t1); // stops the StopWatch

$diff contains the time elapsed so far from the point where you set the marker $t1 in microseconds

public

Parameters:
float starttime in microseconds
Returns:
float time in microseconds

Definition at line 881 of file class.ilUtil.php.

Referenced by ilInitialisation::requireCommonIncludes().

        {
                $m = explode(" ",microtime());
                $m = $m[0] + $m[1];

                if ($begin != -1)
                {
                        $m = $m - $begin;
                }

                return($m);
        }

Here is the caller graph for this function:

ilUtil::stripScriptHTML ( a_str,
a_allow = "",
a_rm_js = true 
)

strip only html tags (4.0) from text $allowed contains tags to be allowed, in format tags a and b are allowed todo: needs to be optimized-> not very efficient

Parameters:
string $a_str input string
string $a_allow allowed tags, if an empty string is passed a default set of tags is allowed
boolean $a_rm_js remove javascript attributes (onclick...)

Definition at line 2374 of file class.ilUtil.php.

Referenced by secureString().

        {
                //$a_str = strip_tags($a_str, $a_allow);

                $negativestr = "a,abbr,acronym,address,applet,area,b,base,basefont,".
                        "bdo,big,blockquote,body,br,button,caption,center,cite,code,col,".
                        "colgroup,dd,del,dfn,dir,div,dl,dt,em,fieldset,font,form,frame,".
                        "frameset,h1,h2,h3,h4,h5,h6,head,hr,html,i,iframe,img,input,ins,isindex,kbd,".
                        "label,legend,li,link,map,menu,meta,noframes,noscript,object,ol,".
                        "optgroup,option,p,param,q,s,samp,script,select,small,span,".
                        "strike,strong,style,sub,sup,table,tbody,td,textarea,tfoot,th,thead,".
                        "title,tr,tt,u,ul,var";
                $a_allow = strtolower ($a_allow);
                $negatives = split (",",$negativestr);
                $outer_old_str = "";
                while($outer_old_str != $a_str)
                {
                        $outer_old_str = $a_str;
                        foreach ($negatives as $item)
                        {
                                $pos = strpos($a_allow, "<$item>");

                                // remove complete tag, if not allowed
                                if ($pos === false)
                                {
                                        $old_str = "";
                                        while($old_str != $a_str)
                                        {
                                                $old_str = $a_str;
                                                $a_str = preg_replace("/<\/?\s*$item(\/?)\s*>/i", "", $a_str);
                                                $a_str = preg_replace("/<\/?\s*$item(\/?)\s+([^>]*)>/i", "", $a_str);
                                        }
                                }
                        }
                }

                if ($a_rm_js)
                {
                        // remove all attributes if an "on..." attribute is given
                        $a_str = preg_replace("/<\s*\w*(\/?)(\s+[^>]*)?(\s+on[^>]*)>/i", "", $a_str);

                        // remove all attributes if a "javascript" is within tag
                        $a_str = preg_replace("/<\s*\w*(\/?)\s+[^>]*javascript[^>]*>/i", "", $a_str);

                        // remove all attributes if an "expression" is within tag
                        // (IE allows something like <b style='width:expression(alert(1))'>test</b>)
                        $a_str = preg_replace("/<\s*\w*(\/?)\s+[^>]*expression[^>]*>/i", "", $a_str);
                }

                return $a_str;
        }

Here is the caller graph for this function:

ilUtil::stripSlashes ( a_str,
a_strip_html = true,
a_allow = "" 
)

strip slashes if magic qoutes is enabled

Parameters:
boolean strip also html tags

Definition at line 2123 of file class.ilUtil.php.

References secureString().

Referenced by ilObjChatGUI::__formatMessage(), ilEventAdministrationGUI::__load(), ilUserFilter::__parseQueryString(), ilSearchGUI::__parseQueryString(), ilRepositorySearchGUI::__parseQueryString(), ilAdminUserSearchGUI::__parseQueryString(), ilAdvancedSearchGUI::__performContentSearch(), ilAdvancedSearchGUI::__performEntitySearch(), ilAdvancedSearchGUI::__performGeneralSearch(), ilAdvancedSearchGUI::__performKeywordSearch(), ilAdvancedSearchGUI::__performLifecycleSearch(), ilAdvancedSearchGUI::__performTaxonSearch(), ilAdvancedSearchGUI::__performTitleSearch(), ilLPFilter::__read(), ilObjExerciseGUI::__saveStatus(), ilLMStatisticsGUI::__search(), ilPaymentTrusteeGUI::__search(), ilPaymentStatisticGUI::__search(), ilObjPaymentSettingsGUI::__search(), ilObjiLincCourseGUI::__search(), ilObjRoleGUI::__search(), ilObjGroupGUI::__search(), ilObjExerciseGUI::__searchMembers(), ilObjPaymentSettingsGUI::__searchSP(), ilObjFile::_lookupFileName(), ilObjFileAccess::_lookupVersion(), ilObjCourseGroupingGUI::add(), ilPageEditorGUI::addChangeComment(), ilObjGlossaryGUI::addDefinition(), ilObjLinkResourceGUI::addItemObject(), ilNoteGUI::addNote(), ilLDAPSettingsGUI::addRoleAssignment(), ilObjChatGUI::addRoom(), ilObjChatGUI::addRoomObject(), ilObjGlossaryGUI::addTerm(), ilObjForumGUI::addThreadObject(), ilObjPaymentSettingsGUI::addVendorObject(), ilObjRole::assignData(), ilObjSystemFolderGUI::changeHeaderTitleObject(), ilCourseRegisterGUI::checkCourseDefinedFields(), ilCourseAgreementGUI::checkCourseDefinedFields(), ilSetup::checkDataDirSetup(), ilMailAddressbookGUI::checkInput(), ilTextInputGUI::checkInput(), ilTextAreaInputGUI::checkInput(), ilSelectInputGUI::checkInput(), ilRegExpInputGUI::checkInput(), ilRadioGroupInputGUI::checkInput(), ilLocationInputGUI::checkInput(), ilFeedUrlInputGUI::checkInput(), ilDurationInputGUI::checkInput(), ilDateTimeInputGUI::checkInput(), ilCheckboxInputGUI::checkInput(), ilSetup::checkLogSetup(), ilSetup::checkToolsSetup(), ilNestedSetXML::clean(), ilObjSurvey::cloneTextblocks(), ilPCMediaObjectGUI::create(), ilPCFileListGUI::create(), ilObjCourseGroupingGUI::create(), ilObjiLincClassroomGUI::create(), ilBookmarkAdministrationGUI::createBookmark(), ilBookmarkAdministrationGUI::createBookmarkFolder(), ilFileSystemGUI::createDirectory(), ilFileUtils::createFile(), ilObjTestGUI::createObject(), ilObjContentObjectGUI::createObject(), ilObjFileBasedLMGUI::createObject(), ilObjGlossaryGUI::createObject(), ilObjCategoryGUI::createObject(), ilObjiLincCourseGUI::createObject(), ilObjRoleTemplateGUI::createObject(), ilObjRoleGUI::createObject(), ilObjGroupGUI::createObject(), ilObjFolderGUI::createObject(), ilObjectGUI::createObject(), ilFileSystemGUI::deleteFile(), ilSetupGUI::displayContactData(), ilObjGroupGUI::downloadExportFileObject(), ilFileSystemGUI::downloadFile(), ilPCParagraphGUI::edit(), ilObjCourseGroupingGUI::edit(), ilMailFormGUI::editAttachments(), ilObjiLincClassroomGUI::editClassroom(), ilObjCategoryGUI::editObject(), ilObjiLincCourseGUI::editObject(), ilObjRootFolderGUI::editObject(), ilObjRoleTemplateGUI::editObject(), ilObjRoleGUI::editObject(), ilObjGroupGUI::editObject(), ilObjectGUI::editObject(), ilObjAuthSettingsGUI::editSOAPObject(), ilMailFolderGUI::enterFolderData(), ilFileSystemGUI::extCommand(), ilPDNewsTableGUI::fillRow(), ilPaymentCouponGUI::generateCodes(), ilTestCertificateGUI::getFormFieldsFromPOST(), ilObjUser::getFullname(), ilObjLanguageExtGUI::getPar(), ilHtmlBlockGUIGen::getValuesHtmlBlock(), ilObjForumGUI::handleFormInput(), ilObjForumGUI::ilObjForumGUI(), ilPaymentCouponGUI::importCodes(), ilPCTable::importHtml(), ilInitialisation::initILIAS(), ilInitialisation::initLanguage(), ilPCParagraph::input2xml(), ilPCParagraphGUI::insert(), ilFileSystemGUI::listFiles(), ilAdvancedMDSettingsGUI::loadFieldFormData(), ilLDAPRoleGroupMappingSettings::loadFromPost(), ilAdvancedMDRecordGUI::loadFromPost(), ilAdvancedMDSettingsGUI::loadRecordFormData(), ilStartUpGUI::migrateAccount(), ilObjForumGUI::moveThreadsObject(), ilObjExerciseGUI::newMembersObject(), ilCSVReader::open(), ilObjUserTrackingGUI::outputTrackingDataObject(), ilMailingListsGUI::performDelete(), ilMailingListsGUI::performDeleteMembers(), ilPaymentTrusteeGUI::performSearch(), ilPaymentStatisticGUI::performSearch(), ilObjPaymentSettingsGUI::performSearchSPObject(), prepareFormOutput(), ilCourseDefinedFieldDefinition::prepareValues(), ilMDTypicalAgeRange::read(), ilMDTechnical::read(), ilMDTaxonPath::read(), ilMDTaxon::read(), ilMDRights::read(), ilMDRequirement::read(), ilMDRelation::read(), ilMDMetaMetadata::read(), ilMDLocation::read(), ilMDLifecycle::read(), ilMDKeyword::read(), ilMDIdentifier_::read(), ilMDIdentifier::read(), ilMDGeneral::read(), ilMDFormat::read(), ilMDEntity::read(), ilMDEducational::read(), ilMDDescription::read(), ilMDContribute::read(), ilMDClassification::read(), ilMDAnnotation::read(), ilLPFilterGUI::refresh(), ilFileSystemGUI::renameFile(), ilFileSystemGUI::renameFileForm(), ilObjChatGUI::renameRoomObject(), ilRegistrationSettingsGUI::save(), ilRadiusSettingsGUI::save(), ilLDAPSettingsGUI::save(), ilFeedbackGUI::save(), ilStructureObjectGUI::save(), ilLMPageObjectGUI::save(), ilCourseContentGUI::saveAcceptance(), ilPCMediaObjectGUI::saveAliasProperties(), ilRegistrationSettingsGUI::saveAssignment(), ilMailingListsGUI::saveAssignmentForm(), ilObjPaymentSettingsGUI::saveBmfSettingsObject(), ilPaymentCouponGUI::saveCodeForm(), ilObjExerciseGUI::saveCommentsObject(), ilPaymentCouponGUI::saveCouponForm(), ilObjSurveyGUI::saveDefineQuestionblockObject(), ilGlossaryTermGUI::saveDefinition(), ilMailFormGUI::saveDraft(), ilObjMDSettingsGUI::saveEntry(), ilMailAddressbookGUI::saveEntry(), assTextSubsetGUI::saveFeedback(), assTextQuestionGUI::saveFeedback(), assSingleChoiceGUI::saveFeedback(), assQuestionTypeTemplateGUI::saveFeedback(), assOrderingQuestionGUI::saveFeedback(), assNumericGUI::saveFeedback(), assMultipleChoiceGUI::saveFeedback(), assMatchingQuestionGUI::saveFeedback(), assJavaAppletGUI::saveFeedback(), assImagemapQuestionGUI::saveFeedback(), assFlashAppGUI::saveFeedback(), assClozeTestGUI::saveFeedback(), ilCourseUserFieldsGUI::saveField(), ilMailFolderGUI::saveFolderSettings(), ilMailingListsGUI::saveForm(), ilObjPaymentSettingsGUI::saveGeneralSettingsObject(), ilObjExternalToolsSettingsGUI::saveGoogleMapsObject(), ilObjSystemFolderGUI::saveHeaderTitleObject(), ilObjSurveyGUI::saveHeadingObject(), ilHtmlBlockGUIGen::saveHtmlBlock(), ilObjExternalToolsSettingsGUI::savejsMathObject(), ilPersonalProfileGUI::saveLocation(), ilLDAPSettingsGUI::saveMapping(), ilObjCourseGUI::saveMapSettingsObject(), ilObjGroupGUI::saveMapSettingsObject(), ilObjTestGUI::saveMarksObject(), ilSetup::saveMasterSetup(), ilObjUserFolderGUI::saveNewAccountMailObject(), ilObjMediaObjectGUI::saveObject(), ilObjLanguageExtGUI::saveObject(), ilObjContentObjectGUI::saveObject(), ilObjExerciseGUI::saveObject(), ilObjCategoryGUI::saveObject(), ilObjRoleTemplateGUI::saveObject(), ilObjRoleGUI::saveObject(), ilObjGroupGUI::saveObject(), ilObjFolderGUI::saveObject(), ilObjectGUI::saveObject(), ilCourseObjectivesGUI::saveObjective(), ilMailOptionsGUI::saveOptions(), ilContainerGUI::savePageContentObject(), ilObjPaymentSettingsGUI::savePaypalSettingsObject(), ilPersonalProfileGUI::saveProfile(), ilPCFileListGUI::saveProperties(), ilObjMediaObjectGUI::savePropertiesObject(), ilObjTestGUI::savePropertiesObject(), ilObjSurveyGUI::savePropertiesObject(), ilLDAPSettingsGUI::saveRoleMapping(), ilECSSettingsGUI::saveSettings(), ilObjSystemFolderGUI::saveSettingsObject(), ilMailFolderGUI::saveSubFolderSettings(), ilGlossaryTermGUI::saveTerm(), SurveyTextQuestion::saveUserInput(), ilFeedbackGUI::saveVote(), assTextQuestion::saveWorkingData(), assClozeTest::saveWorkingData(), ilLMStatisticsGUI::search(), ilAdvancedSearchGUI::searchAdvancedMD(), ilObjectGUI::searchCloneSourceObject(), ilMailFormGUI::searchCoursesTo(), ilMailFormGUI::searchGroupsTo(), ilObjPaymentSettingsGUI::searchObject(), ilObjiLincCourseGUI::searchObject(), ilObjRoleGUI::searchObject(), ilObjGroupGUI::searchObject(), ilMailFormGUI::searchUsers(), ilMailFormGUI::sendMessage(), ilTestScoringGUI::setFeedbackManual(), assClozeTestGUI::setGapAnswers(), assClozeTestGUI::setGapPoints(), ilPaymentCouponGUI::showCodeImport(), ilPaymentCouponGUI::showCodes(), ilPaymentCouponGUI::showCoupons(), ilMailFormGUI::showForm(), ilStartUpGUI::showLogin(), ilPaymentCouponGUI::showObjects(), ilMailSearchGUI::showResults(), ilFeedbackGUI::stats(), ilPasswordAssistanceGUI::submitAssignPasswordForm(), ilPasswordAssistanceGUI::submitAssistanceForm(), ilPasswordAssistanceGUI::submitUsernameAssistanceForm(), ilSetup::testLatex(), ilFileSystemGUI::unzipFile(), ilPaymentBillAdminGUI::update(), ilObjCourseGroupingGUI::update(), ilMDEditorGUI::updateAnnotation(), ilObjMediaObjectGUI::updateAreasObject(), ilBookmarkAdministrationGUI::updateBookmark(), ilBookmarkAdministrationGUI::updateBookmarkFolder(), ilMDEditorGUI::updateClassification(), ilObjiLincClassroomGUI::updateClassroom(), ilNestedSetXML::updateDomNode(), ilMDEditorGUI::updateEducational(), ilObjMDSettingsGUI::updateEntry(), ilCourseUserFieldsGUI::updateField(), ilMDEditorGUI::updateGeneral(), ilHtmlBlockGUIGen::updateHtmlBlock(), ilObjCourseGUI::updateInfoObject(), ilObjLinkResourceGUI::updateItemObject(), ilMDEditorGUI::updateLifecycle(), ilSetup::updateMasterSettings(), ilEventAdministrationGUI::updateMembers(), ilMDEditorGUI::updateMetaMetaData(), ilNoteGUI::updateNote(), ilObjUserGUI::updateObject(), ilObjRemoteCourseGUI::updateObject(), ilObjForumGUI::updateObject(), ilObjFileGUI::updateObject(), ilObjExerciseGUI::updateObject(), ilObjCourseGUI::updateObject(), ilObjChatServerGUI::updateObject(), ilObjCategoryGUI::updateObject(), ilObjRootFolderGUI::updateObject(), ilObjRoleTemplateGUI::updateObject(), ilObjRoleGUI::updateObject(), ilObjGroupGUI::updateObject(), ilObjFolderGUI::updateObject(), ilObjectGUI::updateObject(), ilCourseObjectivesGUI::updateObjective(), ilMDEditorGUI::updateQuickEdit(), ilMDEditorGUI::updateRelation(), ilMDEditorGUI::updateRights(), ilLDAPSettingsGUI::updateRoleAssignment(), ilMDEditorGUI::updateTechnical(), ilObjGlossaryGUI::updateTerm(), ilGlossaryTermGUI::updateTerm(), ilLPListOfObjectsGUI::updateUser(), ilEventAdministrationGUI::updateUser(), ilFileSystemGUI::uploadFile(), ilObjMailGUI::viewObject(), ilObjForumGUI::viewThreadObject(), SurveyOrdinalQuestionGUI::writeCategoryData(), SurveyNominalQuestionGUI::writeCategoryData(), assQuestionGUI::writeOtherPostData(), assTextSubsetGUI::writePostData(), assTextQuestionGUI::writePostData(), assSingleChoiceGUI::writePostData(), assOrderingQuestionGUI::writePostData(), assNumericGUI::writePostData(), assMultipleChoiceGUI::writePostData(), assMatchingQuestionGUI::writePostData(), assJavaAppletGUI::writePostData(), assImagemapQuestionGUI::writePostData(), assFlashAppGUI::writePostData(), assClozeTestGUI::writePostData(), SurveyTextQuestionGUI::writePostData(), SurveyOrdinalQuestionGUI::writePostData(), SurveyNominalQuestionGUI::writePostData(), SurveyMetricQuestionGUI::writePostData(), SurveyMatrixQuestionGUI::writePostData(), and SurveyMatrixQuestionGUI::writeRowColData().

        {
                if (ini_get("magic_quotes_gpc"))
                {
                        $a_str = stripslashes($a_str);
                }
                
                return ilUtil::secureString($a_str, $a_strip_html, $a_allow);
        }

Here is the call graph for this function:

Here is the caller graph for this function:

ilUtil::switchColor ( a_num,
a_css1,
a_css2 
)

switches style sheets for each even $a_num (used for changing colors of different result rows)

public

Parameters:
integer $a_num the counter
string $a_css1 name of stylesheet 1
string $a_css2 name of stylesheet 2
Returns:
string $a_css1 or $a_css2

Definition at line 550 of file class.ilUtil.php.

Referenced by ilLPListOfObjectsGUI::__listObjects(), ilObjCourseGUI::__renderAdminsTable(), ilLPListOfProgressGUI::__renderContainerRow(), ilLPListOfObjectsGUI::__renderContainerRow(), ilCourseContentGUI::__renderEvent(), ilCourseContentGUI::__renderItem(), ilObjCourseGUI::__renderMembersTable(), ilObjCourseGUI::__renderTutorsTable(), ilCourseContentGUI::__renderUserItem(), ilLPListOfSettingsGUI::__showCollectionTable(), ilPaymentShoppingCartGUI::__showCouponInput(), ilCourseContentGUI::__showEvents(), ilCourseContentGUI::__showMaterial(), ilCourseContentGUI::__showMaterials(), ilLPListOfProgressGUI::__showProgressList(), ilLPListOfSettingsGUI::__showSCOTable(), ilObjCategoryGUI::_importCategoriesForm(), ilObjRoleGUI::askDeleteDesktopItemObject(), ilObjCourseGroupingGUI::askDeleteGrouping(), ilObjLinkResourceGUI::askDeleteItemsObject(), ilCourseObjectivesGUI::askDeleteObjective(), ilObjChatGUI::askDeleteRecordingsObject(), ilObjSystemFolderGUI::benchmarkObject(), ilObjContentObjectGUI::chapters(), ilObjiLincCourseGUI::confirmationObject(), ilObjGroupGUI::confirmationObject(), ilCourseUserFieldsGUI::confirmDelete(), ilEventAdministrationGUI::confirmDelete(), ilCourseArchivesGUI::confirmDeleteArchives(), ilObjContentObjectGUI::confirmDeleteExportFile(), ilObjGlossaryGUI::confirmDeleteExportFile(), ilMemberExportGUI::confirmDeleteExportFile(), ilObjUserFolderGUI::confirmDeleteExportFileObject(), ilObjQuestionPoolGUI::confirmDeleteExportFileObject(), ilObjTestGUI::confirmDeleteExportFileObject(), ilObjSurveyQuestionPoolGUI::confirmDeleteExportFileObject(), ilObjSurveyGUI::confirmDeleteExportFileObject(), ilObjMediaPoolGUI::confirmRemove(), ilObjGlossaryGUI::confirmTermDeletion(), ilBookmarkAdministrationGUI::delete(), ilObjContentObjectGUI::delete(), ilObjUserFolderGUI::deleteObject(), ilObjStyleSheetGUI::deleteObject(), ilObjRoleFolderGUI::deleteObject(), ilObjectGUI::deleteObject(), ilObjStyleSheetFolderGUI::deleteStyleObject(), ilObjStyleSettingsGUI::deleteStyleObject(), ilSetupGUI::displayClientList(), ilObjUserFolderGUI::displayList(), ilObjLanguageFolderGUI::displayList(), ilObjTypeDefinitionGUI::displayList(), ilObjSystemFolderGUI::displayList(), ilObjObjectFolderGUI::displayList(), ilObjectGUI::displayList(), ilRegistrationSettingsGUI::editEmailAssignments(), ilObjMediaObjectGUI::editFilesObject(), ilObjLinkResourceGUI::editItemsObject(), ilObjMediaObjectGUI::editMapAreasObject(), ilEventAdministrationGUI::editMembers(), ilObjTypeDefinitionGUI::editObject(), ilPaymentObjectGUI::editPrices(), ilObjPaymentSettingsGUI::editPricesObject(), ilRegistrationSettingsGUI::editRoleAccessLimitations(), ilRegistrationSettingsGUI::editRoles(), ilCourseContentGUI::editTimings(), ilEventAdministrationGUI::eventsList(), ilForumExportGUI::exportHTML(), ilObjContentObjectGUI::exportList(), ilObjGlossaryGUI::exportList(), ilObjUserFolderGUI::exportObject(), ilObjQuestionPoolGUI::exportObject(), ilObjTestGUI::exportObject(), ilObjSurveyQuestionPoolGUI::exportObject(), ilObjSurveyGUI::exportObject(), ilObjForumGUI::getContent(), ilObjUserFolderGUI::learningProgressObject(), ilObjContentObjectGUI::linkChecker(), ilObjLinkResourceGUI::linkCheckerObject(), ilCourseObjectivesGUI::listAssignedQuestions(), ilConditionHandlerInterface::listConditions(), ilObjRoleGUI::listDesktopItemsObject(), ilObjGroupGUI::listExportFilesObject(), ilFileSystemGUI::listFiles(), ilObjCourseGroupingGUI::listGroupings(), ilObjLinkResourceGUI::listItemsObject(), ilCourseObjectivesGUI::listMaterialAssignment(), ilObjMediaPoolGUI::listMedia(), ilCourseObjectivesGUI::listObjectives(), ilCourseObjectivesGUI::listQuestionAssignment(), ilObjCourseGUI::listStructureObject(), ilGlossaryPresentationGUI::listTermByGiven(), ilObjGlossaryGUI::listTerms(), ilEventAdministrationGUI::materials(), ilObjExerciseGUI::membersObject(), ilObjContentObjectGUI::pages(), ilObjRoleTemplateGUI::permObject(), ilForumExportGUI::printThread(), ilObjGlossaryGUI::quickList(), ilObjChatGUI::recordingsObject(), ilObjiLincClassroomGUI::removeClassroom(), ilTableGUI::render(), ilObjectGUI::searchCloneSourceObject(), ilObjUserFolderGUI::searchUserObject(), ilObjCourseGroupingGUI::selectCourse(), ilObjCourseGUI::selectStarterObject(), ilCourseUserFieldsGUI::show(), ilObjUserFolderGUI::showActionConfirmation(), ilLMPresentationGUI::showDownloadList(), ilGlossaryPresentationGUI::showDownloadList(), ilMemberExportGUI::showFileList(), ilObjSCORMLearningModuleGUI::showTrackingItem(), ilObjSCORM2004LearningModuleGUI::showTrackingItem(), ilObjSCORMLearningModuleGUI::showTrackingItemPerUser(), ilObjSCORMLearningModuleGUI::showTrackingItems(), ilObjAICCLearningModuleGUI::showTrackingItems(), ilObjSCORM2004LearningModuleGUI::showTrackingItems(), ilObjMediaObjectGUI::showUsagesObject(), ilStructureObjectGUI::subchap(), ilObjectGUI::trashObject(), ilBookmarkAdministrationGUI::view(), ilStructureObjectGUI::view(), ilEditClipboardGUI::view(), ilCourseArchivesGUI::view(), and ilObjForumGUI::viewThreadObject().

        {
                if (!($a_num % 2))
                {
                        return $a_css1;
                }
                else
                {
                        return $a_css2;
                }
        }

Here is the caller graph for this function:

ilUtil::tf2yn ( a_tf  ) 
ilUtil::timearray2string ( duration  ) 

Return a string of time periods.

Parameters:
mixed $duration An array of named segments
Returns:
string

Definition at line 3667 of file class.ilUtil.php.

References $lng.

Referenced by ilObjExerciseAccess::_lookupRemainingWorkingTimeString(), ilObjExerciseGUI::infoScreen(), and ilObjExerciseGUI::viewObject().

        {
                global $lng;

                if (!is_array($duration))
                {
                        return false;
                }

                foreach ($duration as $key => $value) {

                        // Plural
                        if ($value > 1)
                        {
                                $segment_name = $key;
                                $segment_name = $lng->txt($segment_name);
                                $segment = $value . ' ' . $segment_name;
                        }
                        else
                        {
                                $segment_name = substr($key, 0, -1);
                                $segment_name = $lng->txt($segment_name);
                                $segment = $value . ' ' . $segment_name;
                        }

                        $array[] = $segment;
                }
                $len = count($array);

                if ($len>3)
                {
                        $array=array_slice($array,0,(3-$len));
        }

                $str = implode(', ', $array);

                return $str;
        }

Here is the caller graph for this function:

ilUtil::unique_multi_array ( array,
sub_key 
)

Make a multi-dimensional array to have only DISTINCT values for a certain "column".

It's like using the DISTINCT parameter on a SELECT sql statement.

Parameters:
array your multi-dimensional array
string 'column' to filter
Returns:
array filtered array
Author:
Unknown <tru@ascribedata.com> (found in PHP annotated manual)

Definition at line 2735 of file class.ilUtil.php.

        {
                $target = array();
                $existing_sub_key_values = array();

                foreach ($array as $key=>$sub_array)
                {
                        if (!in_array($sub_array[$sub_key], $existing_sub_key_values))
                        {
                                $existing_sub_key_values[] = $sub_array[$sub_key];
                                $target[$key] = $sub_array;
                        }
                }

                return $target;
        }

ilUtil::unmaskAttributeTag ( a_str,
tag,
tag_att 
)

Definition at line 2287 of file class.ilUtil.php.

References $ilLog.

Referenced by unmaskSecureTags().

        {
                global $ilLog;
                
                while (eregi("&lt;($tag $tag_att$tag_att=\"(([\$@!*()~;,_0-9A-z/:=%\\.&#?+\\-])*)\")&gt;",
                        $a_str, $found))
                {
                        $un = array(".", "-", "+", "?", '$', "*", "(", ")");
                        $esc = array();
                        foreach($un as $v)
                        {
                                $esc[] = "\\".$v;
                        }
                        $ff = str_replace($un, $esc, $found[1]);
                        
                        $old_str = $a_str;
                        $a_str = eregi_replace("&lt;".$ff."&gt;",
                                "<$tag $tag_att=\"".ilUtil::secureLink($found[2])."\">", $a_str);
                        if ($old_str == $a_str)
                        {
                                $ilLog->write("ilUtil::unmaskA-".htmlentities($old_str)." == ".
                                        htmlentities($a_str));
                                return $a_str;
                        }
                }
                $a_str = str_replace("&lt;/$tag&gt;", "</$tag>", $a_str);
                return $a_str;
        }

Here is the caller graph for this function:

ilUtil::unmaskSecureTags ( a_str,
allow_array 
)

Definition at line 2221 of file class.ilUtil.php.

References $t, unmaskAttributeTag(), and unmaskTag().

Referenced by secureString().

        {
                foreach ($allow_array as $t)
                {
                        switch($t)
                        {
                                case "a":
                                        $a_str = ilUtil::unmaskAttributeTag($a_str, "a", "href");
                                        break;

                                case "img":
                                        $a_str = ilUtil::unmaskAttributeTag($a_str, "img", "src");
                                        break;

                                case "p":
                                case "div":
                                        $a_str = ilUtil::unmaskTag($a_str, $t, array(
                                                array("param" => "align", "value" => "left"),
                                                array("param" => "align", "value" => "center"),
                                                array("param" => "align", "value" => "justify"),
                                                array("param" => "align", "value" => "right")
                                                ));
                                        break;

                                default:
                                        $a_str = ilUtil::unmaskTag($a_str, $t);
                                        break;
                        }
                }

                return $a_str;
        }

Here is the call graph for this function:

Here is the caller graph for this function:

ilUtil::unmaskTag ( a_str,
t,
fix_param = "" 
)

Definition at line 2337 of file class.ilUtil.php.

References $t.

Referenced by unmaskSecureTags().

        {
                $a_str = str_replace("&lt;".$t."&gt;", "<".$t.">", $a_str);
                $a_str = str_replace("&lt;/".$t."&gt;", "</".$t.">", $a_str);

                if (is_array($fix_param))
                {
                        foreach ($fix_param      as $p)
                        {
                                $k = $p["param"];
                                $v = $p["value"];
                                $a_str = str_replace("&lt;$t $k=\"$v\"&gt;",
                                        "<"."$t $k=\"$v\"".">", $a_str);
                        }
                }
                return $a_str;
        }

Here is the caller graph for this function:

ilUtil::unzip ( a_file,
overwrite = false 
)

unzip file

Parameters:
string $a_file full path/filename
boolean $overwrite pass true to overwrite existing files

Definition at line 1511 of file class.ilUtil.php.

References $dir, $file, createDirectory(), and escapeShellArg().

Referenced by ilObjCategoryGUI::_importCategories(), ilTestCertificate::importCertificate(), ilObjContentObjectGUI::importFileObject(), ilObjGlossaryGUI::importFileObject(), ilObjSurvey::importObject(), ilObjUserFolderGUI::importUserRoleAssignmentObject(), ilFileUtils::processZipFile(), ilFileDataCourse::unpackImportFile(), ilFileDataGroup::unpackImportFile(), ilFileSystemGUI::unzipFile(), ilObjSAHSLearningModuleGUI::uploadObject(), ilObjQuestionPoolGUI::uploadQplObject(), and ilObjTestGUI::uploadTstObject().

        {
                //global $ilias;

                $pathinfo = pathinfo($a_file);
                $dir = $pathinfo["dirname"];
                $file = $pathinfo["basename"];

                // unzip
                $cdir = getcwd();
                chdir($dir);
                $unzip = PATH_TO_UNZIP;
                //$unzip = $ilias->getSetting("unzip_path");

                // workaround for unzip problem (unzip of subdirectories fails, so
                // we create the subdirectories ourselves first)
                // get list
                $unzipcmd = $unzip." -Z -1 ".ilUtil::escapeShellArg($file);
                exec($unzipcmd, $arr);
                $zdirs = array();

                foreach($arr as $line)
                {
                        if(is_int(strpos($line, "/")))
                        {
                                $zdir = substr($line, 0, strrpos($line, "/"));
                                $nr = substr_count($zdir, "/");
                                //echo $zdir." ".$nr."<br>";
                                while ($zdir != "")
                                {
                                        $nr = substr_count($zdir, "/");
                                        $zdirs[$zdir] = $nr;                            // collect directories
                                        //echo $dir." ".$nr."<br>";
                                        $zdir = substr($zdir, 0, strrpos($zdir, "/"));
                                }
                        }
                }

                asort($zdirs);

                foreach($zdirs as $zdir => $nr)                         // create directories
                {
                        ilUtil::createDirectory($zdir);
                }

                // real unzip
                if ($overvwrite)
                {
                        $unzipcmd = $unzip." ".ilUtil::escapeShellArg($file);
                }
                else
                {
                        $unzipcmd = $unzip." -o ".ilUtil::escapeShellArg($file);
                }
                exec($unzipcmd);

                chdir($cdir);
        }

Here is the call graph for this function:

Here is the caller graph for this function:

ilUtil::virusHandling ( a_file,
a_orig_name = "",
a_clean = true 
)

scan file for viruses and clean files if possible

Definition at line 3179 of file class.ilUtil.php.

References $lng, and ilVirusScannerFactory::_getInstance().

Referenced by ilFileInputGUI::checkInput(), moveUploadedFile(), ilFileUtils::processZipFile(), and ilFileDataExercise::storeContentAsFile().

        {
                global $lng;

                if (IL_VIRUS_SCANNER != "None")
                {
                        require_once("classes/class.ilVirusScannerFactory.php");
                        $vs = ilVirusScannerFactory::_getInstance();
                        if (($vs_txt = $vs->scanFile($a_file, $a_orig_name)) != "")
                        {
                                if ($a_clean && (IL_VIRUS_CLEAN_COMMAND != ""))
                                {
                                        $clean_txt = $vs->cleanFile($a_file, $a_orig_name);
                                        if ($vs->fileCleaned())
                                        {
                                                $vs_txt.= "<br />".$lng->txt("cleaned_file").
                                                        "<br />".$clean_txt;
                                                $vs_txt.= "<br />".$lng->txt("repeat_scan");
                                                if (($vs2_txt = $vs->scanFile($a_file, $a_orig_name)) != "")
                                                {
                                                        return array(false, nl2br($vs_txt)."<br />".$lng->txt("repeat_scan_failed").
                                                                "<br />".nl2br($vs2_txt));
                                                }
                                                else
                                                {
                                                        return array(true, nl2br($vs_txt)."<br />".$lng->txt("repeat_scan_succeded"));
                                                }
                                        }
                                        else
                                        {
                                                return array(false, nl2br($vs_txt)."<br />".$lng->txt("cleaning_failed"));
                                        }
                                }
                                else
                                {
                                        return array(false, nl2br($vs_txt));
                                }
                        }
                }

                return array(true,"");
        }

Here is the call graph for this function:

Here is the caller graph for this function:

ilUtil::yn2tf ( a_yn  ) 
ilUtil::zip ( a_dir,
a_file 
)

zips given directory/file into given zip.file

Definition at line 1573 of file class.ilUtil.php.

References $dir, $file, and escapeShellArg().

Referenced by ilQuestionpoolExport::buildExportFileXML(), ilTestExport::buildExportFileXML(), ilSurveyExport::buildExportFileXML(), ilContObjectExport::buildExportFileXML(), ilGlossaryExport::buildExportFileXML(), ilTestCertificate::deliverExportFileXML(), ilObjDlBook::export(), ilObjContentObject::exportHTML(), ilObjGlossary::exportHTML(), ilObjContentObject::exportSCORM(), ilLMPresentationGUI::offlineexport(), ilTestCertificate::outCertificates(), ilFSStorageCourse::zipArchive(), ilFileDataCourse::zipFile(), and ilFileDataGroup::zipFile().

        {
                //global $ilias;

                $cdir = getcwd();

                $pathinfo = pathinfo($a_file);
                $dir = $pathinfo["dirname"];
                $file = $pathinfo["basename"];

                // unzip
                $cdir = getcwd();
                chdir($dir);

                $zip = PATH_TO_ZIP;
                //$zip = $ilias->getSetting("zip_path");
                
                if(!$zip)
                {
                        chdir($cdir);
                        return false;
                }

                if (is_array($a_dir))
                {
                        $source = "";
                        foreach($a_dir as $dir)
                        {
                                $name = basename($dir);
                                $source.= " ".ilUtil::escapeShellArg($name);
                        }
                }
                else
                {
                        $name = basename($a_dir);
                        $source = ilUtil::escapeShellArg($name);
                }

                $zipcmd = $zip." -r ".ilUtil::escapeShellArg($a_file)." ".$source;
                exec($zipcmd);
//echo htmlentities($zipcmd);
                chdir($cdir);
                return true;
        }

Here is the call graph for this function:

Here is the caller graph for this function:


The documentation for this class was generated from the following file: