Class for simple answers. More...
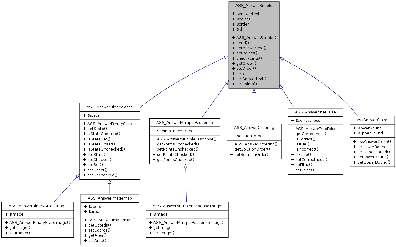
Inheritance diagram for ASS_AnswerSimple:Public Member Functions | |
| ASS_AnswerSimple ($answertext="", $points=0.0, $order=0, $id=-1) | |
| ASS_AnswerSimple constructor. | |
| getId () | |
| Gets the answer id. | |
| getAnswertext () | |
| Gets the answer text. | |
| getPoints () | |
| Gets the points. | |
| checkPoints ($a_points) | |
| Checks, if the point value is numeric. | |
| getOrder () | |
| Gets the sort/display order. | |
| setOrder ($order=0) | |
| Sets the order. | |
| setId ($id=-1) | |
| Sets the answer id. | |
| setAnswertext ($answertext="") | |
| Sets the answer text. | |
| setPoints ($points=0.0) | |
| Sets the points. | |
Data Fields | |
| $answertext | |
| $points | |
| $order | |
| $id | |
Class for simple answers.
ASS_AnswerSimple is a class for simple answers used for example in cloze tests with text gap.
Definition at line 35 of file class.assAnswerSimple.php.
| ASS_AnswerSimple::ASS_AnswerSimple | ( | $ | answertext = "", |
|
| $ | points = 0.0, |
|||
| $ | order = 0, |
|||
| $ | id = -1 | |||
| ) |
ASS_AnswerSimple constructor.
The constructor takes possible arguments an creates an instance of the ASS_AnswerSimple object.
| string | $answertext A string defining the answer text | |
| double | $points The number of points given for the selected answer | |
| integer | $order A nonnegative value representing a possible display or sort order public |
Definition at line 83 of file class.assAnswerSimple.php.
References $answertext, $id, $order, $points, and setPoints().
Referenced by ASS_AnswerBinaryState::ASS_AnswerBinaryState(), ASS_AnswerMultipleResponse::ASS_AnswerMultipleResponse(), ASS_AnswerOrdering::ASS_AnswerOrdering(), ASS_AnswerTrueFalse::ASS_AnswerTrueFalse(), and assAnswerCloze::assAnswerCloze().
{
$this->answertext = $answertext;
$this->setPoints($points);
$this->order = $order;
$this->id = $id;
}
Here is the call graph for this function:
Here is the caller graph for this function:| ASS_AnswerSimple::checkPoints | ( | $ | a_points | ) |
Checks, if the point value is numeric.
Checks, if the point value is numeric
Definition at line 156 of file class.assAnswerSimple.php.
Referenced by setPoints(), and ASS_AnswerMultipleResponse::setPointsUnchecked().
{
if (is_numeric($a_points))
{
return TRUE;
}
else
{
return FALSE;
}
}
Here is the caller graph for this function:| ASS_AnswerSimple::getAnswertext | ( | ) |
Gets the answer text.
Returns the answer text
Definition at line 119 of file class.assAnswerSimple.php.
{
//$tmpanswertext = "<![CDATA[".$this->answertext."]]>";
$tmpanswertext = $this->answertext;
return $tmpanswertext;
}
| ASS_AnswerSimple::getId | ( | ) |
Gets the answer id.
Returns the answer id
Definition at line 105 of file class.assAnswerSimple.php.
{
return $this->id;
}
| ASS_AnswerSimple::getOrder | ( | ) |
Gets the sort/display order.
Returns a nonnegative order value for display or sorting
Definition at line 177 of file class.assAnswerSimple.php.
{
return $this->order;
}
| ASS_AnswerSimple::getPoints | ( | ) |
Gets the points.
Returns the points
Definition at line 135 of file class.assAnswerSimple.php.
Referenced by ASS_AnswerMultipleResponse::getPointsChecked().
{
if (round($this->points) == $this->points)
{
return sprintf("%d", $this->points);
}
else
{
return $this->points;
}
}
Here is the caller graph for this function:| ASS_AnswerSimple::setAnswertext | ( | $ | answertext = "" |
) |
Sets the answer text.
Sets the answer text
| string | $answertext The answer text public |
Definition at line 222 of file class.assAnswerSimple.php.
References $answertext.
{
$this->answertext = $answertext;
}
| ASS_AnswerSimple::setId | ( | $ | id = -1 |
) |
Sets the answer id.
Sets the answer id
| integer | $id answer id public |
Definition at line 208 of file class.assAnswerSimple.php.
References $order.
{
$this->order = $order;
}
| ASS_AnswerSimple::setOrder | ( | $ | order = 0 |
) |
Sets the order.
Sets the nonnegative order value which can be used for sorting or displaying multiple answers
| integer | $order A nonnegative integer public |
Definition at line 191 of file class.assAnswerSimple.php.
References $order.
| ASS_AnswerSimple::setPoints | ( | $ | points = 0.0 |
) |
Sets the points.
Sets the points given for selecting the answer. You can even use negative values for wrong answers.
| double | $points The points given for the answer public |
Definition at line 236 of file class.assAnswerSimple.php.
References $points, and checkPoints().
Referenced by ASS_AnswerSimple(), and ASS_AnswerMultipleResponse::setPointsChecked().
{
$new_points = str_replace(",", ".", $points);
if ($this->checkPoints($new_points))
{
$this->points = $new_points;
}
else
{
$this->points = 0.0;
}
}
Here is the call graph for this function:
Here is the caller graph for this function:| ASS_AnswerSimple::$answertext |
Definition at line 44 of file class.assAnswerSimple.php.
Referenced by ASS_AnswerBinaryState::ASS_AnswerBinaryState(), ASS_AnswerBinaryStateImage::ASS_AnswerBinaryStateImage(), ASS_AnswerImagemap::ASS_AnswerImagemap(), ASS_AnswerMultipleResponse::ASS_AnswerMultipleResponse(), ASS_AnswerMultipleResponseImage::ASS_AnswerMultipleResponseImage(), ASS_AnswerOrdering::ASS_AnswerOrdering(), ASS_AnswerSimple(), ASS_AnswerTrueFalse::ASS_AnswerTrueFalse(), assAnswerCloze::assAnswerCloze(), and setAnswertext().
| ASS_AnswerSimple::$id |
Definition at line 71 of file class.assAnswerSimple.php.
Referenced by ASS_AnswerBinaryState::ASS_AnswerBinaryState(), ASS_AnswerBinaryStateImage::ASS_AnswerBinaryStateImage(), ASS_AnswerImagemap::ASS_AnswerImagemap(), ASS_AnswerMultipleResponse::ASS_AnswerMultipleResponse(), ASS_AnswerMultipleResponseImage::ASS_AnswerMultipleResponseImage(), and ASS_AnswerSimple().
| ASS_AnswerSimple::$order |
Definition at line 62 of file class.assAnswerSimple.php.
Referenced by ASS_AnswerBinaryState::ASS_AnswerBinaryState(), ASS_AnswerBinaryStateImage::ASS_AnswerBinaryStateImage(), ASS_AnswerImagemap::ASS_AnswerImagemap(), ASS_AnswerMultipleResponse::ASS_AnswerMultipleResponse(), ASS_AnswerMultipleResponseImage::ASS_AnswerMultipleResponseImage(), ASS_AnswerOrdering::ASS_AnswerOrdering(), ASS_AnswerSimple(), ASS_AnswerTrueFalse::ASS_AnswerTrueFalse(), assAnswerCloze::assAnswerCloze(), setId(), and setOrder().
| ASS_AnswerSimple::$points |
Definition at line 53 of file class.assAnswerSimple.php.
Referenced by ASS_AnswerBinaryState::ASS_AnswerBinaryState(), ASS_AnswerBinaryStateImage::ASS_AnswerBinaryStateImage(), ASS_AnswerImagemap::ASS_AnswerImagemap(), ASS_AnswerOrdering::ASS_AnswerOrdering(), ASS_AnswerSimple(), ASS_AnswerTrueFalse::ASS_AnswerTrueFalse(), assAnswerCloze::assAnswerCloze(), and setPoints().
1.7.1