Public Member Functions | Data Fields

ilAICCObject Class Reference
[Modules/ScormAicc]

Parent object for all AICC objects, that are stored in table aicc_object. More...

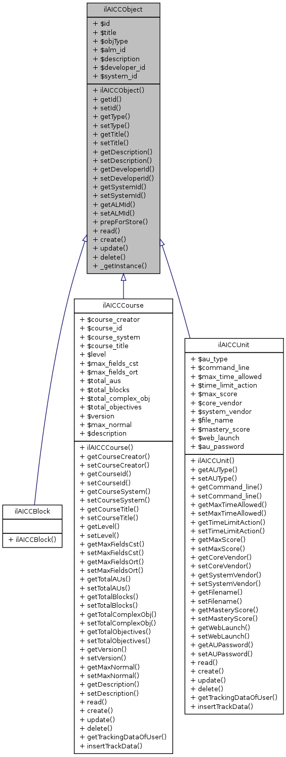
Inheritance diagram for ilAICCObject:

Public Member Functions

 ilAICCObject ($a_id=0)
 Constructor.
 getId ()
 setId ($a_id)
 getType ()
 setType ($a_objType)
 getTitle ()
 setTitle ($a_title)
 getDescription ()
 setDescription ($a_description)
 getDeveloperId ()
 setDeveloperId ($a_developer_id)
 getSystemId ()
 setSystemId ($a_system_id)
 getALMId ()
 setALMId ($a_alm_id)
 prepForStore ($string)
 read ()
 create ()
 update ()
 delete ()
_getInstance ($a_id, $a_slm_id)
 get instance of specialized GUI class

Data Fields

 $id
 $title
 $objType
 $alm_id
 $description
 $developer_id
 $system_id

Detailed Description

Parent object for all AICC objects, that are stored in table aicc_object.

Version:
Id:
class.ilAICCObject.php 14812 2007-09-21 15:43:15Z akill

Definition at line 32 of file class.ilAICCObject.php.


Member Function Documentation

& ilAICCObject::_getInstance ( a_id,
a_slm_id 
)

get instance of specialized GUI class

static

Definition at line 198 of file class.ilAICCObject.php.

        {
                global $ilDB;

                $sc_set = $ilDB->query("SELECT type FROM aicc_object WHERE obj_id =".$ilDB->quote($a_id).
                        " AND slm_id = ".$ilDB->quote($a_slm_id));
                $sc_rec = $sc_set->fetchRow(DB_FETCHMODE_ASSOC);

                switch($sc_rec["type"])
                {
                        case "sbl":                                     // Block
                                include_once("./Modules/ScormAicc/classes/AICC/class.ilAICCBlock.php");
                                $block =& new ilAICCBlock($a_id);
                                return $block;
                                break;

                        case "sau":                                     // assignable unit
                                include_once("./Modules/ScormAicc/classes/AICC/class.ilAICCUnit.php");
                                $sau =& new ilAICCUnit($a_id);
                                return $sau;
                                break;
                                
                        case "shd":                                     // course
                                include_once("./Modules/ScormAicc/classes/AICC/class.ilAICCCourse.php");
                                $shd =& new ilAICCCourse($a_id);
                                return $shd;
                                break;
                }
                
        }

ilAICCObject::create (  ) 

Reimplemented in ilAICCCourse, and ilAICCUnit.

Definition at line 154 of file class.ilAICCObject.php.

References getALMId(), getDescription(), getDeveloperId(), getSystemId(), getTitle(), getType(), and setId().

        {
                global $ilDB;
                
                $q = "INSERT INTO aicc_object (title, type, slm_id, description, developer_id, system_id) VALUES (";
                $q.=$ilDB->quote($this->getTitle()).", ";
                $q.=$ilDB->quote($this->getType()).", ";
                $q.=$ilDB->quote($this->getALMId()).", ";
                $q.=$ilDB->quote($this->getDescription()).", ";
                $q.=$ilDB->quote($this->getDeveloperId()).", ";
                $q.=$ilDB->quote($this->getSystemId()).") ";
                $this->ilias->db->query($q);
                $this->setId($this->ilias->db->getLastInsertId());
        }

Here is the call graph for this function:

ilAICCObject::delete (  ) 

Reimplemented in ilAICCCourse, and ilAICCUnit.

Definition at line 185 of file class.ilAICCObject.php.

References getId().

        {
                global $ilDB;

                $q = "DELETE FROM aicc_object WHERE obj_id =".$ilDB->quote($this->getId());
                $ilDB->query($q);
        }

Here is the call graph for this function:

ilAICCObject::getALMId (  ) 

Definition at line 121 of file class.ilAICCObject.php.

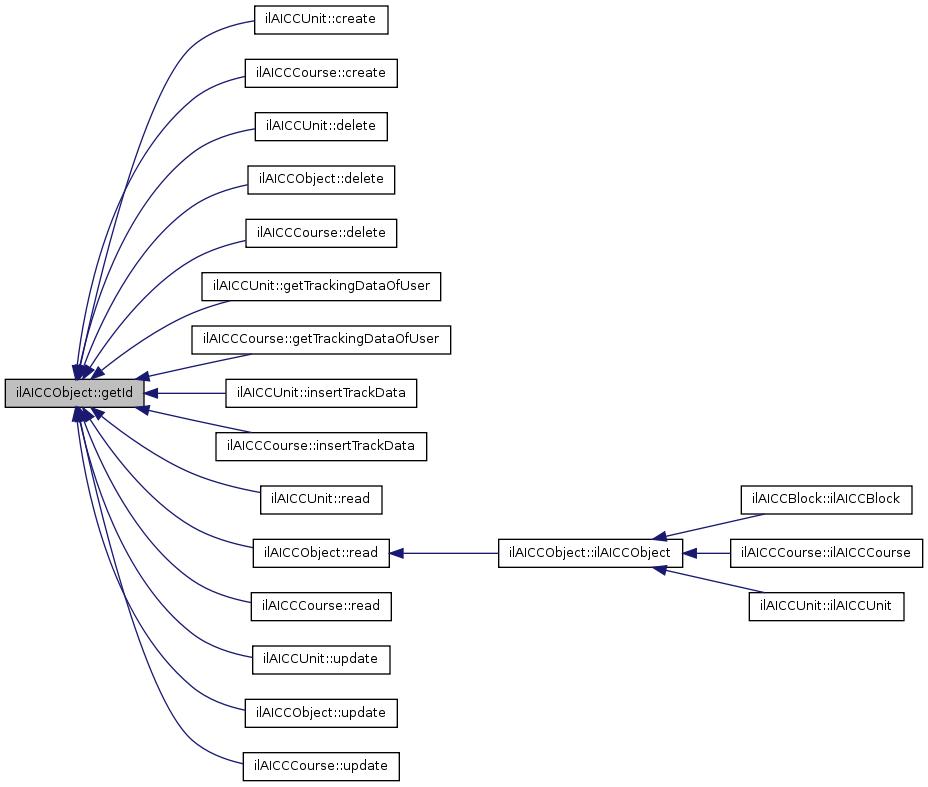
Referenced by create(), ilAICCUnit::delete(), ilAICCCourse::delete(), ilAICCUnit::getTrackingDataOfUser(), ilAICCCourse::getTrackingDataOfUser(), and update().

        {
                return $this->alm_id;
        }

Here is the caller graph for this function:

ilAICCObject::getDescription (  ) 

Reimplemented in ilAICCCourse.

Definition at line 91 of file class.ilAICCObject.php.

Referenced by create(), and update().

        {
                return $this->description;
        }

Here is the caller graph for this function:

ilAICCObject::getDeveloperId (  ) 

Definition at line 101 of file class.ilAICCObject.php.

Referenced by create(), and update().

        {
                return $this->developer_id;
        }

Here is the caller graph for this function:

ilAICCObject::getId (  ) 
ilAICCObject::getSystemId (  ) 

Definition at line 111 of file class.ilAICCObject.php.

Referenced by create(), and update().

        {
                return $this->system_id;
        }

Here is the caller graph for this function:

ilAICCObject::getTitle (  ) 

Definition at line 81 of file class.ilAICCObject.php.

Referenced by create(), and update().

        {
                return $this->title;
        }

Here is the caller graph for this function:

ilAICCObject::getType (  ) 

Definition at line 71 of file class.ilAICCObject.php.

Referenced by create(), and update().

        {
                return $this->objType;
        }

Here is the caller graph for this function:

ilAICCObject::ilAICCObject ( a_id = 0  ) 

Constructor.

Parameters:
int $a_id Object ID public

Definition at line 49 of file class.ilAICCObject.php.

References $ilias, and read().

Referenced by ilAICCBlock::ilAICCBlock(), ilAICCCourse::ilAICCCourse(), and ilAICCUnit::ilAICCUnit().

        {
                global $ilias;

                $this->ilias =& $ilias;
                $this->id = $a_id;
                if ($a_id > 0)
                {
                        $this->read();
                }
        }

Here is the call graph for this function:

Here is the caller graph for this function:

ilAICCObject::prepForStore ( string  ) 

Definition at line 131 of file class.ilAICCObject.php.

                                       {
                if (!get_magic_quotes_runtime()) {
        $string = addslashes($string);
    }
    return $string;
        }

ilAICCObject::read (  ) 

Reimplemented in ilAICCCourse, and ilAICCUnit.

Definition at line 138 of file class.ilAICCObject.php.

References getId(), setALMId(), setDescription(), setDeveloperId(), setSystemId(), setTitle(), and setType().

Referenced by ilAICCObject().

        {
                global $ilDB;
                
                $q = "SELECT * FROM aicc_object WHERE obj_id = ".$ilDB->quote($this->getId());

                $obj_set = $this->ilias->db->query($q);
                $obj_rec = $obj_set->fetchRow(DB_FETCHMODE_ASSOC);
                $this->setTitle($obj_rec["title"]);
                $this->setType($obj_rec["type"]);
                $this->setALMId($obj_rec["alm_id"]);
                $this->setDescription($obj_rec["description"]);
                $this->setDeveloperId($obj_rec["developer_id"]);
                $this->setSystemId($obj_rec["system_id"]);
        }

Here is the call graph for this function:

Here is the caller graph for this function:

ilAICCObject::setALMId ( a_alm_id  ) 

Definition at line 126 of file class.ilAICCObject.php.

Referenced by read().

        {
                $this->alm_id = $a_alm_id;
        }

Here is the caller graph for this function:

ilAICCObject::setDescription ( a_description  ) 

Reimplemented in ilAICCCourse.

Definition at line 96 of file class.ilAICCObject.php.

Referenced by read().

        {
                $this->description = $a_description;
        }

Here is the caller graph for this function:

ilAICCObject::setDeveloperId ( a_developer_id  ) 

Definition at line 106 of file class.ilAICCObject.php.

Referenced by read().

        {
                $this->developer_id = $a_developer_id;
        }       

Here is the caller graph for this function:

ilAICCObject::setId ( a_id  ) 

Definition at line 66 of file class.ilAICCObject.php.

Referenced by create().

        {
                $this->id = $a_id;
        }

Here is the caller graph for this function:

ilAICCObject::setSystemId ( a_system_id  ) 

Definition at line 116 of file class.ilAICCObject.php.

Referenced by read().

        {
                $this->system_id = $a_system_id;
        }               

Here is the caller graph for this function:

ilAICCObject::setTitle ( a_title  ) 

Definition at line 86 of file class.ilAICCObject.php.

Referenced by read().

        {
                $this->title = $a_title;
        }

Here is the caller graph for this function:

ilAICCObject::setType ( a_objType  ) 

Definition at line 76 of file class.ilAICCObject.php.

Referenced by ilAICCCourse::ilAICCCourse(), ilAICCUnit::ilAICCUnit(), and read().

        {
                $this->objType = $a_objType;
        }

Here is the caller graph for this function:

ilAICCObject::update (  ) 

Reimplemented in ilAICCCourse, and ilAICCUnit.

Definition at line 169 of file class.ilAICCObject.php.

References getALMId(), getDescription(), getDeveloperId(), getId(), getSystemId(), getTitle(), and getType().

        {
                global $ilDB;
                
                $q = "UPDATE aicc_object SET ";
                $q.="title = ".$ilDB->quote($this->getTitle()).", ";
                $q.="type = ".$ilDB->quote($this->getType()).", ";
                $q.="slm_id = ".$ilDB->quote($this->getALMId()).", ";
                $q.="description = ".$ilDB->quote($this->getDescription()).", ";
                $q.="developer_id = ".$ilDB->quote($this->getDeveloperId()).", ";
                $q.="system_id = ".$ilDB->quote($this->getSystemId())." ";
                $q.="WHERE obj_id = ".$ilDB->quote($this->getId());
                
                $this->ilias->db->query($q);
        }

Here is the call graph for this function:


Field Documentation

ilAICCObject::$alm_id

Definition at line 37 of file class.ilAICCObject.php.

ilAICCObject::$description

Reimplemented in ilAICCCourse.

Definition at line 38 of file class.ilAICCObject.php.

ilAICCObject::$developer_id

Definition at line 39 of file class.ilAICCObject.php.

ilAICCObject::$id

Definition at line 34 of file class.ilAICCObject.php.

ilAICCObject::$objType

Definition at line 36 of file class.ilAICCObject.php.

ilAICCObject::$system_id

Definition at line 40 of file class.ilAICCObject.php.

ilAICCObject::$title

Definition at line 35 of file class.ilAICCObject.php.


The documentation for this class was generated from the following file: