| ILIAS
    Release_4_1_x_branch Revision 61804
    | 
Administration, Side-Block presentation of calendar categories. More...
 Collaboration diagram for ilCalendarCategoryGUI:
 Collaboration diagram for ilCalendarCategoryGUI:| Public Member Functions | |
| __construct ($a_user_id, $seed) | |
| Constructor. | |
| executeCommand () | |
| Execute command. | |
| saveSelection () | |
| save selection of categories | |
| showCategories () | |
| public | |
| shareSearch () | |
| share calendar | |
| sharePerformSearch () | |
| share perform search | |
| shareAssign () | |
| share assign | |
| shareAssignRoles () | |
| share assign roles | |
| shareDeassign () | |
| desassign users/roles from calendar | |
| getHTML () | |
| Data Fields | |
| const | SEARCH_USER = 1 | 
| const | SEARCH_ROLE = 2 | 
| Protected Member Functions | |
| cancel () | |
| cancel | |
| add () | |
| add new calendar | |
| save () | |
| save new calendar | |
| edit () | |
| edit category | |
| details () | |
| show calendar details | |
| update () | |
| update | |
| confirmDelete () | |
| confirm delete | |
| delete () | |
| Delete. | |
| showUserList ($a_ids=array()) | |
| show user list | |
| showRoleList ($a_ids=array()) | |
| show role list | |
| initFormSearch () | |
| init form search | |
| initFormCategory ($a_mode) | |
| init edit/create category form | |
| unshare () | |
| Stop calendar sharing. | |
| showAssignedAppointments () | |
| show assigned aapointments | |
| askDeleteAppointments () | |
| ask delete appointments | |
| deleteAppointments () | |
| delete appointments | |
| appendCalendarSelection () | |
| switchCalendarMode () | |
| Switch calendar selection nmode. | |
| checkVisible () | |
| addReferenceLinks ($a_obj_id) | |
| Show links to references. | |
| manage () | |
| Protected Attributes | |
| $user_id | |
| $tpl | |
| $ctrl | |
| $lng | |
| $editable = false | |
| $visible = false | |
| Private Member Functions | |
| readPermissions () | |
| read permissions | |
| isEditable () | |
| check if calendar is editable  private | |
Administration, Side-Block presentation of calendar categories.
ilCalendarCategoryGUI: ilCalendarAppointmentGUI
Definition at line 35 of file class.ilCalendarCategoryGUI.php.
| ilCalendarCategoryGUI::__construct | ( | $a_user_id, | |
| $seed | |||
| ) | 
Constructor.
public
| int | user id | 
Definition at line 55 of file class.ilCalendarCategoryGUI.php.
| 
 | protected | 
add new calendar
protected
Definition at line 117 of file class.ilCalendarCategoryGUI.php.
References $tpl, and initFormCategory().
Referenced by save().
 Here is the call graph for this function:
 Here is the call graph for this function: Here is the caller graph for this function:
 Here is the caller graph for this function:| 
 | protected | 
Show links to references.
| int | $a_obj_id | $obj_id | 
Definition at line 1224 of file class.ilCalendarCategoryGUI.php.
References $ref_id, $title, $tpl, ilObject\_getAllReferences(), ilLink\_getLink(), ilObject\_lookupObjId(), ilObject\_lookupTitle(), ilObject\_lookupType(), and ilUtil\getTypeIconPath().
Referenced by details().
 Here is the call graph for this function:
 Here is the call graph for this function: Here is the caller graph for this function:
 Here is the caller graph for this function:| 
 | protected | 
| @return | 
Definition at line 1080 of file class.ilCalendarCategoryGUI.php.
References $tpl, ilCalendarUserSettings\_getInstance(), ilCalendarUserSettings\CAL_SELECTION_ITEMS, and ilCalendarUserSettings\CAL_SELECTION_MEMBERSHIP.
Referenced by getHTML().
 Here is the call graph for this function:
 Here is the call graph for this function: Here is the caller graph for this function:
 Here is the caller graph for this function:| 
 | protected | 
ask delete appointments
protected
Definition at line 986 of file class.ilCalendarCategoryGUI.php.
References $_GET, $_POST, $tpl, details(), and ilUtil\sendFailure().
 Here is the call graph for this function:
 Here is the call graph for this function:| 
 | protected | 
cancel
protected
Definition at line 106 of file class.ilCalendarCategoryGUI.php.
| 
 | protected | 
| @return | 
Definition at line 1199 of file class.ilCalendarCategoryGUI.php.
References $ilErr.
Referenced by details(), edit(), and unshare().
 Here is the caller graph for this function:
 Here is the caller graph for this function:| 
 | protected | 
confirm delete
protected
Definition at line 302 of file class.ilCalendarCategoryGUI.php.
References $_POST, $tpl, manage(), and ilUtil\sendFailure().
 Here is the call graph for this function:
 Here is the call graph for this function:| 
 | protected | 
Delete.
protected
| @return | 
Definition at line 347 of file class.ilCalendarCategoryGUI.php.
References $_POST, $ilCtrl, manage(), ilUtil\sendFailure(), and ilUtil\sendSuccess().
 Here is the call graph for this function:
 Here is the call graph for this function:| 
 | protected | 
delete appointments
protected
Definition at line 1022 of file class.ilCalendarCategoryGUI.php.
References $_POST, ilCalendarCategoryAssignments\_deleteByAppointmentId(), details(), ilUtil\sendFailure(), and ilUtil\sendSuccess().
 Here is the call graph for this function:
 Here is the call graph for this function:| 
 | protected | 
show calendar details
protected
Definition at line 207 of file class.ilCalendarCategoryGUI.php.
References $_GET, $tpl, addReferenceLinks(), checkVisible(), readPermissions(), ilUtil\sendFailure(), ilCalendarCategory\TYPE_BOOK, ilCalendarCategory\TYPE_CH, ilCalendarCategory\TYPE_GLOBAL, ilCalendarCategory\TYPE_OBJ, and ilCalendarCategory\TYPE_USR.
Referenced by askDeleteAppointments(), and deleteAppointments().
 Here is the call graph for this function:
 Here is the call graph for this function: Here is the caller graph for this function:
 Here is the caller graph for this function:| 
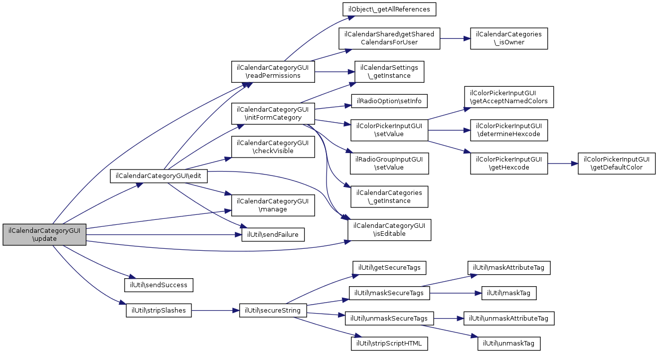
 | protected | 
edit category
protected
Definition at line 174 of file class.ilCalendarCategoryGUI.php.
References $_GET, $tpl, checkVisible(), initFormCategory(), isEditable(), manage(), readPermissions(), and ilUtil\sendFailure().
Referenced by update().
 Here is the call graph for this function:
 Here is the call graph for this function: Here is the caller graph for this function:
 Here is the caller graph for this function:| ilCalendarCategoryGUI::executeCommand | ( | ) | 
Execute command.
public
Definition at line 73 of file class.ilCalendarCategoryGUI.php.
References $_GET, $cmd, $ilSetting, and $tpl.
| ilCalendarCategoryGUI::getHTML | ( | ) | 
Definition at line 1046 of file class.ilCalendarCategoryGUI.php.
References $title, and appendCalendarSelection().
 Here is the call graph for this function:
 Here is the call graph for this function:| 
 | protected | 
init edit/create category form
protected
Definition at line 843 of file class.ilCalendarCategoryGUI.php.
References $_GET, $title, ilCalendarCategories\_getInstance(), ilCalendarSettings\_getInstance(), isEditable(), ilRadioOption\setInfo(), ilColorPickerInputGUI\setValue(), ilRadioGroupInputGUI\setValue(), ilCalendarCategory\TYPE_GLOBAL, and ilCalendarCategory\TYPE_USR.
Referenced by add(), and edit().
 Here is the call graph for this function:
 Here is the call graph for this function: Here is the caller graph for this function:
 Here is the caller graph for this function:| 
 | protected | 
init form search
protected
| @return | 
Definition at line 799 of file class.ilCalendarCategoryGUI.php.
References $_POST, $lng, $user, SEARCH_ROLE, SEARCH_USER, ilTextInputGUI\setValue(), and ilRadioGroupInputGUI\setValue().
Referenced by shareSearch().
 Here is the call graph for this function:
 Here is the call graph for this function: Here is the caller graph for this function:
 Here is the caller graph for this function:| 
 | private | 
check if calendar is editable private
Definition at line 1214 of file class.ilCalendarCategoryGUI.php.
References $editable.
Referenced by edit(), initFormCategory(), shareAssign(), shareAssignRoles(), shareDeassign(), shareSearch(), and update().
 Here is the caller graph for this function:
 Here is the caller graph for this function:| 
 | protected | 
Definition at line 1257 of file class.ilCalendarCategoryGUI.php.
References $ilCtrl, $lng, and $tpl.
Referenced by confirmDelete(), delete(), edit(), save(), shareSearch(), and update().
 Here is the caller graph for this function:
 Here is the caller graph for this function:| 
 | private | 
read permissions
private
| @return | 
Definition at line 1141 of file class.ilCalendarCategoryGUI.php.
References $_GET, ilObject\_getAllReferences(), ilCalendarSettings\_getInstance(), ilCalendarShared\getSharedCalendarsForUser(), ilCalendarCategory\TYPE_BOOK, ilCalendarCategory\TYPE_CH, ilCalendarCategory\TYPE_GLOBAL, ilCalendarCategory\TYPE_OBJ, and ilCalendarCategory\TYPE_USR.
Referenced by details(), edit(), shareAssign(), shareAssignRoles(), shareDeassign(), shareSearch(), unshare(), and update().
 Here is the call graph for this function:
 Here is the call graph for this function: Here is the caller graph for this function:
 Here is the caller graph for this function:| 
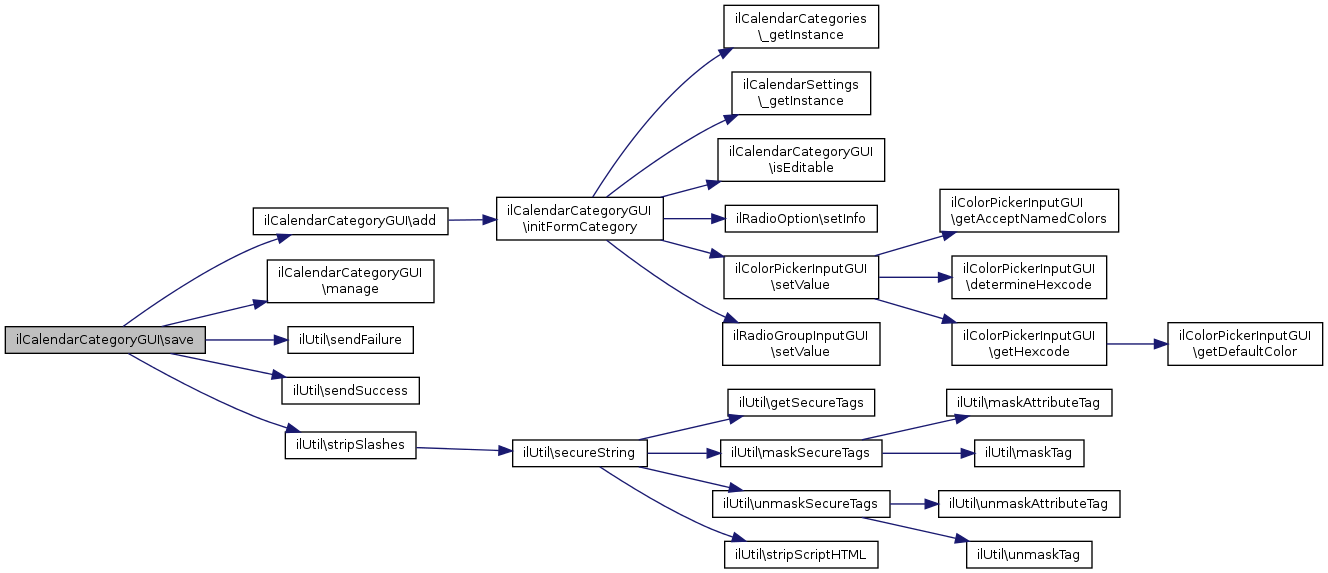
 | protected | 
save new calendar
protected
Definition at line 135 of file class.ilCalendarCategoryGUI.php.
References $_POST, add(), manage(), ilUtil\sendFailure(), ilUtil\sendSuccess(), ilUtil\stripSlashes(), ilCalendarCategory\TYPE_GLOBAL, and ilCalendarCategory\TYPE_USR.
 Here is the call graph for this function:
 Here is the call graph for this function:| ilCalendarCategoryGUI::saveSelection | ( | ) | 
save selection of categories
public
| @return | 
Definition at line 387 of file class.ilCalendarCategoryGUI.php.
References $_POST, ilCalendarCategories\_getInstance(), ilCalendarHidden\_getInstanceByUserId(), and ilUtil\sendSuccess().
 Here is the call graph for this function:
 Here is the call graph for this function:| ilCalendarCategoryGUI::shareAssign | ( | ) | 
share assign
public
Definition at line 618 of file class.ilCalendarCategoryGUI.php.
References $_GET, $_POST, $user_id, isEditable(), readPermissions(), ilUtil\sendFailure(), ilUtil\sendSuccess(), sharePerformSearch(), shareSearch(), and ilCalendarShared\TYPE_USR.
 Here is the call graph for this function:
 Here is the call graph for this function:| ilCalendarCategoryGUI::shareAssignRoles | ( | ) | 
share assign roles
public
| @return | 
Definition at line 664 of file class.ilCalendarCategoryGUI.php.
References $_GET, $_POST, isEditable(), readPermissions(), ilUtil\sendFailure(), ilUtil\sendSuccess(), sharePerformSearch(), shareSearch(), and ilCalendarShared\TYPE_ROLE.
 Here is the call graph for this function:
 Here is the call graph for this function:| ilCalendarCategoryGUI::shareDeassign | ( | ) | 
desassign users/roles from calendar
public
| @return | 
Definition at line 706 of file class.ilCalendarCategoryGUI.php.
References $_GET, $_POST, isEditable(), readPermissions(), ilUtil\sendFailure(), ilUtil\sendSuccess(), and shareSearch().
 Here is the call graph for this function:
 Here is the call graph for this function:| ilCalendarCategoryGUI::sharePerformSearch | ( | ) | 
share perform search
public
Definition at line 511 of file class.ilCalendarCategoryGUI.php.
References $_GET, $_POST, $_SESSION, $query, $res, ilObjectSearchFactory\_getUserSearchInstance(), QP_COMBINATION_OR, ilUtil\sendFailure(), shareSearch(), showRoleList(), showUserList(), and ilUtil\stripSlashes().
Referenced by shareAssign(), and shareAssignRoles().
 Here is the call graph for this function:
 Here is the call graph for this function: Here is the caller graph for this function:
 Here is the caller graph for this function:| ilCalendarCategoryGUI::shareSearch | ( | ) | 
share calendar
public
| @return | 
Definition at line 471 of file class.ilCalendarCategoryGUI.php.
References $_GET, $_SESSION, $tpl, initFormSearch(), isEditable(), manage(), readPermissions(), and ilUtil\sendFailure().
Referenced by shareAssign(), shareAssignRoles(), shareDeassign(), and sharePerformSearch().
 Here is the call graph for this function:
 Here is the call graph for this function: Here is the caller graph for this function:
 Here is the caller graph for this function:| 
 | protected | 
show assigned aapointments
protected
Definition at line 966 of file class.ilCalendarCategoryGUI.php.
References $_GET, ilCalendarCategoryAssignments\_getAssignedAppointments(), and ilCalendarCategories\_getInstance().
 Here is the call graph for this function:
 Here is the call graph for this function:| ilCalendarCategoryGUI::showCategories | ( | ) | 
public
| @return | 
Definition at line 437 of file class.ilCalendarCategoryGUI.php.
References $_GET, $_POST, and $_SESSION.
| 
 | protected | 
show role list
protected
| array | array of role ids | 
Definition at line 774 of file class.ilCalendarCategoryGUI.php.
References $tpl.
Referenced by sharePerformSearch().
 Here is the caller graph for this function:
 Here is the caller graph for this function:| 
 | protected | 
show user list
protected
| array | array of user ids | 
Definition at line 749 of file class.ilCalendarCategoryGUI.php.
References $tpl.
Referenced by sharePerformSearch().
 Here is the caller graph for this function:
 Here is the caller graph for this function:| 
 | protected | 
Switch calendar selection nmode.
Definition at line 1123 of file class.ilCalendarCategoryGUI.php.
References $_GET, and ilCalendarUserSettings\_getInstance().
 Here is the call graph for this function:
 Here is the call graph for this function:| 
 | protected | 
Stop calendar sharing.
Definition at line 931 of file class.ilCalendarCategoryGUI.php.
References $_GET, checkVisible(), ilCalendarShared\isSharedWithUser(), readPermissions(), ilUtil\sendFailure(), and ilUtil\sendSuccess().
 Here is the call graph for this function:
 Here is the call graph for this function:| 
 | protected | 
update
protected
Definition at line 270 of file class.ilCalendarCategoryGUI.php.
References $_GET, $_POST, edit(), isEditable(), manage(), readPermissions(), ilUtil\sendFailure(), ilUtil\sendSuccess(), and ilUtil\stripSlashes().
 Here is the call graph for this function:
 Here is the call graph for this function:| 
 | protected | 
Definition at line 42 of file class.ilCalendarCategoryGUI.php.
| 
 | protected | 
Definition at line 45 of file class.ilCalendarCategoryGUI.php.
Referenced by isEditable().
| 
 | protected | 
Definition at line 43 of file class.ilCalendarCategoryGUI.php.
Referenced by __construct(), initFormSearch(), and manage().
| 
 | protected | 
Definition at line 41 of file class.ilCalendarCategoryGUI.php.
Referenced by add(), addReferenceLinks(), appendCalendarSelection(), askDeleteAppointments(), confirmDelete(), details(), edit(), executeCommand(), manage(), shareSearch(), showRoleList(), and showUserList().
| 
 | protected | 
Definition at line 40 of file class.ilCalendarCategoryGUI.php.
Referenced by shareAssign().
| 
 | protected | 
Definition at line 46 of file class.ilCalendarCategoryGUI.php.
| const ilCalendarCategoryGUI::SEARCH_ROLE = 2 | 
Definition at line 38 of file class.ilCalendarCategoryGUI.php.
Referenced by initFormSearch().
| const ilCalendarCategoryGUI::SEARCH_USER = 1 | 
Definition at line 37 of file class.ilCalendarCategoryGUI.php.
Referenced by initFormSearch().