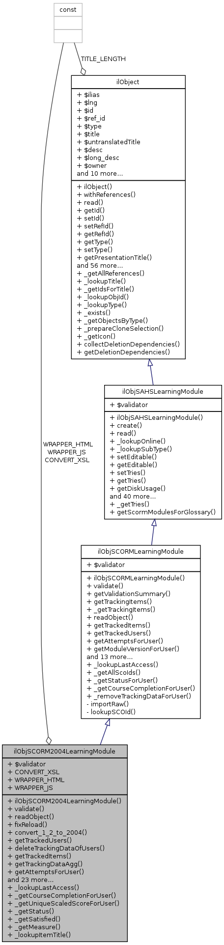
| ILIAS
    Release_4_1_x_branch Revision 61804
    | 
Class ilObjSCORM2004LearningModule. More...
 Inheritance diagram for ilObjSCORM2004LearningModule:
 Inheritance diagram for ilObjSCORM2004LearningModule: Collaboration diagram for ilObjSCORM2004LearningModule:
 Collaboration diagram for ilObjSCORM2004LearningModule:| Public Member Functions | |
| ilObjSCORM2004LearningModule ($a_id=0, $a_call_by_reference=true) | |
| Constructor  public. | |
| validate ($directory) | |
| Validate all XML-Files in a SCOM-Directory. | |
| readObject () | |
| read manifest file  public | |
| fixReload () | |
| convert_1_2_to_2004 ($manifest) | |
| getTrackedUsers ($a_search) | |
| get all tracked items of current user | |
| deleteTrackingDataOfUsers ($a_users) | |
| get all tracked items of current user | |
| getTrackedItems () | |
| get all tracked items of current user | |
| getTrackingDataAgg ($a_sco_id, $raw=false) | |
| getAttemptsForUser ($a_user_id) | |
| get number of atttempts for a certain user and package | |
| getModuleVersionForUser ($a_user_id) | |
| get module version that tracking data for a user was recorded on | |
| exportSelected ($a_exportall=0, $a_user=array()) | |
| importSuccess ($a_file) | |
| _ISODurationToCentisec ($str) | |
| convert ISO 8601 Timeperiods to centiseconds ta | |
| getCourseCompletionForUser ($a_user) | |
| _getTrackingItems ($a_obj_id) | |
| get all tracking items of scorm object | |
| createScorm2004Tree () | |
| Create Scorm 2004 Tree used by Editor. | |
| getTree () | |
| getSequencingSettings () | |
| updateSequencingSettings () | |
| executeDragDrop ($source_id, $target_id, $first_child, $as_subitem=false, $movecopy="move") | |
| Execute Drag Drop Action. | |
| getExportFiles () | |
| exportScorm ($a_inst, $a_target_dir, $ver, &$expLog) | |
| exportHTML4PDF ($a_inst, $a_target_dir, &$expLog) | |
| exportPDF ($a_inst, $a_target_dir, &$expLog) | |
| exportHTML ($a_inst, $a_target_dir, &$expLog) | |
| exportXMLMetaData (&$a_xml_writer) | |
| export content objects meta data to xml (see ilias_co.dtd) | |
| exportXMLStructureObjects (&$a_xml_writer, $a_inst, &$expLog) | |
| export structure objects to xml (see ilias_co.dtd) | |
| exportXMLScoObjects ($a_inst, $a_target_dir, $ver, &$expLog) | |
| export page objects to xml (see ilias_co.dtd) | |
| exportHTMLScoObjects ($a_inst, $a_target_dir, &$expLog) | |
| getPublicExportFile ($a_type) | |
| exportFileItems ($a_target_dir, &$expLog) | |
| export files of file itmes | |
| setPublicExportFile ($a_type, $a_file) | |
|  Public Member Functions inherited from ilObjSCORMLearningModule | |
| ilObjSCORMLearningModule ($a_id=0, $a_call_by_reference=true) | |
| Constructor  public. | |
| getValidationSummary () | |
| getTrackingItems () | |
| getTrackingDataPerUser ($a_sco_id, $a_user_id) | |
| getTrackingDataAgg ($a_user_id) | |
| getTrackingDataAggSco ($a_sco_id) | |
| exportSelectedRaw ($a_exportall=0, $a_user=array()) | |
| importTrackingData ($a_file) | |
| get_user_id ($a_login) | |
| getUserIdEmail ($a_mail) | |
| assumes that only one account exists for a mailadress | |
| sendExportFile ($a_header, $a_content) | |
| send export file to browser | |
| getAllScoIds () | |
| getStatusForUser ($a_user, $a_allScoIds, $a_numerical=false) | |
|  Public Member Functions inherited from ilObjSAHSLearningModule | |
| ilObjSAHSLearningModule ($a_id=0, $a_call_by_reference=true) | |
| Constructor  public. | |
| create ($upload=false) | |
| create file based lm | |
| read () | |
| read object | |
| _lookupOnline ($a_id) | |
| check wether scorm module is online | |
| _lookupSubType ($a_obj_id) | |
| lookup subtype id (scorm, aicc, hacp) | |
| setEditable ($a_editable) | |
| Set Editable. | |
| getEditable () | |
| Get Editable. | |
| setTries ($a_tries) | |
| Set default tries for questions. | |
| getTries () | |
| Get Tries. | |
| getDiskUsage () | |
| Gets the disk usage of the object in bytes. | |
| createDataDirectory () | |
| creates data directory for package files ("./data/lm_data/lm_<id>") | |
| getDataDirectory ($mode="filesystem") | |
| get data directory of lm | |
| getAPIAdapterName () | |
| get api adapter name | |
| setAPIAdapterName ($a_api) | |
| set api adapter name | |
| getAPIFunctionsPrefix () | |
| get api functions prefix | |
| setAPIFunctionsPrefix ($a_prefix) | |
| set api functions prefix | |
| getCreditMode () | |
| get credit mode | |
| setCreditMode ($a_credit_mode) | |
| set credit mode | |
| setDefaultLessonMode ($a_lesson_mode) | |
| set default lesson mode | |
| getDefaultLessonMode () | |
| get default lesson mode | |
| getStyleSheetId () | |
| get ID of assigned style sheet object | |
| setStyleSheetId ($a_style_id) | |
| set ID of assigned style sheet object | |
| setAutoReview ($a_auto_review) | |
| get auto review | |
| getAutoReview () | |
| set auto review | |
| getMaxAttempt () | |
| get max attempt | |
| setMaxAttempt ($a_max_attempt) | |
| set max attempt | |
| getModuleVersion () | |
| get max attempt | |
| getAssignedGlossary () | |
| get assigned glossary | |
| setAssignedGlossary ($a_assigned_glossary) | |
| set assigned glossary | |
| setModuleVersion ($a_module_version) | |
| set max attempt | |
| getSession () | |
| get session setting | |
| setSession ($a_session) | |
| set session setting | |
| getNoMenu () | |
| disable menu | |
| setNoMenu ($a_no_menu) | |
| disable menu | |
| getHideNavig () | |
| hide navigation tree | |
| setHideNavig ($a_hide_navig) | |
| disable menu | |
| getDebug () | |
| debug | |
| setDebug ($a_debug) | |
| debug | |
| getDebugPw () | |
| debug pw | |
| setDebugPw ($a_debug_pw) | |
| debug pw | |
| setAutoContinue ($a_auto_continue) | |
| get auto continue | |
| getAutoContinue () | |
| set auto continue | |
| update () | |
| update meta data only | |
| setOnline ($a_online) | |
| get online | |
| getOnline () | |
| set online | |
| setSubType ($a_sub_type) | |
| get sub type | |
| getSubType () | |
| set sub type | |
| delete () | |
| delete SCORM learning module and all related data | |
| notify ($a_event, $a_ref_id, $a_parent_non_rbac_id, $a_node_id, $a_params=0) | |
| notifys an object about an event occured Based on the event happend, each object may decide how it reacts. | |
| getPointsInPercent () | |
| Returns the points in percent for the learning module This is called by the certificate generator if [SCORM_POINTS] is inserted. | |
|  Public Member Functions inherited from ilObject | |
| ilObject ($a_id=0, $a_reference=true) | |
| Constructor  public. | |
| withReferences () | |
| determines wehter objects are referenced or not (got ref ids or not) | |
| read ($a_force_db=false) | |
| read object data from db into object | |
| getId () | |
| get object id  public | |
| setId ($a_id) | |
| set object id  public | |
| setRefId ($a_id) | |
| set reference id  public | |
| getRefId () | |
| get reference id  public | |
| getType () | |
| get object type  public | |
| setType ($a_type) | |
| set object type  public | |
| getPresentationTitle () | |
| get presentation title Normally same as title Overwritten for sessions | |
| getTitle () | |
| get object title  public | |
| getUntranslatedTitle () | |
| get untranslated object title  public | |
| setTitle ($a_title) | |
| set object title | |
| getDescription () | |
| get object description | |
| setDescription ($a_desc) | |
| set object description | |
| getLongDescription () | |
| get object long description (stored in object_description) | |
| getImportId () | |
| get import id | |
| setImportId ($a_import_id) | |
| set import id | |
| _lookupObjIdByImportId ($a_import_id) | |
| getOwner () | |
| get object owner | |
| getOwnerName () | |
| _lookupOwnerName ($a_owner_id) | |
| lookup owner name for owner id | |
| setOwner ($a_owner) | |
| set object owner | |
| getCreateDate () | |
| get create date  public | |
| getLastUpdateDate () | |
| get last update date  public | |
| setObjDataRecord ($a_record) | |
| set object_data record (note: this method should only be called from the ilObjectFactory class) | |
| create () | |
| create | |
| MDUpdateListener ($a_element) | |
| Meta data update listener. | |
| createMetaData () | |
| create meta data entry | |
| updateMetaData () | |
| update meta data entry | |
| deleteMetaData () | |
| delete meta data entry | |
| updateOwner () | |
| update owner of object in db | |
| _getIdForImportId ($a_import_id) | |
| get current object id for import id (static) | |
| _lookupOwner ($a_id) | |
| lookup object owner | |
| _lookupDescription ($a_id) | |
| lookup object description | |
| _lookupLastUpdate ($a_id, $a_as_string=false) | |
| lookup last update | |
| _getLastUpdateOfObjects ($a_objs) | |
| Get last update for a set of media objects. | |
| _setDeletedDate ($a_ref_id) | |
| only called in ilTree::saveSubTree | |
| _resetDeletedDate ($a_ref_id) | |
| only called in ilObjectGUI::insertSavedNodes | |
| _lookupDeletedDate ($a_ref_id) | |
| only called in ilObjectGUI::insertSavedNodes | |
| _writeTitle ($a_obj_id, $a_title) | |
| write title to db (static) | |
| _writeDescription ($a_obj_id, $a_desc) | |
| write description to db (static) | |
| _writeImportId ($a_obj_id, $a_import_id) | |
| write import id to db (static) | |
| _isInTrash ($a_ref_id) | |
| checks wether object is in trash | |
| _hasUntrashedReference ($a_obj_id) | |
| checks wether an object has at least one reference that is not in trash | |
| _lookupObjectId ($a_ref_id) | |
| lookup object id | |
| _getObjectsDataForType ($a_type, $a_omit_trash=false) | |
| get all objects of a certain type | |
| putInTree ($a_parent_ref) | |
| maybe this method should be in tree object!? | |
| setPermissions ($a_parent_ref) | |
| set permissions of object | |
| createReference () | |
| creates reference for object | |
| countReferences () | |
| count references of object | |
| initDefaultRoles () | |
| init default roles settings Purpose of this function is to create a local role folder and local roles, that are needed depending on the object type If you want to setup default local roles you MUST overwrite this method in derived object classes (see ilObjForum for an example)  public | |
| createRoleFolder () | |
| creates a local role folder | |
| setRegisterMode ($a_bool) | |
| isUserRegistered ($a_user_id=0) | |
| requireRegistration () | |
| getXMLZip () | |
| getHTMLDirectory () | |
| cloneObject ($a_target_id, $a_copy_id=0) | |
| Clone object permissions, put in tree ... | |
| appendCopyInfo ($a_target_id, $a_copy_id) | |
| Prepend Copy info if object with same name exists in that container. | |
| cloneDependencies ($a_target_id, $a_copy_id) | |
| Clone object dependencies. | |
| cloneMetaData ($target_obj) | |
| Copy meta data. | |
| Static Public Member Functions | |
| static | _lookupLastAccess ($a_obj_id, $a_usr_id) | 
| Return the last access timestamp for a given user. | |
| static | _getCourseCompletionForUser ($a_id, $a_user) | 
| Get the completion of a SCORM module for a given user. | |
| static | _getUniqueScaledScoreForUser ($a_id, $a_user) | 
| Get the Unique Scaled Score of a course Conditions: Only one SCO may set cmi.score.scaled. | |
| static | _getStatus ($a_obj_id, $a_user_id) | 
| static | _getSatisfied ($a_obj_id, $a_user_id) | 
| static | _getMeasure ($a_obj_id, $a_user_id) | 
| static | _lookupItemTitle ($a_node_id) | 
|  Static Public Member Functions inherited from ilObjSCORMLearningModule | |
| static | _getAllScoIds ($a_id) | 
| Get an array of id's for all Sco's in the module. | |
| static | _getStatusForUser ($a_id, $a_user, $a_allScoIds, $a_numerical=false) | 
| Get the status of a SCORM module for a given user. | |
| static | _removeTrackingDataForUser ($user_id) | 
|  Static Public Member Functions inherited from ilObjSAHSLearningModule | |
| static | _getTries ($a_id) | 
| static | getScormModulesForGlossary ($a_glo_id) | 
| Get SCORM modules that assign a certain glossary. | |
|  Static Public Member Functions inherited from ilObject | |
| static | _getAllReferences ($a_id) | 
| get all reference ids of object | |
| static | _lookupTitle ($a_id) | 
| lookup object title | |
| static | _getIdsForTitle ($title, $type= '', $partialmatch=false) | 
| static | _lookupObjId ($a_id) | 
| static | _lookupType ($a_id, $a_reference=false) | 
| lookup object type | |
| _exists ($a_id, $a_reference=false) | |
| checks if an object exists in object_data | |
| static | _getObjectsByType ($a_obj_type="", $a_owner="") | 
| Get objects by type. | |
| static | _prepareCloneSelection ($a_ref_ids, $new_type) | 
| Prepare copy wizard object selection. | |
| static | _getIcon ($a_obj_id="", $a_size="big", $a_type="", $a_offline=false) | 
| Get icon for repository item. | |
| static | collectDeletionDependencies (&$deps, $a_ref_id, $a_obj_id, $a_type, $a_depth=0) | 
| Collect deletion dependencies. | |
| static | getDeletionDependencies ($a_obj_id) | 
| Get deletion dependencies. | |
| Data Fields | |
| $validator | |
| const | CONVERT_XSL = './Modules/Scorm2004/templates/xsl/op/scorm12To2004.xsl' | 
| const | WRAPPER_HTML = './Modules/Scorm2004/scripts/converter/GenericRunTimeWrapper1.0_aadlc/GenericRunTimeWrapper.htm' | 
| const | WRAPPER_JS = './Modules/Scorm2004/scripts/converter/GenericRunTimeWrapper1.0_aadlc/SCOPlayerWrapper.js' | 
|  Data Fields inherited from ilObjSCORMLearningModule | |
| $validator | |
|  Data Fields inherited from ilObjSAHSLearningModule | |
| $validator | |
|  Data Fields inherited from ilObject | |
| const | TITLE_LENGTH = 128 | 
| max length of object title | |
| $ilias | |
| $lng | |
| $id | |
| $ref_id | |
| $type | |
| $title | |
| $untranslatedTitle | |
| $desc | |
| $long_desc | |
| $owner | |
| $create_date | |
| $last_update | |
| $import_id | |
| $register = false | |
| $referenced | |
| $objectList | |
| $max_title | |
| $max_desc | |
| $add_dots | |
| $obj_data_record | |
| object_data record | |
Class ilObjSCORM2004LearningModule.
Definition at line 15 of file class.ilObjSCORM2004LearningModule.php.
| 
 | static | 
Get the completion of a SCORM module for a given user.
| int | $a_id | Object id | 
| int | $a_user | User id | 
Reimplemented from ilObjSCORMLearningModule.
Definition at line 866 of file class.ilObjSCORM2004LearningModule.php.
References $ilDB.
Referenced by ilObjSAHSLearningModuleAccess\_lookupUserCertificate().
 Here is the caller graph for this function:
 Here is the caller graph for this function:| 
 | static | 
Definition at line 1050 of file class.ilObjSCORM2004LearningModule.php.
References $ilDB.
| 
 | static | 
Definition at line 1028 of file class.ilObjSCORM2004LearningModule.php.
References $ilDB.
| 
 | static | 
Definition at line 1007 of file class.ilObjSCORM2004LearningModule.php.
References $ilDB.
| ilObjSCORM2004LearningModule::_getTrackingItems | ( | $a_obj_id | ) | 
get all tracking items of scorm object
currently a for learning progress only
static
Reimplemented from ilObjSCORMLearningModule.
Definition at line 966 of file class.ilObjSCORM2004LearningModule.php.
Referenced by ilLPCollections\_getPossibleSAHSItems().
 Here is the caller graph for this function:
 Here is the caller graph for this function:| 
 | static | 
Get the Unique Scaled Score of a course Conditions: Only one SCO may set cmi.score.scaled.
| int | $a_id | Object id | 
| int | $a_user | User id | 
Definition at line 923 of file class.ilObjSCORM2004LearningModule.php.
References $ilDB.
Referenced by ilObjSAHSLearningModule\getPointsInPercent().
 Here is the caller graph for this function:
 Here is the caller graph for this function:| ilObjSCORM2004LearningModule::_ISODurationToCentisec | ( | $str | ) | 
convert ISO 8601 Timeperiods to centiseconds ta
static
Definition at line 753 of file class.ilObjSCORM2004LearningModule.php.
Referenced by ilSCORM2004Tracking\_syncReadEvent(), and getTrackingDataAgg().
 Here is the caller graph for this function:
 Here is the caller graph for this function:| 
 | static | 
Definition at line 1071 of file class.ilObjSCORM2004LearningModule.php.
References $ilDB.
Referenced by ilLPStatusSCORM\_getStatusInfo(), getTrackedItems(), and getTrackingDataAgg().
 Here is the caller graph for this function:
 Here is the caller graph for this function:| 
 | static | 
Return the last access timestamp for a given user.
| int | $a_obj_id | object id | 
| int | $user_id | user id | 
Reimplemented from ilObjSCORMLearningModule.
Definition at line 291 of file class.ilObjSCORM2004LearningModule.php.
References $ilDB, $result, and $row.
Referenced by ilSCORMPresentationGUI\downloadCertificate().
 Here is the caller graph for this function:
 Here is the caller graph for this function:| ilObjSCORM2004LearningModule::convert_1_2_to_2004 | ( | $manifest | ) | 
Definition at line 218 of file class.ilObjSCORM2004LearningModule.php.
References $ilDB, $ilLog, $ret, fixReload(), and ilObjSAHSLearningModule\getDataDirectory().
Referenced by readObject().
 Here is the call graph for this function:
 Here is the call graph for this function: Here is the caller graph for this function:
 Here is the caller graph for this function:| ilObjSCORM2004LearningModule::createScorm2004Tree | ( | ) | 
Create Scorm 2004 Tree used by Editor.
Definition at line 1092 of file class.ilObjSCORM2004LearningModule.php.
References ilObject\getId().
 Here is the call graph for this function:
 Here is the call graph for this function:| ilObjSCORM2004LearningModule::deleteTrackingDataOfUsers | ( | $a_users | ) | 
get all tracked items of current user
Definition at line 365 of file class.ilObjSCORM2004LearningModule.php.
References $ilDB, $res, $user, ilLPStatusWrapper\_updateStatus(), and ilObject\getId().
 Here is the call graph for this function:
 Here is the call graph for this function:| ilObjSCORM2004LearningModule::executeDragDrop | ( | $source_id, | |
| $target_id, | |||
| $first_child, | |||
| $as_subitem = false, | |||
| $movecopy = "move" | |||
| ) | 
Execute Drag Drop Action.
| string | $source_id | Source element ID | 
| string | $target_id | Target element ID | 
| string | $first_child | Insert as first child of target | 
| string | $movecopy | Position ("move" | "copy") | 
Definition at line 1144 of file class.ilObjSCORM2004LearningModule.php.
References $target_id, ilObject\getId(), ilSCORM2004NodeFactory\getInstance(), and IL_FIRST_NODE.
 Here is the call graph for this function:
 Here is the call graph for this function:| ilObjSCORM2004LearningModule::exportFileItems | ( | $a_target_dir, | |
| & | $expLog | ||
| ) | 
export files of file itmes
Definition at line 1753 of file class.ilObjSCORM2004LearningModule.php.
| ilObjSCORM2004LearningModule::exportHTML | ( | $a_inst, | |
| $a_target_dir, | |||
| & | $expLog | ||
| ) | 
Definition at line 1610 of file class.ilObjSCORM2004LearningModule.php.
References $ilBench, exportHTMLScoObjects(), ilObject\getId(), ilXmlWriter\xmlSetDtdDef(), xslt_create(), xslt_free(), and xslt_process().
 Here is the call graph for this function:
 Here is the call graph for this function:| ilObjSCORM2004LearningModule::exportHTML4PDF | ( | $a_inst, | |
| $a_target_dir, | |||
| & | $expLog | ||
| ) | 
Definition at line 1538 of file class.ilObjSCORM2004LearningModule.php.
References $ilBench, ilObject\getId(), and ilUtil\makeDir().
 Here is the call graph for this function:
 Here is the call graph for this function:| ilObjSCORM2004LearningModule::exportHTMLScoObjects | ( | $a_inst, | |
| $a_target_dir, | |||
| & | $expLog | ||
| ) | 
Definition at line 1717 of file class.ilObjSCORM2004LearningModule.php.
References $ilBench, ilObjSAHSLearningModule\getAssignedGlossary(), ilObject\getId(), and ilUtil\makeDir().
Referenced by exportHTML().
 Here is the call graph for this function:
 Here is the call graph for this function: Here is the caller graph for this function:
 Here is the caller graph for this function:| ilObjSCORM2004LearningModule::exportPDF | ( | $a_inst, | |
| $a_target_dir, | |||
| & | $expLog | ||
| ) | 
Definition at line 1554 of file class.ilObjSCORM2004LearningModule.php.
References $ilBench, $results, exportXMLMetaData(), ilObjSAHSLearningModule\getAssignedGlossary(), ilObject\getId(), ilUtil\makeDir(), ilFileUtils\recursive_dirscan(), and ilXmlWriter\xmlStartTag().
 Here is the call graph for this function:
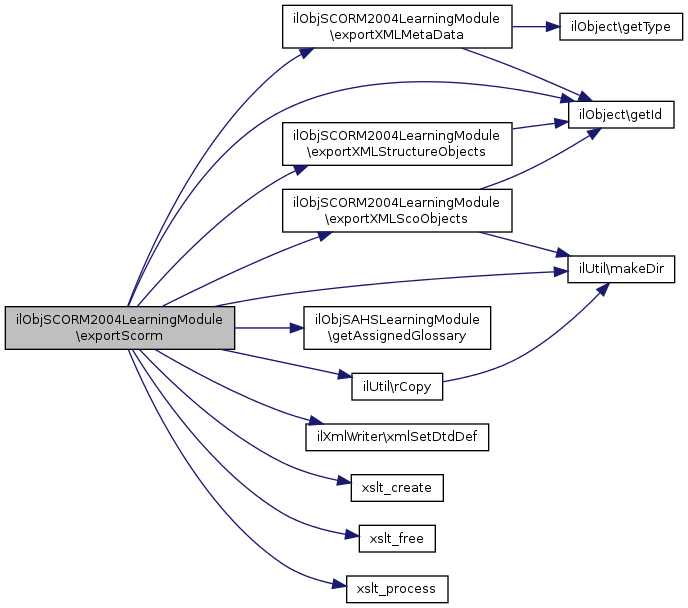
 Here is the call graph for this function:| ilObjSCORM2004LearningModule::exportScorm | ( | $a_inst, | |
| $a_target_dir, | |||
| $ver, | |||
| & | $expLog | ||
| ) | 
Definition at line 1433 of file class.ilObjSCORM2004LearningModule.php.
References $ilBench, $revision, exportXMLMetaData(), exportXMLScoObjects(), exportXMLStructureObjects(), ilObjSAHSLearningModule\getAssignedGlossary(), ilObject\getId(), ilUtil\makeDir(), ilUtil\rCopy(), ilXmlWriter\xmlSetDtdDef(), xslt_create(), xslt_free(), and xslt_process().
 Here is the call graph for this function:
 Here is the call graph for this function:| ilObjSCORM2004LearningModule::exportSelected | ( | $a_exportall = 0, | |
| $a_user = array() | |||
| ) | 
Reimplemented from ilObjSCORMLearningModule.
Definition at line 530 of file class.ilObjSCORM2004LearningModule.php.
References $data, $ilDB, $query, $res, $row, $user, ilObject\_exists(), ilObject\getId(), and ilObjSCORMLearningModule\sendExportFile().
 Here is the call graph for this function:
 Here is the call graph for this function:| ilObjSCORM2004LearningModule::exportXMLMetaData | ( | & | $a_xml_writer | ) | 
export content objects meta data to xml (see ilias_co.dtd)
| object | $a_xml_writer | ilXmlWriter object that receives the xml data | 
Definition at line 1654 of file class.ilObjSCORM2004LearningModule.php.
References ilObject\getId(), and ilObject\getType().
Referenced by exportPDF(), and exportScorm().
 Here is the call graph for this function:
 Here is the call graph for this function: Here is the caller graph for this function:
 Here is the caller graph for this function:| ilObjSCORM2004LearningModule::exportXMLScoObjects | ( | $a_inst, | |
| $a_target_dir, | |||
| $ver, | |||
| & | $expLog | ||
| ) | 
export page objects to xml (see ilias_co.dtd)
| object | $a_xml_writer | ilXmlWriter object that receives the xml data | 
Definition at line 1696 of file class.ilObjSCORM2004LearningModule.php.
References $ilBench, ilObject\getId(), and ilUtil\makeDir().
Referenced by exportScorm().
 Here is the call graph for this function:
 Here is the call graph for this function: Here is the caller graph for this function:
 Here is the caller graph for this function:| ilObjSCORM2004LearningModule::exportXMLStructureObjects | ( | & | $a_xml_writer, | 
| $a_inst, | |||
| & | $expLog | ||
| ) | 
export structure objects to xml (see ilias_co.dtd)
| object | $a_xml_writer | ilXmlWriter object that receives the xml data | 
Definition at line 1669 of file class.ilObjSCORM2004LearningModule.php.
References ilObject\getId().
Referenced by exportScorm().
 Here is the call graph for this function:
 Here is the call graph for this function: Here is the caller graph for this function:
 Here is the caller graph for this function:| ilObjSCORM2004LearningModule::fixReload | ( | ) | 
Definition at line 209 of file class.ilObjSCORM2004LearningModule.php.
References $out.
Referenced by convert_1_2_to_2004().
 Here is the caller graph for this function:
 Here is the caller graph for this function:| ilObjSCORM2004LearningModule::getAttemptsForUser | ( | $a_user_id | ) | 
get number of atttempts for a certain user and package
Reimplemented from ilObjSCORMLearningModule.
Definition at line 481 of file class.ilObjSCORM2004LearningModule.php.
References $ilDB, and ilObject\getId().
Referenced by getTrackedUsers().
 Here is the call graph for this function:
 Here is the call graph for this function: Here is the caller graph for this function:
 Here is the caller graph for this function:| ilObjSCORM2004LearningModule::getCourseCompletionForUser | ( | $a_user | ) | 
Reimplemented from ilObjSCORMLearningModule.
Definition at line 806 of file class.ilObjSCORM2004LearningModule.php.
References $ilDB, and ilObject\getId().
 Here is the call graph for this function:
 Here is the call graph for this function:| ilObjSCORM2004LearningModule::getExportFiles | ( | ) | 
Definition at line 1389 of file class.ilObjSCORM2004LearningModule.php.
References $dir, $file, ilObject\$type, and ilObject\getType().
 Here is the call graph for this function:
 Here is the call graph for this function:| ilObjSCORM2004LearningModule::getModuleVersionForUser | ( | $a_user_id | ) | 
get module version that tracking data for a user was recorded on
Reimplemented from ilObjSCORMLearningModule.
Definition at line 507 of file class.ilObjSCORM2004LearningModule.php.
References $ilDB, and ilObject\getId().
Referenced by getTrackedUsers().
 Here is the call graph for this function:
 Here is the call graph for this function: Here is the caller graph for this function:
 Here is the caller graph for this function:| ilObjSCORM2004LearningModule::getPublicExportFile | ( | $a_type | ) | 
Definition at line 1744 of file class.ilObjSCORM2004LearningModule.php.
| ilObjSCORM2004LearningModule::getSequencingSettings | ( | ) | 
Definition at line 1113 of file class.ilObjSCORM2004LearningModule.php.
References ilObject\getId().
 Here is the call graph for this function:
 Here is the call graph for this function:| ilObjSCORM2004LearningModule::getTrackedItems | ( | ) | 
get all tracked items of current user
Reimplemented from ilObjSCORMLearningModule.
Definition at line 384 of file class.ilObjSCORM2004LearningModule.php.
References $ilDB, _lookupItemTitle(), and ilObject\getId().
 Here is the call graph for this function:
 Here is the call graph for this function:| ilObjSCORM2004LearningModule::getTrackedUsers | ( | $a_search | ) | 
get all tracked items of current user
Reimplemented from ilObjSCORMLearningModule.
Definition at line 316 of file class.ilObjSCORM2004LearningModule.php.
References $ilDB, $user, ilObject\_exists(), ilObjUser\_lookupLogin(), ilObjUser\_lookupName(), ilDatePresentation\formatDate(), getAttemptsForUser(), ilObject\getId(), getModuleVersionForUser(), and IL_CAL_DATETIME.
 Here is the call graph for this function:
 Here is the call graph for this function:| ilObjSCORM2004LearningModule::getTrackingDataAgg | ( | $a_sco_id, | |
| $raw = false | |||
| ) | 
Definition at line 410 of file class.ilObjSCORM2004LearningModule.php.
References $_GET, $data, $ilDB, ilObject\$title, _ISODurationToCentisec(), _lookupItemTitle(), ilFormat\_secondsToString(), ilDatePresentation\formatDate(), ilObject\getId(), and IL_CAL_UNIX.
 Here is the call graph for this function:
 Here is the call graph for this function:| ilObjSCORM2004LearningModule::getTree | ( | ) | 
Definition at line 1105 of file class.ilObjSCORM2004LearningModule.php.
References ilObject\getId().
 Here is the call graph for this function:
 Here is the call graph for this function:| ilObjSCORM2004LearningModule::ilObjSCORM2004LearningModule | ( | $a_id = 0, | |
| $a_call_by_reference = true | |||
| ) | 
Constructor public.
| integer | reference_id or object_id | 
| boolean | treat the id as reference_id (true) or object_id (false) | 
Definition at line 30 of file class.ilObjSCORM2004LearningModule.php.
References ilObject\ilObject().
 Here is the call graph for this function:
 Here is the call graph for this function:| ilObjSCORM2004LearningModule::importSuccess | ( | $a_file | ) | 
Reimplemented from ilObjSCORMLearningModule.
Definition at line 663 of file class.ilObjSCORM2004LearningModule.php.
References $data, $ilDB, $res, ilLPStatusWrapper\_updateStatus(), ilObjSCORMLearningModule\get_user_id(), and ilObject\getId().
 Here is the call graph for this function:
 Here is the call graph for this function:| ilObjSCORM2004LearningModule::readObject | ( | ) | 
read manifest file public
Reimplemented from ilObjSCORMLearningModule.
Definition at line 55 of file class.ilObjSCORM2004LearningModule.php.
References $_POST, $ilDB, ilObject\$ilias, ilObject\$lng, $n, convert_1_2_to_2004(), ilObjSAHSLearningModule\getDataDirectory(), ilObject\getId(), ilObjSCORMLearningModule\getValidationSummary(), seems_not_utf8(), and validate().
 Here is the call graph for this function:
 Here is the call graph for this function:| ilObjSCORM2004LearningModule::setPublicExportFile | ( | $a_type, | |
| $a_file | |||
| ) | 
Definition at line 1766 of file class.ilObjSCORM2004LearningModule.php.
| ilObjSCORM2004LearningModule::updateSequencingSettings | ( | ) | 
Definition at line 1124 of file class.ilObjSCORM2004LearningModule.php.
References $_POST, ilObject\getId(), and ilUtil\yn2tf().
 Here is the call graph for this function:
 Here is the call graph for this function:| ilObjSCORM2004LearningModule::validate | ( | $directory | ) | 
Validate all XML-Files in a SCOM-Directory.
public
Reimplemented from ilObjSCORMLearningModule.
Definition at line 43 of file class.ilObjSCORM2004LearningModule.php.
Referenced by readObject().
 Here is the caller graph for this function:
 Here is the caller graph for this function:| ilObjSCORM2004LearningModule::$validator | 
Definition at line 17 of file class.ilObjSCORM2004LearningModule.php.
| const ilObjSCORM2004LearningModule::CONVERT_XSL = './Modules/Scorm2004/templates/xsl/op/scorm12To2004.xsl' | 
Definition at line 20 of file class.ilObjSCORM2004LearningModule.php.
| const ilObjSCORM2004LearningModule::WRAPPER_HTML = './Modules/Scorm2004/scripts/converter/GenericRunTimeWrapper1.0_aadlc/GenericRunTimeWrapper.htm' | 
Definition at line 21 of file class.ilObjSCORM2004LearningModule.php.
| const ilObjSCORM2004LearningModule::WRAPPER_JS = './Modules/Scorm2004/scripts/converter/GenericRunTimeWrapper1.0_aadlc/SCOPlayerWrapper.js' | 
Definition at line 22 of file class.ilObjSCORM2004LearningModule.php.