| ILIAS
    Release_4_1_x_branch Revision 61804
    | 
 Collaboration diagram for ilContainerSortingSettings:
 Collaboration diagram for ilContainerSortingSettings:| Public Member Functions | |
| __construct ($a_obj_id) | |
| Constructor. | |
| _isManualSortingEnabled ($a_obj_id) | |
| is manual sorting enabled | |
| getSortMode () | |
| get sort mode | |
| setSortMode ($a_mode) | |
| set sort mode | |
| update () | |
| Update. | |
| save () | |
| save settings | |
| delete () | |
| Delete setting. | |
| Static Public Member Functions | |
| static | _readSortMode ($a_obj_id) | 
| static | _lookupSortMode ($a_obj_id) | 
| lookup sort mode | |
| static | lookupSortModeFromParentContainer ($a_obj_id) | 
| Lookup sort mode from parent container. | |
| static | _cloneSettings ($a_old_id, $a_new_id) | 
| Clone settings. | |
| static | sortModeToString ($a_sort_mode) | 
| get String representation of sort mode | |
| Protected Attributes | |
| $obj_id | |
| $sort_mode | |
| $db | |
| Private Member Functions | |
| read () | |
| read settings | |
Definition at line 35 of file class.ilContainerSortingSettings.php.
| ilContainerSortingSettings::__construct | ( | $a_obj_id | ) | 
| 
 | static | 
Clone settings.
public
| int | orig obj_id @þaram int new obj_id | 
Definition at line 157 of file class.ilContainerSortingSettings.php.
References $ilDB, $ilLog, $query, $res, and $row.
| ilContainerSortingSettings::_isManualSortingEnabled | ( | $a_obj_id | ) | 
is manual sorting enabled
public
| int | obj_id | 
Definition at line 143 of file class.ilContainerSortingSettings.php.
References _lookupSortMode(), and ilContainer\SORT_MANUAL.
Referenced by ilContainerSorting\read().
 Here is the call graph for this function:
 Here is the call graph for this function: Here is the caller graph for this function:
 Here is the caller graph for this function:| 
 | static | 
lookup sort mode
public
| int | obj_id | 
Definition at line 83 of file class.ilContainerSortingSettings.php.
References $ilDB, $query, $res, $row, DB_FETCHMODE_OBJECT, lookupSortModeFromParentContainer(), and ilContainer\SORT_INHERIT.
Referenced by ilCourseItems\__sort(), _isManualSortingEnabled(), ilObjLinkResourceGUI\activateTabs(), ilContainerGUI\addStandardRow(), ilObjLinkResourceGUI\initFormSettings(), ilWebResourceLinkTableGUI\initSorting(), ilObjFolder\read(), ilContainerSorting\read(), ilObjGroup\read(), ilContainer\read(), ilLinkResourceItems\sortItems(), and ilObjLinkResource\toXML().
 Here is the call graph for this function:
 Here is the call graph for this function: Here is the caller graph for this function:
 Here is the caller graph for this function:| 
 | static | 
Definition at line 59 of file class.ilContainerSortingSettings.php.
References $ilDB, $query, $res, $row, DB_FETCHMODE_OBJECT, and ilContainer\SORT_INHERIT.
Referenced by ilObjGroupGUI\initForm().
 Here is the caller graph for this function:
 Here is the caller graph for this function:| ilContainerSortingSettings::delete | ( | ) | 
| ilContainerSortingSettings::getSortMode | ( | ) | 
get sort mode
public
Definition at line 187 of file class.ilContainerSortingSettings.php.
| 
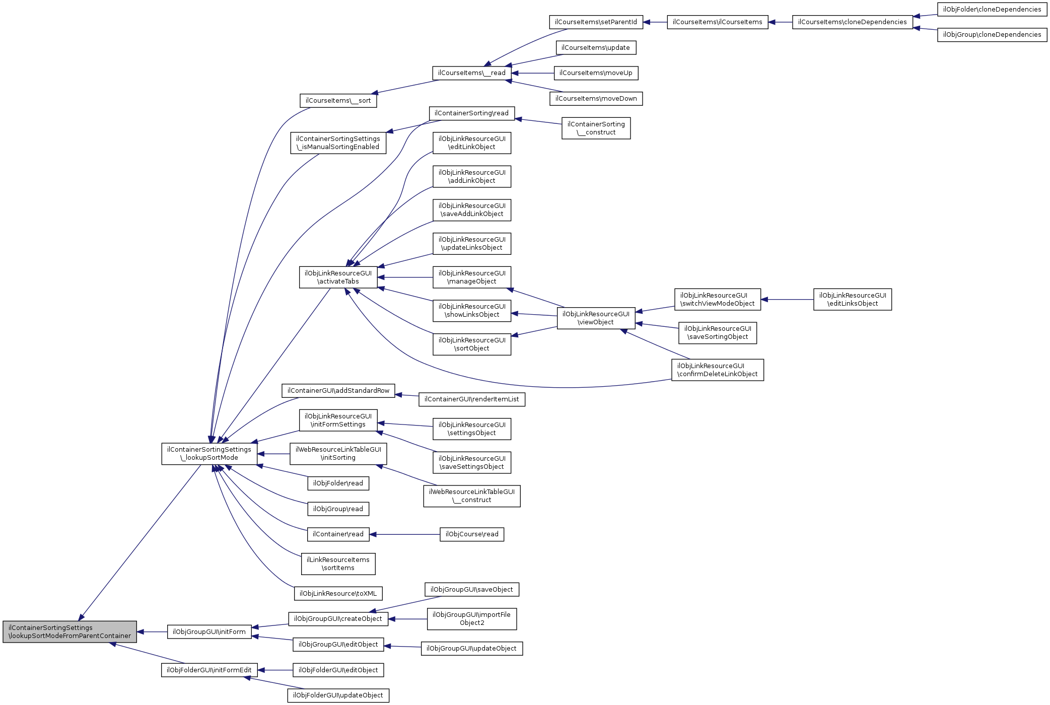
 | static | 
Lookup sort mode from parent container.
| object | $a_obj_id | 
Definition at line 107 of file class.ilContainerSortingSettings.php.
References $ilDB, $query, $ref_id, $res, $row, ilObject\_getAllReferences(), ilObject\_lookupObjId(), ilObject\_lookupType(), DB_FETCHMODE_OBJECT, and ilContainer\SORT_TITLE.
Referenced by _lookupSortMode(), ilObjGroupGUI\initForm(), and ilObjFolderGUI\initFormEdit().
 Here is the call graph for this function:
 Here is the call graph for this function: Here is the caller graph for this function:
 Here is the caller graph for this function:| 
 | private | 
read settings
private
Definition at line 258 of file class.ilContainerSortingSettings.php.
References $query, $res, $row, and DB_FETCHMODE_OBJECT.
Referenced by __construct().
 Here is the caller graph for this function:
 Here is the caller graph for this function:| ilContainerSortingSettings::save | ( | ) | 
save settings
public
Definition at line 227 of file class.ilContainerSortingSettings.php.
References $ilDB, $query, and $res.
Referenced by update().
 Here is the caller graph for this function:
 Here is the caller graph for this function:| ilContainerSortingSettings::setSortMode | ( | $a_mode | ) | 
set sort mode
public
| int | MODE_TITLE | MODE_MANUAL | MODE_ACTIVATION | 
Definition at line 199 of file class.ilContainerSortingSettings.php.
Referenced by ilContainer\cloneObject(), ilObjGroupGUI\saveObject(), ilObjCategoryGUI\saveObject(), ilObjLinkResourceGUI\saveSettingsObject(), ilObjFolderGUI\updateObject(), ilObjRootFolderGUI\updateObject(), ilObjGroupGUI\updateObject(), and ilObjCategoryGUI\updateObject().
 Here is the caller graph for this function:
 Here is the caller graph for this function:| 
 | static | 
get String representation of sort mode
| int | $a_sort_mode | 
Definition at line 280 of file class.ilContainerSortingSettings.php.
References $lng, ilContainer\SORT_ACTIVATION, ilContainer\SORT_MANUAL, and ilContainer\SORT_TITLE.
| ilContainerSortingSettings::update | ( | ) | 
Update.
public
Definition at line 210 of file class.ilContainerSortingSettings.php.
References $ilDB, $query, $res, and save().
 Here is the call graph for this function:
 Here is the call graph for this function:| 
 | protected | 
Definition at line 40 of file class.ilContainerSortingSettings.php.
| 
 | protected | 
Definition at line 37 of file class.ilContainerSortingSettings.php.
| 
 | protected | 
Definition at line 38 of file class.ilContainerSortingSettings.php.