| ILIAS
    Release_4_1_x_branch Revision 61804
    | 
Class ilObjSCORMLearningModuleGUI. More...
 Inheritance diagram for ilObjSCORMLearningModuleGUI:
 Inheritance diagram for ilObjSCORMLearningModuleGUI: Collaboration diagram for ilObjSCORMLearningModuleGUI:
 Collaboration diagram for ilObjSCORMLearningModuleGUI:| Public Member Functions | |
| ilObjSCORMLearningModuleGUI ($a_data, $a_id, $a_call_by_reference, $a_prepare_output=true) | |
| Constructor. | |
| assignObject () | |
| assign scorm object to scorm gui object | |
| properties () | |
| scorm module properties | |
| newModuleVersion () | |
| upload new version of module | |
| getMaxFileSize () | |
| newModuleVersionUpload () | |
| saveProperties () | |
| save properties | |
| showTrackingItemsBySco () | |
| show tracking data | |
| showTrackingItems () | |
| show tracking data | |
| resetSearch () | |
| deleteTrackingForUser () | |
| display deletion confirmation screen | |
| cancelDelete () | |
| cancel deletion of export files | |
| confirmedDelete () | |
| cancel () | |
| overwrite..jump back to trackingdata not parent | |
| import () | |
| gui functions for GUI export | |
| importForm () | |
| exportAll () | |
| exportSelected () | |
| export ($a_export_all=0) | |
| exportOptions ($a_export_all=0, $a_users) | |
| decreaseAttempts () | |
| showTrackingItem () | |
| show tracking data of item | |
| showTrackingItemSco () | |
| show tracking data of item | |
| showTrackingItemPerUser () | |
| show tracking data of item per user | |
| setSubTabs () | |
|  Public Member Functions inherited from ilObjSAHSLearningModuleGUI | |
| ilObjSAHSLearningModuleGUI ($a_data, $a_id, $a_call_by_reference, $a_prepare_output=true) | |
| Constructor. | |
| & | executeCommand () | 
| execute command | |
| viewObject () | |
| list childs of current object | |
| createObject () | |
| no manual SCORM creation, only import at the time | |
| initCreationForm () | |
| Init form. | |
| initUploadForm () | |
| Init upload form. | |
| cancelObject ($in_rep=false) | |
| Cancel action and go back to previous page. | |
| uploadObject () | |
| display dialogue for importing SCORM package | |
| upload () | |
| saveObject () | |
| save new learning module to db | |
| info () | |
| permission form | |
| owner () | |
| show owner of learning module | |
| getTemplate () | |
| output main header (title and locator) | |
| frameset () | |
| output main frameset of media pool left frame: explorer tree of folders right frame: media pool content | |
| setTabs () | |
| output tabs | |
| certificate () | |
| Shows the certificate editor. | |
| getTabs (&$tabs_gui) | |
| adds tabs to tab gui object | |
| _goto ($a_target) | |
| goto target course | |
| addLocatorItems () | |
| should be overwritten to add object specific items (repository items are preloaded) | |
|  Public Member Functions inherited from ilObjectGUI | |
| ilObjectGUI ($a_data, $a_id=0, $a_call_by_reference=true, $a_prepare_output=true) | |
| Constructor  public. | |
| withReferences () | |
| determines wether objects are referenced or not (got ref ids or not) | |
| setCreationMode ($a_mode=true) | |
| if true, a creation screen is displayed the current $_GET[ref_id] don't belong to the current class! the mode is determined in ilrepositorygui | |
| getCreationMode () | |
| get creation mode | |
| getAdminTabs (&$tabs_gui) | |
| administration tabs show only permissions and trash folder | |
| getHTML () | |
| undeleteObject () | |
| Get objects back from trash. | |
| confirmedDeleteObject () | |
| confirmed deletion of object -> objects are moved to trash or deleted immediately, if trash is disabled | |
| cancelDeleteObject () | |
| cancel deletion of object | |
| removeFromSystemObject () | |
| remove objects from trash bin and all entries therefore every object needs a specific deleteObject() method | |
| editObject () | |
| edit object | |
| updateObject () | |
| updates object entry in object_data | |
| getFormAction ($a_cmd, $a_formaction="") | |
| get form action for command (command is method name without "Object", e.g. | |
| isVisible ($a_ref_id, $a_type) | |
| deleteObject ($a_error=false) | |
| Display deletion confirmation screen. | |
| trashObject () | |
| Show trash content of object. | |
| getTemplateFile ($a_cmd, $a_type="") | |
| get a template blockfile format: tpl. | |
| cloneAllObject () | |
| Clone single (not container object) Method is overwritten in ilContainerGUI. | |
| copyWizardHasOptions ($a_mode) | |
| Check if there is any modules specific option. | |
| Additional Inherited Members | |
|  Data Fields inherited from ilObjectGUI | |
| const | COPY_WIZARD_NEEDS_PAGE = 1 | 
| $ilias | |
| $objDefinition | |
| $tpl | |
| $tree | |
| $lng | |
| $data | |
| $object | |
| $ref_id | |
| $obj_id | |
| $maxcount | |
| $formaction | |
| $return_location | |
| $target_frame | |
| $tab_target_script | |
| $actions | |
| $sub_objects | |
| $omit_locator = false | |
|  Protected Member Functions inherited from ilObjectGUI | |
| prepareOutput () | |
| prepare output | |
| setTitleAndDescription () | |
| called by prepare output | |
| showUpperIcon () | |
| setAdminTabs () | |
| set admin tabs  public | |
| setLocator () | |
| set Locator | |
| omitLocator ($a_omit=true) | |
| addAdminLocatorItems () | |
| should be overwritten to add object specific items (repository items are preloaded) | |
| displayEditForm ($fields) | |
| display edit form (usually called by editObject) | |
| afterUpdate () | |
| setFormAction ($a_cmd, $a_formaction) | |
| set specific form action for command | |
| getReturnLocation ($a_cmd, $a_location="") | |
| get return location for command (command is method name without "Object", e.g. | |
| setReturnLocation ($a_cmd, $a_location) | |
| set specific return location for command | |
| getTargetFrame ($a_cmd, $a_target_frame="") | |
| get target frame for command (command is method name without "Object", e.g. | |
| setTargetFrame ($a_cmd, $a_target_frame) | |
| set specific target frame for command | |
| showPossibleSubObjects () | |
| show possible subobjects (pulldown menu) | |
| getTitlesByRefId ($a_ref_ids) | |
| get Titles of objects this method is used for error messages in methods cut/copy/paste | |
| __showButton ($a_cmd, $a_text, $a_target= '') | |
| hitsperpageObject () | |
| & | __initTableGUI () | 
| __setTableGUIBasicData (&$tbl, &$result_set, $a_from="") | |
| standard implementation for tables use 'from' variable use different initial setting of table | |
| __showClipboardTable ($a_result_set, $a_from="") | |
| redirectToRefId ($a_ref_id, $a_cmd="") | |
| redirects to (repository) view per ref id usually to a container and usually used at the end of a save/import method where the object gui type (of the new object) doesn't match with the type of the current $_GET["ref_id"] value | |
| fillCloneTemplate ($a_tpl_varname, $a_type) | |
| Fill object clone template This method can be called from any object GUI class that wants to offer object cloning. | |
| getCenterColumnHTML () | |
| Get center column. | |
| getRightColumnHTML () | |
| Display right column. | |
| setColumnSettings ($column_gui) | |
| May be overwritten in subclasses. | |
| checkPermission ($a_perm, $a_cmd="") | |
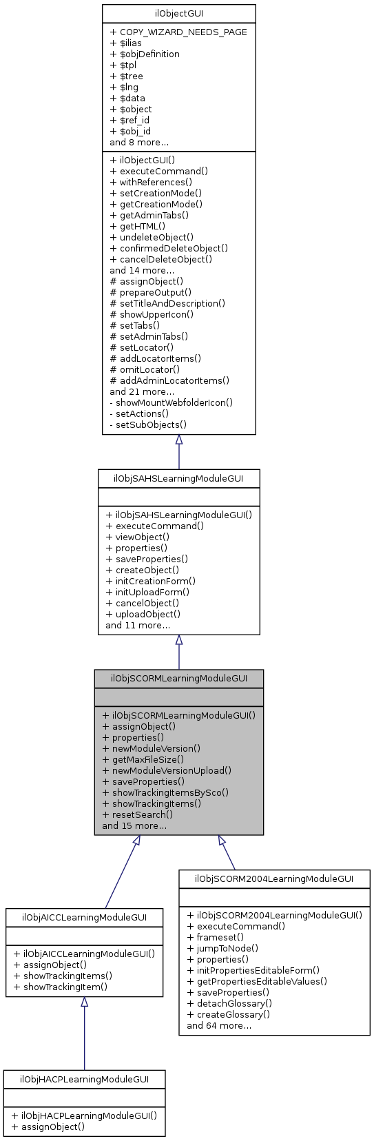
Class ilObjSCORMLearningModuleGUI.
ilObjSCORMLearningModuleGUI: ilFileSystemGUI, ilMDEditorGUI, ilPermissionGUI, ilLearningProgressGUI ilObjSCORMLearningModuleGUI: ilInfoScreenGUI ilObjSCORMLearningModuleGUI: ilCertificateGUI ilObjSCORMLearningModuleGUI: ilLicenseGUI
Definition at line 26 of file class.ilObjSCORMLearningModuleGUI.php.
| ilObjSCORMLearningModuleGUI::assignObject | ( | ) | 
assign scorm object to scorm gui object
Reimplemented from ilObjectGUI.
Reimplemented in ilObjSCORM2004LearningModuleGUI, ilObjAICCLearningModuleGUI, and ilObjHACPLearningModuleGUI.
Definition at line 48 of file class.ilObjSCORMLearningModuleGUI.php.
| ilObjSCORMLearningModuleGUI::cancel | ( | ) | 
overwrite..jump back to trackingdata not parent
Definition at line 790 of file class.ilObjSCORMLearningModuleGUI.php.
References ilUtil\sendInfo().
 Here is the call graph for this function:
 Here is the call graph for this function:| ilObjSCORMLearningModuleGUI::cancelDelete | ( | ) | 
cancel deletion of export files
Reimplemented in ilObjSCORM2004LearningModuleGUI.
Definition at line 758 of file class.ilObjSCORMLearningModuleGUI.php.
References ilUtil\sendInfo().
 Here is the call graph for this function:
 Here is the call graph for this function:| ilObjSCORMLearningModuleGUI::confirmedDelete | ( | ) | 
Definition at line 765 of file class.ilObjSCORMLearningModuleGUI.php.
References $_SESSION, $ilDB, $ret, $user, and ilLPStatusWrapper\_updateStatus().
 Here is the call graph for this function:
 Here is the call graph for this function:| ilObjSCORMLearningModuleGUI::decreaseAttempts | ( | ) | 
Reimplemented in ilObjSCORM2004LearningModuleGUI.
Definition at line 932 of file class.ilObjSCORMLearningModuleGUI.php.
References $_POST, $ilDB, $res, $user, ilLPStatusWrapper\_updateStatus(), and ilUtil\sendInfo().
 Here is the call graph for this function:
 Here is the call graph for this function:| ilObjSCORMLearningModuleGUI::deleteTrackingForUser | ( | ) | 
display deletion confirmation screen
Reimplemented in ilObjSCORM2004LearningModuleGUI.
Definition at line 674 of file class.ilObjSCORMLearningModuleGUI.php.
References $_POST, $_SESSION, $user, ilObject\_exists(), ilUtil\getImageTagByType(), ilObjectGUI\getTemplateFile(), ilUtil\sendInfo(), and ilUtil\switchColor().
 Here is the call graph for this function:
 Here is the call graph for this function:| ilObjSCORMLearningModuleGUI::export | ( | $a_export_all = 0 | ) | 
Definition at line 877 of file class.ilObjSCORMLearningModuleGUI.php.
References $_POST, and exportOptions().
Referenced by exportAll(), and exportSelected().
 Here is the call graph for this function:
 Here is the call graph for this function: Here is the caller graph for this function:
 Here is the caller graph for this function:| ilObjSCORMLearningModuleGUI::exportAll | ( | ) | 
Reimplemented in ilObjSCORM2004LearningModuleGUI.
Definition at line 862 of file class.ilObjSCORMLearningModuleGUI.php.
References export().
 Here is the call graph for this function:
 Here is the call graph for this function:| ilObjSCORMLearningModuleGUI::exportOptions | ( | $a_export_all = 0, | |
| $a_users | |||
| ) | 
Definition at line 897 of file class.ilObjSCORMLearningModuleGUI.php.
References $_GET, ilObjectGUI\$obj_id, ilFrameTargetInfo\_getFrame(), ilObject\_lookupObjectId(), ilObjSAHSLearningModule\_lookupSubType(), and ilUtil\getImagePath().
Referenced by export().
 Here is the call graph for this function:
 Here is the call graph for this function: Here is the caller graph for this function:
 Here is the caller graph for this function:| ilObjSCORMLearningModuleGUI::exportSelected | ( | ) | 
Reimplemented in ilObjSCORM2004LearningModuleGUI.
Definition at line 866 of file class.ilObjSCORMLearningModuleGUI.php.
References $_POST, export(), and ilUtil\sendInfo().
 Here is the call graph for this function:
 Here is the call graph for this function:| ilObjSCORMLearningModuleGUI::getMaxFileSize | ( | ) | 
Definition at line 236 of file class.ilObjSCORMLearningModuleGUI.php.
Referenced by importForm(), and newModuleVersion().
 Here is the caller graph for this function:
 Here is the caller graph for this function:| ilObjSCORMLearningModuleGUI::ilObjSCORMLearningModuleGUI | ( | $a_data, | |
| $a_id, | |||
| $a_call_by_reference, | |||
| $a_prepare_output = true | |||
| ) | 
Constructor.
public
Definition at line 33 of file class.ilObjSCORMLearningModuleGUI.php.
References ilObjectGUI\$lng, and ilObjectGUI\ilObjectGUI().
 Here is the call graph for this function:
 Here is the call graph for this function:| ilObjSCORMLearningModuleGUI::import | ( | ) | 
gui functions for GUI export
Definition at line 801 of file class.ilObjSCORMLearningModuleGUI.php.
References $_POST, importForm(), and ilUtil\sendInfo().
 Here is the call graph for this function:
 Here is the call graph for this function:| ilObjSCORMLearningModuleGUI::importForm | ( | ) | 
Definition at line 831 of file class.ilObjSCORMLearningModuleGUI.php.
References $_GET, ilObjectGUI\$obj_id, ilFrameTargetInfo\_getFrame(), ilObject\_lookupObjectId(), ilObjSAHSLearningModule\_lookupSubType(), ilUtil\getImagePath(), and getMaxFileSize().
Referenced by import().
 Here is the call graph for this function:
 Here is the call graph for this function: Here is the caller graph for this function:
 Here is the caller graph for this function:| ilObjSCORMLearningModuleGUI::newModuleVersion | ( | ) | 
upload new version of module
Definition at line 182 of file class.ilObjSCORMLearningModuleGUI.php.
References $_GET, $file, $files, ilObjectGUI\$obj_id, ilFrameTargetInfo\_getFrame(), ilUploadFiles\_getUploadDirectory(), ilUploadFiles\_getUploadFiles(), ilObject\_lookupObjectId(), ilObjSAHSLearningModule\_lookupSubType(), ilUtil\getImagePath(), and getMaxFileSize().
Referenced by newModuleVersionUpload().
 Here is the call graph for this function:
 Here is the call graph for this function: Here is the caller graph for this function:
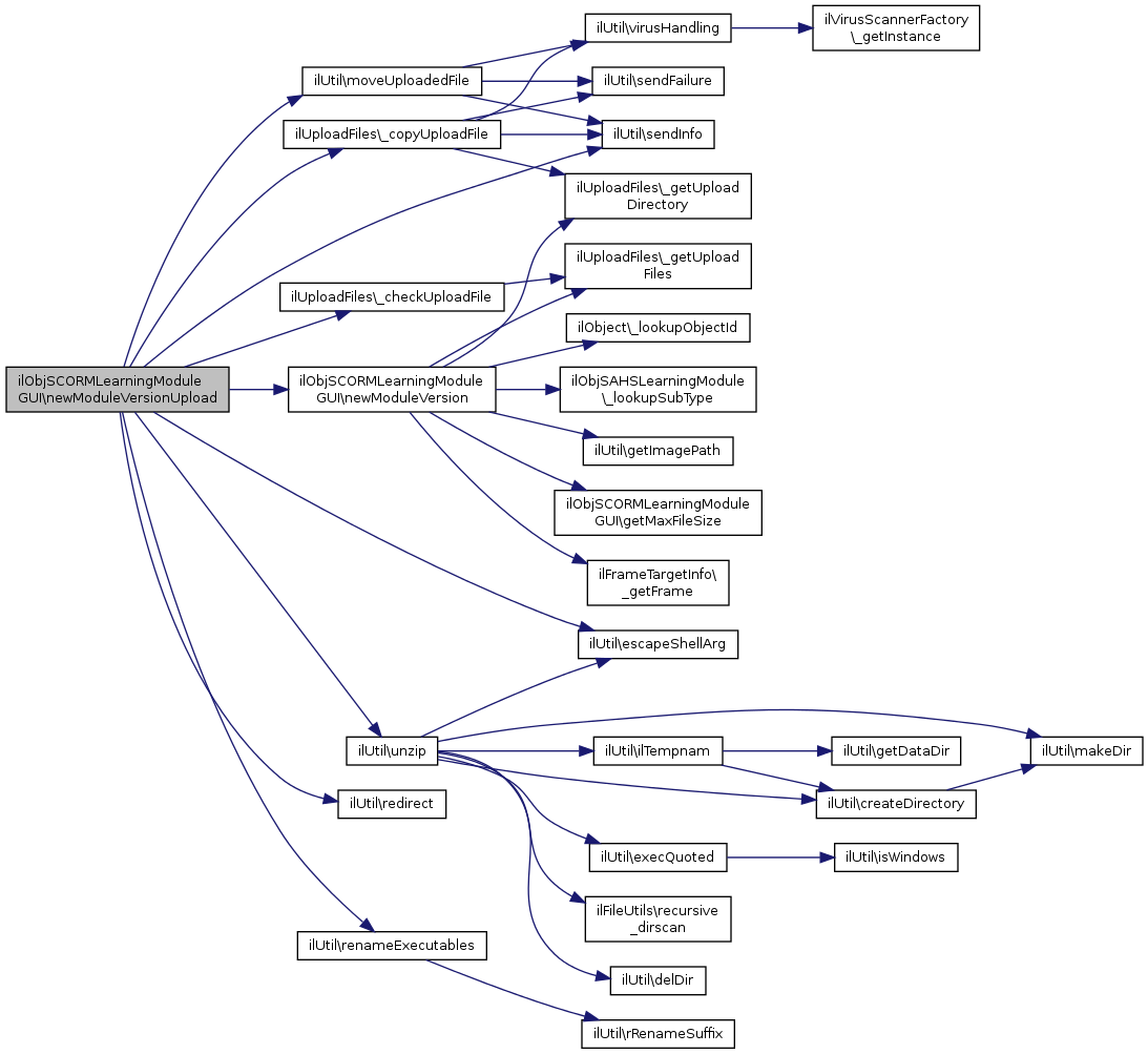
 Here is the caller graph for this function:| ilObjSCORMLearningModuleGUI::newModuleVersionUpload | ( | ) | 
Definition at line 263 of file class.ilObjSCORMLearningModuleGUI.php.
References $_GET, $_POST, $dir, $file, ilUploadFiles\_checkUploadFile(), ilUploadFiles\_copyUploadFile(), ilUtil\escapeShellArg(), exit, ilUtil\moveUploadedFile(), newModuleVersion(), ilUtil\redirect(), ilUtil\renameExecutables(), ilUtil\sendInfo(), and ilUtil\unzip().
 Here is the call graph for this function:
 Here is the call graph for this function:| ilObjSCORMLearningModuleGUI::properties | ( | ) | 
scorm module properties
Reimplemented from ilObjSAHSLearningModuleGUI.
Reimplemented in ilObjSCORM2004LearningModuleGUI.
Definition at line 66 of file class.ilObjSCORMLearningModuleGUI.php.
References ilObjectGUI\$tpl, ilObjectGUI\$tree, ilObjSAHSLearningModule\_lookupSubType(), and formSelect().
 Here is the call graph for this function:
 Here is the call graph for this function:| ilObjSCORMLearningModuleGUI::resetSearch | ( | ) | 
Reimplemented in ilObjSCORM2004LearningModuleGUI.
Definition at line 665 of file class.ilObjSCORMLearningModuleGUI.php.
References $_SESSION.
| ilObjSCORMLearningModuleGUI::saveProperties | ( | ) | 
save properties
Reimplemented from ilObjSAHSLearningModuleGUI.
Reimplemented in ilObjSCORM2004LearningModuleGUI.
Definition at line 390 of file class.ilObjSCORMLearningModuleGUI.php.
References $_POST, ilUtil\sendInfo(), and ilUtil\yn2tf().
 Here is the call graph for this function:
 Here is the call graph for this function:| ilObjSCORMLearningModuleGUI::setSubTabs | ( | ) | 
Definition at line 1285 of file class.ilObjSCORMLearningModuleGUI.php.
References $ilCtrl, and ilObjectGUI\$lng.
Referenced by ilObjSCORM2004LearningModuleGUI\initStylePropertiesForm(), ilObjSCORM2004LearningModuleGUI\properties(), showTrackingItem(), showTrackingItems(), showTrackingItemsBySco(), and showTrackingItemSco().
 Here is the caller graph for this function:
 Here is the caller graph for this function:| ilObjSCORMLearningModuleGUI::showTrackingItem | ( | ) | 
show tracking data of item
Reimplemented in ilObjSCORM2004LearningModuleGUI, and ilObjAICCLearningModuleGUI.
Definition at line 1000 of file class.ilObjSCORMLearningModuleGUI.php.
References $_GET, ilObjectGUI\$data, $user, setSubTabs(), ilUtil\sortArray(), and ilUtil\switchColor().
 Here is the call graph for this function:
 Here is the call graph for this function:| ilObjSCORMLearningModuleGUI::showTrackingItemPerUser | ( | ) | 
show tracking data of item per user
Definition at line 1205 of file class.ilObjSCORMLearningModuleGUI.php.
References $_GET, ilObjectGUI\$data, $user, and ilUtil\switchColor().
 Here is the call graph for this function:
 Here is the call graph for this function:| ilObjSCORMLearningModuleGUI::showTrackingItems | ( | ) | 
show tracking data
Reimplemented in ilObjSCORM2004LearningModuleGUI, and ilObjAICCLearningModuleGUI.
Definition at line 507 of file class.ilObjSCORMLearningModuleGUI.php.
References $_GET, $_POST, $_SESSION, ilObject\_exists(), ilUtil\getImagePath(), setSubTabs(), ilUtil\sortArray(), and ilUtil\switchColor().
 Here is the call graph for this function:
 Here is the call graph for this function:| ilObjSCORMLearningModuleGUI::showTrackingItemsBySco | ( | ) | 
show tracking data
Definition at line 412 of file class.ilObjSCORMLearningModuleGUI.php.
References $_GET, setSubTabs(), ilUtil\sortArray(), and ilUtil\switchColor().
 Here is the call graph for this function:
 Here is the call graph for this function:| ilObjSCORMLearningModuleGUI::showTrackingItemSco | ( | ) | 
show tracking data of item
Definition at line 1096 of file class.ilObjSCORMLearningModuleGUI.php.
References $_GET, ilObjectGUI\$data, $user, ilObject\_exists(), ilObjUser\_lookupName(), setSubTabs(), ilUtil\sortArray(), and ilUtil\switchColor().
 Here is the call graph for this function:
 Here is the call graph for this function: