| ILIAS
    Release_4_1_x_branch Revision 61804
    | 
 Inheritance diagram for Auth_Container_LDAP:
 Inheritance diagram for Auth_Container_LDAP: Collaboration diagram for Auth_Container_LDAP:
 Collaboration diagram for Auth_Container_LDAP:| Public Member Functions | |
| Auth_Container_LDAP ($params) | |
| Constructor of the container class. | |
| _prepare () | |
| Prepare LDAP connection. | |
| _connect () | |
| Connect to the LDAP server using the global options. | |
| _disconnect () | |
| Disconnects (unbinds) from ldap server. | |
| _getBaseDN () | |
| Tries to find Basedn via namingContext Attribute. | |
| _isValidLink () | |
| determines whether there is a valid ldap conenction or not | |
| _setDefaults () | |
| Set some default options. | |
| _parseOptions ($array) | |
| Parse options passed to the container class. | |
| _setV12OptionsToV13 ($array) | |
| Adapt deprecated options from Auth 1.2 LDAP to Auth 1.3 LDAP. | |
| _scope2function ($scope) | |
| Get search function for scope. | |
| fetchData ($username, $password) | |
| Fetch data from LDAP server. | |
| checkGroup ($user) | |
| Validate group membership. | |
| _quoteFilterString ($filter_str) | |
| Escapes LDAP filter special characters as defined in RFC 2254. | |
|  Public Member Functions inherited from Auth_Container | |
| Auth_Container () | |
| Constructor. | |
| fetchData ($username, $password, $isChallengeResponse=false) | |
| Fetch data from storage container. | |
| verifyPassword ($password1, $password2, $cryptType="md5") | |
| Crypt and verfiy the entered password. | |
| supportsChallengeResponse () | |
| Returns true if the container supports Challenge Response password authentication. | |
| getCryptType () | |
| Returns the crypt current crypt type of the container. | |
| listUsers () | |
| List all users that are available from the storage container. | |
| getUser ($username) | |
| Returns a user assoc array. | |
| addUser ($username, $password, $additional=null) | |
| Add a new user to the storage container. | |
| removeUser ($username) | |
| Remove user from the storage container. | |
| changePassword ($username, $password) | |
| Change password for user in the storage container. | |
| log ($message, $level=AUTH_LOG_DEBUG) | |
| Log a message to the Auth log. | |
|  Public Member Functions inherited from ilAuthContainerBase | |
| loginObserver ($a_username, $a_auth) | |
| Called after successful login. | |
| failedLoginObserver ($a_username, $a_auth) | |
| Called after failed login. | |
| checkAuthObserver ($a_username, $a_auth) | |
| Called after check auth requests. | |
| logoutObserver ($a_username, $a_auth) | |
| Called after logout. | |
| Data Fields | |
| $options = array() | |
| $conn_id = false | |
|  Data Fields inherited from Auth_Container | |
| $activeUser = "" | |
| User that is currently selected from the storage container. | |
| $_auth_obj = null | |
| The Auth object this container is attached to. | |
| Auth_Container_LDAP::_connect | ( | ) | 
Connect to the LDAP server using the global options.
private
Definition at line 276 of file LDAP.php.
References _disconnect(), AUTH_LOG_DEBUG, Auth_Container\log(), and PEAR\raiseError().
Referenced by _prepare().
 Here is the call graph for this function:
 Here is the call graph for this function: Here is the caller graph for this function:
 Here is the caller graph for this function:| Auth_Container_LDAP::_disconnect | ( | ) | 
Disconnects (unbinds) from ldap server.
private
Definition at line 349 of file LDAP.php.
References _isValidLink(), AUTH_LOG_DEBUG, and Auth_Container\log().
Referenced by _connect(), and fetchData().
 Here is the call graph for this function:
 Here is the call graph for this function: Here is the caller graph for this function:
 Here is the caller graph for this function:| Auth_Container_LDAP::_getBaseDN | ( | ) | 
Tries to find Basedn via namingContext Attribute.
private
Definition at line 366 of file LDAP.php.
References _isValidLink(), _prepare(), AUTH_LOG_DEBUG, Auth_Container\log(), and PEAR\raiseError().
Referenced by fetchData().
 Here is the call graph for this function:
 Here is the call graph for this function: Here is the caller graph for this function:
 Here is the caller graph for this function:| Auth_Container_LDAP::_isValidLink | ( | ) | 
determines whether there is a valid ldap conenction or not
private
Definition at line 411 of file LDAP.php.
Referenced by _disconnect(), _getBaseDN(), and _prepare().
 Here is the caller graph for this function:
 Here is the caller graph for this function:| Auth_Container_LDAP::_parseOptions | ( | $array | ) | 
Parse options passed to the container class.
private
| array | 
Definition at line 466 of file LDAP.php.
References _setV12OptionsToV13().
Referenced by Auth_Container_LDAP().
 Here is the call graph for this function:
 Here is the call graph for this function: Here is the caller graph for this function:
 Here is the caller graph for this function:| Auth_Container_LDAP::_prepare | ( | ) | 
Prepare LDAP connection.
This function checks if we have already opened a connection to the LDAP server. If that's not the case, a new connection is opened.
private
Definition at line 256 of file LDAP.php.
References $res, _connect(), _isValidLink(), and PEAR\isError().
Referenced by _getBaseDN(), checkGroup(), and fetchData().
 Here is the call graph for this function:
 Here is the call graph for this function: Here is the caller graph for this function:
 Here is the caller graph for this function:| Auth_Container_LDAP::_quoteFilterString | ( | $filter_str | ) | 
Escapes LDAP filter special characters as defined in RFC 2254.
private
| string | Filter String | 
Definition at line 755 of file LDAP.php.
Referenced by checkGroup(), and fetchData().
 Here is the caller graph for this function:
 Here is the caller graph for this function:| Auth_Container_LDAP::_scope2function | ( | $scope | ) | 
Get search function for scope.
| string | scope | 
Definition at line 517 of file LDAP.php.
Referenced by checkGroup(), and fetchData().
 Here is the caller graph for this function:
 Here is the caller graph for this function:| Auth_Container_LDAP::_setDefaults | ( | ) | 
Set some default options.
private
Definition at line 429 of file LDAP.php.
Referenced by Auth_Container_LDAP().
 Here is the caller graph for this function:
 Here is the caller graph for this function:| Auth_Container_LDAP::_setV12OptionsToV13 | ( | $array | ) | 
Adapt deprecated options from Auth 1.2 LDAP to Auth 1.3 LDAP.
| array | 
Definition at line 496 of file LDAP.php.
Referenced by _parseOptions().
 Here is the caller graph for this function:
 Here is the caller graph for this function:| Auth_Container_LDAP::Auth_Container_LDAP | ( | $params | ) | 
Constructor of the container class.
| $params,associative | hash with host,port,basedn and userattr key | 
Definition at line 230 of file LDAP.php.
References _parseOptions(), _setDefaults(), PEAR_ERROR_DIE, and PEAR\raiseError().
 Here is the call graph for this function:
 Here is the call graph for this function:| Auth_Container_LDAP::checkGroup | ( | $user | ) | 
Validate group membership.
Searches the LDAP server for group membership of the supplied username. Quotes all LDAP filter meta characters in the user name before querying the LDAP server.
| string | Distinguished Name of the authenticated User | 
Reimplemented in ilAuthContainerLDAP.
Definition at line 704 of file LDAP.php.
References $user, _prepare(), _quoteFilterString(), _scope2function(), AUTH_LOG_DEBUG, Auth_Container\log(), and PEAR\raiseError().
Referenced by fetchData().
 Here is the call graph for this function:
 Here is the call graph for this function: Here is the caller graph for this function:
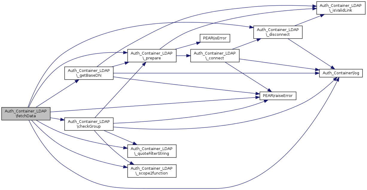
 Here is the caller graph for this function:| Auth_Container_LDAP::fetchData | ( | $username, | |
| $password | |||
| ) | 
Fetch data from LDAP server.
Searches the LDAP server for the given username/password combination. Escapes all LDAP meta characters in username before performing the query.
| string | Username | 
| string | Password | 
Reimplemented in ilAuthContainerLDAP.
Definition at line 547 of file LDAP.php.
References _disconnect(), _getBaseDN(), _prepare(), _quoteFilterString(), _scope2function(), AUTH_LOG_DEBUG, checkGroup(), Auth_Container\log(), and PEAR\raiseError().
 Here is the call graph for this function:
 Here is the call graph for this function: