| ILIAS
    Release_4_1_x_branch Revision 61804
    | 
 Collaboration diagram for ilAdvancedMDRecord:
 Collaboration diagram for ilAdvancedMDRecord:| Public Member Functions | |
| __construct ($a_record_id=0) | |
| Singleton constructor To create an array of new records (without saving them) call the constructor directly. | |
| delete () | |
| Delete. | |
| save () | |
| save | |
| update () | |
| update | |
| validate () | |
| Validate settings Write error message to ilErr. | |
| getRecordId () | |
| Get record id. | |
| setActive ($a_active) | |
| Set active. | |
| isActive () | |
| Check if record is active. | |
| setTitle ($a_title) | |
| Set title. | |
| getTitle () | |
| get title | |
| setDescription ($a_description) | |
| set description | |
| getDescription () | |
| get description | |
| setImportId ($a_id_string) | |
| set import id | |
| getImportId () | |
| get import id | |
| setAssignedObjectTypes ($a_obj_types) | |
| Set assigned object types. | |
| appendAssignedObjectType ($a_obj_type) | |
| append assigned object types | |
| getAssignedObjectTypes () | |
| Get assigned object types. | |
| toXML (ilXmlWriter $writer) | |
| To Xml. | |
| __destruct () | |
| Destructor. | |
| Static Public Member Functions | |
| static | _getInstanceByRecordId ($a_record_id) | 
| Get instance by record id. | |
| static | _getActiveSearchableRecords () | 
| Get active searchable records. | |
| static | _lookupTitle ($a_record_id) | 
| Lookup title. | |
| static | _lookupRecordIdByImportId ($a_ilias_id) | 
| Lookup record Id by import id. | |
| static | _getAssignableObjectTypes () | 
| Get assignable object type. | |
| static | _getActivatedObjTypes () | 
| get activated obj types | |
| static | _getRecords () | 
| Get records. | |
| static | _getAllRecordsByObjectType () | 
| Get records by obj_type. | |
| static | _getActivatedRecordsByObjectType ($a_obj_type) | 
| Get activated records by object type. | |
| static | _delete ($a_record_id) | 
| Delete record and all related data. | |
| Protected Member Functions | |
| generateImportId () | |
| generate unique record id | |
| Protected Attributes | |
| $record_id | |
| $import_id | |
| $active | |
| $title | |
| $description | |
| $obj_types = array() | |
| $db = null | |
| Private Member Functions | |
| read () | |
| read record and assiged object types | |
| Static Private Attributes | |
| static | $instances = array() | 
Definition at line 34 of file class.ilAdvancedMDRecord.php.
| ilAdvancedMDRecord::__construct | ( | $a_record_id = 0 | ) | 
Singleton constructor To create an array of new records (without saving them) call the constructor directly.
Otherwise call getInstance...
public
| int | record id | 
Definition at line 55 of file class.ilAdvancedMDRecord.php.
References $ilDB, getRecordId(), and read().
 Here is the call graph for this function:
 Here is the call graph for this function:| ilAdvancedMDRecord::__destruct | ( | ) | 
Destructor.
public
Definition at line 613 of file class.ilAdvancedMDRecord.php.
References getRecordId().
 Here is the call graph for this function:
 Here is the call graph for this function:| 
 | static | 
Delete record and all related data.
public
| int | record id | 
Definition at line 272 of file class.ilAdvancedMDRecord.php.
References $ilDB, $query, $res, and ilAdvancedMDFieldDefinition\_deleteByRecordId().
Referenced by delete().
 Here is the call graph for this function:
 Here is the call graph for this function: Here is the caller graph for this function:
 Here is the caller graph for this function:| 
 | static | 
get activated obj types
public
| string | obj types | 
Definition at line 176 of file class.ilAdvancedMDRecord.php.
References $ilDB, $obj_types, $query, $res, $row, and DB_FETCHMODE_OBJECT.
Referenced by ilAdvancedSearchGUI\__setSearchOptions(), ilObjCategoryGUI\getSubTabs(), ilAdvancedSearchGUI\initAdvancedMetaDataForm(), and ilAdvancedMDSettingsGUI\updateSubstitutions().
 Here is the caller graph for this function:
 Here is the caller graph for this function:| 
 | static | 
Get activated records by object type.
public
| string | obj_type | 
Definition at line 243 of file class.ilAdvancedMDRecord.php.
References $ilDB, $query, $res, $row, _getInstanceByRecordId(), and DB_FETCHMODE_OBJECT.
Referenced by ilSoapInstallationInfoXMLWriter\__buildClient(), ilSoapAdministration\getNIC(), ilAdvancedMDRecordGUI\parseEditor(), and ilAdvancedMDRecordGUI\parseInfoPage().
 Here is the call graph for this function:
 Here is the call graph for this function: Here is the caller graph for this function:
 Here is the caller graph for this function:| 
 | static | 
Get active searchable records.
public
Definition at line 92 of file class.ilAdvancedMDRecord.php.
References $ilDB, $query, $res, $row, _getInstanceByRecordId(), and DB_FETCHMODE_OBJECT.
Referenced by ilAdvancedMDRecordGUI\parseSearch().
 Here is the call graph for this function:
 Here is the call graph for this function: Here is the caller graph for this function:
 Here is the caller graph for this function:| 
 | static | 
Get records by obj_type.
public
Definition at line 220 of file class.ilAdvancedMDRecord.php.
References $ilDB, $query, $res, $row, _getInstanceByRecordId(), and DB_FETCHMODE_OBJECT.
Referenced by ilAdvancedMDSettingsGUI\initFormSubstitutions().
 Here is the call graph for this function:
 Here is the call graph for this function: Here is the caller graph for this function:
 Here is the caller graph for this function:| 
 | static | 
Get assignable object type.
public
Definition at line 163 of file class.ilAdvancedMDRecord.php.
Referenced by ilSoapInstallationInfoXMLWriter\__buildClient(), ilAdvancedMDRecordTableGUI\fillRow(), ilSoapAdministration\getNIC(), and ilAdvancedMDSettingsGUI\initForm().
 Here is the caller graph for this function:
 Here is the caller graph for this function:| 
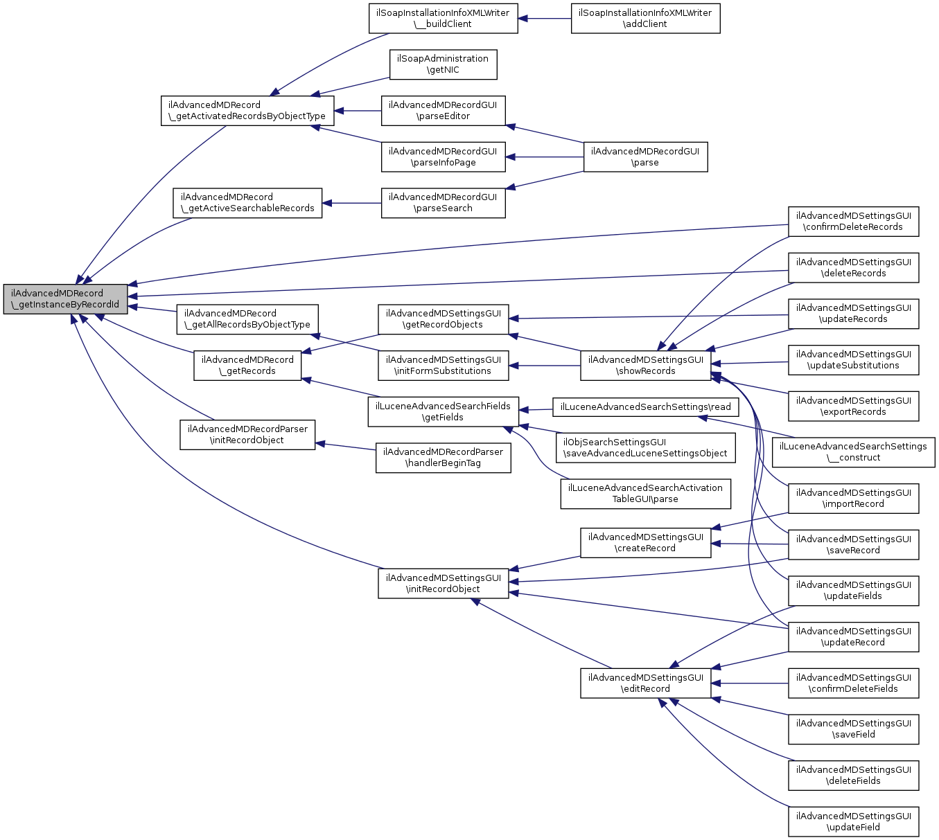
 | static | 
Get instance by record id.
public
| int | record id | 
Definition at line 76 of file class.ilAdvancedMDRecord.php.
Referenced by _getActivatedRecordsByObjectType(), _getActiveSearchableRecords(), _getAllRecordsByObjectType(), _getRecords(), ilAdvancedMDSettingsGUI\confirmDeleteRecords(), ilAdvancedMDSettingsGUI\deleteRecords(), ilAdvancedMDRecordParser\initRecordObject(), and ilAdvancedMDSettingsGUI\initRecordObject().
 Here is the caller graph for this function:
 Here is the caller graph for this function:| 
 | static | 
Get records.
public
| array | array of record objects | 
Definition at line 199 of file class.ilAdvancedMDRecord.php.
References $ilDB, $query, $res, $row, _getInstanceByRecordId(), and DB_FETCHMODE_OBJECT.
Referenced by ilLuceneAdvancedSearchFields\getFields(), and ilAdvancedMDSettingsGUI\getRecordObjects().
 Here is the call graph for this function:
 Here is the call graph for this function: Here is the caller graph for this function:
 Here is the caller graph for this function:| 
 | static | 
Lookup record Id by import id.
public
| string | ilias id | 
Definition at line 143 of file class.ilAdvancedMDRecord.php.
References $ilDB, $query, $res, $row, and DB_FETCHMODE_OBJECT.
Referenced by ilAdvancedMDRecordParser\extractRecordId().
 Here is the caller graph for this function:
 Here is the caller graph for this function:| 
 | static | 
Lookup title.
public
| int | record_id | 
Definition at line 116 of file class.ilAdvancedMDRecord.php.
References $ilDB, $query, $res, $row, and DB_FETCHMODE_OBJECT.
Referenced by ilAdvancedMDSettingsGUI\initFormSubstitutions(), ilECSSettingsGUI\prepareFieldSelection(), and ilLuceneAdvancedSearchFields\readSections().
 Here is the caller graph for this function:
 Here is the caller graph for this function:| ilAdvancedMDRecord::appendAssignedObjectType | ( | $a_obj_type | ) | 
append assigned object types
public
| string | ilias object type | 
Definition at line 521 of file class.ilAdvancedMDRecord.php.
| ilAdvancedMDRecord::delete | ( | ) | 
Delete.
public
Definition at line 295 of file class.ilAdvancedMDRecord.php.
References _delete(), and getRecordId().
 Here is the call graph for this function:
 Here is the call graph for this function:| 
 | protected | 
generate unique record id
protected
Definition at line 602 of file class.ilAdvancedMDRecord.php.
References getRecordId().
Referenced by save(), and toXML().
 Here is the call graph for this function:
 Here is the call graph for this function: Here is the caller graph for this function:
 Here is the caller graph for this function:| ilAdvancedMDRecord::getAssignedObjectTypes | ( | ) | 
Get assigned object types.
public
Definition at line 532 of file class.ilAdvancedMDRecord.php.
Referenced by save(), toXML(), and update().
 Here is the caller graph for this function:
 Here is the caller graph for this function:| ilAdvancedMDRecord::getDescription | ( | ) | 
get description
public
Definition at line 474 of file class.ilAdvancedMDRecord.php.
References $description.
Referenced by save(), toXML(), and update().
 Here is the caller graph for this function:
 Here is the caller graph for this function:| ilAdvancedMDRecord::getImportId | ( | ) | 
get import id
public
Definition at line 497 of file class.ilAdvancedMDRecord.php.
References $import_id.
Referenced by save().
 Here is the caller graph for this function:
 Here is the caller graph for this function:| ilAdvancedMDRecord::getRecordId | ( | ) | 
Get record id.
public
Definition at line 405 of file class.ilAdvancedMDRecord.php.
References $record_id.
Referenced by __construct(), __destruct(), delete(), generateImportId(), read(), save(), toXML(), and update().
 Here is the caller graph for this function:
 Here is the caller graph for this function:| ilAdvancedMDRecord::getTitle | ( | ) | 
get title
public
Definition at line 451 of file class.ilAdvancedMDRecord.php.
References $title.
Referenced by save(), toXML(), update(), and validate().
 Here is the caller graph for this function:
 Here is the caller graph for this function:| ilAdvancedMDRecord::isActive | ( | ) | 
| 
 | private | 
read record and assiged object types
private
Definition at line 573 of file class.ilAdvancedMDRecord.php.
References $ilDB, $query, $res, $row, DB_FETCHMODE_OBJECT, getRecordId(), setActive(), setDescription(), setImportId(), and setTitle().
Referenced by __construct().
 Here is the call graph for this function:
 Here is the call graph for this function: Here is the caller graph for this function:
 Here is the caller graph for this function:| ilAdvancedMDRecord::save | ( | ) | 
save
public
Definition at line 306 of file class.ilAdvancedMDRecord.php.
References $ilDB, $query, $res, generateImportId(), getAssignedObjectTypes(), getDescription(), getImportId(), getRecordId(), getTitle(), and isActive().
 Here is the call graph for this function:
 Here is the call graph for this function:| ilAdvancedMDRecord::setActive | ( | $a_active | ) | 
Set active.
public
Definition at line 417 of file class.ilAdvancedMDRecord.php.
Referenced by read().
 Here is the caller graph for this function:
 Here is the caller graph for this function:| ilAdvancedMDRecord::setAssignedObjectTypes | ( | $a_obj_types | ) | 
Set assigned object types.
public
| array | array(string) array of object types. E.g array('crs','crsl') | 
Definition at line 509 of file class.ilAdvancedMDRecord.php.
| ilAdvancedMDRecord::setDescription | ( | $a_description | ) | 
set description
public
| string | description | 
Definition at line 463 of file class.ilAdvancedMDRecord.php.
Referenced by read().
 Here is the caller graph for this function:
 Here is the caller graph for this function:| ilAdvancedMDRecord::setImportId | ( | $a_id_string | ) | 
set import id
public
| string | import id | 
Definition at line 486 of file class.ilAdvancedMDRecord.php.
Referenced by read().
 Here is the caller graph for this function:
 Here is the caller graph for this function:| ilAdvancedMDRecord::setTitle | ( | $a_title | ) | 
Set title.
public
| string | title | 
Definition at line 440 of file class.ilAdvancedMDRecord.php.
Referenced by read().
 Here is the caller graph for this function:
 Here is the caller graph for this function:| ilAdvancedMDRecord::toXML | ( | ilXmlWriter | $writer | ) | 
To Xml.
This method writes only the subset Record (including all fields) Use class.ilAdvancedMDRecordXMLWriter to generate a complete xml presentation.
public
| object | ilXmlWriter | 
Definition at line 546 of file class.ilAdvancedMDRecord.php.
References ilAdvancedMDFieldDefinition\_getDefinitionsByRecordId(), generateImportId(), getAssignedObjectTypes(), getDescription(), getRecordId(), getTitle(), isActive(), ilXmlWriter\xmlElement(), ilXmlWriter\xmlEndTag(), and ilXmlWriter\xmlStartTag().
 Here is the call graph for this function:
 Here is the call graph for this function:| ilAdvancedMDRecord::update | ( | ) | 
update
public
Definition at line 352 of file class.ilAdvancedMDRecord.php.
References $ilDB, $query, $res, getAssignedObjectTypes(), getDescription(), getRecordId(), getTitle(), and isActive().
 Here is the call graph for this function:
 Here is the call graph for this function:| ilAdvancedMDRecord::validate | ( | ) | 
Validate settings Write error message to ilErr.
public
Definition at line 387 of file class.ilAdvancedMDRecord.php.
References $ilErr, $lng, and getTitle().
 Here is the call graph for this function:
 Here is the call graph for this function:| 
 | protected | 
Definition at line 40 of file class.ilAdvancedMDRecord.php.
Referenced by isActive().
| 
 | protected | 
Definition at line 44 of file class.ilAdvancedMDRecord.php.
| 
 | protected | 
Definition at line 42 of file class.ilAdvancedMDRecord.php.
Referenced by getDescription().
| 
 | protected | 
Definition at line 39 of file class.ilAdvancedMDRecord.php.
Referenced by getImportId().
| 
 | staticprivate | 
Definition at line 36 of file class.ilAdvancedMDRecord.php.
| 
 | protected | 
Definition at line 43 of file class.ilAdvancedMDRecord.php.
Referenced by _getActivatedObjTypes().
| 
 | protected | 
Definition at line 38 of file class.ilAdvancedMDRecord.php.
Referenced by getRecordId().
| 
 | protected | 
Definition at line 41 of file class.ilAdvancedMDRecord.php.
Referenced by getTitle().