| ILIAS
    Release_4_4_x_branch Revision 61816
    | 
 Inheritance diagram for ilTestManScoringParticipantNotification:
 Inheritance diagram for ilTestManScoringParticipantNotification: Collaboration diagram for ilTestManScoringParticipantNotification:
 Collaboration diagram for ilTestManScoringParticipantNotification:| Public Member Functions | |
| __construct ($userId, $testRefId) | |
| send () | |
|  Public Member Functions inherited from ilMailNotification | |
| __construct ($a_is_personal_workspace=false) | |
| Constructor. | |
| setType ($a_type) | |
| Set notification type. | |
| getType () | |
| Get notification type. | |
| setSender ($a_usr_id) | |
| Set sender of mail. | |
| getSender () | |
| get sender of mail | |
| setRecipients ($a_rcp) | |
| set mail recipients | |
| getRecipients () | |
| get array of recipients | |
| setAttachments ($a_att) | |
| Set attachments. | |
| getAttachments () | |
| Get attachments. | |
| setLangModules (array $a_modules) | |
| Set lang modules. | |
| getUserLanguage ($a_usr_id) | |
| Get user language. | |
| setRefId ($a_id) | |
| Set ref id. | |
| getRefId () | |
| get reference id | |
| getObjId () | |
| get object id | |
| setObjId ($a_obj_id) | |
| set obj id | |
| getObjType () | |
| Get object type. | |
| setAdditionalInformation ($a_info) | |
| Additional information for creating notification mails. | |
| getAdditionalInformation () | |
| Get additional information for generating notification mails. | |
| sendMail ($a_rcp, $a_type, $a_parse_recipients=true) | |
| Send Mail. | |
| getBlockBorder () | |
| Get (ascii) block border. | |
| Private Member Functions | |
| buildSubject () | |
| buildBody () | |
| setRecipient ($userId) | |
| getRecipient () | |
| convertFeedbackForMail ($feedback) | |
| Private Attributes | |
| $userId = null | |
| $questionGuiList = null | |
| $notificationData = null | |
| Additional Inherited Members | |
|  Data Fields inherited from ilMailNotification | |
| const | SUBJECT_TITLE_LENGTH = 60 | 
|  Protected Member Functions inherited from ilMailNotification | |
| setSubject ($a_subject) | |
| Set mail subject. | |
| getSubject () | |
| Get mail subject. | |
| setBody ($a_body) | |
| Set mail body. | |
| appendBody ($a_body) | |
| Append body text. | |
| getBody () | |
| Get body. | |
| initLanguage ($a_usr_id) | |
| Init language. | |
| initLanguageByIso2Code ($a_code= '') | |
| Init language by ISO2 code. | |
| setLanguage ($a_language) | |
| A language. | |
| getLanguage () | |
| get language object | |
| getLanguageText ($a_keyword) | |
| Replace new lines. | |
| getObjectTitle ($a_shorten=false) | |
| Get object title. | |
| initMail () | |
| Init mail. | |
| getMail () | |
| Get mail object. | |
| createPermanentLink ($a_params=array(), $a_append= '') | |
| Create a permanent link for an object. | |
| userToString ($a_usr_id) | |
| Utility function. | |
| isRefIdAccessible ($a_user_id, $a_ref_id, $a_permission="read") | |
| Check if ref id is accessible for user. | |
|  Protected Attributes inherited from ilMailNotification | |
| $type = null | |
| $sender = null | |
| $mail = null | |
| $subject = '' | |
| $body = '' | |
| $attachments = array() | |
| $language = null | |
| $lang_modules = array() | |
| $recipients = array() | |
| $ref_id = null | |
| $obj_id = null | |
| $obj_type = null | |
| $additional_info = array() | |
| $is_in_wsp | |
| $wsp_tree | |
| $wsp_access_handler | |
Definition at line 7 of file class.ilTestManScoringParticipantNotification.php.
| ilTestManScoringParticipantNotification::__construct | ( | $userId, | |
| $testRefId | |||
| ) | 
Definition at line 13 of file class.ilTestManScoringParticipantNotification.php.
References $userId, ilMailNotification\getLanguage(), getRecipient(), ilMailNotification\initLanguage(), ilMailNotification\initMail(), setRecipient(), and ilMailNotification\setRefId().
 Here is the call graph for this function:
 Here is the call graph for this function:| 
 | private | 
Definition at line 44 of file class.ilTestManScoringParticipantNotification.php.
References ilMailNotification\appendBody(), convertFeedbackForMail(), ilMailNotification\getAdditionalInformation(), ilMailNotification\getLanguage(), ilMailNotification\getLanguageText(), ilMailNotification\getMail(), getRecipient(), ilMail\getSalutation(), and ilMailNotification\setBody().
Referenced by send().
 Here is the call graph for this function:
 Here is the call graph for this function: Here is the caller graph for this function:
 Here is the caller graph for this function:| 
 | private | 
Definition at line 37 of file class.ilTestManScoringParticipantNotification.php.
References ilMailNotification\getAdditionalInformation(), ilMailNotification\getLanguageText(), and ilMailNotification\setSubject().
Referenced by send().
 Here is the call graph for this function:
 Here is the call graph for this function: Here is the caller graph for this function:
 Here is the caller graph for this function:| 
 | private | 
Definition at line 104 of file class.ilTestManScoringParticipantNotification.php.
Referenced by buildBody().
 Here is the caller graph for this function:
 Here is the caller graph for this function:| 
 | private | 
Definition at line 99 of file class.ilTestManScoringParticipantNotification.php.
References ilMailNotification\getRecipients().
Referenced by __construct(), and buildBody().
 Here is the call graph for this function:
 Here is the call graph for this function: Here is the caller graph for this function:
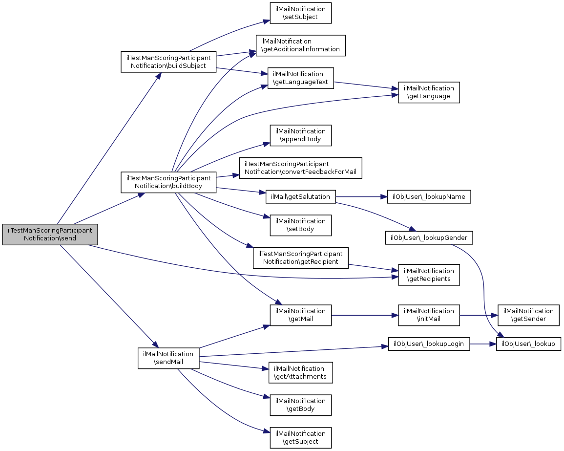
 Here is the caller graph for this function:| ilTestManScoringParticipantNotification::send | ( | ) | 
Definition at line 26 of file class.ilTestManScoringParticipantNotification.php.
References buildBody(), buildSubject(), ilMailNotification\getRecipients(), and ilMailNotification\sendMail().
 Here is the call graph for this function:
 Here is the call graph for this function:| 
 | private | 
Definition at line 94 of file class.ilTestManScoringParticipantNotification.php.
References $userId, and ilMailNotification\setRecipients().
Referenced by __construct().
 Here is the call graph for this function:
 Here is the call graph for this function: Here is the caller graph for this function:
 Here is the caller graph for this function:| 
 | private | 
Definition at line 11 of file class.ilTestManScoringParticipantNotification.php.
| 
 | private | 
Definition at line 10 of file class.ilTestManScoringParticipantNotification.php.
| 
 | private | 
Definition at line 9 of file class.ilTestManScoringParticipantNotification.php.
Referenced by __construct(), and setRecipient().