ILIAS  Release_4_4_x_branch Revision 61816
 All Data Structures Namespaces Files Functions Variables Groups Pages
ilSCORM2004TrackingTableGUI Class Reference

TableGUI class for table NewsForContext. More...

+ Inheritance diagram for ilSCORM2004TrackingTableGUI:
+ Collaboration diagram for ilSCORM2004TrackingTableGUI:

Public Member Functions

 ilSCORM2004TrackingTableGUI ($a_parent_obj, $a_parent_cmd="")
- Public Member Functions inherited from ilTable2GUI
 __construct ($a_parent_obj, $a_parent_cmd="", $a_template_context="")
 Constructor.
 setOpenFormTag ($a_val)
 Set open form tag.
 getOpenFormTag ()
 Get open form tag.
 setCloseFormTag ($a_val)
 Set close form tag.
 getCloseFormTag ()
 Get close form tag.
 determineLimit ()
 Determine the limit.
 getSelectableColumns ()
 Get selectable columns.
 determineSelectedColumns ()
 Determine selected columns.
 isColumnSelected ($a_col)
 Is given column selected?
 getSelectedColumns ()
 Get selected columns.
executeCommand ()
 Execute command.
 resetOffset ($a_in_determination=false)
 Reset offset.
 initFilter ()
 Init filter.
 getParentObject ()
 Get parent object.
 getParentCmd ()
 Get parent command.
 setTopAnchor ($a_val)
 Set top anchor.
 getTopAnchor ()
 Get top anchor.
 setNoEntriesText ($a_text)
 Set text for an empty table.
 getNoEntriesText ()
 Get text for an empty table.
 setIsDataTable ($a_val)
 Set is data table.
 getIsDataTable ()
 Get is data table.
 setEnableTitle ($a_enabletitle)
 Set Enable Title.
 getEnableTitle ()
 Get Enable Title.
 setEnableHeader ($a_enableheader)
 Set Enable Header.
 getEnableHeader ()
 Get Enable Header.
 setEnableNumInfo ($a_val)
 Set enable num info.
 getEnableNumInfo ()
 Get enable num info.
 setTitle ($a_title, $a_icon=0, $a_icon_alt=0)
 Set title and title icon.
 setDescription ($a_val)
 Set description.
 getDescription ()
 Get description.
 setOrderField ($a_order_field)
 set order column
 getOrderField ()
 setData ($a_data)
 set table data public
 getData ()
 dataExists ()
 setPrefix ($a_prefix)
 set prefix for sort and offset fields (if you have two or more tables on a page that you want to sort separately) public
 getPrefix ()
 addFilterItem ($a_input_item, $a_optional=false)
 Add filter item.
 addFilterItemByMetaType ($id, $type=self::FILTER_TEXT, $a_optional=false, $caption=NULL)
 Add filter by standard type.
 getFilterItems ($a_optionals=false)
 Get filter items.
 getFilterItemByPostVar ($a_post_var)
 setFilterCols ($a_val)
 Set filter columns.
 getFilterCols ()
 Get filter columns.
 setDisableFilterHiding ($a_val=true)
 Set disable filter hiding.
 getDisableFilterHiding ()
 Get disable filter hiding.
 isFilterSelected ($a_col)
 Is given filter selected?
 getSelectedFilters ()
 Get selected filters.
 determineSelectedFilters ()
 Determine selected filters.
 setCustomPreviousNext ($a_prev_link, $a_next_link)
 Set custom previous/next links.
 setFormAction ($a_form_action)
 Set Form action parameter.
 getFormAction ()
 Get Form action parameter.
 setFormName ($a_formname)
 Set Form name.
 getFormName ()
 Get Form name.
 setId ($a_val)
 Set id.
 getId ()
 Get element id.
 setDisplayAsBlock ($a_val)
 Set display as block.
 getDisplayAsBlock ()
 Get display as block.
 getSelectAllCheckbox ()
 Get the name of the checkbox that should be toggled with a select all button.
 setSelectAllCheckbox ($a_select_all_checkbox)
 Set the name of the checkbox that should be toggled with a select all button.
 setExternalSorting ($a_val)
 Set external sorting.
 getExternalSorting ()
 Get external sorting.
 setFilterCommand ($a_val)
 Set filter command.
 getFilterCommand ()
 Get filter command.
 setResetCommand ($a_val)
 Set reset filter command.
 getResetCommand ()
 Get reset filter command.
 setExternalSegmentation ($a_val)
 Set external segmentation.
 getExternalSegmentation ()
 Get external segmentation.
 setRowTemplate ($a_template, $a_template_dir="")
 Set row template.
 setDefaultOrderField ($a_defaultorderfield)
 Set Default order field.
 getDefaultOrderField ()
 Get Default order field.
 setDefaultOrderDirection ($a_defaultorderdirection)
 Set Default order direction.
 getDefaultOrderDirection ()
 Get Default order direction.
 clearCommandButtons ()
 addCommandButton ($a_cmd, $a_text, $a_onclick= '', $a_id="")
 Add Command button.
 addSelectionButton ($a_sel_var, $a_options, $a_cmd, $a_text, $a_default_selection= '')
 Add Selection List + Command button.
 addMultiItemSelectionButton ($a_sel_var, $a_options, $a_cmd, $a_text, $a_default_selection= '')
 Add Selection List + Command button for selected items.
 setCloseCommand ($a_link)
 Add command for closing table.
 addMultiCommand ($a_cmd, $a_text)
 Add Command button.
 addHiddenInput ($a_name, $a_value)
 Add Hidden Input field.
 addHeaderCommand ($a_href, $a_text, $a_target="", $a_img="")
 Add Header Command (Link) (Image needed for now)
 setTopCommands ($a_val)
 Set top commands (display command buttons on top of table, too)
 getTopCommands ()
 Get top commands (display command buttons on top of table, too)
 addColumn ($a_text, $a_sort_field="", $a_width="", $a_is_checkbox_action_column=false, $a_class="", $a_tooltip="")
 Add a column to the header.
 getNavParameter ()
 setOrderLink ($sort_field, $order_dir)
 fillHeader ()
 determineOffsetAndOrder ($a_omit_offset=false)
 Determine offset and order.
 storeNavParameter ()
 getHTML ()
 Get HTML.
 numericOrdering ($a_field)
 Should this field be sorted numeric?
 render ()
 render table public
 writeFilterToSession ()
 Write filter values to session.
 resetFilter ()
 Reset filter.
 fillFooter ()
 Fill footer row.
 getLinkbar ($a_num)
 Get previous/next linkbar.
 fillHiddenRow ()
 fillActionRow ()
 Fill Action Row.
 setHeaderHTML ($html)
 set header html
 storeProperty ($type, $value)
 Store table property.
 loadProperty ($type)
 Load table property.
 getCurrentState ()
 get current settings for order, limit, columns and filter
 setContext ($id)
 Set context.
 getContext ()
 Get context.
 setShowRowsSelector ($a_value)
 Toggle rows-per-page selector.
 getShowRowsSelector ()
 Get rows-per-page selector state.
 setShowTemplates ($a_value)
 Toggle templates.
 getShowTemplates ()
 Get template state.
 restoreTemplate ($a_name)
 Restore state from template.
 saveTemplate ($a_name)
 Save current state as template.
 deleteTemplate ($a_name)
 Delete template.
 getLimit ()
 Get limit.
 getOffset ()
 Get offset.
 setExportFormats (array $formats)
 Set available export formats.
 setPrintMode ($a_value=false)
 Toogle print mode.
 getPrintMode ()
 Get print mode.
 getExportMode ()
 Was export activated?
 exportData ($format, $send=false)
 Export and optionally send current table data.
 setEnableAllCommand ($a_value)
 Enable actions for all entries in current result.
 setRowSelectorLabel ($row_selector_label)
 getRowSelectorLabel ()
- Public Member Functions inherited from ilTableGUI
 ilTableGUI ($a_data=0, $a_global_tpl=true)
 Constructor.
 setTemplate (&$a_tpl)
 set template public
getTemplateObject ()
 setHelp ($a_help_page, $a_help_icon, $a_help_icon_alt=0)
 set table help page public
 setHeaderNames ($a_header_names)
 set table header names public
 getColumnCount ()
 Returns the column count based on the number of the header row columns public.
 setHeaderVars ($a_header_vars, $a_header_params=0)
 set table header vars public
 setColumnWidth ($a_column_width)
 set table column widths public
 setOneColumnWidth ($a_column_width, $a_column_number)
 set one table column width public
 setMaxCount ($a_max_count)
 set max.
 setLimit ($a_limit=0, $a_default_limit=0)
 set max.
 setOffset ($a_offset)
 set dataset offset public
 setOrderColumn ($a_order_column=0, $a_default_column=0)
 set order column public
 getOrderColumn ()
 Get order column.
 setOrderDirection ($a_order_direction)
 set order direction public
 getOrderDirection ()
 Get order direction.
 setFooter ($a_style, $a_previous=0, $a_next=0)
 set order direction public
 enable ($a_module_name)
 enables particular modules of table
 disable ($a_module_name)
 diesables particular modules of table
 sortData ()
 renderHeader ()
 setStyle ($a_element, $a_style)
 getStyle ($a_element)
 setBase ($a_base)
 Set Base script name (deprecated, only use this for workarounds).
 getBase ()
 Get Base script name (deprecated, only use this for workarounds).
 clearActionButtons ()
 addActionButton ($btn_name, $btn_value)

Protected Member Functions

 fillRow ($a_set)
 Standard Version of Fill Row.
- Protected Member Functions inherited from ilTable2GUI
 prepareOutput ()
 Anything that must be done before HTML is generated.
 getFilterValue (ilFormPropertyGUI $a_item)
 Get current filter value.
 SetFilterValue (ilFormPropertyGUI $a_item, $a_value)
 Set current filter value.
 fillMetaExcel ($worksheet, &$a_row)
 Add meta information to excel export.
 fillHeaderExcel ($worksheet, &$a_row)
 Excel Version of Fill Row.
 fillRowExcel ($a_worksheet, &$a_row, $a_set)
 Excel Version of Fill Row.
 fillMetaCSV ($a_csv)
 Add meta information to csv export.
 fillHeaderCSV ($a_csv)
 CSV Version of Fill Header.
 fillRowCSV ($a_csv, $a_set)
 CSV Version of Fill Row.

Additional Inherited Members

- Static Public Member Functions inherited from ilTable2GUI
static getAllCommandLimit ()
 Get maximum number of entries to enable actions for all.
- Data Fields inherited from ilTable2GUI
const FILTER_TEXT = 1
const FILTER_SELECT = 2
const FILTER_DATE = 3
const FILTER_LANGUAGE = 4
const FILTER_NUMBER_RANGE = 5
const FILTER_DATE_RANGE = 6
const FILTER_DURATION_RANGE = 7
const FILTER_DATETIME_RANGE = 8
const EXPORT_EXCEL = 1
const EXPORT_CSV = 2
const ACTION_ALL_LIMIT = 1000
- Protected Attributes inherited from ilTable2GUI
 $close_command = ""
 $top_anchor = "il_table_top"
 $filters = array()
 $optional_filters = array()
 $filter_cmd = 'applyFilter'
 $reset_cmd = 'resetFilter'
 $filter_cols = 5
 $ext_sort = false
 $ext_seg = false
 $context = ""
 $mi_sel_buttons = null
 $disable_filter_hiding = false
 $selected_filter = false
 $top_commands = true
 $selectable_columns = array()
 $selected_column = array()
 $show_templates = false
 $show_rows_selector = false
 $nav_determined = false
 $limit_determined = false
 $filters_determined = false
 $columns_determined = false
 $open_form_tag = true
 $close_form_tag = true
 $export_formats
 $export_mode
 $print_mode
 $enable_command_for_all
 $row_selector_label

Detailed Description

TableGUI class for table NewsForContext.

Author
Alex Killing alex..nosp@m.kill.nosp@m.ing@g.nosp@m.mx.d.nosp@m.e
Version
$Id$

Definition at line 34 of file class.ilSCORM2004TrackingTableGUI.php.

Member Function Documentation

ilSCORM2004TrackingTableGUI::fillRow (   $a_set)
protected

Standard Version of Fill Row.

Most likely to be overwritten by derived class.

Reimplemented from ilTable2GUI.

Definition at line 57 of file class.ilSCORM2004TrackingTableGUI.php.

References $ilCtrl, and $lng.

{
global $lng, $ilCtrl, $ilAccess;
$this->tpl->setVariable("USER_NAME", $a_set["user_full_name"]);
$this->tpl->setVariable("USER_ID", $a_set["user_id"]);
}
ilSCORM2004TrackingTableGUI::ilSCORM2004TrackingTableGUI (   $a_parent_obj,
  $a_parent_cmd = "" 
)

Definition at line 37 of file class.ilSCORM2004TrackingTableGUI.php.

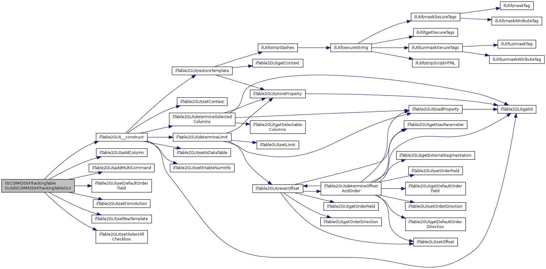
References $ilCtrl, $lng, ilTable2GUI\__construct(), ilTable2GUI\addColumn(), ilTable2GUI\addMultiCommand(), ilTable2GUI\setDefaultOrderField(), ilTable2GUI\setFormAction(), ilTable2GUI\setRowTemplate(), and ilTable2GUI\setSelectAllCheckbox().

{
global $ilCtrl, $lng;
parent::__construct($a_parent_obj, $a_parent_cmd);
$this->addColumn("", "f", "1");
$this->addColumn($lng->txt("user"), "user_full_name", "100%");
$this->setFormAction($ilCtrl->getFormAction($a_parent_obj));
$this->setRowTemplate("tpl.table_scorm_2004_tracking_row.html",
"Modules/Scorm2004");
$this->setDefaultOrderField("user_full_name");
$this->addMultiCommand("deleteTrackingData", $lng->txt("cont_delete_track_data"));
$this->setSelectAllCheckbox("id");
}

+ Here is the call graph for this function:


The documentation for this class was generated from the following file: