| ILIAS
    Release_4_4_x_branch Revision 61816
    | 
 Inheritance diagram for MDB2_Driver_pgsql:
 Inheritance diagram for MDB2_Driver_pgsql: Collaboration diagram for MDB2_Driver_pgsql:
 Collaboration diagram for MDB2_Driver_pgsql:| Public Member Functions | |
| __construct () | |
| Constructor. | |
| errorInfo ($error=null) | |
| This method is used to collect information about an error. | |
| escape ($text, $escape_wildcards=false) | |
| Quotes a string so it can be safely used in a query. | |
| beginTransaction ($savepoint=null) | |
| Start a transaction or set a savepoint. | |
| commit ($savepoint=null) | |
| Commit the database changes done during a transaction that is in progress or release a savepoint. | |
| rollback ($savepoint=null) | |
| Cancel any database changes done during a transaction or since a specific savepoint that is in progress. | |
| setTransactionIsolation ($isolation) | |
| Set the transacton isolation level. | |
| _doConnect ($database_name, $persistent=false) | |
| Does the grunt work of connecting to the database. | |
| connect () | |
| Connect to the database. | |
| setCharset ($charset, $connection=null) | |
| Set the charset on the current connection. | |
| disconnect ($force=true) | |
| Log out and disconnect from the database. | |
| & | standaloneQuery ($query, $types=null, $is_manip=false) | 
| execute a query as DBA | |
| & | _doQuery ($query, $is_manip=false, $connection=null, $database_name=null) | 
| Execute a query. | |
| _affectedRows ($connection, $result=null) | |
| Returns the number of rows affected. | |
| _modifyQuery ($query, $is_manip, $limit, $offset) | |
| Changes a query string for various DBMS specific reasons. | |
| _modifyManipQuery ($query, $limit) | |
| Changes a manip query string for various DBMS specific reasons. | |
| getServerVersion ($native=false) | |
| return version information about the server | |
| & | prepare ($query, $types=null, $result_types=null, $lobs=array()) | 
| Prepares a query for multiple execution with execute(). | |
| getSequenceName ($sqn) | |
| adds sequence name formatting to a sequence name | |
| nextID ($seq_name, $ondemand=true) | |
| Returns the next free id of a sequence. | |
| lastInsertID ($table=null, $field=null) | |
| Returns the autoincrement ID if supported or $id or fetches the current ID in a sequence called: $table. | |
| currID ($seq_name) | |
| Returns the current id of a sequence. | |
|  Public Member Functions inherited from MDB2_Driver_Common | |
| MDB2_Driver_Common () | |
| PHP 4 Constructor. | |
| __destruct () | |
| Destructor. | |
| free () | |
| Free the internal references so that the instance can be destroyed. | |
| __toString () | |
| String conversation. | |
| & | raiseError ($code=null, $mode=null, $options=null, $userinfo=null, $method=null) | 
| This method is used to communicate an error and invoke error callbacks etc. | |
| resetWarnings () | |
| reset the warning array | |
| getWarnings () | |
| Get all warnings in reverse order. | |
| setFetchMode ($fetchmode, $object_class= 'stdClass') | |
| Sets which fetch mode should be used by default on queries on this connection. | |
| setOption ($option, $value) | |
| set the option for the db class | |
| getOption ($option) | |
| Returns the value of an option. | |
| debug ($message, $scope= '', $context=array()) | |
| set a debug message | |
| getDebugOutput () | |
| output debug info | |
| escapePattern ($text) | |
| Quotes pattern (% and _) characters in a string) | |
| quoteIdentifier ($str, $check_option=false) | |
| Quote a string so it can be safely used as a table or column name. | |
| getAsKeyword () | |
| Gets the string to alias column. | |
| getConnection () | |
| Returns a native connection. | |
| _fixResultArrayValues (&$row, $mode) | |
| Do all necessary conversions on result arrays to fix DBMS quirks. | |
| & | loadModule ($module, $property=null, $phptype_specific=null) | 
| loads a module | |
| __call ($method, $params) | |
| Calls a module method using the __call magic method. | |
| inTransaction ($ignore_nested=false) | |
| If a transaction is currently open. | |
| setTransactionIsolation ($isolation, $options=array()) | |
| Set the transacton isolation level. | |
| beginNestedTransaction () | |
| Start a nested transaction. | |
| completeNestedTransaction ($force_rollback=false) | |
| Finish a nested transaction by rolling back if an error occured or committing otherwise. | |
| failNestedTransaction ($error=null, $immediately=false) | |
| Force setting nested transaction to failed. | |
| getNestedTransactionError () | |
| The first error that occured since the transaction start. | |
| setDatabase ($name) | |
| Select a different database. | |
| getDatabase () | |
| Get the current database. | |
| setDSN ($dsn) | |
| set the DSN | |
| getDSN ($type= 'string', $hidepw=false) | |
| return the DSN as a string | |
| & | exec ($query) | 
| Execute a manipulation query to the database and return the number of affected rows. | |
| & | query ($query, $types=null, $result_class=true, $result_wrap_class=false) | 
| Send a query to the database and return any results. | |
| & | _wrapResult ($result, $types=array(), $result_class=true, $result_wrap_class=false, $limit=null, $offset=null) | 
| wrap a result set into the correct class | |
| setLimit ($limit, $offset=null) | |
| set the range of the next query | |
| subSelect ($query, $type=false) | |
| simple subselect emulation: leaves the query untouched for all RDBMS that support subselects | |
| replace ($table, $fields) | |
| Execute a SQL REPLACE query. | |
| _skipDelimitedStrings ($query, $position, $p_position) | |
| Utility method, used by prepare() to avoid replacing placeholders within delimited strings. | |
| quote ($value, $type=null, $quote=true, $escape_wildcards=false) | |
| Convert a text value into a DBMS specific format that is suitable to compose query statements. | |
| getDeclaration ($type, $name, $field) | |
| Obtain DBMS specific SQL code portion needed to declare of the given type. | |
| compareDefinition ($current, $previous) | |
| Obtain an array of changes that may need to applied. | |
| supports ($feature) | |
| Tell whether a DB implementation or its backend extension supports a given feature. | |
| getIndexName ($idx) | |
| adds index name formatting to a index name | |
| queryOne ($query, $type=null, $colnum=0) | |
| Execute the specified query, fetch the value from the first column of the first row of the result set and then frees the result set. | |
| queryRow ($query, $types=null, $fetchmode=MDB2_FETCHMODE_DEFAULT) | |
| Execute the specified query, fetch the values from the first row of the result set into an array and then frees the result set. | |
| queryCol ($query, $type=null, $colnum=0) | |
| Execute the specified query, fetch the value from the first column of each row of the result set into an array and then frees the result set. | |
| queryAll ($query, $types=null, $fetchmode=MDB2_FETCHMODE_DEFAULT, $rekey=false, $force_array=false, $group=false) | |
| Execute the specified query, fetch all the rows of the result set into a two dimensional array and then frees the result set. | |
|  Public Member Functions inherited from PEAR | |
| PEAR ($error_class=null) | |
| Constructor. | |
| _PEAR () | |
| Destructor (the emulated type of...). | |
| & | getStaticProperty ($class, $var) | 
| If you have a class that's mostly/entirely static, and you need static properties, you can use this method to simulate them. | |
| registerShutdownFunc ($func, $args=array()) | |
| Use this function to register a shutdown method for static classes. | |
| isError ($data, $code=null) | |
| Tell whether a value is a PEAR error. | |
| setErrorHandling ($mode=null, $options=null) | |
| Sets how errors generated by this object should be handled. | |
| expectError ($code= '*') | |
| This method is used to tell which errors you expect to get. | |
| popExpect () | |
| This method pops one element off the expected error codes stack. | |
| _checkDelExpect ($error_code) | |
| This method checks unsets an error code if available. | |
| delExpect ($error_code) | |
| This method deletes all occurences of the specified element from the expected error codes stack. | |
| & | raiseError ($message=null, $code=null, $mode=null, $options=null, $userinfo=null, $error_class=null, $skipmsg=false) | 
| This method is a wrapper that returns an instance of the configured error class with this object's default error handling applied. | |
| & | throwError ($message=null, $code=null, $userinfo=null) | 
| Simpler form of raiseError with fewer options. | |
| staticPushErrorHandling ($mode, $options=null) | |
| staticPopErrorHandling () | |
| pushErrorHandling ($mode, $options=null) | |
| Push a new error handler on top of the error handler options stack. | |
| popErrorHandling () | |
| Pop the last error handler used. | |
| loadExtension ($ext) | |
| OS independant PHP extension load. | |
| MDB2_Driver_pgsql::__construct | ( | ) | 
Constructor.
Reimplemented from MDB2_Driver_Common.
Definition at line 67 of file pgsql.php.
| MDB2_Driver_pgsql::_affectedRows | ( | $connection, | |
| $result = null | |||
| ) | 
Returns the number of rows affected.
| resource | $result | |
| resource | $connection | 
Reimplemented from MDB2_Driver_Common.
Definition at line 650 of file pgsql.php.
References MDB2_Driver_Common\$connection, $result, MDB2_Driver_Common\getConnection(), and PEAR\isError().
Referenced by standaloneQuery().
 Here is the call graph for this function:
 Here is the call graph for this function: Here is the caller graph for this function:
 Here is the caller graph for this function:| MDB2_Driver_pgsql::_doConnect | ( | $database_name, | |
| $persistent = false | |||
| ) | 
Does the grunt work of connecting to the database.
Definition at line 360 of file pgsql.php.
References MDB2_Driver_Common\$connection, MDB2_Driver_Common\$database_name, $result, PEAR\isError(), MDB2_ERROR_CONNECT_FAILED, MDB2_Driver_Common\raiseError(), and setCharset().
Referenced by connect(), and standaloneQuery().
 Here is the call graph for this function:
 Here is the call graph for this function: Here is the caller graph for this function:
 Here is the caller graph for this function:| & MDB2_Driver_pgsql::_doQuery | ( | $query, | |
| $is_manip = false, | |||
| $connection = null, | |||
| $database_name = null | |||
| ) | 
Execute a query.
| string | $query | query | 
| boolean | $is_manip | if the query is a manipulation query | 
| resource | $connection | |
| string | $database_name | 
Reimplemented from MDB2_Driver_Common.
Definition at line 599 of file pgsql.php.
References MDB2_Driver_Common\$connection, $query, $result, MDB2_Driver_Common\debug(), MDB2_Driver_Common\getConnection(), PEAR\isError(), and MDB2_Driver_Common\raiseError().
Referenced by beginTransaction(), commit(), prepare(), rollback(), setTransactionIsolation(), and standaloneQuery().
 Here is the call graph for this function:
 Here is the call graph for this function: Here is the caller graph for this function:
 Here is the caller graph for this function:| MDB2_Driver_pgsql::_modifyManipQuery | ( | $query, | |
| $limit | |||
| ) | 
Changes a manip query string for various DBMS specific reasons.
| string | $query | query to modify | 
| integer | $limit | limit the number of rows | 
Definition at line 703 of file pgsql.php.
References MDB2_Driver_Common\$limit, and $query.
Referenced by _modifyQuery().
 Here is the caller graph for this function:
 Here is the caller graph for this function:| MDB2_Driver_pgsql::_modifyQuery | ( | $query, | |
| $is_manip, | |||
| $limit, | |||
| $offset | |||
| ) | 
Changes a query string for various DBMS specific reasons.
| string | $query | query to modify | 
| boolean | $is_manip | if it is a DML query | 
| integer | $limit | limit the number of rows | 
| integer | $offset | start reading from given offset | 
Reimplemented from MDB2_Driver_Common.
Definition at line 674 of file pgsql.php.
References MDB2_Driver_Common\$limit, $query, and _modifyManipQuery().
Referenced by prepare(), and standaloneQuery().
 Here is the call graph for this function:
 Here is the call graph for this function: Here is the caller graph for this function:
 Here is the caller graph for this function:| MDB2_Driver_pgsql::beginTransaction | ( | $savepoint = null | ) | 
Start a transaction or set a savepoint.
| string | name of a savepoint to set | 
public
Reimplemented from MDB2_Driver_Common.
Definition at line 223 of file pgsql.php.
References $query, $result, _doQuery(), MDB2_Driver_Common\debug(), PEAR\isError(), MDB2_ERROR_INVALID, MDB2_OK, and MDB2_Driver_Common\raiseError().
 Here is the call graph for this function:
 Here is the call graph for this function:| MDB2_Driver_pgsql::commit | ( | $savepoint = null | ) | 
Commit the database changes done during a transaction that is in progress or release a savepoint.
This function may only be called when auto-committing is disabled, otherwise it will fail. Therefore, a new transaction is implicitly started after committing the pending changes.
| string | name of a savepoint to release | 
public
Reimplemented from MDB2_Driver_Common.
Definition at line 262 of file pgsql.php.
References $query, $result, _doQuery(), MDB2_Driver_Common\debug(), PEAR\isError(), MDB2_ERROR_INVALID, MDB2_OK, and MDB2_Driver_Common\raiseError().
 Here is the call graph for this function:
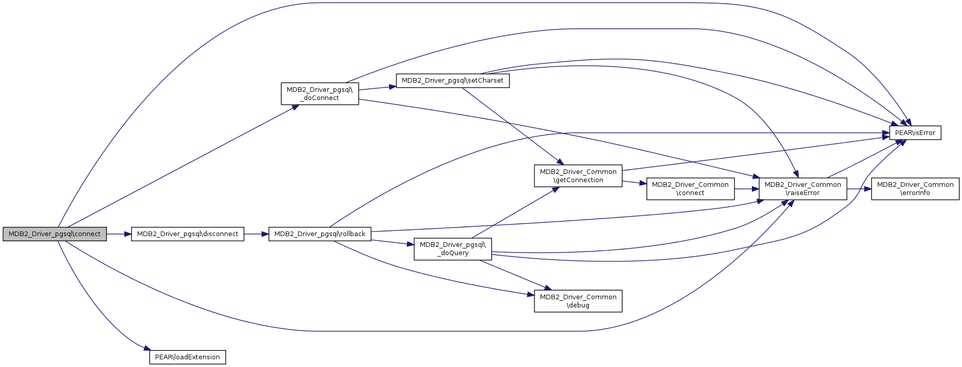
 Here is the call graph for this function:| MDB2_Driver_pgsql::connect | ( | ) | 
Connect to the database.
Reimplemented from MDB2_Driver_Common.
Definition at line 452 of file pgsql.php.
References MDB2_Driver_Common\$connection, MDB2_Driver_Common\$database_name, MDB2_Driver_Common\$dsn, MDB2_Driver_Common\$phptype, _doConnect(), disconnect(), PEAR\isError(), PEAR\loadExtension(), MDB2_ERROR_NOT_FOUND, MDB2_OK, and MDB2_Driver_Common\raiseError().
 Here is the call graph for this function:
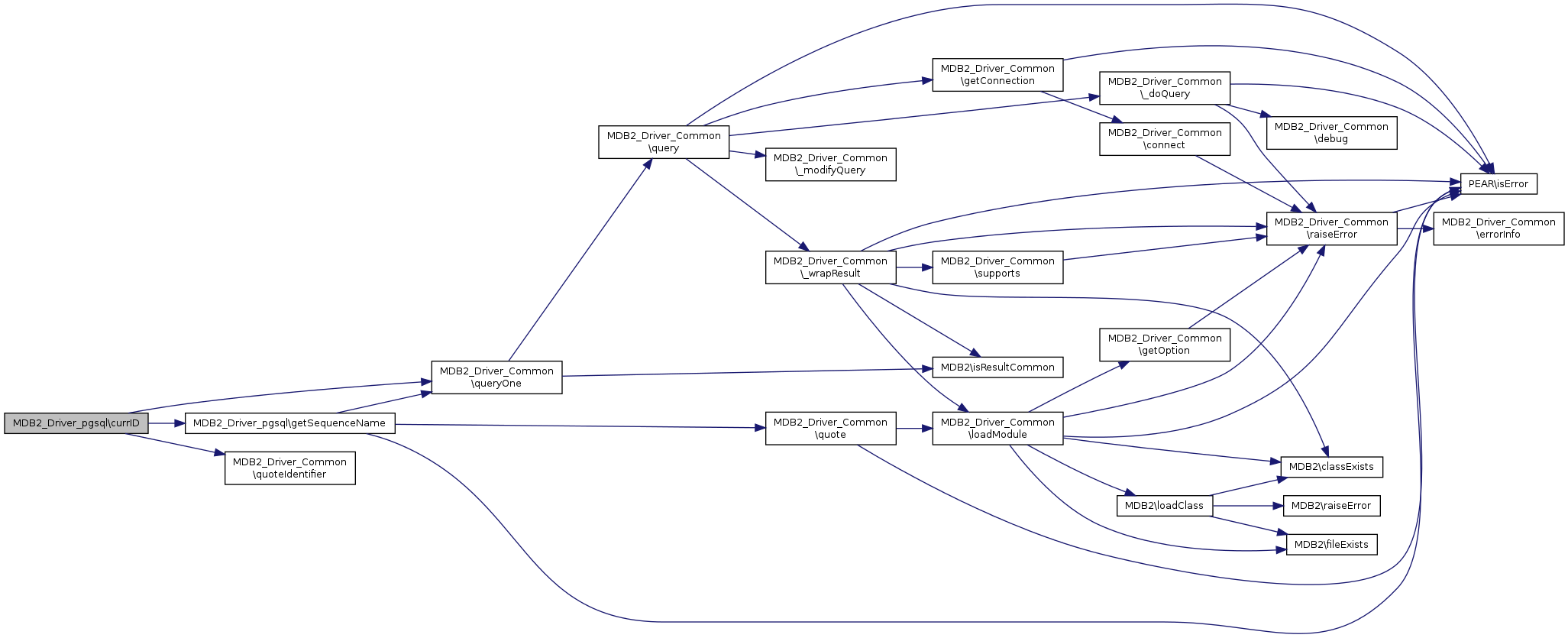
 Here is the call graph for this function:| MDB2_Driver_pgsql::currID | ( | $seq_name | ) | 
Returns the current id of a sequence.
| string | $seq_name | name of the sequence | 
Reimplemented from MDB2_Driver_Common.
Definition at line 1038 of file pgsql.php.
References getSequenceName(), MDB2_Driver_Common\queryOne(), and MDB2_Driver_Common\quoteIdentifier().
 Here is the call graph for this function:
 Here is the call graph for this function:| MDB2_Driver_pgsql::disconnect | ( | $force = true | ) | 
Log out and disconnect from the database.
| boolean | $force | if the disconnect should be forced even if the connection is opened persistently | 
Reimplemented from MDB2_Driver_Common.
Definition at line 523 of file pgsql.php.
References MDB2_Driver_Common\$connected_database_name, MDB2_Driver_Common\$connected_dsn, MDB2_Driver_Common\$database_name, MDB2_Driver_Common\$dsn, MDB2_Driver_Common\$opened_persistent, and rollback().
Referenced by connect().
 Here is the call graph for this function:
 Here is the call graph for this function: Here is the caller graph for this function:
 Here is the caller graph for this function:| MDB2_Driver_pgsql::errorInfo | ( | $error = null | ) | 
This method is used to collect information about an error.
| integer | $error | 
Reimplemented from MDB2_Driver_Common.
Definition at line 107 of file pgsql.php.
References MDB2_ERROR, MDB2_ERROR_ACCESS_VIOLATION, MDB2_ERROR_ALREADY_EXISTS, MDB2_ERROR_CONNECT_FAILED, MDB2_ERROR_CONSTRAINT, MDB2_ERROR_CONSTRAINT_NOT_NULL, MDB2_ERROR_DIVZERO, MDB2_ERROR_INVALID, MDB2_ERROR_INVALID_NUMBER, MDB2_ERROR_NOSUCHFIELD, MDB2_ERROR_NOSUCHTABLE, MDB2_ERROR_NOT_FOUND, MDB2_ERROR_SYNTAX, and MDB2_ERROR_VALUE_COUNT_ON_ROW.
| MDB2_Driver_pgsql::escape | ( | $text, | |
| $escape_wildcards = false | |||
| ) | 
Quotes a string so it can be safely used in a query.
It will quote the text so it can safely be used within a query.
| string | the input string to quote | 
| bool | escape wildcards | 
public
Reimplemented from MDB2_Driver_Common.
Definition at line 195 of file pgsql.php.
References MDB2_Driver_Common\$connection, MDB2_Driver_Common\escapePattern(), MDB2_Driver_Common\getConnection(), and PEAR\isError().
 Here is the call graph for this function:
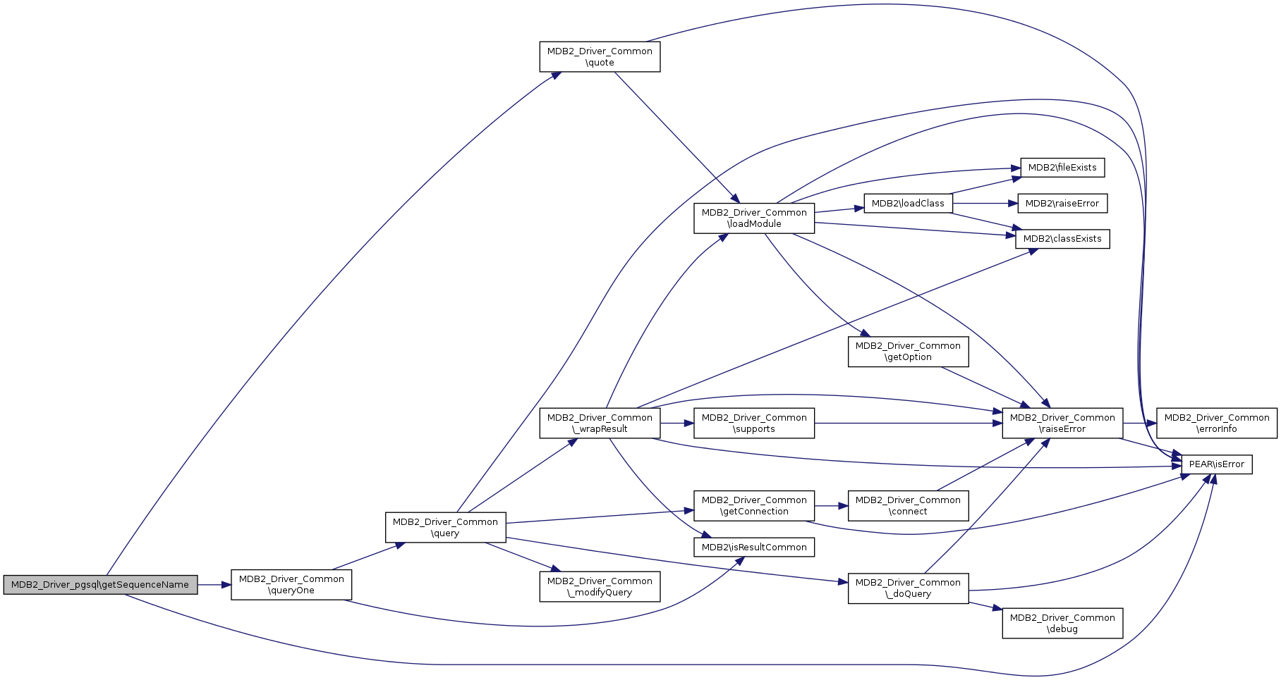
 Here is the call graph for this function:| MDB2_Driver_pgsql::getSequenceName | ( | $sqn | ) | 
adds sequence name formatting to a sequence name
| string | name of the sequence | 
public
Reimplemented from MDB2_Driver_Common.
Definition at line 942 of file pgsql.php.
References $query, PEAR\isError(), MDB2_Driver_Common\queryOne(), and MDB2_Driver_Common\quote().
Referenced by currID(), lastInsertID(), and nextID().
 Here is the call graph for this function:
 Here is the call graph for this function: Here is the caller graph for this function:
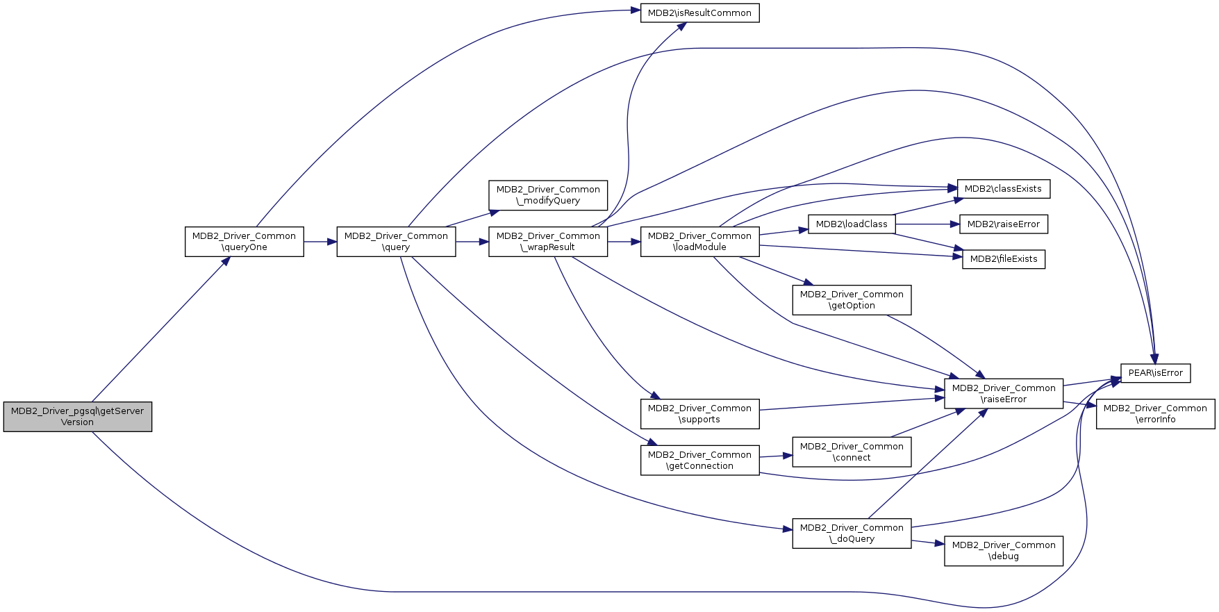
 Here is the caller graph for this function:| MDB2_Driver_pgsql::getServerVersion | ( | $native = false | ) | 
return version information about the server
| bool | $native | determines if the raw version string should be returned | 
Reimplemented from MDB2_Driver_Common.
Definition at line 733 of file pgsql.php.
References MDB2_Driver_Common\$connected_server_info, $query, PEAR\isError(), and MDB2_Driver_Common\queryOne().
 Here is the call graph for this function:
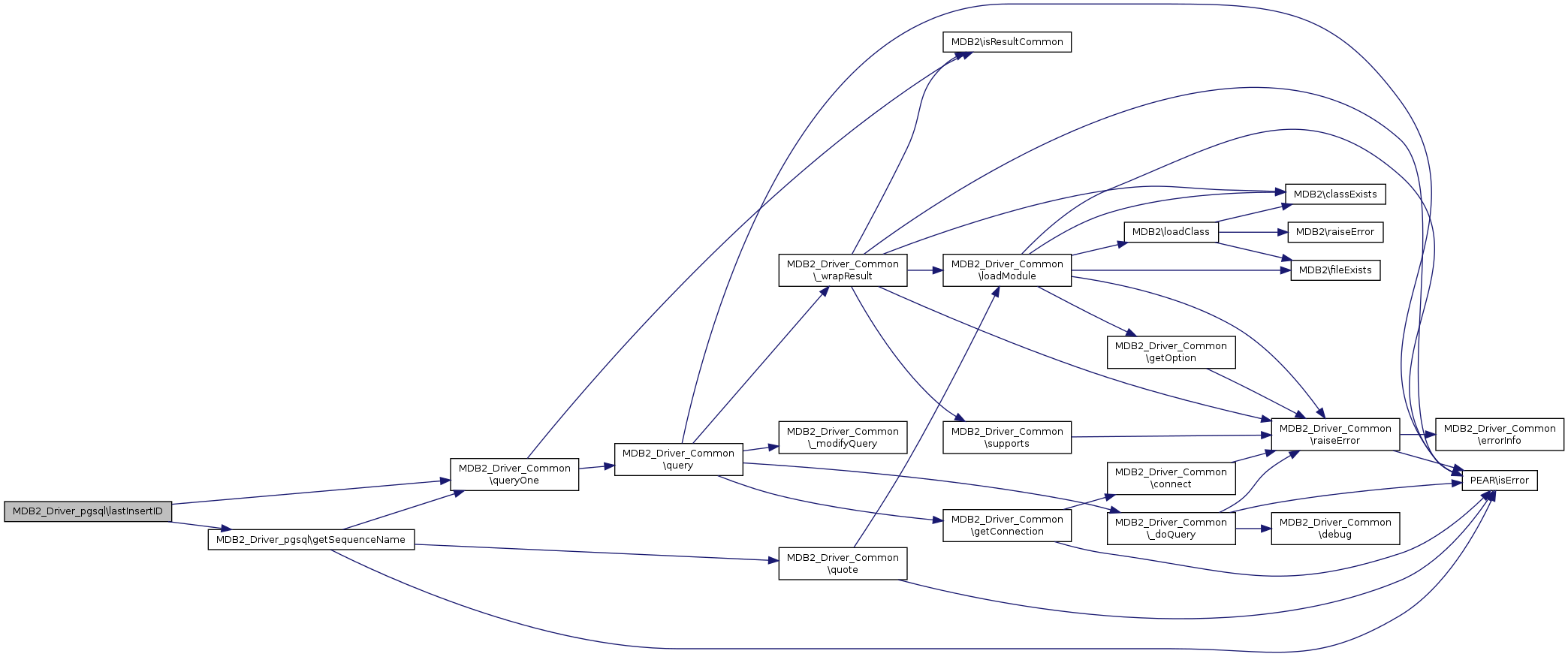
 Here is the call graph for this function:| MDB2_Driver_pgsql::lastInsertID | ( | $table = null, | |
| $field = null | |||
| ) | 
Returns the autoincrement ID if supported or $id or fetches the current ID in a sequence called: $table.
(empty($field) ? '' : '_'.$field)
| string | $table | name of the table into which a new row was inserted | 
| string | $field | name of the field into which a new row was inserted | 
Reimplemented from MDB2_Driver_Common.
Definition at line 1018 of file pgsql.php.
References getSequenceName(), and MDB2_Driver_Common\queryOne().
 Here is the call graph for this function:
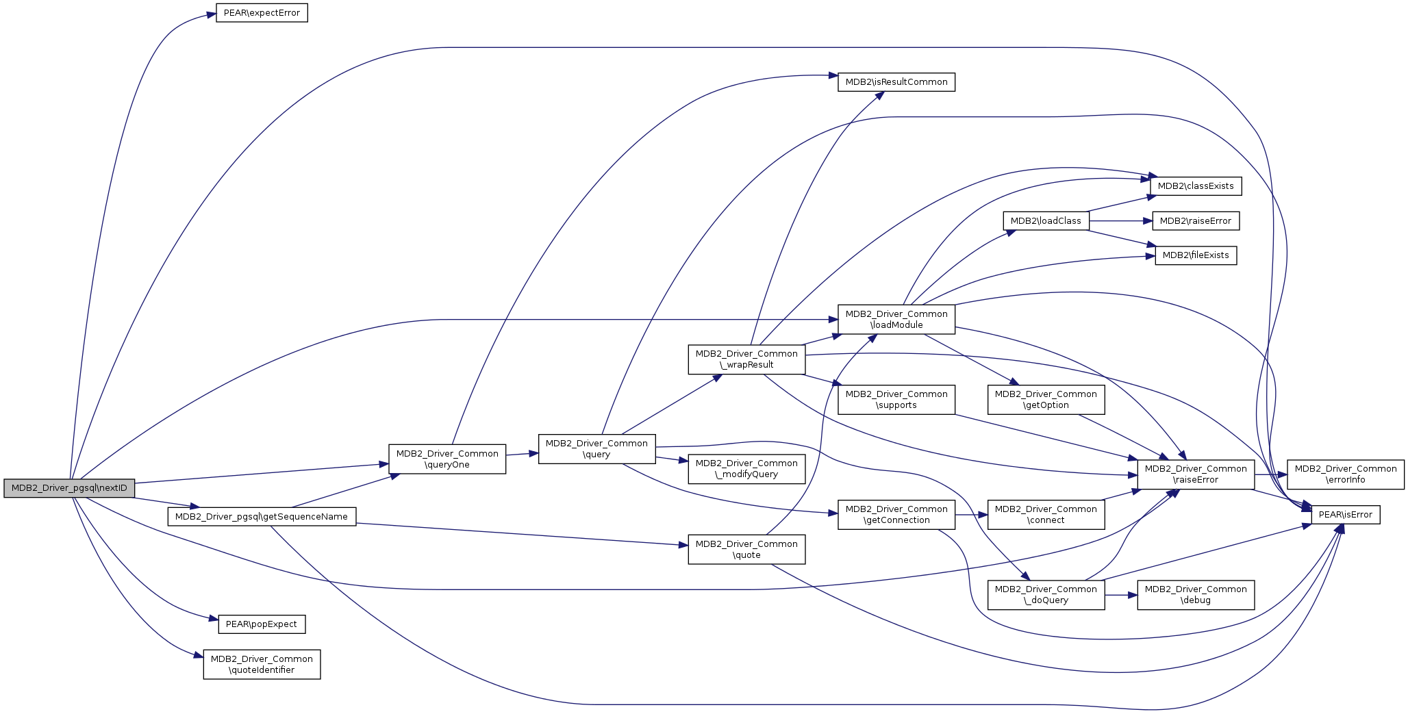
 Here is the call graph for this function:| MDB2_Driver_pgsql::nextID | ( | $seq_name, | |
| $ondemand = true | |||
| ) | 
Returns the next free id of a sequence.
| string | $seq_name | name of the sequence | 
| boolean | $ondemand | when true the sequence is automatic created, if it not exists | 
Reimplemented from MDB2_Driver_Common.
Definition at line 985 of file pgsql.php.
References $query, $result, PEAR\expectError(), getSequenceName(), PEAR\isError(), MDB2_Driver_Common\loadModule(), MDB2_ERROR_NOSUCHTABLE, PEAR\popExpect(), MDB2_Driver_Common\queryOne(), MDB2_Driver_Common\quoteIdentifier(), and MDB2_Driver_Common\raiseError().
 Here is the call graph for this function:
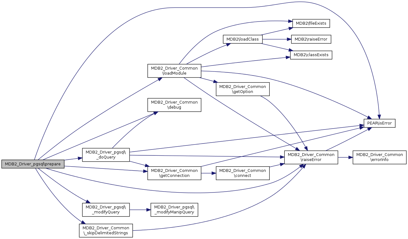
 Here is the call graph for this function:| & MDB2_Driver_pgsql::prepare | ( | $query, | |
| $types = null, | |||
| $result_types = null, | |||
| $lobs = array() | |||
| ) | 
Prepares a query for multiple execution with execute().
With some database backends, this is emulated. prepare() requires a generic query as string like 'INSERT INTO numbers VALUES(?,?)' or 'INSERT INTO numbers VALUES(:foo,:bar)'. The ? and :[a-zA-Z] and are placeholders which can be set using bindParam() and the query can be send off using the execute() method.
| string | $query | the query to prepare | 
| mixed | $types | array that contains the types of the placeholders | 
| mixed | $result_types | array that contains the types of the columns in the result set or MDB2_PREPARE_RESULT, if set to MDB2_PREPARE_MANIP the query is handled as a manipulation query | 
| mixed | $lobs | key (field) value (parameter) pair for all lob placeholders | 
Reimplemented from MDB2_Driver_Common.
Definition at line 795 of file pgsql.php.
References MDB2_Driver_Common\$connection, MDB2_Driver_Common\$limit, MDB2_Driver_Common\$offset, $query, $result, _doQuery(), _modifyQuery(), MDB2_Driver_Common\_skipDelimitedStrings(), MDB2_Driver_Common\debug(), MDB2_Driver_Common\getConnection(), PEAR\isError(), MDB2_Driver_Common\loadModule(), MDB2_ERROR_SYNTAX, MDB2_PREPARE_MANIP, and MDB2_Driver_Common\raiseError().
 Here is the call graph for this function:
 Here is the call graph for this function:| MDB2_Driver_pgsql::rollback | ( | $savepoint = null | ) | 
Cancel any database changes done during a transaction or since a specific savepoint that is in progress.
This function may only be called when auto-committing is disabled, otherwise it will fail. Therefore, a new transaction is implicitly started after canceling the pending changes.
| string | name of a savepoint to rollback to | 
public
Reimplemented from MDB2_Driver_Common.
Definition at line 296 of file pgsql.php.
References $query, $result, _doQuery(), MDB2_Driver_Common\debug(), PEAR\isError(), MDB2_ERROR_INVALID, MDB2_OK, and MDB2_Driver_Common\raiseError().
Referenced by disconnect().
 Here is the call graph for this function:
 Here is the call graph for this function: Here is the caller graph for this function:
 Here is the caller graph for this function:| MDB2_Driver_pgsql::setCharset | ( | $charset, | |
| $connection = null | |||
| ) | 
Set the charset on the current connection.
| string | charset | 
| resource | connection handle | 
Reimplemented from MDB2_Driver_Common.
Definition at line 494 of file pgsql.php.
References MDB2_Driver_Common\$connection, $result, MDB2_Driver_Common\getConnection(), PEAR\isError(), MDB2_OK, and MDB2_Driver_Common\raiseError().
Referenced by _doConnect().
 Here is the call graph for this function:
 Here is the call graph for this function: Here is the caller graph for this function:
 Here is the caller graph for this function:| MDB2_Driver_pgsql::setTransactionIsolation | ( | $isolation | ) | 
Set the transacton isolation level.
| string | standard isolation level READ UNCOMMITTED (allows dirty reads) READ COMMITTED (prevents dirty reads) REPEATABLE READ (prevents nonrepeatable reads) SERIALIZABLE (prevents phantom reads) | 
public
Definition at line 333 of file pgsql.php.
References $query, _doQuery(), MDB2_Driver_Common\debug(), MDB2_ERROR_UNSUPPORTED, and MDB2_Driver_Common\raiseError().
 Here is the call graph for this function:
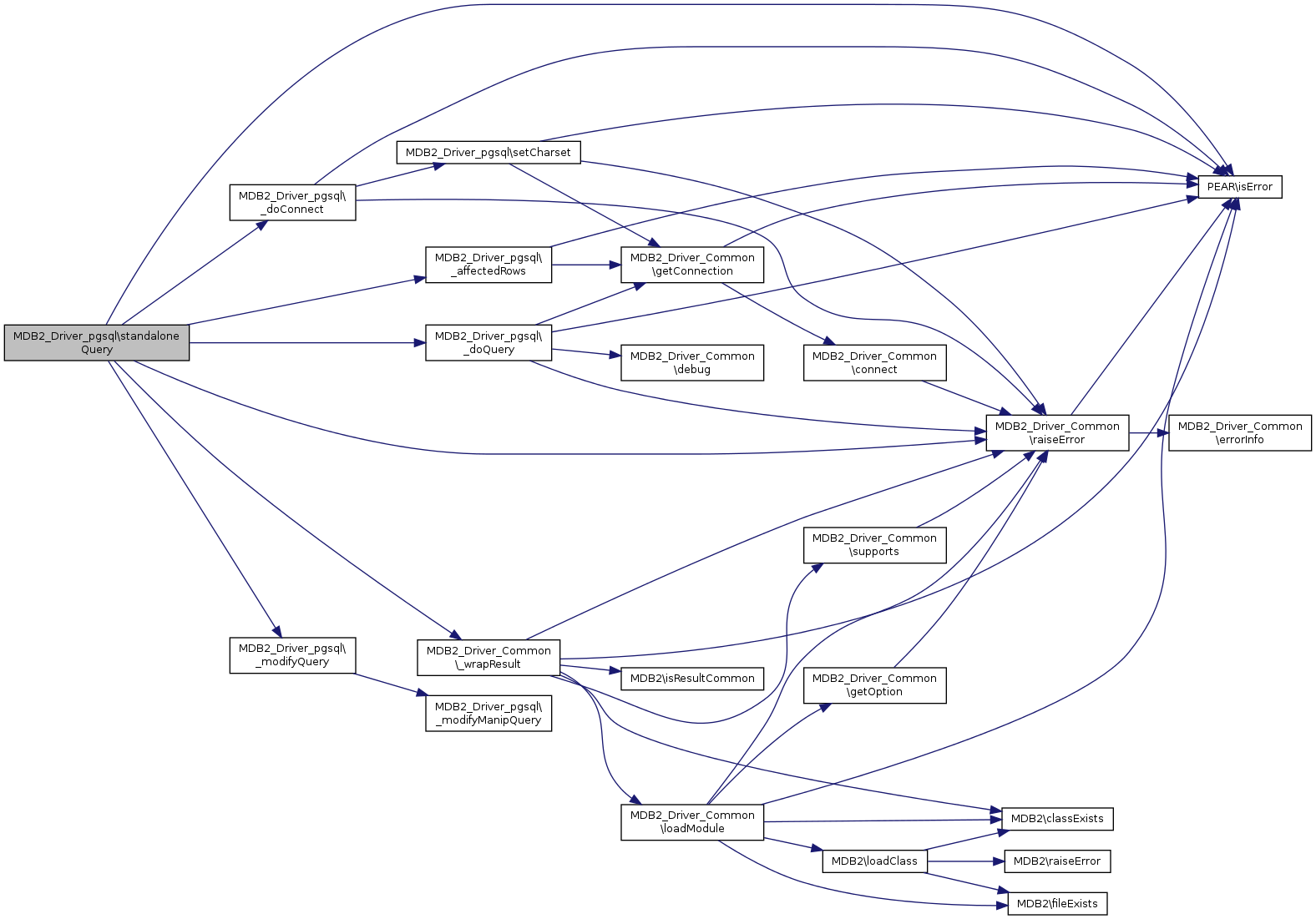
 Here is the call graph for this function:| & MDB2_Driver_pgsql::standaloneQuery | ( | $query, | |
| $types = null, | |||
| $is_manip = false | |||
| ) | 
execute a query as DBA
| string | $query | the SQL query | 
| mixed | $types | array that contains the types of the columns in the result set | 
| boolean | $is_manip | if the query is a manipulation query | 
Reimplemented from MDB2_Driver_Common.
Definition at line 559 of file pgsql.php.
References MDB2_Driver_Common\$connection, MDB2_Driver_Common\$limit, MDB2_Driver_Common\$offset, $query, $result, _affectedRows(), _doConnect(), _doQuery(), _modifyQuery(), MDB2_Driver_Common\_wrapResult(), PEAR\isError(), MDB2_ERROR_CONNECT_FAILED, and MDB2_Driver_Common\raiseError().
 Here is the call graph for this function:
 Here is the call graph for this function:| MDB2_Driver_pgsql::$identifier_quoting = array('start' => '"', 'end' => '"', 'escape' => '"') | 
| MDB2_Driver_pgsql::$string_quoting = array('start' => "'", 'end' => "'", 'escape' => "'", 'escape_pattern' => '\\') |