ILIAS  release_10 Revision v10.1-43-ga1241a92c2f
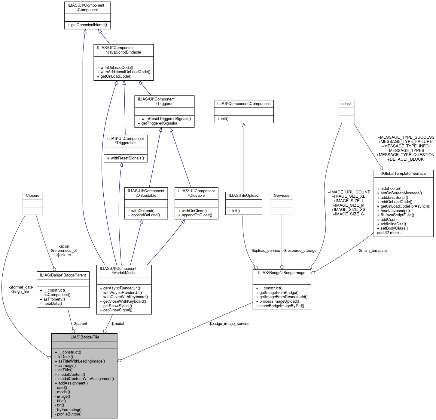
ILIAS\Badge\Tile Class Reference
+ Collaboration diagram for ILIAS\Badge\Tile:

Public Member Functions

 __construct (private readonly Container $container, BadgeParent $parent=null, Modal $modal=null, $sign_file=[ilWACSignedPath::class, 'signFile'], Closure $format_date=null,)
 
 inDeck (ilBadge $badge, ilBadgeAssignment $assignment, string $gui)
 
 asTitleWithLeadingImage (ModalContent $content)
 
 asImage (ModalContent $content, int $size=ilBadgeImage::IMAGE_SIZE_M)
 
 asTitle (ModalContent $content)
 
 modalContent (ilBadge $badge)
 
 modalContentWithAssignment (ilBadge $badge, ilBadgeAssignment $assignment)
 
 addAssignment (ModalContent $content, ilBadgeAssignment $assignment)
 

Private Member Functions

 card (ModalContent $content)
 
 modal (Card $card)
 
 image (Component $modal, ilBadge $badge, int $size=ilBadgeImage::IMAGE_SIZE_M)
 
 title (Component $modal, ilBadge $badge)
 
 txt (string $key)
 
 tryFormating (string $valid)
 
 profileButton (ilBadge $badge, ilBadgeAssignment $assignment, string $gui)
 

Private Attributes

readonly Closure $sign_file
 
readonly BadgeParent $parent
 
readonly Modal $modal
 
readonly Closure $format_date
 
readonly ilBadgeImage $badge_image_service
 

Detailed Description

Definition at line 34 of file Tile.php.

Constructor & Destructor Documentation

◆ __construct()

ILIAS\Badge\Tile::__construct ( private readonly Container  $container,
BadgeParent  $parent = null,
Modal  $modal = null,
  $sign_file = [ilWACSignedPath::class,
'signFile']  ,
Closure  $format_date = null 
)
Parameters
Closure(string)string $sign_file
Closure(int)string $format_date

Definition at line 48 of file Tile.php.

References ILIAS\Badge\Tile\$format_date, ilDatePresentation\formatDate(), IL_CAL_UNIX, and ILIAS\Badge\Tile\modal().

54  {
55  $this->parent = $parent ?? new BadgeParent($this->container);
56  $this->modal = $modal ?? new Modal($this->container);
57  $this->sign_file = Closure::fromCallable($sign_file);
58  if (!$format_date) {
59  class_exists(ilDateTime::class); // Ensure ilDateTime is loaded as IL_CAL_UNIX is defined in ilDateTime.php.
60  $format_date = static fn($date, int $format = IL_CAL_UNIX): string => (
61  ilDatePresentation::formatDate(new ilDateTime($date, $format))
62  );
63  }
64  $this->format_date = $format_date;
65  $this->badge_image_service = new ilBadgeImage($container->resourceStorage(), $container->upload(), $container->ui()->mainTemplate());
66  }
const IL_CAL_UNIX
modal(Card $card)
Definition: Tile.php:138
$container
Definition: wac.php:13
readonly Modal $modal
Definition: Tile.php:39
readonly Closure $sign_file
Definition: Tile.php:37
readonly Closure $format_date
Definition: Tile.php:41
readonly BadgeParent $parent
Definition: Tile.php:38
+ Here is the call graph for this function:

Member Function Documentation

◆ addAssignment()

ILIAS\Badge\Tile::addAssignment ( ModalContent  $content,
ilBadgeAssignment  $assignment 
)

Definition at line 180 of file Tile.php.

References ilBadgeAssignment\getTimestamp(), ILIAS\Badge\Tile\txt(), and ILIAS\Badge\ModalContent\withAdditionalProperties().

Referenced by ILIAS\Badge\Tile\modalContentWithAssignment().

180  : ModalContent
181  {
182  return $content->withAdditionalProperties([
183  $this->txt('badge_issued_on') => ($this->format_date)($assignment->getTimestamp()),
184  ]);
185  }
txt(string $key)
Definition: Tile.php:187
+ Here is the call graph for this function:
+ Here is the caller graph for this function:

◆ asImage()

ILIAS\Badge\Tile::asImage ( ModalContent  $content,
int  $size = ilBadgeImage::IMAGE_SIZE_M 
)
Returns
list<Component>

Definition at line 107 of file Tile.php.

References ILIAS\Badge\Tile\$modal, ILIAS\Badge\ModalContent\badge(), ILIAS\Badge\Tile\card(), ILIAS\Badge\Tile\image(), and ILIAS\Badge\Tile\modal().

107  : array
108  {
109  $modal = $this->modal($this->card($content));
110  return [
111  $modal,
112  $this->image($modal, $content->badge(), $size),
113  ];
114  }
modal(Card $card)
Definition: Tile.php:138
readonly Modal $modal
Definition: Tile.php:39
image(Component $modal, ilBadge $badge, int $size=ilBadgeImage::IMAGE_SIZE_M)
Definition: Tile.php:145
card(ModalContent $content)
Definition: Tile.php:128
+ Here is the call graph for this function:

◆ asTitle()

ILIAS\Badge\Tile::asTitle ( ModalContent  $content)
Returns
list<Component>

Definition at line 119 of file Tile.php.

References ILIAS\Badge\Tile\$modal, ILIAS\Badge\ModalContent\badge(), ILIAS\Badge\Tile\card(), ILIAS\Badge\Tile\modal(), and ILIAS\Badge\Tile\title().

119  : array
120  {
121  $modal = $this->modal($this->card($content));
122  return [
123  $modal,
124  $this->title($modal, $content->badge()),
125  ];
126  }
modal(Card $card)
Definition: Tile.php:138
readonly Modal $modal
Definition: Tile.php:39
card(ModalContent $content)
Definition: Tile.php:128
title(Component $modal, ilBadge $badge)
Definition: Tile.php:156
+ Here is the call graph for this function:

◆ asTitleWithLeadingImage()

ILIAS\Badge\Tile::asTitleWithLeadingImage ( ModalContent  $content)
Returns
list<Component>

Definition at line 94 of file Tile.php.

References ILIAS\Badge\Tile\$modal, ILIAS\Badge\ModalContent\badge(), ILIAS\Badge\Tile\card(), ILIAS\Badge\Tile\image(), ILIAS\Badge\Tile\modal(), and ILIAS\Badge\Tile\title().

94  : array
95  {
96  $modal = $this->modal($this->card($content));
97  return [
98  $modal,
99  $this->image($modal, $content->badge()),
100  $this->title($modal, $content->badge()),
101  ];
102  }
modal(Card $card)
Definition: Tile.php:138
readonly Modal $modal
Definition: Tile.php:39
image(Component $modal, ilBadge $badge, int $size=ilBadgeImage::IMAGE_SIZE_M)
Definition: Tile.php:145
card(ModalContent $content)
Definition: Tile.php:128
title(Component $modal, ilBadge $badge)
Definition: Tile.php:156
+ Here is the call graph for this function:

◆ card()

ILIAS\Badge\Tile::card ( ModalContent  $content)
private

Definition at line 128 of file Tile.php.

References ILIAS\Badge\ModalContent\badge(), and ILIAS\Badge\Tile\modal().

Referenced by ILIAS\Badge\Tile\asImage(), ILIAS\Badge\Tile\asTitle(), ILIAS\Badge\Tile\asTitleWithLeadingImage(), and ILIAS\Badge\Tile\inDeck().

128  : Component
129  {
130  return $this->container
131  ->ui()
132  ->factory()
133  ->card()
134  ->standard($content->badge()->getTitle())
135  ->withHiddenSections($this->modal->components($content));
136  }
This file is part of ILIAS, a powerful learning management system published by ILIAS open source e-Le...
modal(Card $card)
Definition: Tile.php:138
+ Here is the call graph for this function:
+ Here is the caller graph for this function:

◆ image()

ILIAS\Badge\Tile::image ( Component  $modal,
ilBadge  $badge,
int  $size = ilBadgeImage::IMAGE_SIZE_M 
)
private

Definition at line 145 of file Tile.php.

References ilBadge\getTitle(), and ILIAS\GlobalScreen\Scope\Footer\Factory\withAction().

Referenced by ILIAS\Badge\Tile\asImage(), ILIAS\Badge\Tile\asTitleWithLeadingImage(), and ILIAS\Badge\Tile\inDeck().

145  : Component
146  {
147  $image_src = $this->badge_image_service->getImageFromBadge($badge, $size);
148  return $this->container
149  ->ui()
150  ->factory()
151  ->image()
152  ->responsive($image_src, $badge->getTitle())
153  ->withAction($modal->getShowSignal());
154  }
withAction(URI|Signal|string $action)
This file is part of ILIAS, a powerful learning management system published by ILIAS open source e-Le...
readonly Modal $modal
Definition: Tile.php:39
+ Here is the call graph for this function:
+ Here is the caller graph for this function:

◆ inDeck()

ILIAS\Badge\Tile::inDeck ( ilBadge  $badge,
ilBadgeAssignment  $assignment,
string  $gui 
)
Returns
array{modal: Component, card: Component}

Definition at line 71 of file Tile.php.

References ILIAS\Badge\Tile\$modal, ILIAS\Badge\Tile\$parent, ILIAS\Badge\Tile\card(), ILIAS\Badge\Tile\image(), ILIAS\Badge\Tile\modal(), ILIAS\Badge\Tile\modalContentWithAssignment(), and ILIAS\Badge\Tile\profileButton().

71  : array
72  {
73  $parent = $this->parent->asComponent($badge);
74  $badge_sections = $parent ? [$parent] : [];
75  $badge_sections[] = $this->profileButton($badge, $assignment, $gui);
76 
77  $content = $this->modalContentWithAssignment($badge, $assignment);
78  $card = $this->card($content);
79  $modal = $this->modal($card);
80  $image = $this->image($modal, $badge);
81  $card = $card->withSections($badge_sections)
82  ->withImage($image)
83  ->withTitleAction($modal->getShowSignal());
84 
85  return [
86  'card' => $card,
87  'modal' => $modal,
88  ];
89  }
modal(Card $card)
Definition: Tile.php:138
readonly Modal $modal
Definition: Tile.php:39
image(Component $modal, ilBadge $badge, int $size=ilBadgeImage::IMAGE_SIZE_M)
Definition: Tile.php:145
profileButton(ilBadge $badge, ilBadgeAssignment $assignment, string $gui)
Definition: Tile.php:205
readonly BadgeParent $parent
Definition: Tile.php:38
modalContentWithAssignment(ilBadge $badge, ilBadgeAssignment $assignment)
Definition: Tile.php:175
card(ModalContent $content)
Definition: Tile.php:128
asComponent(ilBadge $badge)
Definition: BadgeParent.php:55
+ Here is the call graph for this function:

◆ modal()

ILIAS\Badge\Tile::modal ( Card  $card)
private

Definition at line 138 of file Tile.php.

Referenced by ILIAS\Badge\Tile\__construct(), ILIAS\Badge\Tile\asImage(), ILIAS\Badge\Tile\asTitle(), ILIAS\Badge\Tile\asTitleWithLeadingImage(), ILIAS\Badge\Tile\card(), and ILIAS\Badge\Tile\inDeck().

138  : Component
139  {
140  return $this->container->ui()->factory()->modal()->lightbox(
141  $this->container->ui()->factory()->modal()->lightboxCardPage($card)
142  );
143  }
This file is part of ILIAS, a powerful learning management system published by ILIAS open source e-Le...
+ Here is the caller graph for this function:

◆ modalContent()

ILIAS\Badge\Tile::modalContent ( ilBadge  $badge)

Definition at line 165 of file Tile.php.

References ilBadge\getCriteria(), ilBadge\getValid(), ILIAS\Badge\Tile\tryFormating(), and ILIAS\Badge\Tile\txt().

Referenced by ILIAS\Badge\Tile\modalContentWithAssignment().

165  : ModalContent
166  {
167  $awarded_by = $this->parent->asProperty($badge);
168  return new ModalContent($badge, [
169  $this->txt('criteria') => $badge->getCriteria(),
170  ...($awarded_by !== null ? [$this->txt('awarded_by') => $awarded_by] : []),
171  $this->txt('valid_until') => $this->tryFormating($badge->getValid()),
172  ]);
173  }
tryFormating(string $valid)
Definition: Tile.php:192
txt(string $key)
Definition: Tile.php:187
+ Here is the call graph for this function:
+ Here is the caller graph for this function:

◆ modalContentWithAssignment()

ILIAS\Badge\Tile::modalContentWithAssignment ( ilBadge  $badge,
ilBadgeAssignment  $assignment 
)

Definition at line 175 of file Tile.php.

References ILIAS\Badge\Tile\addAssignment(), and ILIAS\Badge\Tile\modalContent().

Referenced by ILIAS\Badge\Tile\inDeck().

175  : ModalContent
176  {
177  return $this->addAssignment($this->modalContent($badge), $assignment);
178  }
addAssignment(ModalContent $content, ilBadgeAssignment $assignment)
Definition: Tile.php:180
modalContent(ilBadge $badge)
Definition: Tile.php:165
+ Here is the call graph for this function:
+ Here is the caller graph for this function:

◆ profileButton()

ILIAS\Badge\Tile::profileButton ( ilBadge  $badge,
ilBadgeAssignment  $assignment,
string  $gui 
)
private

Definition at line 205 of file Tile.php.

References $url, ilBadge\getId(), ilBadgeAssignment\getPosition(), and ILIAS\Badge\Tile\txt().

Referenced by ILIAS\Badge\Tile\inDeck().

205  : Component
206  {
207  $active = $assignment->getPosition();
208 
209  $this->container->ctrl()->setParameterByClass($gui, 'badge_id', $badge->getId());
210 
211  $url = $this->container->ctrl()->getLinkTargetByClass(
212  $gui,
213  $active ? 'deactivateInCard' : 'activateInCard'
214  );
215 
216  $this->container->ctrl()->setParameterByClass($gui, 'badge_id', '');
217 
218  return $this->container->ui()->factory()->button()->standard(
219  $this->txt($active ? 'badge_remove_from_profile' : 'badge_add_to_profile'),
220  $url
221  );
222  }
This file is part of ILIAS, a powerful learning management system published by ILIAS open source e-Le...
$url
Definition: shib_logout.php:63
txt(string $key)
Definition: Tile.php:187
+ Here is the call graph for this function:
+ Here is the caller graph for this function:

◆ title()

ILIAS\Badge\Tile::title ( Component  $modal,
ilBadge  $badge 
)
private

Definition at line 156 of file Tile.php.

References ilBadge\getTitle().

Referenced by ILIAS\Badge\Tile\asTitle(), and ILIAS\Badge\Tile\asTitleWithLeadingImage().

156  : Component
157  {
158  return $this->container
159  ->ui()
160  ->factory()
161  ->button()
162  ->shy($badge->getTitle(), $modal->getShowSignal());
163  }
This file is part of ILIAS, a powerful learning management system published by ILIAS open source e-Le...
readonly Modal $modal
Definition: Tile.php:39
+ Here is the call graph for this function:
+ Here is the caller graph for this function:

◆ tryFormating()

ILIAS\Badge\Tile::tryFormating ( string  $valid)
private

Definition at line 192 of file Tile.php.

References $valid, IL_CAL_DATE, and ILIAS\Badge\Tile\txt().

Referenced by ILIAS\Badge\Tile\modalContent().

192  : string
193  {
194  if (!$valid) {
195  return $this->txt('endless');
196  }
197 
198  try {
199  return ($this->format_date)($valid, IL_CAL_DATE);
200  } catch (ilDateTimeException) {
201  return $valid;
202  }
203  }
$valid
const IL_CAL_DATE
txt(string $key)
Definition: Tile.php:187
+ Here is the call graph for this function:
+ Here is the caller graph for this function:

◆ txt()

ILIAS\Badge\Tile::txt ( string  $key)
private

Definition at line 187 of file Tile.php.

Referenced by ILIAS\Badge\Tile\addAssignment(), ILIAS\Badge\Tile\modalContent(), ILIAS\Badge\Tile\profileButton(), and ILIAS\Badge\Tile\tryFormating().

187  : string
188  {
189  return $this->container->language()->txt($key);
190  }
+ Here is the caller graph for this function:

Field Documentation

◆ $badge_image_service

readonly ilBadgeImage ILIAS\Badge\Tile::$badge_image_service
private

Definition at line 42 of file Tile.php.

◆ $format_date

readonly Closure ILIAS\Badge\Tile::$format_date
private

Definition at line 41 of file Tile.php.

Referenced by ILIAS\Badge\Tile\__construct().

◆ $modal

readonly Modal ILIAS\Badge\Tile::$modal
private

◆ $parent

readonly BadgeParent ILIAS\Badge\Tile::$parent
private

Definition at line 38 of file Tile.php.

Referenced by ILIAS\Badge\Tile\inDeck().

◆ $sign_file

readonly Closure ILIAS\Badge\Tile::$sign_file
private

Definition at line 37 of file Tile.php.


The documentation for this class was generated from the following file: