ILIAS  release_10 Revision v10.1-43-ga1241a92c2f
ILIAS\Survey\Evaluation\GUIService Class Reference
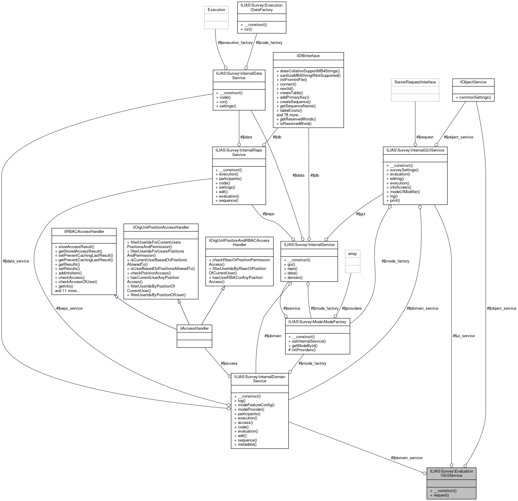
+ Collaboration diagram for ILIAS\Survey\Evaluation\GUIService:

Public Member Functions

 __construct (InternalGUIService $ui_service, \ilObjectService $object_service, \ilObjSurvey $survey, InternalDomainService $domain_service)
 
 request ()
 

Protected Attributes

InternalGUIService $ui_service
 
ilObjectService $object_service
 
InternalDomainService $domain_service
 

Detailed Description

Author
Alexander Killing killi.nosp@m.ng@l.nosp@m.eifos.nosp@m..de

Definition at line 29 of file class.GUIService.php.

Constructor & Destructor Documentation

◆ __construct()

ILIAS\Survey\Evaluation\GUIService::__construct ( InternalGUIService  $ui_service,
\ilObjectService  $object_service,
\ilObjSurvey  $survey,
InternalDomainService  $domain_service 
)

Definition at line 35 of file class.GUIService.php.

References ILIAS\Survey\Evaluation\GUIService\$domain_service, ILIAS\Survey\Evaluation\GUIService\$object_service, and ILIAS\Survey\Evaluation\GUIService\$ui_service.

40  {
41  $this->ui_service = $ui_service;
42  $this->object_service = $object_service;
43  $this->domain_service = $domain_service;
44  }
InternalDomainService $domain_service

Member Function Documentation

◆ request()

ILIAS\Survey\Evaluation\GUIService::request ( )

Definition at line 46 of file class.GUIService.php.

46  : EvaluationGUIRequest
47  {
48  return new EvaluationGUIRequest(
49  $this->ui_service->http(),
50  $this->domain_service->refinery()
51  );
52  }

Field Documentation

◆ $domain_service

InternalDomainService ILIAS\Survey\Evaluation\GUIService::$domain_service
protected

Definition at line 33 of file class.GUIService.php.

Referenced by ILIAS\Survey\Evaluation\GUIService\__construct().

◆ $object_service

ilObjectService ILIAS\Survey\Evaluation\GUIService::$object_service
protected

Definition at line 32 of file class.GUIService.php.

Referenced by ILIAS\Survey\Evaluation\GUIService\__construct().

◆ $ui_service

InternalGUIService ILIAS\Survey\Evaluation\GUIService::$ui_service
protected

Definition at line 31 of file class.GUIService.php.

Referenced by ILIAS\Survey\Evaluation\GUIService\__construct().


The documentation for this class was generated from the following file: