ILIAS  release_10 Revision v10.1-43-ga1241a92c2f
ILIAS\Help\InternalService Class Reference
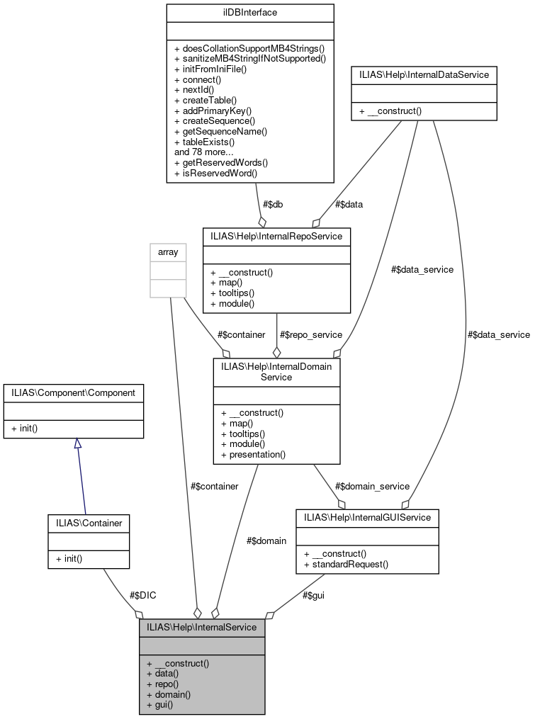
+ Collaboration diagram for ILIAS\Help\InternalService:

Public Member Functions

 __construct (Container $DIC)
 
 data ()
 
 repo ()
 
 domain ()
 
 gui ()
 

Protected Attributes

Container $DIC
 
InternalDomainService $domain
 
InternalGUIService $gui
 
array $container = []
 

Detailed Description

Definition at line 25 of file class.InternalService.php.

Constructor & Destructor Documentation

◆ __construct()

ILIAS\Help\InternalService::__construct ( Container  $DIC)

Definition at line 33 of file class.InternalService.php.

References ILIAS\Help\InternalService\$DIC.

34  {
35  $this->DIC = $DIC;
36  }

Member Function Documentation

◆ data()

ILIAS\Help\InternalService::data ( )

Definition at line 38 of file class.InternalService.php.

Referenced by ILIAS\Help\InternalService\domain(), ILIAS\Help\InternalService\gui(), and ILIAS\Help\InternalService\repo().

38  : InternalDataService
39  {
40  return $this->container["data"] ??
41  $this->container["data"] = new InternalDataService();
42  }
+ Here is the caller graph for this function:

◆ domain()

ILIAS\Help\InternalService::domain ( )

Definition at line 53 of file class.InternalService.php.

References ILIAS\Help\InternalService\data(), and ILIAS\Help\InternalService\repo().

Referenced by ILIAS\Help\InternalService\gui().

53  : InternalDomainService
54  {
55  return $this->container["domain"] ??
56  $this->container["domain"] = new InternalDomainService(
57  $this->DIC,
58  $this->repo(),
59  $this->data()
60  );
61  }
+ Here is the call graph for this function:
+ Here is the caller graph for this function:

◆ gui()

ILIAS\Help\InternalService::gui ( )

Definition at line 63 of file class.InternalService.php.

References ILIAS\Help\InternalService\data(), and ILIAS\Help\InternalService\domain().

63  : InternalGUIService
64  {
65  return $this->container["gui"] ??
66  $this->container["gui"] = new InternalGUIService(
67  $this->DIC,
68  $this->data(),
69  $this->domain()
70  );
71  }
+ Here is the call graph for this function:

◆ repo()

ILIAS\Help\InternalService::repo ( )

Definition at line 44 of file class.InternalService.php.

References ILIAS\Help\InternalService\data().

Referenced by ILIAS\Help\InternalService\domain().

44  : InternalRepoService
45  {
46  return $this->container["repo"] ??
47  $this->container["repo"] = new InternalRepoService(
48  $this->data(),
49  $this->DIC->database()
50  );
51  }
+ Here is the call graph for this function:
+ Here is the caller graph for this function:

Field Documentation

◆ $container

array ILIAS\Help\InternalService::$container = []
protected

Definition at line 31 of file class.InternalService.php.

◆ $DIC

Container ILIAS\Help\InternalService::$DIC
protected

Definition at line 27 of file class.InternalService.php.

Referenced by ILIAS\Help\InternalService\__construct().

◆ $domain

InternalDomainService ILIAS\Help\InternalService::$domain
protected

Definition at line 28 of file class.InternalService.php.

◆ $gui

InternalGUIService ILIAS\Help\InternalService::$gui
protected

Definition at line 29 of file class.InternalService.php.


The documentation for this class was generated from the following file: