ILIAS  release_10 Revision v10.1-43-ga1241a92c2f
ILIAS\News\Items\NewsItemManager Class Reference

News data. More...

+ Collaboration diagram for ILIAS\News\Items\NewsItemManager:

Public Member Functions

 __construct (InternalDataService $data, InternalRepoService $repo, InternalDomainService $domain)
 
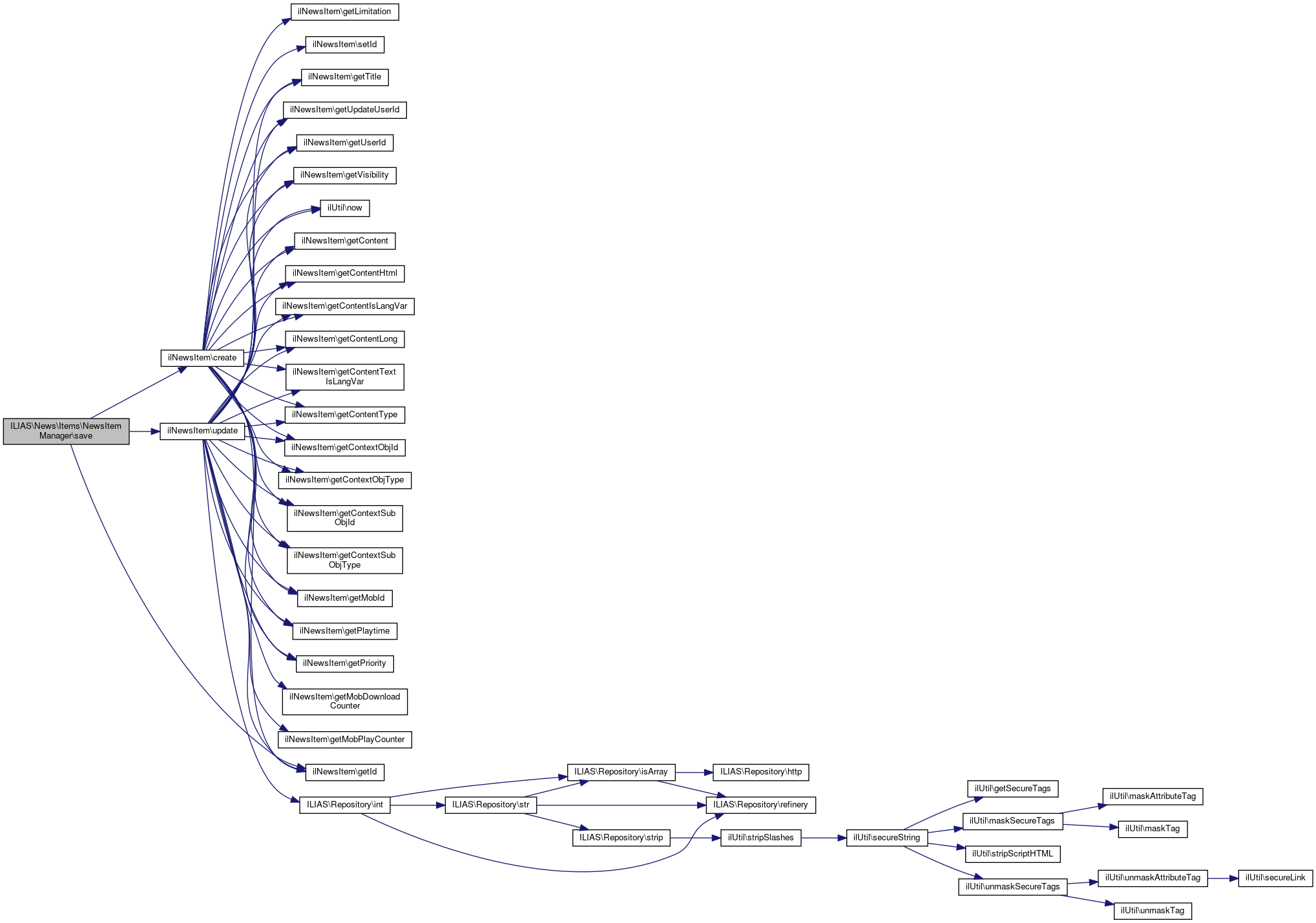
 save (\ilNewsItem $news_item)
 Save news item. More...
 
 getNewsOfContext (\ilNewsContext $context)
 Get news of context. More...
 
 delete (\ilNewsItem $news_item)
 Delete a news item. More...
 

Protected Attributes

InternalRepoService $repo
 
InternalDataService $data
 
InternalDomainService $domain
 

Detailed Description

News data.

Author
Alexander Killing killi.nosp@m.ng@l.nosp@m.eifos.nosp@m..de

Definition at line 29 of file class.NewsItemManager.php.

Constructor & Destructor Documentation

◆ __construct()

ILIAS\News\Items\NewsItemManager::__construct ( InternalDataService  $data,
InternalRepoService  $repo,
InternalDomainService  $domain 
)

Definition at line 35 of file class.NewsItemManager.php.

References ILIAS\News\Items\NewsItemManager\$data, ILIAS\News\Items\NewsItemManager\$domain, and ILIAS\News\Items\NewsItemManager\$repo.

39  {
40  $this->repo = $repo;
41  $this->data = $data;
42  $this->domain = $domain;
43  }

Member Function Documentation

◆ delete()

ILIAS\News\Items\NewsItemManager::delete ( \ilNewsItem  $news_item)

Delete a news item.

Parameters
\ilNewsItem$news_item

Definition at line 78 of file class.NewsItemManager.php.

78  : void
79  {
80  $news_item->delete();
81  }

◆ getNewsOfContext()

ILIAS\News\Items\NewsItemManager::getNewsOfContext ( \ilNewsContext  $context)

Get news of context.

Parameters
\ilNewsContext$context
Returns
[]

Definition at line 64 of file class.NewsItemManager.php.

References ilNewsContext\getObjId(), ilNewsContext\getObjType(), ilNewsContext\getSubId(), and ilNewsContext\getSubType().

64  : array
65  {
66  return \ilNewsItem::getNewsOfContext(
67  $context->getObjId(),
68  $context->getObjType(),
69  $context->getSubId(),
70  $context->getSubType()
71  );
72  }
$context
Definition: webdav.php:31
+ Here is the call graph for this function:

◆ save()

ILIAS\News\Items\NewsItemManager::save ( \ilNewsItem  $news_item)

Save news item.

Definition at line 48 of file class.NewsItemManager.php.

References ilNewsItem\create(), ilNewsItem\getId(), and ilNewsItem\update().

48  : int
49  {
50  if ($news_item->getId() > 0) {
51  $news_item->update(true);
52  } else {
53  $news_item->create();
54  }
55  return $news_item->getId();
56  }
+ Here is the call graph for this function:

Field Documentation

◆ $data

InternalDataService ILIAS\News\Items\NewsItemManager::$data
protected

◆ $domain

InternalDomainService ILIAS\News\Items\NewsItemManager::$domain
protected

◆ $repo

InternalRepoService ILIAS\News\Items\NewsItemManager::$repo
protected

The documentation for this class was generated from the following file: