|
ILIAS
release_10 Revision v10.1-43-ga1241a92c2f
|
Interface ilDBInterface. More...
Inheritance diagram for ilDBInterface:
Collaboration diagram for ilDBInterface:Public Member Functions | |
| doesCollationSupportMB4Strings () | |
| sanitizeMB4StringIfNotSupported (string $query) | |
| initFromIniFile (?ilIniFile $ini=null) | |
| connect (bool $return_false_on_error=false) | |
| nextId (string $table_name) | |
| createTable (string $table_name, array $fields, bool $drop_table=false, bool $ignore_erros=false) | |
| addPrimaryKey (string $table_name, array $primary_keys) | |
| createSequence (string $table_name, int $start=1) | |
| getSequenceName (string $table_name) | |
| tableExists (string $table_name) | |
| tableColumnExists (string $table_name, string $column_name) | |
| addTableColumn (string $table_name, string $column_name, array $attributes) | |
| dropTable (string $table_name, bool $error_if_not_existing=true) | |
| renameTable (string $old_name, string $new_name) | |
| query (string $query) | |
| Run a (read-only) Query on the database. More... | |
| fetchAll (ilDBStatement $statement, int $fetch_mode=ilDBConstants::FETCHMODE_ASSOC) | |
| dropSequence (string $table_name) | |
| dropTableColumn (string $table_name, string $column_name) | |
| renameTableColumn (string $table_name, string $column_old_name, string $column_new_name) | |
| insert (string $table_name, array $values) | |
| fetchObject (ilDBStatement $query_result) | |
| update (string $table_name, array $values, array $where) | |
| $where MUST contain existing columns only. More... | |
| manipulate (string $query) | |
| Run a (write) Query on the database. More... | |
| fetchAssoc (ilDBStatement $statement) | |
| numRows (ilDBStatement $statement) | |
| quote ($value, string $type) | |
| addIndex (string $table_name, array $fields, string $index_name='', bool $fulltext=false) | |
| indexExistsByFields (string $table_name, array $fields) | |
| getDSN () | |
| Get DSN. More... | |
| getDBType () | |
| Get DSN. More... | |
| lockTables (array $tables) | |
| Abstraction of lock table. More... | |
| unlockTables () | |
| Unlock tables locked by previous lock table calls. More... | |
| in (string $field, array $values, bool $negate=false, string $type="") | |
| queryF (string $query, array $types, array $values) | |
| manipulateF (string $query, array $types, array $values) | |
| useSlave (bool $bool) | |
| setLimit (int $limit, int $offset=0) | |
| like (string $column, string $type, string $value="?", bool $case_insensitive=true) | |
| Generate a like subquery. More... | |
| now () | |
| replace (string $table, array $primary_keys, array $other_columns) | |
| Replace into method. More... | |
| equals (string $columns, $value, string $type, bool $emptyOrNull=false) | |
| setDBUser (string $user) | |
| setDBPort (int $port) | |
| setDBPassword (string $password) | |
| setDBHost (string $host) | |
| upper (string $expression) | |
| lower (string $expression) | |
| substr (string $expression) | |
| prepare (string $a_query, array $a_types=null, array $a_result_types=null) | |
| Prepare a query (SELECT) statement to be used with execute. More... | |
| prepareManip (string $a_query, ?array $a_types=null) | |
| enableResultBuffering (bool $a_status) | |
| execute (ilDBStatement $stmt, array $data=[]) | |
| sequenceExists (string $sequence) | |
| listSequences () | |
| supports (string $feature) | |
| supportsFulltext () | |
| supportsSlave () | |
| supportsTransactions () | |
| listTables () | |
| loadModule (string $module) | |
| getAllowedAttributes () | |
| concat (array $values, bool $allow_null=true) | |
| locate (string $needle, string $string, int $start_pos=1) | |
| quoteIdentifier (string $identifier, bool $check_option=false) | |
| modifyTableColumn (string $table, string $column, array $attributes) | |
| free (ilDBStatement $a_st) | |
| checkTableName (string $a_name) | |
| beginTransaction () | |
| commit () | |
| rollback () | |
| constraintName (string $a_table, string $a_constraint) | |
| dropIndex (string $a_table, string $a_name="i1") | |
| createDatabase (string $a_name, string $a_charset="utf8", string $a_collation="") | |
| dropIndexByFields (string $table_name, array $afields) | |
| getPrimaryKeyIdentifier () | |
| addFulltextIndex (string $table_name, array $afields, string $a_name='in') | |
| dropFulltextIndex (string $a_table, string $a_name) | |
| isFulltextIndex (string $a_table, string $a_name) | |
| setStorageEngine (string $storage_engine) | |
| getStorageEngine () | |
| buildAtomQuery () | |
| groupConcat (string $a_field_name, string $a_seperator=",", ?string $a_order=null) | |
| cast (string $a_field_name, string $a_dest_type) | |
| addForeignKey (string $foreign_key_name, array $field_names, string $table_name, array $reference_field_names, string $reference_table, ?ForeignKeyConstraints $on_update=null, ?ForeignKeyConstraints $on_delete=null) | |
| dropForeignKey (string $foreign_key_name, string $table_name) | |
| foreignKeyExists (string $foreign_key_name, string $table_name) | |
| buildIntegrityAnalyser () | |
| primaryExistsByFields (string $table_name, array $fields) | |
Static Public Member Functions | |
| static | getReservedWords () |
| Get reserved words. More... | |
| static | isReservedWord (string $a_word) |
Interface ilDBInterface.
Definition at line 29 of file interface.ilDBInterface.php.
| ilDBInterface::addForeignKey | ( | string | $foreign_key_name, |
| array | $field_names, | ||
| string | $table_name, | ||
| array | $reference_field_names, | ||
| string | $reference_table, | ||
| ?ForeignKeyConstraints | $on_update = null, |
||
| ?ForeignKeyConstraints | $on_delete = null |
||
| ) |
| string[] | $field_names |
| string[] | $reference_field_names |
Implemented in ilDBPdo.
| ilDBInterface::addFulltextIndex | ( | string | $table_name, |
| array | $afields, | ||
| string | $a_name = 'in' |
||
| ) |
Implemented in ilDBPdo, and ilDBPdoMySQLInnoDB.
| ilDBInterface::addIndex | ( | string | $table_name, |
| array | $fields, | ||
| string | $index_name = '', |
||
| bool | $fulltext = false |
||
| ) |
Implemented in ilDBPdo.
Referenced by ILIAS\EmployeeTalk\Setup\ilEmployeeTalkDBUpdateSteps\step_2().
Here is the caller graph for this function:| ilDBInterface::addPrimaryKey | ( | string | $table_name, |
| array | $primary_keys | ||
| ) |
Implemented in ilDBPdo.
Referenced by ILIAS\EmployeeTalk\Setup\ilEmployeeTalkDBUpdateSteps\step_2(), ILIAS\EmployeeTalk\Setup\ilEmployeeTalkDBUpdateSteps\step_5(), and ILIAS\MediaObjects\Setup\ilMediaObjectsDBUpdateSteps\step_6().
Here is the caller graph for this function:| ilDBInterface::addTableColumn | ( | string | $table_name, |
| string | $column_name, | ||
| array | $attributes | ||
| ) |
Implemented in ilDBPdo.
Referenced by ILIAS\MediaCast\Setup\ilMediaCastDBUpdateSteps\step_1(), ILIAS\MediaObjects\Setup\ilMediaObjectsDBUpdateSteps\step_1(), ILIAS\MediaCast\Setup\ilMediaCastDBUpdateSteps\step_2(), ILIAS\MediaCast\Setup\ilMediaCastDBUpdateSteps\step_3(), ILIAS\EmployeeTalk\Setup\ilEmployeeTalkDBUpdateSteps\step_3(), ILIAS\Wiki\Setup\ilWikiDBUpdateSteps\step_4(), ILIAS\Setup\ilBookingManagerDBUpdateSteps\step_5(), ILIAS\Wiki\Setup\ilWikiDBUpdateSteps\step_5(), ILIAS\Setup\ilBookingManagerDBUpdateSteps\step_6(), ILIAS\EmployeeTalk\Setup\ilEmployeeTalkDBUpdateSteps\step_6(), and ILIAS\Setup\ilBookingManagerDBUpdateSteps\step_7().
Here is the caller graph for this function:| ilDBInterface::beginTransaction | ( | ) |
Implemented in ilDBPdo.
| ilDBInterface::buildAtomQuery | ( | ) |
Implemented in ilDBPdo, and ilDBPdoMySQLGalera.
Referenced by ilChangeEvent\_syncObjectStats(), ilRbacAdmin\assignUserLimited(), and ilObjectActivation\createDefaultEntry().
Here is the caller graph for this function:| ilDBInterface::buildIntegrityAnalyser | ( | ) |
Implemented in ilDBPdo.
| ilDBInterface::cast | ( | string | $a_field_name, |
| string | $a_dest_type | ||
| ) |
Implemented in ilDBPdo.
Referenced by ilMaterializedPathTree\createMaterializedPath().
Here is the caller graph for this function:| ilDBInterface::checkTableName | ( | string | $a_name | ) |
Implemented in ilDBPdo.
| ilDBInterface::commit | ( | ) |
Implemented in ilDBPdo.
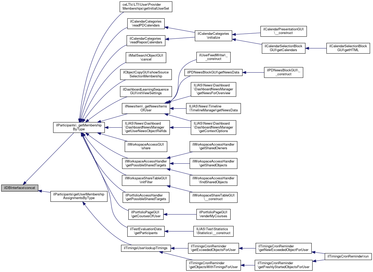
| ilDBInterface::concat | ( | array | $values, |
| bool | $allow_null = true |
||
| ) |
Implemented in ilDBPdo.
Referenced by ilParticipants\_getMembershipByType(), and ilParticipants\getUserMembershipAssignmentsByType().
Here is the caller graph for this function:| ilDBInterface::connect | ( | bool | $return_false_on_error = false | ) |
Implemented in ilDBPdo.
| ilDBInterface::constraintName | ( | string | $a_table, |
| string | $a_constraint | ||
| ) |
Implemented in ilDBPdo.
| ilDBInterface::createDatabase | ( | string | $a_name, |
| string | $a_charset = "utf8", |
||
| string | $a_collation = "" |
||
| ) |
Implemented in ilDBPdo.
| ilDBInterface::createSequence | ( | string | $table_name, |
| int | $start = 1 |
||
| ) |
Implemented in ilDBPdo.
| ilDBInterface::createTable | ( | string | $table_name, |
| array | $fields, | ||
| bool | $drop_table = false, |
||
| bool | $ignore_erros = false |
||
| ) |
Implemented in ilDBPdo.
Referenced by ILIAS\Portfolio\Setup\ilPortfolioDBUpdateSteps\step_1(), ILIAS\EmployeeTalk\Setup\ilEmployeeTalkDBUpdateSteps\step_2(), ILIAS\EmployeeTalk\Setup\ilEmployeeTalkDBUpdateSteps\step_5(), and ILIAS\MediaObjects\Setup\ilMediaObjectsDBUpdateSteps\step_5().
Here is the caller graph for this function:| ilDBInterface::doesCollationSupportMB4Strings | ( | ) |
Implemented in ilDBPdo, and ilDBPdoMySQL.
| ilDBInterface::dropForeignKey | ( | string | $foreign_key_name, |
| string | $table_name | ||
| ) |
Implemented in ilDBPdo.
| ilDBInterface::dropFulltextIndex | ( | string | $a_table, |
| string | $a_name | ||
| ) |
Implemented in ilDBPdo.
| ilDBInterface::dropIndex | ( | string | $a_table, |
| string | $a_name = "i1" |
||
| ) |
Implemented in ilDBPdo.
| ilDBInterface::dropIndexByFields | ( | string | $table_name, |
| array | $afields | ||
| ) |
Implemented in ilDBPdo.
| ilDBInterface::dropSequence | ( | string | $table_name | ) |
Implemented in ilDBPdo.
| ilDBInterface::dropTable | ( | string | $table_name, |
| bool | $error_if_not_existing = true |
||
| ) |
Implemented in ilDBPdo.
| ilDBInterface::dropTableColumn | ( | string | $table_name, |
| string | $column_name | ||
| ) |
Implemented in ilDBPdo.
| ilDBInterface::enableResultBuffering | ( | bool | $a_status | ) |
Implemented in ilDBPdo.
| ilDBInterface::equals | ( | string | $columns, |
| $value, | |||
| string | $type, | ||
| bool | $emptyOrNull = false |
||
| ) |
Implemented in ilDBPdo.
Referenced by ILIAS\Style\Content\CharacteristicDBRepo\deleteParameter().
Here is the caller graph for this function:| ilDBInterface::execute | ( | ilDBStatement | $stmt, |
| array | $data = [] |
||
| ) |
| ilDatabaseException |
Referenced by ilChatroomAppEventListener\dbCachePrepare(), ilDBPdo\enableResultBuffering(), ilDBPdo\executeMultiple(), ilDatabasePopulatedObjective\readDumpFile(), and ilDBPdo\update().
Here is the caller graph for this function:| ilDBInterface::fetchAll | ( | ilDBStatement | $statement, |
| int | $fetch_mode = ilDBConstants::FETCHMODE_ASSOC |
||
| ) |
Implemented in ilDBPdo.
Referenced by ilRecommendedContentDBRepository\getDeclinedUserObjectRecommendations(), ilStudyProgrammeAutoMembershipsDBRepository\getProgrammesFor(), ilRecommendedContentDBRepository\getRecommendationsOfRoles(), ilRecommendedContentDBRepository\getUserObjectRecommendations(), ILIAS\TermsOfService\Consumer\usersWhoDidntAgree(), and ILIAS\DataProtection\Consumer\usersWhoDidntAgree().
Here is the caller graph for this function:| ilDBInterface::fetchAssoc | ( | ilDBStatement | $statement | ) |
Implemented in ilDBPdo.
Referenced by ilObjUser\_checkExternalAuthAccount(), ilPageObject\_exists(), ilObject\_getAllReferences(), ilParticipants\_getAllSupportContactsOfUser(), ilObject\_getIdForImportId(), ilObject\_getIdsForTitle(), ilObject\_getLastUpdateOfObjects(), ilObject\_getObjectsByType(), ilObject\_getObjectsDataForType(), ilPageObject\_isScheduledActivation(), ilPageObject\_lookupActivationData(), ilPageObject\_lookupActive(), ilObject\_lookupCreationDate(), ilObject\_lookupDeletedDate(), ilObjGlossary\_lookupOnline(), ilChangeEvent\_syncObjectStats(), ilCourseParticipants\_updatePassed(), ilFavouritesDBRepository\add(), ilBookingPrefBasedBookGatewayRepository\checkProcessHash(), ILIAS\Test\Setup\DatabaseInconsistencyMetricsCollectedObjective\collectMantis37759(), ILIAS\Style\Content\ColorDBRepo\colorExists(), ilMaterializedPathTree\createFromParentRelation(), ilMaterializedPathTree\createMaterializedPath(), ilWorkspaceTree\exists(), ILIAS\Style\Content\CharacteristicDBRepo\exists(), ilAdvancedMDFieldDefinition\exists(), ILIAS\Style\Content\Container\ContainerDBRepository\filterByReuse(), ilLMMenuEditor\fixImportMenuItems(), ilExAssignment\fixInstructionFileOrdering(), ilObject\fixMissingTitles(), ilObject\getAllOwnedRepositoryObjects(), ilPageObject\getAllPages(), ilExcAssMemberStateRepository\getAssignmentIdsWithGradingNeeded(), ilExcAssMemberStateRepository\getAssignmentIdsWithPeerFeedbackNeeded(), ilBadgeAssignment\getBadgesForUser(), ILIAS\Style\Content\CharacteristicDBRepo\getByKey(), ILIAS\Style\Content\CharacteristicDBRepo\getByTypes(), ilBenchmark\getCurrentRecordNumber(), ilPageActivationDBRepository\getData(), ilCourseParticipants\getDateTimeOfPassed(), ilBenchmark\getDbBenchRecords(), ilMDCopyrightSelectionEntry\getDefault(), ilPageObject\getEditLock(), ilPageObject\getEditLockInfo(), ilExcMemberRepository\getExerciseIdsOfUser(), ilContainerFilterFieldData\getFilterSetForRefId(), ilPageObject\getHistoryEntries(), ilPageObject\getHistoryEntry(), ilPageObject\getHistoryInfo(), ilObjectActivation\getItem(), ilPageObject\getLastChangeByParent(), ilBadgeAssignment\getLatestTimestamp(), ilObject\getLongDescriptions(), SurveySingleChoiceQuestion\getMaxSumScore(), SurveyMultipleChoiceQuestion\getMaxSumScore(), SurveyMatrixQuestion\getMaxSumScore(), ilMediaItem\getMediaItemsForUploadHash(), ilBadgeAssignment\getNewCounter(), ilPageObject\getNewPages(), ilFileObjectRBACDatabaseSteps\getOpsID(), ILIAS\Style\Content\Object\ObjectDBRepository\getOwnedStyles(), ilPageObject\getPageContributors(), ilPageObject\getPagesWithLinks(), ilSkillTreeDBRepository\getParentNodeIdForNodeId(), ilPageObject\getParentObjectContributors(), ilCourseParticipants\getPassedUsersForObjects(), ilBookingPrefBasedBookGatewayRepository\getPoolsWithOverdueBooking(), ilObjBookingPool\getPoolsWithReminders(), ilBookingPreferencesDBRepository\getPreferences(), ilBookingPreferencesDBRepository\getPreferencesOfUser(), ilStudyProgrammeAutoMembershipsDBRepository\getProgrammesFor(), ilPageObject\getRecentChanges(), ilLMObject\getShortTitles(), ilWorkspaceFolderUserSettingsRepository\getSortation(), ilWorkspaceFolderUserSettingsRepository\getSortationMultiple(), ilExSubmission\getSubmissionsForFilename(), ilExcAssMemberStateRepository\getSubmitableAssignmentIdsOfUser(), ilSkillTreeDBRepository\getTreeIdForNodeId(), ilObjUseBookDBRepository\getUsedBookingPools(), ilGlossaryTermReferences\hasReferences(), ilBookingPrefBasedBookGatewayRepository\hasRun(), ilRecommendedContentDBRepository\ifExistsObjectRecommendation(), ilFavouritesDBRepository\ifIsFavourite(), ilSkillTree\initChildsData(), ilExAssignment\instructionFileGetFileOrderData(), ilExAssignment\instructionFileOrderGetMax(), ILIAS\Style\Content\CharacteristicDBRepo\isOutdated(), ILIAS\Style\Content\Object\ObjectDBRepository\isOwned(), ilGlossaryTermReferences\isReferenced(), ilFavouritesDBRepository\loadData(), ilObjOrgUnit\loadRootOrgRefIdAndId(), ilObjGlossary\lookup(), ilBlogPosting\lookup(), ilObjGlossary\lookupAutoGlossaries(), ilPageObject\lookupParentId(), ilBookingObject\lookupPoolId(), ilGlossaryTermReferences\lookupReferencesOfTerm(), ilBookingObject\lookupTitle(), ilPageObject\lookupTranslations(), ilPageObject\preloadActivationDataByParentId(), ilObjectActivation\preloadData(), ilObjNotificationSettings\read(), ILIAS\Style\Content\Container\ContainerDBRepository\readReuse(), ilPageObject\releasePageLock(), SurveySearch\search(), and ILIAS\Style\Content\CharacteristicDBRepo\updateColorName().
Here is the caller graph for this function:| ilDBInterface::fetchObject | ( | ilDBStatement | $query_result | ) |
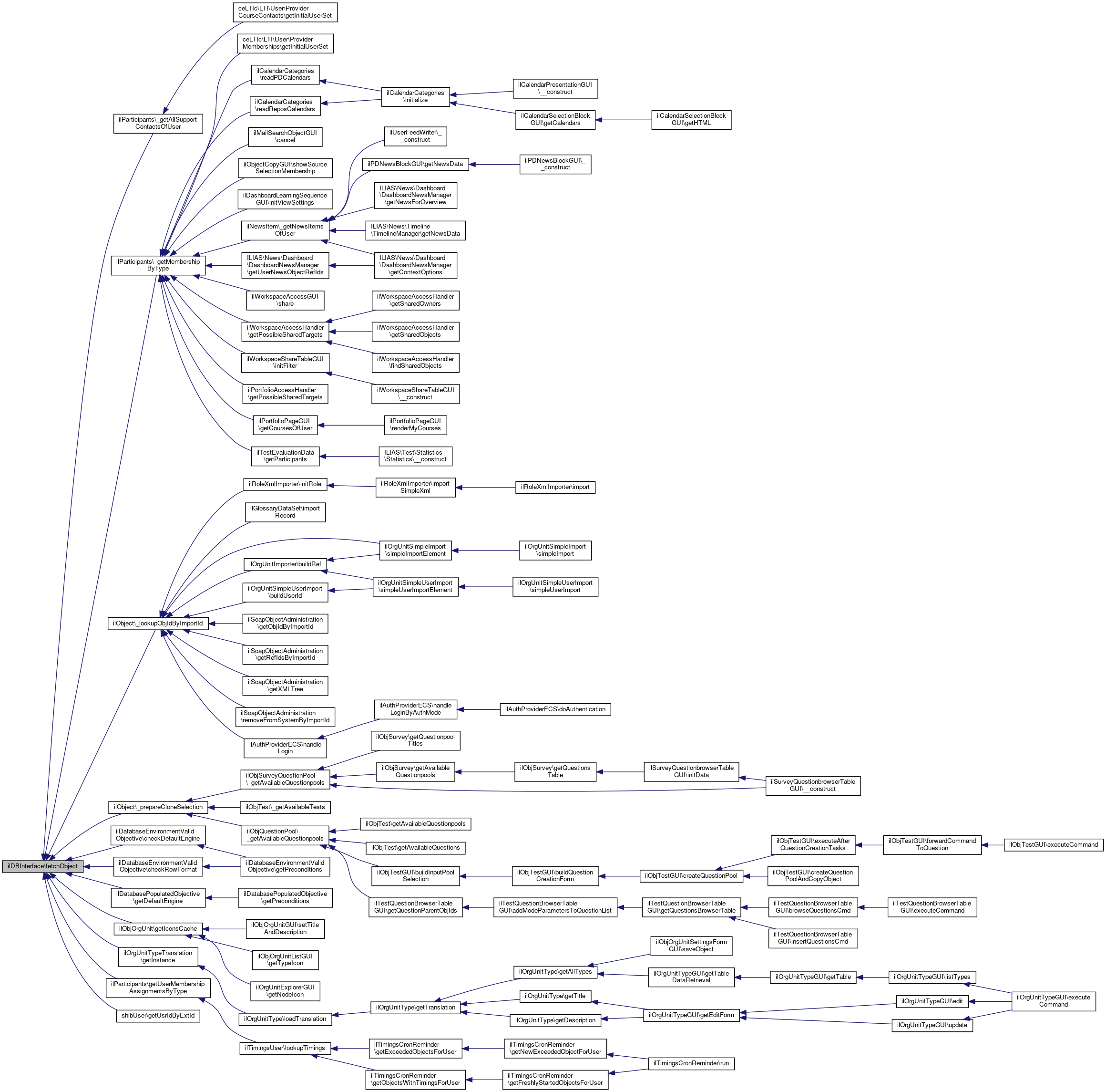
Implemented in ilDBPdo.
Referenced by ilParticipants\_getAllSupportContactsOfUser(), ilParticipants\_getMembershipByType(), ilObject\_lookupObjIdByImportId(), ilObject\_prepareCloneSelection(), ilDatabaseEnvironmentValidObjective\checkDefaultEngine(), ilDatabaseEnvironmentValidObjective\checkRowFormat(), ilDatabasePopulatedObjective\getDefaultEngine(), ilObjOrgUnit\getIconsCache(), ilOrgUnitTypeTranslation\getInstance(), ilParticipants\getUserMembershipAssignmentsByType(), and shibUser\getUsrIdByExtId().
Here is the caller graph for this function:| ilDBInterface::foreignKeyExists | ( | string | $foreign_key_name, |
| string | $table_name | ||
| ) |
Implemented in ilDBPdo.
| ilDBInterface::free | ( | ilDBStatement | $a_st | ) |
Implemented in ilDBPdo.
| ilDBInterface::getAllowedAttributes | ( | ) |
Implemented in ilDBPdo.
| ilDBInterface::getDBType | ( | ) |
Get DSN.
This must be overwritten in DBMS specific class.
Implemented in ilDBPdo.
Referenced by ilDatabasePopulatedObjective\setDefaultEngine().
Here is the caller graph for this function:| ilDBInterface::getDSN | ( | ) |
| ilDBInterface::getPrimaryKeyIdentifier | ( | ) |
Implemented in ilDBPdo.
|
static |
Get reserved words.
This must be overwritten in DBMS specific class. This is mainly used to check whether a new identifier can be problematic because it is a reserved word. So createTable / alterTable usually check these.
Referenced by ilDBPdo\setDBType().
Here is the caller graph for this function:| ilDBInterface::getSequenceName | ( | string | $table_name | ) |
Implemented in ilDBPdo.
| ilDBInterface::getStorageEngine | ( | ) |
Implemented in ilDBPdo.
| ilDBInterface::groupConcat | ( | string | $a_field_name, |
| string | $a_seperator = ",", |
||
| ?string | $a_order = null |
||
| ) |
Implemented in ilDBPdo.
| ilDBInterface::in | ( | string | $field, |
| array | $values, | ||
| bool | $negate = false, |
||
| string | $type = "" |
||
| ) |
Implemented in ilDBPdo.
Referenced by ilParticipants\_getAllSupportContactsOfUser(), ilObject\_getLastUpdateOfObjects(), ilParticipants\_getMembershipByType(), ilObject\_prepareCloneSelection(), ilRbacAdmin\assignUserLimited(), ILIAS\Style\Content\Container\ContainerDBRepository\filterByReuse(), ilObject\fixMissingTitles(), ilObject\getAllOwnedRepositoryObjects(), ilExcAssMemberStateRepository\getAssignmentIdsWithGradingNeeded(), ilExcAssMemberStateRepository\getAssignmentIdsWithPeerFeedbackNeeded(), ILIAS\Style\Content\CharacteristicDBRepo\getByTypes(), ilPageActivationDBRepository\getData(), ilObject\getLongDescriptions(), ILIAS\Style\Content\Object\ObjectDBRepository\getOwnedStyles(), ilCourseParticipants\getPassedUsersForObjects(), ilStudyProgrammeAutoMembershipsDBRepository\getProgrammesFor(), ilRecommendedContentDBRepository\getRecommendationsOfRoles(), ilWorkspaceFolderUserSettingsRepository\getSortationMultiple(), ilExSubmission\getSubmissionsForFilename(), ilExcAssMemberStateRepository\getSubmitableAssignmentIdsOfUser(), ilParticipants\getUserMembershipAssignmentsByType(), ilObjectActivation\hasChangeableTimings(), ilObjectActivation\hasTimings(), ilGlossaryTermReferences\isReferenced(), ilFavouritesDBRepository\loadData(), ilMDRights\lookupRightsByTypeAndCopyright(), ilObjectActivation\preloadData(), ilCOPageDataSet\readData(), ilObject\setDeletedDates(), ILIAS\Style\Content\CharacteristicDBRepo\updateColorName(), ILIAS\TermsOfService\Consumer\usersWhoDidntAgree(), and ILIAS\DataProtection\Consumer\usersWhoDidntAgree().
Here is the caller graph for this function:| ilDBInterface::indexExistsByFields | ( | string | $table_name, |
| array | $fields | ||
| ) |
Implemented in ilDBPdo.
| ilDBInterface::insert | ( | string | $table_name, |
| array | $values | ||
| ) |
Implemented in ilDBPdo.
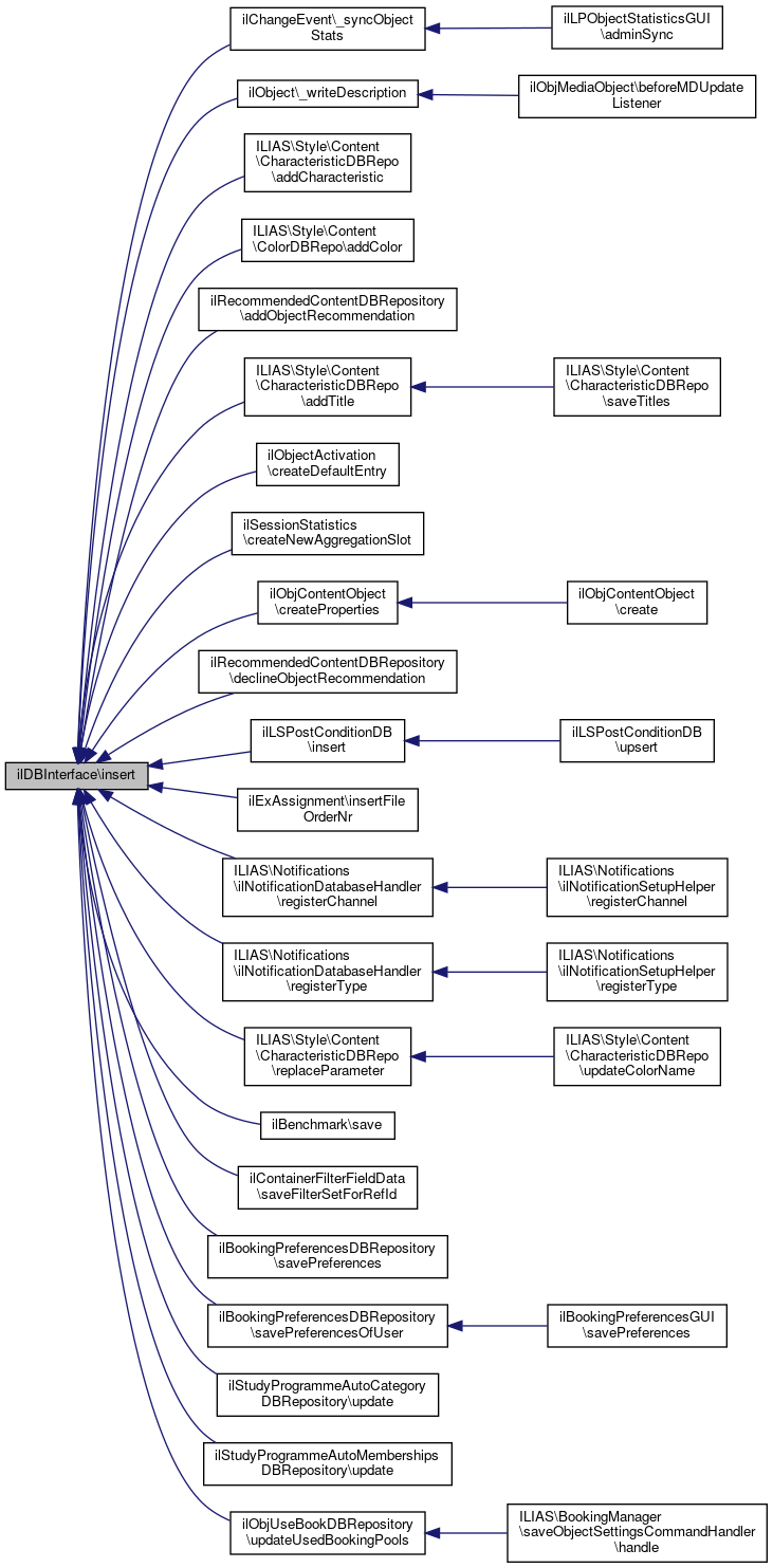
Referenced by ilChangeEvent\_syncObjectStats(), ilObject\_writeDescription(), ILIAS\Style\Content\CharacteristicDBRepo\addCharacteristic(), ILIAS\Style\Content\ColorDBRepo\addColor(), ilRecommendedContentDBRepository\addObjectRecommendation(), ILIAS\Style\Content\CharacteristicDBRepo\addTitle(), ilObjectActivation\createDefaultEntry(), ilSessionStatistics\createNewAggregationSlot(), ilObjContentObject\createProperties(), ilRecommendedContentDBRepository\declineObjectRecommendation(), ilLSPostConditionDB\insert(), ilExAssignment\insertFileOrderNr(), ILIAS\Notifications\ilNotificationDatabaseHandler\registerChannel(), ILIAS\Notifications\ilNotificationDatabaseHandler\registerType(), ILIAS\Style\Content\CharacteristicDBRepo\replaceParameter(), ilBenchmark\save(), ilContainerFilterFieldData\saveFilterSetForRefId(), ilBookingPreferencesDBRepository\savePreferences(), ilBookingPreferencesDBRepository\savePreferencesOfUser(), ilStudyProgrammeAutoCategoryDBRepository\update(), ilStudyProgrammeAutoMembershipsDBRepository\update(), and ilObjUseBookDBRepository\updateUsedBookingPools().
Here is the caller graph for this function:| ilDBInterface::isFulltextIndex | ( | string | $a_table, |
| string | $a_name | ||
| ) |
Implemented in ilDBPdo.
|
static |
Implemented in ilDBPdo.
| ilDBInterface::like | ( | string | $column, |
| string | $type, | ||
| string | $value = "?", |
||
| bool | $case_insensitive = true |
||
| ) |
Generate a like subquery.
Implemented in ilDBPdo.
Referenced by ilObject\_getIdsForTitle(), and SurveySearch\search().
Here is the caller graph for this function:| ilDBInterface::listSequences | ( | ) |
Implemented in ilDBPdo.
| ilDBInterface::listTables | ( | ) |
Implemented in ilDBPdo.
Referenced by ilDatabasePopulatedObjective\isDatabasePopulated().
Here is the caller graph for this function:| ilDBInterface::loadModule | ( | string | $module | ) |
| ilDBInterface::locate | ( | string | $needle, |
| string | $string, | ||
| int | $start_pos = 1 |
||
| ) |
Implemented in ilDBPdo.
| ilDBInterface::lockTables | ( | array | $tables | ) |
Abstraction of lock table.
| array | table definitions |
Implemented in ilDBPdo.
| ilDBInterface::lower | ( | string | $expression | ) |
Implemented in ilDBPdo.
| ilDBInterface::manipulate | ( | string | $query | ) |
Run a (write) Query on the database.
Implemented in ilDBPdo.
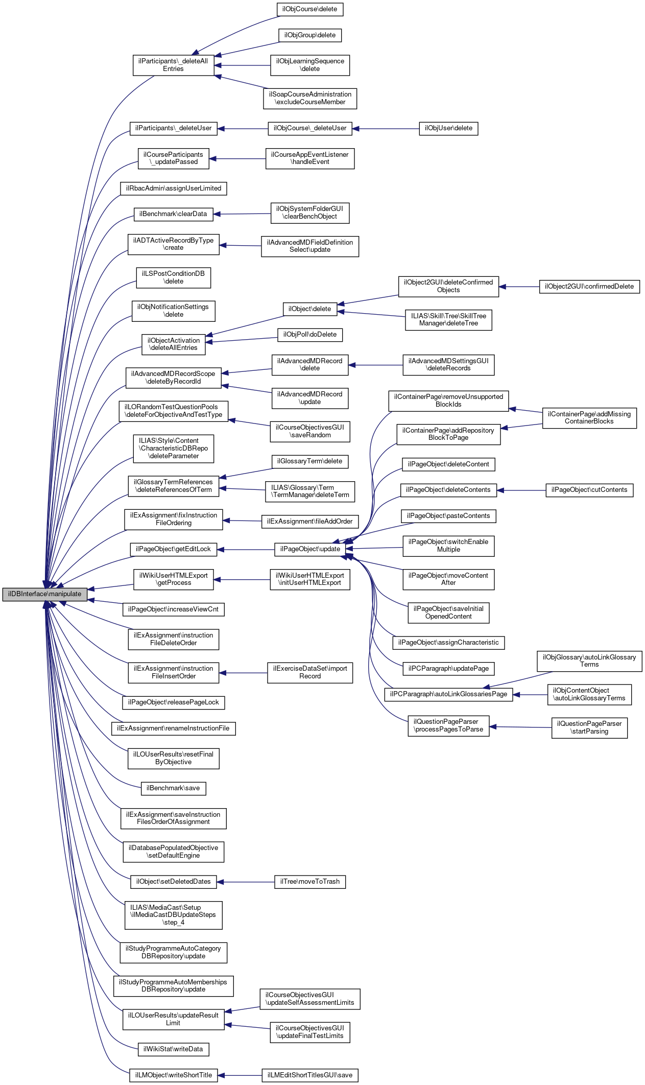
Referenced by ilParticipants\_deleteAllEntries(), ilParticipants\_deleteUser(), ilCourseParticipants\_updatePassed(), ilRbacAdmin\assignUserLimited(), ilBenchmark\clearData(), ilADTActiveRecordByType\create(), ilLSPostConditionDB\delete(), ilObjNotificationSettings\delete(), ilObjectActivation\deleteAllEntries(), ilAdvancedMDRecordScope\deleteByRecordId(), ilLORandomTestQuestionPools\deleteForObjectiveAndTestType(), ILIAS\Style\Content\CharacteristicDBRepo\deleteParameter(), ilGlossaryTermReferences\deleteReferencesOfTerm(), ilExAssignment\fixInstructionFileOrdering(), ilPageObject\getEditLock(), ilWikiUserHTMLExport\getProcess(), ilPageObject\increaseViewCnt(), ilExAssignment\instructionFileDeleteOrder(), ilExAssignment\instructionFileInsertOrder(), ilPageObject\releasePageLock(), ilExAssignment\renameInstructionFile(), ilLOUserResults\resetFinalByObjective(), ilBenchmark\save(), ilExAssignment\saveInstructionFilesOrderOfAssignment(), ilDatabasePopulatedObjective\setDefaultEngine(), ilObject\setDeletedDates(), ILIAS\MediaCast\Setup\ilMediaCastDBUpdateSteps\step_4(), ilStudyProgrammeAutoCategoryDBRepository\update(), ilStudyProgrammeAutoMembershipsDBRepository\update(), ilLOUserResults\updateResultLimit(), ilWikiStat\writeData(), and ilLMObject\writeShortTitle().
Here is the caller graph for this function:| ilDBInterface::manipulateF | ( | string | $query, |
| array | $types, | ||
| array | $values | ||
| ) |
| $types | string[] |
Implemented in ilDBPdo.
Referenced by ilTree\_removeEntry(), ilPageObject\_writeActive(), ilPageObject\_writeParentId(), ilFavouritesDBRepository\add(), ilMaterializedPathTree\createMaterializedPath(), ILIAS\Portfolio\Administration\PortfolioRoleAssignmentDBRepository\delete(), ILIAS\Survey\Code\CodeDBRepo\delete(), ILIAS\Survey\Code\CodeDBRepo\deleteAll(), ILIAS\Style\Content\CharacteristicDBRepo\deleteCharacteristic(), ILIAS\BookingManager\BookingProcess\SelectedObjectsDBRepository\deleteSelectedObjects(), ilExSubmission\deleteUser(), ilLMMenuEditor\fixImportMenuItems(), ilForumTopic\movePosts(), ILIAS\Survey\Participants\InvitationsDBRepository\remove(), ilFavouritesDBRepository\remove(), ILIAS\Survey\Participants\InvitationsDBRepository\removeAll(), ilFavouritesDBRepository\removeFavouritesOfRefId(), ilFavouritesDBRepository\removeFavouritesOfUser(), ilRecommendedContentDBRepository\removeObjectRecommendation(), ilRecommendedContentDBRepository\removeRecommendationsOfRefId(), ilRecommendedContentDBRepository\removeRecommendationsOfRole(), ilRecommendedContentDBRepository\removeRecommendationsOfUser(), ilRecommendedContentDBRepository\removeRoleRecommendation(), ilTreeImplementationSwitch\renumberNestedSet(), ILIAS\Exercise\Assignment\Mandatory\RandomAssignmentsDBRepository\saveAssignmentsOfUser(), ilObjSurvey\saveCompletionStatus(), ilContainerFilterFieldData\saveFilterSetForRefId(), ilBookingPreferencesDBRepository\savePreferences(), ilBookingPreferencesDBRepository\savePreferencesOfUser(), ILIAS\Style\Content\CharacteristicDBRepo\saveTitles(), ILIAS\Wiki\Setup\ilWiki8HotfixDBUpdateSteps\step_1(), ILIAS\Portfolio\Setup\ilPortfolioDBUpdateSteps\step_2(), ILIAS\Survey\Execution\RunDBRepository\updateTime(), and ilObjUseBookDBRepository\updateUsedBookingPools().
Here is the caller graph for this function:| ilDBInterface::modifyTableColumn | ( | string | $table, |
| string | $column, | ||
| array | $attributes | ||
| ) |
Implemented in ilDBPdo.
Referenced by ILIAS\Wiki\Setup\ilWikiDBUpdateSteps\step_1(), ILIAS\Wiki\Setup\ilWikiDBUpdateSteps\step_2(), ILIAS\Wiki\Setup\ilWikiDBUpdateSteps\step_3(), and ILIAS\MediaObjects\Setup\ilMediaObjectsDBUpdateSteps\step_4().
Here is the caller graph for this function:| ilDBInterface::nextId | ( | string | $table_name | ) |
Implemented in ilDBPdo, and ilDBPdoMySQL.
Referenced by ILIAS\Survey\Execution\RunDBRepository\add(), ilExAssignment\insertFileOrderNr(), ILIAS\Style\Content\CharacteristicDBRepo\replaceParameter(), and ilBenchmark\save().
Here is the caller graph for this function:| ilDBInterface::now | ( | ) |
Implemented in ilDBPdo.
Referenced by ilObject\_setDeletedDate(), ilObject\_writeDescription(), ilObject\_writeImportId(), ilObject\_writeTitle(), and ilObject\setDeletedDates().
Here is the caller graph for this function:| ilDBInterface::numRows | ( | ilDBStatement | $statement | ) |
Implemented in ilDBPdo.
Referenced by ilObject\_exists(), ilObject\_getObjectsByType(), ilObject\_lookupObjIdByImportId(), ilChangeEvent\_syncObjectStats(), ilObjectActivation\createDefaultEntry(), ilOrgUnitTypeTranslation\getInstance(), shibUser\getUsrIdByExtId(), ilExAssignment\instructionFileExistsInDb(), shibUser\loginExists(), and ilWikiStat\writeData().
Here is the caller graph for this function:| ilDBInterface::prepare | ( | string | $a_query, |
| array | $a_types = null, |
||
| array | $a_result_types = null |
||
| ) |
Prepare a query (SELECT) statement to be used with execute.
Referenced by ilChatroomAppEventListener\dbCachePrepare().
Here is the caller graph for this function:| ilDBInterface::prepareManip | ( | string | $a_query, |
| ?array | $a_types = null |
||
| ) |
Implemented in ilDBPdo.
Referenced by ilDatabasePopulatedObjective\readDumpFile().
Here is the caller graph for this function:| ilDBInterface::primaryExistsByFields | ( | string | $table_name, |
| array | $fields | ||
| ) |
Implemented in ilDBPdo.
| ilDBInterface::query | ( | string | $query | ) |
Run a (read-only) Query on the database.
Implemented in ilDBPdo.
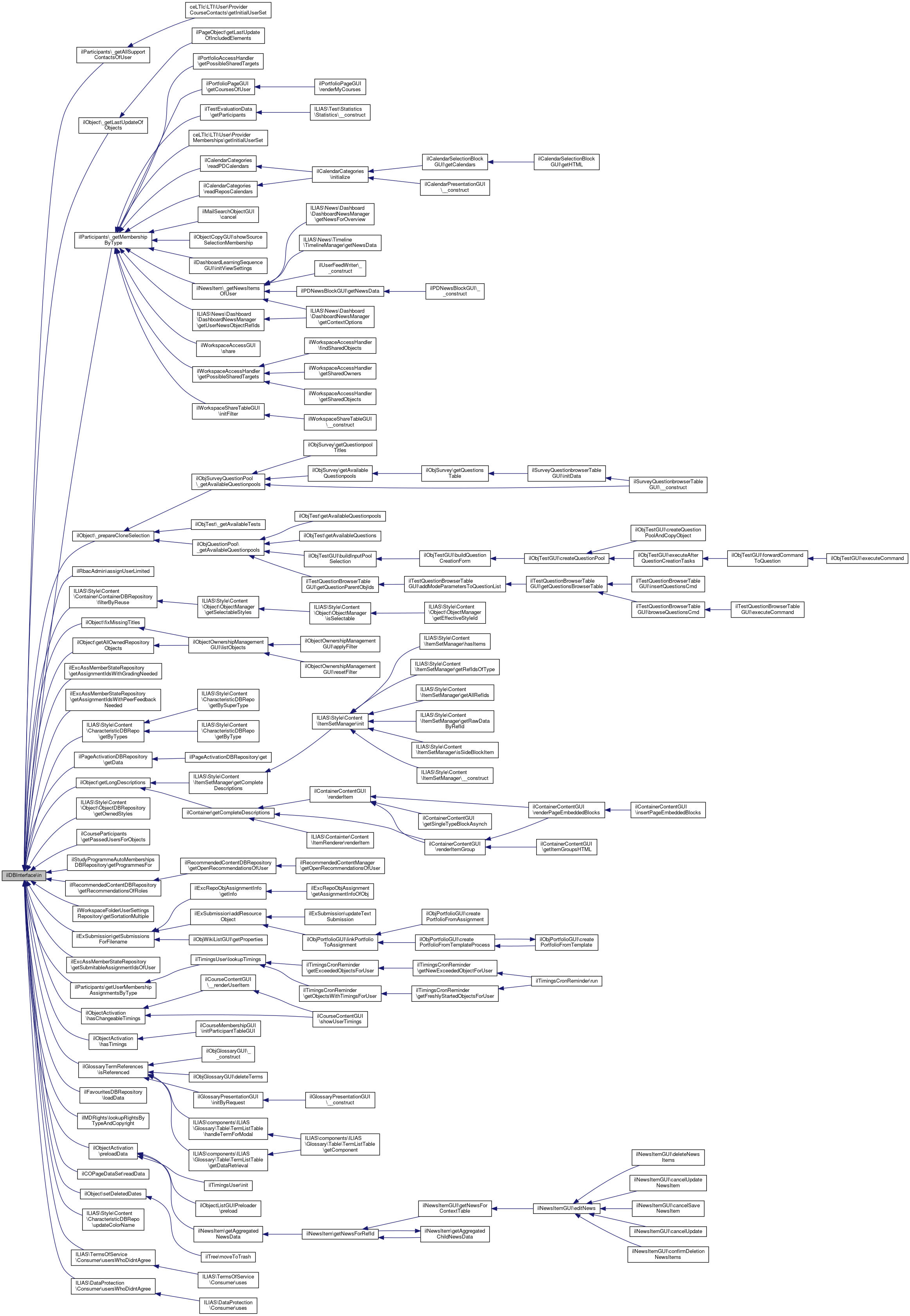
Referenced by ilPageObject\_exists(), ilObject\_exists(), ilObject\_getAllReferences(), ilParticipants\_getAllSupportContactsOfUser(), ilObject\_getIdForImportId(), ilObject\_getIdsForTitle(), ilObject\_getLastUpdateOfObjects(), ilParticipants\_getMembershipByType(), ilObject\_getObjectsByType(), ilObject\_getObjectsDataForType(), ilParticipants\_hasPassed(), ilParticipants\_isBlocked(), ilParticipants\_isSubscriber(), ilPageObject\_lookupContainsDeactivatedElements(), ilObject\_lookupCreationDate(), ilObject\_lookupDeletedDate(), ilObject\_lookupImportId(), ilObject\_lookupObjIdByImportId(), ilObjGlossary\_lookupOnline(), ilObject\_prepareCloneSelection(), ilChangeEvent\_syncObjectStats(), ilCourseParticipants\_updatePassed(), ilObject\_writeDescription(), ilRbacAdmin\assignUserLimited(), ilDatabaseEnvironmentValidObjective\checkDefaultEngine(), ilDatabaseEnvironmentValidObjective\checkRowFormat(), ILIAS\Test\Setup\DatabaseInconsistencyMetricsCollectedObjective\collectMantis37759(), ILIAS\Style\Content\ColorDBRepo\colorExists(), ILIAS\Notes\NoteSettingsDBRepository\commentsActive(), ILIAS\Notes\NoteSettingsDBRepository\commentsActiveMultiple(), ilObjectActivation\createDefaultEntry(), ilOrgUnitOperationRegisteredObjective\doesOperationExistInContext(), ilDBUpdate\execQuery(), ilAdvancedMDFieldDefinition\exists(), ilExAssignment\fixInstructionFileOrdering(), ilObject\fixMissingTitles(), ilObjLTIAdministration\getActiveObjectTypes(), ilObject\getAllOwnedRepositoryObjects(), ilPageObject\getAllPages(), ilOrgUnitOperationContextRegisteredObjective\getContextId(), ilOrgUnitOperationRegisteredObjective\getContextId(), ilBenchmark\getCurrentRecordNumber(), ilCourseParticipants\getDateTimeOfPassed(), ilBenchmark\getDbBenchRecords(), ilMDCopyrightSelectionEntry\getDefault(), ilDatabasePopulatedObjective\getDefaultEngine(), ilPageObject\getEditLock(), ilPageObject\getEditLockInfo(), ilEventItems\getEventsForItemOrderedByStartingTime(), ilPageObject\getHistoryEntries(), ilPageObject\getHistoryInfo(), ilObjOrgUnit\getIconsCache(), ilOrgUnitTypeTranslation\getInstance(), ilLPStatusSurveyFinished\getInvitations(), ilObjectActivation\getItem(), ilPageObject\getLastChangeByParent(), ilObject\getLongDescriptions(), ilPageObject\getNewPages(), ilConditionHandler\getNumberOfConditionsOfTrigger(), ilPageObject\getPagesWithLinks(), ilCourseParticipants\getPassedUsersForObjects(), ilStudyProgrammeAutoMembershipsDBRepository\getProgrammesFor(), ilPageObject\getRecentChanges(), ilRecommendedContentDBRepository\getRecommendationsOfRoles(), ILIAS\COPage\PC\PCDefinition\getRecords(), ilLMObject\getShortTitles(), ilExSubmission\getSubmissionsForFilename(), ilParticipants\getUserMembershipAssignmentsByType(), ILIAS\Exercise\Submission\SubmissionRepository\getUsersWithSubmission(), shibUser\getUsrIdByExtId(), ilObjectActivation\hasChangeableTimings(), ilGlossaryTermReferences\hasReferences(), ilObjectActivation\hasTimings(), ilExAssignment\instructionFileExistsInDb(), ilExAssignment\instructionFileGetFileOrderData(), ilGlossaryTermReferences\isReferenced(), ilFavouritesDBRepository\loadData(), ILIAS\BookingManager\Schedule\SchedulesDBRepository\loadDataOfPool(), ilObjOrgUnit\loadRootOrgRefIdAndId(), shibUser\loginExists(), ilObjGlossary\lookup(), ilBlogPosting\lookup(), ilDidacticTemplateSettings\lookupAssignedObjectTypes(), ilObjGlossary\lookupAutoGlossaries(), ilSCTasks\lookupIdentifierForTask(), ilObjCourseReference\lookupMemberUpdateEnabled(), ilPageObject\lookupParentId(), ilGlossaryTermReferences\lookupReferencesOfTerm(), ilCalendarCategories\lookupRemoteCalendars(), ilMDRights\lookupRightsByTypeAndCopyright(), ilParticipants\lookupSubscribers(), ilParticipants\lookupSubscribersData(), ilPageObject\lookupTranslations(), ilTree\lookupTreesForNode(), ilPageObject\preloadActivationDataByParentId(), ilObjectActivation\preloadData(), ilObjNotificationSettings\read(), ilObjectActivation\read(), ilObjLTIAdministration\readReleaseObjects(), ilPageObject\releasePageLock(), ilTreeImplementationSwitch\renumberNestedSet(), SurveySearch\search(), ILIAS\TermsOfService\Consumer\usersWhoDidntAgree(), ILIAS\DataProtection\Consumer\usersWhoDidntAgree(), and ilWikiStat\writeData().
Here is the caller graph for this function:| ilDBInterface::queryF | ( | string | $query, |
| array | $types, | ||
| array | $values | ||
| ) |
| $types | string[] |
Implemented in ilDBPdo.
Referenced by ilObjUser\_checkExternalAuthAccount(), ilPageObject\_isScheduledActivation(), ilPageObject\_lookupActivationData(), ilPageObject\_lookupActive(), ilFavouritesDBRepository\add(), ilBookingPrefBasedBookGatewayRepository\checkProcessHash(), ilMaterializedPathTree\createFromParentRelation(), ilMaterializedPathTree\createMaterializedPath(), ilWorkspaceTree\exists(), ILIAS\Style\Content\CharacteristicDBRepo\exists(), ILIAS\Survey\Code\CodeDBRepo\exists(), ILIAS\Notes\Export\UserImageExporter\exportUserImagesForRepObjId(), ILIAS\Style\Content\Container\ContainerDBRepository\filterByReuse(), ILIAS\Style\Content\Filter\MemberDBRepo\filterObjIdsByTutorialSupport(), ILIAS\Style\Content\Filter\ObjectDBRepo\filterObjIdsByType(), ilLMMenuEditor\fixImportMenuItems(), ILIAS\Survey\Settings\SettingsDBRepository\getAccessSettings(), ILIAS\Survey\Code\CodeDBRepo\getAll(), ILIAS\Portfolio\Administration\PortfolioRoleAssignmentDBRepository\getAllAssignmentData(), ILIAS\Survey\Code\CodeDBRepo\getAllData(), ILIAS\Survey\Participants\InvitationsDBRepository\getAllForSurvey(), ILIAS\Survey\Participants\InvitationsDBRepository\getAllForUser(), ILIAS\Survey\Survey360\AppraiseeDBRepository\getAppraiseesForRater(), ilExcAssMemberStateRepository\getAssignmentIdsWithGradingNeeded(), ilExcAssMemberStateRepository\getAssignmentIdsWithPeerFeedbackNeeded(), ILIAS\Exercise\Assignment\Mandatory\RandomAssignmentsDBRepository\getAssignmentsOfUser(), ilBadgeAssignment\getBadgesForUser(), ILIAS\Survey\Code\CodeDBRepo\getByCodeId(), ILIAS\Notes\NoteDBRepository\getById(), ILIAS\Style\Content\CharacteristicDBRepo\getByKey(), ILIAS\Style\Content\CharacteristicDBRepo\getByTypes(), ILIAS\Survey\Code\CodeDBRepo\getByUserKey(), ILIAS\Survey\Survey360\AppraiseeDBRepository\getClosedAppraiseesForSurveys(), ILIAS\Survey\Execution\RunDBRepository\getCurrentRunId(), ilPageActivationDBRepository\getData(), ilRecommendedContentDBRepository\getDeclinedUserObjectRecommendations(), ilExcMemberRepository\getExerciseIdsOfUser(), ilContainerFilterFieldData\getFilterSetForRefId(), ILIAS\Survey\Execution\RunDBRepository\getFinishedAppraiseesForRater(), ILIAS\Survey\Execution\RunDBRepository\getFinishedSurveysOfUser(), ilPageObject\getHistoryEntry(), ILIAS\LegalDocuments\Provide\History\HistoryDBRepository\getHistoryNumbersOlderEqualThanNr(), ilBadgeAssignment\getLatestTimestamp(), ILIAS\LegalDocuments\Provide\History\HistoryDBRepository\getMaxDeletableNr(), SurveySingleChoiceQuestion\getMaxSumScore(), SurveyMultipleChoiceQuestion\getMaxSumScore(), SurveyMatrixQuestion\getMaxSumScore(), ilMediaItem\getMediaItemsForUploadHash(), ilBadgeAssignment\getNewCounter(), ILIAS\Survey\Settings\SettingsDBRepository\getObjIdsForSurveyIds(), ilFileObjectRBACDatabaseSteps\getOpsID(), ILIAS\Style\Content\Object\ObjectDBRepository\getOwnedStyles(), ilPageObject\getPageContributors(), ilSkillTreeDBRepository\getParentNodeIdForNodeId(), ilPageObject\getParentObjectContributors(), ilBookingPrefBasedBookGatewayRepository\getPoolsWithOverdueBooking(), ilObjBookingPool\getPoolsWithReminders(), ilBookingPreferencesDBRepository\getPreferences(), ilBookingPreferencesDBRepository\getPreferencesOfUser(), ILIAS\BookingManager\BookingProcess\SelectedObjectsDBRepository\getSelectedObjects(), ilWorkspaceFolderUserSettingsRepository\getSortation(), ilWorkspaceFolderUserSettingsRepository\getSortationMultiple(), ILIAS\Survey\Execution\RunDBRepository\getState(), ilExcAssMemberStateRepository\getSubmitableAssignmentIdsOfUser(), ILIAS\Portfolio\Administration\PortfolioRoleAssignmentDBRepository\getTemplatesForRoles(), ILIAS\Skill\Profile\SkillProfileDBRepository\getTreeId(), ilSkillTreeDBRepository\getTreeIdForNodeId(), ILIAS\Survey\Survey360\AppraiseeDBRepository\getUnclosedSurveysForAppraisee(), ILIAS\Survey\Execution\RunDBRepository\getUnfinishedSurveysOfUser(), ilObjUseBookDBRepository\getUsedBookingPools(), ILIAS\Notes\NoteDBRepository\getUserCount(), ilRecommendedContentDBRepository\getUserObjectRecommendations(), ILIAS\Exercise\Submission\SubmissionRepository\getUserSubmissionState(), ILIAS\Survey\Settings\SettingsDBRepository\hasEnded(), ilBookingPrefBasedBookGatewayRepository\hasRun(), ilRecommendedContentDBRepository\ifExistsObjectRecommendation(), ilFavouritesDBRepository\ifIsFavourite(), ilSkillTree\initChildsData(), ilExAssignment\instructionFileOrderGetMax(), ILIAS\Blog\ReadingTime\ReadingTimeDBRepo\isActivated(), ILIAS\Style\Content\CharacteristicDBRepo\isOutdated(), ILIAS\Style\Content\Object\ObjectDBRepository\isOwned(), ilBookingObject\lookupPoolId(), ilBookingObject\lookupTitle(), ILIAS\Style\Content\Container\ContainerDBRepository\readReuse(), ILIAS\Style\Content\CharacteristicDBRepo\replaceParameter(), ILIAS\Setup\ilBookingManager8HotfixDBUpdateSteps\step_1(), ILIAS\Setup\ilNotesDBUpdateSteps\step_3(), ILIAS\MediaObjects\Setup\ilMediaObjectsDBUpdateSteps\step_3(), ILIAS\Wiki\Setup\ilWikiDBUpdateSteps\step_6(), and ILIAS\Style\Content\CharacteristicDBRepo\updateColorName().
Here is the caller graph for this function:| ilDBInterface::quote | ( | $value, | |
| string | $type | ||
| ) |
| mixed | $value |
Referenced by ilParticipants\_deleteAllEntries(), ilParticipants\_deleteUser(), ilPageObject\_exists(), ilObject\_exists(), ILIAS\Style\Content\Filter\ObjectDBRepo\_filterObjIdsByOnlineOffline(), ilObject\_getAllReferences(), ilParticipants\_getAllSupportContactsOfUser(), ilObject\_getIdForImportId(), ilObject\_getIdsForTitle(), ilParticipants\_getMembershipByType(), ilObject\_getObjectsByType(), ilObject\_getObjectsDataForType(), ilParticipants\_hasPassed(), ilParticipants\_isBlocked(), ilParticipants\_isSubscriber(), ilPageObject\_lookupContainsDeactivatedElements(), ilObject\_lookupCreationDate(), ilObject\_lookupDeletedDate(), ilObject\_lookupImportId(), ilObject\_lookupObjIdByImportId(), ilObjGlossary\_lookupOnline(), ilChangeEvent\_syncObjectStats(), ilCourseParticipants\_updatePassed(), ilObject\_writeDescription(), ilRbacAdmin\assignUserLimited(), arHaving\asSQLStatement(), ILIAS\Style\Content\ColorDBRepo\colorExists(), ilADTActiveRecordByType\create(), ilObjectActivation\createDefaultEntry(), ilMaterializedPathTree\createMaterializedPath(), ILIAS\Wiki\Page\PageDBRepository\delete(), ilObjNotificationSettings\delete(), ilObjectActivation\deleteAllEntries(), ilAdvancedMDRecordScope\deleteByRecordId(), ilLORandomTestQuestionPools\deleteForObjectiveAndTestType(), ILIAS\Skill\Usage\UsageDBRepository\deleteHistoryUsagesLowerEqualThan(), ILIAS\Style\Content\CharacteristicDBRepo\deleteParameter(), ilGlossaryTermReferences\deleteReferencesOfTerm(), ilOrgUnitOperationRegisteredObjective\doesOperationExistInContext(), ilAdvancedMDFieldDefinition\exists(), ilExAssignment\fixInstructionFileOrdering(), ilObjLTIAdministration\getActiveObjectTypes(), ilObject\getAllOwnedRepositoryObjects(), ilPageObject\getAllPages(), ILIAS\Survey\Execution\RunDBRepository\getById(), ILIAS\MediaPool\MediaPoolRepository\getContentSnippets(), ilOrgUnitOperationContextRegisteredObjective\getContextId(), ilOrgUnitOperationRegisteredObjective\getContextId(), ilCourseParticipants\getDateTimeOfPassed(), ilMDCopyrightSelectionEntry\getDefault(), ilPageObject\getEditLock(), ilPageObject\getEditLockInfo(), ilEventItems\getEventsForItemOrderedByStartingTime(), ilPageObject\getHistoryEntries(), ilPageObject\getHistoryInfo(), ILIAS\Skill\Usage\UsageDBRepository\getHistoryUsagesLowerEqualThan(), ilOrgUnitTypeTranslation\getInstance(), ilLPStatusSurveyFinished\getInvitations(), ilObjectActivation\getItem(), ilPageObject\getLastChangeByParent(), ILIAS\Exercise\Submission\SubmissionRepository\getMaxAmountOfSubmittedFiles(), ILIAS\MediaPool\MediaPoolRepository\getMediaObjects(), ilPageObject\getNewPages(), ilConditionHandler\getNumberOfConditionsOfTrigger(), ilPageObject\getPageContributors(), ilPageObject\getPagesWithLinks(), ilPageObject\getParentObjectContributors(), ilCourseParticipants\getPassedUsersForObjects(), ilWikiUserHTMLExport\getProcess(), ilStudyProgrammeAutoMembershipsDBRepository\getProgrammesFor(), ILIAS\Notes\NoteDBRepository\getQuery(), ilPageObject\getRecentChanges(), ILIAS\Survey\Execution\RunDBRepository\getRunsForUser(), ilLMObject\getShortTitles(), ilExSubmission\getSubmissionsForFilename(), ilParticipants\getUserMembershipAssignmentsByType(), shibUser\getUsrIdByExtId(), ilObjectActivation\hasChangeableTimings(), ilGlossaryTermReferences\hasReferences(), ilObjectActivation\hasTimings(), ilPageObject\increaseViewCnt(), ilExAssignment\instructionFileDeleteOrder(), ilExAssignment\instructionFileExistsInDb(), ilExAssignment\instructionFileInsertOrder(), ilExAssignment\instructionFileOrderGetMax(), ilGlossaryTermReferences\isReferenced(), ilFavouritesDBRepository\loadData(), ilObjOrgUnit\loadRootOrgRefIdAndId(), shibUser\loginExists(), ilObjGlossary\lookup(), ilBlogPosting\lookup(), ilOrgUnitObjectPositionSetting\lookupActive(), ilObjGlossary\lookupAutoGlossaries(), ilSCTasks\lookupIdentifierForTask(), ilObjCourseReference\lookupMemberUpdateEnabled(), ilPageObject\lookupParentId(), ilLTIDataConnector\lookupRecordIdByGlobalSettingsAndRefId(), ilGlossaryTermReferences\lookupReferencesOfTerm(), ilCalendarCategories\lookupRemoteCalendars(), ilParticipants\lookupSubscribers(), ilParticipants\lookupSubscribersData(), ilPageObject\lookupTranslations(), ilTree\lookupTreesForNode(), ilPageObject\preloadActivationDataByParentId(), ilObjNotificationSettings\read(), ilObjectActivation\read(), ilObjLTIAdministration\readReleaseObjects(), ilPageObject\releasePageLock(), ilExAssignment\renameInstructionFile(), ilTreeImplementationSwitch\renumberNestedSet(), ilLOUserResults\resetFinalByObjective(), ilContainerSortingSettings\save(), ilExAssignment\saveInstructionFilesOrderOfAssignment(), SurveySearch\search(), ilObject\setDeletedDates(), ilLOUserResults\updateResultLimit(), ilWikiStat\writeData(), and ilLMObject\writeShortTitle().
Here is the caller graph for this function:| ilDBInterface::quoteIdentifier | ( | string | $identifier, |
| bool | $check_option = false |
||
| ) |
Implemented in ilDBPdo.
Referenced by arHaving\asSQLStatement(), and arStatement\wrapField().
Here is the caller graph for this function:| ilDBInterface::renameTable | ( | string | $old_name, |
| string | $new_name | ||
| ) |
Implemented in ilDBPdo.
| ilDBInterface::renameTableColumn | ( | string | $table_name, |
| string | $column_old_name, | ||
| string | $column_new_name | ||
| ) |
Implemented in ilDBPdo.
| ilDBInterface::replace | ( | string | $table, |
| array | $primary_keys, | ||
| array | $other_columns | ||
| ) |
Replace into method.
| string | table name |
| array | primary key values: array("field1" => array("text", $name), "field2" => ...) |
| array | other values: array("field1" => array("text", $name), "field2" => ...) |
Implemented in ilDBPdo.
Referenced by ILIAS\Notes\NoteSettingsDBRepository\activateComments(), ILIAS\Portfolio\Administration\PortfolioRoleAssignmentDBRepository\add(), ILIAS\Survey\Participants\InvitationsDBRepository\add(), ilRecommendedContentDBRepository\addRoleRecommendation(), ilObjNotificationSettings\save(), ilLMTracker\trackLastPageAccess(), ILIAS\Style\Content\Container\ContainerDBRepository\updateReuse(), and ilWorkspaceFolderUserSettingsRepository\updateSortation().
Here is the caller graph for this function:| ilDBInterface::rollback | ( | ) |
Implemented in ilDBPdo.
| ilDBInterface::sanitizeMB4StringIfNotSupported | ( | string | $query | ) |
| $query | string to sanitize, all MB4-Characters like emojis will re replaced with ??? |
Implemented in ilDBPdo.
| ilDBInterface::sequenceExists | ( | string | $sequence | ) |
Implemented in ilDBPdo.
| ilDBInterface::setDBHost | ( | string | $host | ) |
Implemented in ilDBPdo.
| ilDBInterface::setDBPassword | ( | string | $password | ) |
Implemented in ilDBPdo.
| ilDBInterface::setDBPort | ( | int | $port | ) |
Implemented in ilDBPdo.
| ilDBInterface::setDBUser | ( | string | $user | ) |
Implemented in ilDBPdo.
| ilDBInterface::setLimit | ( | int | $limit, |
| int | $offset = 0 |
||
| ) |
Implemented in ilDBPdo.
Referenced by ilObject\_getIdForImportId(), ilPageObject\getLastChangeByParent(), and ilExAssignment\instructionFileGetFileOrderData().
Here is the caller graph for this function:| ilDBInterface::setStorageEngine | ( | string | $storage_engine | ) |
Implemented in ilDBPdo.
| ilDBInterface::substr | ( | string | $expression | ) |
| ilDBInterface::supports | ( | string | $feature | ) |
Implemented in ilDBPdo.
| ilDBInterface::supportsFulltext | ( | ) |
Implemented in ilDBPdo, and ilDBPdoMySQLInnoDB.
| ilDBInterface::supportsSlave | ( | ) |
Implemented in ilDBPdo.
| ilDBInterface::supportsTransactions | ( | ) |
Implemented in ilDBPdo, ilDBPdoMySQL, ilDBPdoMySQLInnoDB, and ilDBPdoMySQLGalera.
| ilDBInterface::tableColumnExists | ( | string | $table_name, |
| string | $column_name | ||
| ) |
Implemented in ilDBPdo.
Referenced by ILIAS\EmployeeTalk\Setup\ilEmployeeTalkDBUpdateSteps\step_3(), and ILIAS\EmployeeTalk\Setup\ilEmployeeTalkDBUpdateSteps\step_6().
Here is the caller graph for this function:| ilDBInterface::tableExists | ( | string | $table_name | ) |
Implemented in ilDBPdo.
Referenced by ILIAS\EmployeeTalk\Setup\ilEmployeeTalkDBUpdateSteps\step_2(), and ILIAS\EmployeeTalk\Setup\ilEmployeeTalkDBUpdateSteps\step_5().
Here is the caller graph for this function:| ilDBInterface::unlockTables | ( | ) |
Unlock tables locked by previous lock table calls.
Implemented in ilDBPdo.
| ilDBInterface::update | ( | string | $table_name, |
| array | $values, | ||
| array | $where | ||
| ) |
$where MUST contain existing columns only.
statements like [1 => ['integer', 1]] will not work, use a full query and
Implemented in ilDBPdo.
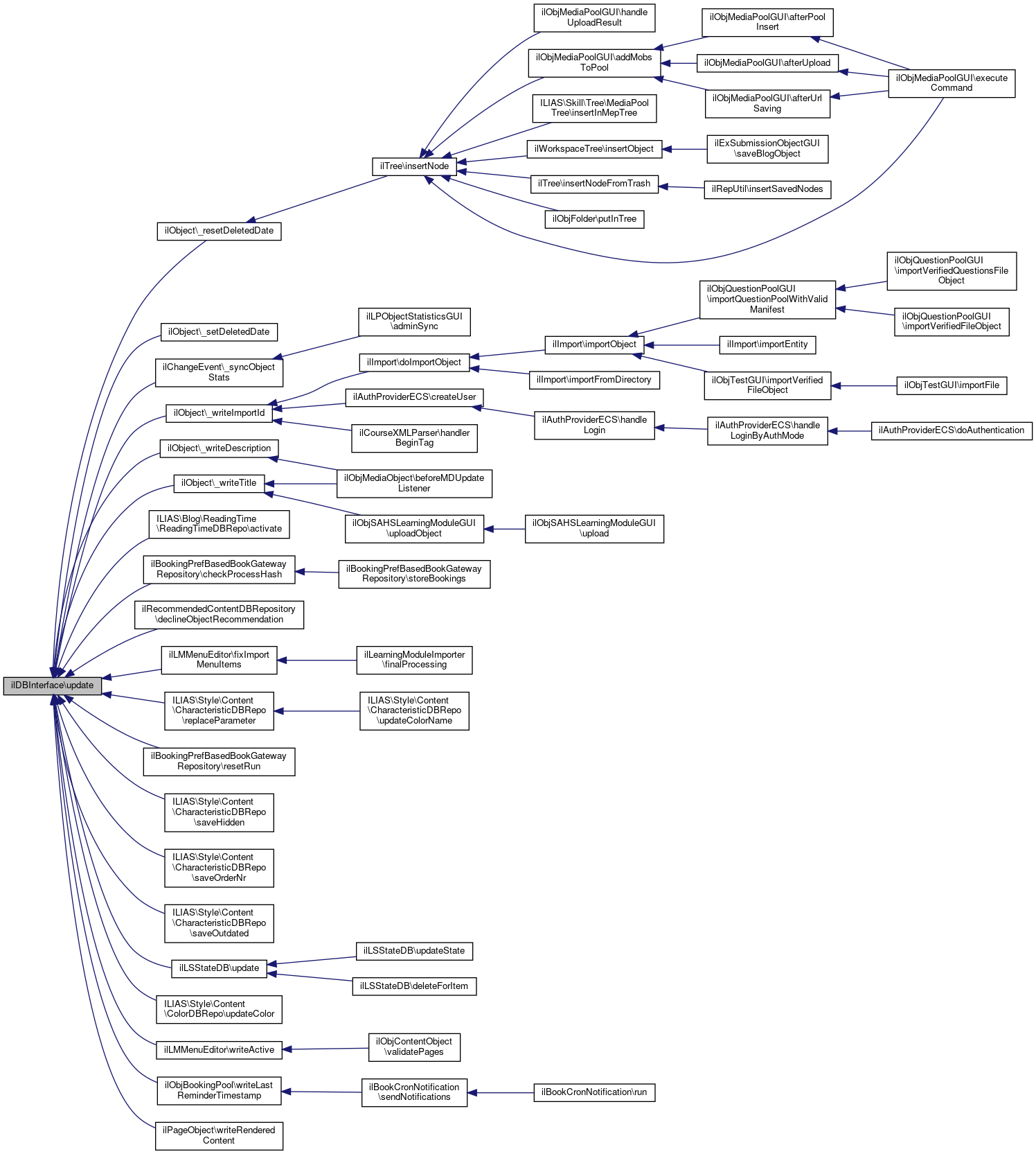
Referenced by ilObject\_resetDeletedDate(), ilObject\_setDeletedDate(), ilChangeEvent\_syncObjectStats(), ilObject\_writeDescription(), ilObject\_writeImportId(), ilObject\_writeTitle(), ILIAS\Blog\ReadingTime\ReadingTimeDBRepo\activate(), ilBookingPrefBasedBookGatewayRepository\checkProcessHash(), ilRecommendedContentDBRepository\declineObjectRecommendation(), ilLMMenuEditor\fixImportMenuItems(), ILIAS\Style\Content\CharacteristicDBRepo\replaceParameter(), ilBookingPrefBasedBookGatewayRepository\resetRun(), ILIAS\Style\Content\CharacteristicDBRepo\saveHidden(), ILIAS\Style\Content\CharacteristicDBRepo\saveOrderNr(), ILIAS\Style\Content\CharacteristicDBRepo\saveOutdated(), ilLSStateDB\update(), ILIAS\Style\Content\ColorDBRepo\updateColor(), ilLMMenuEditor\writeActive(), ilObjBookingPool\writeLastReminderTimestamp(), and ilPageObject\writeRenderedContent().
Here is the caller graph for this function:| ilDBInterface::upper | ( | string | $expression | ) |
Implemented in ilDBPdo.
| ilDBInterface::useSlave | ( | bool | $bool | ) |
Implemented in ilDBPdo.