ILIAS  release_10 Revision v10.1-43-ga1241a92c2f
ilLuceneAdvancedSearchSettings Class Reference

En/disable single lom/advanced meta data fields. More...

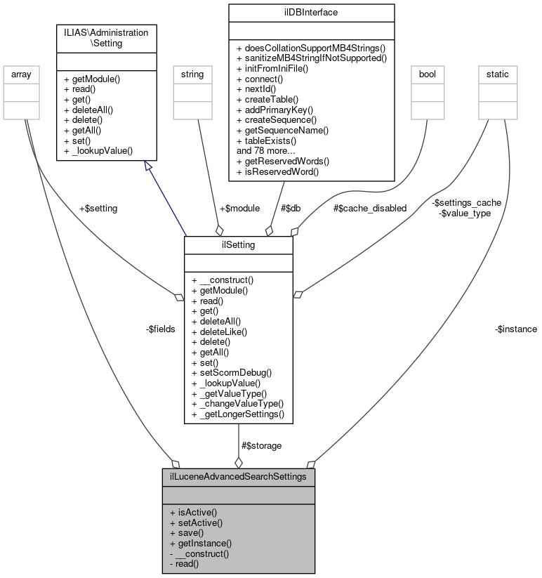
+ Collaboration diagram for ilLuceneAdvancedSearchSettings:

Public Member Functions

 isActive (string $a_field)
 check if field is active More...
 
 setActive (string $a_field, bool $a_status)
 
 save ()
 

Static Public Member Functions

static getInstance ()
 

Protected Attributes

ilSetting $storage
 

Private Member Functions

 __construct ()
 Constructor. More...
 
 read ()
 

Private Attributes

array $fields = []
 

Static Private Attributes

static ilLuceneAdvancedSearchSettings $instance = null
 

Detailed Description

En/disable single lom/advanced meta data fields.

Author
Stefan Meyer meyer.nosp@m.@lei.nosp@m.fos.c.nosp@m.om

Definition at line 33 of file class.ilLuceneAdvancedSearchSettings.php.

Constructor & Destructor Documentation

◆ __construct()

ilLuceneAdvancedSearchSettings::__construct ( )
private

Constructor.

Definition at line 43 of file class.ilLuceneAdvancedSearchSettings.php.

References read().

44  {
45  $this->storage = new ilSetting('lucene_adv_search');
46  $this->read();
47  }
+ Here is the call graph for this function:

Member Function Documentation

◆ getInstance()

static ilLuceneAdvancedSearchSettings::getInstance ( )
static

Definition at line 49 of file class.ilLuceneAdvancedSearchSettings.php.

Referenced by ilLuceneAdvancedSearchFields\__construct(), ilObjSearchSettingsGUI\advancedLuceneSettingsObject(), and ilObjSearchSettingsGUI\saveAdvancedLuceneSettingsObject().

50  {
51  if (self::$instance instanceof ilLuceneAdvancedSearchSettings) {
52  return self::$instance;
53  }
54  return self::$instance = new ilLuceneAdvancedSearchSettings();
55  }
En/disable single lom/advanced meta data fields.
+ Here is the caller graph for this function:

◆ isActive()

ilLuceneAdvancedSearchSettings::isActive ( string  $a_field)

check if field is active

Definition at line 60 of file class.ilLuceneAdvancedSearchSettings.php.

Referenced by ilLuceneAdvancedSearchActivationTableGUI\parse().

60  : bool
61  {
62  return $this->fields[$a_field] ?: false;
63  }
+ Here is the caller graph for this function:

◆ read()

ilLuceneAdvancedSearchSettings::read ( )
private

Definition at line 77 of file class.ilLuceneAdvancedSearchSettings.php.

References ilLuceneAdvancedSearchFields\getFields().

Referenced by __construct().

77  : void
78  {
79  foreach (ilLuceneAdvancedSearchFields::getFields() as $name => $translation) {
80  $this->fields[$name] = (bool) $this->storage->get($name, '0');
81  }
82  }
static getFields()
Return an array of all meta data fields.
+ Here is the call graph for this function:
+ Here is the caller graph for this function:

◆ save()

ilLuceneAdvancedSearchSettings::save ( )

Definition at line 70 of file class.ilLuceneAdvancedSearchSettings.php.

70  : void
71  {
72  foreach ($this->fields as $name => $status) {
73  $this->storage->set($name, $status ? "1" : "0");
74  }
75  }

◆ setActive()

ilLuceneAdvancedSearchSettings::setActive ( string  $a_field,
bool  $a_status 
)

Definition at line 65 of file class.ilLuceneAdvancedSearchSettings.php.

65  : void
66  {
67  $this->fields[$a_field] = $a_status;
68  }

Field Documentation

◆ $fields

array ilLuceneAdvancedSearchSettings::$fields = []
private

Definition at line 36 of file class.ilLuceneAdvancedSearchSettings.php.

◆ $instance

ilLuceneAdvancedSearchSettings ilLuceneAdvancedSearchSettings::$instance = null
staticprivate

Definition at line 35 of file class.ilLuceneAdvancedSearchSettings.php.

◆ $storage

ilSetting ilLuceneAdvancedSearchSettings::$storage
protected

Definition at line 38 of file class.ilLuceneAdvancedSearchSettings.php.


The documentation for this class was generated from the following file: